Optimization and Application of the Wine Neophobia Scale
Abstract
1. Introduction
1.1. Measuring Neophobia
1.2. Wine Neophobia
1.3. Current Study
2. Materials and Methods
2.1. Participants
2.2. Stimuli and Design
2.2.1. Demographics
2.2.2. Wine Consumption and Purchasing Behaviors
2.2.3. Wine Involvement and Knowledge
2.2.4. Wine Neophobia Scale (WNS)
3. Results
3.1. Effect of Scale Version on WNS Scores
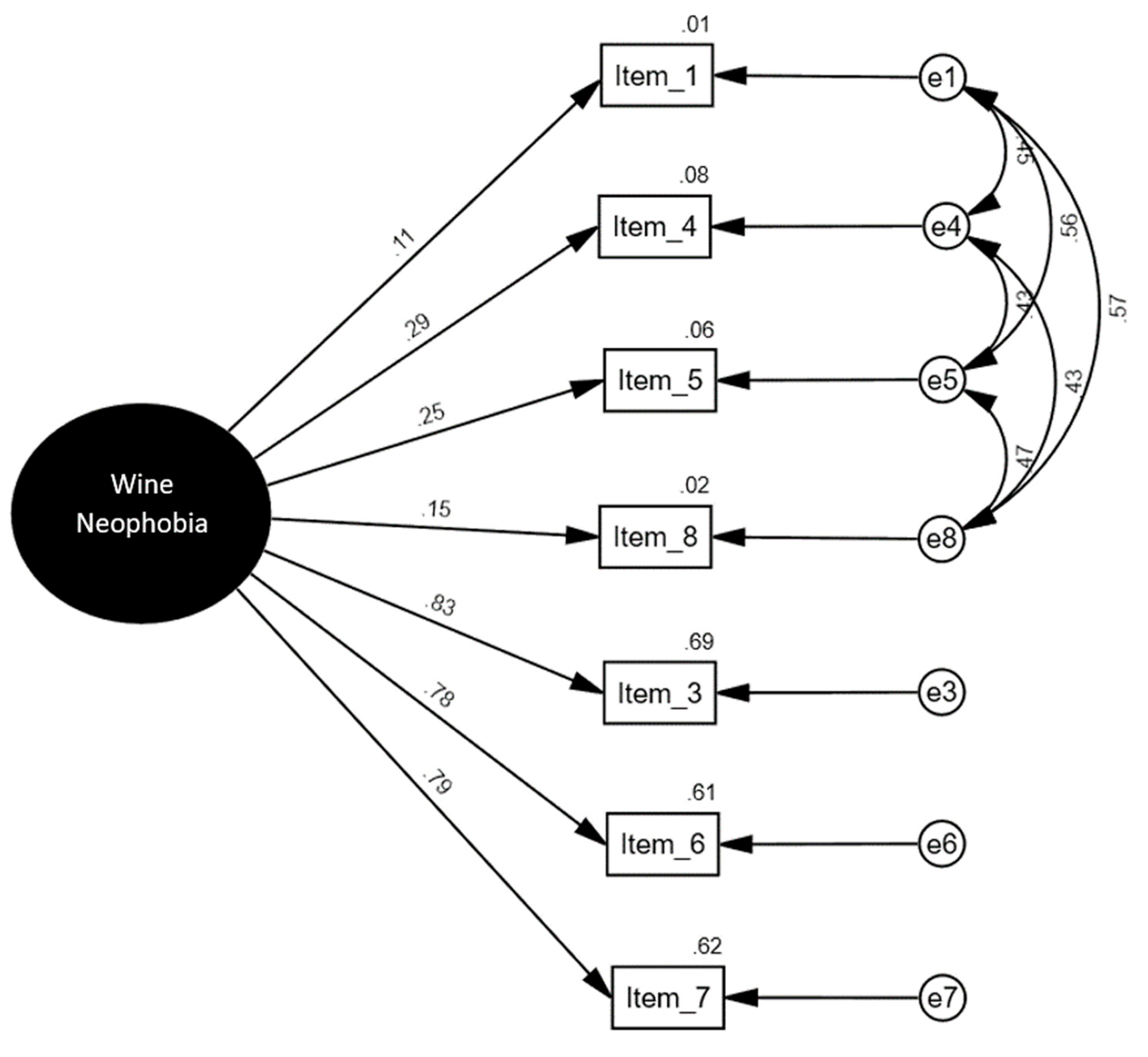
3.2. Reliability and Structure of the WNS
3.3. Neophiles and Neophobes
3.3.1. Demographics
3.3.2. Wine Consumption and Purchasing Behaviors
3.3.3. Wine Involvement
4. Discussion
4.1. Replicating Ristic et al. 2016
4.2. Characteristics of Neophobes and Neophiles
4.2.1. Demographics
4.2.2. Wine Involvement
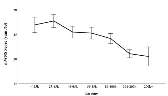
4.2.3. Wine Intake
4.2.4. Price per Bottle
4.2.5. Wine Diversity
4.3. Conclusions
Author Contributions
Funding
Institutional Review Board Statement
Informed Consent Statement
Data Availability Statement
Acknowledgments
Conflicts of Interest
Appendix A


References
- Ventura, A.K.; Worobey, J. Early Influences on the Development of Food Preferences. Curr. Biol. 2013, 23, R401–R408. [Google Scholar] [CrossRef]
- Harris, G. Development of taste and food preferences in children. Curr. Opin. Clin. Nutr. Metab. Care 2008, 11, 315–319. [Google Scholar] [CrossRef] [PubMed]
- Pliner, P.; Hobden, K.L. Development of a scale to measure the trait of food neophobia in humans. Appetite 1992, 19, 105–120. [Google Scholar] [CrossRef]
- Pliner, P. Development of Measures of Food Neophobia in Children. Appetite 1994, 23, 147–163. [Google Scholar] [CrossRef] [PubMed]
- Birch, L.L.; Marlin, D.W. I don’t like it; I never tried it: Effects of exposure on two-year-old children’s food preferences. Appetite 1982, 3, 353–360. [Google Scholar] [CrossRef]
- Galloway, A.T.; Lee, Y.; Birch, L.L. Predictors and consequences of food neophobia and pickiness in young girls. J. Am. Diet. Assoc. 2003, 103, 692–698. [Google Scholar] [CrossRef]
- Barrena, R.; Sánchez, M. Neophobia, personal consumer values and novel food acceptance. Food Qual. Prefer. 2013, 27, 72–84. [Google Scholar] [CrossRef]
- Gresham, G.; Hafer, J.; Markowski, E. Inter-functional Market Orientation Between Marketing Departments and Technical Departments in the Management of the New Product Development Process. JBAM 2006, 8, 43–65. [Google Scholar] [CrossRef]
- Fernández-Ruiz, V.; Claret, A.; Chaya, C. Testing a Spanish-version of the Food Neophobia Scale. Food Qual. Prefer. 2013, 28, 222–225. [Google Scholar] [CrossRef]
- Hursti, U.-K.K.; Sjödén, P.-O. Food and General Neophobia and their Relationship with Self-Reported Food Choice: Familial Resemblance in Swedish Families with Children of Ages 7–17 Years. Appetite 1997, 29, 89–103. [Google Scholar] [CrossRef]
- McFarlane, T.; Pliner, P. Increasing Willingness to Taste Novel Foods: Effects of Nutrition and Taste Information. Appetite 1997, 28, 227–238. [Google Scholar] [CrossRef] [PubMed]
- Tuorila, H.; Lähteenmäki, L.; Pohjalainen, L.; Lotti, L. Food neophobia among the Finns and related responses to familiar and unfamiliar foods. Food Qual. Prefer. 2001, 12, 29–37. [Google Scholar] [CrossRef]
- Meiselman, H.; King, S.; Gillette, M. The demographics of neophobia in a large commercial US sample. Food Qual. Prefer. 2010, 21, 893–897. [Google Scholar] [CrossRef]
- Knaapila, A.; Silventoinen, K.; Broms, U.; Rose, R.J.; Perola, M.; Kaprio, J.; Tuorila, H.M. Food Neophobia in Young Adults: Genetic Architecture and Relation to Personality, Pleasantness and Use Frequency of Foods, and Body Mass Index—A Twin Study. Behav. Genet. 2010, 41, 512–521. [Google Scholar] [CrossRef]
- Nezlek, J.B.; Forestell, C.A. Food neophobia and the Five Factor Model of personality. Food Qual. Prefer. 2019, 73, 210–214. [Google Scholar] [CrossRef]
- Alley, T.R.; Potter, K.A. Handbook of Behavior, Food and Nutrition. Handb. Behav. Food Nutr. 2011. [Google Scholar] [CrossRef]
- Frank, R.A.; Van Der Klaauw, N.J. The Contribution of Chemosensory Factors to Individual Differences in Reported Food Preferences. Appetite 1994, 22, 101–123. [Google Scholar] [CrossRef]
- Pliner, P.; Melo, N. Food Neophobia in Humans: Effects of Manipulated Arousal and Individual Differences in Sensation Seeking. Physiol. Behav. 1997, 61, 331–335. [Google Scholar] [CrossRef]
- Loewen, R.; Pliner, P. The Food Situations Questionnaire: A measure of children’s willingness to try novel foods in stimulating and non-stimulating situations. Appetite 2000, 35, 239–250. [Google Scholar] [CrossRef]
- Martins, Y.; Pliner, P. Human food choices: An examination of the factors underlying acceptance/rejection of novel and familiar animal and nonanimal foods. Appetite 2005, 45, 214–224. [Google Scholar] [CrossRef]
- Carbone, A.; Demaria, F.; Henke, R. The Sophistication of International Wine Trade: A New Import Measure. Ital. Econ. J. 2021, 1–20. [Google Scholar] [CrossRef]
- Migliore, G.; Thrassou, A.; Crescimanno, M.; Schifani, G.; Galati, A. Factors affecting consumer preferences for “natural wine”. Br. Food J. 2020, 122, 2463–2479. [Google Scholar] [CrossRef]
- Pickering, G.; Jain, A.; Bezawada, R. Segmentation and drivers of wine liking and consumption in US wine consumers. Int. J. Wine Res. 2014, 6, 9–19. [Google Scholar] [CrossRef]
- Pickering, G.J.; Thibodeau, M.K. Self-rated aversion to specific taste qualities and the PROP phenotype associate with alcoholic beverage intake and preference. Beverages 2021, 7, 37. [Google Scholar] [CrossRef]
- Hayes, J.E.; Pickering, G.J. Wine Expertise Predicts Taste Phenotype. Am. J. Enol. Vitic. 2011, 63, 80–84. [Google Scholar] [CrossRef] [PubMed]
- Ristic, R.; Johnson, T.E.; Meiselman, H.L.; Hoek, A.C.; Bastian, S. Towards development of a Wine Neophobia Scale (WNS): Measuring consumer wine neophobia using an adaptation of The Food Neophobia Scale (FNS). Food Qual. Prefer. 2016, 49, 161–167. [Google Scholar] [CrossRef]
- Castellini, A.; Samoggia, A. Millennial consumers’ wine consumption and purchasing habits and attitude towards wine innovation. Wine Econ. Policy 2018, 7, 128–139. [Google Scholar] [CrossRef]
- Nguyen, A.N.; Johnson, T.E.; Jeffery, D.W.; Danner, L.; Bastian, S.E. A cross-cultural examination of Australian, Chinese and Vietnamese consumers’ attitudes towards a new Australian wine product containing Ganoderma lucidum extract. Food Res. Int. 2019, 115, 393–399. [Google Scholar] [CrossRef]
- Market Data Forecast. North American Wine Market. 2020. Available online: https://www.marketdataforecast.com/market-reports/north-america-wine-market (accessed on 27 April 2021).
- Joshi, A.; Kale, S.; Chandel, S.; Pal, D.K. Likert Scale: Explored and Explained. Br. J. Appl. Sci. Technol. 2015, 7, 396–403. [Google Scholar] [CrossRef]
- Matell, M.S.; Jacoby, J. Is There an Optimal Number of Alternatives for Likert Scale Items? Study I: Reliability and Validity. Educ. Psychol. Meas. 1971, 31, 657–674. [Google Scholar] [CrossRef]
- Simms, L.J.; Zelazny, K.; Williams, T.F.; Bernstein, L. Does the number of response options matter? Psychometric perspectives using personality questionnaire data. Psychol. Assess. 2019, 31, 557–566. [Google Scholar] [CrossRef]
- Bruwer, J.; Huang, J. Wine product involvement and consumers’ BYOB behaviour in the South Australian on-premise market. Asia Pac. J. Mark. Logist. 2012, 24, 461–481. [Google Scholar] [CrossRef]
- Vecchio, R.; Lisanti, M.T.; Caracciolo, F.; Cembalo, L.; Gambuti, A.; Moio, L.; Siani, T.; Marotta, G.; Nazzaro, C.; Piombino, P. The role of production process and information on quality expectations and perceptions of sparkling wines. J. Sci. Food Agric. 2019, 99, 124–135. [Google Scholar] [CrossRef] [PubMed]
- Paupério, A.; Severo, M.; Lopes, C.; Moreira, P.; Cooke, L.; Oliveira, A. Could the Food Neophobia Scale be adapted to pregnant women? A confirmatory factor analysis in a Portuguese sample. Appetite 2014, 75, 110–116. [Google Scholar] [CrossRef]
- Ritchey, P.N.; Frank, R.A.; Hursti, U.-K.; Tuorila, H. Validation and cross-national comparison of the food neophobia scale (FNS) using confirmatory factor analysis. Appetite 2003, 40, 163–173. [Google Scholar] [CrossRef]
- Pickering, G.J.; Hayes, J.E. Influence of biological, experiential and psychological factors in wine preference segmentation. Aust. J. Grape Wine Res. 2017, 23, 154–161. [Google Scholar] [CrossRef]
- Demattè, M.L.; Endrizzi, I.; Gasperi, F. Food neophobia and its relation with olfaction. Front. Psychol. 2014, 5, 127. [Google Scholar] [CrossRef]
- Knaapila, A.; Tuorila, H.; Silventoinen, K.; Keskitalo, K.; Kallela, M.; Wessman, M.; Peltonen, L.; Cherkas, L.F.; Spector, T.D.; Perola, M. Food neophobia shows heritable variation in humans. Physiol. Behav. 2007, 91, 573–578. [Google Scholar] [CrossRef]
- Loewen, R.; Pliner, P. Effects of Prior Exposure to Palatable and Unpalatable Novel Foods on Children’s Willingness to Taste Other Novel Foods. Appetite 1999, 32, 351–366. [Google Scholar] [CrossRef]
- Mustonen, S.; Tuorila, H. Sensory education decreases food neophobia score and encourages trying unfamiliar foods in 8–12-year-old children. Food Qual. Prefer. 2010, 21, 353–360. [Google Scholar] [CrossRef]
- Pelet, J.-E.; Lecat, B.; Khan, J.; Rundle-Thiele, S.; Lee, L.; Ellis, D.; Wolf, M.M.; Kavoura, A.; Katsoni, V.; Wegmann, A.L. Winery website loyalty: The role of sales promotion and service attributes. Int. J. Wine Bus. Res. 2018, 30, 138–152. [Google Scholar] [CrossRef]
- Ingrassia, M.; Altamore, L.; Bacarella, S.; Columba, P.; Chironi, S. The Wine Influencers: Exploring a New Communication Model of Open Innovation for Wine Producers—A Netnographic, Factor and AGIL Analysis. J. Open Innov. Technol. Mark. Complex. 2020, 6, 165. [Google Scholar] [CrossRef]
- Chironi, S.; Altamore, L.; Columba, P.; Bacarella, S.; Ingrassia, M. Study of wine producers’ marketing communication in extreme territories—Application of the AGIL scheme to wineries’ website features. Agronomy 2020, 10, 721. [Google Scholar] [CrossRef]
- Martínez-López, F.J.; Anaya-Sánchez, R.; Fernández Giordano, M.; Lopez-Lopez, D. Behind influencer marketing: Key marketing decisions and their effects on followers’ responses. J. Mark. Manag. 2020, 36, 579–607. [Google Scholar] [CrossRef]
- Moreno, F.M.; Gil Lafuente, J.; Carreón, F.Á.; Moreno, S.M. The Characterization of the Millennials and Their Buying Behavior. Int. J. Mark. Stud. 2017, 9, 135. [Google Scholar] [CrossRef]





| N | |
|---|---|
| Gender | |
| Female | 634 |
| Male | 629 |
| Undisclosed | 6 |
| Age | |
| Mean (SD) | 52.5 (15.3) |
| Range | 20–89 |
| Household Income | |
| Under CAD 25,000 | 83 |
| CAD 25,000–45,000 | 172 |
| CAD 46,000–65,000 | 198 |
| CAD 66,000–85,000 | 202 |
| CAD 86,000–100,000 | 200 |
| CAD 101,000–200,000 | 340 |
| CAD 200,000+ | 70 |
| Highest Education | |
| High School diploma | 185 |
| Apprenticeship or trade certificate | 53 |
| College diploma | 327 |
| University undergraduate degree | 388 |
| University graduate degree | 315 |
| Model | Chi-Square | RMSEA | CFI | NFI |
|---|---|---|---|---|
| Item 2 included | 31.91, p < 0.001 | 0.042 | 0.993 | 0.990 |
| Item 2 excluded | 15.67, p = 0.048 | 0.028 | 0.998 | 0.995 |
Publisher’s Note: MDPI stays neutral with regard to jurisdictional claims in published maps and institutional affiliations. |
© 2021 by the authors. Licensee MDPI, Basel, Switzerland. This article is an open access article distributed under the terms and conditions of the Creative Commons Attribution (CC BY) license (https://creativecommons.org/licenses/by/4.0/).
Share and Cite
Pickering, G.J.; Dale, G.; Kemp, B. Optimization and Application of the Wine Neophobia Scale. Beverages 2021, 7, 41. https://doi.org/10.3390/beverages7020041
Pickering GJ, Dale G, Kemp B. Optimization and Application of the Wine Neophobia Scale. Beverages. 2021; 7(2):41. https://doi.org/10.3390/beverages7020041
Chicago/Turabian StylePickering, Gary J., Gillian Dale, and Belinda Kemp. 2021. "Optimization and Application of the Wine Neophobia Scale" Beverages 7, no. 2: 41. https://doi.org/10.3390/beverages7020041
APA StylePickering, G. J., Dale, G., & Kemp, B. (2021). Optimization and Application of the Wine Neophobia Scale. Beverages, 7(2), 41. https://doi.org/10.3390/beverages7020041

