Modulation of Synthetic Tracheal Grafts with Extracellular Matrix Coatings
Abstract
1. Introduction
2. Materials and Methods
2.1. Fabrication of a Decellularized Lung ECM Substrate
2.2. Synthetic Tracheal Graft Fabrication
2.3. PECM and hECM Coating on Syn-TG
2.4. Cell Culture and Seeding
2.5. Scanning Electron Microscopy
2.6. Cell Viability
2.7. DNA Assay for Cell Quantification
2.8. Mass Spectrometry
2.9. Patch Tracheoplasty and Long-Segment Tracheal Replacement
2.10. Histology
2.11. Statistical Analyses
3. Results
3.1. Decellularized ECM Substrates Alter the Fiber Thickness of Electrospun Scaffolds and Surface Topography
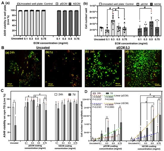
3.2. PECM and hECM Coating Improves Seeded Cell Viability and Proliferation on Syn-TG In Vitro
3.3. PECM and hECM Are Predominantly Composed of Collagen, Fibrillin, and Laminin
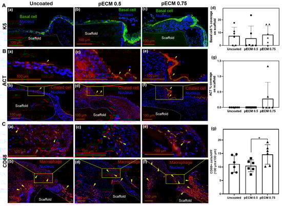
3.4. Syn-TG Patches Exhibit Graft Epithelialization and Macrophage Infiltration
3.5. Long Syn-TG Exhibit Poor Graft Epithelialization and Higher Macrophage Infiltration Correlating with Higher Coating Concentration
4. Discussion
5. Conclusions
Supplementary Materials
Author Contributions
Funding
Institutional Review Board Statement
Informed Consent Statement
Data Availability Statement
Acknowledgments
Conflicts of Interest
References
- Kolb, F.; Simon, F.; Gaudin, R.; Thierry, B.; Mussot, S.; Dupic, L.; Coste, J.L.; Leboulanger, N.; Denoyelle, F.; Couloigner, V.; et al. 4-Year follow-up in a child with a total autologous tracheal replacement. N. Engl. J. Med. 2018, 378, 1355–1357. [Google Scholar] [CrossRef] [PubMed]
- Grillo, H.C. Surgery of the Trachea and Bronchi; BC Decker: Hamilton, ON, Canada; Lewiston, NY, USA, 2004; pp. 839–850. [Google Scholar]
- Martinod, E.; Chouahnia, K.; Radu, D.M.; Joudiou, P.; Uzunhan, Y.; Bensidhoum, M.; Santos Portela, A.M.; Guiraudet, P.; Peretti, M.; Destable, M.D.; et al. Feasibility of Bioengineered Tracheal and Bronchial Reconstruction Using Stented Aortic Matrices. JAMA 2018, 319, 2212–2222. [Google Scholar] [CrossRef]
- Dharmadhikari, S.; Best, C.A.; King, N.; Henderson, M.; Johnson, J.; Breuer, C.K.; Chiang, T. Mouse Model of Tracheal Replacement With Electrospun Nanofiber Scaffolds. Ann. Otol. Rhinol. Laryngol. 2019, 128, 391–400. [Google Scholar] [CrossRef] [PubMed]
- Pepper, V.; Best, C.A.; Buckley, K.; Schwartz, C.; Onwuka, E.; King, N.; White, A.; Dharmadhikari, S.; Reynolds, S.D.; Johnson, J. Factors Influencing Poor Outcomes in Synthetic Tissue-Engineered Tracheal Replacement. Otolaryngol. Head Neck Surg. 2019, 161, 458–467. [Google Scholar] [CrossRef] [PubMed]
- O’Leary, C.; Gilbert, J.L.; O’Dea, S.; O’Brien, F.J.; Cryan, S.-A. Respiratory tissue engineering: Current status and opportunities for the future. Tissue Eng. Part B Rev. 2015, 21, 323–344. [Google Scholar] [CrossRef]
- Schwartz, C.M.; Stack, J.; Hill, C.L.; Lallier, S.W.; Chiang, T.; Johnson, J.; Reynolds, S.D. Electrospun scaffolds limit the regenerative potential of the airway epithelium. Laryngoscope Investig. Otolaryngol. 2019, 4, 446–454. [Google Scholar] [CrossRef]
- Cole, B.B.; Smith, R.W.; Jenkins, K.M.; Graham, B.B.; Reynolds, P.R.; Reynolds, S.D. Tracheal basal cells: A facultative progenitor cell pool. Am. J. Pathol. 2010, 177, 362–376. [Google Scholar] [CrossRef]
- Rock, J.R.; Onaitis, M.W.; Rawlins, E.L.; Lu, Y.; Clark, C.P.; Xue, Y.; Randell, S.H.; Hogan, B.L. Basal cells as stem cells of the mouse trachea and human airway epithelium. Proc. Natl. Acad. Sci. USA 2009, 106, 12771–12775. [Google Scholar] [CrossRef]
- Coraux, C.; Roux, J.; Jolly, T.; Birembaut, P. Epithelial cell–extracellular matrix interactions and stem cells in airway epithelial regeneration. Proc. Am. Thorac. Soc. 2008, 5, 689–694. [Google Scholar] [CrossRef]
- Badylak, S.F.; Freytes, D.O.; Gilbert, T.W. Extracellular matrix as a biological scaffold material: Structure and function. Acta Biomater. 2009, 5, 1–13. [Google Scholar] [CrossRef]
- Beiki, B.; Zeynali, B.; Seyedjafari, E. Fabrication of a three dimensional spongy scaffold using human Wharton’s jelly derived extra cellular matrix for wound healing. Mater. Sci. Eng. C 2017, 78, 627–638. [Google Scholar] [CrossRef]
- Ryzhuk, V.; Zeng, X.; Wang, X.; Melnychuk, V.; Lankford, L.; Farmer, D.; Wang, A. Human amnion extracellular matrix derived bioactive hydrogel for cell delivery and tissue engineering. Mater. Sci. Eng. C Mater. Biol. Appl. 2018, 85, 191. [Google Scholar] [CrossRef] [PubMed]
- Pouliot, R.A.; Young, B.M.; Link, P.A.; Park, H.E.; Kahn, A.R.; Shankar, K.; Schneck, M.B.; Weiss, D.J.; Heise, R.L. Porcine lung-derived extracellular matrix hydrogel properties are dependent on pepsin digestion time. Tissue Eng. Part C Methods 2020, 26, 332–346. [Google Scholar] [CrossRef] [PubMed]
- Reyes, C.D.; Petrie, T.A.; García, A.J. Mixed extracellular matrix ligands synergistically modulate integrin adhesion and signaling. J. Cell. Physiol. 2008, 217, 450–458. [Google Scholar] [CrossRef] [PubMed]
- Pouliot, R.A.; Link, P.A.; Mikhaiel, N.S.; Schneck, M.B.; Valentine, M.S.; Kamga Gninzeko, F.J.; Herbert, J.A.; Sakagami, M.; Heise, R.L. Development and characterization of a naturally derived lung extracellular matrix hydrogel. J. Biomed. Mater. Res. A 2016, 104, 1922–1935. [Google Scholar] [CrossRef] [PubMed]
- Villegas-Álvarez, F.; González-Zamora, J.F.; González-Maciel, A.; Soriano-Rosales, R.; Pérez-Guille, B.; Padilla-Sánchez, L.; Reynoso-Robles, R.; Ramos-Morales, A.; Zenteno-Galindo, E.; Pérez-Torres, A. Fibrocollagen-covered prosthesis for a noncircumferential segmental tracheal replacement. J. Thorac. Cardiovasc. Surg. 2010, 139, 32–37. [Google Scholar] [CrossRef] [PubMed][Green Version]
- Young, B.M.; Shankar, K.; Allen, B.P.; Pouliot, R.A.; Schneck, M.B.; Mikhaiel, N.S.; Heise, R.L. Electrospun Decellularized Lung Matrix Scaffold for Airway Smooth Muscle Culture. ACS Biomater. Sci. Eng. 2017, 3, 3480–3492. [Google Scholar] [CrossRef] [PubMed]
- Wagner, D.E.; Bonenfant, N.R.; Parsons, C.S.; Sokocevic, D.; Brooks, E.M.; Borg, Z.D.; Lathrop, M.J.; Wallis, J.D.; Daly, A.B.; Lam, Y.W. Comparative decellularization and recellularization of normal versus emphysematous human lungs. Biomaterials 2014, 35, 3281–3297. [Google Scholar] [CrossRef]
- Dharmadhikari, S.; Liu, L.; Shontz, K.; Wiet, M.; White, A.; Goins, A.; Akula, H.; Johnson, J.; Reynolds, S.D.; Breuer, C.K. Deconstructing tissue engineered trachea: Assessing the role of synthetic scaffolds, segmental replacement and cell seeding on graft performance. Acta Biomater. 2020, 102, 181–191. [Google Scholar] [CrossRef]
- Johnson, E.K.; Zhang, L.; Adams, M.E.; Phillips, A.; Freitas, M.A.; Froehner, S.C.; Green-Church, K.B.; Montanaro, F. Proteomic analysis reveals new cardiac-specific dystrophin-associated proteins. PLoS ONE 2012, 7, e43515. [Google Scholar]
- Xia, J.; Gill, E.E.; Hancock, R.E. NetworkAnalyst for statistical, visual and network-based meta-analysis of gene expression data. Nat. Protoc. 2015, 10, 823. [Google Scholar] [CrossRef]
- Chiang, T.; Pepper, V.; Best, C.; Onwuka, E.; Breuer, C.K. Clinical translation of tissue engineered trachea grafts. Ann. Otol. Rhinol. Laryngol. 2016, 125, 873–885. [Google Scholar] [CrossRef] [PubMed]
- Murphy, C.M.; Haugh, M.G.; O’brien, F.J. The effect of mean pore size on cell attachment, proliferation and migration in collagen–glycosaminoglycan scaffolds for bone tissue engineering. Biomaterials 2010, 31, 461–466. [Google Scholar] [CrossRef]
- Yannas, I. Tissue regeneration by use of collagen-glycosaminoglycan copolymers. Clin. Mater. 1992, 9, 179–187. [Google Scholar] [CrossRef]
- Chen, M.; Patra, P.K.; Warner, S.B.; Bhowmick, S. Role of fiber diameter in adhesion and proliferation of NIH 3T3 fibroblast on electrospun polycaprolactone scaffolds. Tissue Eng. 2007, 13, 579–587. [Google Scholar] [CrossRef] [PubMed]
- Kim, H.H.; Kim, M.J.; Ryu, S.J.; Ki, C.S.; Park, Y.H. Effect of fiber diameter on surface morphology, mechanical property, and cell behavior of electrospun poly (ε-caprolactone) mat. Fibers Polym. 2016, 17, 1033–1042. [Google Scholar] [CrossRef]
- Graf, J.; Ogle, R.C.; Robey, F.A.; Sasaki, M.; Martin, G.R.; Yamada, Y.; Kleinman, H.K. A pentapeptide from the laminin B1 chain mediates cell adhesion and binds to 67000 laminin receptor. Biochemistry 1987, 26, 6896–6900. [Google Scholar] [CrossRef]
- Koshikawa, N.; Giannelli, G.; Cirulli, V.; Miyazaki, K.; Quaranta, V. Role of cell surface metalloprotease MT1-MMP in epithelial cell migration over laminin-5. J. Cell Biol. 2000, 148, 615–624. [Google Scholar] [CrossRef]
- Shintani, Y.; Maeda, M.; Chaika, N.; Johnson, K.R.; Wheelock, M.J. Collagen I promotes epithelial-to-mesenchymal transition in lung Cancer cells via transforming growth factor–β signaling. Am. J. Respir. Cell Mol. Biol. 2008, 38, 95–104. [Google Scholar] [CrossRef]
- Wang, H.; Radjendirane, V.; Wary, K.K.; Chakrabarty, S. Transforming growth factor β regulates cell–cell adhesion through extracellular matrix remodeling and activation of focal adhesion kinase in human colon carcinoma Moser cells. Oncogene 2004, 23, 5558–5561. [Google Scholar] [CrossRef]
- Kielty, C.M.; Baldock, C.; Lee, D.; Rock, M.J.; Ashworth, J.L.; Shuttleworth, C.A. Fibrillin: From microfibril assembly to biomechanical function. Philos. Trans. R. Soc. Lond. Ser. B Biol. Sci. 2002, 357, 207–217. [Google Scholar] [CrossRef] [PubMed]
- Patra, C.; Ricciardi, F.; Engel, F.B. The functional properties of nephronectin: An adhesion molecule for cardiac tissue engineering. Biomaterials 2012, 33, 4327–4335. [Google Scholar] [CrossRef] [PubMed]
- Singh, I. Textbook of Human Histology: (With Colour Atlas & Practical Guide); Jaypee Brothers Medical Publishers: New Delhi, India, 2011; Volume 6. [Google Scholar]
- Souza-Fernandes, A.B.; Pelosi, P.; Rocco, P.R. Bench-to-bedside review: The role of glycosaminoglycans in respiratory disease. Crit. Care 2006, 10, 1–16. [Google Scholar] [CrossRef] [PubMed]
- Anderson, J.M.; Rodriguez, A.; Chang, D.T. Foreign Body Reaction to Biomaterials. In Seminars in Immunology; Elsevier: Amsterdam, The Netherlands, 2008; pp. 86–100. [Google Scholar]
- Luttikhuizen, D.T.; Harmsen, M.C.; Luyn, M.J.V. Cellular and molecular dynamics in the foreign body reaction. Tissue Eng. 2006, 12, 1955–1970. [Google Scholar] [CrossRef] [PubMed]
- Jing, J.; Yang, I.V.; Hui, L.; Patel, J.A.; Evans, C.M.; Prikeris, R.; Kobzik, L.; O’Connor, B.P.; Schwartz, D.A. Role of macrophage receptor with collagenous structure in innate immune tolerance. J. Immunol. 2013, 190, 6360–6367. [Google Scholar] [CrossRef] [PubMed]
- Meng, Q.; Liu, J.; Lin, F.; Bao, L.; Jiang, Y.; Zheng, L.; Tie, J.; Zhang, L.; Liang, X.; Wei, L. IL-17 contributes to the pathogenesis of obliterative bronchiolitis via regulation of M1 macrophages polarization in murine heterotopic trachea transplantation models. Int. Immunopharmacol. 2017, 52, 51–60. [Google Scholar] [CrossRef]
- Huang, G.; Wilson, N.; Reese, S.; Jacobson, L.; Zhong, W.; Djamali, A. Characterization of transfusion-elicited acute antibody-mediated rejection in a rat model of kidney transplantation. Am. J. Transplant. 2014, 14, 1061–1072. [Google Scholar] [CrossRef]
- Ghuman, H.; Mauney, C.; Donnelly, J.; Massensini, A.R.; Badylak, S.F.; Modo, M. Biodegradation of ECM hydrogel promotes endogenous brain tissue restoration in a rat model of stroke. Acta Biomater. 2018, 80, 66–84. [Google Scholar] [CrossRef]
- Ghuman, H.; Massensini, A.R.; Donnelly, J.; Kim, S.-M.; Medberry, C.J.; Badylak, S.F.; Modo, M. ECM hydrogel for the treatment of stroke: Characterization of the host cell infiltrate. Biomaterials 2016, 91, 166–181. [Google Scholar] [CrossRef]
- Dziki, J.L.; Wang, D.S.; Pineda, C.; Sicari, B.M.; Rausch, T.; Badylak, S.F. Solubilized extracellular matrix bioscaffolds derived from diverse source tissues differentially influence macrophage phenotype. J. Biomed. Mater. Res. Part A 2017, 105, 138–147. [Google Scholar] [CrossRef]
- Huleihel, L.; Dziki, J.L.; Bartolacci, J.G.; Rausch, T.; Scarritt, M.E.; Cramer, M.C.; Vorobyov, T.; LoPresti, S.T.; Swineheart, I.T.; White, L.J. Macrophage phenotype in response to ECM bioscaffolds. In Seminars in Immunology; Elsevier: Amsterdam, The Netherlands, 2017; pp. 2–13. [Google Scholar]
- Christ, K.V.; Turner, K.T. Methods to Measure the Strength of Cell Ahesion to Substrates. J. Adhes. Sci. Technol. 2010, 24, 2027–2058. [Google Scholar] [CrossRef]
- Casale, J.; Crane, J.S. Biochemistry, Glycosaminoglycans; StatPearls Publishing: Treasure Island, FL, USA, 2019. [Google Scholar]
- Wen, Q.; Mithieux, S.M.; Weiss, A.S. Elastin biomaterials in dermal repair. Trends Biotechnol. 2020, 38, 280–291. [Google Scholar] [CrossRef] [PubMed]
- Delaere, P.R.; Liu, Z.Y.; Hermans, R.; Sciot, R.; Feenstra, L. Experimental tracheal allograft revascularization and transplantation. J. Thorac. Cardiovasc. Surg. 1995, 110, 728–737. [Google Scholar] [CrossRef][Green Version]
- Delaere, P.; Van Raemdonck, D. Tracheal replacement. J. Thorac. Dis. 2016, 8, S186. [Google Scholar] [PubMed]
- Delaere, P.; Van Raemdonck, D.; Vranckx, J. Tracheal Transplantation. In Intensive Care Medicine; Springer: Leuven, Belgium, 2019; Volume 45, pp. 391–393. [Google Scholar]






| (a) pECM and pECM-coated syn-TG | ||||||
|---|---|---|---|---|---|---|
| Identified Proteins in pECM and pECM-Coated PET/PU | Gene ID | ECM–Receptor Interaction | Focal Adhesion | Protein Digestion/Absorption | PI3K-Akt Signaling Pathway | |
| Fibrillin 1&2 | FBLN1&2 | |||||
| Acidic mammalian chitinase isoform c | CHIA | |||||
| C-type lectin domain-containing protein | CLEC | |||||
| Nephronectin | NPTN | |||||
| Laminin (LAM) | Laminin subunit alpha-5 | LAMA5 | √ | √ | √ | |
| Laminin subunit beta-1 | LAMB1 | √ | √ | √ | ||
| Laminin subunit alpha-3 | LAMB3 | √ | √ | √ | ||
| Laminin subunit gamma-1 | LAMC1 | √ | √ | √ | ||
| Laminin subunit gamma-2 | LAMC2 | √ | √ | √ | ||
| Collagen (COL) | Collagen alpha-1(I) chain | COL1A1 | √ | √ | √ | √ |
| Collagen alpha-2(I) chain | COL1A2 | √ | √ | √ | √ | |
| Collagen alpha-1(II) chain | COL2A1 | √ | √ | √ | √ | |
| Fibrillar collagen | COL11A1&2 | √ | ||||
| Collagen alpha-2(IV) chain | COL4A2 | √ | √ | √ | √ | |
| Collagen alpha-3(VI) chain | COL4A3 | √ | √ | √ | √ | |
| Collagen alpha-1(V) chain | COL5A1 | √ | ||||
| (b) hECM and hECM-coated syn-TG | ||||||
| Identified Proteins in hECM and hECM-Coated PET/PU | Gene ID | ECM–Receptor Interaction | Focal Adhesion | Protein Digestion/Absorption | PI3K-Akt Signaling Pathway | |
| Fibrillin-1 | FBN1 | |||||
| Metalloproteinase inhibitor 3 | TIMP3 | |||||
| Antileukoproteinase | SLPI | |||||
| Nephronectin | NPNT | |||||
| Laminin (LAM) | Laminin subunit alpha-3 | LAMA3 | √ | √ | √ | |
| Laminin subunit alpha-5 | LAMA5 | √ | √ | |||
| Laminin subunit beta-1 | LAMB1 | √ | √ | |||
| Laminin subunit beta-2 | LAMB2 | √ | √ | |||
| Laminin subunit beta-3 | LAMB3 | √ | √ | |||
| Laminin subunit gamma-1 | LAMC1 | √ | √ | |||
| Collagen (COL) | Collagen alpha-1(I) chain | COL1A1 | √ | √ | √ | √ |
| Collagen alpha-1(III) chain | COL3A1 | √ | ||||
| Collagen alpha-1(IV) chain | COL4A1 | √ | √ | √ | √ | |
| Collagen alpha-1(V) chain | COL5A1 | √ | ||||
| Collagen alpha-2(I) chain | COL1A2 | √ | √ | √ | √ | |
| Collagen alpha-2(IV) chain | COL4A2 | √ | √ | √ | √ | |
| Collagen alpha-2(V) chain | COL5A2 | √ | ||||
| Collagen alpha-3(VI) chain | COL6A3 | √ | √ | √ | √ | |
Publisher’s Note: MDPI stays neutral with regard to jurisdictional claims in published maps and institutional affiliations. |
© 2021 by the authors. Licensee MDPI, Basel, Switzerland. This article is an open access article distributed under the terms and conditions of the Creative Commons Attribution (CC BY) license (https://creativecommons.org/licenses/by/4.0/).
Share and Cite
Liu, L.; Dharmadhikari, S.; Pouliot, R.A.; Li, M.M.; Minneci, P.M.; Tan, Z.; Shontz, K.; Johnson, J.; Reynolds, S.D.; Breuer, C.K.; et al. Modulation of Synthetic Tracheal Grafts with Extracellular Matrix Coatings. Bioengineering 2021, 8, 116. https://doi.org/10.3390/bioengineering8080116
Liu L, Dharmadhikari S, Pouliot RA, Li MM, Minneci PM, Tan Z, Shontz K, Johnson J, Reynolds SD, Breuer CK, et al. Modulation of Synthetic Tracheal Grafts with Extracellular Matrix Coatings. Bioengineering. 2021; 8(8):116. https://doi.org/10.3390/bioengineering8080116
Chicago/Turabian StyleLiu, Lumei, Sayali Dharmadhikari, Robert A. Pouliot, Michael M. Li, Peter M. Minneci, Zhenghong Tan, Kimberly Shontz, Jed Johnson, Susan D. Reynolds, Christopher K. Breuer, and et al. 2021. "Modulation of Synthetic Tracheal Grafts with Extracellular Matrix Coatings" Bioengineering 8, no. 8: 116. https://doi.org/10.3390/bioengineering8080116
APA StyleLiu, L., Dharmadhikari, S., Pouliot, R. A., Li, M. M., Minneci, P. M., Tan, Z., Shontz, K., Johnson, J., Reynolds, S. D., Breuer, C. K., Weiss, D. J., & Chiang, T. (2021). Modulation of Synthetic Tracheal Grafts with Extracellular Matrix Coatings. Bioengineering, 8(8), 116. https://doi.org/10.3390/bioengineering8080116

