The Collapse of the Collagen Sponge Microstructure Triggers an Inflammatory Response of Macrophages via the Itgαvβ3/5-Src-RhoC-NF-κB Axis
Abstract
1. Introduction
2. Materials and Methods
2.1. Preparation of Collagen Sponges
2.2. Physicochemical Examination of the Collagen Sponges
2.3. Cell Culture and Cell–Material Co-Incubation
2.4. Cytotoxicity Assay
2.5. Integrin Inhibitor Pretreatment
2.6. RNA Extraction and RT-qPCR
2.7. RNA Sequencing and Bioinformatics Analysis
2.8. ELISA Detection
2.9. Statistical Analysis
3. Results and Discussion
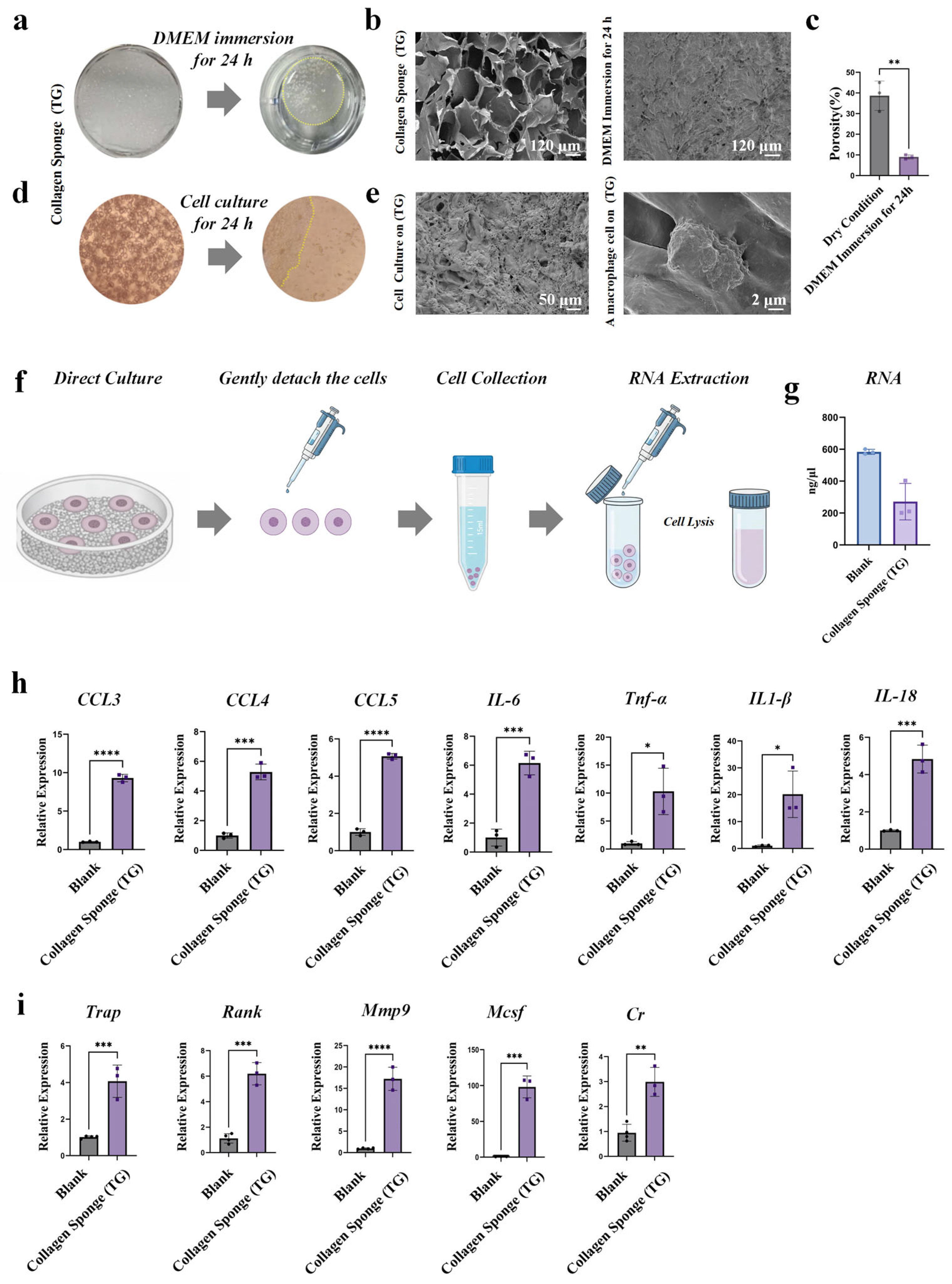
3.1. Microstructural Collapse of Collagen Sponges Induces a Pro-Inflammatory Response in Macrophages
3.2. Collagen Sponges Induced Pro-Inflammatory Response in Integrin-Dependent Manner
3.3. Preparation and Characterization of EDC/NHS-Cross-Linked Collagen Sponges
3.4. Collagen Sponges with Enhanced Microstructure Stability Downregulated the Inflammatory Response of Macrophages
3.5. Conclusions
3.6. Limitations and Future Perspectives
Supplementary Materials
Author Contributions
Funding
Data Availability Statement
Conflicts of Interest
References
- Pesce, G.; Sartoretto, S.C.; Resende, R.F.d.B.; da Silva, M.T.; Granjeiro, J.M.; Del Fabbro, M.; Mourão, C.F.; Calasans-Maia, M. Comparative Efficacy of Two Hemostatic Agents in Post-Extraction Bleeding Control Following Mandibular Third Molar Surgery: A Randomized Clinical Trial. J. Funct. Biomater. 2025, 16, 305. [Google Scholar] [CrossRef] [PubMed]
- Du, Y.; Bai, Y.; Lang, S.; Xing, D.; Ma, L.; Li, K.; Peng, J.; Li, X.; Liu, G. Gelatin sponge with a Uniform Interoperable Pore Structure and Biodegradability for Liver Injury Hemostasis and Tissue Regeneration. Biomacromolecules 2023, 24, 5313–5327. [Google Scholar] [CrossRef] [PubMed]
- Aravinthan, A.; Park, J.-K.; Hossain, M.A.; Sharmila, J.; Kim, H.-J.; Kang, C.-W.; Kim, N.S.; Kim, J.-H. Collagen-based sponge hastens wound healing via decrease of inflammatory cytokines. 3 Biotech 2018, 8, 487. [Google Scholar] [CrossRef] [PubMed]
- Wu, L.; Zhang, Q.; Li, Y.; Song, W.; Chen, A.; Liu, J.; Xuan, X. collagen sponges prolongs taurine release for improved wound healing through inflammation inhibition and proliferation stimulation. Ann. Transl. Med. 2021, 9, 1010. [Google Scholar] [CrossRef]
- Bujda, M.; Klíma, K. Enhancing Guided Bone Regeneration with a Novel Carp Collagen Scaffold: Principles and Applications. J. Funct. Biomater. 2024, 15, 150. [Google Scholar] [CrossRef]
- Goyal, B.; Tewari, S.; Duhan, J.; Sehgal, P. Comparative evaluation of platelet-rich plasma and guided tissue regeneration membrane in the healing of apicomarginal defects: A clinical study. J. Endod. 2011, 37, 773–780. [Google Scholar] [CrossRef]
- Ferreira, A.M.; Gentile, P.; Chiono, V.; Ciardelli, G. Collagen for bone tissue regeneration. Acta Biomater. 2012, 8, 3191–3200. [Google Scholar] [CrossRef]
- Chen, P.H.; Tsai, W.B. Development of a Photocrosslinkable Collagen-Bone Matrix Hydrogel for Bone Tissue Engineering. Polymers 2025, 17, 935. [Google Scholar] [CrossRef]
- Chung, L.; Maestas, D.R.; Housseau, F.; Elisseeff, J.H. Key players in the immune response to biomaterial scaffolds for regenerative medicine. Adv. Drug Deliv. Rev. 2017, 114, 184–192. [Google Scholar] [CrossRef]
- Sadowska, J.M.; Ginebra, M.P. Inflammation and biomaterials: Role of the immune response in bone regeneration by inorganic scaffolds. J. Mater. Chem. B 2020, 8, 9404–9427. [Google Scholar] [CrossRef]
- Herrera-Vizcaíno, C.; Al-Maawi, S.; Sader, R.; Kirkpatrick, C.J.; Choukroun, J.; Ghanaati, S. Modification of collagen-based sponge can induce an upshift of the early inflammatory response and a chronic inflammatory reaction led by M1 macrophages: An in vivo study. Clin. Oral. Investig. 2020, 24, 3485–3500. [Google Scholar] [CrossRef]
- Luo, P.; Huang, R.; Wu, Y.; Liu, X.; Shan, Z.; Gong, L.; Deng, S.; Liu, H.; Fang, J.; Wu, S.; et al. Tailoring the multiscale mechanics of tunable decellularized extracellular matrix (dECM) for wound healing through immunomodulation. Bioact. Mater. 2023, 28, 95–111. [Google Scholar] [CrossRef]
- Chen, Z.; Chen, L.; Liu, R.; Lin, Y.; Chen, S.; Lu, S.; Lin, Z.; Chen, Z.; Wu, C.; Xiao, Y. The osteoimmunomodulatory property of a barrier collagen membrane and its manipulation via coating nanometer-sized bioactive glass to improve guided bone regeneration. Biomater. Sci. 2018, 6, 1007–1019. [Google Scholar] [CrossRef] [PubMed]
- Li, J.; Luo, X.; Lv, Z.-Y.; Qiang, H.-F.; Hou, C.-Y.; Liu, K.; Meng, C.-X.; Zhang, Y.-J.; Liu, F.-Z.; Zhang, B. Microporous structures on mineralized collagen mediate osteogenesis by modulating the osteo-immune response of macrophages. Front. Bioeng. Biotechnol. 2022, 10, 917655. [Google Scholar] [CrossRef] [PubMed]
- Meli, V.S.; Rowley, A.T.; Veerasubramanian, P.K.; Heedy, S.E.; Liu, W.F.; Wang, S.-W. Modulation of Stiffness-Dependent Macrophage Inflammatory Responses by Collagen Deposition. ACS Biomater. Sci. Eng. 2024, 10, 2212–2223. [Google Scholar] [CrossRef] [PubMed]
- Sorushanova, A.; Skoufos, I.; Tzora, A.; Mullen, A.M.; Zeugolis, D.I. The influence of animal species, gender and tissue on the structural, biophysical, biochemical and biological properties of collagen sponges. J. Mater. Sci. Mater. Med. 2021, 32, 12. [Google Scholar] [CrossRef] [PubMed]
- O’bRyan, C.S.; Ni, Y.; Taylor, C.R.; Angelini, T.E.; Schulze, K.D. Collagen Networks under Indentation and Compression Behave Like Cellular Solids. Langmuir 2024, 40, 4228–4235. [Google Scholar] [CrossRef] [PubMed]
- Meizlish, M.L.; Kimura, Y.; Pope, S.D.; Matta, R.; Kim, C.; Philip, N.H.; Meyaard, L.; Gonzalez, A.; Medzhitov, R. Mechanosensing regulates tissue repair program in macrophages. Sci. Adv. 2024, 10, eadk6906. [Google Scholar] [CrossRef]
- Schwartz, M.A.; Schaller, M.D.; Ginsberg, M.H. Integrins: Emerging paradigms of signal transduction. Annu. Rev. Cell Dev. Biol. 1995, 11, 549–599. [Google Scholar] [CrossRef] [PubMed]
- Hoffman, B.D.; Grashoff, C.; Schwartz, M.A. Dynamic molecular processes mediate cellular mechanotransduction. Nature 2011, 475, 316–323. [Google Scholar] [CrossRef]
- Kanchanawong, P.; Shtengel, G.; Pasapera, A.M.; Ramko, E.B.; Davidson, M.W.; Hess, H.F.; Waterman, C.M. Nanoscale architecture of integrin-based cell adhesions. Nature 2010, 468, 580–584. [Google Scholar] [CrossRef]
- Antonov, A.S.; Antonova, G.N.; Munn, D.H.; Mivechi, N.; Lucas, R.; Catravas, J.D.; Verin, A.D. αVβ3 integrin regulates macrophage inflammatory responses via PI3 kinase/Akt-dependent NF-κB activation. J. Cell Physiol. 2011, 226, 469–476. [Google Scholar] [CrossRef] [PubMed]
- Chaudhuri, O.; Gu, L.; Darnell, M.; Klumpers, D.; Sidi, A.; Weaver, J.C.; Huebsch, N.; Mooney, D.J.; Francisco, S. Substrate stress relaxation regulates cell spreading. Nat. Commun. 2015, 6, 6364. [Google Scholar] [CrossRef]
- Wissing, T.B.; Bonito, V.; van Haaften, E.E.; van Doeselaar, M.; Brugmans, M.M.C.P.; Janssen, H.M.; Bouten, C.V.C.; Smits, A.I.P.M. Macrophage-Driven Biomaterial Degradation Depends on Scaffold Microarchitecture. Front. Bioeng. Biotechnol. 2019, 7, 87. [Google Scholar] [CrossRef]
- McWhorter, F.Y.; Davis, C.T.; Liu, W.F. Physical and mechanical regulation of macrophage phenotype and function. Cell. Mol. Life Sci. 2015, 72, 1303–1316. [Google Scholar] [CrossRef]
- Davidenko, N.; Schuster, C.F.; Bax, D.V.; Raynal, N.; Farndale, R.W.; Best, S.M.; Cameron, R.E. Control of crosslinking for tailoring collagen-based scaffolds stability and mechanics. Acta Biomater. 2015, 25, 131–142. [Google Scholar] [CrossRef]
- Pawelec, K.M.; Husmann, A.; Best, S.M.; Cameron, R.E. The process of EDC-NHS Cross-linking of reconstituted collagen fibres increases collagen fibrillar order and alignment. APL Mater. 2015, 3, 014902. [Google Scholar] [CrossRef]
- Krishnamoorthy, G.; Sehgal, P.K.; Mandal, A.B.; Sadulla, S. Novel collagen scaffolds prepared by using unnatural D-amino acids assisted EDC/NHS crosslinking. J. Biomater. Sci. Polym. Ed. 2013, 24, 344–364. [Google Scholar] [CrossRef]
- Meyer, N.; Bax, D.V.; Beck, J.; Cameron, R.E.; Best, S.M. Adjusting the physico-chemical properties of collagen scaffolds to accommodate primary osteoblasts and endothelial cells. Regen. Biomater. 2023, 10, rbad015. [Google Scholar] [CrossRef]
- Huang, G.P.; Shanmugasundaram, S.; Masih, P.; Pandya, D.; Amara, S.; Collins, G.; Arinzeh, T.L. An investigation of common crosslinking agents on the stability of electrospun collagen scaffolds. J. Biomed. Mater. Res. A 2015, 103, 762–771. [Google Scholar] [CrossRef] [PubMed]
- Driscoll, T.P.; Bidone, T.C.; Ahn, S.J.; Yu, A.; Groisman, A.; Voth, G.A.; Schwartz, M.A. Integrin-based mechanosensing through conformational deformation. Biophys. J. 2021, 120, 4349–4359. [Google Scholar] [CrossRef] [PubMed]
- Xia, Y.; Cho, S.; Vashisth, M.; Ivanovska, I.L.; Dingal, P.D.P.; Discher, D.E. Manipulating the mechanics of extracellular matrix to study effects on the nucleus and its structure. Methods 2019, 157, 3–14. [Google Scholar] [CrossRef]
- Wu, Y.; Chen, S.; Luo, P.; Deng, S.; Shan, Z.; Fang, J.; Liu, X.; Xie, J.; Liu, R.; Wu, S.; et al. Optimizing the bio-degradability and biocompatibility of a biogenic collagen membrane through cross-linking and zinc-doped hydroxyapatite. Acta Biomater. 2022, 143, 159–172. [Google Scholar] [CrossRef] [PubMed]
- Su, M.; Li, C.; Deng, S.; Xu, L.; Shan, Z.; Xing, Y.; Li, X.; Li, Y.; Liu, X.; Zhong, X.; et al. Balance between the CMC/ACP Nanocomplex and Blood Assimilation Orchestrates Immunomodulation of the Biomineralized Collagen Matrix. ACS Appl. Mater. Interfaces 2023, 15, 58166–58180. [Google Scholar] [CrossRef] [PubMed]





Disclaimer/Publisher’s Note: The statements, opinions and data contained in all publications are solely those of the individual author(s) and contributor(s) and not of MDPI and/or the editor(s). MDPI and/or the editor(s) disclaim responsibility for any injury to people or property resulting from any ideas, methods, instructions or products referred to in the content. |
© 2026 by the authors. Licensee MDPI, Basel, Switzerland. This article is an open access article distributed under the terms and conditions of the Creative Commons Attribution (CC BY) license.
Share and Cite
Guo, Z.; Su, M.; Mai, M.; Lin, T.; Yang, X.; Wu, S.; Chen, Z. The Collapse of the Collagen Sponge Microstructure Triggers an Inflammatory Response of Macrophages via the Itgαvβ3/5-Src-RhoC-NF-κB Axis. Bioengineering 2026, 13, 210. https://doi.org/10.3390/bioengineering13020210
Guo Z, Su M, Mai M, Lin T, Yang X, Wu S, Chen Z. The Collapse of the Collagen Sponge Microstructure Triggers an Inflammatory Response of Macrophages via the Itgαvβ3/5-Src-RhoC-NF-κB Axis. Bioengineering. 2026; 13(2):210. https://doi.org/10.3390/bioengineering13020210
Chicago/Turabian StyleGuo, Zefeng, Mengxi Su, Meihua Mai, Tianze Lin, Xinyi Yang, Shiyu Wu, and Zhuofan Chen. 2026. "The Collapse of the Collagen Sponge Microstructure Triggers an Inflammatory Response of Macrophages via the Itgαvβ3/5-Src-RhoC-NF-κB Axis" Bioengineering 13, no. 2: 210. https://doi.org/10.3390/bioengineering13020210
APA StyleGuo, Z., Su, M., Mai, M., Lin, T., Yang, X., Wu, S., & Chen, Z. (2026). The Collapse of the Collagen Sponge Microstructure Triggers an Inflammatory Response of Macrophages via the Itgαvβ3/5-Src-RhoC-NF-κB Axis. Bioengineering, 13(2), 210. https://doi.org/10.3390/bioengineering13020210
