Generation of Tailored Extracellular Matrix Hydrogels for the Study of In Vitro Folliculogenesis in Response to Matrisome-Dependent Biochemical Cues
Abstract
1. Introduction
2. Materials and Methods
2.1. Obtaining and Processing Bovine Ovaries
2.2. Decellularization of Bovine Tissue
2.3. Ovarian Hydrogel Fabrication (Supplemental Figure S1)
2.4. Magnetic Assisted Protein Filtration of Ovarian Hydrogels (Figure S2)
2.5. Nanoindentation for Determining dECM Hydrogel Rigidity
2.6. Evaluation of Collagen Fiber Assembly and Architecture Using Second-Harmonic Generation Microscopy (SHG)
2.7. Jess Simple Western for Determination of Protein Depletion
2.8. Primary Murine Follicle Encapsulation and Culture in POI-Depleted dECM Hydrogels
3. Results
3.1. dECM Hydrogels Derived from the Cortex or Medulla of Bovine Ovaries Had Similar Physical and Architectural Characteristics
3.2. MAPF Was Able to Deplete POIs from dECM Hydrogels
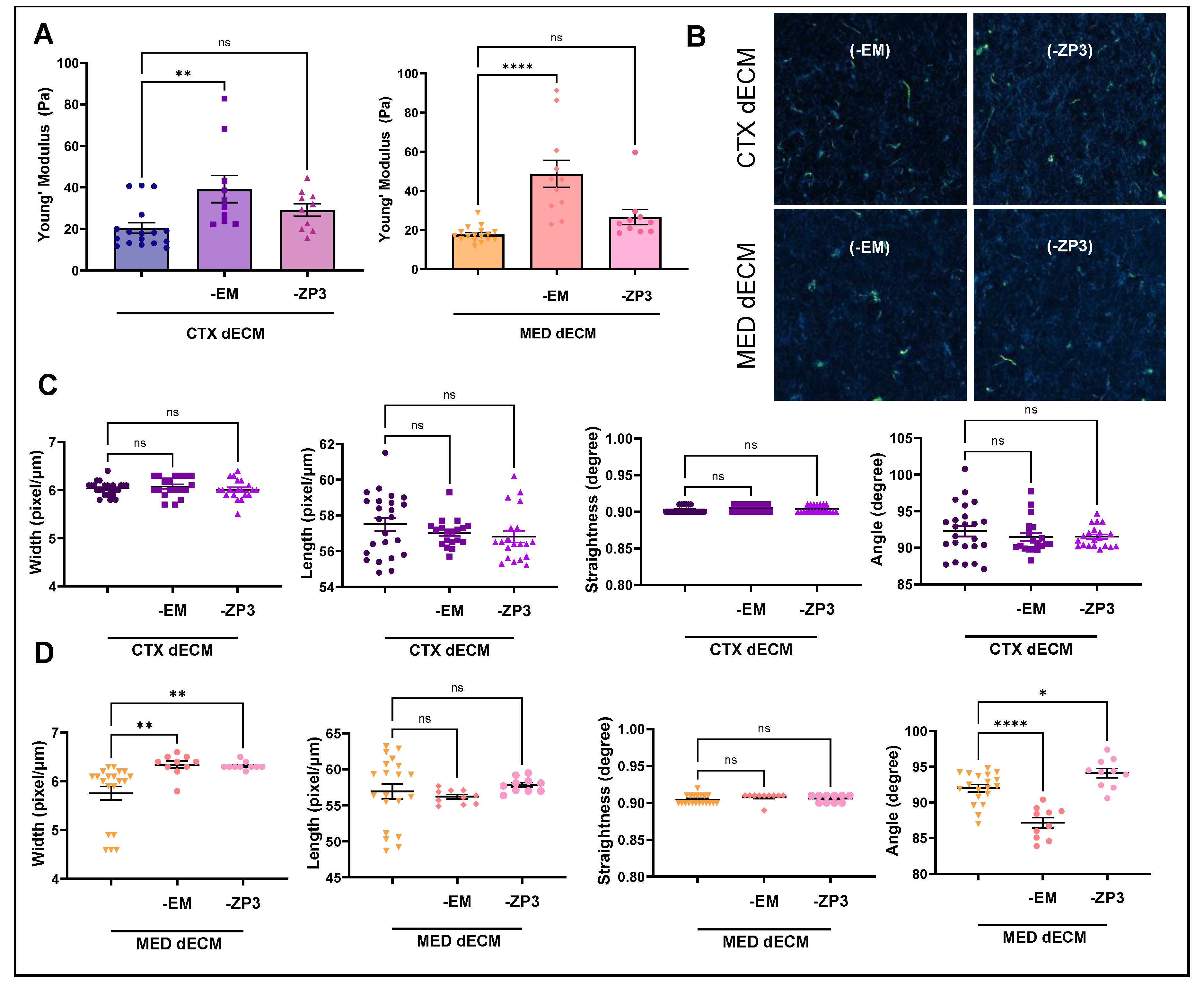
3.3. MAPF Depletion of EMILIN1 and ZP3 Altered Hydrogel Rigidity and Fiber Architecture
3.4. Compartment-Specific dECM Hydrogels Depleted of EMILIN1 Supported Primary Murine Follicle Growth
4. Discussion
5. Conclusions
Supplementary Materials
Author Contributions
Funding
Institutional Review Board Statement
Informed Consent Statement
Data Availability Statement
Acknowledgments
Conflicts of Interest
References
- Siegel, R.L.; Giaquinto, A.N.; Jemal, A. Cancer Statistics, 2024. CA Cancer J. Clin. 2024, 74, 12–49. [Google Scholar] [CrossRef] [PubMed]
- Miller, K.D.; Fidler-Benaoudia, M.; Keegan, T.H.; Hipp, H.S.; Jemal, A.; Siegel, R.L. Cancer Statistics for Adolescents and Young Adults, 2020. CA Cancer J. Clin. 2020, 70, 443–459. [Google Scholar] [CrossRef] [PubMed]
- Donnez, J.; Dolmans, M.-M. Fertility Preservation in Women. N. Engl. J. Med. 2017, 377, 1657–1665. [Google Scholar] [CrossRef] [PubMed]
- Meacham, L.R.; Burns, K.; Orwig, K.E.; Levine, J. Standardizing Risk Assessment for Treatment-Related Gonadal Insufficiency and Infertility in Childhood Adolescent and Young Adult Cancer: The Pediatric Initiative Network Risk Stratification System. J. Adolesc. Young Adult Oncol. 2020, 9, 662–666. [Google Scholar] [CrossRef] [PubMed]
- Ben-Aharon, I.; Granot, T.; Meizner, I.; Hasky, N.; Tobar, A.; Rizel, S.; Yerushalmi, R.; Ben-Haroush, A.; Fisch, B.; Stemmer, S.M. Long-Term Follow-Up of Chemotherapy-Induced Ovarian Failure in Young Breast Cancer Patients: The Role of Vascular Toxicity. Oncologist 2015, 20, 985–991. [Google Scholar] [CrossRef] [PubMed]
- Chahal, H.S.; Drake, W.M. The Endocrine System and Ageing. J. Pathol. 2007, 211, 173–180. [Google Scholar] [CrossRef]
- Sonigo, C.; Beau, I.; Binart, N.; Grynberg, M. The Impact of Chemotherapy on the Ovaries: Molecular Aspects and the Prevention of Ovarian Damage. Int. J. Mol. Sci. 2019, 20. [Google Scholar] [CrossRef] [PubMed]
- Oktay, K.; Harvey, B.E.; Partridge, A.H.; Quinn, G.P.; Reinecke, J.; Taylor, H.S.; Hamish Wallace, W.; Wang, E.T.; Loren, A.W. Fertility Preservation in Patients with Cancer: ASCO Clinical Practice Guideline Update. J. Clin. Oncol. 2018, 36, 1994–2001. [Google Scholar] [CrossRef] [PubMed]
- Practice Committee of the American Society for Reproductive Medicine. Fertility Preservation in Patients Undergoing Gonadotoxic Therapy or Gonadectomy: A Committee Opinion; American Society for Reproductive Medicine: Columbia, WA, USA, 2019; Volume 112. [Google Scholar]
- Corkum, K.S.; Rhee, D.S.; Wafford, Q.E.; Demeestere, I.; Dasgupta, R.; Baertschiger, R.; Malek, M.M.; Aldrink, J.H.; Heaton, T.E.; Weil, B.R.; et al. Fertility and Hormone Preservation and Restoration for Female Children and Adolescents Receiving Gonadotoxic Cancer Treatments: A Systematic Review. J. Pediatr. Surg. 2019, 54, 2200–2209. [Google Scholar] [CrossRef]
- Gavish, Z.; Spector, I.; Peer, G.; Schlatt, S.; Wistuba, J.; Roness, H.; Meirow, D. Follicle Activation Is a Significant and Immediate Cause of Follicle Loss after Ovarian Tissue Transplantation. J. Assist. Reprod. Genet. 2018, 35, 61. [Google Scholar] [CrossRef]
- Gavish, Z.; Peer, G.; Hadassa, R.; Yoram, C.; Meirow, D. Follicle Activation and ‘Burn-out’ Contribute to Post-Transplantation Follicle Loss in Ovarian Tissue Grafts: The Effect of Graft Thickness. Hum. Reprod. 2014, 29, 989–996. [Google Scholar] [CrossRef]
- Rosendahl, M.; Andersen, M.T.; Ralfkiær, E.; Kjeldsen, L.; Andersen, M.K.; Andersen, C.Y. Evidence of Residual Disease in Cryopreserved Ovarian Cortex from Female Patients with Leukemia. Fertil. Steril. 2010, 94, 2186–2190. [Google Scholar] [CrossRef]
- Diaz, A.A.; Kubo, H.; Handa, N.; Hanna, M.; Laronda, M.M. A Systematic Review of Ovarian Tissue Transplantation Outcomes by Ovarian Tissue Processing Size for Cryopreservation. Front. Endocrinol. (Lausanne) 2022, 13, 1. [Google Scholar] [CrossRef]
- Poirot, C.; Brugieres, L.; Yakouben, K.; Prades-Borio, M.; Marzouk, F.; de Lambert, G.; Pacquement, H.; Bernaudin, F.; Neven, B.; Paye-Jaouen, A.; et al. Ovarian Tissue Cryopreservation for Fertility Preservation in 418 Girls and Adolescents up to 15 Years of Age Facing Highly Gonadotoxic Treatment. Twenty Years of Experience at a Single Center. Acta Obstet. Gynecol. Scand 2019, 98, 630–637. [Google Scholar] [CrossRef]
- Silber, S.J.; Derosa, M.; Pineda, J.; Lenahan, K.; Grenia, D.; Gorman, K.; Gosden, R.G. A Series of Monozygotic Twins Discordant for Ovarian Failure: Ovary Transplantation (Cortical versus Microvascular) and Cryopreservation. Hum. Reprod. 2008, 23, 1531–1537. [Google Scholar] [CrossRef] [PubMed]
- Wentzensen, N.; Trabert, B. Hormone Therapy: Short-Term Relief, Long-Term Consequences. Lancet 2015, 385, 1806–1808. [Google Scholar] [CrossRef] [PubMed]
- Dolmans, M.M.; von Wolff, M.; Poirot, C.; Diaz-Garcia, C.; Cacciottola, L.; Boissel, N.; Liebenthron, J.; Pellicer, A.; Donnez, J.; Andersen, C.Y. Transplantation of Cryopreserved Ovarian Tissue in a Series of 285 Women: A Review of Five Leading European Centers. Fertil. Steril. 2021, 115, 1102–1115. [Google Scholar] [CrossRef]
- Laronda, M.M.; Rutz, A.L.; Xiao, S.; Whelan, K.A.; Duncan, F.E.; Roth, E.W.; Woodruff, T.K.; Shah, R.N. A Bioprosthetic Ovary Created Using 3D Printed Microporous Scaffolds Restores Ovarian Function in Sterilized Mice. Nat. Commun. 2017, 8. [Google Scholar] [CrossRef] [PubMed]
- Yang, D.Z.; Yang, W.; Li, Y.; He, Z. Progress in Understanding Human Ovarian Folliculogenesis and Its Implications in Assisted Reproduction. J. Assist. Reprod. Genet. 2013, 30, 213. [Google Scholar] [CrossRef]
- Shikanov, A.; Zhang, Z.; Xu, M.; Smith, R.M.; Rajan, A.; Woodruff, T.K.; Shea, L.D. Fibrin Encapsulation and Vascular Endothelial Growth Factor Delivery Promotes Ovarian Graft Survival in Mice. Tissue Eng. Part A 2011, 17, 3095–3104. [Google Scholar] [CrossRef]
- Magen, R.; Shufaro, Y.; Daykan, Y.; Oron, G.; Tararashkina, E.; Levenberg, S.; Anuka, E.; Ben-Haroush, A.; Fisch, B.; Abir, R. Use of Simvastatin, Fibrin Clots, and Their Combination to Improve Human Ovarian Tissue Grafting for Fertility Restoration After Anti-Cancer Therapy. Front. Oncol. 2021, 10. [Google Scholar] [CrossRef] [PubMed]
- Kang, B.J.; Wang, Y.; Zhang, L.; Xiao, Z.; Li, S.W. BFGF and VEGF Improve the Quality of Vitrified-Thawed Human Ovarian Tissues after Xenotransplantation to SCID Mice. J. Assist. Reprod. Genet. 2016, 33, 281. [Google Scholar] [CrossRef] [PubMed]
- Tsui, E.L.; Harris, C.J.; Rowell, E.E.; Laronda, M.M. Human Ovarian Gross Morphology and Sub-Anatomy across Puberty: Insights from Tissue Donated during Fertility Preservation. F S Rep. 2023, 4, 196–205. [Google Scholar] [CrossRef] [PubMed]
- Tsui, E.L.; O’Neill, K.E.; LeDuc, R.D.; Shikanov, A.; Gomez-Lobo, V.; Laronda, M.M. Creating a Common Language for the Subanatomy of the Ovary. Biol. Reprod. 2023, 108, 1–4. [Google Scholar] [CrossRef] [PubMed]
- Brown, M.; Li, J.; Moraes, C.; Tabrizian, M.; Li-Jessen, N.Y.K. Decellularized Extracellular Matrix: New Promising and Challenging Biomaterials for Regenerative Medicine. Biomaterials 2022, 289. [Google Scholar] [CrossRef] [PubMed]
- Saldin, L.T.; Cramer, M.C.; Velankar, S.S.; White, L.J.; Badylak, S.F. Extracellular Matrix Hydrogels from Decellularized Tissues: Structure and Function. Acta Biomater. 2017, 49, 1–15. [Google Scholar] [CrossRef] [PubMed]
- Henning, N.F.C.; Laronda, M.M. The Matrisome Contributes to the Increased Rigidity of the Bovine Ovarian Cortex and Provides a Source of New Bioengineering Tools to Investigate Ovarian Biology. bioRxiv 2021. [Google Scholar] [CrossRef]
- Xie, J.; Haslam, S.Z. Extracellular Matrix Regulates Ovarian Hormone-Dependent Proliferation of Mouse Mammary Epithelial Cells. Endocrinology 1997, 138, 2466–2473. [Google Scholar] [CrossRef]
- Ng, K.M.; Catalano, M.G.; Pinós, T.; Selva, D.M.; Avvakumov, G.V.; Munell, F.; Hammond, G.L. Evidence That Fibulin Family Members Contribute to the Steroid-Dependent Extravascular Sequestration of Sex Hormone-Binding Globulin. J. Biol. Chem. 2006, 281, 15853–15861. [Google Scholar] [CrossRef]
- Hynes, R.O.; Naba, A. Overview of the Matrisome—An Inventory of Extracellular Matrix Constituents and Functions. Cold Spring Harb. Perspect Biol. 2012, 4. [Google Scholar] [CrossRef]
- Sadr, S.Z.; Ebrahimi, B.; Shahhoseini, M.; Fatehi, R.; Favaedi, R. Mouse Preantral Follicle Development in Two-Dimensional and Three-Dimensional Culture Systems after Ovarian Tissue Vitrification. Eur. J. Obstet. Gynecol. Reprod. Biol. 2015, 194, 206–211. [Google Scholar] [CrossRef]
- Henning, N.F.; LeDuc, R.D.; Even, K.A.; Laronda, M.M. Proteomic Analyses of Decellularized Porcine Ovaries Identified New Matrisome Proteins and Spatial Differences across and within Ovarian Compartments. Sci. Rep. 2019, 9, 20001. [Google Scholar] [CrossRef] [PubMed]
- Ouni, E.; Bouzin, C.; Dolmans, M.M.; Marbaix, E.; Pyr dit Ruys, S.; Vertommen, D.; Amorim, C.A. Spatiotemporal Changes in Mechanical Matrisome Components of the Human Ovary from Prepuberty to Menopause. Hum. Reprod. 2020, 35, 1391–1410. [Google Scholar] [CrossRef] [PubMed]
- Laronda, M.M.; Jakus, A.E.; Whelan, K.A.; Wertheim, J.A.; Shah, R.N.; Woodruff, T.K. Initiation of Puberty in Mice Following Decellularized Ovary Transplant. Biomaterials 2015, 50, 20–29. [Google Scholar] [CrossRef] [PubMed]
- Converse, A.; Zaniker, E.J.; Amargant, F.; Duncan, F.E. Recapitulating Folliculogenesis and Oogenesis Outside the Body: Encapsulated in Vitro Follicle Growth. Biol. Reprod. 2023, 108, 5–22. [Google Scholar] [CrossRef] [PubMed]
- Fitoussi, R.; Beauchef, G.; Guéré, C.; André, N.; Vié, K. Localization, Fate and Interactions of Emilin-1 in Human Skin. Int. J. Cosmet. Sci. 2019, 41, 183–193. [Google Scholar] [CrossRef] [PubMed]
- Zanetti, M.; Braghetta, P.; Sabatelli, P.; Mura, I.; Doliana, R.; Colombatti, A.; Volpin, D.; Bonaldo, P.; Bressan, G.M. EMILIN-1 Deficiency Induces Elastogenesis and Vascular Cell Defects. Mol. Cell Biol. 2004, 24, 638–650. [Google Scholar] [CrossRef]
- Schiavinato, A.; Keene, D.R.; Wohl, A.P.; Corallo, D.; Colombatti, A.; Wagener, R.; Paulsson, M.; Bonaldo, P.; Sengle, G. Targeting of EMILIN-1 and EMILIN-2 to Fibrillin Microfibrils Facilitates Their Incorporation into the Extracellular Matrix. J. Investig. Dermatol. 2016, 136, 1150–1160. [Google Scholar] [CrossRef]
- McElhinney, K.L.; Kennedy, T.; Rowell, E.E.; Laronda, M.M. A Dozen Years of Ovarian Tissue Cryopreservation at a Pediatric Hospital: Tracking Program and Patient Metrics While Adapting to Increasing Needs. F S Rep 2024, 0. [Google Scholar] [CrossRef]
- Tagler, D.; Makanji, Y.; Tu, T.; Bernabé, B.P.; Lee, R.; Zhu, J.; Kniazeva, E.; Hornick, J.E.; Woodruff, T.K.; Shea, L.D. Promoting Extracellular Matrix Remodeling via Ascorbic Acid Enhances the Survival of Primary Ovarian Follicles Encapsulated in Alginate Hydrogels. Biotechnol. Bioeng. 2014, 111, 1417. [Google Scholar] [CrossRef]
- West, E.R.; Xu, M.; Woodruff, T.K.; Shea, L.D. Physical Properties of Alginate Hydrogels and Their Effects on in Vitro Follicle Development. Biomaterials 2007, 28, 4439. [Google Scholar] [CrossRef] [PubMed]
- Fan, X.; Bialecka, M.; Moustakas, I.; Lam, E.; Torrens-Juaneda, V.; Borggreven, N.V.; Trouw, L.; Louwe, L.A.; Pilgram, G.S.K.; Mei, H.; et al. Single-Cell Reconstruction of Follicular Remodeling in the Human Adult Ovary. Nat. Commun. 2019, 10. [Google Scholar] [CrossRef] [PubMed]
- Wood, C.D.; Vijayvergia, M.; Miller, F.H.; Carroll, T.; Fasanati, C.; Shea, L.D.; Catherine Brinson, L.; Woodruff, T.K. Multi-Modal Magnetic Resonance Elastography for Noninvasive Assessment of Ovarian Tissue Rigidity in Vivo. Acta Biomater. 2015, 13, 295–300. [Google Scholar] [CrossRef] [PubMed]
- Chiti, M.C.; Dolmans, M.M.; Mortiaux, L.; Zhuge, F.; Ouni, E.; Shahri, P.A.K.; Van Ruymbeke, E.; Champagne, S.D.; Donnez, J.; Amorim, C.A. A Novel Fibrin-Based Artificial Ovary Prototype Resembling Human Ovarian Tissue in Terms of Architecture and Rigidity. J. Assist. Reprod. Genet. 2018, 35, 41–48. [Google Scholar] [CrossRef] [PubMed]
- Tahir, M.S.; Nguyen, L.T.; Schulz, B.L.; Boe-Hansen, G.A.; Thomas, M.G.; Moore, S.S.; Yieng Lau, L.; S Fortes, M.R. Proteomics Recapitulates Ovarian Proteins Relevant to Puberty and Fertility in Brahman Heifers (Bos Indicus L.). Genes 2019, 10, 923. [Google Scholar] [CrossRef] [PubMed]
- Pors, S.E.; Ramløse, M.; Nikiforov, D.; Lundsgaard, K.; Cheng, J.; Yding Andersen, C.; Kristensen, S.G. Initial Steps in Reconstruction of the Human Ovary: Survival of Pre-Antral Stage Follicles in a Decellularized Human Ovarian Scaffold. Hum. Reprod. 2019, 34, 1523–1535. [Google Scholar] [CrossRef] [PubMed]
- Pennarossa, G.; Ghiringhelli, M.; Gandolfi, F.; Brevini, T.A.L. Whole-Ovary Decellularization Generates an Effective 3D Bioscaffold for Ovarian Bioengineering. J. Assist. Reprod. Genet. 2020, 37, 1329–1339. [Google Scholar] [CrossRef] [PubMed]
- Ouni, E.; Vertommen, D.; Chiti, M.C.; Dolmans, M.-M.; Amorim, C.A. A Draft Map of the Human Ovarian Proteome for Tissue Engineering and Clinical Applications. Mol. Cell Proteomics 2019, 18, S159. [Google Scholar] [CrossRef]
- Ouni, E.; Peaucelle, A.; Haas, K.T.; Van Kerk, O.; Dolmans, M.-M.; Tuuri, T.; Otala, M.; Amorim, C.A. A Blueprint of the Topology and Mechanics of the Human Ovary for Next-Generation Bioengineering and Diagnosis. Nat. Commun. 2021, 12, 5603. [Google Scholar] [CrossRef]
- Chiti, M.C.; Vanacker, J.; Ouni, E.; Tatic, N.; Viswanath, A.; des Rieux, A.; Dolmans, M.M.; White, L.J.; Amorim, C.A. Ovarian Extracellular Matrix-Based Hydrogel for Human Ovarian Follicle Survival in Vivo: A Pilot Work. J. Biomed. Mater. Res. B Appl. Biomater. 2022, 110, 1012–1022. [Google Scholar] [CrossRef]
- Francés-Herrero, E.; Lopez, R.; Campo, H.; de Miguel-Gómez, L.; Rodríguez-Eguren, A.; Faus, A.; Pellicer, A.; Cervelló, I. Advances of Xenogeneic Ovarian Extracellular Matrix Hydrogels for in Vitro Follicle Development and Oocyte Maturation. Biomater. Adv. 2023, 151. [Google Scholar] [CrossRef] [PubMed]
- Bukovsky, A.; Caudle, M.R. Immunoregulation of Follicular Renewal, Selection, POF, and Menopause in Vivo, vs. Neo-Oogenesis in Vitro, POF and Ovarian Infertility Treatment, and a Clinical Trial. Reprod. Biol. Endocrinol. 2012, 10, 97. [Google Scholar] [CrossRef] [PubMed]
- Lira, S.A.; Kinloch, R.A.; Mortillo, S.; Wassarman, P.M. An Upstream Region of the Mouse ZP3 Gene Directs Expression of Firefly Luciferase Specifically to Growing Oocytes in Transgenic Mice. Proc. Natl. Acad. Sci. USA 1990, 87, 7215. [Google Scholar] [CrossRef] [PubMed]
- Hardy, K.; Mora, J.M.; Dunlop, C.; Carzaniga, R.; Franks, S.; Fenwick, M.A. Nuclear Exclusion of SMAD2/3 in Granulosa Cells Is Associated with Primordial Follicle Activation in the Mouse Ovary. J. Cell Sci. 2018, 131. [Google Scholar] [CrossRef] [PubMed]
- Telfer, E.E.; Zelinski, M.B. Ovarian Follicle Culture: Advances and Challenges for Human and Nonhuman Primates. Fertil. Steril. 2013, 99, 1523–1533. [Google Scholar] [CrossRef] [PubMed]
- Cariño, C.; Prasad, S.; Skinner, S.; Dunbar, B.; Chirinos, M.; Schwoebel, E.; Larrea, F.; Dunbar, B. Localization of Species Conserved Zona Pellucida Antigens in Mammalian Ovaries. Reprod. Biomed. Online 2002, 4, 116–126. [Google Scholar] [CrossRef]
- Jenkins, T.L.; Little, D. Synthetic Scaffolds for Musculoskeletal Tissue Engineering: Cellular Responses to Fiber Parameters. NPJ Regen. Med. 2019, 4. [Google Scholar] [CrossRef] [PubMed]
- Lackner, F.; Šurina, P.; Fink, J.; Kotzbeck, P.; Kolb, D.; Stana, J.; Grab, M.; Hagl, C.; Tsilimparis, N.; Mohan, T.; et al. 4-Axis 3D-Printed Tubular Biomaterials Imitating the Anisotropic Nanofiber Orientation of Porcine Aortae. Adv. Healthc. Mater. 2024, 13, 2302348. [Google Scholar] [CrossRef] [PubMed]
- Fan, T.; Wang, S.; Jiang, Z.; Ji, S.; Cao, W.; Liu, W.; Ji, Y.; Li, Y.; Shyh-Chang, N.; Gu, Q. Controllable Assembly of Skeletal Muscle-like Bundles through 3D Bioprinting. Biofabrication 2021, 14. [Google Scholar] [CrossRef]
- Hassan, S.; Gomez-Reyes, E.; Enciso-Martinez, E.; Shi, K.; Campos, J.G.; Soria, O.Y.P.; Luna-Cerón, E.; Lee, M.C.; Garcia-Reyes, I.; Steakelum, J.; et al. Tunable and Compartmentalized Multimaterial Bioprinting for Complex Living Tissue Constructs. ACS Appl. Mater. Interfaces 2022, 14, 51602–51618. [Google Scholar] [CrossRef]
- Liu, G.Y.; Agarwal, R.; Ko, K.R.; Ruthven, M.; Sarhan, H.T.; Frampton, J.P. Templated Assembly of Collagen Fibers Directs Cell Growth in 2D and 3D. Sci. Rep. 2017, 7, 1–9. [Google Scholar] [CrossRef] [PubMed]
- Hornick, J.E.; Duncan, F.E.; Shea, L.D.; Woodruff, T.K. Isolated Primate Primordial Follicles Require a Rigid Physical Environment to Survive and Grow in Vitro. Hum. Reprod. 2012, 27, 1801–1810. [Google Scholar] [CrossRef]
- Nagamatsu, G.; Shimamoto, S.; Hamazaki, N.; Nishimura, Y.; Hayashi, K. Mechanical Stress Accompanied with Nuclear Rotation Is Involved in the Dormant State of Mouse Oocytes. Sci. Adv. 2019, 5, 9960–9986. [Google Scholar] [CrossRef] [PubMed]
- Colombatti, A.; Spessotto, P.; Doliana, R.; Mongiat, M.; Bressan, G.M.; Esposito, G. The EMILIN/Multimerin Family. Front. Immunol. 2012, 2, 18671. [Google Scholar] [CrossRef]
- Colombatti, A.; Doliana, R.; Mongiat, M.; Spessotto, P.; Bot, S.; Canton, A.; Mungiguerra, G.; Paron-Cilli, S. The EMILIN Protein Family. Artic. Matrix Biol. 2000, 19. [Google Scholar] [CrossRef] [PubMed]
- Zacchigna, L.; Vecchione, C.; Notte, A.; Cordenonsi, M.; Dupont, S.; Maretto, S.; Cifelli, G.; Ferrari, A.; Maffei, A.; Fabbro, C.; et al. Emilin1 Links TGF-Beta Maturation to Blood Pressure Homeostasis. Cell 2006, 124, 929–942. [Google Scholar] [CrossRef]
- Pivetta, E.; Capuano, A.; Vescovo, M.; Scanziani, E.; Cappelleri, A.; Rampioni Vinciguerra, G.L.; Vecchione, A.; Doliana, R.; Mongiat, M.; Spessotto, P. EMILIN-1 Deficiency Promotes Chronic Inflammatory Disease through TGFβ Signaling Alteration and Impairment of the GC1q/A4β1 Integrin Interaction. Matrix Biol. 2022, 111, 133–152. [Google Scholar] [CrossRef] [PubMed]
- Carnevale, D.; Facchinello, N.; Iodice, D.; Bizzotto, D.; Perrotta, M.; De Stefani, D.; Pallante, F.; Carnevale, L.; Ricciardi, F.; Cifelli, G.; et al. Loss of EMILIN-1 Enhances Arteriolar Myogenic Tone Through TGF-β (Transforming Growth Factor-β)-Dependent Transactivation of EGFR (Epidermal Growth Factor Receptor) and Is Relevant for Hypertension in Mice and Humans. Arterioscler Thromb. Vasc. Biol. 2018, 38, 2484–2497. [Google Scholar] [CrossRef] [PubMed]
- Munjal, C.; Opoka, A.M.; Osinska, H.; James, J.F.; Bressan, G.M.; Hinton, R.B. TGF-β Mediates Early Angiogenesis and Latent Fibrosis in an Emilin1-Deficient Mouse Model of Aortic Valve Disease. Dis. Model Mech. 2014, 7, 987–996. [Google Scholar] [CrossRef]
- Gong, X.; McGee, E.A. Smad3 Is Required for Normal Follicular Follicle-Stimulating Hormone Responsiveness in the Mouse. Biol. Reprod. 2009, 81, 730. [Google Scholar] [CrossRef]
- Imhof, T.; Korkmaz, Y.; Koch, M.; Sengle, G.; Schiavinato, A. EMILIN Proteins Are Novel Extracellular Constituents of the Dentin-Pulp Complex. Sci. Rep. 2020, 10, 1–12. [Google Scholar] [CrossRef] [PubMed]



Disclaimer/Publisher’s Note: The statements, opinions and data contained in all publications are solely those of the individual author(s) and contributor(s) and not of MDPI and/or the editor(s). MDPI and/or the editor(s) disclaim responsibility for any injury to people or property resulting from any ideas, methods, instructions or products referred to in the content. |
© 2024 by the authors. Licensee MDPI, Basel, Switzerland. This article is an open access article distributed under the terms and conditions of the Creative Commons Attribution (CC BY) license (https://creativecommons.org/licenses/by/4.0/).
Share and Cite
McDowell, H.B.; McElhinney, K.L.; Tsui, E.L.; Laronda, M.M. Generation of Tailored Extracellular Matrix Hydrogels for the Study of In Vitro Folliculogenesis in Response to Matrisome-Dependent Biochemical Cues. Bioengineering 2024, 11, 543. https://doi.org/10.3390/bioengineering11060543
McDowell HB, McElhinney KL, Tsui EL, Laronda MM. Generation of Tailored Extracellular Matrix Hydrogels for the Study of In Vitro Folliculogenesis in Response to Matrisome-Dependent Biochemical Cues. Bioengineering. 2024; 11(6):543. https://doi.org/10.3390/bioengineering11060543
Chicago/Turabian StyleMcDowell, Hannah B., Kathryn L. McElhinney, Elizabeth L. Tsui, and Monica M. Laronda. 2024. "Generation of Tailored Extracellular Matrix Hydrogels for the Study of In Vitro Folliculogenesis in Response to Matrisome-Dependent Biochemical Cues" Bioengineering 11, no. 6: 543. https://doi.org/10.3390/bioengineering11060543
APA StyleMcDowell, H. B., McElhinney, K. L., Tsui, E. L., & Laronda, M. M. (2024). Generation of Tailored Extracellular Matrix Hydrogels for the Study of In Vitro Folliculogenesis in Response to Matrisome-Dependent Biochemical Cues. Bioengineering, 11(6), 543. https://doi.org/10.3390/bioengineering11060543

