An Improved Two-Shot Tracking Algorithm for Dynamics Analysis of Natural Killer Cells in Tumor Contexts
Abstract
1. Introduction
2. Materials and Detection Process
2.1. Experimental Materials
2.2. Detection Process
3. Improvements in Tracking Process
3.1. Analysis of Tracking Algorithm Limitations for NKCs
3.1.1. DeepSORT

3.1.2. ByteTrack
3.2. New Tracking Network
3.2.1. Distance Cascade Matching
3.2.2. Overall Suppression
3.2.3. Re-Search
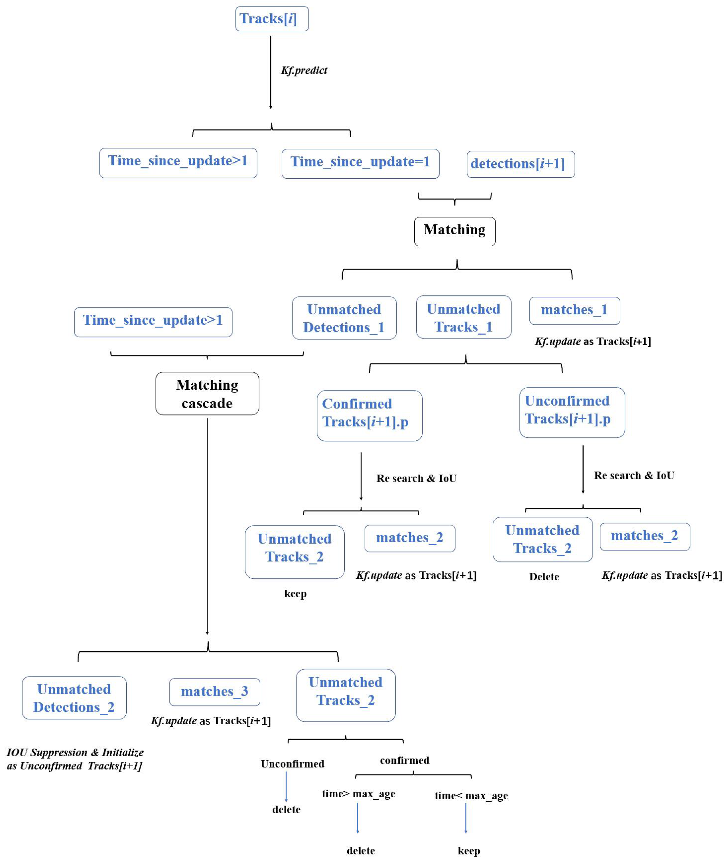
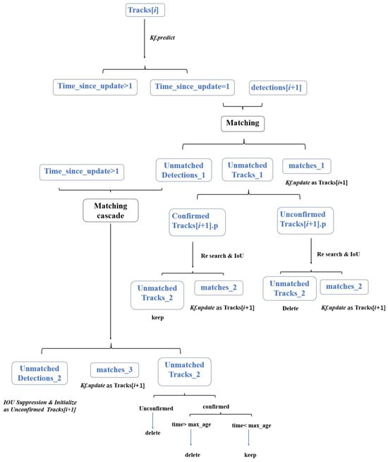
3.2.4. Framework of Tracking Network
4. Results
4.1. Kinematic Differences between P-NKCs and NP-NKCs
4.2. Impact of Temperature
4.3. Impact of Tumor Cell
5. Conclusions
Author Contributions
Funding
Institutional Review Board Statement
Informed Consent Statement
Data Availability Statement
Acknowledgments
Conflicts of Interest
Appendix A
| Algorithm A1: Pseudo-code of NKCs tracking |
![]() |
References
- Li, Y.; Wu, X.; Sheng, C.; Liu, H.; Liu, H.; Tang, Y.; Liu, C.; Ding, Q.; Xie, B.; Xiao, X.; et al. IGSF8 is an innate immune checkpoint and cancer immunotherapy target. Cell 2024, 173, 1436–1445. [Google Scholar] [CrossRef] [PubMed]
- Shin, E.; Yoon, S.-R.; Noh, J.-Y. Understanding NK Cell Biology for Harnessing NK Cell Therapies: Targeting Cancer and Beyond. Front. Immunol. 2023, 14, 1192907. [Google Scholar] [CrossRef] [PubMed]
- Wolf, N.K.; Kissiov, D.U.; Raulet, D.H. Roles of natural killer cells in immunity to cancer, and applications to immunotherapy. Nat. Rev. Immunol. 2023, 23, 90–105. [Google Scholar] [CrossRef] [PubMed]
- Mahoney, K.M.; Rennert, P.D.; Freeman, G.J. Combination cancer immunotherapy and new immunomodulatory targets. Nat. Rev. Drug Discov. 2015, 14, 561–584. [Google Scholar] [CrossRef] [PubMed]
- Zheng, X.; Hou, Z.; Qian, Y.; Zhang, Y.; Cui, Q.; Wang, X.; Shen, Y.; Liu, Z.; Zhou, Y.; Fu, B.; et al. Tumors evade immune cytotoxicity by altering the surface topology of NK cells. Nat. Immunol. 2023, 24, 802–813. [Google Scholar] [CrossRef] [PubMed]
- Watzl, C.; Sternberg-Simon, M.; Urlaub, D.; Mehr, R. Understanding natural killer cell regulation by mathematical approaches. Front. Immunol. 2012, 3, 35851. [Google Scholar] [CrossRef] [PubMed]
- Hancioglu, B.; Swigon, D.; Clermont, G. A dynamical model of human immune response to influenza A virus infection. J. Theor. Biol. 2007, 246, 70–86. [Google Scholar] [CrossRef]
- Wodarz, D.; Sierro, S.; Klenerman, P. Dynamics of killer T cell inflation in viral infections. J. R. Soc. Interface 2007, 4, 533–543. [Google Scholar] [CrossRef] [PubMed]
- Elemans, M.; Thiébaut, R.; Kaur, A.; Asquith, B. Quantification of the relative importance of CTL, B cell, NK cell, and target cell limitation in the control of primary SIV-infection. PLoS Comput. Biol. 2011, 7, e1001103. [Google Scholar] [CrossRef] [PubMed]
- Jiang, Y.; Hou, X.; Zhao, X.; Jing, J.; Sun, L. Tracking adoptive natural killer cells via ultrasound imaging assisted with nanobubbles. Acta Biomater. 2023, 169, 542–555. [Google Scholar] [CrossRef]
- Zhang, Y.; Wang, C.; Wang, X.; Zeng, W.; Liu, W. A Simple Baseline for Multi-Object Tracking. arXiv 2020, arXiv:2004.01888. [Google Scholar]
- Girshick, R.; Donahue, J.; Darrell, T.; Malik, J. Rich Feature Hierarchies for Accurate Object Detection and Semantic Segmentation. In Proceedings of the 2014 IEEE Conference on Computer Vision and Pattern Recognition, Columbus, OH, USA, 23–28 June 2014. [Google Scholar]
- Redmon, J.; Farhadi, A. YOLOv3: An Incremental Improvement. arXiv 2018, arXiv:1804.0276. [Google Scholar]
- Lin, T.Y.; Goyal, P.; Girshick, R.; He, K.; Dollár, P. Focal Loss for Dense Object Detection. IEEE Trans. Pattern Anal. Mach. Intell. 2020, 42, 318–327. [Google Scholar] [CrossRef] [PubMed]
- Zhou, X.; Li, S.; Wang, X.; Zhou, Q. TPH-YOLOv5: Improved YOLOv5 Based on Transformer Prediction Head for Object Detection on Drone-captured Scenarios. In Proceedings of the 2021 IEEE/CVF International Conference on Computer Vision Workshops (ICCVW), Montreal, BC, Canada, 11–17 October 2021; pp. 2778–2788. [Google Scholar] [CrossRef]
- Mirzaei, B.; Nezamabadi-Pour, H.; Raoof, A.; Derakhshani, R. Small Object Detection and Tracking: A Comprehensive Review. Sensors 2023, 23, 6887. [Google Scholar] [CrossRef] [PubMed]
- Marvasti-Zadeh, S.M.; Cheng, L.; Ghanei-Yakhdan, H.; Kasaei, S. Deep learning for visual tracking: A comprehensive survey. IEEE Trans. Intell. Transp. Syst. 2021, 23, 3943–3968. [Google Scholar] [CrossRef]
- Guo, S.; Wang, S.; Yang, Z.; Wang, L.; Zhang, H.; Guo, P.; Gao, Y.; Guo, J. A review of deep learning-based visual multi-object tracking algorithms for autonomous driving. Appl. Sci. 2022, 12, 10741. [Google Scholar] [CrossRef]
- Chunlei, L.; Wenrui, D.; Jinyu, Y.; Vittorio, M.; Baochang, Z.; Jungong, H.; Guodong, G. Aggregation Signature for Small Object Tracking. IEEE Trans. Image Process. 2020, 29, 1738–1747. [Google Scholar] [CrossRef] [PubMed]
- Zhu, Y.; Huang, B.; Shi, J. Fas ligand and lytic granule differentially control cytotoxic dynamics of natural killer cell against cancer target. Oncotarget 2016, 7, 47163. [Google Scholar] [CrossRef] [PubMed]
- Zhu, Y.; Xie, J.; Shi, J. Rac1/ROCK-driven membrane dynamics promote natural killer cell cytotoxicity via granzyme-induced necroptosis. BMC Biol. 2021, 19, 140. [Google Scholar] [CrossRef] [PubMed]
- He, K.; Zhang, X.; Ren, S.; Sun, J. Deep Residual Learning for Image Recognition. In Proceedings of the 2016 IEEE Conference on Computer Vision and Pattern Recognition (CVPR), Las Vegas, NV, USA, 27–30 June 2016; pp. 770–778. [Google Scholar] [CrossRef]
- Liu, W.; Anguelov, D.; Erhan, D.; Szegedy, C.; Reed, S.; Fu, C.-Y.; Berg, A.C. SSD: Single Shot MultiBox Detector. In Proceedings of the Computer Vision–ECCV 2016: 14th European Conference, Amsterdam, The Netherlands, 11–14 October 2016; Proceedings, Part I 14. pp. 21–37. [Google Scholar]
- Li, T.; Zhang, Z.; Pei, L.; Gan, Y. HashFormer: Vision Transformer Based Deep Hashing for Image Retrieval. IEEE Signal Process. Lett. 2022, 29, 827–831. [Google Scholar] [CrossRef]
- Xu, J.; Zhou, W.; Chen, Z. Blind Omnidirectional Image Quality Assessment With Viewport Oriented Graph Convolutional Networks. IEEE Trans. Circuits Syst. Video Technol. 2021, 31, 1724–1737. [Google Scholar] [CrossRef]
- Redmon, J.; Divvala, S.; Girshick, R.; Farhadi, A. You only look once: Unified, real-time object detection. In Proceedings of the IEEE Conference on Computer Vision and Pattern Recognition, Las Vegas, NV, USA, 27–30 June 2016; pp. 779–788. [Google Scholar]
- Maji, D.; Nagori, S.; Mathew, M.; Poddar, D. YOLO-Pose: Enhancing YOLO for Multi Person Pose Estimation Using Object Keypoint Similarity Loss. In Proceedings of the IEEE/CVF Conference on Computer Vision and Pattern Recognition, New Orleans, LA, USA, 19–20 June 2022; pp. 2637–2646. [Google Scholar]
- Bernardin, K.; Stiefelhagen, R. Evaluating multiple object tracking performance: The CLEAR MOT metrics. EURASIP J. Image Video Process. 2008, 2008, 246309. [Google Scholar] [CrossRef]
- Ristani, E.; Solera, F.; Zou, R.; Cucchiara, R.; Tomasi, C. Performance measures and a data set for multi-target, multi-camera tracking. In Proceedings of the European Conference on Computer Vision, Amsterdam, The Netherlands, 11–14 October 2016; Springer: Cham, Switzerland, 2016; pp. 17–35. [Google Scholar]
- Wojke, N.; Bewley, A.; Paulus, D. Simple Online and Realtime Tracking with a Deep Association Metric. In Proceedings of the 2017 IEEE International Conference on Image Processing (ICIP), Beijing, China, 17–20 September 2017; pp. 3645–3649. [Google Scholar] [CrossRef]
- Zhang, Y.; Sun, P.; Jiang, Y.; Yu, D.; Wang, F.; Yuan, Z.; Liu, P.; Liu, W.; Wang, X. ByteTrack: Multi-Object Tracking by Associating Every Detection Box. In Proceedings of the European Conference on Computer Vision, Tel Aviv, Israel, 23–27 October 2022; Springer: Cham, Switzerland, 2022; pp. 1–21. [Google Scholar]
- Jilkine, A.; Edelstein-Keshet, L. A Comparison of Mathematical Models for Polarization of Single Eukaryotic Cells in Response to Guided Cues. PLoS Comput. Biol. 2011, 7, e1001121. [Google Scholar] [CrossRef] [PubMed]










| MOT17 | NKCs’ Data | |||||
|---|---|---|---|---|---|---|
| Tracker | MOTA | IDF1 | IDs | MOTA | IDF1 | IDs |
| DeepSORT | 75.4% | 77.0% | 238 | 68.7% | 42.7% | 1948 |
| ByteTrack | 76.3% | 80.5% | 216 | 79.0% | 66.6% | 411 |
| NEW TRACKING | / | / | / | 83.6% | 81.5% | 149 |
Disclaimer/Publisher’s Note: The statements, opinions and data contained in all publications are solely those of the individual author(s) and contributor(s) and not of MDPI and/or the editor(s). MDPI and/or the editor(s) disclaim responsibility for any injury to people or property resulting from any ideas, methods, instructions or products referred to in the content. |
© 2024 by the authors. Licensee MDPI, Basel, Switzerland. This article is an open access article distributed under the terms and conditions of the Creative Commons Attribution (CC BY) license (https://creativecommons.org/licenses/by/4.0/).
Share and Cite
Zhou, Y.; Tang, Y.; Li, Z. An Improved Two-Shot Tracking Algorithm for Dynamics Analysis of Natural Killer Cells in Tumor Contexts. Bioengineering 2024, 11, 540. https://doi.org/10.3390/bioengineering11060540
Zhou Y, Tang Y, Li Z. An Improved Two-Shot Tracking Algorithm for Dynamics Analysis of Natural Killer Cells in Tumor Contexts. Bioengineering. 2024; 11(6):540. https://doi.org/10.3390/bioengineering11060540
Chicago/Turabian StyleZhou, Yanqing, Yiwen Tang, and Zhibing Li. 2024. "An Improved Two-Shot Tracking Algorithm for Dynamics Analysis of Natural Killer Cells in Tumor Contexts" Bioengineering 11, no. 6: 540. https://doi.org/10.3390/bioengineering11060540
APA StyleZhou, Y., Tang, Y., & Li, Z. (2024). An Improved Two-Shot Tracking Algorithm for Dynamics Analysis of Natural Killer Cells in Tumor Contexts. Bioengineering, 11(6), 540. https://doi.org/10.3390/bioengineering11060540


