Evapotranspiration Trends and Interactions in Light of the Anthropogenic Footprint and the Climate Crisis: A Review
Abstract
:1. Introduction
1.1. Types of ET
1.2. Parameters Affecting ET
1.3. Developments in ET Measurement and Estimation
1.4. Objectives of the Review
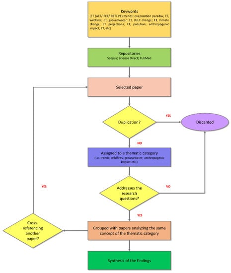
2. Materials and Methods
- Procedure based on protocols: The collecting of literature was based on two combined criteria: the most recent bibliography would be analyzed, from reliable repositories (e.g., Scopus (https://www.scopus.com/ (accessed on 10 May 2021); PubMed https://www.ncbi.nlm.nih.gov/pmc/ (accessed on 10 May 2021); and Science Direct https://www.sciencedirect.com/ (accessed on 10 May 2021)) and scientific reports (https://www.ipcc.ch/ (accessed on 12 May 2021); https://iahs.info/Publications-News.do; http://www.fao.org/ (accessed on 13 May 2021))). Studies were scrutinized, similarities and differences among them were marked, and elaborating literature was sought to verify every piece of information before an association to be made or a conclusion to be reached. All the references of the articles were checked to validate the background of every study before employing them. Some of the cited articles were selected in a scheme of snowball collection of studies and added to the references after following the same procedure. In the process, several studies were neglected if the aforementioned criteria were not met.
- Since this review has a holistic approach, a number of research questions were posed in order to serve as axons of the review. The question that constituted the common denominator of all stages of the review was “Is there quantifiable evidence that a relationship occurs between ET and a specific meteorological factor or process”?
- Identification of relevant research: 141 research articles of trustworthy peer-reviewed scientific journals obtained from literature repositories were employed in an iterating way already described.
- Validation of the quality of the used research: Cross-referencing of every study was carried out and multiple studies with similar findings were sought to aim to strengthen the validity of the conclusions.
- Synthesis of the findings of the employed studies: findings were synthesized in a deductive way, where reported cases with similar climate conditions, vegetation, and type of disturbance were examined to find out if the same relationship between ET and one other party (meteorological factor or process) occurs (e.g., relationship between the number of the years for ET to reach pre-fire levels and fire severity for eucalyptus forests in Mediterranean climate regions (MCRs)).
- Objectivity was reached by comparing corresponding methodologies and results and seeking verification from multiple sources (e.g., PE trends for the same region for overlapping time periods).
- Updated information: the conclusions of the review can be easily updated as ET trends are presented in tables and the relationships and interactions are clearly thematically presented in paragraphs (e.g., ET and wildfires, ET affects groundwater recharge, etc.).
3. The Conflict of Increasing and Decreasing Trends of ET Types
4. ET Affects Groundwater Recharge
5. ET and Wildfires
5.1. AET Rates after Wildfires
5.2. Post-Fire ET and Groundwater
5.3. Post-Fire ET and Streamflow
6. The Anthropogenic Footprint
6.1. Anthropogenic Impacts on ET
6.2. Agricultural Practices Affect ET
6.3. ET Potentially Aggravates Soil Water and Groundwater Pollution
7. Discussion
8. Conclusions
Supplementary Materials
Author Contributions
Funding
Institutional Review Board Statement
Informed Consent Statement
Acknowledgments
Conflicts of Interest
References
- Xu, S.; Yu, Z.; Yang, C.; Ji, X.; Zhang, K. Trends in evapotranspiration and their responses to climate change and vegetation greening over the upper reaches of the Yellow River Basin. Agric. For. Meteorol. 2018, 263, 118–129. [Google Scholar] [CrossRef]
- Gharbia, S.S.; Smullen, T.; Gill, L.; Johnston, P.; Pilla, F. Spatially distributed potential evapotranspiration modeling and climate projections. Sci. Total Environ. 2018, 633, 571–592. [Google Scholar] [CrossRef] [PubMed]
- Ampas, V.; Baltas, E. Sensitivity analysis of different evapotranspiration methods using a new sensitivity coefficient. Glob NEST J. 2012, 14, 335–343. Available online: https://journal.gnest.org/sites/default/files/Journal%20Papers/335-343_882_Ambas_14_3.pdf (accessed on 29 October 2021).
- Bulcock, H.H.; Jewitt, G.P.W. Modelling canopy and litter interception in commercial forest plantations in South Africa using the Variable Storage Gash model and idealised drying curves. Hydrol. Earth Syst. Sci. 2012, 16, 4693–4705. [Google Scholar] [CrossRef] [Green Version]
- Uddin, J.; Foley, J.P.; Smith, R.J.; Hancock, N.H. A new approach to estimate canopy evaporation and canopy interception capacity from evapotranspiration and sap flow measurements during and following wetting. Hydrol. Process. 2016, 30, 1757–1767. [Google Scholar] [CrossRef]
- Tegos, A.; Efstratiadis, A.; Koutsoyiannis, D. A Parametric Model for Potential Evapotranspiration Estimation Based on a Simplified Formulation of the Penman-Monteith Equation, Evapotranspiration—An Overview; Alexandris, S.G., Ed.; InTech: Rijeka, Croatia, 2013; Available online: https://www.intechopen.com/chapters/44363 (accessed on 29 October 2021). [CrossRef] [Green Version]
- Yang, Y.; Chen, R.; Song, Y.; Han, C.; Liu, J.; Liu, Z. Sensitivity of potential evapotranspiration to meteorological factors and their elevational gradients in the Qilian Mountains, northwestern China. J. Hydrol. 2019, 568, 147–159. [Google Scholar] [CrossRef]
- Lv, X.; Zuo, Z.; Sun, J.; Ni, Y.; Wang, Z. Climatic and human-related indicators and their implications for evapotranspiration management in a watershed of Loess Plateau, China. Ecol. Indic. 2019, 101, 143–149. [Google Scholar] [CrossRef]
- Sun, Z.; Ouyang, Z.; Zhao, J.; Li, S.; Zhang, X.; Ren, W. Recent rebound in observational large-pan evaporation driven by heat wave and droughts by the Lower Yellow River. J. Hydrol. 2018, 565, 237–247. [Google Scholar] [CrossRef]
- Allen, R.; Pereira, L.; Raes, D.; Smith, M. Crop evapotranspiration–Guidelines for computing crop water requirements. In Irrigation and Drainage; Paper No. 56; FAO: Rome, Italy, 1998; Volume 300. [Google Scholar]
- Fu, G.; Liu, C.; Chen, S.; Hong, J. Investigating the conversion coefficients for free water surface evaporation of different evaporation pans. Hydrol. Process. 2014, 18, 2247–2262. [Google Scholar] [CrossRef]
- Masoner, J.R.; Stannard, D.I.; Christenson, S.C. Differences in Evaporation Between a Floating Pan and Class A Pan on Land. J. Am. Water Resour. Assoc. 2018, 44, 552–561. [Google Scholar] [CrossRef]
- Kitsara, G.; Papaioannou, G.; Retalis, A.; Paronis, D.; Kerkides, P. Estimation of air temperature and reference evapotranspiration using MODIS land surface temperature over Greece evapotranspiration using MODIS land surface temperature. Int. J. Remote Sens. 2018, 39, 924–948. [Google Scholar] [CrossRef]
- Zamani Losgedaragh, S.; Rahimzadegan, M. Evaluation of SEBS, SEBAL, and METRIC models in estimation of the evaporation from the freshwater lakes (Case study: Amirkabir dam, Iran). J. Hydrol. 2018, 561, 523–531. [Google Scholar] [CrossRef]
- Kim, S.; Kim, H.S. Neural networks and genetic algorithm approach for nonlinear evaporation and evapotranspiration modeling. J. Hydrol. 2008, 351, 299–317. [Google Scholar] [CrossRef]
- Jiang, S.; Liang, C.; Cui, N.; Zhao, L.; Du, T.; Hu, X.; Feng, Y.; Guan, J.; Feng, Y. Impacts of climatic variables on reference evapotranspiration during growing season in Southwest China. Agric. Water Manag. 2019, 216, 365–378. [Google Scholar] [CrossRef]
- Fan, J.; Wu, L.; Zhang, F.; Xiang, Y.; Zheng, J. Climate change effects on reference crop evapotranspiration across different climatic zones of China during 1956–2015. J. Hydrol. 2016, 542, 923–937. [Google Scholar] [CrossRef]
- McCuen, H.R. A sensitivity and error analysis of procedures used for estimating evapotranspiration. Water Resour. Bull. 1974, 10, 486–498. [Google Scholar] [CrossRef]
- Wang, Z.; Xie, P.; Lai, C.; Chen, X.; Wu, X.; Zeng, Z.; Li, J. Spatiotemporal variability of reference evapotranspiration and contributing climatic factors in China during 1961–2013. J. Hydrol. 2017, 544, 97–108. [Google Scholar] [CrossRef]
- Liu, Z.; Ballantyne, A.P.; Cooper, L.A. Biophysical feedback of global forest fires on surface temperature. Nat. Commun. 2019, 10, 1–9. [Google Scholar] [CrossRef] [Green Version]
- Tie, Q.; Hu, H.; Tian, F.; Holbrook, N.M. Comparing different methods for determining forest evapotranspiration and its components at multiple temporal scales. Sci. Total Environ. 2018, 633, 12–29. [Google Scholar] [CrossRef]
- Xiao, Q.; McPherson, E.; Ustin, L.; Grismer, M.; Simpson, J. Winter rainfall interception by two mature open-grown trees in Davis, California. Hydrol. Process. 2000, 14, 763–784. [Google Scholar] [CrossRef]
- Bart, R.R.; Tague, C.L. The impact of wildfire on baseflow recession rates in California. Hydrol. Process. 2017, 31, 1662–1673. [Google Scholar] [CrossRef]
- Guevara-Escobar, A.; Gonzalez-Sosa, E.; Veliz-Chavez, C.; Ventura-Ramos, E.; Ramos-Salinas, M. Rainfall interception and distribution patterns of gross precipitation around an isolated Ficus benjamina tree in an urban area. J. Hydrol. 2007, 333, 532–541. [Google Scholar] [CrossRef]
- Williams, D.G.; Cable, W.; Hultine, K.; Hoedjes, J.C.B.; Yepez, E.A.; Simonneaux, V.; Er-Raki, S.; Boulet, G.; de Bruin, H.A.R.; Chehbouni, A.; et al. Evapotranspiration components determined by stable isotope, sap flow and eddy covariance techniques. Agric. For. Meteorol. 2004, 125, 241–258. [Google Scholar] [CrossRef]
- Qiu, X.; Zhang, M.; Wang, S.; Argiriou, A.A.; Chen, R.; Meng, H.; Guo, R. Water Stable Isotopes in an Alpine Setting of the Northeastern Tibetan Plateau. Water 2019, 11, 770. [Google Scholar] [CrossRef] [Green Version]
- Shi, M.; Wang, S.; Argiriou, A.A.; Zhang, M.; Guo, R.; Jiao, R.; Kong, J.; Zhang, Y.; Qiu, X.; Zhou, S. Stable Isotope Composition in Surface Water in the Upper Yellow River in Northwest China. Water 2019, 11, 967. [Google Scholar] [CrossRef] [Green Version]
- Gokmen, M.; Vekerdy, Z.; Verhoef, A.; Verhoef, W.; Batelaan, O.; van der Tol, C. Integration of soil moisture in SEBS for improving evapotranspiration estimation under water stress conditions. Remote Sens. Environ. 2012, 121, 261–274. [Google Scholar] [CrossRef]
- Valipour, M.; Gholami Sefidkouhi, M.A.; Raeini−Sarjaz, M. Selecting the best model to estimate potential evapotranspiration with respect to climate change and magnitudes of extreme events. Agric. Water Manag. 2017, 180, 50–60. [Google Scholar] [CrossRef]
- Mu, Q.; Zhao, M.; Running, S.W. Improvements to a MODIS global terrestrial evapotranspiration algorithm. Remote Sens. Environ. 2011, 115, 1781–1800. [Google Scholar] [CrossRef]
- Allen, R.G.; Tasumi, M.; Morse, A.; Trezza, R. A Landsat-based energy balance and evapotranspiration model in Western US water rights regulation and planning. Irrig Drain. Syst. 2005, 19, 251–268. [Google Scholar] [CrossRef]
- Anderson, M.C.; Kustas, W.P.; Norman, J.M.; Hain, C.R.; Mecikalski, J.R.; Schultz, L.; González-Dugo, M.P.; Cammalleri, C.; d’Urso, G.; Pimstein, A.; et al. Mapping daily evapotranspiration at field to continental scales using geostationary and polar orbiting satellite imagery. Hydrol. Earth Syst. Sci. 2015, 15, 223–239. [Google Scholar] [CrossRef] [Green Version]
- Bastiaanssen, W.G.M.; Menenti, M.; Feddes, R.A.; Holtslag, A.A.M. A remote sensing surface energy balance algorithm for land (SEBAL). 1. Formulation. J. Hydrol. 1998, 212–213, 198–212. [Google Scholar] [CrossRef]
- Sánchez, J.M.; Kustas, W.P.; Caselles, V.; Anderson, M.C. Modelling surface energy fluxes over maize using a two-source patch model and radiometric soil and canopy temperature observations. Remote Sens. Environ. 2008, 112, 1130–1143. [Google Scholar] [CrossRef]
- Su, B.; Wang, L. Earth Observation of Water Resources (SEBS), Teaching Presentation, University of Twente The Netherlands. 2013. Available online: https://earth.esa.int/documents/10174/643007/D5P1c-1_SEBS_LTC2013.pdf (accessed on 9 September 2021).
- Dimitriadou, S.; Nikolakopoulos, K.G. Remote sensing methods to estimate evapotranspiration incorporating MODIS derived data and applications over Greece: A review. In Proceedings of the SPIE 11524, Eighth International Conference on Remote Sensing and Geoinformation of the Environment (RSCy2020), Paphos, Cyprus, 26 August 2020. [Google Scholar]
- Tabari, H.; Grismer, M.E.; Trajkovic, S. Comparative analysis of 31 reference evapotranspiration methods under humid conditions. Irrig. Sci. 2013, 31, 107–117. [Google Scholar] [CrossRef]
- Malamos, N.; Tsirogiannis, I.L.; Tegos, A.; Efstratiadis, A.; Koutsoyiannis, D. Spatial interpolation of potential evapotranspiration for precision irrigation purposes. Eur. Water 2017, 59, 303–309. Available online: https://www.itia.ntua.gr/el/getfile/1776/1/documents/EW_2017_59_41_2HOxTxv.pdf (accessed on 9 September 2021).
- Vasiliades, L.; Spiliotopoulos, M.; Tzabiras, J.; Loukas, A.; Mylopoulos, N. Estimation of crop water requirements using remote sensing for operational water resources management. In Proceedings of the Third International Conference on Remote Sensing and Geoinformation of the Environment (RSCy2015) SPIE 9535, Paphos, Cyprus, 19 June 2015; p. 95351B. [Google Scholar]
- Demertzi, K.; Pisinaras, V.; Lekakis, E.; Tziritis, E.; Babakos, K.; Aschonitis, V. Assessing Annual Actual Evapotranspiration based on Climate, Topography and Soil in Natural and Agricultural Ecosystems. Climate 2021, 9, 20. [Google Scholar] [CrossRef]
- Dimitriadou, S.; Nikolakopoulos, K.G. Annual Actual Evapotranspiration Estimation via GIS Models of Three Empirical Methods Employing Remotely Sensed Data for the Peloponnese, Greece, and Comparison with Annual MODIS ET and Pan Evaporation Measurements. ISPRS Int. J. Geo-Inf. 2021, 10, 522. [Google Scholar] [CrossRef]
- Dimitriadou, S.; Nikolakopoulos, K.G. Reference evapotranspiration (ETo) methods implemented as ArcMap models with remote sensed and ground-based inputs, examined along with MODIS ET, for Peloponnese, Greece. ISPRS Int. J. Geo-Inf. 2021, 10, 390. [Google Scholar] [CrossRef]
- Anderson, E. Calibration of Conceptual Hydrologic Models for Use in River Forecasting. NOAA Technical Report, NWS 45, Hydrology Laboratory, August 2002. Available online: https://www.semanticscholar.org/paper/Calibration-of-Conceptual-Hydrologic-Models-for-Use-Anderson/9ec4749a4064e6d41058c8c6fbcda108210e6865#paper-header (accessed on 10 September 2021).
- Herman, M.R.; Nejadhashemi, A.P.; Abouali, M.; Hernandez-Suarez, J.S.; Daneshvar, F.; Zhang, Z.; Anderson, M.C.; Sadeghi, A.M.; Hain, C.R.; Sharifi, A. Evaluating the role of evapotranspiration remote sensing data in improving hydrological modeling predictability. J. Hydrol. 2018, 556, 39–49. [Google Scholar] [CrossRef]
- Zhao, T.; Wang, Q.J.; Schepen, A.; Griffiths, M. Ensemble forecasting of monthly and seasonal reference crop evapotranspiration based on global climate model outputs. Agric. For. Meteorol. 2019, 264, 114–124. [Google Scholar] [CrossRef]
- Johnson, F.; Sharma, A. A Comparison of Australian Open Water Body Evaporation Trends for Current and Future Climates Estimated from Class A Evaporation Pans and General Circulation Models. J. Hydrometeor. 2010, 11, 105–121. [Google Scholar] [CrossRef]
- Sattari, M.T.; Apaydin, H.; Band, S.S.; Mosavi, A.; Prasad, R. Comparative analysis of kernel-based versus ANN and deep learning methods in monthly reference evapotranspiration estimation. Hydrol. Earth Syst. Sci. 2021, 25, 603–618. [Google Scholar] [CrossRef]
- Tegos, A.; Efstratiadis, A.; Malamos, N.; Mamassis, N.; Koutsoyiannis, D. Evaluation of a Parametric Approach for Estimating Potential Evapotranspiration Across Different Climates. Agric. Agric. Sci. Procedia 2015, 4, 2–9. [Google Scholar] [CrossRef] [Green Version]
- Batra, K.; Gandhi, P. Neural Network-Based Prediction Model for Evaporation Using Weather Data. Agric. Res. 2021. [Google Scholar] [CrossRef]
- Malik, A.; Kumar, A.; Kisi, O. Monthly pan-evaporation estimation in Indian central Himalayas using different heuristic approaches and climate based models. Comput. Electron. Agric. 2017, 143, 302–313. [Google Scholar] [CrossRef]
- Güçlü, Y.S.; Subyani, A.M.; Şen, Z. Regional fuzzy chain model for evapotranspiration estimation. J. Hydrol. 2017, 544, 233–241. [Google Scholar] [CrossRef]
- Boaz, A.; Ashby, D.; Young, K. Systematic Reviews: What Have They Got to Offer Evidence Based Policy and Practice? ESRC UK Centre for Evidence Based Policy and Practice, Queen Mary University of London, UK, 1–26. Available online: https://emilkirkegaard.dk/en/wp-content/uploads/Should-I-do-a-systematic-review.pdf (accessed on 10 September 2021).
- Gill, J.C.; Malamud, B.D. Anthropogenic processes, natural hazards, and interactions in a multi-hazard framework. Earth-Sci. Rev. 2017, 166, 246–269. [Google Scholar] [CrossRef] [Green Version]
- Hobbins, M.T.; Ramirez, J.A.; Brown, T.C. Trends in pan evaporation and actual evapotranspiration across the conterminous U.S.: Paradoxical or complementary? Geophys. Res. Lett. 2004, 31, 1–5. [Google Scholar] [CrossRef] [Green Version]
- Qin, M.; Zhang, Y.; Wan, S.; Yue, Y.; Cheng, Y.; Zhang, B. Impact of climate change on “evaporation paradox” in province of Jiangsu in southeastern China. PLoS ONE 2021, 16, e0247278. [Google Scholar] [CrossRef]
- Ohmura, A.; Wild, M. Is the hydrological cycle accelerating? Science 2002, 298, 1345–1346. [Google Scholar] [CrossRef]
- Burn, D.H.; Hesch, N.M. Trends in evaporation for the Canadian Prairies. J. Hydrol. 2007, 336, 61–73. [Google Scholar] [CrossRef]
- McVicar, T.R.; Roderick, M.L.; Donohue, R.J.; Li, L.T.; Van Niel, T.G.; Thomas, A.; Grieser, J.; Jhajharia, D.; Himri, Y.; Mahowald, N.M.; et al. Global review and synthesis of trends in observed terrestrial near-surface wind speeds: Implications for evaporation. J. Hydrol. 2012, 416, 182–205. [Google Scholar] [CrossRef]
- Wang, M.; Zhang, Y.; Lu, Y.; Gong, X.; Gao, L. Detection and attribution of reference evapotranspiration change (1951–2020) in the Upper Yangtze River Basin of China. J. Water Clim. Chang. 2021, 12, 2624–2638. [Google Scholar] [CrossRef]
- You, G.; Zhang, Y.; Liu, Y.; Song, Q.; Lu, Z.; Tan, Z.; Wu, C.; Xie, Y. On the attribution of changing pan evaporation in a nature reserve in SW China. Hydrol. Process. 2013, 27, 2676–2682. [Google Scholar] [CrossRef]
- Liu, X.; Luo, Y.; Zhang, D.; Zhang, M.; Liu, C. Recent changes in pan-evaporation dynamics in China. Geophys. Res. Lett. 2011, 38, L13404. [Google Scholar] [CrossRef] [Green Version]
- Jhajharia, D.; Shrivastava, S.K.; Sarkar, D.; Sarkar, S. Temporal characteristics of pan evaporation trends under the humid conditions of northeast India. Agric. For. Meteorol. 2009, 149, 763–770. [Google Scholar] [CrossRef]
- Maček, U.; Bezak, N.; Šraj, M. Reference evapotranspiration changes in Slovenia, Europe. Agric. For. Meteorol. 2018, 260, 183–192. [Google Scholar] [CrossRef]
- Papaioannou, G.; Kitsara, G.; Athanasatos, S. Impact of global dimming and brightening on reference evapotranspiration in Greece. J. Geophys. Res. 2011, 116, D09107. [Google Scholar] [CrossRef]
- Kitsara, G.; Papaioannou, G.; Papathanasiou, A.; Retalis, A. Dimming/brightening in Athens: Trends in Sunshine Duration, Cloud Cover and Reference Evapotranspiration. Water Resour. Manag. 2013, 27, 1623–1633. [Google Scholar] [CrossRef]
- Ogolo, E.O. Regional trend analysis of pan evaporation in Nigeria (1970 to 2000). J. Geogr. Reg. Plan. 2011, 4, 566–577. Available online: https://pdfs.semanticscholar.org/57a9/ce191a35968d7e6ab147416b24ce3e64f852.pdf (accessed on 8 September 2021).
- Cohen, S.; Ianetz, A.; Stanhill, G. Evaporative climate changes at Bet Dagan, Israel, 1964–1998. Agric. For. Meteorol. 2002, 111, 83–91. [Google Scholar] [CrossRef]
- Dadaser-Celik, F.; Cengiz, E.; Guzel, O. Trends in reference evapotranspiration in Turkey: 1975–2006. Int. J. Climatol. 2016, 36, 1733–1743. [Google Scholar] [CrossRef] [Green Version]
- Yeşilırmak, E. Temporal changes of warm-season pan evaporation in a semi-arid basin in Western Turkey. Stoch Environ. Res. Risk Assess. 2013, 27, 311–321. [Google Scholar] [CrossRef]
- Lionello, P.; Scarascia, L. The relation between climate change in the Mediterranean region and global warming. Reg. Environ. Chang. 2018, 18, 1481–1493. [Google Scholar] [CrossRef]
- Vicente-Serrano, S.M.; Bidegain, M.; Tomas-Burguera, M.; Dominguez-Castro, F.; El Kenawy, A.; McVicar, T.R.; Azorin-Molina, C.; López-Moreno, J.I.; Nieto, R.; Gimeno, L.; et al. A comparison of temporal variability of observed and model-based pan evaporation over Uruguay (1973–2014). Int. J. Climatol. 2018, 38, 337–350. [Google Scholar] [CrossRef]
- Breña-Naranjo, J.A.; Laverde-Barajas, M.Á.; Pedrozo-Acuña, A. Changes in pan evaporation in Mexico from 1961 to 2010. Int. J. Climatol. 2017, 37, 204–213. [Google Scholar] [CrossRef]
- Aschonitis, V.; Miliaresis, G.; Demertzi, K.; Papamichail, D. Terrain Segmentation of Greece Using the Spatial and Seasonal Variation of Reference Crop Evapotranspiration. Adv. Meteorol. 2016, 1–14. [Google Scholar] [CrossRef] [Green Version]
- Estévez, J.; Gavilán, P.; Berengena, J. Sensitivity analysis of a Penman-Monteith type equation to estimate reference evapotranspiration in southern Spain. Hydrol. Process. 2009, 23, 3342–3353. [Google Scholar] [CrossRef]
- Azizzadeh, M.; Javan, K. Analyzing trends in Reference Evapotranspiration in northwest part of Iran. J. Ecol. Eng. 2015, 16, 1–12. [Google Scholar] [CrossRef]
- Dinpashoh, Y.; Jhajharia, D.; Fakheri-Fard, A.; Singh, V.P.; Kahya, E. Trends in reference crop evapotranspiration over Iran. J. Hydrol. 2011, 399, 422–433. [Google Scholar] [CrossRef]
- Mueller, N.D.; Rhines, A.; Butler, E.E.; Ray, D.K.; Siebert, S.; Holbrook, N.M.; Huybers, P. Global Relationships between Cropland Intensification and Summer Temperature Extremes over the Last 50 Years. J. Clim. 2017, 30, 7505–7528. [Google Scholar] [CrossRef] [Green Version]
- Limjirakan, S.; Limsakul, A. Trends in Thailand pan evaporation from 1970 to 2007. Atmos. Res. 2012, 108, 2859–2876. [Google Scholar] [CrossRef]
- Abtew, W.; Obeysekera, J.; Iricanin, N. Pan evaporation and potential evapotranspiration trends in South Florida. Hydrol. Process. 2011, 25, 958–969. [Google Scholar] [CrossRef]
- Stanhill, G. Is the class A evaporation pan still the most practical and accurate meteorological method for determining irrigation water requirements? Agric. For. Meteorol. 2002, 112, 233–236. [Google Scholar] [CrossRef]
- Doorenbos, J.; Pruitt, W.O. Guidelines for Prediction of Crop Water Requirements in Irrigation and Drainage; Paper No. 24 (revised); FAO: Rome, Italy, 1977; Available online: http://www.fao.org/3/a-f2430e.pdf (accessed on 8 September 2021).
- Hobbins, M. What Drives the Variability of Evaporative Demand across the Conterminous United States? J. Hydrometeorol. 2012, 13, 1195–1214. [Google Scholar] [CrossRef]
- Kim, S.; Anabalón, A.; Sharma, A. An Assessment of Concurrency in Evapotranspiration Trends across Multiple Global Dataset. J. Hydrometeorol. 2021, 22, 231–244. [Google Scholar] [CrossRef]
- Craig, I.P. Loss of Storage Water Due to Evaporation. National Centre for Engineering in Agriculture University of Southern Queensland: Toowoomba, 2005. Available online: https://core.ac.uk/download/pdf/11036429.pdf (accessed on 8 September 2021).
- Roderick, M.L.; Farquhar, G.D. Changes in Australian pan evaporation from 1970 to 2002. Int. J. Climatol. 2004, 24, 1077–1090. [Google Scholar] [CrossRef]
- Rayner, D.P. Wind Run Changes: The Dominant Factor Affecting Pan Evaporation Trends in Australia. J. Clim. 2007, 20, 3379–3394. [Google Scholar] [CrossRef]
- Stephens, C.M.; McVicar, T.R.; Johnson, F.M.; Marshall, L.A. Revisiting Pan Evaporation Trends in Australia a Decade on. Geophys. Res. Lett. 2018, 45, 164–172. [Google Scholar] [CrossRef]
- Baruffi, F.; Cisotto, A.; Cimolino, A.; Ferri, M.; Monego, M.; Norbiato, D.; Cappelletto, M.; Bisaglia, M.; Pretner, A.; Galli, A.; et al. Climate change impact assessment on Veneto and Friuli plain groundwater. Part I: An integrated modeling approach for hazard scenario construction. Sci. Total Environ. 2012, 440, 154–166. [Google Scholar] [CrossRef]
- Lipczynska-Kochany, E. Effect of climate change on humic substances and associated impacts on the quality of surface water and groundwater: A review. Sci. Total Environ. 2018, 640, 1548–1565. [Google Scholar] [CrossRef]
- Pitz, C.F. Predicted Impacts of Climate Change on Groundwater Resources of Washington State; Environmental Assessment Program, Publication No. 16-03-006; Washington State Department of Ecology: Olympia, WA, USA, 2016. Available online: https://apps.ecology.wa.gov/publications/documents/1603006.pdf (accessed on 9 September 2021).
- Nolin, A.W. Perspectives on Climate Change, Mountain Hydrology, and Water Resources in the Oregon Cascades, USA. Mt. Res. Dev. 2010, 32, 35–46. [Google Scholar] [CrossRef]
- Collins, M.; Knutti, R.; Arblaster, J.; Dufresne, J.L.; Fichefet, T.; Friedlingstein, P.; Gao, X.; Gutowski, W.J.; Johns, T.; Krinner, G.; et al. Long-term Climate Change: Projections, Commitments and Irreversibility. In Climate Change 2013: The Physical Science Basis. Contribution of Working Group I to the Fifth Assessment Report of the Intergovernmental Panel on Climate Change; Stocker, T.F., Qin, D., Plattner, G.-K., Tignor, M., Allen, S.K., Boschung, J., Nauels, A., Xia, Y., Bex, V., Midgley, P.M., Eds.; Cambridge University Press: Cambridge, UK, 2013; Available online: https://www.ipcc.ch/site/assets/uploads/2018/02/WG1AR5_Chapter12_FINAL.pdf (accessed on 9 September 2021).
- Krishnaswamy, J.; Bonell, M.; Venkatesh, B.; Purandara, B.K.; Rakesh, K.N.; Lele, S.; Kiran, M.C.; Reddy, W.; Badiger, S. The groundwater recharge response and hydrologic services of tropical humid forest ecosystems to use and reforestation: Support for the “infiltration-evapotranspiration trade-off hypothesis. J. Hydrol. 2013, 498, 191–209. [Google Scholar] [CrossRef]
- Rodrigues, E.L.; Jacobi, C.M.; Figueira, J.E.C. Wildfires and their impact on the water supply of a large neotropical metropolis: A simulation approach. Sci. Total Environ. 2019, 651, 1261–1271. [Google Scholar] [CrossRef]
- Häusler, M.; Nunes, J.P.; Soares, P.; Sánchez, J.M.; Silva, J.M.N.; Warneke, T.; Keizer, J.J.; Pereira, J.M.C. Assessment of the indirect impact of wildfire (severity) on actual evapotranspiration in eucalyptus forest based on the surface energy balance estimated from remote-sensing techniques. Int. J. Remote Sens. 2018, 39, 195–209. [Google Scholar] [CrossRef]
- Nolan, R.H.; Lane, P.N.J.; Benyon, R.G.; Bradstock, R.A.; Mitchell, P.J. Trends in Evapotranspiration and Streamflow following Wildfire in Resprouting Eucalypt Forests. J. Hydrol. 2015, 524, 614–624. [Google Scholar] [CrossRef]
- Sánchez, J.M.M.; Bisquert, E.R.; Caselles, V. Impact of Land Cover Change Induced by a Fire Event on the Surface Energy Fluxes Derived from Remote Sensing. Remote Sens. 2015, 7, 14899–14915. [Google Scholar] [CrossRef] [Green Version]
- Wang, S.; Ibrom, A.; Bauer-Gottwein, P.; Garcia, M. Incorporating diffuse radiation into a light use efficiency and evapotranspiration model: An 11-year study in a high latitude deciduous forest. Agric. For. Meteorol. 2018, 248, 479–493. [Google Scholar] [CrossRef] [Green Version]
- Hirano, T.; Kusin, K.; Limin, S.; Osaki, M. Evapotranspiration of tropical peat swamp forests. Glob. Chang. Biol. 2015, 21, 1914–1927. [Google Scholar] [CrossRef] [Green Version]
- Abatzoglou, J.T.; Williams, A.P. Impact of anthropogenic climate change on wildfire across western US forests. Proc. Natl. Acad. Sci. USA 2016, 113, 11770–11775. [Google Scholar] [CrossRef] [Green Version]
- Häusler, M.; Nunes, J.P.; Silva, J.M.N.; Keizer, J.J.; Warneke, T.; Pereira, J.M.C. A promising new approach to estimate drought indices for fire danger assessment using remotely sensed data. Agric. For. Meteorol. 2019, 274, 195–209. [Google Scholar] [CrossRef]
- Poon, P.; Kinoshita, A. Estimating Evapotranspiration in a Post-Fire Environment Using Remote Sensing and Machine Learning. Remote Sens. 2018, 10, 1728. [Google Scholar] [CrossRef] [Green Version]
- Johnk, B.T.; Mays, D.C. Wildfire Impacts on Groundwater Aquifers: A Case Study of the 1996 Honey Boy Fire in Beaver County, Utah, USA. Water 2021, 13, 2279. [Google Scholar] [CrossRef]
- Kurylyk, B.L.; MacQuarrie, K.T.B.; Caissie, D.; McKenzie, J.M. Shallow groundwater thermal sensitivity to climate change and land cover disturbances: Derivation of analytical expressions and implications for stream temperature modeling. Hydrol. Earth Syst. Sci. 2015, 19, 2469–2489. [Google Scholar] [CrossRef] [Green Version]
- Menberg, K.; Blum, P.; Kurylyk, B.L.; Bayer, P. Observed groundwater temperature response to recent climate change. Hydrol. Earth Syst. Sci. 2014, 18, 4453–4466. [Google Scholar] [CrossRef] [Green Version]
- Wine, M.L.; Cadol, D. Hydrologic effects of large southwestern USA wildfires significantly increase regional water supply: Fact or fiction? Environ. Res. Lett. 2016, 11, 1–13. [Google Scholar] [CrossRef]
- Kinoshita, A.M.; Hogue, T.S. Catena Spatial and temporal controls on post-fire hydrologic recovery in Southern California watersheds. Catena 2011, 87, 240–252. [Google Scholar] [CrossRef]
- Kinoshita, A.M.; Hogue, T.S. Increased dry season water yield in burned watersheds in Southern California Increased dry season water yield in burned watersheds in Southern California. Environ. Res. Lett. 2015, 10, 14003. [Google Scholar] [CrossRef]
- Bart, R.R. A regional estimate of postfire streamflow change in California: A regional estimate of postfire streamflow change. Water Resour. Res. 2016, 52, 1465–1478. [Google Scholar] [CrossRef] [Green Version]
- Bosch, J.M.; Hewlett, J.D. A review of catchment experiments to determine the effect of vegetation changes on water yield and evapotranspiration. J. Hydrol. 1982, 55, 3–23. [Google Scholar] [CrossRef]
- Leakey, A.D.B.; Ainsworth, E.A.; Bernacchi, C.J.; Rogers, A.; Long, S.P.; Ort, D.R. Elevated CO2 effects on plant carbon, nitrogen, and water relations: Six important lessons from FACE. J. Exp. Bot. 2009, 60, 2859–2876. [Google Scholar] [CrossRef]
- Blonquist, J.; Norman, J.; Bugbee, B. Automated measurement of canopy stomatal conductance based on infrared temperature. Agric. For. Meteorol. 2009, 149, 2183–2197. [Google Scholar] [CrossRef]
- Wang, Y.W.; Yang, Y.H. China’s dimming and brightening: Evidence, causes and hydrological implications. Ann. Geophys. 2014, 32, 41–55. [Google Scholar] [CrossRef] [Green Version]
- Hallar, A.G.; Molotch, N.P.; Hand, J.L.; Livneh, B.; McCubbin, I.B.; Petersen, R.; Michalsky, J.; Lowenthal, D.; Kunkel, K.E. Impacts of increasing aridity and wildfires on aerosol loading in the intermountain Western US. Environ. Res. Lett. 2017, 12, 1–8. [Google Scholar] [CrossRef]
- Vergni, L.; Todiso, F. Spatio-temporal variability of precipitation, temperature and agricultural drought indices in Central Italy. Agric. For. Meteorol. 2011, 151, 301–313. [Google Scholar] [CrossRef]
- De Meij, A.; Pozzer, A.; Lelieveld, J. Trend analysis in aerosol optical depths and pollutant emission estimates between 2000 and 2009. Atmos. Environ. 2012, 51, 75–85. [Google Scholar] [CrossRef]
- Zhao, L.; Xia, J.; Sobkowiak, L.; Li, Z. Climatic Characteristics of Reference Evapotranspiration in the Hai River Basin and Their Attribution. Water 2014, 6, 1482–1499. [Google Scholar] [CrossRef] [Green Version]
- Williams, I.N.; Torn, M.S. Vegetation controls on surface heat flux partitioning, and land-atmosphere coupling: Vegetation and Land-Atmosphere coupling. Geophys. Res. Lett. 2015, 42, 9416–9424. [Google Scholar] [CrossRef]
- Lu, Y.; Jin, J.; Kueppers, L.M. Crop growth and irrigation interact to influence surface fluxes in a regional climate-cropland model (WRF3.3-CLM4crop). Clim. Dyn. 2015, 45, 3347–3363. [Google Scholar] [CrossRef] [Green Version]
- Giannakopoulos, E.; Svarnas, P.; Dimitriadou, S.; Kalavrouziotis, I.; Papadopoulos, P.K.; Georga, S.; Krontiras, C. Emerging Sanitary Engineering of Biosolids: Elimination of Salmonella, Escherichia coli, and Coliforms by means of Atmospheric Pressure Air Cold Plasma. J. Hazard. Toxic Radioact. Waste 2021, 25, 6021001. [Google Scholar] [CrossRef]
- Rudnick, D.R.; Irmak, S. Impact of Nitrogen Fertilizer on Maize Evapotranspiration Crop Coefficients under Fully Irrigated, Limited Irrigation, and Rainfed Settings. J. Irrig. Drain. Eng. 2014, 140, 4014039. [Google Scholar] [CrossRef]
- García-Llamas, P.; Suárez-Seoane, S.; Taboada, A.; Fernández-Manso, A.; Quintano, C.; Fernández-García, V.; Fernández-Guisuraga, J.M.; Marcos, E.; Calvo, L. Environmental drivers of fire severity in extreme fire events that affect Mediterranean pine forest ecosystems. For. Ecol. Manag. 2019, 433, 24–32. [Google Scholar] [CrossRef]
- Gentine, P.; Entekhabi, D.; Polcher, J. The Diurnal Behavior of Evaporative Fraction in the Soil–Vegetation–Atmospheric Boundary Layer Continuum. J. Hydrometeorol. 2011, 12, 1530–1546. [Google Scholar] [CrossRef] [Green Version]
- French, A.N.; Hunsaker, D.J.; Throp, K.R. Remote sensing of evapotranspiration over cotton using the TSEB and METRIC energy balance models. Remote Sens. Environ. 2016, 158, 281–294. [Google Scholar] [CrossRef]
- Hosseini, M.; Geissen, V.; González-Pelayo, O.; Serpa, D.; Machado, A.I.; Ritsema, C.; Keizer, J.J. Effects of fire occurrence and recurrence on nitrogen and phosphorus losses by overland flow in maritime pine plantations in north-central Portugal. Geoderma 2017, 289, 97–106. [Google Scholar] [CrossRef]
- Dimitriadou, S.; Katsanou, K.; Stratikopoulos, K.; Lambrakis, N. Investigation of the chemical processes controlling the ground-water quality of Ilia Prefecture. Environ. Earth Sci. 2019, 78, 401. [Google Scholar] [CrossRef]
- Dimitriadou, S.; Katsanou, K.; Charalabopoulos, S.; Lambrakis, N. Interpretation of the Factors Defining Groundwater Quality of the Site Subjected to the Wildfire of 2007 in Ilia Prefecture, South-Western Greece. Geosciences 2018, 8, 108. [Google Scholar] [CrossRef] [Green Version]
- Tsypkin, G.G.; Brevdo, L. A Phenomenological Model of the Increase in Solute Concentration in Ground Water Due to Evaporation. Transp. Porous Media 1999, 37, 129–151. [Google Scholar] [CrossRef]
- Gran, M.; Carrera, J.; Olivella, S.; Massana, J.; Saaltink, M.W.; Ayora, C.; Lloret, A. Salinity is reduced below the evaporation front during soil salinization. Estud. Zona No Saturada Suelo 2009, 9, 12678. [Google Scholar]
- Amezketa, E. An integrated methodology for assessing soil salinization, a pre-condition for land desertification. J. Arid. Environ. 2006, 67, 594–606. [Google Scholar] [CrossRef]
- Neave, M.; Rayburg, F. Salinity and erosion: A preliminary investigation of soil erosion on a salinized hillslope. In Proceedings of the Symposium Sediment Dynamics and the Hydromorphology of Fluvial Systems, Dundee, UK, 2–7 July 2006; IAHS Publ.: Oxfordshire, UK, 2006; Volume 306, pp. 531–539. Available online: https://iahs.info/uploads/dms/13587.68-531-539-03-306-Neave.pdf (accessed on 9 September 2021).
- Chen, H.; Sun, J. Changes in Drought Characteristics over China Using the Standardized Precipitation Evapotranspiration Index. J. Clim. 2015, 28, 5430–5447. [Google Scholar] [CrossRef]
- California State Water Resources Control Board Division of Water Quality GAMA Program. Groundwater Information Sheet, Salinity; Water Boards: Sacramento, CA, USA, 2017. Available online: https://www.waterboards.ca.gov/gama/docs/coc_salinity.pdf (accessed on 9 September 2021).
- Guo, W.; Andersen, M.N.; Qi, X.; Li, P.; Li, Z.; Fan, X.; Zhou, Y. Effects of reclaimed water irrigation and nitrogen fertilization on the chemical properties and microbial community of soil. J. Integr. Agric. 2017, 16, 679–690. [Google Scholar] [CrossRef]
- Kalavrouziotis, I.K. The reuse of Municipal Wastewater in soils. Glob. Nest J. 2015, 17, 474–486. [Google Scholar]
- Kalavrouziotis, I.K.; Kokkinos, P.; Oron, G.; Fatone, F.; Bolzonella, D.; Vatyliotou, M.; Fatta-Kassinos, D.; Koukoulakis, P.H.; Varnavas, S.P. Current status in wastewater treatment, reuse and research in some mediterranean countries. Desalination Water Treat. 2015, 53, 2015–2030. [Google Scholar] [CrossRef]
- Tavares., P.; Beltrão, N.; Guimarães, U.; Teodoro, A.C.; Gonçalves, P. Urban ecosystem services quantification through remote sensing approach: A systematic review. Environments 2019, 6, 51. [Google Scholar] [CrossRef] [Green Version]
- Almeida, C.R.D.; Teodoro, A.C.; Gonçalves, A. Study of the Urban Heat Island (UHI) Using Remote Sensing Data/Techniques: A Systematic Review. Environments 2021, 8, 105. [Google Scholar] [CrossRef]
- Zipper, S.; Loheide, S. Using evapotranspiration to assess drought sensitivity on a subfield scale with HRMET, a high resolution surface energy balance model. Agric. For. Meteorol. 2014, 123, 91–102. [Google Scholar] [CrossRef]
- Wild, M.; Gilgen, H.; Roesch, A.; Ohmura, A.; Long, C.N.; Dutton, E.G.; Forgan, B.; Kallis, A.; Rusak, V.; Tsvetkov, A. From dimming to brightening: Decadal changes in solar radiation at Earth’s surface. Science 2005, 308, 847–850. [Google Scholar] [CrossRef] [Green Version]
- Wild, M.; Grieser, G.; Schar, C. Combined surface solar brightening and increasing greenhouse effect support recent intensification of the global land-based hydrological cycle. Geophys. Res. Lett. 2008, 35, 1–5. [Google Scholar] [CrossRef]
- Zerefos, C.S.; Eleftheratos, K.; Meleti, C.; Kazadzis, S.; Romanou, A.; Ichoku, C.; Tselioudis, G.; Bais, A. Solar dimming and brightening over Thessaloniki, Greece, and Beijing, China. Tellus B 2009, 61, 657–665. [Google Scholar] [CrossRef]
- Dimitriadou, S.; Nikolakopoulos, K.G. Development of GIS models via optical programming and python scripts to implement four empirical methods of reference and actual evapotranspiration (ETo, ETa) incorporating MODIS LST inputs. In Proceedings of the SPIE 11856, Remote Sensing for Agriculture, Ecosystems, and Hydrology XXIII, 118560K, Madrid, Spain, 12 September 2021. [Google Scholar] [CrossRef]



| ET Type | Period of Analysis | Study Area | Dominant Climate Variable Affecting the Trend | Reference |
|---|---|---|---|---|
| Decreasing trends | ||||
| LE | 1950–2000 | Southern Canadian Prairies | Wind speed | Burn and Hesch, 2007 [57] |
| RET | 1982–2013 | NW China (Gobi Desert) | Wind speed | Wang et al., 2017 [19] |
| SE China | Sunlight duration | Wang et al., 2017 [19] | ||
| PE | 1960–1991 | China | Wind speed + solar radiation | Liu et al., 2011 [61] |
| RET | 1961–1996 | SW Chin (Western-Sichuan Plateau, Sichuan Basin, Yunnan-Guizhou Plateau, and Guangxi Basin | Sunshine hours + wind speed | Jiang et al., 2019 [16] |
| RET | Until early 1980s | Greece | Global dimming | Papaioannou et al., 2011 [64] |
| PE | Until 1979 | Nigeria (4 climate zones) | n.d. | Ogolo, 2011 [66] |
| RET | 1979–2000 | India (NW, whole) | Net radiation + wind speed | Jhajharia et al., 2009 [62] |
| RET | 1965–2005 | C. Iran | Wind speed | Dinpashoh et al., 2011 [76] |
| PE | 1961–2010 | Mexico | Wind speed + solar radiation | Breña-Naranjo et al., 2017 [72] |
| PE | after 1970 | Thailand | Wind speed | Limjirakan & Limsakul, 2012 [78] |
| PE | 1975–1999 | Australia (whole) | Wind speed | Johnson and Sharma, 2010 [46] |
| PE | 1975–1994 | Southern and Western Australia | Wind speed | Stephens et al., 2018 [87] |
| PE | 1990–2016 | Central, Northern Australia | Wind speed | Stephens et al., 2018 [87] |
| Increasing trends | ||||
| LE | 1950–2000 | Northern Canadian Prairies | VPD | Burn and Hesch, 2007 [57] |
| RET | 1975–2006 | Turkey | Air temperature + relative humidity | Dadaser-Celik et al., 2016 [68] |
| RET | 1961–2016 | Slovenia (2 mountainous sites) | Solar radiation | Maček et al., 2018 [63] |
| RET | After late 1980s | Greece | Global warming + brightening | Papaioannou et al., 2011 [64] |
| PE | After 1979 | Nigeria (4 climate zones) | n.d. | Ogolo, 2011 [66] |
| RET | 1986–2007 | NW Iran | n.d. | Azizzadeh and Javan, 2015 [75] |
| RET | 1965–2005 | Iran (NW, NE) | Wind speed | Dinpashoh et al., 2011 [76] |
| E, ET | 1992–2009 | S. Florida USA | Air humidity | Abtew et al., 2011 [79] |
| RET | 1961–1982 | NW China (Gobi Desert) | Wind speed | Wang et al. (2017) [19] |
| PE | 1992–2007 | China | Air temperature | Liu et al. (2011) [61] |
| RET | 1997–2016 | SW China (Western Sichuan Plateau, Sichuan Basin, Yunnan-Guizhou Plateau, and Guangxi Basin) | Air temperature + relative humidity | Jiang et al., 2019 [16] |
| RET | 1951–2020 | China, Upper Yangtze River Basin | Relative humidity | Wang et al. (2021) [59] |
| PE | 2008–2014 | China (Lower Yellow River) | Heat waves and droughts | Sun et al., 2018 [9] |
| PET 1 | 2020–2080 | Ireland (Shannon River Basin) | n.d. | Gharbia et al., 2018 [2] |
| PET 1 | 2071–2100 | Italy (High Plain Veneto and Friuli) | n.d. | Baruffi et al., 2015 [88] |
| PE | 1975–2002 | Australia (whole) | Solar radiation | Roderick & Farquhar, 2004 [85] |
| PE | 1975–2004 | Australia (whole) | Wind speed | Rayner, 2007 [86] |
| PE | 1975–1990 | Central, Northern Australia | Wind speed | Stephens et al., 2018 [87] |
| PE | 1994–2016 | Southern and Western Australia | Air temperature | Stephens et al., 2018 [87] |
| Insignificant variability | ||||
| PE | 1964–1998 | Israel | Global dimming | Cohen et al., 2002 [67] |
| PE | 1975–2000 | W. Turkey (Buyuk Menderes Basin) | n.d. | Yeşilırmak, 2013 [69] |
| PE | 1973–2014 | Uruguay | n.d. | Vicente-Serrano et al., 2018 [71] |
| High variability 2 | ||||
| PE | 1950–2002 | Conterminous U.S. | Radiation + advection | Hobbins et al., 2004 [54] |
| PE | 1980–2009 | Conterminous U.S. | 1 of 4 variables 3 depending on season | Hobbins, 2012 [82] |
| PE | 2030, 2050, 2070 1 | Australia (whole) | Radiation + advection | Johnson and Sharma, 2010 [46] |
Publisher’s Note: MDPI stays neutral with regard to jurisdictional claims in published maps and institutional affiliations. |
© 2021 by the authors. Licensee MDPI, Basel, Switzerland. This article is an open access article distributed under the terms and conditions of the Creative Commons Attribution (CC BY) license (https://creativecommons.org/licenses/by/4.0/).
Share and Cite
Dimitriadou, S.; Nikolakopoulos, K.G. Evapotranspiration Trends and Interactions in Light of the Anthropogenic Footprint and the Climate Crisis: A Review. Hydrology 2021, 8, 163. https://doi.org/10.3390/hydrology8040163
Dimitriadou S, Nikolakopoulos KG. Evapotranspiration Trends and Interactions in Light of the Anthropogenic Footprint and the Climate Crisis: A Review. Hydrology. 2021; 8(4):163. https://doi.org/10.3390/hydrology8040163
Chicago/Turabian StyleDimitriadou, Stavroula, and Konstantinos G. Nikolakopoulos. 2021. "Evapotranspiration Trends and Interactions in Light of the Anthropogenic Footprint and the Climate Crisis: A Review" Hydrology 8, no. 4: 163. https://doi.org/10.3390/hydrology8040163
APA StyleDimitriadou, S., & Nikolakopoulos, K. G. (2021). Evapotranspiration Trends and Interactions in Light of the Anthropogenic Footprint and the Climate Crisis: A Review. Hydrology, 8(4), 163. https://doi.org/10.3390/hydrology8040163

