Advancing Slope Stability and Hydrological Solutions Through Biocementation: A Bibliometric Review
Abstract
1. Introduction
2. Materials and Methods
2.1. Search Strategy and Keyword Selection
2.2. Document Collection and Analysis
2.3. Visualization Mapping Through VOSviewer and RStudio
3. Results and Discussion
3.1. Publication and Citation Trends
3.2. Global Distribution and Leading Countries
3.3. Top Performing Authors
3.4. Top Publishing Avenues
3.5. Co-Occurrence Analysis of Keywords and Text Data
3.6. Top Important Co-Cited References and Bibliographic Coupling of Documents
4. Hydrological Implications of Biocementation Treatment Techniques
5. Emerging Research Direction and Environmental Sustainability of Biocementation
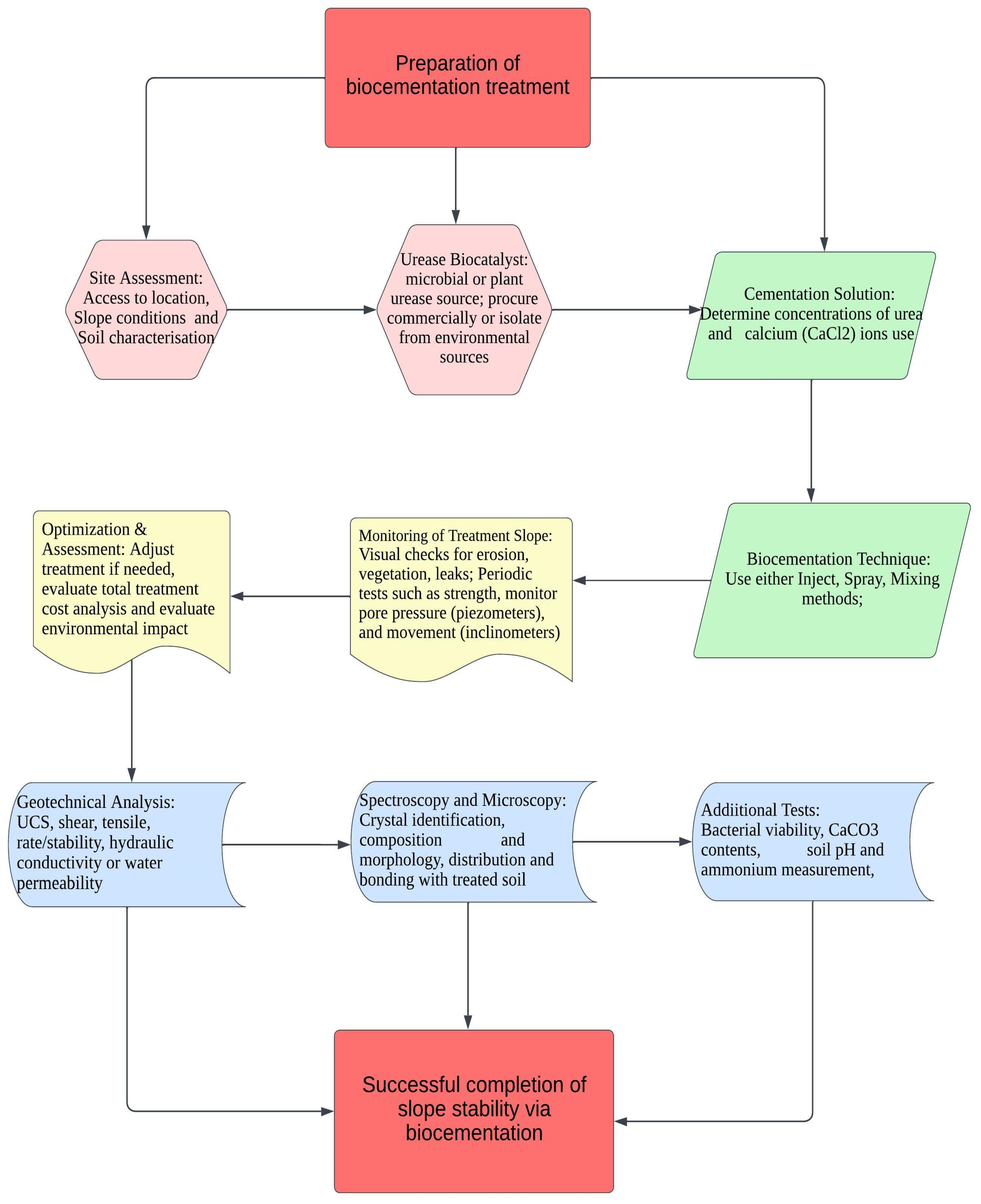
6. Successful Biocementation Methods for Soil Stability and Erosion Resistance
7. Limitation and Future Direction of Biocementation for Slope Stability
8. Ramifications for Practice, Policy, and Future Research in Biocementation
9. Conclusions
Supplementary Materials
Author Contributions
Funding
Data Availability Statement
Acknowledgments
Conflicts of Interest
References
- Zhang, Q.; Ye, W.; Liu, Z.; Wang, Q.; Chen, Y. Influence of Injection Methods on Calcareous Sand Cementation by EICP Technique. Constr. Build. Mater. 2023, 363, 129724. [Google Scholar] [CrossRef]
- Konstantinou, C.; Biscontin, G. Experimental Investigation of the Effects of Porosity, Hydraulic Conductivity, Strength, and Flow Rate on Fluid Flow in Weakly Cemented Bio-Treated Sands. Hydrology 2022, 9, 190. [Google Scholar] [CrossRef]
- Shih, D.-S.; Lai, T.-Y.; Hsu, Z.-M. Applying Biomineralization Technology to Study the Effects of Rainfall Induced Soil Erosion. Water 2019, 11, 2555. [Google Scholar] [CrossRef]
- Moqsud, M.A. Slope Soil Stabilization Through Biocementation By Native Bacteria in Chugoku Region, Japan. Int. J. GEOMATE 2021, 21, 36–42. [Google Scholar] [CrossRef]
- Kim, S.; Kim, Y.; Lee, S.; Do, J. Preliminary Study on Application and Limitation of Microbially Induced Carbonate Precipitation to Improve Unpaved Road in Lateritic Region. Materials 2022, 15, 7219. [Google Scholar] [CrossRef] [PubMed]
- Omoregie, A.I.; Khoshdelnezamiha, G.; Senian, N.; Ong, D.E.L.; Nissom, P.M. Experimental Optimisation of Various Cultural Conditions on Urease Activity for Isolated Sporosarcina Pasteurii Strains and Evaluation of Their Biocement Potentials. Ecol. Eng. 2017, 109, 65–75. [Google Scholar] [CrossRef]
- Chung, H.; Kim, S.H.; Nam, K. Application of Microbially Induced Calcite Precipitation to Prevent Soil Loss by Rainfall: Effect of Particle Size and Organic Matter Content. J. Soils Sediments 2021, 21, 2744–2754. [Google Scholar] [CrossRef]
- Moqsud, M.A.; Gochi, T. Biocementation of Slope Soil by Using Native Cytobacillus Horneckiae. Bioresour. Technol. Rep. 2023, 23, 101520. [Google Scholar] [CrossRef]
- Ogila, W.A.M. Analysis and Assessment of Slope Instability along International Mountainous Road in North Africa. Nat. Hazards 2021, 106, 2479–2517. [Google Scholar] [CrossRef]
- Feng, D.; Yu, Y.; Wang, J.; Fang, C.; Liang, S. Experimental Study on Shear and Disintegration Resistance of MICP-Treated Residual Granite Soil. Environ. Earth Sci. 2024, 83, 179. [Google Scholar] [CrossRef]
- Zha, F.; Yang, Z.; Kang, B.; Shen, Y.; Liu, G.; Tao, W.; Chu, C. Electrical Resistivity Evaluation of MICP Solidified Lead Contaminated Soil. Environ. Earth Sci. 2024, 83, 261. [Google Scholar] [CrossRef]
- Rajasekar, A.; Moy, C.K.S.; Wilkinson, S.; Sekar, R. Microbially Induced Calcite Precipitation Performance of Multiple Landfill Indigenous Bacteria Compared to a Commercially Available Bacteria in Porous Media. PLoS ONE 2021, 16, e0254676. [Google Scholar] [CrossRef] [PubMed]
- Chaparro, S.; Rojas, H.A.; Caicedo, G.; Romanelli, G.; Pineda, A.; Luque, R.; Martínez, J.J. Whey as an Alternative Nutrient Medium for Growth of Sporosarcina Pasteurii and Its Effect on CaCO3 Polymorphism and Fly Ash Bioconsolidation. Materials 2021, 14, 2470. [Google Scholar] [CrossRef] [PubMed]
- Jain, S. Influence of Biomass and Chemicals on Kinetics of Ureolysis-Based Carbonate Biomineral Precipitation. Environ. Earth Sci. 2024, 83, 58. [Google Scholar] [CrossRef]
- Ahenkorah, I.; Rahman, M.M.; Karim, M.R.; Beecham, S. Unconfined Compressive Strength of MICP and EICP Treated Sands Subjected to Cycles of Wetting-Drying, Freezing-Thawing and Elevated Temperature: Experimental and EPR Modelling. J. Rock Mech. Geotech. Eng. 2022, 15, 1226–1247. [Google Scholar] [CrossRef]
- Wu, L.; Miao, L.; Kawasaki, S.; Wang, H. Effects of Reaction Conditions on EICP-Treated Desert Aeolian Sand. KSCE J. Civ. Eng. 2022, 26, 2662–2674. [Google Scholar] [CrossRef]
- Arab, M.G.; Rohy, H.; Zeiada, W.; Almajed, A.; Omar, M. One-Phase EICP Biotreatment of Sand Exposed to Various Environmental Conditions. J. Mater. Civ. Eng. 2021, 33, 04020489. [Google Scholar] [CrossRef]
- Konstantinou, C.; Wang, Y. Unlocking the Potential of Microbially Induced Calcium Carbonate Precipitation (MICP) for Hydrological Applications: A Review of Opportunities, Challenges, and Environmental Considerations. Hydrology 2023, 10, 178. [Google Scholar] [CrossRef]
- Gowthaman, S.; Koizumi, H.; Nakashima, K.; Kawasaki, S. Field Experimentation of Bio-Cementation Using Low-Cost Cementation Media for Preservation of Slope Surface. Case Stud. Constr. Mater. 2023, 18, e02086. [Google Scholar] [CrossRef]
- Shahin, M.A.; Jamieson, K.; Cheng, L. Microbial-Induced Carbonate Precipitation for Coastal Erosion Mitigation of Sandy Slopes. Geotech. Lett. 2020, 10, 211–215. [Google Scholar] [CrossRef]
- Han, L.-J.; Li, J.-S.; Xue, Q.; Guo, M.-Z.; Wang, P.; Poon, C.S. Enzymatically Induced Phosphate Precipitation (EIPP) for Stabilization/Solidification (S/S) Treatment of Heavy Metal Tailings. Constr. Build. Mater. 2022, 314, 125577. [Google Scholar] [CrossRef]
- He, J.; Fang, C.; Mao, X.; Qi, Y.; Zhou, Y.; Kou, H.; Xiao, L. Enzyme-Induced Carbonate Precipitation for the Protection of Earthen Dikes and Embankments Under Surface Runoff: Laboratory Investigations. J. Ocean Univ. China 2022, 21, 306–314. [Google Scholar] [CrossRef]
- Gowthaman, S.; Iki, T.; Nakashima, K.; Ebina, K.; Kawasaki, S. Feasibility Study for Slope Soil Stabilization by Microbial Induced Carbonate Precipitation (MICP) Using Indigenous Bacteria Isolated from Cold Subarctic Region. SN Appl. Sci. 2019, 1, 1480. [Google Scholar] [CrossRef]
- Liu, B.; Xie, Y.H.; Tang, C.S.; Pan, X.H.; Jiang, N.J.; Singh, D.N.; Cheng, Y.J.; Shi, B. Bio-Mediated Method for Improving Surface Erosion Resistance of Clayey Soils. Eng. Geol. 2021, 293, 106295. [Google Scholar] [CrossRef]
- Fernández Rodríguez, R.; Cardoso, R. Study of Biocementation Treatment to Prevent Erosion by Concentrated Water Flow in a Small-Scale Sand Slope. Transp. Geotech. 2022, 37, 100873. [Google Scholar] [CrossRef]
- Hai-lei, K.; Chuangzhou, W.; Bo-An, J.; Dong, W.; Kou, H.-L.; Wu, C.; Jang, B.-A.; Wang, D.; Hai-lei, K.; Chuangzhou, W.; et al. Spatial Distribution of CaCO3 in Biocemented Sandy Slope Using Surface Percolation. J. Mater. Civ. Eng. 2021, 33, 6021004. [Google Scholar] [CrossRef]
- Zheng, X.; Huang, W.; Tan, Z.; Wang, H.; Zhu, J.; Luo, Y.; Zhou, Y. Experimental Study on Strengthening Root-Soil Composite with Different Root Contents by Using MICP. Adv. Civ. Eng. 2022, 2022, 3468900. [Google Scholar] [CrossRef]
- Liu, K.-W.; Jiang, N.-J.; Qin, J.-D.; Wang, Y.-J.; Tang, C.-S.; Han, X.-L. An Experimental Study of Mitigating Coastal Sand Dune Erosion by Microbial- and Enzymatic-Induced Carbonate Precipitation. Acta Geotech. 2021, 16, 467–480. [Google Scholar] [CrossRef]
- Pan, X.; Chu, J.; Cheng, L. Reduction of Rainfall Infiltration in Soil Slope Using a Controllable Biocementation Method. Biogeotechnics 2023, 1, 100023. [Google Scholar] [CrossRef]
- Sun, X.; Miao, L.; Chen, R.; Wang, H.; Xia, J. Surface Rainfall Erosion Resistance and Freeze-Thaw Durability of Bio-Cemented and Polymer-Modified Loess Slopes. J. Environ. Manag. 2022, 301, 113883. [Google Scholar] [CrossRef] [PubMed]
- Gowthaman, S.; Nakashima, K.; Kawasaki, S. Effect of Wetting and Drying Cycles on the Durability of Bio-Cemented Soil of Expressway Slope. Int. J. Environ. Sci. Technol. 2022, 19, 2309–2322. [Google Scholar] [CrossRef]
- Levett, A.; Gagen, E.J.; Vasconcelos, P.M.; Zhao, Y.; Paz, A.; Southam, G. Biogeochemical Cycling of Iron: Implications for Biocementation and Slope Stabilisation. Sci. Total Environ. 2020, 707, 136128. [Google Scholar] [CrossRef] [PubMed]
- Gowthaman, S.; Mitsuyama, S.; Nakashima, K.; Komatsu, M.; Kawasaki, S.; Masahiro, K.; Satoru, K. Microbial Induced Slope Surface Stabilization Using Industrial-Grade Chemicals: A Preliminary Laboratory Study. Int. J. GEOMATE 2019, 17, 110–116. [Google Scholar] [CrossRef]
- Phanvongsa, N.; Nakayenga, J.; Hata, T. Application of Casein-Combined Enzyme-Induced Carbonate Precipitation to Mitigate Shallow Failure in Cut Slope. Bull. Eng. Geol. Environ. 2023, 82, 452. [Google Scholar] [CrossRef]
- Ghalandarzadeh, S.; Maghoul, P.; Ghalandarzadeh, A. Performance of Nano-Bio Treated Columns in Slope Stability Using Centrifuge Modeling. In Springer Series in Geomechanics and Geoengineering, Proceedings of ISSMGE TC101—Advanced Laboratory Testing & Nature Inspired Solutions in Engineering (NISE) Joint Symposium; Cetin, K.O., Ekinci, A., Uygar, E., Langroudi, A.A., Eds.; ISSMGE-TC101&NISE 2022; Springer Series in Geomechanics and Geoengineering; Springer: Cham, Switzerland, 2024; pp. 82–99. [Google Scholar] [CrossRef]
- Li, Y.; Guo, Z.; Wang, L.; Zhu, Y.; Rui, S. Field Implementation to Resist Coastal Erosion of Sandy Slope by Eco-Friendly Methods. Coast. Eng. 2024, 189, 104489. [Google Scholar] [CrossRef]
- Shilpi, G.; Suman, R.; Saswati, D. Feasibility of Bio-Cementation as a Potential Method for Mitigation of Landslides. In Geo-Congress 2024: Geotechnics of Natural Hazards, Geo-Congress 2024 Proceedings; Evans, M., Stark, N., Chang, S., Eds.; American Society of Civil Engineers: Vancouver, BC, Canada, 2024; pp. 634–644. [Google Scholar] [CrossRef]
- Gong, L.; Zhu, S.; Cao, R.; Jin, Y.; Liu, L.; Hu, Z.; Xu, Y.; He, Y.; Hao, T. Enhancing Rainwater Erosion Resistance of Black Soil Slopes in Erosion Gullies through Microbially Induced Carbonate Mineralization. Catena 2024, 247, 108471. [Google Scholar] [CrossRef]
- Omoregie, A.I.; Ouahbi, T.; Ong, D.E.L.; Basri, H.F.; Wong, L.S.; Bamgbade, J.A. Perspective of Hydrodynamics in Microbial-Induced Carbonate Precipitation: A Bibliometric Analysis and Review of Research Evolution. Hydrology 2024, 11, 61. [Google Scholar] [CrossRef]
- Purba, L.D.A.; Md Khudzari, J.; Iwamoto, K.; Mohamad, S.E.; Yuzir, A.; Abdullah, N.; Shimizu, K.; Hermana, J. Discovering Future Research Trends of Aerobic Granular Sludge Using Bibliometric Approach. J. Environ. Manag. 2022, 303, 114150. [Google Scholar] [CrossRef] [PubMed]
- Muniz, D.H.F.; Oliveira-Filho, E.C. Multivariate Statistical Analysis for Water Quality Assessment: A Review of Research Published between 2001 and 2020. Hydrology 2023, 10, 196. [Google Scholar] [CrossRef]
- van Eck, N.J.; Waltman, L. Software Survey: VOSviewer, a Computer Program for Bibliometric Mapping. Scientometrics 2010, 84, 523–538. [Google Scholar] [CrossRef] [PubMed]
- Jiang, N.-J.; Soga, K. Erosional Behavior of Gravel-Sand Mixtures Stabilized by Microbially Induced Calcite Precipitation (MICP). Soils Found. 2019, 59, 699–709. [Google Scholar] [CrossRef]
- Omoregie, A.I.; Muda, K.; Steven, R.; Mustapha, M.; Ibrahim, H.U.; Ouahbi, T. Insect Frass as a Substrate to Stimulate Native Ureolytic Bacteria for Microbial-Induced Carbonate Precipitation in Soil Biocementation. Biomass Convers. Biorefinery 2023, 14, 25849–25872. [Google Scholar] [CrossRef]
- Liu, B.; Tang, C.-S.; Pan, X.-H.; Cheng, Q.; Xu, J.-J.; Lv, C. Mitigating Rainfall Induced Soil Erosion through Bio-Approach: From Laboratory Test to Field Trail. Eng. Geol. 2025, 344, 107842. [Google Scholar] [CrossRef]
- Zhang, Z.; Lu, H.; Tang, X.; Liu, K.; Ye, L.; Ma, G. Field Investigation of the Feasibility of MICP for Mitigating Natural Rainfall-Induced Erosion in Gravelly Clay Slope. Bull. Eng. Geol. Environ. 2024, 83, 406. [Google Scholar] [CrossRef]
- Hang, L.; Gao, Y.; van Paassen, L.A.; He, J.; Wang, L.; Li, C. Microbially Induced Carbonate Precipitation for Improving the Internal Stability of Silty Sand Slopes under Seepage Conditions. Acta Geotech. 2023, 18, 2719–2732. [Google Scholar] [CrossRef]
- Zeng, C.; Veenis, Y.; Hall, C.A.; Young, E.S.; Van Der Star, W.R.L.; Zheng, J.-J.; Van Paassen, L.A. Experimental and Numerical Analysis of a Field Trial Application of Microbially Induced Calcite Precipitation for Ground Stabilization. J. Geotech. Geoenviron. Eng. 2021, 147, 5021003. [Google Scholar] [CrossRef]
- Devrani, R.; Vangla, P.; Sharma, S. Exploring the Potential of Native Urease-Producing Bacteria of Hilly Terrain for Soil Strength Enhancement. Geomicrobiol. J. 2024, 41, 818–829. [Google Scholar] [CrossRef]
- Sharma, M.; Satyam, N.; Reddy, K.R. Investigation of Various Gram-Positive Bacteria for MICP in Narmada Sand, India. Int. J. Geotech. Eng. 2021, 15, 220–234. [Google Scholar] [CrossRef]
- Cheng, L.; Cord-Ruwisch, R.; Shahin, M.A. Cementation of Sand Soil by Microbially Induced Calcite Precipitation at Various Degrees of Saturation. Can. Geotech. J. 2013, 50, 81–90. [Google Scholar] [CrossRef]
- Velpuri, N.V.P.; Yu, X.; Lee, H.-I.; Woo-Suk, C. Influence Factors for Microbial-Induced Calcite Precipitation in Sands. In Proceedings of the Geo-China 2016: Innovative Technologies for Severe Weather and Climate Change; Bulut, R., Yu, X., Yang, S.R., Eds.; American Society of Civil Engineers: Reston, VA, USA, 2016; pp. 44–52. [Google Scholar] [CrossRef]
- DeJong, J.T.; Kavazanjian, E. Bio-Mediated and Bio-Inspired Geotechnics. In Geotechnical Fundamentals for Addressing New World Challenges; Lu, N., James, K.M., Eds.; Springer Nature: Cham, Switzerland, 2019; pp. 193–207. [Google Scholar] [CrossRef]
- Alhassan, M.; Jalil, A.A.; Omoregie, A.I.; Bahari, M.B.; Van Tran, T.; Amusa, A.A. Silica-Based Materials in Methane Conversion: A Two-Decade Bibliometric and Literature Review (1995–2022). Top. Catal. 2024. [Google Scholar] [CrossRef]
- Dubey, A.A.; Dhami, N.K.; Ravi, K.; Mukherjee, A. Erosion Mitigation with Biocementation: A Review on Applications, Challenges, & Future Perspectives. Rev. Environ. Sci. Biotechnol. 2023, 22, 1059–1091. [Google Scholar] [CrossRef]
- Kohno, M.; Higuchi, Y. Landslide Susceptibility Assessment in the Japanese Archipelago Based on a Landslide Distribution Map. ISPRS Int. J. Geoinf. 2023, 12, 37. [Google Scholar] [CrossRef]
- Chu, J.; Ivanov, V.; He, J.; Naeimi, M.; Li, B.; Stabnikov, V. Development of Microbial Geotechnology in Singapore. In Proceedings of the Geo-Frontiers 2011: Advances in Geotechnical Engineering; Han, J., Alzamora, D.E., Eds.; School of Civil and Environmental Engineering, Nanyang Technological University: Singapore, 2011; pp. 4070–4078. [Google Scholar] [CrossRef]
- Tobler, D.J.; Maclachlan, E.; Phoenix, V.R. Microbially Mediated Plugging of Porous Media and the Impact of Differing Injection Strategies. Ecol. Eng. 2012, 42, 270–278. [Google Scholar] [CrossRef]
- Devrani, R.; Vangla, P.; Sharma, S. Effect of Treatment Strategies for MICP-Based Soil Improvement Using Urease-Producing Bacteria. In Proceedings of the Geo-Congress 2023; Rathje, E., Montoya, B.M., Wayne, M.H., Eds.; ASCE: Los Angeles, CA, USA, 23 March 2023; pp. 381–390. [Google Scholar] [CrossRef]
- Loh, Z.Z.; Zaidi, N.S.; Yong, E.L.; Syafiuddin, A.; Boopathy, R.; Kadier, A. Current Status and Future Research Trends of Biofiltration in Wastewater Treatment: A Bibliometric Review. Curr. Pollut. Rep. 2022, 8, 234–248. [Google Scholar] [CrossRef]
- Konagai, K.; Karunawardena, A.; Bandara, K.N.; Sassa, K.; Onishi, R.; Uzuoka, R.; Asano, S.; Sasahara, K.; Jayakody, S.; Ariyarathna, I. Early Warning System Against Rainfall-Induced Landslide in Sri Lanka. In Progress in Landslide Research and Technology, Volume 1 Issue 1, 2022; Sassa, K., Konagai, K., Tiwari, B., Arbanas, Ž., Sassa, S., Eds.; Springer International Publishing: Cham, Switzerland, 2023; pp. 217–235. ISBN 978-3-031-16898-7. [Google Scholar]
- Chen, Z.; Song, D.; Du, Y.; Dong, L. Investigation on the Spatial Distribution of Landslides in Sichuan Province, Southwest China. Geomat. Nat. Hazards Risk 2023, 14, 2232085. [Google Scholar] [CrossRef]
- Ding, X.; Yang, Z. Knowledge Mapping of Platform Research: A Visual Analysis Using VOSviewer and CiteSpace. Electron. Commer. Res. 2020, 22, 787–809. [Google Scholar] [CrossRef]
- Gowthaman, S.; Mitsuyama, S.; Nakashima, K.; Komatsu, M.; Kawasaki, S. Biogeotechnical Approach for Slope Soil Stabilization Using Locally Isolated Bacteria and Inexpensive Low-Grade Chemicals: A Feasibility Study on Hokkaido Expressway Soil, Japan. Soils Found. 2019, 59, 484–499. [Google Scholar] [CrossRef]
- He, J.; Huang, A.; Ji, J.; Qu, S.; Hang, L. Enzyme Induced Carbonate Precipitation with Fibers for the Improvement of Clay Soil Slopes against Rainfall and Surface Runoff Erosions. Transp. Geotech. 2023, 42, 101074. [Google Scholar] [CrossRef]
- Sun, X.; Miao, L.; Wang, H.; Wu, L.; Fan, G.; Xia, J. Sand Foreshore Slope Stability and Erosion Mitigation Based on Microbiota and Enzyme Mix–Induced Carbonate Precipitation. J. Geotech. Geoenviron. Eng. 2022, 148, 4022058. [Google Scholar] [CrossRef]
- Hang, L.; Yang, E.; Zhou, Y.; Song, W.; He, J. Microbially Induced Calcite Precipitation (MICP) for Stabilization of Desert Sand against the Wind-Induced Erosion: A Parametric Study. Sustainability 2022, 14, 1409. [Google Scholar] [CrossRef]
- Wang, Z.; Li, Q.; Zhang, N.; Jin, Y.; Qin, H.; Ding, J. Slope Failure of Biotreated Sand Embankments under Rainfall Conditions: Experimental Investigation and Numerical Simulation. Bull. Eng. Geol. Environ. 2021, 79, 4683–4699. [Google Scholar] [CrossRef]
- Dubey, A.A.; Ravi, K.; Shahin, M.A.; Dhami, N.K.; Mukherjee, A. Bio-Composites Treatment for Mitigation of Current-Induced Riverbank Soil Erosion. Sci. Total Environ. 2021, 800, 149513. [Google Scholar] [CrossRef] [PubMed]
- Huang, M.; Zhang, Y.; Hu, J.; Hei, Y.; Xu, Z.; Su, J. Experimental Study on Pore Pressure Variation and Erosion Stability of Sandy Slope Model under Microbially Induced Carbonate Precipitation. Sustainability 2023, 15, 2650. [Google Scholar] [CrossRef]
- Liu, S.; Du, K.; Wen, K.; Armwood-Gordon, C.; Li, L. Influence of Rainfall-Induced Erosion on the Stability of Sandy Slopes Treated by MICP. Adv. Civ. Eng. 2022, 2022, 5105206. [Google Scholar] [CrossRef]
- Nayanthara, P.G.N.; Dassanayake, A.B.N.; Nakashima, K.; Kawasaki, S. Microbial Induced Carbonate Precipitation Using a Native Inland Bacterium for Beach Sand Stabilization in Nearshore Areas. Appl. Sci. 2019, 9, 3201. [Google Scholar] [CrossRef]
- Sun, X.; Miao, L.; Wang, H.; Chen, R.; Wu, L. Bio-Cementation for the Mitigation of Surface Erosion in Loess Slopes Based on Simulation Experiment. J. Soils Sediments 2022, 22, 1804–1818. [Google Scholar] [CrossRef]
- Shao, G.; Feng, J.; Zhao, Z.; Liu, P.; Li, Z.; Zhou, N. Influence Factor Analysis Related to Strength and Anti-Erosion Stability of Silt Slope with Microbial Mortar Protective Covering. Nongye Gongcheng Xuebao/Trans. Chin. Soc. Agric. Eng. 2017, 33, 133–139. [Google Scholar] [CrossRef]
- Graddy, C.M.R.; Gomez, M.G.; Dejong, J.T.; Nelson, D.C. Native Bacterial Community Convergence in Augmented and Stimulated Ureolytic MICP Biocementation. Environ. Sci. Technol. 2021, 55, 10784–10793. [Google Scholar] [CrossRef]
- Burbank, M.; Weaver, T.; Lewis, R.; Williams, T.; Williams, B.; Crawford, R. Geotechnical Tests of Sands Following Bioinduced Calcite Precipitation Catalyzed by Indigenous Bacteria. J. Geotech. Geoenviron. Eng. 2013, 139, 928–936. [Google Scholar] [CrossRef]
- Liu, L.; Liu, H.; Xiao, Y.; Chu, J.; Xiao, P.; Wang, Y. Biocementation of Calcareous Sand Using Soluble Calcium Derived from Calcareous Sand. Bull. Eng. Geol. Environ. 2018, 77, 1781–1791. [Google Scholar] [CrossRef]
- Xiao, Y.; Zhang, Z.; Stuedlein, A.W.; Evans, T.M. Liquefaction Modeling for Biocemented Calcareous Sand. J. Geotech. Geoenviron. Eng. 2021, 147, 04021149. [Google Scholar] [CrossRef]
- Cardoso, R.; Borges, I.; Vieira, J.; Duarte, S.O.D.; Monteiro, G.A. Interactions between Clay Minerals, Bacteria Growth and Urease Activity on Biocementation of Soils. Appl. Clay Sci. 2023, 240, 106972. [Google Scholar] [CrossRef]
- Chang, R.; Kim, S.; Lee, S.; Choi, S.; Kim, M.; Park, Y. Calcium Carbonate Precipitation for CO2 Storage and Utilization: A Review of the Carbonate Crystallization and Polymorphism. Front. Energy Res. 2017, 5, 17. [Google Scholar] [CrossRef]
- Zhang, J.; Su, P.; Wen, K.; Li, Y.; Li, L. Mechanical Performance and Environmental Effect of Coal Fly Ash on MICP-Induced Soil Improvement. KSCE J. Civ. Eng. 2020, 24, 3189–3201. [Google Scholar] [CrossRef]
- Sun, X.; Miao, L.; Chen, R.; Wang, H.; Wu, L.; Xia, J. Liquefaction Resistance of Biocemented Loess Soil. J. Geotech. Geoenviron. Eng. 2021, 147, 04021117. [Google Scholar] [CrossRef]
- Dagliya, M.; Satyam, N.; Sharma, M.; Garg, A. Experimental Study on Mitigating Wind Erosion of Calcareous Desert Sand Using Spray Method for Microbially Induced Calcium Carbonate Precipitation. J. Rock Mech. Geotech. Eng. 2022, 14, 1556–1567. [Google Scholar] [CrossRef]
- Wang, Y.; Sun, X.; Miao, L.; Wang, H.; Wu, L.; Shi, W.; Kawasaki, S. State-of-the-Art Review of Soil Erosion Control by MICP and EICP Techniques: Problems, Applications, and Prospects. Sci. Total Environ. 2024, 912, 169016. [Google Scholar] [CrossRef] [PubMed]
- Iamchaturapatr, J.; Piriyakul, K.; Petcherdchoo, A. Characteristics of Sandy Soil Treated Using EICP-Based Urease Enzymatic Acceleration Method and Natural Hemp Fibers. Case Stud. Constr. Mater. 2022, 16, e00871. [Google Scholar] [CrossRef]
- Xiao, Y.; Zhou, W.; Shi, J.; Lu, H.; Zhang, Z.; Yang, X.; Wei, Z.; Jinquan, S.; Huaming, L.; Zhichao, Z. Erosion of Biotreated Field-Scale Slopes under Rainfalls. J. Perform. Constr. Facil. 2022, 36, 4022030. [Google Scholar] [CrossRef]
- Li, X.; Yang, X. Effects of Physicochemical Properties and Structural Heterogeneity on Mineral Precipitation and Dissolution in Saturated Porous Media. Appl. Geochem. 2022, 146, 105474. [Google Scholar] [CrossRef]
- Montoya, B.M.; Dejong, J.T.; Boulanger, R.W. Dynamic Response of Liquefiable Sand Improved by Microbial-Induced Calcite Precipitation. Géotechnique 2013, 63, 302–312. [Google Scholar] [CrossRef]
- Al Qabany, A.; Soga, K. Effect of Chemical Treatment Used in MICP on Engineering Properties of Cemented Soils. Geotechnique 2013, 63, 331–339. [Google Scholar] [CrossRef]
- Hamdan, N.; Kavazanjian, E. Enzyme-Induced Carbonate Mineral Precipitation for Fugitive Dust Control. Geotechnique 2016, 66, 546–555. [Google Scholar] [CrossRef]
- Cheng, L.; Shahin, M.A.; Cord-Ruwisch, R. Bio-Cementation of Sandy Soil Using Microbially Induced Carbonate Precipitation for Marine Environments. Geotechnique 2014, 64, 1010–1013. [Google Scholar] [CrossRef]
- ASTM Standard D2487–11; Practice for Classification of Soils for Engineering Purposes (Unified Soil Classification System). ASTM International: West Conshohocken, PA, USA, 2020. [CrossRef]
- Jiang, N.J.; Soga, K. The Applicability of Microbially Induced Calcite Precipitation (MICP) for Internal Erosion Control in Gravel-Sand Mixtures. Geotechnique 2017, 67, 42–53. [Google Scholar] [CrossRef]
- Whiffin, V.S. Microbial CaCO3 Precipitation for the Production of Biocement. Ph.D. Thesis, Murdoch University, Perth, Australia, 2004. [Google Scholar]
- Chu, J.; Stabnikov, V.; Ivanov, V. Microbially Induced Calcium Carbonate Precipitation on Surface or in the Bulk of Soil. Geomicrobiol. J. 2012, 29, 544–549. [Google Scholar] [CrossRef]
- Omoregie, A.I.; Palombo, E.A.; Ong, D.E.L.; Nissom, P.M. Biocementation of Sand by Sporosarcina Pasteurii Strain and Technical-Grade Cementation Reagents through Surface Percolation Treatment Method. Constr. Build. Mater. 2019, 228, 116828. [Google Scholar] [CrossRef]
- Al Qabany, A.; Soga, K.; Santamarina, C. Factors Affecting Efficiency of Microbially Induced Calcite Precipitation. J. Geotech. Geoenviron. Eng. 2012, 138, 992–1001. [Google Scholar] [CrossRef]
- Salifu, E.; MacLachlan, E.; Iyer, K.R.; Knapp, C.W.; Tarantino, A. Application of Microbially Induced Calcite Precipitation in Erosion Mitigation and Stabilisation of Sandy Soil Foreshore Slopes: A Preliminary Investigation. Eng. Geol. 2016, 201, 96–105. [Google Scholar] [CrossRef]
- Danjo, T.; Kawasaki, S. Microbially Induced Sand Cementation Method Using Pararhodobacter sp. Strain SO1, Inspired by Beachrock Formation Mechanism. Mater. Trans. 2016, 57, 428–437. [Google Scholar] [CrossRef]
- Zhang, X.; Hu, M.; Guo, X.; Yang, H.; Zhang, Z.; Zhang, K. Effects of Topographic Factors on Runoff and Soil Loss in Southwest China. Catena 2018, 160, 394–402. [Google Scholar] [CrossRef]
- van Paassen, L.A.; Ghose, R.; van der Linden, T.J.M.M.; van der Star, W.R.L.L.; van Loosdrecht, M.C.M.M. Quantifying Biomediated Ground Improvement by Ureolysis: Large-Scale Biogrout Experiment. J. Geotech. Geoenviron. Eng. 2010, 136, 1721–1728. [Google Scholar] [CrossRef]
- DeJong, J.T.; Mortensen, B.M.; Martinez, B.C.; Nelson, D.C. Bio-Mediated Soil Improvement. Ecol. Eng. 2010, 36, 197–210. [Google Scholar] [CrossRef]
- Martinez, B.C.; Dejong, J.T.; Ginn, T.R.; Montoya, B.M.; Barkouki, T.H.; Hunt, C.; Tanyu, B.; Major, D. Experimental Optimization of Microbial-Induced Carbonate Precipitation for Soil Improvement. J. Geotech. Geoenviron. Eng. 2013, 139, 587–598. [Google Scholar] [CrossRef]
- Whiffin, V.S.; van Paassen, L.A.; Harkes, M.P. Microbial Carbonate Precipitation as a Soil Improvement Technique. Geomicrobiol. J. 2007, 24, 417–423. [Google Scholar] [CrossRef]
- Cheng, L.; Shahin, M.A.; Mujah, D. Influence of Key Environmental Conditions on Microbially Induced Cementation for Soil Stabilization. J. Geotech. Geoenviron. Eng. 2017, 143, 04016083. [Google Scholar] [CrossRef]
- Mortensen, B.M.; Haber, M.J.; Dejong, J.T.; Caslake, L.F.; Nelson, D.C. Effects of Environmental Factors on Microbial Induced Calcium Carbonate Precipitation. J. Appl. Microbiol. 2011, 111, 338–349. [Google Scholar] [CrossRef] [PubMed]
- DeJong, T.J.; Michael, B.F.; Nüsslein, K.; DeJong, J.T.; Fritzges, M.B.; Nüsslein, K. Microbially Induced Cementation to Control Sand Response to Undrained Shear. J. Geotech. Geoenviron. Eng. 2006, 132, 1381–1392. [Google Scholar] [CrossRef]
- He, J.; Chu, J.; Ivanov, V. Mitigation of Liquefaction of Saturated Sand Using Biogas. In Bio- and Chemo- Mechanical Processes in Geotechnical Engineering, Proceedings of the Geotechnique Symposium in Print 2013; ICE Publishing: Leeds, UK, 2013; pp. 116–124. [Google Scholar]
- Berli, M.; Or, D. Unsaturated Soil Mechanics; J. Wiley: Hoboken, NJ, USA, 2005; Volume 4, ISBN 0471447315. [Google Scholar]
- Feng, X.; Redfern, S.A.T. Iodate in Calcite, Aragonite and Vaterite CaCO3: Insights from First-Principles Calculations and Implications for the I/Ca Geochemical Proxy. Geochim. Cosmochim. Acta 2018, 236, 351–360. [Google Scholar] [CrossRef]
- Ivanov, V.; Chu, J.; Naeimi, M.; Salifu, E.; Ae, I.; Ivanov, V.; Chu, J. Applications of Microorganisms to Geotechnical Engineering for Bioclogging and Biocementation of Soil in Situ. Rev. Environ. Sci. Biotechnol. 2008, 7, 139–153. [Google Scholar] [CrossRef]
- Sun, X.; Miao, L.; Tong, T.; Wang, C.; Xiaohao, S.; Linchang, M.; Tianzhi, T.; Chengcheng, W. Improvement of Microbial-Induced Calcium Carbonate Precipitation Technology for Sand Solidification. J. Mater. Civ. Eng. 2018, 30, 4018301. [Google Scholar] [CrossRef]
- Ulusay, R.; Erguler, Z.A. Needle Penetration Test: Evaluation of Its Performance and Possible Uses in Predicting Strength of Weak and Soft Rocks. Eng. Geol. 2012, 149–150, 47–56. [Google Scholar] [CrossRef]
- Montoya, B.M.; Safavizadeh, S.; Gabr, M.A. Enhancement of Coal Ash Compressibility Parameters Using Microbial-Induced Carbonate Precipitation. J. Geotech. Geoenviron. Eng. 2019, 145, 04019018. [Google Scholar] [CrossRef]
- Kou, H.-L.; Wu, C.-Z.; Ni, P.-P.; Jang, B.-A. Assessment of Erosion Resistance of Biocemented Sandy Slope Subjected to Wave Actions. Appl. Ocean Res. 2020, 105, 102401. [Google Scholar] [CrossRef]
- Gao, Y.; Hang, L.; He, J.; Chu, J. Mechanical Behaviour of Biocemented Sands at Various Treatment Levels and Relative Densities. Acta Geotech. 2019, 14, 697–707. [Google Scholar] [CrossRef]
- Hamdan, N.; Kavazanjian, E.; Rittmann, B.E.; Karatas, I. Carbonate Mineral Precipitation for Soil Improvement Through Microbial Denitrification. Geomicrobiol. J. 2017, 34, 139–146. [Google Scholar] [CrossRef]
- Kavazanjian, E.; Hamdan, N. Enzyme Induced Carbonate Precipitation (EICP) Columns for Ground Improvement. In Proceedings of the IFCEE 2015, San Antonio, TX, USA, 17–21 March 2015; pp. 2252–2261. [Google Scholar] [CrossRef]
- Sharaky, A.M.; Mohamed, N.S.; Elmashad, M.E.; Shredah, N.M. Application of Microbial Biocementation to Improve the Physico-Mechanical Properties of Sandy Soil. Constr. Build. Mater. 2018, 190, 861–869. [Google Scholar] [CrossRef]
- Sun, X.; Miao, L.; Yuan, J.; Wang, H.; Wu, L. Application of Enzymatic Calcification for Dust Control and Rainfall Erosion Resistance Improvement. Sci. Total Environ. 2021, 759, 143468. [Google Scholar] [CrossRef] [PubMed]
- Gowthaman, S.; Nakashima, K.; Kawasaki, S. Freeze-Thaw Durability and Shear Responses of Cemented Slope Soil Treated by Microbial Induced Carbonate Precipitation. Soils Found. 2020, 60, 840–855. [Google Scholar] [CrossRef]
- Li, Y.; Xu, Q.; Li, Y.; Li, Y.; Liu, C. Application of Microbial-Induced Calcium Carbonate Precipitation in Wave Erosion Protection of the Sandy Slope: An Experimental Study. Sustainability 2022, 14, 2965. [Google Scholar] [CrossRef]
- Jiang, N.-J.; Tang, C.-S.; Yin, L.-Y.; Xie, Y.-H.; Shi, B. Applicability of Microbial Calcification Method for Sandy-Slope Surface Erosion Control. J. Mater. Civ. Eng. 2019, 31, 4019250. [Google Scholar] [CrossRef]
- Cheng, L.; Afur, N.; Shahin, M.A. Bio-Cementation for Improving Soil Thermal Conductivity. Sustainability 2021, 13, 238. [Google Scholar] [CrossRef]
- Xiao, Y.; Tang, Y.; Ma, G.; McCartney, J.S.; Chu, J. Thermal Conductivity of Biocemented Graded Sands. J. Geotech. Geoenviron. Eng. 2021, 147, 04021106. [Google Scholar] [CrossRef]
- Martinez, A.; Huang, L.; Gomez, M.G. Enhancement of the Thermal Conductivity of Sands via Microbially-Induced Calcite Precipitation. E3S Web Conf. 2020, 205, 9011. [Google Scholar] [CrossRef]
- Ghasemi, P.; Montoya, B.M. Effect of Treatment Solution Chemistry and Soil Engineering Properties Due to Microbially Induced Carbonate Precipitation Treatments on Vegetation Health and Growth. ACS EST Eng. 2022, 2, 2196–2205. [Google Scholar] [CrossRef]
- Hodges, T.M.; Lingwall, B.N. Effects of Microbial Biomineralization Surface Erosion Control Treatments on Vegetation and Revegetation along Highways. Transp. Res. Rec. 2020, 2674, 1030–1040. [Google Scholar] [CrossRef]
- Imran, M.A.; Nakashima, K.; Evelpidou, N.; Kawasaki, S. Durability Improvement of Biocemented Sand by Fiber-Reinforced MICP for Coastal Erosion Protection. Materials 2022, 15, 2389. [Google Scholar] [CrossRef]
- Imran, M.A.; Kimura, S.; Nakashima, K.; Evelpidou, N.; Kawasaki, S.; Imran, A.; Kimura, S.; Nakashima, K.; Evelpidou, N.; Kawasaki, S.; et al. Feasibility Study of Native Ureolytic Bacteria for Biocementation Towards Coastal Erosion Protection by MICP Method. Appl. Sci. 2019, 9, 4462. [Google Scholar] [CrossRef]
- Wang, Y.N.; Li, S.K.; Li, Z.Y.; Garg, A. Exploring the Application of the MICP Technique for the Suppression of Erosion in Granite Residual Soil in Shantou Using a Rainfall Erosion Simulator. Acta Geotech. 2023, 18, 3273–3285. [Google Scholar] [CrossRef]
- Sun, X.; Wang, J.; Wang, H.; Miao, L.; Cao, Z.; Wu, L. Bio-Cementation for Tidal Erosion Resistance Improvement of Foreshore Slopes Based on Microbially Induced Magnesium and Calcium Precipitation. J. Rock Mech. Geotech. Eng. 2023, 16, 1696–1708. [Google Scholar] [CrossRef]
- Li, W.; Cai, Y.; Li, Y.; Achal, V. Mobility, Speciation of Cadmium, and Bacterial Community Composition along Soil Depths during Microbial Carbonate Precipitation under Simulated Acid Rain. J. Environ. Manag. 2024, 353, 120018. [Google Scholar] [CrossRef] [PubMed]
- Zhang, S.; Liu, Z.; Li, Z.; Shen, D.; Wu, C. Experimental Study on the Reinforcement Mechanism and Wave Thumping Resistance of EICP Reinforced Sand Slopes. Biogeotechnics 2023, 1, 100041. [Google Scholar] [CrossRef]
- Wang, R.; Li, H.; Chen, Z.; Liu, F.; Wei, M.; Liu, F.; Wang, Q.; Hu, C. Strength and Mechanism of Granite Residual Soil Strengthened by Microbial-Induced Calcite Precipitation Technology. Appl. Sci. 2023, 13, 8863. [Google Scholar] [CrossRef]
- Broeckx, J.; Vanmaercke, M.; Duchateau, R.; Poesen, J. A Data-Based Landslide Susceptibility Map of Africa. Earth Sci. Rev. 2018, 185, 102–121. [Google Scholar] [CrossRef]
- Haque, U.; Blum, P.; da Silva, P.F.; Andersen, P.; Pilz, J.; Chalov, S.R.; Malet, J.-P.; Auflič, M.J.; Andres, N.; Poyiadji, E.; et al. Fatal Landslides in Europe. Landslides 2016, 13, 1545–1554. [Google Scholar] [CrossRef]
- Auflič, M.J.; Herrera, G.; Mateos, R.M.; Poyiadji, E.; Quental, L.; Severine, B.; Peternel, T.; Podolszki, L.; Calcaterra, S.; Kociu, A.; et al. Landslide Monitoring Techniques in the Geological Surveys of Europe. Landslides 2023, 20, 951–965. [Google Scholar] [CrossRef]
- Alzubaidi, R.; Lafta, S.H. Effect of Strain Rate on the Strength Characteristics of Soil–Lime Mixture. Geotech. Geol. Eng. 2013, 31, 1317–1327. [Google Scholar] [CrossRef]
- Maqsood, Z.; Koseki, J.; Ahsan, M.K.; Shaikh, M.; Kyokawa, H. Experimental Study on Hardening Characteristics and Loading Rate Dependent Mechanical Behaviour of Gypsum Mixed Sand. Constr. Build. Mater. 2020, 262, 119992. [Google Scholar] [CrossRef]
- Omoregie, A.I.; Muda, K.; Ong, D.E.L.; Ojuri, O.O.; Bin Bakri, M.K.; Rahman, M.R.; Basri, H.F.; Ling, Y.E. Soil Bio-Cementation Treatment Strategies: State-of-the-Art Review. Geotech. Res. 2023, 11, 3–27. [Google Scholar] [CrossRef]
- Mwandira, W.; Mavroulidou, M.; Satheesh, A.; Gunn, M.J.; Gray, C.; Purchase, D.; Garelick, J. An Electrokinetic-Biocementation Study for Clay Stabilisation Using Carbonic Anhydrase-Producing Bacteria. Environ. Sci. Pollut. Res. 2023, 30, 104916–104931. [Google Scholar] [CrossRef] [PubMed]
- Pan, L.; Li, Q.; Zhou, Y.; Song, N.; Yu, L.; Wang, X.; Xiong, K.; Yap, L.; Huo, J. Effects of Different Calcium Sources on the Mineralization and Sand Curing of CaCO3 by Carbonic Anhydrase-Producing Bacteria. RSC Adv. 2019, 9, 40827–40834. [Google Scholar] [CrossRef]
- Porter, H.; Mukherjee, A.; Tuladhar, R.; Dhami, N.K. Life Cycle Assessment of Biocement: An Emerging Sustainable Solution? Sustainability 2021, 13, 13878. [Google Scholar] [CrossRef]
- Deng, X.; Li, Y.; Liu, H.; Zhao, Y.; Yang, Y.; Xu, X.; Cheng, X.; de Wit, B. Examining Energy Consumption and Carbon Emissions of Microbial Induced Carbonate Precipitation Using the Life Cycle Assessment Method. Sustainability 2021, 13, 4856. [Google Scholar] [CrossRef]
- Alotaibi, E.; Arab, M.G.; Abdallah, M.; Nassif, N.; Omar, M. Life Cycle Assessment of Biocemented Sands Using Enzyme Induced Carbonate Precipitation (EICP) for Soil Stabilization Applications. Sci. Rep. 2022, 12, 6032. [Google Scholar] [CrossRef]
- Chen, X.; Achal, V. Effect of Simulated Acid Rain on the Stability of Calcium Carbonate Immobilized by Microbial Carbonate Precipitation. J. Environ. Manag. 2020, 264, 110419. [Google Scholar] [CrossRef]
- Shen, D.; Liu, Z.; Song, Z.; Wu, C. Reinforcement Mechanism and Erosion Resistance of Loess Slope Using Enzyme Induced Calcite Precipitation Technique. Sustainability 2023, 15, 1044. [Google Scholar] [CrossRef]
- Konstantinou, C.; Biscontin, G.; Logothetis, F. Tensile Strength of Artificially Cemented Sandstone Generated via Microbially Induced Carbonate Precipitation. Materials 2021, 14, 4735. [Google Scholar] [CrossRef] [PubMed]
- Sujiritha, P.B.; Vikash, V.L.; Ponesakki, G.; Ayyadurai, N.; Kamini, N.R. Microbially Induced Carbonate Precipitation with Arthrobacter Creatinolyticus: An Eco-Friendly Strategy for Mitigation of Chromium Contamination. J. Environ. Manag. 2024, 365, 121300. [Google Scholar] [CrossRef] [PubMed]
- Basri, H.F.; Omoregie, A.I.; Mokhter, M.A. Influence of Enriched Urease Producing Bacteria from Leachate and Restaurant Wastewater on Heavy Metal Removal. Malays. J. Fundam. Appl. Sci. 2023, 19, 956–969. [Google Scholar] [CrossRef]
- Jianyu, Y.; Yuze, W. Efficiency and Characteristics of MICP in Environments with Elevated Salinity, Diminished Oxygen, and Lowered Temperature: A Microfluidics Investigation. J. Geotech. Geoenviron. Eng. 2025, 151, 4024151. [Google Scholar] [CrossRef]
- Yang, Y.; Chu, J.; Liu, H.; Cheng, L. Improvement of Uniformity of Biocemented Sand Column Using CH3COOH-Buffered One-Phase-Low-PH Injection Method. Acta Geotech. 2023, 18, 413–428. [Google Scholar] [CrossRef]
- Lai, H.-J.; Cui, M.-J.; Chu, J. Effect of PH on Soil Improvement Using One-Phase-Low-PH MICP or EICP Biocementation Method. Acta Geotech. 2022, 18, 3259–3272. [Google Scholar] [CrossRef]
- Onyelowe, K.C.; Onyia, M.E.; Nguyen-Thi, D.; Bui Van, D.; Onukwugha, E.; Baykara, H.; Obianyo, I.I.; Dao-Phuc, L.; Ugwu, H.U. Swelling Potential of Clayey Soil Modified with Rice Husk Ash Activated by Calcination for Pavement Underlay by Plasticity Index Method (PIM). Adv. Mater. Sci. Eng. 2021, 2021, 6688519. [Google Scholar] [CrossRef]
- Xu, M.; Ma, J.; Zhang, X.-H.; Yang, G.; Long, L.-L.; Chen, C.; Song, C.; Wu, J.; Gao, P.; Guan, D.-X. Biochar-Bacteria Partnership Based on Microbially Induced Calcite Precipitation Improves Cd Immobilization and Soil Function. Biochar 2023, 5, 20. [Google Scholar] [CrossRef]
- Stefaniak, K.; Wierzbicki, J.; Ksit, B.; Szymczak-Graczyk, A. Biocementation as a Pro-Ecological Method of Stabilizing Construction Subsoil. Energies 2023, 16, 2849. [Google Scholar] [CrossRef]
- Gao, Y.-F.; Meng, H.; He, J.; Qi, Y.-S.; Hang, L. Field Trial on Use of Soybean Crude Extract for Carbonate Precipitation and Wind Erosion Control of Sandy Soil. J. Cent. South Univ. 2020, 27, 3320–3333. [Google Scholar] [CrossRef]
- Lee, S.; Kim, J. The Investigation of the Mechanical Properties of EICP-Treated Sand Specimens Prepared by a Double-Reservoir Injection System for Uniform Precipitation of Carbonate via Triaxial Tests. Geotech. Test. J. 2022, 46, 190–211. [Google Scholar] [CrossRef]
- Wu, H.; Wu, W.; Liang, W.; Dai, F.; Liu, H.; Xiao, Y. 3D DEM Modeling of Biocemented Sand with Fines as Cementing Agents. Int. J. Numer. Anal. Methods Geomech. 2023, 47, 212–240. [Google Scholar] [CrossRef]
- Li, F.; Li, X.; Ye, L.; Liu, X.; Zhu, J.; Yang, S.; Yan, Y.; Xu, L.; Yan, J. A Genetically Engineered Composite Biofilm for Microbial Induced Calcium Carbonate Precipitation by Synergic Effect of Urease, Protein Adhesive and Xanthan Gum. J. Environ. Chem. Eng. 2022, 10, 108431. [Google Scholar] [CrossRef]
- Albuquerque, D.C.; Cardoso, R.; Monteiro, G.A.; Duarte, S.O.; Martins, V.C.; Cardoso, S. Towards a Portable Magnetoresistive Biochip for Urease-Based Biocementation Monitoring. In Proceedings of the IEEE 6th Portuguese Meeting on Bioengineering (ENBENG), Lisbon, Portugal, 22–23 February 2019; pp. 1–4. [Google Scholar] [CrossRef]
- Comadran-Casas, C.; Schaschke, C.J.; Akunna, J.C.; Jorat, M.E. Cow Urine as a Source of Nutrients for Microbial-Induced Calcite Precipitation in Sandy Soil. J. Environ. Manag. 2022, 304, 114307. [Google Scholar] [CrossRef] [PubMed]
- Omoregie, A.I.; Muda, K.; Ngu, L.H. Dairy Manure Pellets and Palm Oil Mill Effluent as Alternative Nutrient Sources in Cultivating Sporosarcina Pasteurii for Calcium Carbonate Bioprecipitation. Lett. Appl. Microbiol. 2022, 74, 671–683. [Google Scholar] [CrossRef]
- Kulanthaivel, P.; Soundara, B.; Selvakumar, S.; Das, A. Application of Waste Eggshell as a Source of Calcium in Bacterial Bio-Cementation to Enhance the Engineering Characteristics of Sand. Environ. Sci. Pollut. Res. 2022, 29, 66450–66461. [Google Scholar] [CrossRef]
- Sharma, M.; Satyam, N.; Reddy, K.R. Large-Scale Spatial Characterization and Liquefaction Resistance of Sand by Hybrid Bacteria Induced Biocementation. Eng. Geol. 2022, 302, 106635. [Google Scholar] [CrossRef]
- Arab, M.G.; Omar, M.; Almajed, A.; Elbaz, Y.; Ahmed, A.H. Hybrid Technique to Produce Bio-Bricks Using Enzyme-Induced Carbonate Precipitation (EICP) and Sodium Alginate Biopolymer. Constr. Build. Mater. 2021, 284, 122846. [Google Scholar] [CrossRef]
- Maleki-Kakelar, M.; Aghaeinejad-Meybodi, A.; Sanjideh, S.; Azarhoosh, M.J. Cost-Effective Optimization of Bacterial Urease Activity Using a Hybrid Method Based on Response Surface Methodology and Artificial Neural Networks. Environ. Process. 2022, 9, 7. [Google Scholar] [CrossRef]
- Mokhtar, N.; Megat Johari, M.A.; Tajarudin, H.A.; Al-Gheethi, A.A.; Algaifi, H.A. A Sustainable Enhancement of Bio-Cement Using Immobilised Bacillus Sphaericus: Optimization, Microstructural Properties, and Techno-Economic Analysis for a Cleaner Production of Bio-Cementitious Mortars. J. Clean. Prod. 2021, 318, 128470. [Google Scholar] [CrossRef]
- Medina, F.F.; Hobart, K.; Bailey, J.V. Field Detection of Urease and Carbonic Anhydrase Activity Using Rapid and Economical Tests to Assess Microbially Induced Carbonate Precipitation. Microb. Biotechnol. 2020, 13, 1877–1888. [Google Scholar] [CrossRef] [PubMed]
- Yin, J.; Wu, J.-X.; Zhang, K.; Shahin, M.A.; Cheng, L. Comparison between MICP-Based Bio-Cementation Versus Traditional Portland Cementation for Oil-Contaminated Soil Stabilisation. Sustainability 2023, 15, 434. [Google Scholar] [CrossRef]
- Yan, Z.; Nakashima, K.; Takano, C.; Kawasaki, S. Kitchen Waste Bone-Driven Enzyme-Induced Calcium Phosphate Precipitation under Microgravity for Space Biocementation. Biogeotechnics 2024, 100156. [Google Scholar] [CrossRef]
- Ihsani, Z.M.; Kinoshita, N.; Yasuhara, H.; Putra, H. Polymer-Assisted Soybean Crude Urease Carbonate Precipitation Technique for Soil Improvement. Biogeotechnics 2024, 100147. [Google Scholar] [CrossRef]
- Omoregie, A.I.; Muda, K.; Rahman, M.R.; Bakri, M.K.B.; Ngu, L.H.; Ong, D.E.L.; Basri, H.F.B.; Hong, C.Y.; Mokhter, M.A. Impact of Palm Oil Mill Effluent as an Economic Medium for Soil Fixation via Microbially Induced Carbonate Precipitation. Biomass Convers. Biorefinery 2024, 14, 16369–16401. [Google Scholar] [CrossRef]
- Lee, M.; Kolbus, C.M.; Yepez, A.D.; Gomez, M.G. Investigating Ammonium By-Product Removal Following Stimulated Ureolytic Microbially-Induced Calcite Precipitation. In Geotechnical Special Publication; American Society of Civil Engineers: Reston, VA, USA, 2019; pp. 260–272. [Google Scholar]
- Wang, C.; Ren, J.; Qiao, X.; Habib, M. Ammonium Removal Efficiency of Biochar-Based Heterotrophic Nitrifying Bacteria Immobilization Body in Water Solution. Environ. Eng. Res. 2021, 26, 190450–190451. [Google Scholar] [CrossRef]
- Gowthaman, S.; Mohsenzadeh, A.; Nakashima, K.; Kawasaki, S. Removal of Ammonium By-Products from the Effluent of Bio-Cementation System through Struvite Precipitation. Mater. Today Proc. 2022, 61, 243–249. [Google Scholar] [CrossRef]
- Liu, S.; Wen, K.; Armwood, C.; Bu, C.; Li, C.; Amini, F.; Li, L. Enhancement of MICP-Treated Sandy Soils against Environmental Deterioration. J. Mater. Civ. Eng. 2019, 31, 04019294. [Google Scholar] [CrossRef]
- Kelman, I.; Glantz, M.H. Analyzing the Sendai Framework for Disaster Risk Reduction. Int. J. Disaster Risk Sci. 2015, 6, 105–106. [Google Scholar] [CrossRef]
- Kelman, I. Climate Change and the Sendai Framework for Disaster Risk Reduction. Int. J. Disaster Risk Sci. 2015, 6, 117–127. [Google Scholar] [CrossRef]
- Atan, R.; Razali, F.A.; Said, J.; Zainun, S. Environmental, Social and Governance (Esg) Disclosure and Its Effect on Firm’s Performance: A Comparative Study. Int. J. Econ. Manag. 2016, 10, 355–375. [Google Scholar]
- Abram, N.K.; Lim, H.Y.; Ng, C.K.C.; Yorath, S.; Razi, M.H.M.; Ong, C.G.S.; Chen, K.O.; Wilson, K.B. The Socio-Economic and Cultural Impacts of the Pan Borneo Highway on Indigenous and Local Communities in Sabah, Malaysian Borneo. PLoS ONE 2022, 17, e0269890. [Google Scholar] [CrossRef] [PubMed]
- Sarawak Government. Post COVID-19 Development Strategy 2030; Economic Planning Unit Sarawak, Chief Minister’s Department: Kuching, Malaysia, 2021. Available online: https://www.sarawak.gov.my/media/attachments/PCDS_Compressed_22_July_2021.pdf (accessed on 11 September 2024).
- Santos-Carrillo, F.; Fernández-Portillo, L.A.; Sianes, A. Rethinking the Governance of the 2030 Agenda for Sustainable Development in the COVID-19 Era. Sustainability 2020, 12, 7680. [Google Scholar] [CrossRef]
- Zou, C.-X.; Xiao, M.; Jiang, Q.-H.; Wang, Z.; Zheng, C.-L.; Wang, W.-D. Properties and Mechanisms of Steel Slag Strengthening Microbial Cementation of Cyanide Tailings. Chemosphere 2024, 346, 140645. [Google Scholar] [CrossRef]
- Sarkar, M.; Maiti, M.; Mandal, S.; Xu, S. Enhancing Concrete Resilience and Sustainability through Fly Ash-Assisted Microbial Biomineralization for Self-Healing: From Waste to Greening Construction Materials. Chem. Eng. J. 2024, 481, 148148. [Google Scholar] [CrossRef]











| Authors | Number of Documents | Number of Citations | Affiliation |
|---|---|---|---|
| Gowthaman Sivakumar | 8 | 251 | University of Jaffna |
| Kawasaki Satoru | 8 | 251 | Hokkaido University |
| Nakashima Kazunori | 8 | 251 | Hokkaido University |
| He Jia | 5 | 119 | Hohai University |
| Miao Linchang | 5 | 96 | Southeast University |
| Sun Xiaohao | 5 | 96 | The Hong Kong Polytechnic University |
| Wang Hengxing | 5 | 96 | Southeast University |
| Hang Lei | 4 | 113 | Hohai University |
| Wu Linyu | 4 | 72 | Southeast University |
| Chu Jian | 3 | 95 | Nanyang Technological University |
| Publishing Avenues | Number of Documents | Number of Citations | CiteScore 2022 |
|---|---|---|---|
| Geotechnical Special Publication | 9 | 121 | 0.8 |
| Acta Geotechnica | 5 | 198 | 8.7 |
| Applied Sciences (Switzerland) | 4 | 9 | 4.5 |
| Science of the Total Environment | 4 | 84 | 16.6 |
| Advances in Civil Engineering | 3 | 29 | 3.4 |
| Bulletin of Engineering Geology and the Environment | 3 | 19 | 7.3 |
| Journal of Geotechnical and Geoenvironmental Engineering | 3 | 72 | 6.9 |
| Journal of Soils and Sediments | 3 | 64 | 7.1 |
| Nongye Gongcheng Xuebao/Transactions of the Chinese Society of Agricultural Engineering | 3 | 32 | 3.4 |
| Sustainability (Switzerland) | 3 | 14 | 5.8 |
| Keyword | Occurrence | Links | Total Link Strength |
|---|---|---|---|
| MICP | 9 | 8 | 10 |
| Erosion | 8 | 12 | 14 |
| Erosion resistance | 7 | 4 | 9 |
| Biocementation | 6 | 6 | 6 |
| Biomineralization | 6 | 4 | 6 |
| Biocement | 5 | 3 | 3 |
| Sandy slope | 5 | 4 | 9 |
| Calcium carbonate | 4 | 7 | 7 |
| Durability | 4 | 6 | 9 |
| EICP | 4 | 4 | 4 |
Disclaimer/Publisher’s Note: The statements, opinions and data contained in all publications are solely those of the individual author(s) and contributor(s) and not of MDPI and/or the editor(s). MDPI and/or the editor(s) disclaim responsibility for any injury to people or property resulting from any ideas, methods, instructions or products referred to in the content. |
© 2025 by the authors. Licensee MDPI, Basel, Switzerland. This article is an open access article distributed under the terms and conditions of the Creative Commons Attribution (CC BY) license (https://creativecommons.org/licenses/by/4.0/).
Share and Cite
Omoregie, A.I.; Ouahbi, T.; Kan, F.-K.; Sirat, Q.A.; Raheem, H.O.; Rajasekar, A. Advancing Slope Stability and Hydrological Solutions Through Biocementation: A Bibliometric Review. Hydrology 2025, 12, 14. https://doi.org/10.3390/hydrology12010014
Omoregie AI, Ouahbi T, Kan F-K, Sirat QA, Raheem HO, Rajasekar A. Advancing Slope Stability and Hydrological Solutions Through Biocementation: A Bibliometric Review. Hydrology. 2025; 12(1):14. https://doi.org/10.3390/hydrology12010014
Chicago/Turabian StyleOmoregie, Armstrong Ighodalo, Tariq Ouahbi, Fock-Kui Kan, Qurratu Aini Sirat, Hafsat Omolara Raheem, and Adharsh Rajasekar. 2025. "Advancing Slope Stability and Hydrological Solutions Through Biocementation: A Bibliometric Review" Hydrology 12, no. 1: 14. https://doi.org/10.3390/hydrology12010014
APA StyleOmoregie, A. I., Ouahbi, T., Kan, F.-K., Sirat, Q. A., Raheem, H. O., & Rajasekar, A. (2025). Advancing Slope Stability and Hydrological Solutions Through Biocementation: A Bibliometric Review. Hydrology, 12(1), 14. https://doi.org/10.3390/hydrology12010014

