Transcriptional Analyses of Acute Exposure to Methylmercury on Erythrocytes of Loggerhead Sea Turtle
Abstract
1. Introduction
2. Materials and Methods
2.1. Permits to Collect Samples
2.2. Study Area and Sample Collection
2.3. Experimental Design
2.4. RNA Extraction, Library Construction and Sequencing
2.5. Assembly of the Transcriptome
2.6. Unigenes Prediction and Functional Annotation
2.7. Identification and Annotation of Differentially Expressed Genes
2.8. Statistical Analysis of the Correlation between the Relative Expression (FPKM) of the Genes GST, Cu/Zinc-SOD, Mn-SOD, and Tbxas1 with the Enzymatic Activity of GST and SOD, and the Amount of MDA (µM) Produced by Lipid Peroxidation
2.9. Data Availability
3. Results
3.1. Sequencing, Filtering of Readings, and Assembly
3.2. Functional Annotation
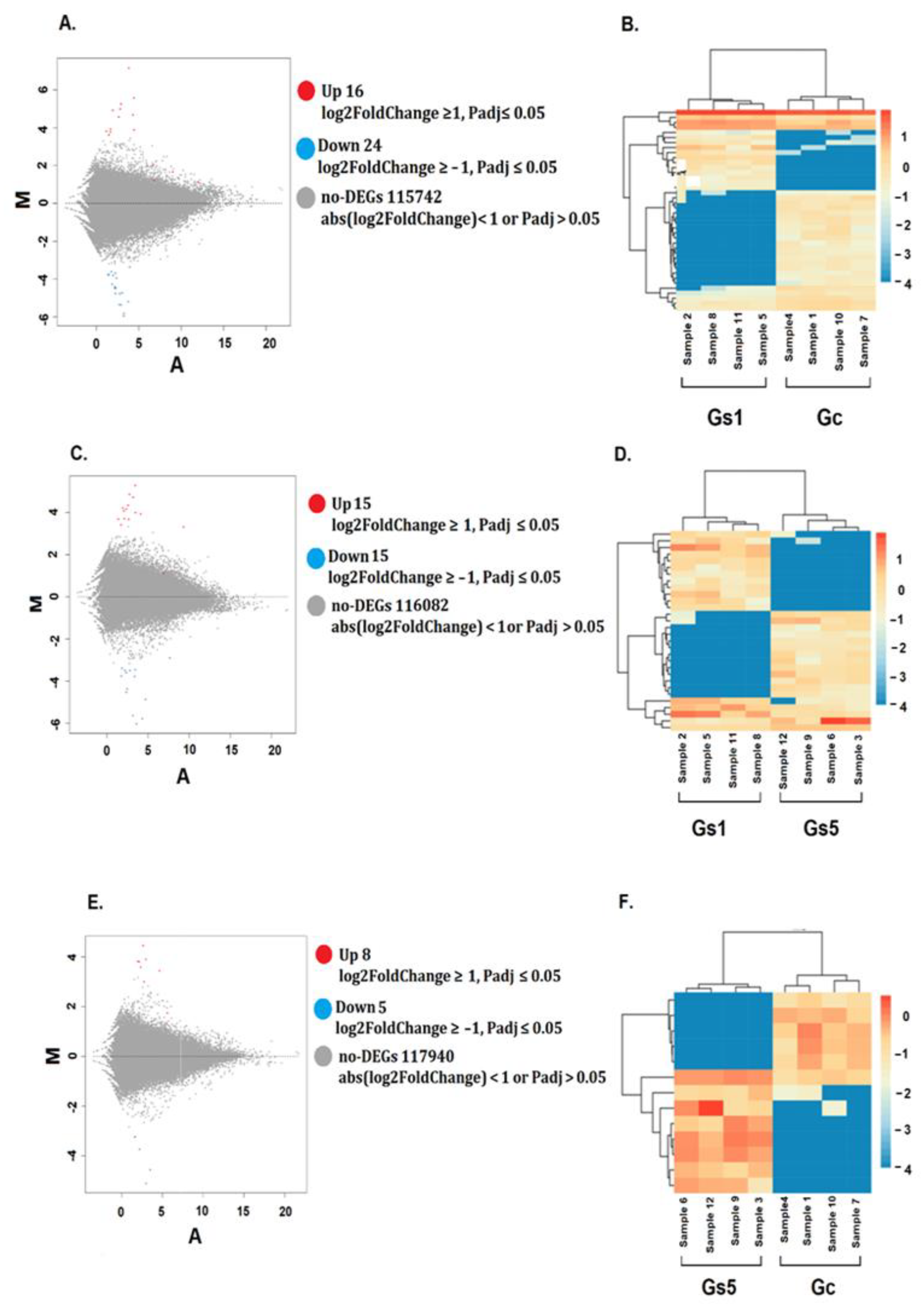
3.3. Differential Gene Expression
3.4. Functional Enrichment Analysis with GO Terms of Differentially Expressed Genes
3.5. Analysis of Functional Enrichment of KEGG Pathways of Differentially Expressed Genes
3.6. Correlation between the Relative Expression (FPKM) of the GST, SOD, and Tbxas1 Genes (RNA-seq Data) with the Enzymatic Activity of GST, SOD, and the Amount of MDA (μM) Produced
4. Discussion
4.1. Differential Expression of Oxidative Stress Indicator Genes
4.2. Lysosomes and Regulation of Autophagy
4.3. Cytoskeletal Stability and Cell Cycle
4.4. Alteration of Calcium Homeostasis and Mitochondria
4.5. Regulation of Transcription
4.6. Analysis of the Relative Expression (FPKM) of the Cysteines and Methionines, Glutathione, Selenocompounds, and Peroxyredoxins Metabolic Pathways
4.7. Correlation between Level of Gene Expression and Enzyme Activity
5. Conclusions
Supplementary Materials
Author Contributions
Funding
Institutional Review Board Statement
Informed Consent Statement
Acknowledgments
Conflicts of Interest
References
- Facemire, C.; Augspurger, T.; Bateman, D.; Brim, M.; Conzelmann, P.; Delchamps, S.; Masson, G. Impacts of mercury contamination in the southeastern United States. In Mercury as a Global Pollutant; Springer: Dordrech, The Netherlands, 1995; pp. 923–926. [Google Scholar]
- Ajsuvakova, O.P.; Tinkov, A.A.; Aschner, M.; Rocha, J.B.; Michalke, B.; Skalnaya, M.G.; Aaseth, J. Sulfhydryl groups as targets of mercury toxicity. Coord. Chem. Rev. 2020, 417, 213–343. [Google Scholar] [CrossRef] [PubMed]
- Fernández, A.; Singh, A.; Jaffé, R. A literature review on trace metals and organic compounds of anthropogenic origin in the Wider Caribbean Region. Mar. Pollute. Bull. 2007, 54, 1681–1691. [Google Scholar] [CrossRef]
- dos Santos, A.; Ferrer, B.; Marques Gonçalves, F.; Tsatsakis, A.M.; Renieri, E.; Skalny, A.; Aschner, M.A. Oxidative stress in methylmercury-induced cell toxicity. Toxics 2018, 6, 47. [Google Scholar] [CrossRef] [PubMed]
- Burger, J.; Gochfeld, M. Mercury in canned tuna: White versus light and temporal variation. Environ. Res. 2004, 96, 239–249. [Google Scholar] [CrossRef]
- Henny, C.J.; Hill, E.F.; Hoffman, D.J.; Spalding, M.G.; Grove, R.A. Nineteenth century mercury: Hazard to wading birds and cormorants of the Carson River, Nevada. Ecotoxicology 2002, 11, 213–231. [Google Scholar] [CrossRef] [PubMed]
- Bridges, C.C.; Zalups, R.K. Mechanisms involved in the transport of mercuric ions in target tissues. Arch. Toxicol. 2017, 91, 63–81. [Google Scholar] [CrossRef]
- Oliveira, C.S.; Piccoli, B.C.; Aschner, M.; Rocha, J.B.T. Chemical speciation of selenium and mercury as determinant of their neurotoxicity in Neurotoxicity of Metals. In Neurotoxicity of Metals. Advances in Neurobiology, 1st ed.; Springer: Cham, Switzerland, 2017; pp. 53–83. [Google Scholar]
- Wiener, J.G.; Krabbenhoft, D.P.; Heinz, G.H.; Scheuhammer, A.M. Ecotoxicology of Mercury. In Handbook of Ecotoxicology, 2nd ed.; Hoffman, D.J., Rattner, B.A., Burton, G.A., Cairns, J., Jr., Eds.; CRC Press: Boca Raton, FL, USA, 2003; pp. 409–463. [Google Scholar]
- Storelli, M.M.; Storelli, A.; D’Addabbo, R.; Marano, C.; Bruno, R.; Marcotrigiano, G.O. Trace elements in loggerhead turtles (Caretta caretta) from the eastern Mediterranean Sea: Overview and evaluation. Environ. Pollut. 2005, 135, 163–170. [Google Scholar] [CrossRef]
- Yipel, M.; Tekeli, İ.O.; İşler, C.T.; Altuğ, M.E. Heavy metal distribution in blood, liver and kidneys of Loggerhead (Caretta caretta) and Green (Chelonia mydas) sea turtles from the Northeast Mediterranean Sea. Mar. Pollut. Bull. 2017, 125, 487–491. [Google Scholar] [CrossRef]
- Ley-Quiñónez, C.; Zavala-Norzagaray, A.A.; Espinosa-Carreon, T.L.; Peckham, H.; Marquez-Herrera, C.; Campos-Villegas, L.; Aguirre, A.A. Baseline heavy metals and metalloid values in blood of loggerhead turtles (Caretta caretta) from Baja California Sur, Mexico. Mar. Pollut. Bull. 2011, 62, 1979–1983. [Google Scholar] [CrossRef]
- Yang, L.; Zhang, Y.; Wang, F.; Luo, Z.; Guo, S.; Strähle, U. Toxicity of mercury: Molecular evidence. Chemosphere 2020, 245, 125586. [Google Scholar] [CrossRef] [PubMed]
- Wilke, R.A.; Kolbert, C.P.; Rahimi, R.A.; Windebank, A.J. Methylmercury induces apoptosis in cultured rat dorsal root ganglion neurons. Neurotoxicology 2003, 24, 369–378. [Google Scholar] [CrossRef]
- Parran, D.K.; Barone Jr, S.; Mundy, W.R. Methylmercury inhibits TrkA signaling through the ERK1/2 cascade after NGF stimulation of PC12 cells. Brain. Res. 2004, 149, 53–61. [Google Scholar] [CrossRef]
- Rand, M.D.; Bland, C.E.; Bond, J. Methylmercury activates enhancer-of-split and bearded complex genes independent of the notch receptor. Toxicol. Sci. 2008, 104, 163–176. [Google Scholar] [CrossRef] [PubMed]
- Wolfe, M.F.; Schwarzbach, S.; Sulaiman, R.A. Effects of mercury on wildlife: A comprehensive review. Environ. Toxicol. Chem. 1998, 17, 146–160. [Google Scholar] [CrossRef]
- Gardner, S.C. Introduction to reptilian toxicology. In Toxicology of Reptiles; Gardner, S.C., Oberdörster, E., Eds.; CRC Press: Boca Raton, FL, USA, 2006; pp. 1–8. [Google Scholar]
- Grillitsch, B.; Schiesari, L. The Ecotoxicology of Metals in Reptiles. In Ecotoxicology of Amphibians and Reptiles, 2nd ed.; CRC Press: Boca Raton, FL, USA, 2010; pp. 337–448. [Google Scholar]
- Day, R.D.; Segars, A.L.; Arendt, M.D.; Lee, A.M.; Peden-Adams, M.M. Relationship of blood mercury levels to health parameters in the loggerhead sea turtle (Caretta caretta). Environ. Health Perspect. 2007, 115, 1421. [Google Scholar] [CrossRef]
- Ungerer, M.C.; Johnson, L.C.; Herman, M.A. Ecological genomics: Understanding gene and genome function in the natural environment. Heredity 2008, 100, 178–183. [Google Scholar] [CrossRef]
- Dalziel, A.C.; Rogers, S.M.; Schulte, P.M. Linking genotypes to phenotypes and fitness: How mechanistic biology can inform molecular ecology. Mol. Ecol. 2009, 18, 4997–5017. [Google Scholar] [CrossRef] [PubMed]
- Stapley, J.; Reger, J.; Feulner, P.G.; Smadja, C.; Galindo, J.; Ekblom, R.; Slate, J. Adaptation genomics: The next generation. Trends. Ecol. Evol. 2010, 25, 705–712. [Google Scholar] [CrossRef]
- Smith-Keune, C.; Dove, S. Gene expression of a green fluorescent protein homolog as a host-specific biomarker of heat stress within a reef-building coral. Mar. Biotechnol. 2008, 10, 166–180. [Google Scholar] [CrossRef]
- Oliveira, C.S.; Segatto, A.L.; Nogara, P.A.; Piccoli, B.C.; Loreto, É.L.; Aschner, M.; Rocha, J.B. Transcriptomic and proteomic tools in the study of Hg toxicity: What is missing? Genet 2020, 11, 425. [Google Scholar] [CrossRef]
- Theunissen, P.T.; Pennings, J.L.; Robinson, J.F.; Claessen, S.M.; Kleinjans, J.C.; Piersma, A.H. Time-response evaluation by transcriptomics of methylmercury effects on neural differentiation of murine embryonic stem cells. Toxicol. Sci. 2011, 122, 437–447. [Google Scholar] [CrossRef]
- Liu, Q.; Basu, N.; Goetz, G.; Jiang, N.; Hutz, R.J.; Tonellato, P.J.; Carvan, M.J. Differential gene expression associated with dietary methylmercury (MeHg) exposure in rainbow trout (Oncorhynchus mykiss) and zebrafish (Danio rerio). Ecotoxicology 2013, 22, 740–751. [Google Scholar] [CrossRef] [PubMed]
- Yadetie, F.; Karlsen, O.A.; Lanzén, A.; Berg, K.; Olsvik, P.; Hogstrand, C.; Goksøyr, A. Global transcriptome analysis of Atlantic cod (Gadus morhua) liver after in vivo methylmercury exposure suggests effects on energy metabolism pathways. Aquat. Toxicol. 2013, 126, 314–325. [Google Scholar] [CrossRef]
- Piccoli, B.C.; Segatto, A.L.A.; Loreto, É.L.; Moreira, J.C.F.; Ardisson-Araújo, D.M.; Rocha, J.B. Transcriptional analyses of acute per os exposure and co-exposure of 4-vinylcyclohexene and methylmercury-contaminated diet in adults of Drosophila melanogaster. Environ. Pollut. 2020, 114632. [Google Scholar] [CrossRef]
- Waldmann, T.; Grinberg, M.; Konig, A.; Rempel, E.; Schildknecht, S.; Henry, M.; Rahnenfuhrer, J. Stem cell transcriptome responses and corresponding biomarkers that indicate the transition from adaptive responses to cytotoxicity. Chem. Res. Toxicol. 2017, 30, 905–922. [Google Scholar] [CrossRef] [PubMed]
- Sakai, H.; Saeki, K.; Ichihashi, H.; Kamezaki, N.; Tanabe, S.; Tatsukawa, R. Growth-related changes in heavy metal accumulation in green turtle (Chelonia mydas) from Yaeyama Islands, Okinawa, Japan. Arch. Environ. Contam. Toxicol. 2000, 39, 378–385. [Google Scholar] [CrossRef]
- Hernández-Fernández, J.; López-Barrera, E.A.; Mariño-Ramírez, L.; Rodríguez-Becerra, P.; Pinzón-Velasco, A. Oxidative Stress Biomarkers in Erythrocytes of Captive Pre-Juvenile Loggerhead Turtles following Acute Exposure to Methylmercury. Appl. Sci. 2020, 10, 3602. [Google Scholar] [CrossRef]
- Finlayson, K.A.; Leusch, F.D.; Van de Merwe, J.P. The current state and future directions of marine turtle toxicology research. Environ. Int. 2016, 94, 113–123. [Google Scholar] [CrossRef]
- Webb, S.J.; Zychowski, G.V.; Bauman, S.W.; Higgins, B.M.; Raudsepp, T.; Gollahon, L.S.; Wooten, K.J.; Cole, J.M.; Godard-Codding, C. Establishment, characterization, and toxicological application of loggerhead sea turtle (Caretta caretta) primary skin fibroblast cell cultures. Environ. Sci. Technol. 2014, 48, 14728–14737. [Google Scholar] [CrossRef]
- Young, J.L.; Wise, S.S.; Xie, H.; Zhu, C.; Fukuda, T.; Wise, J.P. Comparative cytotoxicity and genotoxicity of soluble and particulate hexavalent chromium in human and hawksbill sea turtle (Eretmochelys imbricata) skin cells. Comp. Biochem. Physiol. Part C Toxicol. Pharmacol. 2015, 178, 145–155. [Google Scholar] [CrossRef]
- Finlayson, K.A.; Leusch, F.D.L.; van de Merwe, J.P. Cytotoxicity of organic and inorganic compounds to primary cell cultures established from internal tissues of Chelonia mydas. Sci. Total Environ. 2019, 664, 958–967. [Google Scholar] [CrossRef]
- Finlayson, K.A.; Hof, C.A.M.; van de Merwe, J.P. Development and application of species-specific cell-based bioassays to assess toxicity in green sea turtles. Sci. Total. Environ. 2020, 747, 142095. [Google Scholar] [CrossRef]
- Zhu, F.Y.; Chen, M.X.; Ye, N.H.; Qiao, W.M.; Gao, B.; Law, W.K.; Tian, Y.; Zhang, D.; Zhang, D.; Liu, T.Y.; et al. Comparative performance of the BGISEQ-500 and Illumina HiSeq4000 sequencing platforms for transcriptome analysis in plants. Plant Methods 2018, 14, 1–14. [Google Scholar] [CrossRef]
- Andrews, S. FastQC A Quality control tool for high throughput sequence data. Babraham. Bioinfo. 2018. Available online: http://www.bioinformatics.babraham.ac.uk/projects/fastqc (accessed on 2 February 2020).
- Bolger, A.M.; Lohse, M.; Usadel, B. Trimmomatic: A flexible trimmer for Illumina sequence data. Bioinformatics 2014, 30, 2114–2120. [Google Scholar] [CrossRef] [PubMed]
- Haas, B.J.; Papanicolaou, A.; Yassour, M.; Grabherr, M.; Blood, P.D.; Bowden, J.; MacManes, M.D. De novo transcript sequence reconstruction from RNA-seq using the Trinity platform for reference generation and analysis. Nat. Protoc. 2013, 8, 1494–1512. [Google Scholar] [CrossRef] [PubMed]
- Kemena, C.; Dohmen, E.; Bornberg-Bauer, E. DOGMA: A web server for proteome and transcriptome quality assessment. Nucleic Acids Res. 2019, 47, W507–W510. [Google Scholar] [CrossRef] [PubMed]
- Pertea, G.; Huang, X.; Liang, F.; Antonescu, V.; Sultana, R.; Karamycheva, S.; Tsai, J. TIGR Gene Indices clustering tools (TGICL): A software system for fast clustering of large EST datasets. Bioinformatics 2003, 19, 651–652. [Google Scholar] [CrossRef]
- Altschul, S.F.; Madden, T.L.; Schäffer, A.A.; Zhang, J.; Zhang, Z.; Miller, W.; Lipman, D.J. Gapped BLAST and PSI-BLAST: A new generation of protein database search programs. Nucleic Acids Res. 1997, 25, 3389–3402. [Google Scholar] [CrossRef] [PubMed]
- Conesa, A.; Götz, S.; García-Gómez, J.M.; Terol, J.; Talón, M.; Robles, M. Blast2GO: A universal tool for annotation, visualization and analysis in functional genomics research. Bioinformatics 2005, 21, 3674–3676. [Google Scholar] [CrossRef] [PubMed]
- Ye, J.; Fang, L.; Zheng, H.; Zhang, Y.; Chen, J.; Zhang, Z.; Wang, J. WEGO: A web tool for plotting GO annotations. Nucleic Acids Res. 2006, 34 (Suppl. 2), W293–W297. [Google Scholar] [CrossRef] [PubMed]
- Quevillon, E.; Silventoinen, V.; Pillai, S.; Harte, N.; Mulder, N.; Apweiler, R.; Lopez, R. InterProScan: Protein domains identifier. Nucleic Acids Res. 2005, 33 (Suppl. 2), W116–W120. [Google Scholar] [CrossRef]
- Haas, B.J.; Papanicolaou, A. TransDecoder 5.5.0. 2019. Available online: https://github.com/TransDecoder/TransDecoder/wiki (accessed on 13 January 2021).
- Langmead, B.; Salzberg, S.L. Fast gapped-read alignment with Bowtie 2. Nat. Methods 2012, 9, 357. [Google Scholar] [CrossRef]
- Li, B.; Dewey, C.N. RSEM: Accurate transcript quantification from RNA-Seq data with or without a reference genome. BMC Bioinform. 2011, 12, 323. [Google Scholar] [CrossRef]
- Mortazavi, A.; Williams, B.A.; McCue, K.; Schaeffer, L.; Wold, B. Mapping and quantifying mammalian transcriptomes by RNA-seq. Nat. Methods 2008, 5, 621–628. [Google Scholar] [CrossRef]
- Love, M.; Anders, S.; Huber, W. Differential analysis of count data–the DESeq2 package. Genome Biol. 2014, 15, 10–1186. [Google Scholar]
- Oliveros, J.C. Venny. An Interactive Tool for Comparing Lists with Venn’s Diagrams. 2017 (2007–2015). Available online: https://bioinfogp.cnb.csic.es/tools/venny/index.html (accessed on 20 August 2020).
- Guisande, C.; Heine, J.; González-DaCosta, J.; García-Roselló, E. RWizard Software; University of Vigo: Vigo, Spain, 2014. [Google Scholar]
- Zhang, X.O.; Wang, H.B.; Zhang, Y.; Lu, X.; Chen, L.L.; Yang, L. Complementary sequence-mediated exoncircularization. Cell 2014, 159, 134–147. [Google Scholar] [CrossRef] [PubMed]
- McElwee, M.K.; Ho, L.A.; Chou, J.W. Comparative toxicogenomic responses of mercuric and methyl mercury. BMC Genom. 2013, 14, 698. [Google Scholar] [CrossRef]
- Rangan, P.; Furtado, A.; Henry, R. New evidence for grain specific C4 photosynthesis in wheat. Sci. Rep. 2016, 6, 31721. [Google Scholar] [CrossRef]
- Zhao, Z.H.; Meng, T.G.; Li, A. RNA-Seq transcriptome reveals different molecular responses during human. and mouse oocyte maturation and fertilization. BMC Genom. 2020, 21, 475. [Google Scholar]
- Touma, J.; García, K.K.; Bravo, S.; Leiva, F.; Moya, J.; Vargas-Chacoff, L.; Reyes, A.; Vidal, R. De novo. Assembly and Characterization of Patagonian Toothfish Transcriptome and Develop of EST-SSR Markers for Population Genetics. Front. Mar. Sci. 2019, 6, 720. [Google Scholar] [CrossRef]
- Bohn, J.; Halabian, R.; Schrader, L.; Shabardina, V.; Stefffen, R.; Suzuki, Y.; Makalowski, W. High-Quality. Genome Assembly and Annotation of the California Harvester Ant. Pogonomyrmex californicus (Buckley, 1867). G3 Genes|Genomes|Genet. 2021, 11, 1–9. [Google Scholar] [CrossRef]
- Dohmen, E.; Klasberg, S.; Bornberg-Bauer, E. The modular nature of protein evolution: Domain rearrangement rates across eukaryotic life. BMC Evol. Biol. 2020, 20, 30. [Google Scholar] [CrossRef] [PubMed]
- Daré, E.; Li, W.; Zhivotovsky, B.; Yuan, X.; Ceccatelli, S. Methylmercury and H2O2 provoke lysosomal damage in human astrocytoma D384 cells followed by apoptosis. Free Radic. Biol. Med. 2001, 30, 1347–1356. [Google Scholar] [CrossRef]
- Mahapatra, C.T.; Rand, M.D. Methylmercury tolerance is associated with the humoral stress factor gene Turandot A. Neurotoxicol. Teratol. 2012, 34, 387–394. [Google Scholar] [CrossRef] [PubMed]
- Chang, S.H.; Lee, H.J.; Kang, B.; Yu, K.N.; Minai-Tehrani, A.; Lee, S.; Cho, M.H. Methylmercury induces caspase-dependent apoptosis and autophagy in human neural stem cells. J. Toxicol. Sci. 2013, 38, 823–831. [Google Scholar] [CrossRef] [PubMed]
- Chen, N.; Lin, M.; Liu, N.; Wang, S.; Xiao, X. Methylmercury-induced testis damage is associated with activation of oxidative stress and germ cell autophagy. J. Inorg. Biochem. 2019, 190, 67–74. [Google Scholar] [CrossRef] [PubMed]
- Zhu, J.; Wang, C.; Gao, X.; Zhu, J.; Wang, L.; Cao, S.; Li, L. Comparative effects of mercury chloride and methylmercury exposure on early neurodevelopment in zebrafish larvae. RSC Adv. 2019, 9, 10766–10775. [Google Scholar] [CrossRef]
- Amin, S.; Prentis, P.J.; Gilding, E.K.; Pavasovic, A. Assembly and annotation of a non-model gastropod (Nerita melanotragus) transcriptome: A comparison of de novo assemblers. BMC Res. Notes 2014, 7, 1–8. [Google Scholar] [CrossRef] [PubMed]
- Hartung, T.; FitzGerald, R.E.; Jennings, P.; Mirams, G.R.; Peitsch, M.C.; Rostami-Hodjegan, A.; Sturla, S.J. Systems toxicology: Real world applications and opportunities. Chem. Res. Toxicol. 2017, 30, 870–882. [Google Scholar] [CrossRef] [PubMed]
- Gräb, J.; Rybniker, J. The expanding role of p38 mitogen-activated protein kinase in programmed host cell death. Microbiol. Insights 2019, 12, 1178636119864594. [Google Scholar] [CrossRef] [PubMed]
- Ferrelli, F.; Pastore, D.; Capuani, B.; Lombardo, M.F.; Blot-Chabaud, M.; Coppola, A.; Caratelli, S. Serum. glucocorticoid inducible kinase (SGK)-1 protects endothelial cells against oxidative stress and apoptosis induced by hyperglycemia. Acta Diabetol. 2015, 52, 55–64. [Google Scholar] [CrossRef]
- Takanezawa, Y.; Nakamura, R.; Sone, Y.; Uraguchi, S.; Kiyono, M. Atg5-dependent autophagy plays a protective role against methylmercury-induced cytotoxicity. Toxicol. Lett. 2016, 262, 135–141. [Google Scholar] [CrossRef] [PubMed]
- Mukhopadhyay, S.; Panda, P.K.; Sinha, N.; Das, D.N.; Bhutia, S.K. Autophagy and apoptosis: Where do they meet? Apoptosis 2014, 19, 555–566. [Google Scholar] [CrossRef] [PubMed]
- Resh, M.D. Palmitoylation of ligands, receptors, and intracellular signaling molecules. Sci. Signal. 2006, 359, re14. [Google Scholar] [CrossRef] [PubMed]
- Hsiao, K.Y.; Mizzen, C.A. Histone H4 deacetylation facilitates 53BP1 DNA damage signaling and double strand break repair. J. Mol. Cell Biol. 2013, 5, 157–165. [Google Scholar] [CrossRef]
- Shen, W.; Wei, Y.; Dauk, M.; Tan, Y.; Taylor, D.C.; Selvaraj, G.; Zou, J. Involvement of a glycerol-3-phosphate dehydrogenase in modulating the NADH/NAD+ ratio provides evidence of a mitochondrial glycerol-3-phosphate shuttle in Arabidopsis. Plant Cell 2006, 18, 422–441. [Google Scholar] [CrossRef]
- Ansell, R.; Granath, K.; Hohmann, S.; Thevelein, J.M.; Adler, L. The two isoenzyme for yeast NAD+-dependent glycerol 3-phosphate dehydrogenase encoded by GPD1 and GPD2 have distinct roles in osmoadaptation and redox regulation. EMBO J. 1997, 16, 2179–2187. [Google Scholar] [CrossRef] [PubMed]
- Eriksson, P.; André, L.; Ansell, R.; Blomberg, A.; Adler, L. Clonación molecular de GPD2, un segundo gen que codifica el sn-glicerol3-fosfato deshidrogenasa (NAD) en Saccharomyces cerevisiae, y su comparación con GPD1+. Mol. Microbiol. 1995, 17, 95–107. [Google Scholar] [CrossRef]
- Norbeck, J.; Påhlman, A.K.; Akhtar, N.; Blomberg, A.; Adler, L. Purification and characterization of two isoenzymes of DL-glycerol 3-phosphatase from Saccharomyces cerevisiae. Identification of the corresponding GPP1 and GPP2 genes and evidence for osmotic regulation of Gpp2p expression by the osmosensing mitogen-activated protein kinase signal transduction pathway. J. Biol. Chem. 1996, 271, 13875–13881. [Google Scholar]
- Sun, Z.; Wu, T.; Zhao, F.; Lau, A.; Birch, C.M.; Zhang, D.D. KPNA6 (Importin α7)-mediated nuclear import of Keap1 represses the Nrf2-dependent antioxidant response. Mol. Cell Biol. 2011, 31, 1800–1811. [Google Scholar] [CrossRef] [PubMed]
- Malhotra, D.; Portales-Casamar, E.; Singh, A.; Srivastava, S.; Arenillas, D.; Happel, C.; Biswal, S. Global mapping of binding sites for Nrf2 identifies novel targets in cell survival response through ChIP-Seq profiling and network analysis. Nucleic Acids Res. 2010, 38, 5718–5734. [Google Scholar] [CrossRef] [PubMed]
- He, F.; Ru, X.; Wen, T. NRF2, a Transcription Factor for Stress Response and Beyond. Int. J. Mol. Sci. 2020, 21, 4777. [Google Scholar] [CrossRef]
- Karapetian, R.N.; Evstafieva, A.G.; Abaeva, I.S.; Chichkova, N.V.; Filonov, G.S.; Rubtsov, Y.P.; Vartapetian, A.B. Nuclear oncoprotein prothymosin α is a partner of Keap1: Implications for expression of oxidative stress-protecting genes. Mol. Cell Biol. 2005, 25, 1089–1099. [Google Scholar] [CrossRef] [PubMed]
- Kobayashi, A.; Kang, M.I.; Watai, Y.; Tong, K.I.; Shibata, T.; Uchida, K.; Yamamoto, M. Oxidative and electrophilic stresses activate Nrf2 through inhibition of ubiquitination activity of Keap1. Mol. Cell Biol. 2006, 26, 221–229. [Google Scholar] [CrossRef] [PubMed]
- Kalmar, B.; Greensmith, L. Induction of heat shock proteins for protection against oxidative stress. Adv. Drug Deliv. Rev. 2009, 61, 310–318. [Google Scholar] [CrossRef] [PubMed]
- Finkel, T.; Holbrook, N.J. Oxidants, oxidative stress and the biology of ageing. Nature 2000, 408, 239–247. [Google Scholar] [CrossRef] [PubMed]
- Balla, G.; Jacob, H.S.; Balla, J.; Rosenberg, M.; Nath, K.; Apple, F.; Vercellotti, G.M. Ferritin: A cytoprotective antioxidant strategem of endothelium. J. Biol. Chem. 1992, 267, 18148–18153. [Google Scholar] [CrossRef]
- Torti, F.M.; Torti, S.V. Regulación de genes y proteínas de ferritina. Blood, Am. J. Hematol. 2002, 99, 3505–3516. [Google Scholar]
- Yuntao, F.; Chenjia, G.; Panpan, Z.; Wenjun, Z.; Suhua, W.; Guangwei, X.; Cai, J. Role of autophagy in methylmercury-induced neurotoxicity in rat primary astrocytes. Arch. Toxicol. 2016, 90, 333–345. [Google Scholar] [CrossRef]
- Chatterjee, S.; Ray, A.; Mukherjee, S.; Agarwal, S.; Kundu, R.; Bhattacharya, S. Low concentration of mercury induces autophagic cell death in rat hepatocytes. Toxicol. Ind. Health 2014, 30, 611–620. [Google Scholar] [CrossRef]
- Patterson, M.C. Hexosaminidase Deficiency, 2nd ed.; Academic Press: Rochester, MN, USA, 2014; pp. 564–565. [Google Scholar]
- Zheng, C.; Huang, R.; Bavaro, T.; Terreni, M.; Sollogoub, M.; Xu, J.; Zhang, Y. Design, synthesis and biological evaluation of new ganglioside GM3 analogues as potential agents for cancer therapy. Eur. J. Med. Chem. 2020, 189, 112065. [Google Scholar] [CrossRef]
- Gytz, H.; Liang, J.; Liang, Y.; Gorelik, A.; Illes, K.; Nagar, B. The structure of mammalian β-mannosidase provides insight into β-mannosidosis and nystagmus. FEBS J. 2019, 286, 1319–1331. [Google Scholar] [CrossRef] [PubMed]
- Reyes, L.H.; Cardona, C.; Pimentel, L.; Rodríguez-López, A.; Alméciga-Díaz, C.J. Improvement in the production of the human recombinant enzyme N-acetylgalactosamine-6-sulfatase (rhGALNS) in Escherichia coli using synthetic biology approaches. Sci. Rep. 2017, 7, 1–14. [Google Scholar] [CrossRef]
- Davies, A.K.; Itzhak, D.N.; Edgar, J.R.; Archuleta, T.L.; Hirst, J.; Jackson, L.P.; Borner, G.H. AP-4 vesicles contribute to spatial control of autophagy via RUSC-dependent peripheral delivery of ATG9A. Nat. Commun. 2018, 9, 1–21. [Google Scholar] [CrossRef] [PubMed]
- Jung, J.; Genau, H.M.; Behrends, C. Amino acid-dependent mTORC1 regulation by the lysosomal membrane protein SLC38A9. Mol. Cell boil. 2015, 35, 2479–2494. [Google Scholar] [CrossRef] [PubMed]
- Wang, S.; Tsun, Z.Y.; Wolfson, R.L.; Shen, K.; Wyant, G.A.; Plovanich, M.E.; Wang, T. Lysosomal amino acid transporter SLC38A9 signals arginine sufficiency to mTORC1. Science 2015, 347, 188–194. [Google Scholar] [CrossRef]
- Lamming, D.W.; Bar-Peled, L. Lysosome: The metabolic signaling hub. Traffic 2019, 20, 27–38. [Google Scholar] [CrossRef] [PubMed]
- Vogel, D.G.; Margolis, R.L.; Mottet, N.K. The effects of methyl mercury binding to microtubules. Toxicol. Appl. Pharmacol. 1985, 80, 473–486. [Google Scholar] [CrossRef]
- Hall, A. Rho GTPases and the actin cytoskeleton. Science 1998, 279, 509–514. [Google Scholar] [CrossRef]
- Liao, E.C.; Paw, B.H.; Peters, L.L.; Zapata, A.; Pratt, S.J.; Do, C.P.; Zon, L.I. Hereditary spherocytosis in zebrafish riesling illustrates evolution of erythroid beta-spectrin structure, and function in red cell morphogenesis and membrane stability. Development 2000, 127, 5123–5132. [Google Scholar]
- Ochi, T. Methylmercury, but not inorganic mercury, causes abnormality of centrosome integrity (multiple foci of γ-tubulin), multipolar spindles and multinucleated cells without microtubule disruption in cultured Chinese hamster V79 cells. Toxicology 2002, 175, 111–121. [Google Scholar] [CrossRef]
- Bhattacharya, R.; Cabral, F. A ubiquitous β-tubulin disrupts microtubule assembly and inhibits cell proliferation. Mol. Boil. Cell 2004, 15, 3123–3131. [Google Scholar] [CrossRef]
- Smith, R.; Bacos, K.; Fedele, V.; Soulet, D.; Walz, H.A.; Obermüller, S.; Brundin, P. Mutant huntingtin interacts with β-tubulin and disrupts vesicular transport and insulin secretion. Hum. Mol. Genet. 2009, 18, 3942–3954. [Google Scholar] [CrossRef] [PubMed]
- Ackermann, A.; Brieger, A. The role of nonerythroid spectrin II in cancer. Int. J. Oncol. 2019, 2019, 1–14. [Google Scholar]
- Kumar, A.; Rajendran, V.; Sethumadhavan, R.; Purohit, R. CEP proteins: The knights of centrosome dynasty. Protoplasma 2013, 250, 965–983. [Google Scholar] [CrossRef]
- Zhao, C.; Shen, Y.; Tao, X.; Xu, J.; Lu, J.; Liu, C.; Zhang, X. Silencing of CtBP1 suppresses the migration in human glioma cells. J. Mol. Histol. 2016, 47, 297–304. [Google Scholar] [CrossRef]
- Grooteclaes, M.L.; Frisch, S.M. Evidence for a function of CtBP in epithelial gene regulation and anoikis. Oncogene 2000, 19, 3823–3828. [Google Scholar] [CrossRef]
- Zhang, Q.; Yoshimatsu, Y.; Hildebrand, J.; Frisch, S.M.; Goodman, R.H. Homeodomain interacting protein kinase 2 promotes apoptosis by downregulating the transcriptional corepressor CtBP. Cell 2003, 115, 177–186. [Google Scholar] [CrossRef]
- Mori, T.; Ikeda, D.D.; Yamaguchi, Y.; Unoki, M. NIRF/UHRF2 occupies a central position in the cell cycle network and allows coupling with the epigenetic landscape. FEBS Lett. 2012, 586, 1570–1583. [Google Scholar] [CrossRef]
- Raza, U.; Saatci, Ö.; Uhlmann, S.; Ansari, S.A.; Eyüpoğlu, E.; Yurdusev, E.; Doğan, H.T. The miR-644a/CTBP1/p53 axis suppresses drug resistance by simultaneous inhibition of cell survival and epithelial-mesenchymal transition in breast cancer. Oncotarget 2016, 7, 49859. [Google Scholar] [CrossRef]
- Roos, D.; Seeger, R.; Puntel, R.; Vargas-Barbosa, N. Role of calcium and mitochondria in MeHg-mediated cytotoxicity. J. Biomed. Biotechnol. 2012, 2012, 1–15. [Google Scholar] [CrossRef]
- Yin, Z.; Milatovic, D.; Aschner, J.L.; Syversen, T.; Rocha, J.B.; Souza, D.O.; Aschner, M. Methylmercury induces oxidative injury, alterations in permeability and glutamine transport in cultured astrocytes. Brain Res. 2007, 1131, 1–10. [Google Scholar] [CrossRef] [PubMed]
- Atchison, W.D.; Hare, M.F. Mechanisms of methylmercury-induced neurotoxicity. FASEB J. 1994, 8, 622–629. [Google Scholar] [CrossRef] [PubMed]
- Yuan, Y.; Atchison, W.D. Methylmercury-induced increase of intracellular Ca2+ increases spontaneous synaptic current frequency in rat cerebellar slices. Mol. Pharmacol. 2007, 71, 1109–1121. [Google Scholar] [CrossRef] [PubMed]
- Ramanathan, G.; Atchison, W.D. Ca2+ entry pathways in mouse spinal motor neurons in culture following in vitro exposure to methylmercury. Neurotoxicology 2011, 32, 742–750. [Google Scholar] [CrossRef] [PubMed]
- Somlyo, A.P.; Bond, M.; Somlyo, A.V. Calcium content of mitochondria and endoplasmic reticulum in liver frozen rapidly in vivo. Nature 1985, 314, 622–625. [Google Scholar] [CrossRef]
- Wei, A.C.; Liu, T.; Cortassa, S.; Winslow, R.L.; O’Rourke, B. Mitochondrial Ca2+ influx and efflux rates in guinea pig cardiac mitochondria: Low and high affinity effects of cyclosporine A. Biochim. Biophys. Acta 2011, 1813, 1373–1381. [Google Scholar] [CrossRef]
- Cherok, E.; Xu, S.; Li, S.; Das, S.; Meltzer, W.A.; Zalzman, M.; Karbowski, M. Novel regulatory roles of MFF and Drp1 in E3 ubiquitin ligase MARCH5–dependent degradation of MiD49 and Mcl1 and control of mitochondrial dynamics. Mol. Biol. Cell 2017, 28, 396–410. [Google Scholar] [CrossRef]
- Sørensen, D.M.; Holemans, T.; van Veen, S.; Martin, S.; Arslan, T.; Haagendahl, I.W.; Vangheluwe, P. Parkinson disease related ATP13A2 evolved early in animal evolution. PLoS ONE 2018, 13, e0193228. [Google Scholar] [CrossRef]
- Nasca, A.; Scotton, C.; Zaharieva, I.; Neri, M.; Selvatici, R.; Magnusson, O.T.; Pane, M. Recessive mutations in MSTO1 cause mitochondrial dynamics impairment, leading to myopathy and ataxia. Hum. Mutat. 2017, 38, 970–977. [Google Scholar] [CrossRef]
- Gal, A.; Balicza, P.; Weaver, D.; Naghdi, S.; Joseph, S.K.; Várnai, P.; Molnar, M.J. MSTO 1 is a cytoplasmic pro-mitochondrial fusion protein, whose mutation induces myopathy and ataxia in humans. EMBO Mol. Med. 2017, 9, 967–984. [Google Scholar] [CrossRef] [PubMed]
- Ondovcik, S.L.; Tamblyn, L.; McPherson, J.P.; Wells, P.G. Oxoguanine glycosylase 1 (OGG1) protects cells from DNA double-strand break damage following methylmercury (MeHg) exposure. Toxicol. Sci. 2012, 128, 272–283. [Google Scholar] [CrossRef] [PubMed]
- Gadhia, S.R.; Calabro, A.R.; Barile, F.A. Trace metals alter DNA repair and histone modification pathways concurrently in mouse embryonic stem cells. Toxicol. Lett. 2012, 212, 169–179. [Google Scholar] [CrossRef] [PubMed]
- Ryu, H.W.; Lee, D.H.; Won, H.R.; Kim, K.H.; Seong, Y.J.; Kwon, S.H. Influence of toxicologically relevant met als on human epigenetic regulation. Toxicol. Res. 2015, 31, 1–9. [Google Scholar] [CrossRef] [PubMed]
- Wyatt, L.H.; Luz, A.L.; Cao, X.; Maurer, L.L.; Blawas, A.M.; Aballay, A.; Meyer, J.N. Effects of methyl and inorganic mercury exposure on genome homeostasis and mitochondrial function in Caenorhabditis elegans. DNA Repair 2017, 52, 31–48. [Google Scholar] [CrossRef]
- Onishchenko, N.; Karpova, N.; Sabri, F.; Castrén, E.; Ceccatelli, S. Long-lasting depression-like behavior and epigenetic changes of BDNF gene expression induced by perinatal exposure to methylmercury. J. Neurochem. 2008, 106, 1378–1387. [Google Scholar] [CrossRef]
- Gaudet, M.; Pietrini, F.; Beritognolo, I.; Iori, V.; Zacchini, M.; Massacci, A.; Sabatti, M. Intraspecific variation of physiological and molecular response to cadmium stress in Populus nigra L. Tree Physiol. 2011, 31, 1309–1318. [Google Scholar] [CrossRef]
- Yang, S.H.; Sharrocks, A.D. PIASx acts as an Elk-1 coactivator by facilitating derepression. EMBO J. 2005, 24, 2161–2171. [Google Scholar] [CrossRef]
- Chowdhury, D.; Singh, A.; Gupta, A.; Tulsawani, R.; Meena, R.C. Chakrabarti, Ap38 MAPK pathway-dependent SUMOylation of Elk-1 and phosphorylation of PIAS2 correlate with the downregulation of Elk-1 activity in heat-stressed HeLa cells. Cell Stress Chaperones 2019, 24, 393–407. [Google Scholar] [CrossRef]
- Hou, Y.; Liu, W.; Yi, X.; Yang, Y.; Su, D.; Huang, W.; Yu, H.; Teng, X.; Yang, Y.; Feng, W.; et al. PHF20L1 as a H3K27me2 reader coordinates with transcriptional repressors to promote breast tumorigenesis. Sci. Adv. 2020, 6, eaaz0356. [Google Scholar] [CrossRef] [PubMed]
- Nefedova, Y.; Gabrilovich, D.I. Targeting of Jak/STAT pathway in antigen presenting cells in cancer. Curr. Cancer Drug Targets 2007, 7, 71–77. [Google Scholar] [CrossRef]
- Rytinki, M.M.; Kaikkonen, S.; Pehkonen, P.; Jääskeläinen, T.; Palvimo, J.J. PIAS proteins: Pleiotropic interactors associated with SUMO. Cell. Mol. Life Sci. 2009, 66, 3029. [Google Scholar] [CrossRef] [PubMed]
- Dumitriu, B.; Patrick, M.R.; Petschek, J.P.; Cherukuri, S.; Klingmuller, U.; Fox, P.L.; Lefebvre, V. Sox6 cell-autonomously stimulates erythroid cell survival, proliferation, and terminal maturation and is thereby an important enhancer of definitive erythropoiesis during mouse development. Blood 2006, 108, 1198–1207. [Google Scholar] [CrossRef] [PubMed]
- Wilber, A.; Nienhuis, A.W.; Persons, D.A. Transcriptional regulation of fetal to adult hemoglobin switching: New therapeutic opportunities. Blood 2011, 117, 3945–3953. [Google Scholar] [CrossRef]
- Shariati, L.; Rohani, F.; Heidari Hafshejani, N.; Kouhpayeh, S.; Boshtam, M.; Mirian, M.; Khanahmad, H. Disruption of SOX6 gene using CRISPR/Cas9 technology for gamma-globin reactivation: An approach towards gene therapy of β-thalassemia. J. Cell. Biochem. 2018, 119, 9357–9363. [Google Scholar] [CrossRef]
- Ancora, S.; Rossi, R.; Simplicio, P. In Vitro Study of Methylmercury in Blood of Bottlenose Dolphins (Tursiops truncatus). Arch. Environ. Contam. Toxicol. 2002, 42, 348–353. [Google Scholar] [CrossRef]
- Matte, A.; Bertoldi, M.; Mohandas, N.; An, X.; Bugatti, A.; Brunati, A.M.; Perrotta, S. Membrane association of peroxiredoxin-2 in red cells is mediated by the N-terminal cytoplasmic domain of band 3. Free Radic. Biol. Med. 2013, 55, 27–35. [Google Scholar] [CrossRef]
- Spiller, H.A. Rethinking mercury: The role of selenium in the pathophysiology of mercury toxicity. Clin. Toxicol. 2018, 56, 313–326. [Google Scholar] [CrossRef]
- Jeong, K.H.; Jung, J.H.; Kim, J.E.; Kang, H. Prostaglandin D2-mediated DP2 and AKT signal regulate the activation of androgen receptors in human dermal papilla cells. Int. J. Mol. Sci. 2018, 19, 556. [Google Scholar] [CrossRef]
- Reischl, E.; Dafre, A.L.; Franco, J.L.; Wilhelm-Filho, D. Distribution, adaptation and physiological meaning of thiols from vertebrate hemoglobins. Comp. Biochem. Phys. C 2007, 146, 22–53. [Google Scholar] [CrossRef]
- Lee, Y.J. Knockout Mouse Models for Peroxiredoxins. Antioxidants 2020, 9, 182. [Google Scholar] [CrossRef] [PubMed]
- Jin, X.; Chen, C.; Li, D.; Su, Q.; Hang, Y.; Zhang, P.; Hu, W. PRDX2 in myocyte hypertrophy and survival is Mediated by TLR4 in Acute Infarcted Myocardium. Sci. Rep. 2017, 7, 6970. [Google Scholar] [CrossRef] [PubMed]
- Krivoruchko, A.; Storey, K.B. Forever young: Mechanisms of natural anoxia tolerance and potential links to longevity. Oxid. Med. Cell Longev. 2010, 3, 1–13. [Google Scholar] [CrossRef] [PubMed]
- Won, E.J.; Kim, R.O.; Rhee, J.S.; Park, G.S.; Lee, J.; Shin, K.H.; Lee, J.S. Response of glutathione S-transferase (GST) genes to cadmium exposure in the marine pollution indicator worm, Perinereis nuntia. Comp. Biochem. Physiol. Part C Toxicol. Pharmacol. 2011, 154, 82–92. [Google Scholar] [CrossRef] [PubMed]
- Won, E.J.; Rhee, J.S.; Kim, R.O.; Ra, K.; Kim, K.T.; Shin, K.H.; Lee, J.S. Susceptibility to oxidative stress and modulated expression of antioxidant genes in the copper-exposed polychaete Perinereis nuntia. Comp. Biochem. Physiol. Part C Toxicol. Pharmacol. 2012, 155, 344–351. [Google Scholar] [CrossRef] [PubMed]
- Franco, A.A.; Odom, R.S.; Rando, T.A. Regulation of antioxidant enzyme gene expression in response to oxidative stress and during differentiation of mouse skeletal muscle. Free Radic. Biol. Med. 1999, 27, 1122–1132. [Google Scholar] [CrossRef]
- Zhang, H.C.; Yang, Y.J.; Ma, K.X.; Shi, C.Y.; Chen, G.W.; Liu, D.Z. A novel sigma class glutathione S-transferase gene in freshwater planarian Dugesia japonica: Cloning, characterization and protective effects in herbicide glyphosate stress. Ecotoxicology 2020, 29, 295–304. [Google Scholar] [CrossRef]
- Reischl, E. High sulfhydryl content in turtle erythrocytes: Is there a relation with resistance to hypoxia? Comp. Biochem. Physiol. B 1986, 85, 723–726. [Google Scholar] [CrossRef]









| Number of Sample | Total Reads | Total Mapped Reads (%) | Total Transcripts | Total Unigens | Mean Length | N50 | GC (%) |
|---|---|---|---|---|---|---|---|
| T1 (Gc) | 109,774,604 | 97,540,538 (88.6) | 81,393 | 58,734 | 994 | 2628 | 45.91 |
| T2 (Gs1) | 110,446,772 | 100,239,446 (90.8) | 61,223 | 45,142 | 840 | 1828 | 46.86 |
| T3 (Gs5) | 110,594,626 | 99,324,656 (89.8) | 81,166 | 58,564 | 1007 | 2635 | 46.87 |
| T4 (Gc) | 110,454,330 | 99,989,030 (90.5) | 72,525 | 52,971 | 1029 | 2595 | 47.23 |
| T5 (Gs1) | 110,371,760 | 99,933,436 (90.5) | 64,043 | 46,634 | 893 | 1996 | 46.81 |
| T6 (Gs5) | 110,372,546 | 99,562,082 (90.2) | 77,553 | 56,342 | 1045 | 2676 | 46.7 |
| T7 (Gc) | 95,337,750 | 86,401,432 (90.6) | 67,865 | 50,433 | 945 | 2299 | 46.62 |
| T8 (Gs1) | 110,614,800 | 99,565,396 (90) | 78,147 | 75,972 | 873 | 2086 | 46.76 |
| T9 (Gs5) | 110,518,910 | 98,688,182 (89.3) | 85,833 | 53,625 | 878 | 2194 | 47 |
| T10 (Gc) | 110,441,524 | 96,624,438 (87.4) | 108,057 | 75,428 | 820 | 2110 | 47.03 |
| T11 (Gs1) | 110,489,326 | 99,737,464 (90.3) | 73,543 | 58,734 | 883 | 2129 | 47.13 |
| T12 (Gs5) | 110,350,196 | 96,400,760 (87.4) | 108,082 | 45,142 | 800 | 2035 | 47.2 |
| Gc (T1,T4,T7,T10) | 120,987,098 | 95,049 | 136,902 | 95,226 | 1125 | 2629 | 47 |
| Gs1 (T2,T5,T8,T11) | 115,823,561 | 71,272 | 101,265 | 71,381 | 1025 | 2199 | 47 |
| Gs5 (T3,T6,T9,T12) | 123,812,263 | 99,625 | 148,032 | 99,809 | 1110 | 2616 | 47 |
| T. Total (all) | 165,092,512 | -------------- | 192,065 | 121,933 | 1444 | 3520 | 46.98 |
| Data Base | Number | Percentage |
|---|---|---|
| Nr | 52,866 | 43.4 |
| Nt | 69,050 | 56.6 |
| SwissProt | 43,994 | 36.1 |
| KEGG | 44,768 | 36.7 |
| KOG | 39,733 | 32.6 |
| InterPro | 38,214 | 31.3 |
| GO | 15,540 | 12.7 |
| In all databases | 11,693 | 9.6 |
| In five databases | 32,467 | 44.8 |
| General | 72,700 | 59.6 |
| BlastN (Caretta caretta) | 110,846 | 90.9 |
| BlastX (Testudines) | 97,546 | 80.5 |
| No annotation information | 11,087 | 9.1 |
| Match with at least one database | 110,846 | 90.9 |
| Total | 121,933 | 100 |
| DE | Cellular Functions | Gen ID | Gc–Gs1 | Process | Log2FC | p-value |
|---|---|---|---|---|---|---|
| Gc–Gs1 | Stress response, transcription regulator activity, apoptotic process | CL8320.Contig19_All | SGK1 | Stress response, regulation of DNA binding transcription, apoptosis inhibitor | 1.66 | 5.53 × 10−6 |
| Stress response, autophagy | CL2170.Contig3_All | ATG5 | Nitrosative stress response, negative regulation of ROS, autophagic vesicle formation | 7.17 | 9.83 × 10−27 | |
| Stress response | CL5255.Contig3_All | GDP1 | Oxidative stress | 5.25 | 2.54 × 10−12 | |
| Metabolic process | CL180.Contig4_All | HEX_A | Degradation of GM2 gangliosides | 4.92 | 1.72 × 10−11 | |
| Metabolic process | CL192.Contig4_All | MAMB | Beta-mannosidase activity | 5.57 | 1.47 × 10−14 | |
| Miscellaneous | Unigene13252_All | AP4B1 | Transport of proteins through vesicles to the golgi apparatus and lysosomes | −4.29 | 2.44 × 10−8 | |
| Metabolic process | CL1354.Contig17_All | GALNS | Production of an enzyme called N-acetylgalactosamine 6-sulfatase in lysosomes | −5.35 | 1.08 × 10−13 | |
| Regulation of cell cycle | CL860.Contig14_All | UHRF2 | Positive regulation of cell cycle. Proteins marked for destruction | 2.04 | 3.17 × 10−9 | |
| Signaling | Unigene60990_All | ATP13A | Cellular calcium homeostasis | −4.78 | 4.05 × 10−10 | |
| Regulation of cell cycle | CL2504.Contig1_All | MSTO1 | Regulation of the assembly of mitotic use | 1.82 | 1.75 × 10−5 | |
| Transcription regulator activity | CL6965.Contig4_All | ZNF280D | RNA polymerase II cis-regulatory region sequence-specific DNA binding | −4.49 | 3.61 × 10−9 | |
| Transcription regulator activity | CL8179.Contig18_All | PHF20L | Regulator of transcription, gene silencing | −3.37 | 3.08 × 10−6 | |
| Transcription regulator activity | CL439.Contig33_All | ZC3H7A | Posttranscriptional regulation of gene expression, microRNAs and gene silencing | −3.77 | 0.00651 | |
| Transcription regulator activity | CL7143.Contig1_All | PIAS2 | Gene silencing, transcriptional co-regulation in various cell pathways | −5.36 | 2.14 × 10−13 | |
| Transcription regulator activity | CL919.Contig15_All | SOX6 | Regulatory transcription, related to neurogenesis and chondrogenesis | −5.19 | 1.61 × 10−11 | |
| Gs1–Gs5 | Stress response | CL2659.Contig5_All | MkNk1 | Response to environmental stress and cytokines | 4.34 | 1.29 × 10−10 |
| Stress response | CL1021.Contig3_All | ZDHHC16 | Response to stress caused by DNA damage | 3.41 | 7.73 × 10−6 | |
| Stress response | CL3160.Contig8_All | KPNA6 | Positive regulation of cytokine production involved in inflammatory response | −3.49 | 6.59 × 10−6 | |
| Stress response | CL2820.Contig3_All | CEP250 | Transition from G2/M during mitosis | 1.12 | 3.83 × 10−6 | |
| Metal ion binding | CL4894.Contig1_All | SLC38A9 | Transmembrane amino acid transporter activity | −3.45 | 1.71 × 10−7 | |
| DNA repair | Unigene7038_All | SPATAN1 | DNA repair | 3.31 | 7.75 × 10−6 | |
| Mitochondria | CL1658.Contig16_All | MFF | Mitochondrial fission | 3.71 | 9.16 × 10−7 | |
| Transcription regulator | CL7143.Contig1_All | PIAS2 | Gene silencing; transcriptional coregulator in various cellular pathways | 3.68 | 1.59 × 10−6 | |
| Gc–Gs5 | Transcription regulator | CL1836.Contig1_All | CTBP1 | Regulation of RNA polymerase II, transcription corepressor activity, binding factor | 3.9 | 2.36 × 10−8 |
Publisher’s Note: MDPI stays neutral with regard to jurisdictional claims in published maps and institutional affiliations. |
© 2021 by the authors. Licensee MDPI, Basel, Switzerland. This article is an open access article distributed under the terms and conditions of the Creative Commons Attribution (CC BY) license (http://creativecommons.org/licenses/by/4.0/).
Share and Cite
Hernández-Fernández, J.; Pinzón-Velasco, A.; López, E.A.; Rodríguez-Becerra, P.; Mariño-Ramírez, L. Transcriptional Analyses of Acute Exposure to Methylmercury on Erythrocytes of Loggerhead Sea Turtle. Toxics 2021, 9, 70. https://doi.org/10.3390/toxics9040070
Hernández-Fernández J, Pinzón-Velasco A, López EA, Rodríguez-Becerra P, Mariño-Ramírez L. Transcriptional Analyses of Acute Exposure to Methylmercury on Erythrocytes of Loggerhead Sea Turtle. Toxics. 2021; 9(4):70. https://doi.org/10.3390/toxics9040070
Chicago/Turabian StyleHernández-Fernández, Javier, Andrés Pinzón-Velasco, Ellie Anne López, Pilar Rodríguez-Becerra, and Leonardo Mariño-Ramírez. 2021. "Transcriptional Analyses of Acute Exposure to Methylmercury on Erythrocytes of Loggerhead Sea Turtle" Toxics 9, no. 4: 70. https://doi.org/10.3390/toxics9040070
APA StyleHernández-Fernández, J., Pinzón-Velasco, A., López, E. A., Rodríguez-Becerra, P., & Mariño-Ramírez, L. (2021). Transcriptional Analyses of Acute Exposure to Methylmercury on Erythrocytes of Loggerhead Sea Turtle. Toxics, 9(4), 70. https://doi.org/10.3390/toxics9040070

