Prenatal Particulate Matter Exposure Is Associated with Saliva DNA Methylation at Age 15: Applying Cumulative DNA Methylation Scores as an Exposure Biomarker
Abstract
:1. Introduction
2. Methods
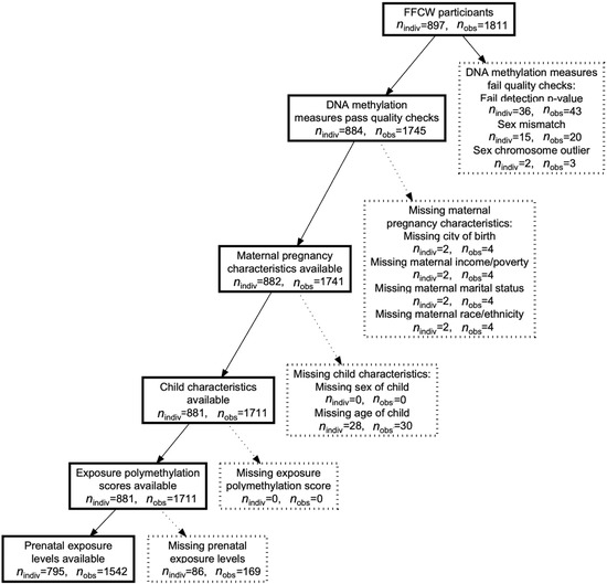
2.1. Study Population
2.2. Covariates and Exposure Measures
2.3. DNA Methylation Measures and Cumulative DNA Methylation Scores
2.4. Statistical Analyses
2.5. Sensitivity Analyses
3. Results
3.1. Study Sample Descriptive Statistics
3.2. Associations between Exposure and DNA Methylation Scores
3.3. Sensitivity Analyses
4. Discussion
Supplementary Materials
Author Contributions
Funding
Institutional Review Board Statement
Informed Consent Statement
Data Availability Statement
Acknowledgments
Conflicts of Interest
References
- Lamichhane, D.K.; Leem, J.-H.; Lee, J.-Y.; Kim, H.-C. A Meta-Analysis of Exposure to Particulate Matter and Adverse Birth Outcomes. Environ. Health Toxicol. 2015, 30, e2015011. [Google Scholar] [CrossRef]
- Volk, H.E.; Perera, F.; Braun, J.M.; Kingsley, S.L.; Gray, K.; Buckley, J.; Clougherty, J.E.; Croen, L.A.; Eskenazi, B.; Herting, M.; et al. Prenatal Air Pollution Exposure and Neurodevelopment: A Review and Blueprint for a Harmonized Approach within ECHO. Environ. Res. 2021, 196, 110320. [Google Scholar] [CrossRef] [PubMed]
- Chun, H.; Leung, C.; Wen, S.W.; McDonald, J.; Shin, H.H. Maternal Exposure to Air Pollution and Risk of Autism in Children: A Systematic Review and Meta-Analysis. Environ. Pollut. 2020, 256, 113307. [Google Scholar] [CrossRef]
- Schultz, E.S.; Litonjua, A.A.; Melén, E. Effects of Long-Term Exposure to Traffic-Related Air Pollution on Lung Function in Children. Curr. Allergy Asthma Rep. 2017, 17, 41. [Google Scholar] [CrossRef] [PubMed] [Green Version]
- Kelly, F.J.; Fussell, J.C. Size, Source and Chemical Composition as Determinants of Toxicity Attributable to Ambient Particulate Matter. Atmos. Environ. 2012, 60, 504–526. [Google Scholar] [CrossRef]
- Brown, J.H.; Cook, K.M.; Ney, F.G.; Hatch, T. Influence of Particle Size upon the Retention of Particulate Matter in the Human Lung. Am. J. Public Health Nations Health 1950, 40, 450–480. [Google Scholar] [CrossRef] [PubMed] [Green Version]
- Bové, H.; Bongaerts, E.; Slenders, E.; Bijnens, E.M.; Saenen, N.D.; Gyselaers, W.; Van Eyken, P.; Plusquin, M.; Roeffaers, M.B.J.; Ameloot, M.; et al. Ambient Black Carbon Particles Reach the Fetal Side of Human Placenta. Nat. Commun. 2019, 10, 3866. [Google Scholar] [CrossRef] [PubMed]
- Isaevska, E.; Moccia, C.; Asta, F.; Cibella, F.; Gagliardi, L.; Ronfani, L.; Rusconi, F.; Stazi, M.A.; Richiardi, L. Exposure to Ambient Air Pollution in the First 1000 Days of Life and Alterations in the DNA Methylome and Telomere Length in Children: A Systematic Review. Environ. Res. 2021, 193, 110504. [Google Scholar] [CrossRef]
- Sandoval, J.; Heyn, H.; Moran, S.; Serra-Musach, J.; Pujana, M.A.; Bibikova, M.; Esteller, M. Validation of a DNA Methylation Microarray for 450,000 CpG Sites in the Human Genome. Epigenetics 2011, 6, 692–702. [Google Scholar] [CrossRef]
- Gruzieva, O.; Xu, C.-J.; Yousefi, P.; Relton, C.; Merid, S.K.; Breton, C.V.; Gao, L.; Volk, H.E.; Feinberg, J.I.; Ladd-Acosta, C.; et al. Prenatal Particulate Air Pollution and DNA Methylation in Newborns: An Epigenome-Wide Meta-Analysis. Environ. Health Perspect 2019, 127, 57012. [Google Scholar] [CrossRef]
- Faulk, C.; Dolinoy, D.C. Timing Is Everything: The When and How of Environmentally Induced Changes in the Epigenome of Animals. Epigenetics 2011, 6, 791–797. [Google Scholar] [CrossRef] [PubMed] [Green Version]
- Ladd-Acosta, C.; Fallin, M.D. DNA Methylation Signatures as Biomarkers of Prior Environmental Exposures. Curr. Epidemiol. Rep. 2019, 6, 1–13. [Google Scholar] [CrossRef] [PubMed]
- Reichman, N.E.; Teitler, J.O.; Garfinkel, I.; McLanahan, S.S. Fragile Families: Sample and Design. Child. Youth Serv. Rev. 2001, 23, 303–326. [Google Scholar] [CrossRef]
- Ailshire, J.A.; Crimmins, E.M. Fine Particulate Matter Air Pollution and Cognitive Function among Older US Adults. Am. J. Epidemiol. 2014, 180, 359–366. [Google Scholar] [CrossRef] [Green Version]
- Escarce, J.J.; Lurie, N.; Jewell, A. RAND Center for Population Health and Health Disparities (CPHHD) Data Core Series: Disability, 2000; Inter-University Consortium for Political and Social Research: Ann Arbor, MI, USA, 2011. [Google Scholar] [CrossRef]
- Aryee, M.J.; Jaffe, A.E.; Corrada-Bravo, H.; Ladd-Acosta, C.; Feinberg, A.P.; Hansen, K.D.; Irizarry, R.A. Minfi: A Flexible and Comprehensive Bioconductor Package for the Analysis of Infinium DNA Methylation Microarrays. Bioinformatics 2014, 30, 1363–1369. [Google Scholar] [CrossRef] [Green Version]
- Heiss, J.A.; Just, A.C. Identifying Mislabeled and Contaminated DNA Methylation Microarray Data: An Extended Quality Control Toolset with Examples from GEO. Clin. Epigenet. 2018, 10, 73. [Google Scholar] [CrossRef] [PubMed] [Green Version]
- Chen, Y.; Lemire, M.; Choufani, S.; Butcher, D.T.; Grafodatskaya, D.; Zanke, B.W.; Gallinger, S.; Hudson, T.J.; Weksberg, R. Discovery of Cross-Reactive Probes and Polymorphic CpGs in the Illumina Infinium HumanMethylation450 Microarray. Epigenetics 2013, 8, 203–209. [Google Scholar] [CrossRef] [Green Version]
- Middleton, L.Y.M.; Dou, J.; Fisher, J.; Heiss, J.A.; Nguyen, V.K.; Just, A.C.; Faul, J.; Ware, E.B.; Mitchell, C.; Colacino, J.A.; et al. Saliva Cell Type DNA Methylation Reference Panel for Epidemiological Studies in Children. Epigenetics 2021, 1–17. [Google Scholar] [CrossRef]
- Pinheiro, J.; Bates, D.; DebRoy, S.; Sarkar, D. Nlme: Linear and Nonlinear Mixed Effects Models. R Package Version 3.1-152. 2021. Available online: http://ftp.uni-bayreuth.de/math/statlib/R/CRAN/doc/packages/nlme.pdf (accessed on 5 October 2021).
- Environmental Protection Agency (EPA). Criteria Air Pollutants: National Ambient Air Quality Standards (NAAQS) Table. Available online: https://www.epa.gov/criteria-air-pollutants/naaqs-table (accessed on 23 July 2021).
- Abraham, E.; Rousseaux, S.; Agier, L.; Giorgis-Allemand, L.; Tost, J.; Galineau, J.; Hulin, A.; Siroux, V.; Vaiman, D.; Charles, M.-A.; et al. Pregnancy Exposure to Atmospheric Pollution and Meteorological Conditions and Placental DNA Methylation. Environ. Int. 2018, 118, 334–347. [Google Scholar] [CrossRef] [Green Version]
- Walton, E.; Hass, J.; Liu, J.; Roffman, J.L.; Bernardoni, F.; Roessner, V.; Kirsch, M.; Schackert, G.; Calhoun, V.; Ehrlich, S. Correspondence of DNA Methylation Between Blood and Brain Tissue and Its Application to Schizophrenia Research. Schizophr. Bull. 2016, 42, 406–414. [Google Scholar] [CrossRef] [Green Version]
- Campbell, K.A.; Colacino, J.A.; Park, S.K.; Bakulski, K.M. Cell Types in Environmental Epigenetic Studies: Biological and Epidemiological Frameworks. Curr. Environ. Health Rep. 2020, 7, 185–197. [Google Scholar] [CrossRef]
- Bakulski, K.M.; Fallin, M.D. Epigenetic Epidemiology: Promises for Public Health Research. Environ. Mol. Mutagen. 2014, 55, 171–183. [Google Scholar] [CrossRef] [Green Version]
- Joubert, B.R.; Felix, J.F.; Yousefi, P.; Bakulski, K.M.; Just, A.C.; Breton, C.; Reese, S.E.; Markunas, C.A.; Richmond, R.C.; Xu, C.-J.; et al. DNA Methylation in Newborns and Maternal Smoking in Pregnancy: Genome-Wide Consortium Meta-Analysis. Am. J. Hum. Genet. 2016, 98, 680–696. [Google Scholar] [CrossRef] [Green Version]
- Ladd-Acosta, C.; Shu, C.; Lee, B.K.; Gidaya, N.; Singer, A.; Schieve, L.A.; Schendel, D.E.; Jones, N.; Daniels, J.L.; Windham, G.C.; et al. Presence of an Epigenetic Signature of Prenatal Cigarette Smoke Exposure in Childhood. Environ. Res. 2016, 144, 139–148. [Google Scholar] [CrossRef] [Green Version]
- Rauschert, S.; Melton, P.E.; Burdge, G.; Craig, J.M.; Godfrey, K.M.; Holbrook, J.D.; Lillycrop, K.; Mori, T.A.; Beilin, L.J.; Oddy, W.H.; et al. Maternal Smoking During Pregnancy Induces Persistent Epigenetic Changes Into Adolescence, Independent of Postnatal Smoke Exposure and Is Associated With Cardiometabolic Risk. Front. Genet. 2019, 10, 770. [Google Scholar] [CrossRef]
- Bakulski, K.M.; Dou, J.F.; Feinberg, J.I.; Brieger, K.K.; Croen, L.A.; Hertz-Picciotto, I.; Newschaffer, C.J.; Schmidt, R.J.; Fallin, M.D. Prenatal Multivitamin Use and MTHFR Genotype Are Associated with Newborn Cord Blood DNA Methylation. Int. J. Environ. Res. Public Health 2020, 17, 9190. [Google Scholar] [CrossRef]
- Joubert, B.R.; den Dekker, H.T.; Felix, J.F.; Bohlin, J.; Ligthart, S.; Beckett, E.; Tiemeier, H.; van Meurs, J.B.; Uitterlinden, A.G.; Hofman, A.; et al. Maternal Plasma Folate Impacts Differential DNA Methylation in an Epigenome-Wide Meta-Analysis of Newborns. Nat. Commun 2016, 7, 10577. [Google Scholar] [CrossRef] [Green Version]
- Pérez, N.; Pey, J.; Querol, X.; Alastuey, A.; López, J.M.; Viana, M. Partitioning of Major and Trace Components in PM10–PM2.5–PM1 at an Urban Site in Southern Europe. Atmos. Environ. 2008, 42, 1677–1691. [Google Scholar] [CrossRef]
- Reese, S.E.; Xu, C.-J.; den Dekker, H.T.; Lee, M.K.; Sikdar, S.; Ruiz-Arenas, C.; Merid, S.K.; Rezwan, F.I.; Page, C.M.; Ullemar, V.; et al. Epigenome-Wide Meta-Analysis of DNA Methylation and Childhood Asthma. J. Allergy Clin. Immunol. 2019, 143, 2062–2074. [Google Scholar] [CrossRef] [PubMed] [Green Version]
- Vehmeijer, F.O.L.; Küpers, L.K.; Sharp, G.C.; Salas, L.A.; Lent, S.; Jima, D.D.; Tindula, G.; Reese, S.; Qi, C.; Gruzieva, O.; et al. DNA Methylation and Body Mass Index from Birth to Adolescence: Meta-Analyses of Epigenome-Wide Association Studies. Genome Med. 2020, 12, 105. [Google Scholar] [CrossRef] [PubMed]
- Neumann, A.; Walton, E.; Alemany, S.; Cecil, C.; González, J.R.; Jima, D.D.; Lahti, J.; Tuominen, S.T.; Barker, E.D.; Binder, E.; et al. Association between DNA Methylation and ADHD Symptoms from Birth to School Age: A Prospective Meta-Analysis. Transl. Psychiatry 2020, 10, 398. [Google Scholar] [CrossRef] [PubMed]
- Richmond, R.C.; Suderman, M.; Langdon, R.; Relton, C.L.; Davey Smith, G. DNA Methylation as a Marker for Prenatal Smoke Exposure in Adults. Int. J. Epidemiol. 2018, 47, 1120–1130. [Google Scholar] [CrossRef] [PubMed] [Green Version]
- Lewis, C.M.; Vassos, E. Polygenic Risk Scores: From Research Tools to Clinical Instruments. Genome Med. 2020, 12, 44. [Google Scholar] [CrossRef] [PubMed]
- Shah, S.; Bonder, M.J.; Marioni, R.E.; Zhu, Z.; McRae, A.F.; Zhernakova, A.; Harris, S.E.; Liewald, D.; Henders, A.K.; Mendelson, M.M.; et al. Improving Phenotypic Prediction by Combining Genetic and Epigenetic Associations. Am. J. Hum. Genet. 2015, 97, 75–85. [Google Scholar] [CrossRef] [Green Version]
- Collier, A.Y.; Ledyard, R.; Montoya-Williams, D.; Qiu, M.; Dereix, A.E.; Farrokhi, M.R.; Hacker, M.R.; Burris, H.H. Racial and Ethnic Representation in Epigenomic Studies of Preterm Birth: A Systematic Review. Epigenomics 2020. [Google Scholar] [CrossRef]
- Xie, X.; Semanjski, I.; Gautama, S.; Tsiligianni, E.; Deligiannis, N.; Rajan, R.T.; Pasveer, F.; Philips, W. A Review of Urban Air Pollution Monitoring and Exposure Assessment Methods. ISPRS Int. J. Geo-Inf. 2017, 6, 389. [Google Scholar] [CrossRef] [Green Version]
- Setton, E.; Marshall, J.D.; Brauer, M.; Lundquist, K.R.; Hystad, P.; Keller, P.; Cloutier-Fisher, D. The Impact of Daily Mobility on Exposure to Traffic-Related Air Pollution and Health Effect Estimates. J. Expo. Sci Environ. Epidemiol. 2011, 21, 42–48. [Google Scholar] [CrossRef] [Green Version]
- Klepeis, N.E.; Nelson, W.C.; Ott, W.R.; Robinson, J.P.; Tsang, A.M.; Switzer, P.; Behar, J.V.; Hern, S.C.; Engelmann, W.H. The National Human Activity Pattern Survey (NHAPS): A Resource for Assessing Exposure to Environmental Pollutants. J. Expo. Anal. Environ. Epidemiol. 2001, 11, 231–252. [Google Scholar] [CrossRef] [PubMed] [Green Version]
- Hänninen, O.O.; Lebret, E.; Ilacqua, V.; Katsouyanni, K.; Künzli, N.; Srám, R.J.; Jantunen, M. Infiltration of Ambient PM2.5 and Levels of Indoor Generated Non-ETS PM2.5 in Residences of Four European Cities. Atmos. Environ. 2004, 38, 6411–6423. [Google Scholar] [CrossRef]
- Wand, H.; Lambert, S.A.; Tamburro, C.; Iacocca, M.A.; O’Sullivan, J.W.; Sillari, C.; Kullo, I.J.; Rowley, R.; Dron, J.S.; Brockman, D.; et al. Improving Reporting Standards for Polygenic Scores in Risk Prediction Studies. Nature 2021, 591, 211–219. [Google Scholar] [CrossRef] [PubMed]
- Daniels, M.J.; Dominici, F.; Samet, J.M.; Zeger, S.L. Estimating Particulate Matter-Mortality Dose-Response Curves and Threshold Levels: An Analysis of Daily Time-Series for the 20 Largest US Cities. Am. J. Epidemiol. 2000, 152, 397–406. [Google Scholar] [CrossRef] [PubMed] [Green Version]

| Characteristic | Overall n = 1542 | Age 9 Visit n = 749 | Age 15 Visit n = 793 | p-Value | Number of Observations |
|---|---|---|---|---|---|
| Child Characteristics | |||||
| Sex | 0.836 | 1542 | |||
| Female | 769 (49.9%) | 371 (49.5%) | 398 (50.2%) | ||
| Male | 773 (50.1%) | 378 (50.5%) | 395 (49.8%) | ||
| Race/ethnicity | 0.999 | 1542 | |||
| Non-Hispanic White | 256 (16.6%) | 124 (16.6%) | 132 (16.6%) | ||
| Non-Hispanic Black | 868 (56.3%) | 420 (56.1%) | 448 (56.5%) | ||
| Hispanic | 306 (19.8%) | 150 (20.0%) | 156 (19.7%) | ||
| Other | 44 (2.85%) | 21 (2.80%) | 23 (2.90%) | ||
| Multiracial | 68 (4.41%) | 34 (4.54%) | 34 (4.29%) | ||
| Age at DNA methylation measure | 12.4 (3.07) | 9.30 (0.34) | 15.4 (0.49) | - | 1542 |
| Maternal Characteristics at Birth | |||||
| Income-to-needs ratio | 2.27 (2.49) | 2.29 (2.51) | 2.25 (2.48) | 0.728 | 1542 |
| Marital status | 0.791 | 1542 | |||
| Married | 365 (23.7%) | 180 (24.0%) | 185 (23.3%) | ||
| Not married | 1177 (76.3%) | 569 (76.0%) | 608 (76.7%) | ||
| Race/ethnicity | 0.998 | 1542 | |||
| Non-Hispanic White | 274 (17.8%) | 133 (17.8%) | 141 (17.8%) | ||
| Non-Hispanic Black | 902 (58.5%) | 437 (58.3%) | 465 (58.6%) | ||
| Hispanic | 312 (20.2%) | 153 (20.4%) | 159 (20.1%) | ||
| Other | 54 (3.50%) | 26 (3.47%) | 28 (3.53%) | ||
| City of residence | >0.999 | 1542 | |||
| Oakland | 114 (7.39%) | 57 (7.61%) | 57 (7.19%) | ||
| Baltimore | 97 (6.29%) | 46 (6.14%) | 51 (6.43%) | ||
| Detroit | 312 (20.2%) | 148 (19.8%) | 164 (20.7%) | ||
| Newark | 51 (3.31%) | 27 (3.60%) | 24 (3.03%) | ||
| Philadelphia | 120 (7.78%) | 59 (7.88%) | 61 (7.69%) | ||
| Richmond | 143 (9.27%) | 73 (9.75%) | 70 (8.83%) | ||
| Corpus Christi | 93 (6.03%) | 44 (5.87%) | 49 (6.18%) | ||
| Indianapolis | 92 (5.97%) | 47 (6.28%) | 45 (5.67%) | ||
| Milwaukee | 81 (5.25%) | 38 (5.07%) | 43 (5.42%) | ||
| New York | 30 (1.95%) | 14 (1.87%) | 16 (2.02%) | ||
| San Jose | 79 (5.12%) | 40 (5.34%) | 39 (4.92%) | ||
| Boston | 18 (1.17%) | 9 (1.20%) | 9 (1.13%) | ||
| Nashville | 25 (1.62%) | 13 (1.74%) | 12 (1.51%) | ||
| Chicago | 73 (4.73%) | 31 (4.14%) | 42 (5.30%) | ||
| Jacksonville | 20 (1.30%) | 10 (1.34%) | 10 (1.26%) | ||
| Toledo | 87 (5.64%) | 39 (5.21%) | 48 (6.05%) | ||
| San Antonio | 31 (2.01%) | 15 (2.00%) | 16 (2.02%) | ||
| Pittsburgh | 41 (2.66%) | 21 (2.80%) | 20 (2.52%) | ||
| Norfolk | 35 (2.27%) | 18 (2.40%) | 17 (2.14%) | ||
| Air Pollution Exposure (μg/m3/day) | |||||
| PM2.5 at birth | 27.9 (7.04) | 27.8 (7.07) | 28.0 (7.02) | 0.546 | 1542 |
| Missing | 0 | ||||
| PM10 at birth | 15.0 (3.06) | 15.0 (3.09) | 15.0 (3.03) | 0.927 | 1425 |
| Missing | 117 (100%) | 59 (100%) | 58 (100%) | 117 | |
| PM2.5 at age 1 | 25.9 (5.29) | 25.8 (5.32) | 26.0 (5.27) | 0.46 | 1454 |
| Missing | 88 (100%) | 39 (100%) | 49 (100%) | 88 | |
| PM10 at age 1 | 14.6 (3.05) | 14.6 (3.06) | 14.6 (3.04) | 0.892 | 1452 |
| Missing | 90 (100%) | 41 (100%) | 49 (100%) | 90 | |
| PM2.5 exposure at age 3 | 26.7 (7.72) | 26.6 (7.77) | 26.7 (7.67) | 0.812 | 1405 |
| Missing | 137 (100%) | 65 (100%) | 72 (100%) | 137 | |
| PM10 exposure at age 3 | 14.2 (3.28) | 14.2 (3.29) | 14.3 (3.27) | 0.664 | 1414 |
| Missing | 128 (100%) | 61 (100%) | 67 (100%) | 128 | |
| DNA Methylation Score | |||||
| PM2.5 methylation score (raw) | −0.05 (0.75) | −0.09 (0.71) | −0.02 (0.77) | 0.058 | 1542 |
| PM2.5 methylation score (centered) | −0.05 (0.75) | −0.09 (0.71) | −0.02 (0.77) | 0.058 | 1542 |
| PM2.5 methylation score (z-score) | −0.07 (0.52) | −0.08 (0.51) | −0.06 (0.54) | 0.538 | 1542 |
| PM10 methylation score (raw) | −0.08 (0.51) | −0.15 (0.47) | −0.02 (0.55) | <0.001 | 1542 |
| PM10 methylation score (centered) | −0.08 (0.51) | −0.15 (0.47) | −0.02 (0.55) | <0.001 | 1542 |
| PM10 methylation score (z-score) | −0.09 (0.22) | −0.12 (0.21) | −0.06 (0.22) | <0.001 | 1542 |
| NO2 methylation score (raw) | −0.02 (0.89) | −0.05 (0.87) | 0.01 (0.91) | 0.188 | 1542 |
| NO2 methylation score (centered) | −0.02 (0.89) | −0.05 (0.87) | 0.01 (0.91) | 0.188 | 1542 |
| NO2 methylation score (z-score) | −0.05 (0.71) | −0.05 (0.69) | −0.06 (0.73) | 0.734 | 1542 |
| Saliva Cell Composition | |||||
| Percent immune cells | 93.9 (13.6) | 95.3 (11.8) | 92.5 (14.9) | <0.001 | 1542 |
| Percent epithelial cells | 6.15 (13.6) | 4.69 (11.8) | 7.52 (14.9) | <0.001 | 1542 |
| Site-Specific DNA Methylation | |||||
| cg00905156 | 2.48 (1.52) | 2.30 (1.40) | 2.64 (1.60) | <0.001 | 1542 |
| cg06849931 | 73.4 (13.5) | 74.8 (12.1) | 72.0 (14.5) | <0.001 | 1542 |
| cg15082635 | 1.91 (0.77) | 1.74 (0.60) | 2.07 (0.88) | <0.001 | 1542 |
| cg18640183 | 4.82 (1.21) | 4.79 (1.21) | 4.84 (1.20) | 0.380 | 1542 |
| cg20340716 | 92.8 (1.37) | 92.7 (1.46) | 92.9 (1.27) | 0.002 | 1542 |
| cg24127244 | 2.46 (0.65) | 2.34 (0.57) | 2.57 (0.71) | <0.001 | 1542 |
| Raw DNA Methylation | Centered DNA Methylation | Centered and Scaled DNA Methylation | |||||||||||||
|---|---|---|---|---|---|---|---|---|---|---|---|---|---|---|---|
| Exposure | Age | nindiv | nobs | Effect Estimate | Lower Confidence Interval | Upper Confidence Interval | p-Value | Effect Estimate | Lower Confidence Interval | Upper Confidence Interval | p-Value | Effect Estimate | Lower Confidence Interval | Upper Confidence Interval | p-Value |
| PM2.5 | All | 787 | 1542 | −0.029 | −0.073 | 0.016 | 0.206 | −0.029 | −0.073 | 0.016 | 0.206 | −0.017 | −0.051 | 0.018 | 0.345 |
| PM2.5 | 9 | 749 | 749 | −0.021 | −0.070 | 0.028 | 0.399 | −0.021 | −0.070 | 0.028 | 0.399 | −0.014 | −0.054 | 0.026 | 0.478 |
| PM2.5 | 15 | 793 | 793 | −0.017 | −0.065 | 0.030 | 0.475 | −0.017 | −0.065 | 0.030 | 0.475 | −0.008 | −0.047 | 0.031 | 0.675 |
| PM10 | All | 728 | 1425 | −0.147 | −0.304 | 0.010 | 0.066 | −0.147 | −0.304 | 0.010 | 0.066 | −0.133 | −0.274 | 0.008 | 0.065 |
| PM10 | 9 | 690 | 690 | −0.004 | −0.023 | 0.015 | 0.701 | −0.004 | −0.023 | 0.015 | 0.701 | −0.005 | −0.021 | 0.012 | 0.573 |
| PM10 | 15 | 735 | 735 | −0.024 | −0.043 | −0.005 | 0.012 | −0.024 | −0.043 | −0.005 | 0.012 | −0.023 | −0.039 | −0.007 | 0.005 |
| Saliva DNA Methylation Age 15 in the Fragile Families and Child Wellbeing Study | Published Cord Blood DNA Methylation | ||||||||
|---|---|---|---|---|---|---|---|---|---|
| DNA Methylation Site | Nearest Gene | Chr | Position | Effect Estimate | Lower Confidence Interval | Upper Confidence Interval | p-Value | Effect Estimate | p-Value |
| cg00905156 | FAM13A | 4 | 89744363 | −0.048 | −0.191 | 0.094 | 0.506 | 0.001 | 3.55 × 10−7 |
| cg06849931 | NOTCH4 | 6 | 32165893 | 0.160 | −0.228 | 0.547 | 0.420 | −0.001 | 1.72 × 10−6 |
| cg15082635 | GNB2L1; SNORD96A | 5 | 180670110 | −0.009 | −0.085 | 0.068 | 0.821 | 0.001 | 8.29 × 10−8 |
| cg18640183 | P4HA2 | 5 | 131563610 | −0.119 | −0.224 | −0.014 | 0.027 | 0.001 | 1.80 × 10−6 |
| cg20340716 | USP43 | 17 | 9559558 | 0.135 | 0.026 | 0.244 | 0.015 | −0.002 | 1.50 × 10−7 |
| cg24127244 | SRPRB | 3 | 133524572 | −0.015 | −0.076 | 0.046 | 0.627 | 0.001 | 7.33 × 10−7 |
Publisher’s Note: MDPI stays neutral with regard to jurisdictional claims in published maps and institutional affiliations. |
© 2021 by the authors. Licensee MDPI, Basel, Switzerland. This article is an open access article distributed under the terms and conditions of the Creative Commons Attribution (CC BY) license (https://creativecommons.org/licenses/by/4.0/).
Share and Cite
Bakulski, K.M.; Fisher, J.D.; Dou, J.F.; Gard, A.; Schneper, L.; Notterman, D.A.; Ware, E.B.; Mitchell, C. Prenatal Particulate Matter Exposure Is Associated with Saliva DNA Methylation at Age 15: Applying Cumulative DNA Methylation Scores as an Exposure Biomarker. Toxics 2021, 9, 262. https://doi.org/10.3390/toxics9100262
Bakulski KM, Fisher JD, Dou JF, Gard A, Schneper L, Notterman DA, Ware EB, Mitchell C. Prenatal Particulate Matter Exposure Is Associated with Saliva DNA Methylation at Age 15: Applying Cumulative DNA Methylation Scores as an Exposure Biomarker. Toxics. 2021; 9(10):262. https://doi.org/10.3390/toxics9100262
Chicago/Turabian StyleBakulski, Kelly M., Jonah D. Fisher, John F. Dou, Arianna Gard, Lisa Schneper, Daniel A. Notterman, Erin B. Ware, and Colter Mitchell. 2021. "Prenatal Particulate Matter Exposure Is Associated with Saliva DNA Methylation at Age 15: Applying Cumulative DNA Methylation Scores as an Exposure Biomarker" Toxics 9, no. 10: 262. https://doi.org/10.3390/toxics9100262
APA StyleBakulski, K. M., Fisher, J. D., Dou, J. F., Gard, A., Schneper, L., Notterman, D. A., Ware, E. B., & Mitchell, C. (2021). Prenatal Particulate Matter Exposure Is Associated with Saliva DNA Methylation at Age 15: Applying Cumulative DNA Methylation Scores as an Exposure Biomarker. Toxics, 9(10), 262. https://doi.org/10.3390/toxics9100262

