Extractables and Leachables in Pharmaceutical Products: Potential Adverse Effects and Toxicological Risk Assessment
Highlights
- Drug products can interact with materials during production, storage, and administration, introducing leachables.
- Leachables can reduce stability, compromise efficacy, alter physical properties, or pose direct toxicity risks.
- Identifying, quantifying, and assessing leachables is critical to ensure patient safety and product quality.
- Applying ICH Q3E guidelines will shape global regulatory strategies and risk management practices.
Abstract
1. Introduction
2. Safety Risks Associated with Leachables
| Leachable/Leachable Class | Toxicological/Quality Risk | Possible Sources |
|---|---|---|
| Phthalates (e.g., DEHP) | Reproductive and developmental toxicity; endocrine disruption [7,8,9,10] | Plasticized PVC (IV bags, tubing, catheters, etc.) [7,8,9,10] |
| Bisphenols (e.g., BPA) | Endocrine disruption; reproductive toxicity; potential metabolic/immune effects [11,30] | Polycarbonate plastics; Epoxy resins [11,30] |
| N-Nitrosamines (e.g., NDMA, NDBA) | Potential or known mutagenic carcinogens [10,31] | Elastomers [10,14]; reaction between nitrogen oxides from nitrocellulose lidding foil and low-molecular-weight amines [12]; printed overwraps or pouches [16] |
| PAHs (e.g., Benzo[a]pyrene) | Potential or known mutagenic carcinogens [10,31] | Carbon black (colorant or reinforcing agent in polymers) [10] |
| 2-Mercaptobenzothiazole (MBT) | Probable carcinogen (IARC Group 2A) [32] | Elastomers (vulcanization accelerator) [10] |
| Dialkylphenol disulfide and related substances | Indirect (Product-Mediated): Adjuvant effect causing immunogenicity (e.g., PRCA in EPREX case) [18,19] | Uncoated rubber components (e.g., stoppers and plungers) [18,19] |
| Metals (e.g., Tungsten, Aluminium, Zinc, Calcium) | Direct: Wide range of toxicological properties depending on the specific elemental impurity [17] Indirect (Product-Mediated): Protein oxidation and aggregation (immunogenicity risk), precipitation of phosphate salts in phosphate-buffered formulations [5,20,21,22] | Glass, metal, elastomer and plastic components; Glass forming pins (tungsten) [5] |
| Acrylic acid | Indirect (Product-Mediated): Covalent modification of proteins (Michael addition) at Lys/His/N-term that alters charge/hydrophobicity which can compromise stability, efficacy and/or safety of proteins [23] | Acrylic adhesives (e.g., used in pre-filled syringes for needle attachment) [23] |
| Aldehydes (e.g., Formaldehyde, Acetaldehyde) | Direct: Potential or known mutagenic carcinogens and sensitizers [33,34] Indirect (Product-Mediated): Schiff base formation (loss of activity), which can also lead to protein cross-linking (dimerization) [24] | Various polymers—typically originating from polymer degradation, which may occur during manufacturing, sterilization, and/or due to material aging during long-term storage [24] |
3. Toxicological Risk Assessment of Extractables and Leachables
3.1. Toxicological Limits Applicable in the Analyses of Extractables and Leachables
- Reporting threshold: 1 ppm
- Identification threshold: 10 ppm
- Qualification threshold: 20 ppm
3.2. Translation of Toxicological Limits into Analytical Limits in Extractables and Leachables Analyses
3.3. The Process of Toxicological Risk Assessment of Extractables and Leachables
3.3.1. Evaluation of Mutagenicity
3.3.2. Evaluation of Other Toxicological Endpoints
- F1: Accounts for extrapolation between species (takes into account the comparative surface area to body weight ratios for the species concerned and for humans).
- F2: Accounts for variability within the human population (intraspecies variability), protecting sensitive subpopulations. A default value of 10 is generally applied.
- F3: Accounts for the duration of the toxicity study when extrapolating from a subchronic study to a chronic exposure scenario. For example, a factor of 2 might be used to extrapolate from a 90-day toxicity study to a lifetime PDE.
- F4: Applied in cases of severe toxicity (e.g., non-genotoxic carcinogenicity, neurotoxicity, or teratogenicity).
- F5: Applied when a NOEL was not established and only LOEL is available—a factor of up to 10 may be used depending on the severity of the toxicity.
- The drug product is qualified to be safe with respect to the presence of leachables (MoS value is more than 1).
- The drug product is considered at risk due to the presence of leachables (MoS value is less than 1).
3.4. ICH Q3E Perspective on Toxicological Evaluation of Extractable and Leachables
3.4.1. Toxicological Thresholds
3.4.2. Classification of Leachables
- Class 1 (Leachables to be avoided): This category is reserved for compounds of high concern for which the default safety thresholds are not considered sufficiently protective. These are substances that should be avoided in materials used for pharmaceutical manufacturing and packaging whenever feasible.This class includes
- Highly potent mutagenic carcinogens, such as those belonging to the ICH M7 cohort of concern (i.e., N-nitroso-, aflatoxin-like-, and alkyl-azoxy compounds).
- ICH M7 Class 1 compounds with an AI below the standard TTC threshold of 1.5 µg/day.
- Certain highly potent non-mutagenic compounds for which the established QT values may not be protective of patient safety, such as BPA and benzo[a]pyrene.
- Class 2 (Leachables to be limited): This serves as the default category for the vast majority of identified leachables that do not meet the criteria for Class 1 or Class 3. If a Class 2 leachable is present at an exposure level exceeding the applicable SCT (QT for non-mutagenic systemic/local toxicity or TTC for mutagenic potential), it requires a compound-specific toxicological risk assessment to establish a safe level of exposure for the specific drug product [47].
- Class 3 (Leachables with relatively low toxic potential): This category includes compounds that are known to have a low toxicity potential. These are substances for which a robust toxicological database exists and a chronic PDE has been established to be well above the levels at which leachables are typically observed (specifically, a PDE greater than or equal to 1 mg/day). These compounds would not require further safety qualification if observed at daily exposure levels below 1.0 mg/day [47].
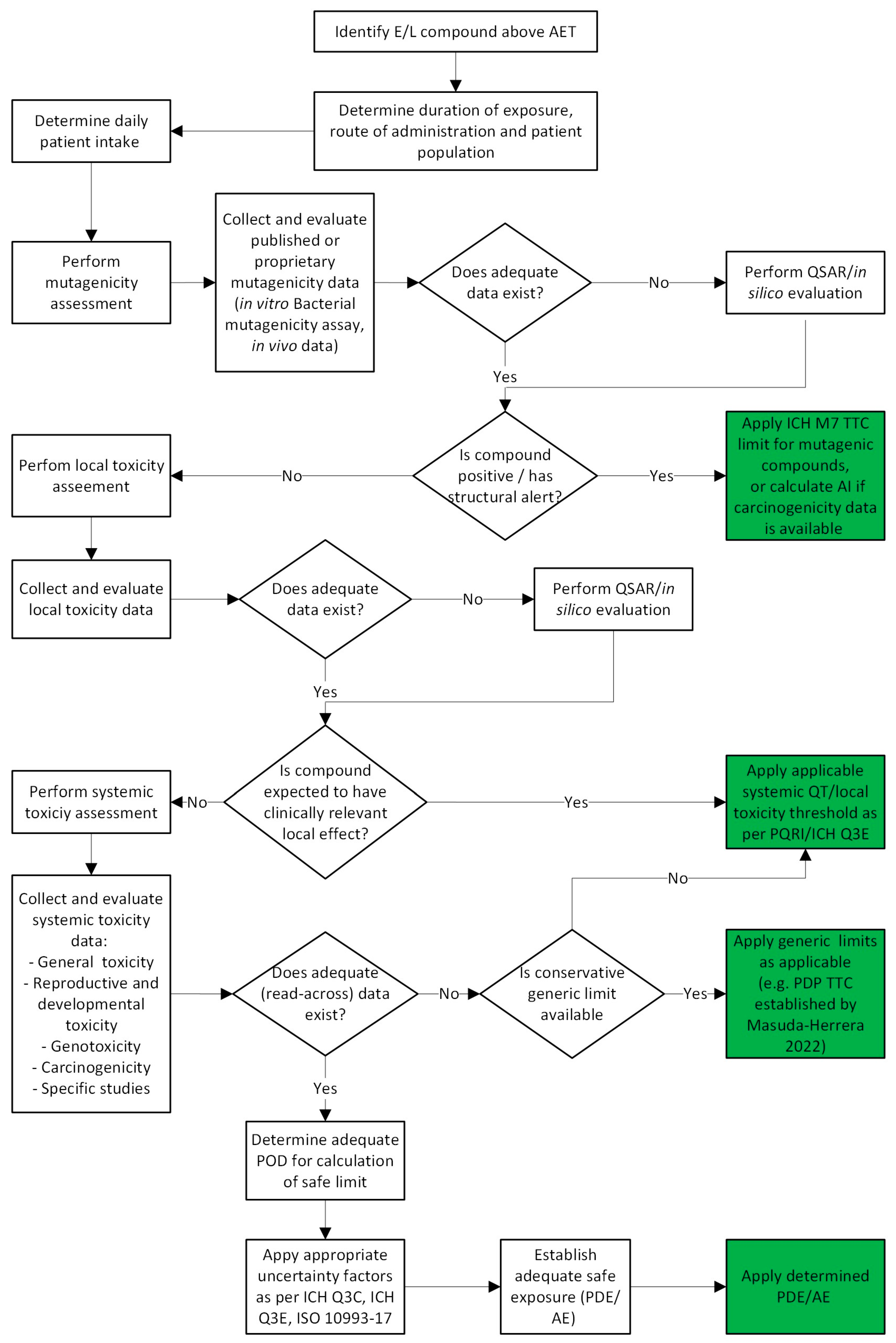
3.4.3. The Toxicological Evaluation Process for E&L
- Organic leachables exceeding AET based on SCT or any target leachables (e.g., Class 1) should be identified, quantified, and reported for toxicological evaluation.
- In case toxicologically justified, tentative structure identification can also be considered sufficient in certain cases.
- If a leachable is an elemental impurity, evaluation should be performed in line with ICH Q3D.
- For Class 2 leachables that exceed the relevant safety threshold (TTC or QT), for Class 3 leachables exceeding the levels of 1.0 mg/day, and for Class 1 leachables, the core of the toxicological qualification process is the derivation of a compound-specific AI or PDE.
- In the case of target analyses of Class 1 leachables, their AI should be derived as the initial step in the process, before the start of analysis, to inform the analytical chemists about the required limit of detection and limit of quantification.
- When no adequate toxicological data is available for a given leachable to conduct a safety risk assessment, a read-across approach may be used if appropriately justified.
- ICH Q3E recommends establishing the MoS [47].
- If the concentration of a leachable is below the relevant safety threshold (TTC or QT or AI or PDE), no further action is required.
- If the concentration of a leachable is above the relevant safety threshold (TTC or QT or AI or PDE) and it cannot be reduced, further toxicological risk assessment can be performed considering patient population, duration of use, and route of exposure. Generation of additional toxicological data should be considered as well.
- If further risk assessment supports safety, then no further action is required.
- If further risk assessment does not support the safety, then an appropriate risk mitigation strategy should be employed. In the end, the adequacy of the risk mitigation strategy has to be verified via the leachable study [47].
3.4.4. Embracing Modern Toxicology
- In vitro and in chemico assays: Using cell-based or chemical reactivity assays to assess specific toxicological endpoints, such as dermal sensitization.
- Read-across strategies: As formalized by the F7 factor, this involves using data from well-studied chemicals to assess the toxicity of structurally similar, data-poor chemicals.
4. Emerging Challenges
5. Conclusions
Author Contributions
Funding
Institutional Review Board Statement
Informed Consent Statement
Data Availability Statement
Conflicts of Interest
Abbreviations
| 3R | Replacement, Reduction, Refinement |
| AE | Acceptable exposure |
| AET | Analytical Evaluation Threshold |
| AI | Acceptable intake |
| bDtBPP | bis(2,4-di-tert-butylphenyl)phosphate |
| BHT | Butylated hydroxytoluene |
| BPA | Bisphenol A |
| CHO | Chinese Hamster Ovary |
| DEHP | Di(2-ethylhexyl) phthalate |
| DNA | deoxyribonucleic acid |
| DP | Drug product |
| DS | Drug substance |
| EC3 | Estimated concentration 3 |
| ECHA | European Chemicals Agency |
| EDE | Estimated daily exposure |
| ELSIE | Extractables and Leachables Safety Information Exchange |
| EMA | European Medicines Agency |
| EPO | Erythropoietin |
| EU | European Union |
| E&L | Extractables and leachables |
| FDA | Food and Drug Administration |
| GLP | Good laboratory practice |
| IgG | Immunoglobulin G |
| IUPAC | International union of pure and applied chemistry |
| LOD | Limit of Detection |
| LOEL | Lowest observed effect level |
| LOQ | Limit of Quantitation |
| LTL | Less-than-lifetime |
| LVP | Large-volume parenterals |
| MBT | 2-Mercapto-benzothiazole |
| MoS | Margin of safety |
| NAMs | New Approach Methodologies |
| NDBA | N-Nitrosodibutylamine |
| NDMA | N-Nitrosodimethylamine |
| NOAEL | No observed adverse effect level |
| NOEL | No observed effect level |
| OECD | Organization for Economic Co-operation and Development |
| OINDP | Orally inhaled and nasal drug products |
| PAHs | Polycyclic aromatic hydrocarbons |
| PDE | Permitted daily exposure |
| PDP | Parenteral drug products |
| PFAS | Per- and polyfluoroalkyl substances |
| PNAs | Polynuclear aromatic hydrocarbons |
| POD | Point of departure |
| PODP | Parenteral and Ophthalmic Drug Product |
| ppm | Parts per million |
| PPWR | Packaging and Packaging Waste Regulation |
| PQRI | Product Quality Research Institute |
| PRCA | Pure red cell aplasia |
| PTFE | Polytetrafluoroethylene |
| PVC | Polyvinyl chloride |
| REACH | Registration, Evaluation, Authorisation and Restriction of Chemicals |
| QSAR | Quantitative structure-activity relationship |
| QT | Qualification threshold |
| RSD | Relative standard deviation |
| SAR | Structure–activity relationship |
| SCT | Safety concern threshold |
| TD50 | Tumorigenic dose 50 |
| TSCA | Toxic Substances Control Act |
| TTC | Threshold of toxicological concern |
| UN | United Nations |
| USP | United States Pharmacopeia |
| UV | Ultraviolet |
| V(MDD) | Volume of maximum daily dose |
References
- USP. <1663> Assessment of Extractables Associated with Pharmaceutical Packaging/Delivery Systems; United States Pharmacopeia: Rockville, MD, USA, 2020. [Google Scholar] [CrossRef]
- USP. <1665> Characterization and Qualification of Plastic Components and Systems Used to Manufacture Pharmaceutical Drug Products and Biopharmaceutical Drug Substances and Products; United States Pharmacopeia: Rockville, MD, USA, 2022. [Google Scholar] [CrossRef]
- USP. <1664> Assessment of Drug Product Leachables Associated with Pharmaceutical Packaging/Delivery Systems; United States Pharmacopeia: Rockville, MD, USA, 2024. [Google Scholar] [CrossRef]
- Cuadros-Rodríguez, L.; Lazúen-Muros, M.; Ruiz-Samblás, C.; Navas-Iglesias, N. Leachables from Plastic Materials in Contact with Drugs. State of the Art and Review of Current Analytical Approaches. Int. J. Pharm. 2020, 583, 119332. [Google Scholar] [CrossRef]
- Jenke, D. Extractables and Leachables: Characterization of Drug Products, Packaging, Manufacturing and Delivery Systems, and Medical Devices, 1st ed.; Wiley: Hoboken, NJ, USA, 2022; ISBN 978-1-119-60507-2. [Google Scholar]
- Markovic, I. Evaluation of Safety and Quality Impact of Extractable and Leachable Substances in Therapeutic Biologic Protein Products: A Risk-Based Perspective. Expert Opin. Drug Saf. 2007, 6, 487–491. [Google Scholar] [CrossRef]
- Wang, Y.; Zhu, H.; Kannan, K.; Wang, Y.; Zhu, H.; Kannan, K. A Review of Biomonitoring of Phthalate Exposures. Toxics 2019, 7, 21. [Google Scholar] [CrossRef]
- Bowman, J.D.; Choudhury, M. Phthalates in Neonatal Health: Friend or Foe? J. Dev. Orig. Health Dis. 2016, 7, 652–664. [Google Scholar] [CrossRef] [PubMed]
- Hlisníková, H.; Petrovičová, I.; Kolena, B.; Šidlovská, M.; Sirotkin, A.; Hlisníková, H.; Petrovičová, I.; Kolena, B.; Šidlovská, M.; Sirotkin, A. Effects and Mechanisms of Phthalates’ Action on Reproductive Processes and Reproductive Health: A Literature Review. Int. J. Environ. Res. Public Health 2020, 17, 6811. [Google Scholar] [CrossRef] [PubMed]
- USP. <1381>Assessment of Elastomeric Components in Injectable Pharmaceutical Product Packaging/Delivery Systems; United States Pharmacopeia: Rockville, MD, USA, 2020. [Google Scholar] [CrossRef]
- Rubin, B.S. Bisphenol A: An Endocrine Disruptor with Widespread Exposure and Multiple Effects. J. Steroid Biochem. Mol. Biol. 2011, 127, 27–34. [Google Scholar] [CrossRef]
- European Medicines Agency. Questions and Answers for Marketing Authorisation Holders/Applicants on the CHMP Opinion for the Article 5(3) of Regulation (EC) No 726/2004 Referral on Nitrosamine Impurities in Human Medicinal Products; European Medicines Agency: Amsterdam, The Netherlands, 2025. [Google Scholar]
- US Department of Health and Human Services; Food and Drug Administration Guidance for Industry. Control of Nitrosamine Impurities in Human Drugs. Available online: https://www.fda.gov/regulatory-information/search-fda-guidance-documents/control-nitrosamine-impurities-human-drugs (accessed on 12 November 2025).
- USP. <1664.1> Orally Inhaled and Nasal Drug Products; United States Pharmacopeia: Rockville, MD, USA, 2015. [Google Scholar] [CrossRef]
- Golob, N.; Grahek, R.; Ross, M.; Roškar, R. Nitrocellulose Blister Material as a Source of N-Nitrosamine Contamination of Pharmaceutical Drug Products. Int. J. Pharm. 2022, 618, 121687. [Google Scholar] [CrossRef]
- FDA. August 18, 2025: Emerging Scientific and Technical Information on Leachable NDBA and Other Small-Molecule Nitrosamines in Infusion Bags; Food and Drug Administration: Silver Spring, MD, USA, 2025.
- ICH. International Council for Harmonisation of Technical Requirements for Pharmaceuticals for Human Use; ICH Guideline Q3D (R2) on Elemental Impurities; Harmonisation for Bettr Health: London, UK, 2022. [Google Scholar]
- Boven, K.; Stryker, S.; Knight, J.; Thomas, A.; Van Regenmortel, M.; Kemeny, D.M.; Power, D.; Rossert, J.; Casadevall, N. The Increased Incidence of Pure Red Cell Aplasia with an Eprex Formulation in Uncoated Rubber Stopper Syringes. Kidney Int. 2005, 67, 2346–2353. [Google Scholar] [CrossRef]
- Pang, J.; Blanc, T.; Brown, J. UV-Absorbing Leachables in Unexpected Occurrence at a. PDA J. Pharm. Sci. Technol. 2007, 61, 423–432. [Google Scholar]
- Liu, W.; Swift, R.; Torraca, G.; Nashed-Samuel, Y.; Wen, Z.-Q.; Jiang, Y.; Vance, A.; Mire-Sluis, A.; Freund, E.; Davis, J.; et al. Root Cause Analysis of Tungsten-Induced Protein Aggregation in Pre-Filled Syringes. PDA J. Pharm. Sci. Technol. 2010, 64, 11–19. [Google Scholar] [PubMed]
- Seidl, A.; Hainzl, O.; Richter, M.; Fischer, R.; Böhm, S.; Deutel, B.; Hartinger, M.; Windisch, J.; Casadevall, N.; London, G.M.; et al. Tungsten-Induced Denaturation and Aggregation of Epoetin Alfa During Primary Packaging as a Cause of Immunogenicity. Pharm. Res. 2012, 29, 1454–1467. [Google Scholar] [CrossRef]
- Christensen, S.; Moeller, E.H.; Bonde, C.; Lilleoere, A.-M. Preliminary Studies of the Physical Stability of a Glucagon-like Peptide-1 Derivate in the Presence of Metal Ions. Eur. J. Pharm. Biopharm. 2007, 66, 366–371. [Google Scholar] [CrossRef]
- Liu, D.; Nashed-Samuel, Y.; Bondarenko, P.V.; Brems, D.N.; Ren, D. Interactions between Therapeutic Proteins and Acrylic Acid Leachable. PDA J. Pharm. Sci. Technol. 2012, 66, 12–19. [Google Scholar] [CrossRef] [PubMed]
- Baderdin, S.; Janousek, J.; Brandstaetter, H.; Morley, N.; Weber, L.; Sobańtka, A. Impact of Formaldehyde, Acetaldehyde, and N-(3-(Dimethylamino)Propyl)Methacrylamide on the Efficacy of the Human Derived Coagulation Factor IX. Int. J. Pharm. 2023, 634, 122664. [Google Scholar] [CrossRef]
- Richter, C.; Lipperheide, C.; Lipke, U.; Lamprecht, A. Impact of Extractables from Rubber Closures on Protein Stability under Heat Stress. Eur. J. Pharm. Biopharm. 2018, 130, 22–29. [Google Scholar] [CrossRef] [PubMed]
- Hammond, M.; Nunn, H.; Rogers, G.; Lee, H.; Marghitoiu, A.-L.; Perez, L.; Nashed-Samuel, Y.; Anderson, C.; Vandiver, M.; Kline, S. Identification of a Leachable Compound Detrimental to Cell Growth in Single-Use Bioprocess Containers. PDA J. Pharm. Sci. Technol. 2013, 67, 123–134. [Google Scholar] [CrossRef]
- Hammond, M.; Marghitoiu, L.; Lee, H.; Perez, L.; Rogers, G.; Nashed-Samuel, Y.; Nunn, H.; Kline, S. A Cytotoxic Leachable Compound from Single-Use Bioprocess Equipment That Causes Poor Cell Growth Performance. Biotechnol. Prog. 2014, 30, 332–337. [Google Scholar] [CrossRef]
- Peng, J.; Zhao, Y.; Hong, Y.; Burkhalter, R.S.; Hogue, C.L.; Tran, E.; Wei, L.; Romeo, L.; Dolley-Sonneville, P.; Melkoumian, Z.; et al. Chemical Identity and Mechanism of Action and Formation of a Cell Growth Inhibitory Compound from Polycarbonate Flasks. Anal. Chem. 2018, 90, 4603–4610. [Google Scholar] [CrossRef]
- Huang, M.; Horwitz, T.S.; Zweiben, C.; Singh, S.K. Impact of Extractables/Leachables from Filters on Stability of Protein Formulations. J. Pharm. Sci. 2011, 100, 4617–4630. [Google Scholar] [CrossRef] [PubMed]
- Akash, M.S.H.; Rasheed, S.; Rehman, K.; Imran, M.; Assiri, M.A. Toxicological Evaluation of Bisphenol Analogues: Preventive Measures and Therapeutic Interventions. RSC Adv. 2023, 13, 21613–21628. [Google Scholar] [CrossRef]
- European Medicines Agency. International Conference on Harmonization of Technical Requirements for Registration of Pharmaceuticals for Human Use ICH Guideline M7 (R1) on Assessment and Control of DNA Reactive (Mutagenic) Impurities in Pharmaceuticals to Limit Potential Carcinogenic Risk; European Medicines Agency: Amsterdam, The Netherlands, 2023. [Google Scholar]
- Murawski, A.; Schmied-Tobies, M.I.H.; Schwedler, G.; Rucic, E.; Gries, W.; Schmidtkunz, C.; Küpper, K.; Leng, G.; Conrad, A.; Kolossa-Gehring, M. 2-Mercaptobenzothiazole in Urine of Children and Adolescents in Germany—Human Biomonitoring Results of the German Environmental Survey 2014–2017 (GerES V). Int. J. Hyg. Environ. Health 2020, 228, 113540. [Google Scholar] [CrossRef]
- Patlewicz, G.; Basketter, D.A.; Smith, C.K.; Hotchkiss, S.A.; Roberts, D.W. Skin-Sensitization Structure-Activity Relationships for Aldehydes. Contact Dermat. 2001, 44, 331–336. [Google Scholar] [CrossRef]
- Vijayraghavan, S.; Saini, N. Aldehyde-Associated Mutagenesis─Current State of Knowledge. Chem. Res. Toxicol. 2023, 36, 983–1001. [Google Scholar] [CrossRef]
- Ball, D.J.; Norwood, D.L.; Stults, C.L.M.; Nagao, L.M. (Eds.) Leachables and Extractables Handbook: Safety Evaluation, Qualification, and Best Practices Applied to Inhalation Drug Products, 1st ed.; Wiley: Hoboken, NJ, USA, 2012; ISBN 978-0-470-17365-7. [Google Scholar]
- FDA. Guidance for Industry: Container Closure Systems for Packaging Human Drugs and Biologics; Food and Drug Administration: Silver Spring, MD, USA, 1999. [Google Scholar]
- ISO 10993–18; 2020 Biological Evaluation of Medical Devices-Part 18: Chemical Characterization of Medical Device Materials within a Risk Management Process. International Organization for Standardization (ISO): Geneva, Switzerland, 2020.
- European Medicines Agency. International Conference on Harmonization of Technical Requirements for Registration of Pharmaceuticals for Human Use ICH Q3B (R2): Impurities in New Drug Products; ICH Harmonized Tripartite Guideline; European Medicines Agency: London, UK, 2006; p. 12. [Google Scholar]
- PQRI. Leachables and Extractables Working Group Safety Thresholds and Best Practices for Extractables and Leachables in Orally Inhaled and Nasal Drug Products; Product Quality Research Institute: Washington, DC, USA, 2006; p. 272. [Google Scholar]
- PQRI. Safety Thresholds and Best Demonstrated Practices for Extractables and Leachables in Parenteral Drug Products (Intravenous, Subcutaneous, and Intramuscular); Product Quality Research Institute: Washington, DC, USA, 2021; p. 94. [Google Scholar]
- Norwood, D.L.; Paskiet, D.; Ruberto, M.; Feinberg, T.; Schroeder, A.; Poochikian, G.; Wang, Q.; Deng, T.J.; DeGrazio, F.; Munos, M.K.; et al. Best Practices for Extractables and Leachables in Orally Inhaled and Nasal Drug Products: An Overview of the PQRI Recommendations. Pharm. Res. 2008, 25, 727–739. [Google Scholar] [CrossRef]
- FDA. Quality Considerations for Topical Ophthalmic Drug Products; Guidance for Industry (DRAFT); Food and Drug Administration: Silver Spring, MD, USA, 2023; p. 14. [Google Scholar]
- Houston, C.T.; Rodrigues, A.D.; Smith, B.B.; Wang, T.; Richardson, M. Principles for Management of Extractables and Leachables in Ophthalmic Drug Products. PDA J. Pharm. Sci. Technol. 2022, 76, 278. [Google Scholar] [CrossRef] [PubMed]
- Rice, Y.Y.; Dolan, D.G.; Bandara, S.B.; Morgan, R.E.; Garry, M.; Tsuji, J. Considerations and Derivations of Permitted Daily Exposure Limits for Impurities from Intravitreal Pharmaceutical Products. Regul. Toxicol. Pharmacol. 2025, 155, 105745. [Google Scholar] [CrossRef]
- Broschard, T.H.; Glowienke, S.; Bruen, U.S.; Nagao, L.M.; Teasdale, A.; Stults, C.L.M.; Li, K.L.; Iciek, L.A.; Erexson, G.; Martin, E.A.; et al. Assessing Safety of Extractables from Materials and Leachables in Pharmaceuticals and Biologics—Current Challenges and Approaches. Regul. Toxicol. Pharmacol. 2016, 81, 201–211. [Google Scholar] [CrossRef] [PubMed]
- ISO 10993-17:2023; Biological Evaluation of Medical Devices Part 17: Toxicological Risk Assessment of Medical Device Constituents. International Organization for Standardization (ISO): Geneva, Switzerland, 2023; p. 65.
- International Council for Harmonisation. Guideline for Extractables and Leachables (ICH Q3E); Draft Guideline Step 2b; Harmonisation for Bettr Health: London, UK, 2025. [Google Scholar]
- M7 Implementation Working Group. ICH M7 Guideline: Assessment and Control of DNA Reactive (Mutagenic) Impurities in Pharmaceuticals to Limit Potential Carcinogenic Risk; Questions and Answers; European Medicines Agency: Amsterdam, The Netherlands, 2020. [Google Scholar]
- Losada-Fernández, I.; Martín, A.S.; Moreno-Nombela, S.; Suárez-Cabrera, L.; Valencia, L.; Pérez-Aciego, P.; Velasco, D.; Losada-Fernández, I.; Martín, A.S.; Moreno-Nombela, S.; et al. In Vitro Skin Models for Skin Sensitisation: Challenges and Future Directions. Cosmetics 2025, 12, 173. [Google Scholar] [CrossRef]
- Masuda-Herrera, M.J.; Bercu, J.P.; Broschard, T.H.; Burild, A.; Hasselgren, C.; Parris, P.; Ford, L.C.; Graham, J.; Stanard, B.; Comerford, M.; et al. Development of Duration-Based Non-Mutagenic Thresholds of Toxicological Concern (TTCs) Relevant to Parenteral Extractables and Leachables (E&Ls). PDA J. Pharm. Sci. Technol. 2022, 76, 369. [Google Scholar] [CrossRef] [PubMed]
- Parris, P.; Whelan, G.; Burild, A.; Whritenour, J.; Bruen, U.; Bercu, J.; Callis, C.; Chilton, M.L.; Graham, J.; Johann, E.; et al. Sensitization Assessment of Extractables and Leachables in Pharmaceuticals: ELSIE Database Analysis. PDA J. Pharm. Sci. Technol. 2024, 78, 399. [Google Scholar] [CrossRef]
- Parris, P.; Whelan, G.; Burild, A.; Whritenour, J.; Bruen, U.; Bercu, J.; Callis, C.; Graham, J.; Johann, E.; Griffin, T.; et al. Framework for Sensitization Assessment of Extractables and Leachables in Pharmaceuticals. Crit. Rev. Toxicol. 2022, 52, 125–138. [Google Scholar] [CrossRef]
- OECD. (Q)SAR Assessment Framework: Guidance for the Regulatory Assessment of (Quantitative) Structure Activity Relationship Models and Predictions, 2nd ed.; OECD Series on Testing and Assessment; Organisation for Economic Co-Operation and Development: Paris, France, 2024. [Google Scholar]
- OECD. Draft Detailed Review Paper (DRP) to Facilitate the Development of Test Methods to Predict the Respiratory Sensitisation Potential of Low Molecular Weight Chemicals; Organisation for Economic Co-Operation and Development: Paris, France, 2025. [Google Scholar]
- Golden, E.; Macmillan, D.S.; Dameron, G.; Kern, P.; Hartung, T.; Maertens, A. Evaluation of the Global Performance of Eight in Silico Skin Sensitization Models Using Human Data. ALTEX 2021, 38, 33–48. [Google Scholar] [CrossRef] [PubMed]
- Chilton, M.L.; Jones, T.; Fowkes, A.; Macmillan, D.S.; Kidd, D. Evaluating the Ability of Defined Approaches to Predict the Human Skin Sensitisation Potential of Chemicals Previously Untested in New Approach Methodologies. Regul. Toxicol. Pharmacol. 2026, 164, 105963. [Google Scholar] [CrossRef] [PubMed]
- European Medicines Agency. International Conference on Harmonization of Technical Requirements for Registration of Pharmaceuticals for Human Use ICH Q3C (R9) Guideline on Impurities: Guideline for Residual Solvents; European Medicines Agency: Amsterdam, The Netherlands, 2024; p. 51. [Google Scholar]
- Parris, P.; Martin, E.A.; Stanard, B.; Glowienke, S.; Dolan, D.G.; Li, K.; Binazon, O.; Giddings, A.; Whelan, G.; Masuda-Herrera, M.; et al. Considerations When Deriving Compound-Specific Limits for Extractables and Leachables from Pharmaceutical Products: Four Case Studies. Regul. Toxicol. Pharmacol. 2020, 118, 104802. [Google Scholar] [CrossRef] [PubMed]
- Draft USP. <1664.1>Assessment of Leachables in Orally Inhaled and Nasal Drug Products; United States Pharmacopeia: Rockville, MD, USA, 2025; Commenting Open from 03-Nov-2025 to 31-Jan-2026. [Google Scholar] [CrossRef]
- European Medicines Agency. International Conference on Harmonization of Technical Requirements for Registration of Pharmaceuticals for Human Use ICH Topic Q 3 A (R2) Impurities in New Drug Substances; European Medicines Agency: London, UK, 2006. [Google Scholar]
- Pahl, I.; Pahl, A.; Hauk, A.; Budde, D.; Sievers, S.; Fruth, L.; Menzel, R. Assessing Biologic/Toxicologic Effects of Extractables from Plastic Contact Materials for Advanced Therapy Manufacturing Using Cell Painting Assay and Cytotoxicity Screening. Sci. Rep. 2024, 14, 5933. [Google Scholar] [CrossRef]
- USP. <665>Plastic Components and Systems Used to Manufacture Pharmaceutical Drug Products and Biopharmaceuticals Drug Substances and Products; United States Pharmacopeia: Rockville, MD, USA, 2022; To Be Official on 01-May-2026. [Google Scholar] [CrossRef]
- FDA. Technical Considerations for Additive Manufactured Medical Devices—Guidance for Industry and Food and Drug Administration Staff; Food and Drug Administration: Silver Spring, MD, USA, 2017. [Google Scholar]
- European Commission. Regulation (EU) 2025/40 of the European Parliament and of the Council of 19 December 2024 on Packaging and Packaging Waste, Amending Regulation (EU) 2019/1020 and Directive (EU) 2019/904, and Repealing Directive 94/62/EC (Text with EEA Relevance); European Commission: Brussels, Belgium, 2024.
- Spyrakis, F.; Dragani, T.A.; Spyrakis, F.; Dragani, T.A. The EU’s Per- and Polyfluoroalkyl Substances (PFAS) Ban: A Case of Policy over Science. Toxics 2023, 11, 721. [Google Scholar] [CrossRef]
- Klingelhöfer, D.; Braun, M.; Groneberg, D.A.; Brüggmann, D. The “Forever” per- and Polyfluoroalkyl Substances (PFAS): A Critical Accounting of Global Research on a Major Threat under Changing Regulations. Chemosphere 2024, 354, 141694. [Google Scholar] [CrossRef]
- US Environmental Protection Agency. TSCA Section 8(a)(7) Reporting and Recordkeeping Requirements for Perfluoroalkyl and Polyfluoroalkyl Substances. Available online: https://www.epa.gov/assessing-and-managing-chemicals-under-tsca/tsca-section-8a7-reporting-and-recordkeeping (accessed on 11 January 2026).
- European Medicines Agency. Draft Reflection Paper on the Current Regulatory Testing Requirements for Medicinal Products for Human Use and Opportunities for Implementation of the 3Rs; European Medicines Agency: Amsterdam, The Netherlands, 2024. [Google Scholar]
- FDA. Implementing Alternative Methods. Available online: https://www.fda.gov/science-research/advancing-alternative-methods-fda/implementing-alternative-methods (accessed on 13 January 2026).



| Degree of Concern Associated with the Route of Administration | Likelihood of Packaging Component-Dosage Form Interaction | ||
|---|---|---|---|
| High | Medium | Low | |
| Highest |
|
|
|
| High |
|
| / |
| Low |
| / |
|
| Route of Administration | Threshold Type | Recommended Limit | Reference Guideline |
|---|---|---|---|
| OINDP | SCT | 0.15 µg/day 1 | PQRI, USP <1664.1> [14,39] |
| QT | 5 µg/day | ||
| PDP | SCT | 1.5 µg/day 2 | PQRI [40] |
| QT | 5 µg/day | ||
| Topical ophthalmic | Reporting Threshold | 1 ppm | FDA (Draft guidance) [42] |
| Identification threshold | 10 ppm | ||
| Qualification threshold | 20 ppm |
| Duration of Treatment | ≤1 Month | >1–12 Months | >1–10 Years | >10 Years to Lifetime |
|---|---|---|---|---|
| Acceptable daily intake for individual mutagenic impurity [µg/day] | 120 | 20 | 10 | 1.5 |
| Acceptable total daily intakes for multiple mutagenic impurities [µg/day] | 120 | 60 | 30 | 5 |
| Systemic Toxicity Thresholds | ||||
|---|---|---|---|---|
| Exposure Duration | Oral | Parenteral, Dermal/Transdermal, Inhalation | ||
| TTC | QT | TTC | QT | |
| >10 years | 1.5 μg/day | 48 μg/day | 1.5 μg/day | 12 μg/day |
| >1 to 10 Years | 10 μg/day | 10 μg/day | ||
| >1 Month to 1 Year | 20 μg/day | 20 μg/day | ||
| ≤1 Month | 120 μg/day | 136 μg/day | 120 μg/day | 26 μg/day |
| Local Toxicity Thresholds | ||||
|---|---|---|---|---|
| Topical Ophthalmic | Subcutaneous and Intradermal | Dermal and Transdermal | Intracerebral, Intrathecal, Epidural and Intraocular | Inhalation |
| 20 ppm | 50 ppm | 500 ppm | Compound-specific evaluation | 5 µg/day |
Disclaimer/Publisher’s Note: The statements, opinions and data contained in all publications are solely those of the individual author(s) and contributor(s) and not of MDPI and/or the editor(s). MDPI and/or the editor(s) disclaim responsibility for any injury to people or property resulting from any ideas, methods, instructions or products referred to in the content. |
© 2026 by the authors. Licensee MDPI, Basel, Switzerland. This article is an open access article distributed under the terms and conditions of the Creative Commons Attribution (CC BY) license.
Share and Cite
Kuzmič, S.; Zlobec, T.; Dolenc, M.S.; Roškar, R.; Lušin, T.T. Extractables and Leachables in Pharmaceutical Products: Potential Adverse Effects and Toxicological Risk Assessment. Toxics 2026, 14, 92. https://doi.org/10.3390/toxics14010092
Kuzmič S, Zlobec T, Dolenc MS, Roškar R, Lušin TT. Extractables and Leachables in Pharmaceutical Products: Potential Adverse Effects and Toxicological Risk Assessment. Toxics. 2026; 14(1):92. https://doi.org/10.3390/toxics14010092
Chicago/Turabian StyleKuzmič, Samo, Tjaša Zlobec, Marija Sollner Dolenc, Robert Roškar, and Tina Trdan Lušin. 2026. "Extractables and Leachables in Pharmaceutical Products: Potential Adverse Effects and Toxicological Risk Assessment" Toxics 14, no. 1: 92. https://doi.org/10.3390/toxics14010092
APA StyleKuzmič, S., Zlobec, T., Dolenc, M. S., Roškar, R., & Lušin, T. T. (2026). Extractables and Leachables in Pharmaceutical Products: Potential Adverse Effects and Toxicological Risk Assessment. Toxics, 14(1), 92. https://doi.org/10.3390/toxics14010092

