Per- and Poly-Fluoroalkyl Substances, and Organophosphate Flame Retardants in the Upper Yangtze River: Occurrence, Spatiotemporal Distribution, and Risk Assessment
Abstract
1. Introduction
2. Materials and Methods
2.1. Chemicals and Reagents
2.2. Study Area and Sample Collection
2.3. Sample Preparation, Extraction, and Analysis
2.4. Quality Assurance and Quality Control
2.5. Annual Flux Estimation
2.6. Ecological Risk Assessment
2.7. Human Health Risk Assessment
2.8. Statistical Analysis
3. Results and Discussion
3.1. Occurrence and Concentration of PFASs and OPFRs in the Upper Yangtze River
3.2. Spatiotemporal Distribution of PFASs and OPFRs
3.3. Possible Source Analysis
3.4. Estimated Annual Mass Loadings of PFASs and OPFRs in the Upper Yangtze River
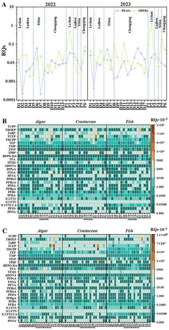
3.5. Ecological Risks Assessment
3.6. Health Risk Assessment
4. Conclusions
Supplementary Materials
Author Contributions
Funding
Institutional Review Board Statement
Informed Consent Statement
Data Availability Statement
Conflicts of Interest
References
- Halden, R.U. Epistemology of contaminants of emerging concern and literature meta-analysis. J. Hazard. Mater. 2015, 282, 2–9. [Google Scholar] [CrossRef] [PubMed]
- Fairbairn, D.J.; Arnold, W.A.; Barber, B.L.; Kaufenberg, E.F.; Koskinen, W.C.; Novak, P.J.; Rice, P.J.; Swackhamer, D.L. Contaminants of Emerging Concern: Mass Balance and Comparison of Wastewater Effluent and Upstream Sources in a Mixed-Use Watershed. Environ. Sci. Technol. 2016, 50, 36–45. [Google Scholar] [CrossRef]
- Kim, U.-J.; Kannan, K. Occurrence and Distribution of Organophosphate Flame Retardants/Plasticizers in Surface Waters, Tap Water, and Rainwater: Implications for Human Exposure. Environ. Sci. Technol. 2018, 52, 5625–5633. [Google Scholar] [CrossRef] [PubMed]
- Li, T.; Chen, Y.; Wang, Y.; Tan, Y.; Jiang, C.; Yang, Y.; Zhang, Z. Occurrence, source apportionment and risk assessment of perfluorinated compounds in sediments from the longest river in Asia. J. Hazard. Mater. 2024, 467, 133608. [Google Scholar] [CrossRef]
- Liu, T.; Qian, X.; Wang, S.; Wang, H.; Wei, S.; Chen, H. Occurrence and transport of perfluoroalkyl acids (PFAAs) in a Yangtze River water diversion project during water diversion and flooding. Water Res. 2021, 205, 117662. [Google Scholar] [CrossRef]
- Xu, K.; Huang, J.; Zhang, Y.; Wu, X.; Cai, D.; Hu, G.; Li, Y.; Ni, Z.; Lin, Q.; Wang, S.; et al. Crop Contamination and Human Exposure to Per- and Polyfluoroalkyl Substances around a Fluorochemical Industrial Park in China. Toxics 2024, 12, 269. [Google Scholar] [CrossRef]
- Medina, H.; Farmer, C. Current Challenges in Monitoring Low Contaminant Levels of Per- and Polyfluoroalkyl Substances in Water Matrices in the Field. Toxics 2024, 12, 610. [Google Scholar] [CrossRef]
- Nakayama, S.F.; Yoshikane, M.; Onoda, Y.; Nishihama, Y.; Iwai-Shimada, M.; Takagi, M.; Kobayashi, Y.; Isobe, T. Worldwide trends in tracing poly- and perfluoroalkyl substances (PFAS) in the environment. TrAC Trends Anal. Chem. 2019, 121, 115410. [Google Scholar] [CrossRef]
- Stecconi, T.; Stramenga, A.; Tavoloni, T.; Bacchiocchi, S.; Ciriaci, M.; Griffoni, F.; Palombo, P.; Sagratini, G.; Siracusa, M.; Piersanti, A. Exploring Perfluoroalkyl Substances (PFASs) in Aquatic Fauna of Lake Trasimeno (Italy): Insights from a Low-Anthropized Area. Toxics 2024, 12, 196. [Google Scholar] [CrossRef] [PubMed]
- Da, S.; Wang, J. Occurrence, Bioaccumulation, and Risk Assessment of Organophosphate Esters in Rivers Receiving Different Effluents. Toxics 2024, 12, 612. [Google Scholar] [CrossRef]
- Shi, Y.; Gao, L.; Li, W.; Wang, Y.; Liu, J.; Cai, Y. Occurrence, distribution and seasonal variation of organophosphate flame retardants and plasticizers in urban surface water in Beijing, China. Environ. Pollut. 2016, 209, 1–10. [Google Scholar] [CrossRef]
- Rodgers, T.F.M.; Giang, A.; Diamond, M.L.; Gillies, E.; Saini, A. Emissions and fate of organophosphate esters in outdoor urban environments. Nat. Commun. 2023, 14, 1175. [Google Scholar] [CrossRef]
- Wang, J.; Lin, J.; Zhang, X.; Zeng, Q.; Zhu, Z.; Zhao, S.; Cao, D.; Zhu, M. Organophosphate Esters and Polybrominated Diphenyl Ethers in Vehicle Dust: Concentrations, Sources, and Health Risk Assessment. Toxics 2024, 12, 806. [Google Scholar] [CrossRef]
- Pan, Y.; Zhang, H.; Cui, Q.; Sheng, N.; Yeung, L.W.Y.; Sun, Y.; Guo, Y.; Dai, J. Worldwide Distribution of Novel Perfluoroether Carboxylic and Sulfonic Acids in Surface Water. Environ. Sci. Technol. 2018, 52, 7621–7629. [Google Scholar] [CrossRef]
- Wang, Y.; Hou, M.; Zhang, Q.; Wu, X.; Zhao, H.; Xie, Q.; Chen, J. Organophosphorus Flame Retardants and Plasticizers in Building and Decoration Materials and Their Potential Burdens in Newly Decorated Houses in China. Environ. Sci. Technol. 2017, 51, 10991–10999. [Google Scholar] [CrossRef]
- Zhang, Y.; Lv, Z.; Yu, X.-Y.; Zhang, Y.; Zhu, L. Integration of Nontarget Screening and QSPR Models to Identify Novel Organophosphate Esters of High Priority in Aquatic Environment. Environ. Sci. Technol. 2024, 58, 14506–14517. [Google Scholar] [CrossRef] [PubMed]
- Wang, X.; Zhu, Q.; Yan, X.; Wang, Y.; Liao, C.; Jiang, G. A review of organophosphate flame retardants and plasticizers in the environment: Analysis, occurrence and risk assessment. Sci. Total Environ. 2020, 731, 139071. [Google Scholar] [CrossRef] [PubMed]
- Jensen, C.R.; Genereux, D.P.; Solomon, D.K.; Knappe, D.R.U.; Gilmore, T.E. Forecasting and Hindcasting PFAS Concentrations in Groundwater Discharging to Streams near a PFAS Production Facility. Environ. Sci. Technol. 2024, 58, 17926–17936. [Google Scholar] [CrossRef] [PubMed]
- Sadia, M.; Nollen, I.; Helmus, R.; ter Laak, T.L.; Béen, F.; Praetorius, A.; van Wezel, A.P. Occurrence, Fate, and Related Health Risks of PFAS in Raw and Produced Drinking Water. Environ. Sci. Technol. 2023, 57, 3062–3074. [Google Scholar] [CrossRef] [PubMed]
- Wang, L.; Yang, T.; Liu, X.; Liu, J.; Liu, W. Critical Evaluation and Meta-Analysis of Ecotoxicological Data on Per- and Polyfluoroalkyl Substances (PFAS) in Freshwater Species. Environ. Sci. Technol. 2024, 58, 17555–17566. [Google Scholar] [CrossRef] [PubMed]
- Yao, C.; Yang, H.; Li, Y. A review on organophosphate flame retardants in the environment: Occurrence, accumulation, metabolism and toxicity. Sci. Total Environ. 2021, 795, 148837. [Google Scholar] [CrossRef]
- Pickard, H.M.; Ruyle, B.J.; Haque, F.; Logan, J.M.; LeBlanc, D.R.; Vojta, S.; Sunderland, E.M. Characterizing the Areal Extent of PFAS Contamination in Fish Species Downgradient of AFFF Source Zones. Environ. Sci. Technol. 2024, 58, 19440–19453. [Google Scholar] [CrossRef]
- Podder, A.; Sadmani, A.H.M.A.; Reinhart, D.; Chang, N.-B.; Goel, R. Per and poly-fluoroalkyl substances (PFAS) as a contaminant of emerging concern in surface water: A transboundary review of their occurrences and toxicity effects. J. Hazard. Mater. 2021, 419, 126361. [Google Scholar] [CrossRef] [PubMed]
- Hong, X.; Yuan, L.; Zhao, X.; Shan, Y.; Qin, T.; Li, J.; Zha, J. Embryonic Exposure to Organophosphate Flame Retardants (OPFRs) Differentially Induces Cardiotoxicity in Rare Minnow (Gobiocypris rarus). Environ. Sci. Technol. 2024, 58, 13648–13657. [Google Scholar] [CrossRef] [PubMed]
- Li, X.; Li, N.; Rao, K.; Huang, Q.; Ma, M. In Vitro Immunotoxicity of Organophosphate Flame Retardants in Human THP-1-Derived Macrophages. Environ. Sci. Technol. 2020, 54, 8900–8908. [Google Scholar] [CrossRef]
- Liu, Y.; Gong, S.; Ye, L.; Li, J.; Liu, C.; Chen, D.; Fang, M.; Letcher, R.J.; Su, G. Organophosphate (OP) diesters and a review of sources, chemical properties, environmental occurrence, adverse effects, and future directions. Environ. Int. 2021, 155, 106691. [Google Scholar] [CrossRef] [PubMed]
- Park, H.; Choo, G.; Kim, H.; Oh, J.-E. Evaluation of the current contamination status of PFASs and OPFRs in South Korean tap water associated with its origin. Sci. Total Environ. 2018, 634, 1505–1512. [Google Scholar] [CrossRef] [PubMed]
- Liang, H.; Zhang, D.; Wang, W.; Yu, S.; Nimai, S. Evaluating future water security in the upper Yangtze River Basin under a changing environment. Sci. Total Environ. 2023, 889, 164101. [Google Scholar] [CrossRef]
- Wang, A.; Yang, D.; Tang, L. Spatiotemporal variation in nitrogen loads and their impacts on river water quality in the upper Yangtze River basin. J. Hydrol. 2020, 590, 125487. [Google Scholar] [CrossRef]
- Lian, M.; Lin, C.; Li, Y.; Hao, X.; Wang, A.; He, M.; Liu, X.; Ouyang, W. Distribution, partitioning, and health risk assessment of organophosphate esters in a major tributary of middle Yangtze River using Monte Carlo simulation. Water Res. 2022, 219, 118559. [Google Scholar] [CrossRef]
- Xing, L.; Tao, M.; Zhang, Q.; Kong, M.; Sun, J.; Jia, S.; Liu, C.-H. Occurrence, spatial distribution and risk assessment of organophosphate esters in surface water from the lower Yangtze River Basin. Sci. Total Environ. 2020, 734, 139380. [Google Scholar] [CrossRef]
- Yu, L.; Liu, X.; Hua, Z. Occurrence, distribution, and risk assessment of perfluoroalkyl acids in drinking water sources from the lower Yangtze River. Chemosphere 2022, 287, 132064. [Google Scholar] [CrossRef]
- Pan, C.; Ying, G.; Zhao, J.; Liu, Y.; Jiang, Y.; Zhang, Q. Spatiotemporal distribution and mass loadings of perfluoroalkyl substances in the Yangtze River of China. Sci. Total Environ. 2014, 493, 580–587. [Google Scholar] [CrossRef]
- Li, J.; Gao, Y.; Xu, N.; Li, B.; An, R.; Sun, W.; Borthwick, A.G.L.; Ni, J. Perfluoroalkyl substances in the Yangtze River: Changing exposure and its implications after operation of the Three Gorges Dam. Water Res. 2020, 182, 115933. [Google Scholar] [CrossRef] [PubMed]
- Lorenzo, M.; Campo, J.; Morales Suárez-Varela, M.; Picó, Y. Occurrence, distribution and behavior of emerging persistent organic pollutants (POPs) in a Mediterranean wetland protected area. Sci. Total Environ. 2019, 646, 1009–1020. [Google Scholar] [CrossRef] [PubMed]
- Li, S.; Wan, Y.; Wang, Y.; He, Z.; Xu, S.; Xia, W. Occurrence, spatial variation, seasonal difference, and ecological risk assessment of organophosphate esters in the Yangtze River, China: From the upper to lower reaches. Sci. Total Environ. 2022, 851, 158021. [Google Scholar] [CrossRef] [PubMed]
- Zhao, J.; Guo, C.; Yang, Q.; Liu, W.; Zhang, H.; Luo, Y.; Zhang, Y.; Wang, L.; Chen, C.; Xu, J. Comprehensive monitoring and prioritizing for contaminants of emerging concern in the Upper Yangtze River, China: An integrated approach. J. Hazard. Mater. 2024, 480, 135835. [Google Scholar] [CrossRef] [PubMed]
- Rex, K.R.; Chakraborty, P. Legacy and new chlorinated persistent organic pollutants in the rivers of south India: Occurrences, sources, variations before and after the outbreak of the COVID-19 pandemic. J. Hazard. Mater. 2022, 437, 129262. [Google Scholar] [CrossRef] [PubMed]
- Liu, N.; Jin, X.; Feng, C.; Wang, Z.; Wu, F.; Johnson, A.C.; Xiao, H.; Hollert, H.; Giesy, J.P. Ecological risk assessment of fifty pharmaceuticals and personal care products (PPCPs) in Chinese surface waters: A proposed multiple-level system. Environ. Int. 2020, 136, 105454. [Google Scholar] [CrossRef]
- Backhaus, T.; Faust, M. Predictive Environmental Risk Assessment of Chemical Mixtures: A Conceptual Framework. Environ. Sci. Technol. 2012, 46, 2564–2573. [Google Scholar] [CrossRef]
- Liu, J.; Lu, G.; Yang, H.; Dang, T.; Yan, Z. Ecological impact assessment of 110 micropollutants in the Yarlung Tsangpo River on the Tibetan Plateau. J. Environ. Manag. 2020, 262, 110291. [Google Scholar] [CrossRef]
- Legay, C.; Rodriguez, M.J.; Sadiq, R.; Sérodes, J.B.; Levallois, P.; Proulx, F. Spatial variations of human health risk associated with exposure to chlorination by-products occurring in drinking water. J. Environ. Manag. 2011, 92, 892–901. [Google Scholar] [CrossRef] [PubMed]
- Li, J.; Zhang, Z.; Ma, L.; Zhang, Y.; Niu, Z. Implementation of USEPA RfD and SFO for improved risk assessment of organophosphate esters (organophosphate flame retardants and plasticizers). Environ. Int. 2018, 114, 21–26. [Google Scholar] [CrossRef]
- Yang, J.; Luo, Y.; Chen, M.; Lu, H.; Zhang, H.; Liu, Y.; Guo, C.; Xu, J. Occurrence, spatial distribution, and potential risks of organic micropollutants in urban surface waters from qinghai, northwest China. Chemosphere 2023, 318, 137819. [Google Scholar] [CrossRef] [PubMed]
- Tang, A.; Zhang, X.; Li, R.; Tu, W.; Guo, H.; Zhang, Y.; Li, Z.; Liu, Y.; Mai, B. Spatiotemporal distribution, partitioning behavior and flux of per- and polyfluoroalkyl substances in surface water and sediment from Poyang Lake, China. Chemosphere 2022, 295, 133855. [Google Scholar] [CrossRef] [PubMed]
- Aravindan, V.; Gnanaraj, J.; Madhavi, S.; Liu, H.K. Lithium-ion conducting electrolyte salts for lithium batteries. Chem.-A Eur. J. 2011, 17, 14326–14346. [Google Scholar] [CrossRef] [PubMed]
- Ober, C.K.; Käfer, F.; Deng, J. Review of essential use of fluorochemicals in lithographic patterning and semiconductor processing. J. Micro/Nanopatterning Mater. Metrol. 2022, 21, 010901. [Google Scholar] [CrossRef]
- Zhi, Y.; Lu, X.; Munoz, G.; Yeung, L.W.Y.; De Silva, A.O.; Hao, S.; He, H.; Jia, Y.; Higgins, C.P.; Zhang, C. Environmental Occurrence and Biotic Concentrations of Ultrashort-Chain Perfluoroalkyl Acids: Overlooked Global Organofluorine Contaminants. Environ. Sci. Technol. 2024, 58, 21393–21410. [Google Scholar] [CrossRef] [PubMed]
- Wang, H.; Dai, J.; Wei, H.; Lu, Q. Understanding technological innovation and evolution of energy storage in China: Spatial differentiation of innovations in lithium-ion battery industry. J. Energy Storage 2023, 66, 107307. [Google Scholar] [CrossRef]
- Neuwald, I.J.; Hübner, D.; Wiegand, H.L.; Valkov, V.; Borchers, U.; Nödler, K.; Scheurer, M.; Hale, S.E.; Arp, H.P.H.; Zahn, D. Ultra-short-chain PFASs in the sources of German drinking water: Prevalent, overlooked, difficult to remove, and unregulated. Environ. Sci. Technol. 2022, 56, 6380–6390. [Google Scholar] [CrossRef] [PubMed]
- Wee, S.Y.; Aris, A.Z. Environmental impacts, exposure pathways, and health effects of PFOA and PFOS. Ecotoxicol. Environ. Saf. 2023, 267, 115663. [Google Scholar] [CrossRef] [PubMed]
- van der Veen, I.; de Boer, J. Phosphorus flame retardants: Properties, production, environmental occurrence, toxicity and analysis. Chemosphere 2012, 88, 1119–1153. [Google Scholar] [CrossRef] [PubMed]
- Cristale, J.; Dantas, R.F.; De Luca, A.; Sans, C.; Esplugas, S.; Lacorte, S. Role of oxygen and DOM in sunlight induced photodegradation of organophosphorous flame retardants in river water. J. Hazard. Mater. 2017, 323, 242–249. [Google Scholar] [CrossRef] [PubMed]
- Cai, C.; Zhang, P.; Deng, J.; Zhou, H.; Cheng, J. Ultrasensitive determination of highly polar trimethyl phosphate in environmental water by molecularly imprinted polymeric fiber headspace solid-phase microextraction. J. Sep. Sci. 2018, 41, 1104–1111. [Google Scholar] [CrossRef]
- Wei, G.-L.; Li, D.-Q.; Zhuo, M.-N.; Liao, Y.-S.; Xie, Z.-Y.; Guo, T.-L.; Li, J.-J.; Zhang, S.-Y.; Liang, Z.-Q. Organophosphorus flame retardants and plasticizers: Sources, occurrence, toxicity and human exposure. Environ. Pollut. 2015, 196, 29–46. [Google Scholar] [CrossRef] [PubMed]
- Liu, Y.; Chen, L.; Li, H.; Song, Y.; Yang, Z.; Cui, Y. Occurrence of organophosphorus flame retardants in Xiangjiang River: Spatiotemporal variations, potential affecting factors, and source apportionment. Chemosphere 2024, 355, 141822. [Google Scholar] [CrossRef]
- Cristale, J.; Oliveira Santos, I.; Umbuzeiro, G.d.A.; Fagnani, E. Occurrence and risk assessment of organophosphate esters in urban rivers from Piracicaba watershed (Brazil). Environ. Sci. Pollut. Res. 2021, 28, 59244–59255. [Google Scholar] [CrossRef] [PubMed]
- Xu, L.; Zhang, B.; Hu, Q.; Liu, Y.; Shang, T.; Zeng, X.; Yu, Z. Occurrence and spatio-seasonal distribution of organophosphate tri-and di-esters in surface water from Dongting Lake and their potential biological risk. Environ. Pollut. 2021, 282, 117031. [Google Scholar] [CrossRef]
- Li, W.; Wang, Y.; Kannan, K. Occurrence, distribution and human exposure to 20 organophosphate esters in air, soil, pine needles, river water, and dust samples collected around an airport in New York state, United States. Environ. Int. 2019, 131, 105054. [Google Scholar] [CrossRef]
- Li, W.; Yuan, Y.; Wang, S.; Liu, X. Occurrence, spatiotemporal variation, and ecological risks of organophosphate esters in the water and sediment of the middle and lower streams of the Yellow River and its important tributaries. J. Hazard. Mater. 2023, 443, 130153. [Google Scholar] [CrossRef]
- Sun, H.; Mi, W.; Li, X.; Wang, S.; Yan, J.; Zhang, G. Organophosphate ester in surface water of the Pearl River and South China Sea, China: Spatial variations and ecological risks. Chemosphere 2024, 361, 142559. [Google Scholar] [CrossRef] [PubMed]
- Pantelaki, I.; Voutsa, D. Organophosphate esters in inland and coastal waters in northern Greece. Sci. Total Environ. 2021, 800, 149544. [Google Scholar] [CrossRef] [PubMed]
- Yan, Z.; Feng, C.; Xu, Y.; Wang, J.; Huang, N.; Jin, X.; Wu, F.; Bai, Y. Water temperature governs organophosphate ester dynamics in the aquatic food chain of Poyang Lake. Environ. Sci. Ecotechnology 2024, 21, 100401. [Google Scholar] [CrossRef] [PubMed]
- Campo, J.; Masiá, A.; Picó, Y.; Farré, M.; Barceló, D. Distribution and fate of perfluoroalkyl substances in Mediterranean Spanish sewage treatment plants. Sci. Total Environ. 2014, 472, 912–922. [Google Scholar] [CrossRef] [PubMed]
- Arvaniti, O.S.; Ventouri, E.I.; Stasinakis, A.S.; Thomaidis, N.S. Occurrence of different classes of perfluorinated compounds in Greek wastewater treatment plants and determination of their solid–water distribution coefficients. J. Hazard. Mater. 2012, 239–240, 24–31. [Google Scholar] [CrossRef] [PubMed]
- Shi, B.; Wang, T.; Yang, H.; Zhou, Y.; Bi, R.; Yang, L.; Yoon, S.J.; Kim, T.; Khim, J.S. Perfluoroalkyl acids in rapidly developing coastal areas of China and South Korea: Spatiotemporal variation and source apportionment. Sci. Total Environ. 2021, 761, 143297. [Google Scholar] [CrossRef] [PubMed]
- Gustavsson, J.; Wiberg, K.; Ribeli, E.; Nguyen, M.A.; Josefsson, S.; Ahrens, L. Screening of organic flame retardants in Swedish river water. Sci. Total Environ. 2018, 625, 1046–1055. [Google Scholar] [CrossRef]
- Wu, J.; Junaid, M.; Wang, Z.; Sun, W.; Xu, N. Spatiotemporal distribution, sources and ecological risks of perfluorinated compounds (PFCs) in the Guanlan River from the rapidly urbanizing areas of Shenzhen, China. Chemosphere 2020, 245, 125637. [Google Scholar] [CrossRef]
- Prevedouros, K.; Cousins, I.T.; Buck, R.C.; Korzeniowski, S.H. Sources, Fate and Transport of Perfluorocarboxylates. Environ. Sci. Technol. 2006, 40, 32–44. [Google Scholar] [CrossRef]
- Liu, Z.; Lu, Y.; Wang, T.; Wang, P.; Li, Q.; Johnson, A.C.; Sarvajayakesavalu, S.; Sweetman, A.J. Risk assessment and source identification of perfluoroalkyl acids in surface and ground water: Spatial distribution around a mega-fluorochemical industrial park, China. Environ. Int. 2016, 91, 69–77. [Google Scholar] [CrossRef] [PubMed]
- Young, C.J.; Furdui, V.I.; Franklin, J.; Koerner, R.M.; Muir, D.C.; Mabury, S.A. Perfluorinated acids in arctic snow: New evidence for atmospheric formation. Environ. Sci. Technol. 2007, 41, 3455–3461. [Google Scholar] [CrossRef]
- Bach, C.C.; Vested, A.; Jørgensen, K.T.; Bonde, J.P.E.; Henriksen, T.B.; Toft, G. Perfluoroalkyl and polyfluoroalkyl substances and measures of human fertility: A systematic review. Crit. Rev. Toxicol. 2016, 46, 735–755. [Google Scholar] [CrossRef] [PubMed]
- Kotthoff, M.; Müller, J.; Jürling, H.; Schlummer, M.; Fiedler, D. Perfluoroalkyl and polyfluoroalkyl substances in consumer products. Environ. Sci. Pollut. Res. 2015, 22, 14546–14559. [Google Scholar] [CrossRef] [PubMed]
- Sun, H.; Li, F.; Zhang, T.; Zhang, X.; He, N.; Song, Q.; Zhao, L.; Sun, L.; Sun, T. Perfluorinated compounds in surface waters and WWTPs in Shenyang, China: Mass flows and source analysis. Water Res. 2011, 45, 4483–4490. [Google Scholar] [CrossRef] [PubMed]
- Huang, M.; Zeng, L.; Wang, C.; Zhou, X.; Peng, Y.; Shi, C.; Wang, S.; Li, Y.; Barceló, D.; Li, H. A comprehensive and quantitative comparison of organophosphate esters: Characteristics, applications, environmental occurrence, toxicity, and health risks. Crit. Rev. Environ. Sci. Technol. 2024, 55, 310–333. [Google Scholar] [CrossRef]
- Zhou, L.; Hiltscher, M.; Gruber, D.; Püttmann, W. Organophosphate flame retardants (OPFRs) in indoor and outdoor air in the Rhine/Main area, Germany: Comparison of concentrations and distribution profiles in different microenvironments. Environ. Sci. Pollut. Res. 2017, 24, 10992–11005. [Google Scholar] [CrossRef]
- Pantelaki, I.; Voutsa, D. Organophosphate flame retardants (OPFRs): A review on analytical methods and occurrence in wastewater and aquatic environment. Sci. Total Environ. 2019, 649, 247–263. [Google Scholar] [CrossRef]
- Camacho, C.G.; Antonison, A.; Oldnettle, A.; Costa, K.A.; Timshina, A.S.; Ditz, H.; Thompson, J.T.; Holden, M.M.; Sobczak, W.J.; Arnold, J.; et al. Statewide Surveillance and Mapping of PFAS in Florida Surface Water. ACS ES&T Water 2024, 4, 4343–4355. [Google Scholar] [CrossRef]
- Yeung, L.W.Y.; Yamashita, N.; Taniyasu, S.; Lam, P.K.S.; Sinha, R.K.; Borole, D.V.; Kannan, K. A survey of perfluorinated compounds in surface water and biota including dolphins from the Ganges River and in other waterbodies in India. Chemosphere 2009, 76, 55–62. [Google Scholar] [CrossRef]
- Ma, Y.; Luo, Y.; Zhu, J.; Zhang, J.; Gao, G.; Mi, W.; Xie, Z.; Lohmann, R. Seasonal variation and deposition of atmospheric organophosphate esters in the coastal region of Shanghai, China. Environ. Pollut. 2022, 300, 118930. [Google Scholar] [CrossRef]
- Hoke, R.A.; Ferrell, B.D.; Ryan, T.; Sloman, T.L.; Green, J.W.; Nabb, D.L.; Mingoia, R.; Buck, R.C.; Korzeniowski, S.H. Aquatic hazard, bioaccumulation and screening risk assessment for 6: 2 fluorotelomer sulfonate. Chemosphere 2015, 128, 258–265. [Google Scholar] [CrossRef]
- Hoke, R.A.; Bouchelle, L.D.; Ferrell, B.D.; Buck, R.C. Comparative acute freshwater hazard assessment and preliminary PNEC development for eight fluorinated acids. Chemosphere 2012, 87, 725–733. [Google Scholar] [CrossRef]
- Ulhaq, M.; Carlsson, G.; Örn, S.; Norrgren, L. Comparison of developmental toxicity of seven perfluoroalkyl acids to zebrafish embryos. Environ. Toxicol. Pharmacol. 2013, 36, 423–426. [Google Scholar] [CrossRef] [PubMed]
- Valsecchi, S.; Conti, D.; Crebelli, R.; Polesello, S.; Rusconi, M.; Mazzoni, M.; Preziosi, E.; Carere, M.; Lucentini, L.; Ferretti, E. Deriving environmental quality standards for perfluorooctanoic acid (PFOA) and related short chain perfluorinated alkyl acids. J. Hazard. Mater. 2017, 323, 84–98. [Google Scholar] [CrossRef]
- Hu, J.; Lyu, Y.; Chen, H.; Cai, L.; Li, J.; Cao, X.; Sun, W. Integration of target, suspect, and nontarget screening with risk modeling for per-and polyfluoroalkyl substances prioritization in surface waters. Water Res. 2023, 233, 119735. [Google Scholar] [CrossRef]
- Leng, Y.; Xiao, H.; Li, Z.; Liu, Y.; Huang, K.; Wang, J. Occurrence and ecotoxicological risk assessment of perfluoroalkyl substances in water of lakes along the middle reach of Yangtze River, China. Sci. Total Environ. 2021, 788, 147765. [Google Scholar] [CrossRef]
- Li, J.; Ai, Y.; Hu, J.; Xu, N.; Song, R.; Zhu, Y.; Sun, W.; Ni, J. Polyfluoroalkyl substances in Danjiangkou Reservoir, China: Occurrence, composition, and source appointment. Sci. Total Environ. 2020, 725, 138352. [Google Scholar] [CrossRef]
- Test No. 201; Freshwater Alga and Cyanobacteria, Growth Inhibition Test. OECD: Paris, France, 2011. [CrossRef]
- Test No. 202; Daphnia sp. Acute Immobilisation Test. OECD: Paris, France, 2004. [CrossRef]
- Test No. 203; Fish, Acute Toxicity Test. OECD: Paris, France, 2019. [CrossRef]
- Gebreab, K.Y.; Benetti, D.; Grosell, M.; Stieglitz, J.D.; Berry, J.P. Toxicity of perfluoroalkyl substances (PFAS) toward embryonic stages of mahi-mahi (Coryphaena hippurus). Ecotoxicology 2022, 31, 1057–1067. [Google Scholar] [CrossRef] [PubMed]
- Berends, A.G.; Boutonnet, J.C.; Rooij, C.G.D.; Thompson, R.S. Toxicity of trifluoroacetate to aquatic organisms. Environ. Toxicol. Chem. Int. J. 1999, 18, 1053–1059. [Google Scholar] [CrossRef]
- Garavagno, M.d.l.A.; Holland, R.; Khan, M.A.H.; Orr-Ewing, A.J.; Shallcross, D.E. Trifluoroacetic Acid: Toxicity, Sources, Sinks and Future Prospects. Sustainability 2024, 16, 2382. [Google Scholar] [CrossRef]
- Wang, G.; Shi, H.; Du, Z.; Chen, H.; Peng, J.; Gao, S. Bioaccumulation mechanism of organophosphate esters in adult zebrafish (Danio rerio). Environ. Pollut. 2017, 229, 177–187. [Google Scholar] [CrossRef]
- Yi, Y.; Yang, Z.; Zhang, S. Ecological risk assessment of heavy metals in sediment and human health risk assessment of heavy metals in fishes in the middle and lower reaches of the Yangtze River basin. Environ. Pollut. 2011, 159, 2575–2585. [Google Scholar] [CrossRef] [PubMed]








| Period | Compound | Surface Water | Effluent Wastewater | ||||||||
|---|---|---|---|---|---|---|---|---|---|---|---|
| Min. (ng/L) | Max. (ng/L) | Median (ng/L) | Mean (ng/L) | DF (%) | Min. (ng/L) | Max. (ng/L) | Median (ng/L) | Mean (ng/L) | DF (%) | ||
| 2022 | Per- and poly-fluoroalkyl substances (PFASs) | ||||||||||
| PFOA | ND | 57.22 | 1.93 | 6.25 | 69.2 | ND | 34.30 | 6.42 | 8.75 | 83.3 | |
| PFOS | ND | 3.24 | 3.24 | 0.25 | 7.7 | ND | 7.57 | 3.60 | 2.52 | 66.7 | |
| 8:2 FTUCA | ND | 4.95 | 1.07 | 1.48 | 76.9 | ND | 5.39 | 0.62 | 1.49 | 83.3 | |
| 6:2 FTS | 13.22 | 28.45 | 19.44 | 20.68 | 100.0 | 14.13 | 34.31 | 21.95 | 23.97 | 100.0 | |
| 8:2 FTS | ND | 5.38 | 0.88 | 1.20 | 76.9 | ND | 2.96 | 1.48 | 0.89 | 50.0 | |
| PFBA | 0.72 | 6.92 | 1.71 | 2.18 | 100.0 | 1.35 | 14.36 | 4.10 | 6.04 | 100.0 | |
| PFBS | ND | 4.95 | 2.69 | 1.22 | 46.2 | ND | 4.39 | 4.16 | 1.46 | 50.0 | |
| PFHpA | ND | 5.30 | 0.63 | 0.56 | 38.5 | ND | 4.25 | 3.82 | 1.73 | 50.0 | |
| PFDA | ND | 1.53 | 0.45 | 0.21 | 30.8 | ND | 0.65 | 0.29 | 0.20 | 50.0 | |
| PFHxA | ND | 14.66 | 5.09 | 4.71 | 84.6 | ND | 6.82 | 4.65 | 2.87 | 83.3 | |
| PFHxS | ND | ND | ND | ND | 0.0 | ND | 87.55 | 87.55 | 14.59 | 16.7 | |
| PFNA | ND | 2.86 | 0.70 | 0.58 | 69.2 | ND | 3.86 | 0.99 | 1.32 | 83.3 | |
| FOSA | ND | 0.12 | 0.12 | 0.01 | 7.7 | ND | 1.27 | 0.63 | 0.44 | 66.7 | |
| PFPeA | ND | 3.59 | 0.81 | 0.42 | 30.8 | ND | 13.03 | 5.62 | 4.23 | 66.7 | |
| ADONA | ND | 0.67 | 0.65 | 0.13 | 23.1 | ND | 0.57 | 0.57 | 0.10 | 16.7 | |
| TFMS | ND | 433.46 | 53.49 | 91.29 | 84.6 | ND | 726.98 | 39.58 | 168.31 | 83.3 | |
| TFA | ND | 0.60 | 0.60 | 0.05 | 7.7 | ND | 72.62 | 7.26 | 13.61 | 50.0 | |
| HFPO-DA | ND | 1.14 | 1.14 | 0.09 | 7.7 | ND | 3.03 | 1.11 | 0.77 | 50.0 | |
| ∑PFASs | 16.07 | 454.68 | 90.27 | 131.43 | 100.0 | 36.41 | 849.82 | 136.97 | 253.27 | 100.0 | |
| organophosphate flame retardants (OPFRs) | |||||||||||
| TPhP | ND | 5.84 | 1.78 | 1.66 | 61.5 | ND | 6.96 | 4.47 | 3.27 | 66.7 | |
| TPrP | ND | 4.19 | 1.18 | 0.76 | 38.5 | ND | 1.52 | 1.14 | 0.38 | 33.3 | |
| TMP | 1.73 | 2.94 | 2.01 | 2.03 | 100.0 | 1.72 | 3.01 | 2.46 | 2.36 | 100.0 | |
| TEP | ND | 14.04 | 2.31 | 3.34 | 92.3 | 3.50 | 176.51 | 4.94 | 38.01 | 100.0 | |
| TDCPP | 0.50 | 4.33 | 0.88 | 1.58 | 100.0 | ND | 10.43 | 1.18 | 3.32 | 83.3 | |
| TCEP | ND | 22.14 | 5.22 | 4.15 | 69.2 | ND | 461.48 | 42.80 | 91.48 | 66.7 | |
| TnBP | 0.87 | 19.03 | 5.51 | 7.09 | 100.0 | 3.36 | 64.86 | 8.31 | 17.12 | 100.0 | |
| TBOEP | ND | 7.46 | 2.85 | 1.03 | 30.8 | ND | 240.24 | 3.42 | 40.70 | 50.0 | |
| TCPP | 10.65 | 75.57 | 46.27 | 43.98 | 100.0 | 22.38 | 200.86 | 39.59 | 68.18 | 100.0 | |
| ∑OPFRs | 26.25 | 93.19 | 62.90 | 65.62 | 100.0 | 33.95 | 1007.79 | 92.96 | 264.83 | 100.0 | |
| 2023 | Per- and poly-fluoroalkyl substances (PFASs) | ||||||||||
| PFOA | ND | 43.19 | 1.61 | 4.90 | 82.4 | ND | 11.80 | 1.55 | 2.94 | 66.7 | |
| PFOS | ND | 2.20 | ND | 0.45 | 23.5 | ND | 5.26 | ND | 0.88 | 16.7 | |
| 8:2 FTUCA | ND | 8.14 | 0.49 | 1.01 | 76.5 | ND | 0.78 | 0.58 | 0.52 | 83.3 | |
| 6: 2 FTS | 15.15 | 38.36 | 20.11 | 21.37 | 100.0 | 14.17 | 29.11 | 21.74 | 21.58 | 100.0 | |
| 8:2 FTS | ND | 4.57 | 0.84 | 0.89 | 70.6 | ND | 7.76 | 0.41 | 2.16 | 50.0 | |
| PFBA | 0.66 | 10.43 | 2.34 | 3.72 | 100.0 | 0.94 | 20.52 | 1.62 | 4.66 | 100.0 | |
| PFBS | ND | 20.56 | ND | 3.20 | 41.2 | ND | 0.70 | ND | 0.23 | 33.3 | |
| PFHpA | ND | 2.29 | ND | 0.56 | 35.3 | ND | 4.81 | ND | 0.80 | 16.7 | |
| PFDA | ND | 0.92 | ND | 0.16 | 29.4 | ND | 0.29 | ND | 0.05 | 16.7 | |
| PFHxA | ND | 13.37 | 3.72 | 4.69 | 76.5 | ND | 8.48 | 6.00 | 5.29 | 83.3 | |
| PFHxS | ND | 70.66 | ND | 4.16 | 5.9 | ND | 19.41 | ND | 3.24 | 16.7 | |
| PFNA | ND | 1.27 | 0.31 | 0.42 | 82.4 | ND | 1.82 | 0.19 | 0.41 | 66.7 | |
| FOSA | ND | 2.61 | ND | 0.20 | 29.4 | ND | 0.71 | 0.06 | 0.24 | 50.0 | |
| PFPeA | ND | 13.82 | 0.35 | 1.74 | 52.9 | ND | 0.98 | 0.20 | 0.39 | 50.0 | |
| ADONA | ND | 1.34 | ND | 0.40 | 52.9 | ND | 1.01 | 0.23 | 0.32 | 50.0 | |
| TFMS | 3.59 | 1119.56 | 260.44 | 337.15 | 100.0 | 18.61 | 888.25 | 161.47 | 297.23 | 100.0 | |
| TFA | ND | 51.44 | 2.79 | 8.36 | 64.7 | ND | ND | ND | ND | 0.0 | |
| HFPO-DA | ND | 7.56 | ND | 0.74 | 29.4 | ND | 0.92 | ND | 0.15 | 16.7 | |
| ∑PFASs | 23.13 | 1231.11 | 302.65 | 394.12 | 100.0 | 47.45 | 926.93 | 220.70 | 341.09 | 100.0 | |
| organophosphate flame retardants (OPFRs) | |||||||||||
| TPhP | ND | 5.71 | 1.18 | 0.89 | 52.9 | ND | 13.57 | 9.44 | 3.15 | 33.3 | |
| TPrP | ND | 105.04 | 9.76 | 17.02 | 58.8 | ND | 189.98 | 2.74 | 32.80 | 66.7 | |
| TMP | 1.49 | 2.64 | 1.83 | 1.93 | 100.0 | 1.70 | 2.77 | 1.82 | 1.96 | 100.0 | |
| TEP | ND | 17.74 | 2.34 | 3.45 | 82.4 | 0.88 | 129.65 | 7.16 | 35.14 | 100.0 | |
| TDCPP | ND | 5.62 | 1.16 | 1.73 | 94.1 | ND | 15.53 | 8.96 | 6.21 | 66.7 | |
| TCEP | ND | 17.77 | 2.10 | 3.12 | 94.1 | 0.56 | 1221.10 | 19.04 | 227.55 | 100.0 | |
| TnBP | 0.83 | 23.93 | 3.96 | 7.01 | 100.0 | 1.59 | 34.42 | 10.26 | 13.90 | 100.0 | |
| TBOEP | ND | 8.76 | 1.90 | 1.41 | 47.1 | ND | 514.91 | 15.04 | 91.86 | 83.3 | |
| TCPP | ND | 86.19 | 40.32 | 39.81 | 88.2 | 23.36 | 572.81 | 59.78 | 136.06 | 100.0 | |
| ∑OPFRs | 17.36 | 190.42 | 61.64 | 76.35 | 100.0 | 46.83 | 2427.21 | 206.76 | 548.61 | 100.0 | |
Disclaimer/Publisher’s Note: The statements, opinions and data contained in all publications are solely those of the individual author(s) and contributor(s) and not of MDPI and/or the editor(s). MDPI and/or the editor(s) disclaim responsibility for any injury to people or property resulting from any ideas, methods, instructions or products referred to in the content. |
© 2025 by the authors. Licensee MDPI, Basel, Switzerland. This article is an open access article distributed under the terms and conditions of the Creative Commons Attribution (CC BY) license (https://creativecommons.org/licenses/by/4.0/).
Share and Cite
Sun, W.; Fu, Z.; Liu, Y.; Bai, Y.; Zhao, Y.; Wang, C.; Wu, F. Per- and Poly-Fluoroalkyl Substances, and Organophosphate Flame Retardants in the Upper Yangtze River: Occurrence, Spatiotemporal Distribution, and Risk Assessment. Toxics 2025, 13, 116. https://doi.org/10.3390/toxics13020116
Sun W, Fu Z, Liu Y, Bai Y, Zhao Y, Wang C, Wu F. Per- and Poly-Fluoroalkyl Substances, and Organophosphate Flame Retardants in the Upper Yangtze River: Occurrence, Spatiotemporal Distribution, and Risk Assessment. Toxics. 2025; 13(2):116. https://doi.org/10.3390/toxics13020116
Chicago/Turabian StyleSun, Wen, Zhiyou Fu, Yueyue Liu, Yingchen Bai, Yuyan Zhao, Chen Wang, and Fengchang Wu. 2025. "Per- and Poly-Fluoroalkyl Substances, and Organophosphate Flame Retardants in the Upper Yangtze River: Occurrence, Spatiotemporal Distribution, and Risk Assessment" Toxics 13, no. 2: 116. https://doi.org/10.3390/toxics13020116
APA StyleSun, W., Fu, Z., Liu, Y., Bai, Y., Zhao, Y., Wang, C., & Wu, F. (2025). Per- and Poly-Fluoroalkyl Substances, and Organophosphate Flame Retardants in the Upper Yangtze River: Occurrence, Spatiotemporal Distribution, and Risk Assessment. Toxics, 13(2), 116. https://doi.org/10.3390/toxics13020116

