Micro/Nanoplastic Exposure on Placental Health and Adverse Pregnancy Risks: Novel Assessment System Based upon Targeted Risk Assessment Environmental Chemicals Strategy
Abstract
1. Introduction
2. Materials and Methods
2.1. Reproductive Toxicity Risk Assessment of MNPs in the Placenta Based on TRAEC Strategy
2.2. Review of Literature
2.3. Characterization of PS-MNPs
2.4. Cell Culture and Treatment
2.5. Cell Counting Kit-8 (CCK-8) Assay
2.6. Wound Healing Assay
2.7. Transwell Migration Assay
2.8. Cell Cycle Analysis
2.9. Cell Apoptosis Detection
2.10. Mitochondrial Membrane Potential (MMP) Assay
2.11. Statistical Analysis
3. Results
3.1. Evidence Search and Selection of Prenatal Exposure to MNPs
3.2. Overview of the Potential Effects of MNPs on the Placenta

| Number | Experimental Subject | Quantity and Type | Research Results | Conclusion | Literature |
|---|---|---|---|---|---|
| 1 | 6 placentas | Twelve microplastic fragments, ranging from 5 to 10 μm and exhibiting spheric or irregular shapes found in four placentas. The distribution of these fragments was as follows: five on the fetal side, four on the maternal side, and three in the chorioamniotic membranes. | Several microplastic fragments were detected in human placenta samples from six pregnant women with uneventful pregnancies using Raman microscopic spectroscopy. | + | Ragusa et al. (2021) [19] |
| 2 | 18 placentas and 12 meconium | Sixteen types of MPs were detected in the placentas and meconium, with polyamide (PA) and polyurethane (PU) being the main types. The detection rate of MPs in samples with particle sizes ranging from 20 to 50 μm was all above 76.46%. | A variety of microplastics were found in placentas and meconium samples, some of which may be related to the microbiota genera in placentas and meconium. | + | Liu et al. (2023) [21] |
| 3 | 18 placentas and 18 meconium | The detection revealed the presence of 16 types of MPs across all samples, with polyamide (PA) and PU accounting for over 78% of the total MP particles. The median concentration of MPs detected in placental samples was 18.0 particles/g, with more than 76.46% of the MP particles within the size range of 20~50 μm. | MPs are ubiquitous in placentas and meconium samples, and exposure to several MPs was associated with microbiota in placentas and meconium. | + | Liu et al. (2023) [20] |
| 4 | 60 Villous tissues from 30 patients with unexplained miscarriage (UM group) and 30 women with elective miscarriage (HC group) | PS fragments were detected in human villous tissues, and the content of PS fragments in UM villi tissue was higher than that in HC villous tissues. | The contents of PS plastic fragments might have a strong predictive ability for miscarriage, with high specificity and sensitivity. | + | Wan et al. (2024) [36] |
| 5 | 17 placentas | The MPs were primarily composed of polyvinyl chloride, polypropylene, and polybutadiene. The particle sizes of these microplastics ranged from 20.34 to 307.29 μm, with the majority (80.29%) being smaller than 100 μm. | More microplastics were detected using the LD-IR technique compared to previous studies, which suggests that more microplastics might accumulate in the placenta than previously estimated. | + | Zhu et al. (2023) [29] |
| 6 | 12 placentas | By using UHPLC coupled with mass spectrometry, 36 samples of polyethylene glycol (PEG) compounds were detected in 12 human placenta samples. | Upon entering the human body, PEG can reach all levels of placental tissues and potentially modify the connection between mother and fetus. | + | Ragusa et al. (2022) [37] |
| 7 | 10 placentas | MP-compatible particles were present on the surface of the placental villi, in the intracellular environment of different placental cell layers, or within the extracellular environment. | MP-compatible particles exist on the surface of the placental villi, within the intracellular environment of various placental cell layers, or in the extracellular environment. | + | Ragusa et al. (2022) [38] |
| 8 | 62 placentas | The Py-GC-MS results showed the presence of microplastics in the placentas of all participants, with concentrations ranging from 6.5 to 685 μg NMPs per gram of placental tissue, averaging 126.8 ± 147.5 µg/g (mean ± SD). Polyethylene was the most common polymer. | NMPs have the propensity to accumulate in placentas at significantly higher concentrations compared to those detected in blood samples. | + | Garcia et al. (2024) [13] |
| 9 | 36 Villous tissues from 18 patients with unexplained miscarriage (UM group) and 18 women with elective miscarriage (HC group) | PS fragments were detected in villous tissues from patients with recurrent abortion (RM) and healthy control (HC) patients (18 cases each). The content of PS fragments in the HC group ranged from 0 to 1.68 mg/kg, and that in the RM group ranged from 0.56 to 4.13 mg/kg. | PS plastic fragments were present in human villous tissues, and the contents of PS plastic fragments were higher in the RM group than in the HC group. Additionally, there is a positive association between the contents of PS plastic fragments in villous tissues and miscarriage. | + | Wan et al. (2024) [30] |
| 10 | 30 placentas | Raman spectroscopy analysis revealed the presence of MP particles in 6 out of 10 placentas in 2006, 9 out of 10 placentas in 2013, and all examined placentas in 2021. All identified MP particles were similar in size range and color. | Over the past 15 years, there has been a significant increase in the accumulation of microplastics in waste placentas, and both the size and chemical composition of the polymers have also changed. | + | Weingrill et al. (2023) [39] |
| 11 | 43 placentas | MPs were found in 13 intrauterine growth restriction (IUGR) pregnancies, with an average abundance ranging from 2 to 38 particles per placenta. However, in normal pregnancies, MPs were below the limit of detection (LOD) except for three out of the 30 subjects. | A negative association was observed between exposure to MPs and adverse neonatal anthropometric measurements in pregnant women with IUGR pregnancies compared to those without IUGR. | + | Amereh et al. (2022) [40] |
| 12 | 3 placentas, 2 meconium and 2 maternal stools | Polyethylene, polypropylene, polystyrene, and polyurethane were detected in the placenta and meconium samples. | MPs > 50 µm have been found in placenta and meconium samples obtained from cesarean delivery. Critical evaluation of potential contamination sources is crucial, and this may help guide future clinical research to improve the correct detection of MPs in organ tissue. | + | Braun et al. (2021) [41] |
| 13 | 10 placentas and 10 amniotic fluids | Forty-four microplastic particles and polymer additives were identified in all samples. The particle size of chlorinated polyethylene (CPE) and calcium-zinc PVC stabilizers were between 10 and 50 μm. | Evidence has been provided indicating the presence of microplastics and additives in samples of human amniotic fluid and placenta, thus enhancing the understanding of the potential transmission of microplastics and additives from the mother’s blood to the fetus through the placenta and amniotic fluid. | + | Halfar et al. (2023) [11] |
| Number | Experimental Subject | Exposure Mode | Research Results | Conclusion | Literature |
|---|---|---|---|---|---|
| 1 | C57BL/6-mated BALB/c mice | At days 5.5 and 7.5 of gestation, 10 μm PS-MP particles were injected into a saline solution of 200 μL at a dose of 250 μg. | In an allogeneic mating murine model, PS-MP exposure resulted in fetal losses due to disruption of the immune microenvironment. | + | Hu et al. (2021) [42] |
| 2 | C57BL mice | 1 μm PS MPs (1 mg/day), 100 nm PS NPs (1 mg/day), PS NPs-COOH (1 mg/day) or combined PS particles (NPs 1 mg/day and MPs 1 mg/day, or NPs-COOH 1 mg/day and MPs 1 mg/day) was conducted by intragastric administration for 17 consecutive days. | The injury of MPs to placental tissue promoted the entrance of nanoparticles into BPB. | + | Yang et al. (2022) [35] |
| 3 | C57 BL/6 mice | 1 and 10 mg/L 100 nm PS-NP were exposed via drinking water for 17 days. | PS-NPs resulted in fetal growth restriction and significantly disrupted cholesterol metabolism in both the placenta and fetus. | + | Chen et al. (2023) [43] |
| 4 | Sprague Dawley rats | At the 19th day of gestation, 20 nm nanopolystyrene beads labeled with Rhodamine were injected into the trachea for 24 h. | Exposure to nanopolystyrene in the maternal lungs leads to the translocation of plastic particles to both the placenta and fetal tissues, rendering fetal placental unit susceptible to adverse effects. | + | Fournier et al. (2020) [44] |
| 5 | C57BL/6 mice | 100 mg/kg 50 nm PS-NPs or an equal amount of saline was administered via oral gavage from D1 to D13. | Exposure to PS-NP could lead to miscarriage in pregnant mice. Mechanistically, PS-NPs activated autophagy inhibited SOX2-mediated ROCK1 transcription and suppressed Rock1-mediated migration/invasion and the formation of migrasomes, ultimately resulting in miscarriage. | + | Wan et al. (2024) [36] |
| 6 | CD-1 mice | At four different concentrations (0 ng/L (control group), 102 ng/L, 104 ng/L, 106 ng/L), the filtered water contained 5 μm polystyrene microplastics throughout pregnancy. | Maternal exposure to microplastics led to significant alterations in placental metabolism. | + | Aghaei et al. (2022) [45] |
| 7 | C57BL/6 mice | From D1 to D14, 50 nm PS-NPs were orally administered via gavage at doses of 0.25, 0.5, 1 or 2 mg/kg to mice. | Exposure to PS-NPs triggered the activation of Bcl-2/Cleaved-caspase-2/Cleaved-caspase-3, resulting in excessive apoptosis in the mice’s placental tissues and subsequently inducing miscarriage. | + | Wan et al. (2024) [30] |
| 8 | CD-1 mice | 106 ng/L polyethylene microplastics and nanoplastics, with a size range of 740 to 4990 nanometers (dissolved in 0.1% surfactant solution, filtered drinking water). | Compared with the control group, the umbilical artery blood flow increased by 43% in the polyethylene group, which had a significant impact on placental function. | + | Hanrahan et al. (2024) [46] |
| 9 | ICR mice | At E8.5, E9.5, or E10.5, 300 lg of 60 nm or 900 nm PS-NPs or saline (control) were injected intravenously into the mice; At E15, 60 nm or 900 nm PS-NPs or 300 mL of saline were injected again. | 60 nm or 900 nm PS-NPs could penetrate the placenta of mice and affect the developing mice fetuses. | + | Nie et al. (2021) [47] |
| 10 | Mice | An equivalent amount of suspensions containing 50–70 nm carboxylated or PEG-modified nanoparticles was administered via the tail vein at a dose of 7 μL/g of body weight for either 5 min or 4 days. | The distribution of carboxylated or PEG-conjugated polystyrene nanoparticles in the body was analyzed, and the results showed that the placenta has an appropriate barrier function. When NPs were trapped in the lacunas of the placenta, barriers completely prevented the particles from entering the fetal tissues. | + | Kenesei et al. (2016) [48] |
| 11 | Sprague Dawley rats | Sprague Dawley rats were given 10 mL/kg of 25 nm carboxylated polystyrene spheres with a concentration of 250 µg/mL on the 19th day of gestation and were sacrificed 24 h later. | The nanosized polystyrene MNPs ingested can disrupt the maternal–fetal barrier of the placenta. | + | Cary et al. (2023) [49] |
| 12 | CD-1 mice | 5 μm PS-MP or 50 nm PS-NPs were dissolved in drinking water at a concentration of 106 ng/L. | Maternal exposure to PS-MPs and PS-NPs resulted in abnormal placental blood flow, the extent of which depended on the size of the plastic particles. | + | Dibbon et al. (2024) [32] |
| 13 | CD-1 mice | Polystyrene plastics with a size of 5 μm or 50 nm were dissolved at concentrations of 102, 104, or 106 ng/L in filtered drinking water. | The growth of fetuses exposed to MP and NP is significantly restricted in late gestation, with a 12% reduction in fetal weight at the highest exposure concentration. | + | Halfar et al. (2023) [11] |
| 14 | Sprague Dawley rats | 4.34 × 1014 20 nm rhodamine-labeled polystyrene beads | Maternal exposure to NPs resulted in widespread functional changes in the placental circulation. | + | Cary et al. (2024) [31] |
| Number | Experimental Subject | Exposure Mode | Research Results | Conclusion | Literature |
|---|---|---|---|---|---|
| 1 | BeWo b30 choriocarcinoma cell line (nonsyncytialized and syncytialized cells) | Exposed to fluorescent and nonfluorescent PS (0.05, 0.2, 1, and 10 μm) and High-density polyethylene (0–80 μm) at 0.1, 1, 10, and 100 μg/mL for 24 h | Pristine and weathered MNPs are internalized and translocated by placental cells in vitro. | + | Dusza et al. (2022) [50] |
| 2 | Human choriocarcinoma HLA-G-positive cell line (JEG-3) | 100 nm NPs, 100 nm NPs-COOH, or 1000 nm MPs at concentrations of 0, 60, 120, 240, and 480 μg/mL for 24 h or 48 h | Exposure to micro and/or nanoparticles resulted in decreased proliferation of JEG-3 cells, as well as increased apoptosis and ROS levels. | + | Yang et al. (2022) [35] |
| 3 | Swan 71 cells | 0, 50, 100, 150, or 200 μg/mL of 50 nm PS-NPs | Exposure to PS-NP could lead to miscarriage in pregnant mice. Mechanistically, PS-NPs activated autophagy inhibited SOX2-mediated ROCK1 transcription and suppressed Rock1-mediated migration/invasion and the formation of migrasomes, ultimately resulting in miscarriage. | + | Wan et al. (2024) [36] |
| 4 | Human placental choriocarcinoma (JEG-3) cells | Exposed to 25, 50, 100, 500 nm polystyrene nanoplastics with -NH2, -COOH, and unlabeled surface charges at 20, 78, 313, 1250, and 5000 μg/mL for 24 h. | PS-NPs exhibit a toxic pattern with size and surface charge specificity. The smaller PS-NP is, the greater its toxicity to human placental cells. | + | Shen et al. (2022) [51] |
| 5 | Human trophoblast HTR-8/Svneo cells | 10, 50, or 100 μg/mL 100 nm PS-NPs | NPs have adverse consequences on the biological functions of trophoblasts. | + | Hu et al. (2022) [34] |
| 6 | Ex vivo placental perfusion, BeWo b30 choriocarcinoma cell line | 6 h of perfusion with sub-cytotoxic concentrations of PS NPs (70 nm, 25 µg/mL) Exposed for 24 h to PS NPs (70 nm) at concentrations of up to 100 µg/mL | Exposure of maternal to CuO NP and PS nanoplastics in an ex vivo human placenta model can induce material-specific transcriptional changes in the placental tissue. | + | Chortarea et al. (2023) [33] |
| 7 | Swan 71 cells | Exposed to 0, 50, 100, 150, or 200 μg/mL of 50 nm FITC-PS-NPs | Exposure to PS-NPs at concentrations of 50, 100, 150, or 200 µg/mL activated the Bcl-2/Cleaved-caspase-2/Cleaved-caspase-3 signaling through the mitochondrial pathway, leading to increased oxidative stress in human trophoblast cells, a decrease in mitochondrial membrane potential and an increase in cell apoptosis. | + | Wan et al. (2024) [30] |
| 8 | HDN combined with a 2D placental–trophoblast model (BeWo b30) and 3D EBs | Exposed to carboxyl-modified GFP-labeled polystyrene particles of 500 nm at 0, 1, 10, or 100 μg/mL | The cellular uptake and intracellular accumulation of PS-MPs were evident in placental tissues. | + | Boos et al. (2021) [52] |
| 9 | HPEC-A2 cells and human placental choriocarcinoma cell line BeWo b30 | Exposed to 50 nm PS-nano and 500 nm PS-micro for 24 h in a concentration range from 0.1 to 100 μg/mL. | Polystyrene particles at the nano and micron scales were not acutely toxic. No evidence of transport across the intestinal and placental barriers was found, but cell uptake and intracellular accumulation of PS nanoparticles and microspheres were confirmed. | - | Hesler et al. (2019) [53] |
| 10 | Co-culture transfer model with tight layers of trophoblasts (BeWo b30) and placental microvascular ECs (HPEC-A2) | Exposed to 49 nm PS NPs at 0.5 mg/mL and 70 nm PS NPs at 50 µg/mL | No translocation of 70 nm PS NPs across the placental barrier in vitro was observed, while small amounts of 49 nm PS NPs were detected in the basolateral compartment. | - | Aengenheister et al. (2018) [54] |
| 11 | Ex vivo dual recirculating human placental perfusion model | Exposed to 50, 80, 240, or 500 nm PS beads at a final concentration of 25 μg/mL | The placenta was capable of internalizing fluorescent polystyrene particles with diameters up to 240 nm, allowing them to traverse the placental barrier without affecting the viability of placental explants. | + | Wick et al. (2010) [55] |
| 12 | Ex vivo human placental perfusion model BeWo cells | Exposed to 50 and 240 nm plain (without functionalization) yellow-green–labeled PS beads at a concentration of 25 μg/mL | PS particles did not significantly reduce cell viability. The reverse perfusions (F→M direction) led to an augmented translocation of PS beads, with an accumulation of polystyrene particles within the syncytiotrophoblast layer of the placental tissue. | - | Grafmueller et al. (2015) [56] |
3.3. The Internalization of PS-MNPs Reduces Viability of Trophoblast Cells
3.4. PS-NPs Reduce Trophoblast Cells Migration and Invasion Capability
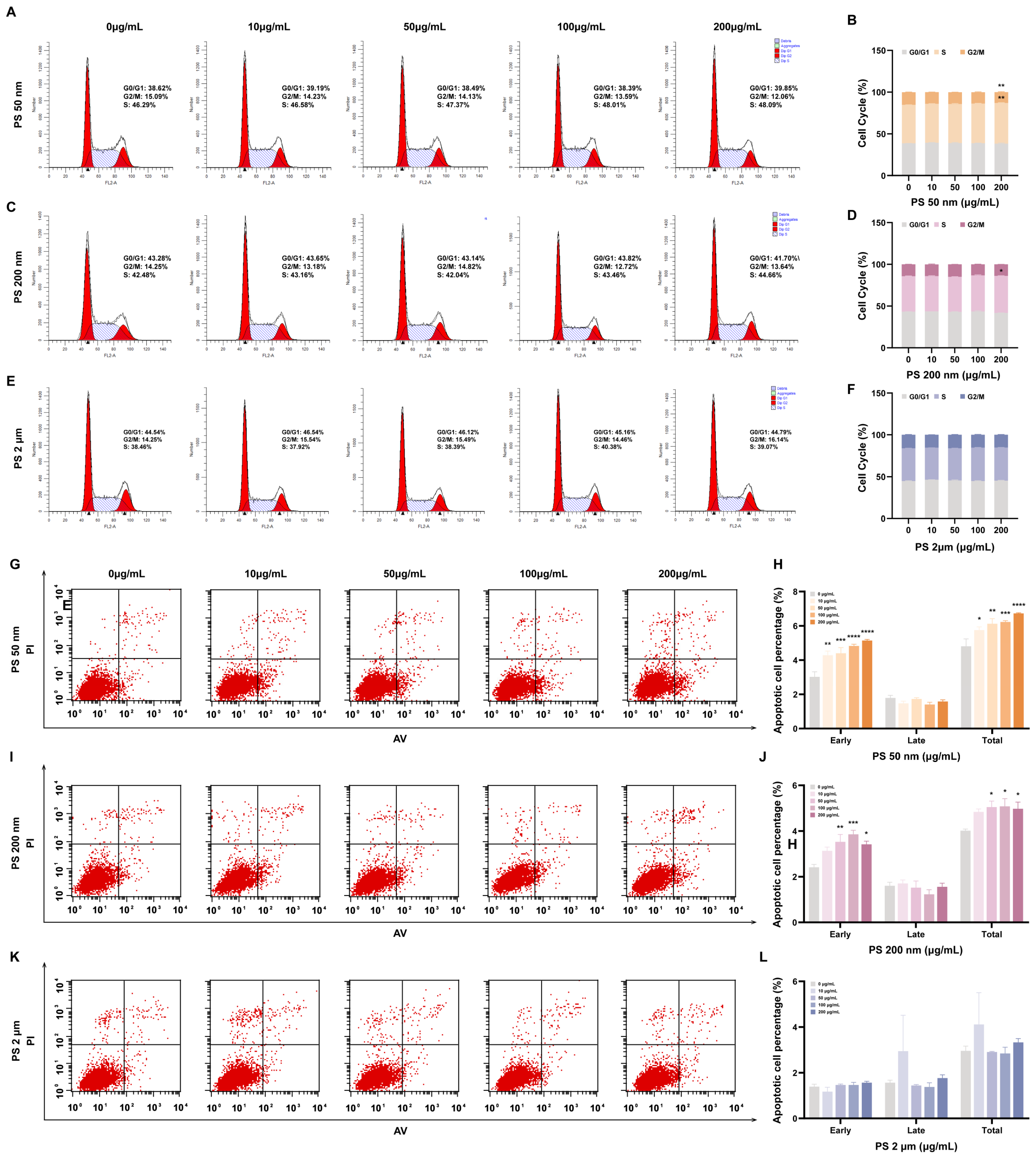
3.5. PS-NPs Induce Trophoblast Cell Cycle Arrest and Increase Apoptosis
3.6. PS-NPs Decrease Mitochondrial Membrane Potential in Trophoblast Cells
3.7. Comprehensive Assessment of PS-MNP’s Placental Toxicity with the TRACE Strategy
4. Discussion
5. Conclusions
Supplementary Materials
Author Contributions
Funding
Institutional Review Board Statement
Informed Consent Statement
Data Availability Statement
Acknowledgments
Conflicts of Interest
References
- Frias, J.; Nash, R. Microplastics: Finding a consensus on the definition. Mar. Pollut. Bull. 2019, 138, 145–147. [Google Scholar] [CrossRef]
- Vethaak, A.D.; Legler, J. Microplastics and human health. Science 2021, 371, 672–674. [Google Scholar] [CrossRef]
- Kozlov, M. Landmark study links microplastics to serious health problems. Nature 2024. [Google Scholar] [CrossRef] [PubMed]
- Zhu, L.; Kang, Y.; Ma, M.; Wu, Z.; Zhang, L.; Hu, R.; Xu, Q.; Zhu, J.; Gu, X.; An, L. Tissue accumulation of microplastics and potential health risks in human. Sci. Total Environ. 2024, 915, 170004. [Google Scholar] [CrossRef]
- Wright, S.; Ulke, J.; Font, A.; Chan, K.; Kelly, F. Atmospheric microplastic deposition in an urban environment and an evaluation of transport. Environ. Int. 2020, 136, 105411. [Google Scholar] [CrossRef] [PubMed]
- Renault, D.; Wiegand, C.; Balzani, P.; Richard, C.M.; Haubrock, P.J.; Colinet, H.; Davranche, M.; Pierson-Wickmann, A.-C.; Derocles, S.A. The Plasticene era: Current uncertainties in estimates of the hazards posed by tiny plastic particles on soils and terrestrial invertebrates. Sci. Total Environ. 2024, 927, 172252. [Google Scholar] [CrossRef] [PubMed]
- Zhang, Q.; Xu, E.G.; Li, J.; Chen, Q.; Ma, L.; Zeng, E.Y.; Shi, H. A Review of Microplastics in Table Salt, Drinking Water, and Air: Direct Human Exposure. Environ. Sci. Technol. 2020, 54, 3740–3751. [Google Scholar] [CrossRef]
- Guan, Q.; Jiang, J.; Huang, Y.; Wang, Q.; Liu, Z.; Ma, X.; Yang, X.; Li, Y.; Wang, S.; Cui, W.; et al. The landscape of micron-scale particles including microplastics in human enclosed body fluids. J. Hazard. Mater. 2023, 442, 130138. [Google Scholar] [CrossRef]
- Amato-Lourenço, L.F.; Carvalho-Oliveira, R.; Júnior, G.R.; Galvão, L.d.S.; Ando, R.A.; Mauad, T. Presence of airborne microplastics in human lung tissue. J. Hazard. Mater. 2021, 416, 126124. [Google Scholar] [CrossRef]
- Horvatits, T.; Tamminga, M.; Liu, B.; Sebode, M.; Carambia, A.; Fischer, L.; Püschel, K.; Huber, S.; Fischer, E.K. Microplastics detected in cirrhotic liver tissue. eBioMedicine 2022, 82, 104147. [Google Scholar] [CrossRef]
- Halfar, J.; Čabanová, K.; Vávra, K.; Delongová, P.; Motyka, O.; Špaček, R.; Kukutschová, J.; Šimetka, O.; Heviánková, S. Microplastics and additives in patients with preterm birth: The first evidence of their presence in both human amniotic fluid and placenta. Chemosphere 2023, 343, 140301. [Google Scholar] [CrossRef] [PubMed]
- Wu, D.; Feng, Y.; Wang, R.; Jiang, J.; Guan, Q.; Yang, X.; Wei, H.; Xia, Y.; Luo, Y. Pigment microparticles and microplastics found in human thrombi based on Raman spectral evidence. J. Adv. Res. 2023, 49, 141–150. [Google Scholar] [CrossRef]
- Garcia, M.A.; Liu, R.; Nihart, A.; El Hayek, E.; Castillo, E.; Barrozo, E.; Suter, M.A.; Bleske, B.; Scott, J.; Forsythe, K.; et al. Quantitation and identification of microplastics accumulation in human placental specimens using pyrolysis gas chromatography mass spectrometry. Toxicol. Sci. 2024, 199, 81–88. [Google Scholar] [CrossRef] [PubMed]
- Bhat, M.A.; Gedik, K.; Gaga, E.O. Atmospheric micro (nano) plastics: Future growing concerns for human health. Air Qual. Atmos. Health 2023, 16, 233–262. [Google Scholar] [CrossRef] [PubMed]
- Chen, Y.; Meng, Y.; Liu, G.; Huang, X.; Chai, G. Probabilistic Estimation of Airborne Micro- and Nanoplastic Intake in Humans. Environ. Sci. Technol. 2024, 58, 9071–9081. [Google Scholar] [CrossRef]
- Stock, V.; Böhmert, L.; Coban, G.; Tyra, G.; Vollbrecht, M.L.; Voss, L.; Paul, M.B.; Braeuning, A.; Sieg, H. Microplastics and nanoplastics: Size, surface and dispersant—What causes the effect? Toxicol. In Vitro 2022, 80, 105314. [Google Scholar] [CrossRef]
- Liang, B.; Zhong, Y.; Huang, Y.; Lin, X.; Liu, J.; Lin, L.; Hu, M.; Jiang, J.; Dai, M.; Wang, B.; et al. Underestimated health risks: Polystyrene micro- and nanoplastics jointly induce intestinal barrier dysfunction by ROS-mediated epithelial cell apoptosis. Part. Fibre Toxicol. 2021, 18, 20. [Google Scholar] [CrossRef]
- Marfella, R.; Prattichizzo, F.; Sardu, C.; Fulgenzi, G.; Graciotti, L.; Spadoni, T.; D’onofrio, N.; Scisciola, L.; La Grotta, R.; Frigé, C.; et al. Microplastics and Nanoplastics in Atheromas and Cardiovascular Events. N. Engl. J. Med. 2024, 390, 900–910. [Google Scholar] [CrossRef]
- Ragusa, A.; Svelato, A.; Santacroce, C.; Catalano, P.; Notarstefano, V.; Carnevali, O.; Papa, F.; Rongioletti, M.C.A.; Baiocco, F.; Draghi, S.; et al. Plasticenta: First evidence of microplastics in human placenta. Environ. Int. 2021, 146, 106274. [Google Scholar] [CrossRef]
- Liu, S.; Liu, X.; Guo, J.; Yang, R.; Wang, H.; Sun, Y.; Chen, B.; Dong, R. The Association Between Microplastics and Microbiota in Placentas and Meconium: The First Evidence in Humans. Environ. Sci. Technol. 2023, 57, 17774–17785. [Google Scholar] [CrossRef]
- Liu, S.; Guo, J.; Liu, X.; Yang, R.; Wang, H.; Sun, Y.; Chen, B.; Dong, R. Detection of various microplastics in placentas, meconium, infant feces, breastmilk and infant formula: A pilot prospective study. Sci. Total Environ. 2023, 854, 158699. [Google Scholar] [CrossRef] [PubMed]
- Cui, W.; Hale, R.C.; Huang, Y.; Zhou, F.; Wu, Y.; Liang, X.; Liu, Y.; Tan, H.; Chen, D. Sorption of representative organic contaminants on microplastics: Effects of chemical physicochemical properties, particle size, and biofilm presence. Ecotoxicol. Environ. Saf. 2023, 251, 114533. [Google Scholar] [CrossRef] [PubMed]
- Zhao, C.; Wang, Y.; Lian, Z.; Zhang, Z.; Ma, S.; Matsubae, K. Agricultural plastic pollution in China: Sources, supply chain drivers, and mitigation strategies. Sustain. Horiz. 2024, 11, 100102. [Google Scholar] [CrossRef]
- Dorsch, A.; Förschner, F.; Ravandeh, M.; Brito, W.A.d.S.; Saadati, F.; Delcea, M.; Wende, K.; Bekeschus, S. Nanoplastic Size and Surface Chemistry Dictate Decoration by Human Saliva Proteins. ACS Appl. Mater. Interfaces 2024, 16, 25977–25993. [Google Scholar] [CrossRef] [PubMed]
- Amereh, F.; Babaei, M.; Eslami, A.; Fazelipour, S.; Rafiee, M. The emerging risk of exposure to nano(micro)plastics on endocrine disturbance and reproductive toxicity: From a hypothetical scenario to a global public health challenge. Environ. Pollut. 2020, 261, 114158. [Google Scholar] [CrossRef] [PubMed]
- Chen, Y.-C.; Chen, K.-F.; Lin, K.-Y.A.; Chen, J.-K.; Jiang, X.-Y.; Lin, C.-H. The nephrotoxic potential of polystyrene microplastics at realistic environmental concentrations. J. Hazard. Mater. 2022, 427, 127871. [Google Scholar] [CrossRef] [PubMed]
- Khorami-Sarvestani, S.; Vanaki, N.; Shojaeian, S.; Zarnani, K.; Stensballe, A.; Jeddi-Tehrani, M.; Zarnani, A.-H. Placenta: An old organ with new functions. Front. Immunol. 2024, 15, 1385762. [Google Scholar] [CrossRef]
- Maltepe, E.; Fisher, S.J. Placenta: The Forgotten Organ. Annu. Rev. Cell Dev. Biol. 2015, 31, 523–552. [Google Scholar] [CrossRef]
- Zhu, L.; Zhu, J.; Zuo, R.; Xu, Q.; Qian, Y.; An, L. Identification of microplastics in human placenta using laser direct infrared spectroscopy. Sci. Total Environ. 2023, 856 Pt 1, 159060. [Google Scholar] [CrossRef]
- Wan, S.; Wang, X.; Chen, W.; Wang, M.; Zhao, J.; Xu, Z.; Wang, R.; Mi, C.; Zheng, Z.; Zhang, H. Exposure to high dose of polystyrene nanoplastics causes trophoblast cell apoptosis and induces miscarriage. Part. Fibre Toxicol. 2024, 21, 13. [Google Scholar] [CrossRef]
- Cary, C.M.; Fournier, S.B.; Adams, S.; Wang, X.; Yurkow, E.J.; Stapleton, P.A. Single pulmonary nanopolystyrene exposure in late-stage pregnancy dysregulates maternal and fetal cardiovascular function. Toxicol. Sci. 2024, 199, 149–159. [Google Scholar] [CrossRef]
- Dibbon, K.C.; Mercer, G.V.; Maekawa, A.S.; Hanrahan, J.; Steeves, K.L.; Ringer, L.C.M.; Simpson, A.J.; Simpson, M.J.; Baschat, A.; Kingdom, J.C.; et al. Polystyrene micro- and nanoplastics cause placental dysfunction in mice. Biol. Reprod. 2024, 110, 211–218. [Google Scholar] [CrossRef] [PubMed]
- Chortarea, S.; Gupta, G.; Saarimäki, L.; Netkueakul, W.; Manser, P.; Aengenheister, L.; Wichser, A.; Fortino, V.; Wick, P.; Greco, D.; et al. Transcriptomic profiling reveals differential cellular response to copper oxide nanoparticles and polystyrene nanoplastics in perfused human placenta. Environ. Int. 2023, 177, 108015. [Google Scholar] [CrossRef] [PubMed]
- Hu, J.; Zhu, Y.; Zhang, J.; Xu, Y.; Wu, J.; Zeng, W.; Lin, Y.; Liu, X. The potential toxicity of polystyrene nanoplastics to human trophoblasts in vitro. Environ. Pollut. 2022, 311, 119924. [Google Scholar] [CrossRef]
- Yang, D.; Zhu, J.; Zhou, X.; Pan, D.; Nan, S.; Yin, R.; Lei, Q.; Ma, N.; Zhu, H.; Chen, J.; et al. Polystyrene micro- and nano-particle coexposure injures fetal thalamus by inducing ROS-mediated cell apoptosis. Environ. Int. 2022, 166, 107362. [Google Scholar] [CrossRef]
- Wan, S.; Wang, X.; Chen, W.; Xu, Z.; Zhao, J.; Huang, W.; Wang, M.; Zhang, H. Polystyrene Nanoplastics Activate Autophagy and Suppress Trophoblast Cell Migration/Invasion and Migrasome Formation to Induce Miscarriage. ACS Nano 2024, 18, 3733–3751. [Google Scholar] [CrossRef]
- Ragusa, A.; Lelli, V.; Fanelli, G.; Svelato, A.; D’avino, S.; Gevi, F.; Santacroce, C.; Catalano, P.; Rongioletti, M.C.A.; De Luca, C.; et al. Plastic and Placenta: Identification of Polyethylene Glycol (PEG) Compounds in the Human Placenta by HPLC-MS/MS System. Int. J. Mol. Sci. 2022, 23, 12743. [Google Scholar] [CrossRef] [PubMed]
- Ragusa, A.; Matta, M.; Cristiano, L.; Matassa, R.; Battaglione, E.; Svelato, A.; De Luca, C.; D’avino, S.; Gulotta, A.; Rongioletti, M.C.A.; et al. Deeply in Plasticenta: Presence of Microplastics in the Intracellular Compartment of Human Placentas. Int. J. Environ. Res. Public Health 2022, 19, 11593. [Google Scholar] [CrossRef]
- Weingrill, R.B.; Lee, M.J.; Benny, P.; Riel, J.; Saiki, K.; Garcia, J.; de Magalhaes Oliveira, L.F.; da Silva Fonseca, E.J.; de Souza, S.T.; de Oliveira Silva D’Amato, F.; et al. Temporal trends in microplastic accumulation in placentas from pregnancies in Hawai’i. Environ. Int. 2023, 180, 108220. [Google Scholar] [CrossRef]
- Amereh, F.; Amjadi, N.; Mohseni-Bandpei, A.; Isazadeh, S.; Mehrabi, Y.; Eslami, A.; Naeiji, Z.; Rafiee, M. Placental plastics in young women from general population correlate with reduced foetal growth in IUGR pregnancies. Environ. Pollut. 2022, 314, 120174. [Google Scholar] [CrossRef]
- Braun, T.; Ehrlich, L.; Henrich, W.; Koeppel, S.; Lomako, I.; Schwabl, P.; Liebmann, B. Detection of Microplastic in Human Placenta and Meconium in a Clinical Setting. Pharmaceutics 2021, 13, 921. [Google Scholar] [CrossRef] [PubMed]
- Hu, J.; Qin, X.; Zhang, J.; Zhu, Y.; Zeng, W.; Lin, Y.; Liu, X. Polystyrene microplastics disturb maternal-fetal immune balance and cause reproductive toxicity in pregnant mice. Reprod. Toxicol. 2021, 106, 42–50. [Google Scholar] [CrossRef] [PubMed]
- Chen, G.; Xiong, S.; Jing, Q.; van Gestel, C.A.; van Straalen, N.M.; Roelofs, D.; Sun, L.; Qiu, H. Maternal exposure to polystyrene nanoparticles retarded fetal growth and triggered metabolic disorders of placenta and fetus in mice. Sci. Total Environ. 2023, 854, 158666. [Google Scholar] [CrossRef] [PubMed]
- Fournier, S.B.; D’errico, J.N.; Adler, D.S.; Kollontzi, S.; Goedken, M.J.; Fabris, L.; Yurkow, E.J.; Stapleton, P.A. Nanopolystyrene translocation and fetal deposition after acute lung exposure during late-stage pregnancy. Part. Fibre Toxicol. 2020, 17, 55. [Google Scholar] [CrossRef] [PubMed]
- Aghaei, Z.; Mercer, G.V.; Schneider, C.M.; Sled, J.G.; Macgowan, C.K.; Baschat, A.A.; Kingdom, J.C.; Helm, P.A.; Simpson, A.J.; Simpson, M.J.; et al. Maternal exposure to polystyrene microplastics alters placental metabolism in mice. Metabolomics 2022, 19, 1. [Google Scholar] [CrossRef] [PubMed]
- Hanrahan, J.; Steeves, K.L.; Locke, D.P.; O’brien, T.M.; Maekawa, A.S.; Amiri, R.; Macgowan, C.K.; Baschat, A.A.; Kingdom, J.C.; Simpson, A.J.; et al. Maternal exposure to polyethylene micro- and nanoplastics impairs umbilical blood flow but not fetal growth in pregnant mice. Sci. Rep. 2024, 14, 399. [Google Scholar] [CrossRef] [PubMed]
- Nie, J.-H.; Shen, Y.; Roshdy, M.; Cheng, X.; Wang, G.; Yang, X. Polystyrene nanoplastics exposure caused defective neural tube morphogenesis through caveolae-mediated endocytosis and faulty apoptosis. Nanotoxicology 2021, 15, 885–904. [Google Scholar] [CrossRef] [PubMed]
- Kenesei, K.; Murali, K.; Czéh, Á.; Piella, J.; Puntes, V.; Madarász, E. Enhanced detection with spectral imaging fluorescence microscopy reveals tissue- and cell-type-specific compartmentalization of surface-modified polystyrene nanoparticles. J. Nanobiotechnology 2016, 14, 55. [Google Scholar] [CrossRef] [PubMed]
- Cary, C.M.; DeLoid, G.M.; Yang, Z.; Bitounis, D.; Polunas, M.; Goedken, M.J.; Buckley, B.; Cheatham, B.; Stapleton, P.A.; Demokritou, P. Ingested Polystyrene Nanospheres Translocate to Placenta and Fetal Tissues in Pregnant Rats: Potential Health Implications. Nanomaterials 2023, 13, 720. [Google Scholar] [CrossRef]
- Dusza, H.M.; Katrukha, E.A.; Nijmeijer, S.M.; Akhmanova, A.; Vethaak, A.D.; Walker, D.I.; Legler, J. Uptake, Transport, and Toxicity of Pristine and Weathered Micro- and Nanoplastics in Human Placenta Cells. Environ. Health Perspect. 2022, 130, 97006. [Google Scholar] [CrossRef]
- Shen, F.; Li, D.; Guo, J.; Chen, J. Mechanistic toxicity assessment of differently sized and charged polystyrene nanoparticles based on human placental cells. Water Res. 2022, 223, 118960. [Google Scholar] [CrossRef]
- Boos, J.A.; Misun, P.; Brunoldi, G.; Furer, L.A.; Aengenheister, L.; Modena, M.; Rousset, N.; Buerki-Thurnherr, T.; Hierlemann, A. Microfluidic Co-Culture Platform to Recapitulate the Maternal-Placental-Embryonic Axis. Adv. Biol. 2021, 5, e2100609. [Google Scholar] [CrossRef]
- Hesler, M.; Aengenheister, L.; Ellinger, B.; Drexel, R.; Straskraba, S.; Jost, C.; Wagner, S.; Meier, F.; von Briesen, H.; Büchel, C.; et al. Multi-endpoint toxicological assessment of polystyrene nano- and microparticles in different biological models in vitro. Toxicol. In Vitro 2019, 61, 104610. [Google Scholar] [CrossRef] [PubMed]
- Aengenheister, L.; Keevend, K.; Muoth, C.; Schönenberger, R.; Diener, L.; Wick, P.; Buerki-Thurnherr, T. An advanced human in vitro co-culture model for translocation studies across the placental barrier. Sci. Rep. 2018, 8, 5388. [Google Scholar] [CrossRef]
- Wick, P.; Malek, A.; Manser, P.; Meili, D.; Maeder-Althaus, X.; Diener, L.; Diener, P.-A.; Zisch, A.; Krug, H.F.; Von Mandach, U. Barrier Capacity of Human Placenta for Nanosized Materials. Environ. Health Perspect. 2010, 118, 432–436. [Google Scholar] [CrossRef]
- Grafmueller, S.; Manser, P.; Diener, L.; Diener, P.A.; Maeder-Althaus, X.; Maurizi, L.; Jochum, W.; Krug, H.F.; Buerki-Thurnherr, T.; von Mandach, U.; et al. Bidirectional Transfer Study of Polystyrene Nanoparticles across the Placental Barrier in an ex Vivo Human Placental Perfusion Model. Environ. Health Perspect. 2015, 123, 1280–1286. [Google Scholar] [CrossRef] [PubMed]
- Paul, I.; Mondal, P.; Haldar, D.; Halder, G. Beyond the cradle—Amidst microplastics and the ongoing peril during pregnancy and neonatal stages: A holistic review. J. Hazard. Mater. 2024, 469, 133963. [Google Scholar] [CrossRef] [PubMed]
- Ye, J.; Ren, Y.; Dong, Y.; Fan, D. Understanding the impact of nanoplastics on reproductive health: Exposure pathways, mechanisms, and implications. Toxicology 2024, 504, 153792. [Google Scholar] [CrossRef]
- Stephens, V.R.; Moore, R.E.; Spicer, S.K.; Talbert, J.A.; Lu, J.; Chinni, R.; Chambers, S.A.; Townsend, S.D.; Manning, S.D.; Rogers, L.M.; et al. Environmental Toxicant Exposure Paralyzes Human Placental Macrophage Responses to Microbial Threat. ACS Infect. Dis. 2023, 9, 2401–2408. [Google Scholar] [CrossRef]
- Li, A.; Zhuang, T.; Song, M.; Cao, H.; Gao, Y.; Zheng, S.; Liang, Y.; Jiang, G. Occurrence, placental transfer, and health risks of emerging endocrine-disrupting chemicals in pregnant women. J. Hazard. Mater. 2023, 459, 132157. [Google Scholar] [CrossRef]
- Derakhshan, A.; Shu, H.; Broeren, M.A.; Kortenkamp, A.; Lindh, C.H.; Demeneix, B.; Peeters, R.P.; Bornehag, C.-G.; Korevaar, T.I.M. Association of endocrine disrupting chemicals exposure with human chorionic gonadotropin concentrations in pregnancy. Environ. Int. 2023, 178, 108091. [Google Scholar] [CrossRef] [PubMed]
- Yan, Z.; Liu, Y.; Zhang, T.; Zhang, F.; Ren, H.; Zhang, Y. Analysis of Microplastics in Human Feces Reveals a Correlation between Fecal Microplastics and Inflammatory Bowel Disease Status. Environ. Sci. Technol. 2022, 56, 414–421. [Google Scholar] [CrossRef]
- Jenner, L.C.; Rotchell, J.M.; Bennett, R.T.; Cowen, M.; Tentzeris, V.; Sadofsky, L.R. Detection of microplastics in human lung tissue using μFTIR spectroscopy. Sci. Total Environ. 2022, 831, 154907. [Google Scholar] [CrossRef] [PubMed]
- Ribeiro, F.; O’Brien, J.W.; Galloway, T.; Thomas, K.V. Accumulation and fate of nano- and micro-plastics and associated contaminants in organisms. TrAC Trends Anal. Chem. 2019, 111, 139–147. [Google Scholar] [CrossRef]
- Microplastics are everywhere—We need to understand how they affect human health. Nat. Med. 2024, 30, 913. [CrossRef]
- Zhao, B.; Rehati, P.; Yang, Z.; Cai, Z.; Guo, C.; Li, Y. The potential toxicity of microplastics on human health. Sci. Total Environ. 2024, 912, 168946. [Google Scholar] [CrossRef]
- Wright, S.; Cassee, F.R.; Erdely, A.; Campen, M.J. Micro- and nanoplastics concepts for particle and fibre toxicologists. Part. Fibre Toxicol. 2024, 21, 18. [Google Scholar] [CrossRef] [PubMed]
- De Boever, S.; Devisscher, L.; Vinken, M. Unraveling the micro- and nanoplastic predicament: A human-centric insight. Sci. Total Environ. 2024, 916, 170262. [Google Scholar] [CrossRef]
- Ankley, G.T.; Bennett, R.S.; Erickson, R.J.; Hoff, D.J.; Hornung, M.W.; Johnson, R.D.; Mount, D.R.; Nichols, J.W.; Russom, C.L.; Schmieder, P.K.; et al. Adverse outcome pathways: A conceptual framework to support ecotoxicology research and risk assessment. Environ. Toxicol. Chem. 2010, 29, 730–741. [Google Scholar] [CrossRef]
- Delrue, N.; Sachana, M.; Sakuratani, Y.; Gourmelon, A.; Leinala, E.; Diderich, R. The Adverse Outcome Pathway Concept: A Basis for Developing Regulatory Decision-making Tools. Altern. Lab. Anim. 2016, 44, 417–429. [Google Scholar] [CrossRef]
- OECD. OECD series on testing and assessment no. 184. Guidance document on developing and assessing adverse outcome pathways. Ser. Test. Assess. 2013, 45, 9–17. [Google Scholar]
- Knapen, D. Adverse Outcome Pathways and the Paradox of Complex Simplicity. Environ. Toxicol. Chem. 2021, 40, 2950–2952. [Google Scholar] [CrossRef] [PubMed]
- Leist, M.; Ghallab, A.; Graepel, R.; Marchan, R.; Hassan, R.; Bennekou, S.H.; Limonciel, A.; Vinken, M.; Schildknecht, S.; Waldmann, T.; et al. Adverse outcome pathways: Opportunities, limitations and open questions. Arch. Toxicol. 2017, 91, 3477–3505. [Google Scholar] [CrossRef] [PubMed]
- Schneider, K.; Schwarz, M.; Burkholder, I.; Kopp-Schneider, A.; Edler, L.; Kinsner-Ovaskainen, A.; Hartung, T.; Hoffmann, S. “ToxRTool”, a new tool to assess the reliability of toxicological data. Toxicol. Lett. 2009, 189, 138–144. [Google Scholar] [CrossRef] [PubMed]
- Molander, L.; Ågerstrand, M.; Beronius, A.; Hanberg, A.; Rudén, C. Science in Risk Assessment and Policy (SciRAP): An Online Resource for Evaluating and Reporting In Vivo (Eco)Toxicity Studies. Hum. Ecol. Risk Assess. Int. J. 2015, 21, 753–762. [Google Scholar] [CrossRef]
- Alijagic, A.; Suljević, D.; Fočak, M.; Sulejmanović, J.; Šehović, E.; Särndahl, E.; Engwall, M. The triple exposure nexus of microplastic particles, plastic-associated chemicals, and environmental pollutants from a human health perspective. Environ. Int. 2024, 188, 108736. [Google Scholar] [CrossRef]





Disclaimer/Publisher’s Note: The statements, opinions and data contained in all publications are solely those of the individual author(s) and contributor(s) and not of MDPI and/or the editor(s). MDPI and/or the editor(s) disclaim responsibility for any injury to people or property resulting from any ideas, methods, instructions or products referred to in the content. |
© 2024 by the authors. Licensee MDPI, Basel, Switzerland. This article is an open access article distributed under the terms and conditions of the Creative Commons Attribution (CC BY) license (https://creativecommons.org/licenses/by/4.0/).
Share and Cite
Wan, D.; Liu, Y.; Chang, Q.; Liu, Z.; Wang, Q.; Niu, R.; Gao, B.; Guan, Q.; Xia, Y. Micro/Nanoplastic Exposure on Placental Health and Adverse Pregnancy Risks: Novel Assessment System Based upon Targeted Risk Assessment Environmental Chemicals Strategy. Toxics 2024, 12, 553. https://doi.org/10.3390/toxics12080553
Wan D, Liu Y, Chang Q, Liu Z, Wang Q, Niu R, Gao B, Guan Q, Xia Y. Micro/Nanoplastic Exposure on Placental Health and Adverse Pregnancy Risks: Novel Assessment System Based upon Targeted Risk Assessment Environmental Chemicals Strategy. Toxics. 2024; 12(8):553. https://doi.org/10.3390/toxics12080553
Chicago/Turabian StyleWan, Danyang, Yujie Liu, Qianjing Chang, Zhaofeng Liu, Qing Wang, Rui Niu, Beibei Gao, Quanquan Guan, and Yankai Xia. 2024. "Micro/Nanoplastic Exposure on Placental Health and Adverse Pregnancy Risks: Novel Assessment System Based upon Targeted Risk Assessment Environmental Chemicals Strategy" Toxics 12, no. 8: 553. https://doi.org/10.3390/toxics12080553
APA StyleWan, D., Liu, Y., Chang, Q., Liu, Z., Wang, Q., Niu, R., Gao, B., Guan, Q., & Xia, Y. (2024). Micro/Nanoplastic Exposure on Placental Health and Adverse Pregnancy Risks: Novel Assessment System Based upon Targeted Risk Assessment Environmental Chemicals Strategy. Toxics, 12(8), 553. https://doi.org/10.3390/toxics12080553

