Chronic Lead Exposure in Adult Mice: Associations with miR-671/CDR1as Regulation, NF-κB Signaling, and Alzheimer’s Disease-like Pathology
Abstract
1. Introduction
2. Materials and Methods
2.1. Animals and Experimental Design
2.2. Chronic Pb Exposure
2.3. Morris Water Maze
2.4. Blood and Hippocampal Tissue Sample Preparation
2.5. Estimation of Pb in Blood and Hippocampus
2.6. Hematoxylin and Eosin (HE) Staining
2.7. Immunofluorescence Staining
2.8. Quantitative Real-Time PCR (qRT-PCR)
2.9. Western Blot
2.10. Nucleoplasmic Separation of Hippocampal Neuronal Cells
2.11. Statistical Analysis
3. Results
3.1. General Observations and Calculation of Cerebral Organ Coefficients in Mice
3.2. Pb Exposure Impairs Learning and Memory Abilities in Adult Mice
3.3. Pb Exposure Disrupts the Morphological Structure of Neuronal Cells in the Hippocampus of Adult Mice
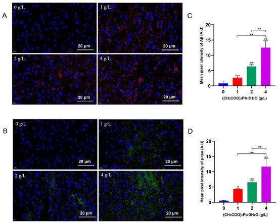
3.4. Pb Exposure Promotes the Aggregation of Aβ and p-tau in the Hippocampus
3.5. Pb promotes the Expression of AD-Related Genes and Proteins
3.6. Pb Exposure Promotes the Nuclear Translocation Process of NF-κB to Increase the Expression Levels of Aβ and p-tau Mediated by Downregulation of CDR1as
3.7. Pb Exposure Promotes miR-671 Expression to Induce Cleavage of CDR1as by AGO2
4. Discussion
5. Conclusions
Author Contributions
Funding
Institutional Review Board Statement
Data Availability Statement
Conflicts of Interest
References
- Knollmann-Ritschel, B.E.C.; Markowitz, M. Lead Poisoning. Acad. Pathol. 2017, 4, 2374289517700160. [Google Scholar] [CrossRef] [PubMed]
- Gunnarsson, L.G.; Bodin, L. Occupational Exposures and Neurodegenerative Diseases-A Systematic Literature Review and Meta-Analyses. Int. J. Environ. Res. Public Health 2019, 16, 337. [Google Scholar] [CrossRef] [PubMed]
- WHO. 10 Chemicals of Public Health Concern. Available online: https://www.who.int/news-room/photo-story/photo-story-detail/10-chemicals-of-public-health-concern (accessed on 1 January 2024).
- Tchounwou, P.B.; Yedjou, C.G.; Patlolla, A.K.; Sutton, D.J. Heavy metal toxicity and the environment. Exp. Suppl. 2012, 101, 133–164. [Google Scholar] [CrossRef] [PubMed]
- Vorvolakos, T.; Arseniou, S.; Samakouri, M. There is no safe threshold for lead exposure: A literature review. Psychiatriki 2016, 27, 204–214. [Google Scholar] [CrossRef] [PubMed]
- Dórea, J.G. Environmental exposure to low-level lead (Pb) co-occurring with other neurotoxicants in early life and neurodevelopment of children. Environ. Res. 2019, 177, 108641. [Google Scholar] [CrossRef] [PubMed]
- Téllez-Rojo, M.M.; Hernández-Avila, M.; Lamadrid-Figueroa, H.; Smith, D.; Hernández-Cadena, L.; Mercado, A.; Aro, A.; Schwartz, J.; Hu, H. Impact of bone lead and bone resorption on plasma and whole blood lead levels during pregnancy. Am. J. Epidemiol. 2004, 160, 668–678. [Google Scholar] [CrossRef] [PubMed]
- Bakulski, K.M.; Seo, Y.A.; Hickman, R.C.; Brandt, D.; Vadari, H.S.; Hu, H.; Park, S.K. Heavy Metals Exposure and Alzheimer’s Disease and Related Dementias. J. Alzheimer’s Dis. 2020, 76, 1215–1242. [Google Scholar] [CrossRef] [PubMed]
- Fenga, C.; Gangemi, S.; Alibrandi, A.; Costa, C.; Micali, E. Relationship between lead exposure and mild cognitive impairment. J. Prev. Med. Hyg. 2016, 57, E205–E210. [Google Scholar] [PubMed]
- Huang, A.; Zheng, H.; Wu, Z.; Chen, M.; Huang, Y. Circular RNA-protein interactions: Functions, mechanisms, and identification. Theranostics 2020, 10, 3503–3517. [Google Scholar] [CrossRef] [PubMed]
- Wang, Y.; Liu, J.; Ma, J.; Sun, T.; Zhou, Q.; Wang, W.; Wang, G.; Wu, P.; Wang, H.; Jiang, L.; et al. Exosomal circRNAs: Biogenesis, effect and application in human diseases. Mol. Cancer 2019, 18, 116. [Google Scholar] [CrossRef] [PubMed]
- Rybak-Wolf, A.; Stottmeister, C.; Glažar, P.; Jens, M.; Pino, N.; Giusti, S.; Hanan, M.; Behm, M.; Bartok, O.; Ashwal-Fluss, R.; et al. Circular RNAs in the Mammalian Brain Are Highly Abundant, Conserved, and Dynamically Expressed. Mol. Cell 2015, 58, 870–885. [Google Scholar] [CrossRef] [PubMed]
- Kleaveland, B.; Shi, C.Y.; Stefano, J.; Bartel, D.P. A Network of Noncoding Regulatory RNAs Acts in the Mammalian Brain. Cell 2018, 174, 350–362.e17. [Google Scholar] [CrossRef] [PubMed]
- Memczak, S.; Jens, M.; Elefsinioti, A.; Torti, F.; Krueger, J.; Rybak, A.; Maier, L.; Mackowiak, S.D.; Gregersen, L.H.; Munschauer, M.; et al. Circular RNAs are a large class of animal RNAs with regulatory potency. Nature 2013, 495, 333–338. [Google Scholar] [CrossRef] [PubMed]
- Hansen, T.B.; Jensen, T.I.; Clausen, B.H.; Bramsen, J.B.; Finsen, B.; Damgaard, C.K.; Kjems, J. Natural RNA circles function as efficient microRNA sponges. Nature 2013, 495, 384–388. [Google Scholar] [CrossRef] [PubMed]
- Sekar, S.; Cuyugan, L.; Adkins, J.; Geiger, P.; Liang, W.S. Circular RNA expression and regulatory network prediction in posterior cingulate astrocytes in elderly subjects. BMC Genom. 2018, 19, 340. [Google Scholar] [CrossRef] [PubMed]
- Akhter, R. Circular RNA and Alzheimer’s Disease. Adv. Exp. Med. Biol. 2018, 1087, 239–243. [Google Scholar] [CrossRef]
- Lauretti, E.; Dabrowski, K.; Praticò, D. The neurobiology of non-coding RNAs and Alzheimer’s disease pathogenesis: Pathways, mechanisms and translational opportunities. Ageing Res. Rev. 2021, 71, 101425. [Google Scholar] [CrossRef] [PubMed]
- Piwecka, M.; Glažar, P.; Hernandez-Miranda, L.R.; Memczak, S.; Wolf, S.A.; Rybak-Wolf, A.; Filipchyk, A.; Klironomos, F.; Cerda Jara, C.A.; Fenske, P.; et al. Loss of a mammalian circular RNA locus causes miRNA deregulation and affects brain function. Science 2017, 357, eaam8526. [Google Scholar] [CrossRef] [PubMed]
- Huang, H.; Wei, L.; Qin, T.; Yang, N.; Li, Z.; Xu, Z. Circular RNA ciRS-7 triggers the migration and invasion of esophageal squamous cell carcinoma via miR-7/KLF4 and NF-κB signals. Cancer Biol. Ther. 2019, 20, 73–80. [Google Scholar] [CrossRef]
- Islam, M.T. Oxidative stress and mitochondrial dysfunction-linked neurodegenerative disorders. Neurol. Res. 2017, 39, 73–82. [Google Scholar] [CrossRef] [PubMed]
- Chen, C.H.; Zhou, W.; Liu, S.; Deng, Y.; Cai, F.; Tone, M.; Tone, Y.; Tong, Y.; Song, W. Increased NF-κB signalling up-regulates BACE1 expression and its therapeutic potential in Alzheimer’s disease. Int. J. Neuropsychopharmacol. 2012, 15, 77–90. [Google Scholar] [CrossRef] [PubMed]
- Singh, S.; Singh, T.G. Role of Nuclear Factor Kappa B (NF-κB) Signalling in Neurodegenerative Diseases: An Mechanistic Approach. Curr. Neuropharmacol. 2020, 18, 918–935. [Google Scholar] [CrossRef] [PubMed]
- Hampel, H.; Vassar, R.; De Strooper, B.; Hardy, J.; Willem, M.; Singh, N.; Zhou, J.; Yan, R.; Vanmechelen, E.; De Vos, A.; et al. The β-Secretase BACE1 in Alzheimer’s Disease. Biol. Psychiatry 2021, 89, 745–756. [Google Scholar] [CrossRef] [PubMed]
- Varadarajan, K.S.; Bagga, P.; Ramesh, A.; Chugani, A.N.; Patel, A.B. Chronic lead exposure disrupts neurometabolic activity in mouse brain: An ex vivo1H-[13C]-NMR study. Neurotoxicology 2023, 94, 117–125. [Google Scholar] [CrossRef] [PubMed]
- Satyanarayanan, M.; Balaram, V.; Sawant, S.S.; Subramanyam, K.S.V.; Krishna, G.V.; Dasaram, B.; Manikyamba, C. Rapid Determination of REEs, PGEs, and Other Trace Elements in Geological and Environmental Materials by High Resolution Inductively Coupled Plasma Mass Spectrometry. At. Spectrosc. 2018, 39, 1–15. [Google Scholar] [CrossRef]
- Sobin, C.; Montoya, M.G.F.; Parisi, N.; Schaub, T.; Cervantes, M.; Armijos, R.X. Microglial disruption in young mice with early chronic lead exposure. Toxicol. Lett. 2013, 220, 44–52. [Google Scholar] [CrossRef] [PubMed]
- Flores-Montoya, M.G.; Sobin, C. Early chronic lead exposure reduces exploratory activity in young C57BL/6J mice. J. Appl. Toxicol. 2015, 35, 759–765. [Google Scholar] [CrossRef] [PubMed]
- Zhao, Z.-H.; Zheng, G.; Wang, T.; Du, K.-j.; Han, X.; Luo, W.-J.; Shen, X.-F.; Chen, J.-Y. Low-level Gestational Lead Exposure Alters Dendritic Spine Plasticity in the Hippocampus and Reduces Learning and Memory in Rats. Sci. Rep. 2018, 8, 3533. [Google Scholar] [CrossRef] [PubMed]
- Scearce-Levie, K. Monitoring spatial learning and memory in Alzheimer’s disease mouse models using the Morris Water Maze. Methods Mol. Biol. 2011, 670, 191–205. [Google Scholar] [CrossRef]
- Lisman, J.; Buzsáki, G.; Eichenbaum, H.; Nadel, L.; Ranganath, C.; Redish, A.D. Viewpoints: How the hippocampus contributes to memory, navigation and cognition. Nat. Neurosci. 2017, 20, 1434–1447. [Google Scholar] [CrossRef]
- Donato, F.; Alberini, C.M.; Amso, D.; Dragoi, G.; Dranovsky, A.; Newcombe, N.S. The Ontogeny of Hippocampus-Dependent Memories. J. Neurosci. 2021, 41, 920–926. [Google Scholar] [CrossRef] [PubMed]
- Liu, G.; Liu, C.; Qiu, A.; Alzheimer’s Disease Neuroimaging Initiative. Spatial correlation maps of the hippocampus with cerebrospinal fluid b iomarkers and cognition in Alzheimer’s disease: A longitudinal study. Hum. Brain Mapp. 2021, 42, 2931–2940. [Google Scholar] [CrossRef] [PubMed]
- Lloret, A.; Esteve, D.; Lloret, M.A.; Cervera-Ferri, A.; Lopez, B.; Nepomuceno, M.; Monllor, P. When Does Alzheimer’s Disease Really Start? The Role of Biomarkers. Focus 2021, 19, 355–364. [Google Scholar] [CrossRef] [PubMed]
- Li, X.; Li, N.; Sun, H.L.; Yin, J.; Tao, Y.C.; Mao, Z.X.; Yu, Z.L.; Li, W.J.; Bogden, J.D. Maternal Lead Exposure Induces Down-regulation of Hippocampal Insulin-degrading Enzyme and Nerve Growth Factor Expression in Mouse Pups. Biomed. Environ. Sci. 2017, 30, 215–219. [Google Scholar] [CrossRef] [PubMed]
- Lukiw, W.J. Circular RNA (circRNA) in Alzheimer’s disease (AD). Front. Genet. 2013, 4, 307. [Google Scholar] [CrossRef] [PubMed]
- Jiang, C.; Zeng, X.; Shan, R.; Wen, W.; Li, J.; Tan, J.; Li, L.; Wan, R. The Emerging Picture of the Roles of CircRNA-CDR1as in Cancer. Front. Cell Dev. Biol. 2020, 8, 590478. [Google Scholar] [CrossRef] [PubMed]
- de Chevigny, A.; Coré, N.; Follert, P.; Gaudin, M.; Barbry, P.; Béclin, C.; Cremer, H. miR-7a regulation of Pax6 controls spatial origin of forebrain dopamin ergic neurons. Nat. Neurosci. 2012, 15, 1120–1126. [Google Scholar] [CrossRef] [PubMed]
- Junn, E.; Lee, K.-W.; Jeong, B.S.; Chan, T.W.; Im, J.-Y.; Mouradian, M.M. Repression of alpha-synuclein expression and toxicity by microRNA-7. Proc. Natl. Acad. Sci. USA 2009, 106, 13052–13057. [Google Scholar] [CrossRef] [PubMed]
- Pollock, A.; Bian, S.; Zhang, C.; Chen, Z.; Sun, T. Growth of the developing cerebral cortex is controlled by microRNA-7 t hrough the p53 pathway. Cell Rep. 2014, 7, 1184–1196. [Google Scholar] [CrossRef] [PubMed]
- Hansen, T.B.; Wiklund, E.D.; Bramsen, J.B.; Villadsen, S.B.; Statham, A.L.; Clark, S.J.; Kjems, J. miRNA-dependent gene silencing involving Ago2-mediated cleavage of a circular antisense RNA. EMBO J. 2011, 30, 4414–4422. [Google Scholar] [CrossRef] [PubMed]
- Ramesh, G.T.; Manna, S.K.; Aggarwal, B.B.; Jadhav, A.L. Lead exposure activates nuclear factor kappa B, activator protein-1, c-Jun N-terminal kinase and caspases in the rat brain. Toxicol. Lett. 2001, 123, 195–207. [Google Scholar] [CrossRef] [PubMed]
- Wang, C.; Fan, L.; Khawaja, R.R.; Liu, B.; Zhan, L.; Kodama, L.; Chin, M.; Li, Y.; Le, D.; Zhou, Y.; et al. Microglial NF-κB drives tau spreading and toxicity in a mouse model of tauopathy. Nat. Commun. 2022, 13, 1969. [Google Scholar] [CrossRef] [PubMed]
- Shi, Z.; Chen, T.; Yao, Q.; Zheng, L.; Zhang, Z.; Wang, J.; Hu, Z.; Cui, H.; Han, Y.; Han, X.; et al. The circular RNA ciRS-7 promotes APP and BACE1 degradation in an NF-κB-dependent manner. FEBS J. 2017, 284, 1096–1109. [Google Scholar] [CrossRef] [PubMed]








| Gene | Primer Sequences (5′ to 3′) |
|---|---|
| CDR1as | F: TTCTGGTGTCTGCCGTATCC |
| R: GTTGCTGGAAGACCTGGAGAT | |
| miR-671-5p | F: GGTTCTCAGGGCTCCACC |
| R: CCTGGAGGGGCTGGAGTTT | |
| AGO2 | F: AGCAGCACCGACAGGAGAT |
| R: GACTTGTAGAACTGAATGAGCAACT | |
| NF-κB | F: AGAGAAGCACAGATACCACCAAGA |
| R: GGTCAGCCTCATAGTAGCCATCC | |
| BACE1 | F: CAGTCCTTCCGCATCACCAT |
| R: TGTTGTAGCCACAGTCTTCCAT | |
| Tau | F: ATTACACTCTGCTCCAAGACCAA |
| R: GGTTCCTCCGCTCCATCATC | |
| APP | F: GCAGCGAGAAGAGCACTAACT |
| R: ATCCTCCACATCCTCATCATCATC | |
| GAPDH | F: AGGTCGGTGTGAACGGATTTG |
| R: TGTAGACCATGTAGTTGAGGTCA | |
| β-actin | F: GCCTTCCTTCTTGGGTAT |
| R: GGCATAGAGGTCTTTACGG | |
| U6 | F: CTCGCTTCGGCAGCACA |
| R: AACGCTTCACGAATTTGCGT |
| Training Days | Mean Avoidance Latency (s) | |||
|---|---|---|---|---|
| Group 0 g/L | Group 1 g/L | Group 2 g/L | Group 4 g/L | |
| Day 1 | 67.76 ± 16.24 | 62.47 ± 21.71 | 69.03 ± 15.56 | 68.16 ± 16.09 |
| Day 2 | 51.85 ± 14.84 | 61.56 ± 13.67 | 62.71 ± 15.61 | 55.12 ± 13.50 |
| Day 3 | 35.51 ± 16.63 | 39.69 ± 13.63 | 41.59 ± 15.07 | 38.61 ± 9.26 |
| Day 4 | 32.55 ± 8.17 | 35.86 ± 8.35 | 37.79 ± 13.82 | 43.01 ± 13.18 |
| Day 5 | 15.41 ± 8.26 | 22.69 ± 6.93 | 28.69 ± 8.52 * | 40.05 ± 12.47 * |
Disclaimer/Publisher’s Note: The statements, opinions and data contained in all publications are solely those of the individual author(s) and contributor(s) and not of MDPI and/or the editor(s). MDPI and/or the editor(s) disclaim responsibility for any injury to people or property resulting from any ideas, methods, instructions or products referred to in the content. |
© 2024 by the authors. Licensee MDPI, Basel, Switzerland. This article is an open access article distributed under the terms and conditions of the Creative Commons Attribution (CC BY) license (https://creativecommons.org/licenses/by/4.0/).
Share and Cite
Qiao, M.; Yang, H.; Liu, L.; Yu, T.; Wang, H.; Chen, X.; Zhang, Y.; Duan, A.; Lyu, S.; Wu, S.; et al. Chronic Lead Exposure in Adult Mice: Associations with miR-671/CDR1as Regulation, NF-κB Signaling, and Alzheimer’s Disease-like Pathology. Toxics 2024, 12, 410. https://doi.org/10.3390/toxics12060410
Qiao M, Yang H, Liu L, Yu T, Wang H, Chen X, Zhang Y, Duan A, Lyu S, Wu S, et al. Chronic Lead Exposure in Adult Mice: Associations with miR-671/CDR1as Regulation, NF-κB Signaling, and Alzheimer’s Disease-like Pathology. Toxics. 2024; 12(6):410. https://doi.org/10.3390/toxics12060410
Chicago/Turabian StyleQiao, Mengyun, Haitao Yang, Li Liu, Tao Yu, Haihua Wang, Xiao Chen, Yi Zhang, Airu Duan, Shujun Lyu, Siyu Wu, and et al. 2024. "Chronic Lead Exposure in Adult Mice: Associations with miR-671/CDR1as Regulation, NF-κB Signaling, and Alzheimer’s Disease-like Pathology" Toxics 12, no. 6: 410. https://doi.org/10.3390/toxics12060410
APA StyleQiao, M., Yang, H., Liu, L., Yu, T., Wang, H., Chen, X., Zhang, Y., Duan, A., Lyu, S., Wu, S., Xiao, J., & Li, B. (2024). Chronic Lead Exposure in Adult Mice: Associations with miR-671/CDR1as Regulation, NF-κB Signaling, and Alzheimer’s Disease-like Pathology. Toxics, 12(6), 410. https://doi.org/10.3390/toxics12060410

