Migration Patterns and Potential Risk Assessment of Trace Elements in the Soil–Plant System in the Production Area of the Chinese Medicinal Herb Scrophularia ningpoensis Hemsl.
Abstract
1. Introduction
2. Materials and Methods
2.1. Overview of the Study Area
2.2. Sample Collection and Pretreatment
2.3. Evaluation Methodology
2.3.1. Bioconcentration Factor (BF)
2.3.2. The Single Factor Pollution Index (Pi) and Nemerow Integrated Pollution Index (PN)
2.3.3. Health Risk Assessment Indices
2.3.4. Indices Related to Carcinogenic Risks
2.4. Data Analysis
3. Results
3.1. Characteristics of Soil Trace Element Content in Root and Non-Root Areas of Scrophularia ningpoensis Hemsl. Origin
3.2. Characteristics of Trace Element Contents in Roots, Stems, and Leaves of Scrophularia ningpoensis Hemsl. Plants
3.3. Enrichment Factor (BF) of Roots, Stems, and Leaves of Scrophularia ningpoensis Hemsl.
3.4. Analysis of Single-Factor and Combined Pollution in Scrophularia ningpoensis Hemsl. Soils
3.5. Hazard Coefficients (HQ) for Trace Elements in the Soil–Scrophularia ningpoensis Hemsl. System
3.6. Evaluation of Non-Carcinogenic Risk in Scrophularia ningpoensis Hemsl. Soil and Plant
3.7. Evaluation of Carcinogenic Risk in Scrophularia ningpoensis Hemsl. Soil and Plant
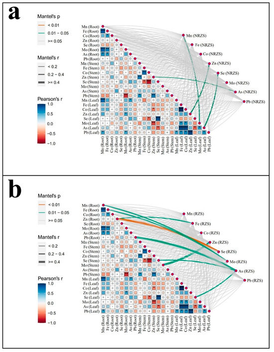
3.8. Correlation Analysis of Micronutrient Contents in Non-Root Zone, Root Zone Soils, and Scrophularia ningpoensis Hemsl. Plants (Root, Stem, and Leaf)
4. Discussion
5. Conclusions
Author Contributions
Funding
Institutional Review Board Statement
Informed Consent Statement
Data Availability Statement
Acknowledgments
Conflicts of Interest
Appendix A
| RfD0 | TDI | OSF | |
|---|---|---|---|
| As | 0.3 | 1 | 1.5 |
| Co | 0.3 | 1.4 | NA |
| Fe | 700 | NR | NA |
| Mn | 140 | NR | NA |
| Mo | 5 | 10 | NA |
| Pb | 3.5 | NR | 0.0085 |
| Se | 5 | 4 | NA |
| Zn | 300 | 500 | NA |
References
- Prashanth, L.; Kattapagari, K.K.; Chitturi, R.T.; Baddam, V.R.R.; Prasad, L.K. A review on role of essential trace elements in health and disease. J. Dr. NTR Univ. Health Sci. 2015, 4, 75. [Google Scholar] [CrossRef]
- Deng, B.L.; Yuan, Z.Y.; Guo, X.M. Microelement distributions and responses to human disturbance in meadow soil of Wugong Mountain. Pratacultural Sci. 2015, 32, 1555–1560. [Google Scholar] [CrossRef]
- Huang, Z.; Pan, X.D.; Wu, P.G.; Han, J.L.; Chen, Q. Heavy metals in vegetables and the health risk to population in Zhejiang, China. Food Control 2014, 36, 248–252. [Google Scholar] [CrossRef]
- Dzomba, P.; Chayamiti, T.; Togarepi, E. Heavy metal content of selected raw medicinal plant materials: Implication for patient health. Bull. Environ. Pharmacol. Life Sci. 2012, 1, 28–33. [Google Scholar]
- Scivicco, M.; Cacciola, N.A.; Esposito, F.; Squillante, J.; Ariano, A.; Borriello, L.; Cirillo, T.; Severino, L. Heavy metals in fishes from the Tyrrhenian Sea and risk assessment. J. Food Compos. Anal. 2024, 128, 106027. [Google Scholar] [CrossRef]
- Alamer, K.; Ali, E.; Al-Thubait, M.; Moaz, A.-G. Zinc Nutrition and its Activated Roles on Growth, Inflorescences Attributes and Some Physiological Parameters of Tagetes erecta L. Plants. Pak. J. Biol. Sci. 2019, 23, 35–44. [Google Scholar] [CrossRef] [PubMed][Green Version]
- Lee, S.; Kovacs, G.G. The Irony of Iron: The Element with Diverse Influence on Neurodegenerative Diseases. Int. J. Mol. Sci. 2024, 25, 4269. [Google Scholar] [CrossRef] [PubMed]
- Mwangi, S.; Timmons, J.; Ao, T.; Paul, M.; Macalintal, L.; Pescatore, A.; Cantor, A.; Dawson, K. Effect of manganese preconditioning and replacing inorganic manganese with organic manganese on performance of male broiler chicks. Poult. Sci. 2019, 98, 2105–2113. [Google Scholar] [CrossRef] [PubMed]
- Liao, Y.; Cao, H.; Xia, B.; Xiao, Q.; Liu, P.; Hu, G.; Zhang, C. Changes in Trace Element Contents and Morphology in Bones of Duck Exposed to Molybdenum or/and Cadmium. Biol. Trace Element Res. 2016, 175, 449–457. [Google Scholar] [CrossRef]
- Dghaim, R.; Al Khatib, S.; Rasool, H.; Khan, M.A. Determination of Heavy Metals Concentration in Traditional Herbs Commonly Consumed in the United Arab Emirates. J. Environ. Public Health 2015, 2015, 973878. [Google Scholar] [CrossRef]
- Harrison, R.M.; Chirgawi, M. The assessment of air and soil as contributors of some trace metals to vegetable plants I. Use of a filtered air growth cabinet. Sci. Total Environ. 1989, 83, 13–34. [Google Scholar] [CrossRef] [PubMed]
- Wild, E.; Dent, J.; Thomas, G.O.; Jones, K.C. Direct Observation of Organic Contaminant Uptake, Storage, and Metabolism within Plant Roots. Environ. Sci. Technol. 2005, 39, 3695–3702. [Google Scholar] [CrossRef] [PubMed]
- Ren, D.; Shen, Z.-Y.; Qin, L.-P.; Zhu, B. Pharmacology, phytochemistry, and traditional uses of Scrophularia ningpoensis Hemsl. J. Ethnopharmacol. 2020, 269, 113688. [Google Scholar] [CrossRef] [PubMed]
- Li, Y.-M.; Jiang, S.-H.; Gao, W.-Y.; Zhu, D.-Y. Iridoid glycosides from Scrophularia ningpoensis. Phytochemistry 1999, 50, 101–104. [Google Scholar] [CrossRef]
- Nguyen, A.-T.; Fontaine, J.; Malonne, H.; Claeys, M.; Luhmer, M.; Duez, P. A sugar ester and an iridoid glycoside from Scrophularia ningpoensis. Phytochemistry 2005, 66, 1186–1191. [Google Scholar] [CrossRef]
- Yang, B.; Shan, J.; Xing, F.; Dai, X.; Wang, G.; Ma, J.; Adegoke, T.V.; Zhang, X.; Yu, Q.; Yu, X. Distribution, accumulation, migration and risk assessment of trace elements in peanut-soil system. Environ. Pollut. 2022, 304, 119193. [Google Scholar] [CrossRef] [PubMed]
- Liu, X.; Zhang, S.; Wu, M.; Wu, Z.; Dai, H.; Shen, P.; Wang, C. Research advance on heavy metal enrichment characteristics in peanut and its prevention and control measurements. Shandong Agric. Sci. 2020, 52, 144–150. [Google Scholar]
- Jia, Z.; Li, S.; Wang, L. Assessment of soil heavy metals for eco-environment and human health in a rapidly urbani-zation area of the upper Yangtze Basin. Sci. Rep. 2018, 8, 3256. [Google Scholar] [CrossRef]
- Roy, M.; McDonald, L.M. Metal Uptake in Plants and Health Risk Assessments in Metal-Contaminated Smelter Soils. Land Degrad. Dev. 2013, 26, 785–792. [Google Scholar] [CrossRef]
- Shahbazi, Y.; Ahmadi, F.; Fakhari, F. Voltammetric determination of Pb, Cd, Zn, Cu and Se in milk and dairy products collected from Iran: An emphasis on permissible limits and risk assessment of exposure to heavy metals. Food Chem. 2016, 192, 1060–1067. [Google Scholar] [CrossRef]
- Jiang, Q. Characteristics and Factors In fluencing the Distribution of Ancient & Famous Trees Resources in Karst Area: A Case study of Daozhen Autonomous County. J. Neijiang Norm. Univ. 2021, 36, 81–87. [Google Scholar] [CrossRef]
- Lian, M.; Wang, L.; Feng, Q.; Niu, L.; Zhao, Z.; Wang, P.; Song, C.; Li, X.; Zhang, Z. Thiol-functionalized nano-silica for in-situ remediation of Pb, Cd, Cu contaminated soils and improving soil environment. Environ. Pollut. 2021, 280, 116879. [Google Scholar] [CrossRef] [PubMed]
- Wang, F.; Guan, Q.; Tian, J.; Lin, J.; Yang, Y.; Yang, L.; Pan, N. Contamination characteristics, source apportionment, and health risk assessment of heavy metals in agricultural soil in the Hexi Corridor. CATENA 2020, 191, 104573. [Google Scholar] [CrossRef]
- Zang, F.; Wang, S.; Nan, Z.; Ma, J.; Zhang, Q.; Chen, Y.; Li, Y. Accumulation, spatio-temporal distribution, and risk assessment of heavy metals in the soil-corn system around a polymetallic mining area from the Loess Plateau, northwest China. Geoderma 2017, 305, 188–196. [Google Scholar] [CrossRef]
- Yang, P.; Yang, C.M.; Lin, D.; Zheng, T.J.; Wang, L.L.; Gu, J.; Song, J.; Li, H.; Tang, Q. Analysis and thinking on dosage of Chinese patent medicines in Chinese Pharmacopoeia 2015 edition. Chin. Tradit. Herb. Drugs 2019, 50, 3741–3746. [Google Scholar] [CrossRef]
- Antoniadis, V.; Golia, E.E.; Liu, Y.-T.; Wang, S.-L.; Shaheen, S.M.; Rinklebe, J. Soil and maize contamination by trace elements and associated health risk assessment in the industrial area of Volos, Greece. Environ. Int. 2019, 124, 79–88. [Google Scholar] [CrossRef] [PubMed]
- Kment, P.; Mihaljevič, M.; Ettler, V.; Šebek, O.; Strnad, L.; Rohlová, L. Differentiation of Czech wines using multielement composition—A comparison with vineyard soil. Food Chem. 2005, 91, 157–165. [Google Scholar] [CrossRef]
- Gong, Y.; Zhang, Z.; Zeng, X. Distribution of Heavy Metal Contents in Soil Producing Uncaria rhynchophylla (Miq.) Miq. ex Havil. in Guizhou: Driven by Land Use Patterns. Pol. J. Environ. Stud. 2023, 32, 3113–3123. [Google Scholar] [CrossRef] [PubMed]
- Shtangeeva, I.; Alber, D.; Bukalis, G.; Stanik, B.; Zepezauer, F. Multivariate statistical analysis of nutrients and trace elements in plants and soil from northwestern Russia. Plant Soil 2009, 322, 219–228. [Google Scholar] [CrossRef]
- Chen, Z.; Pei, J.; Wei, Z.; Ruan, X.; Hua, Y.; Xu, W.; Zhang, C.; Liu, T.; Guo, Y. A novel maize biochar-based compound fertilizer for immobilizing cadmium and improving soil quality and maize growth. Environ. Pollut. 2021, 277, 116455. [Google Scholar] [CrossRef]
- Milićević, T.; Urošević, M.A.; Relić, D.; Vuković, G.; Škrivanj, S.; Popović, A. Bioavailability of potentially toxic elements in soil–grapevine (leaf, skin, pulp and seed) system and environmental and health risk assessment. Sci. Total Environ. 2018, 626, 528–545. [Google Scholar] [CrossRef] [PubMed]
- Tang, Z.; Chai, M.; Cheng, J.; Jin, J.; Yang, Y.; Nie, Z.; Huang, Q.; Li, Y. Contamination and health risks of heavy metals in street dust from a coal-mining city in eastern China. Ecotoxicol. Environ. Saf. 2017, 138, 83–91. [Google Scholar] [CrossRef] [PubMed]
- Li, P.; Lin, C.; Cheng, H.; Duan, X.; Lei, K. Contamination and health risks of soil heavy metals around a lead/zinc smelter in southwestern China. Ecotoxicol. Environ. Saf. 2015, 113, 391–399. [Google Scholar] [CrossRef] [PubMed]
- Jiang, Y.; Chao, S.; Liu, J.; Yang, Y.; Chen, Y.; Zhang, A.; Cao, H. Source apportionment and health risk assessment of heavy metals in soil for a township in Jiangsu Province, China. Chemosphere 2017, 168, 1658–1668. [Google Scholar] [CrossRef]
- Antoniadis, V.; Golia, E.E.; Shaheen, S.M.; Rinklebe, J. Bioavailability and health risk assessment of potentially toxic elements in Thriasio Plain, near Athens, Greece. Environ. Geochem. Health 2016, 39, 319–330. [Google Scholar] [CrossRef]








| Place | Statistics | Mn | Fe | Co | Zn | Se | Mo | As | Pb |
|---|---|---|---|---|---|---|---|---|---|
| Root | Maximum | 0.04 | 0.02 | 0.05 | 0.05 | 0.09 | 0.09 | 0.02 | 0.02 |
| Minimum | 0.01 | 0.00 | 0.01 | 0.01 | 0.00 | 0.01 | 0.00 | 0.00 | |
| Mean | 0.03 b | 0.01 b | 0.02 b | 0.03 b | 0.02 a | 0.03 b | 0.01 c | 0.00 c | |
| Standard Deviation | 0.01 | 0.00 | 0.01 | 0.01 | 0.03 | 0.02 | 0.00 | 0.01 | |
| Stem | Maximum | 0.09 | 0.03 | 0.03 | 0.07 | 0.01 | 0.03 | 0.04 | 0.09 |
| Minimum | 0.02 | 0.01 | 0.01 | 0.02 | 0.00 | 0.00 | 0.00 | 0.00 | |
| Mean | 0.04 b | 0.02 b | 0.02 b | 0.04 b | 0.00 b | 0.00 b | 0.02 b | 0.05 b | |
| Standard Deviation | 0.02 | 0.01 | 0.01 | 0.02 | 0.00 | 0.01 | 0.01 | 0.02 | |
| Leaf | Maximum | 0.29 | 0.10 | 0.11 | 0.10 | 0.01 | 0.22 | 0.10 | 0.44 |
| Minimum | 0.03 | 0.02 | 0.02 | 0.05 | 0.00 | 0.01 | 0.02 | 0.16 | |
| Mean | 0.17 a | 0.05 a | 0.05 a | 0.07 a | 0.00 b | 0.07 a | 0.05 a | 0.25 a | |
| Standard Deviation | 0.08 | 0.03 | 0.03 | 0.02 | 0.00 | 0.07 | 0.02 | 0.09 |
| HQ | Place | Statistics | Mn | Fe | Co | Zn | Se | Mo | As | Pb |
|---|---|---|---|---|---|---|---|---|---|---|
| HQS | Non-root zone | Maximum | 1.61 × 10−5 | 8.90 × 10−5 | 2.35 × 10−5 | 1.86 × 10−8 | 1.16 × 10−6 | 6.14 × 10−7 | 1.51 × 10−4 | 2.82 × 10−5 |
| Minimum | 5.49 × 10−6 | 5.55 × 10−5 | 1.06 × 10−5 | 6.72 × 10−9 | 5.88 × 10−7 | 1.98 × 10−7 | 1.04 × 10−4 | 2.13 × 10−5 | ||
| Mean | 1.06 × 10−5 | 6.93 × 10−5 | 1.63 × 10−5 | 1.35 × 10−8 | 9.10 × 10−7 | 4.20 × 10−7 | 1.17 × 10−4 | 2.57 × 10−5 | ||
| Standard Deviation | 3.22 × 10−6 | 1.08 × 10−5 | 3.35 × 10−6 | 4.40 × 10−9 | 1.72 × 10−7 | 1.41 × 10−7 | 1.41 × 10−5 | 1.88 × 10−6 | ||
| Root zone | Maximum | 1.67 × 10−5 | 8.77 × 10−5 | 2.28 × 10−5 | 2.25 × 10−8 | 1.32 × 10−6 | 5.88 × 10−7 | 1.54 × 10−4 | 2.93 × 10−5 | |
| Minimum | 5.90 × 10−6 | 5.67 × 10−5 | 1.20 × 10−5 | 9.34 × 10−9 | 4.05 × 10−7 | 1.93 × 10−7 | 9.28 × 10−5 | 1.28 × 10−5 | ||
| Mean | 1.07 × 10−5 | 6.84 × 10−5 | 1.69 × 10−5 | 1.56 × 10−8 | 9.28 × 10−7 | 3.66 × 10−7 | 1.14 × 10−4 | 2.45 × 10−5 | ||
| Standard Deviation | 3.61 × 10−6 | 1.10 × 10−5 | 3.69 × 10−6 | 3.77 × 10−9 | 2.36 × 10−7 | 1.31 × 10−7 | 1.56 × 10−5 | 4.01 × 10−6 | ||
| HQF | Root | Maximum | 2.81 × 10−6 | 6.36 × 10−6 | 3.80 × 10−6 | 4.33 × 10−9 | 4.24 × 10−7 | 3.11 × 10−7 | 3.47 × 10−6 | 2.49 × 10−6 |
| Minimum | 8.50 × 10−7 | 2.29 × 10−6 | 7.88 × 10−7 | 1.15 × 10−9 | 0.00 | 1.85 × 10−8 | 7.79 × 10−7 | 0.00 | ||
| Mean | 1.46 × 10−6 | 3.63 × 10−6 | 1.64 × 10−6 | 2.81 × 10−9 | 1.24 × 10−7 | 7.35 × 10−8 | 1.58 × 10−6 | 5.77 × 10−7 | ||
| Standard Deviation | 4.92 × 10−7 | 1.15 × 10−6 | 7.22 × 10−7 | 9.48 × 10−10 | 1.62 × 10−7 | 7.23 × 10−8 | 7.79 × 10−7 | 7.62 × 10−7 | ||
| Stem | Maximum | 3.38 × 10−6 | 1.22 × 10−5 | 3.03 × 10−6 | 6.27 × 10−9 | 7.60 × 10−8 | 7.31 × 10−8 | 9.76 × 10−6 | 9.49 × 10−6 | |
| Minimum | 1.51 × 10−6 | 3.81 × 10−6 | 1.03 × 10−6 | 1.40 × 10−9 | 0.00 | 0.00 | 2.17 × 10−7 | 3.75 × 10−7 | ||
| Mean | 2.45 × 10−6 | 7.33 × 10−6 | 2.08 × 10−6 | 3.41 × 10−9 | 1.86 × 10−8 | 1.11 × 10−8 | 4.34 × 10−6 | 6.93 × 10−6 | ||
| Standard Deviation | 6.59 × 10−7 | 2.67 × 10−6 | 5.98 × 10−7 | 1.35 × 10−9 | 2.76 × 10−8 | 2.20 × 10−8 | 3.00 × 10−6 | 2.36 × 10−6 | ||
| Leaf | Maximum | 1.68 × 10−5 | 5.00 × 10−5 | 1.10 × 10−5 | 8.95 × 10−9 | 6.37 × 10−8 | 4.00 × 10−7 | 2.29 × 10−5 | 5.28 × 10−5 | |
| Minimum | 3.26 × 10−6 | 6.80 × 10−6 | 2.35 × 10−6 | 4.58 × 10−9 | 0.00 | 1.15 × 10−8 | 4.79 × 10−6 | 2.23 × 10−5 | ||
| Mean | 9.57 × 10−6 | 1.90 × 10−5 | 4.87 × 10−6 | 6.36 × 10−9 | 1.35 × 10−8 | 1.41 × 10−7 | 1.08 × 10−5 | 3.52 × 10−5 | ||
| Standard Deviation | 3.82 × 10−6 | 1.31 × 10−5 | 2.79 × 10−6 | 1.39 × 10−9 | 2.37 × 10−8 | 1.31 × 10−7 | 5.09 × 10−6 | 8.55 × 10−6 |
| Place | Trace Element |
|---|---|
| Non-root zone soils | Co, Mo |
| Root zone soils | Fe, Co, Pb |
| Root | Mn, Fe, Pb |
| Stem | Co, Zn |
| Leaf | Co, As |
Disclaimer/Publisher’s Note: The statements, opinions and data contained in all publications are solely those of the individual author(s) and contributor(s) and not of MDPI and/or the editor(s). MDPI and/or the editor(s) disclaim responsibility for any injury to people or property resulting from any ideas, methods, instructions or products referred to in the content. |
© 2024 by the authors. Licensee MDPI, Basel, Switzerland. This article is an open access article distributed under the terms and conditions of the Creative Commons Attribution (CC BY) license (https://creativecommons.org/licenses/by/4.0/).
Share and Cite
Gong, Y.; Ren, W.; Zhang, Z. Migration Patterns and Potential Risk Assessment of Trace Elements in the Soil–Plant System in the Production Area of the Chinese Medicinal Herb Scrophularia ningpoensis Hemsl. Toxics 2024, 12, 355. https://doi.org/10.3390/toxics12050355
Gong Y, Ren W, Zhang Z. Migration Patterns and Potential Risk Assessment of Trace Elements in the Soil–Plant System in the Production Area of the Chinese Medicinal Herb Scrophularia ningpoensis Hemsl. Toxics. 2024; 12(5):355. https://doi.org/10.3390/toxics12050355
Chicago/Turabian StyleGong, Yufeng, Wei Ren, and Zhenming Zhang. 2024. "Migration Patterns and Potential Risk Assessment of Trace Elements in the Soil–Plant System in the Production Area of the Chinese Medicinal Herb Scrophularia ningpoensis Hemsl." Toxics 12, no. 5: 355. https://doi.org/10.3390/toxics12050355
APA StyleGong, Y., Ren, W., & Zhang, Z. (2024). Migration Patterns and Potential Risk Assessment of Trace Elements in the Soil–Plant System in the Production Area of the Chinese Medicinal Herb Scrophularia ningpoensis Hemsl. Toxics, 12(5), 355. https://doi.org/10.3390/toxics12050355
