Time- and Concentration-Dependent Adverse Effects of Paclitaxel on Non-Neuronal Cells in Rat Primary Dorsal Root Ganglia
Abstract
1. Introduction
2. Materials and Methods
2.1. Ethics Statement
2.2. Materials
2.3. Isolation and Preparation of Primary DRG Co-Culture
2.4. Seeding and Growth of Primary DRG Co-Culture
2.5. Effects on Cell Viability of Primary DRG Co-Culture (MTT Assay)
2.6. Separation of Primary DRG Non-Neuronal Cells
2.7. Seeding and Growth of Primary DRG Non-Neuronal Cells
2.8. Effects of Paclitaxel on DRG Non-Neuronal Cells
2.8.1. Cell Viability (MTT Assay)
2.8.2. Determination of Cytotoxicity (LDH Assay)
2.8.3. Detection of Cell Proliferation by BrdU Assay
2.8.4. Determination of Paclitaxel Effects on Cellular Morphology
2.8.5. Analysis of Apoptosis by Assessment of Nuclear Morphology
2.8.6. Detection of Cell Death by Propidium Iodide Staining
2.9. Statistical Analysis
3. Results
3.1. Characterization of Primary DRG Co-Culture
3.2. Effects of Paclitaxel on Viability of Primary DRG Co-Culture by MTT Assay
3.3. Characterization of Primary DRG Non-Neuronal Cells
3.4. Effects of Paclitaxel on Primary DRG Non-Neuronal Cells
3.4.1. Cell Viability (MTT Assay)
3.4.2. Determination of Cytotoxicity (LDH Assay)
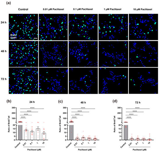
3.4.3. Cell Proliferation by BrdU Assay
3.4.4. Cellular Morphological Changes
3.4.5. Analysis of Changes in Nuclear Morphology
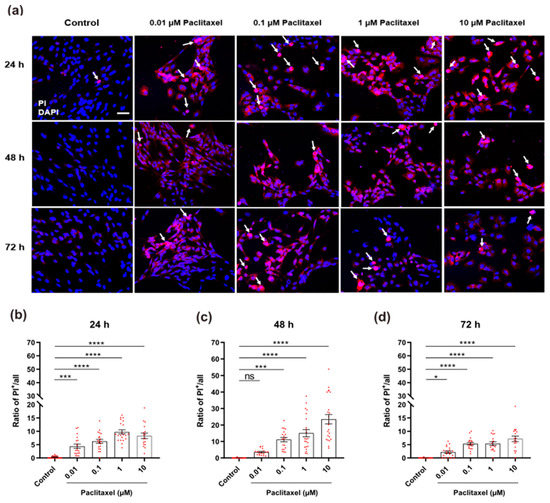
3.4.6. Detection of Cell Death by Propidium Iodide Staining
4. Discussion
5. Conclusions
Supplementary Materials
Author Contributions
Funding
Institutional Review Board Statement
Informed Consent Statement
Data Availability Statement
Acknowledgments
Conflicts of Interest
References
- Kim, E. Chemotherapy-Induced Peripheral Neuropathy: Bench to Clinical Practice. Korean J. Pain 2020, 33, 291–293. [Google Scholar] [CrossRef] [PubMed]
- Seretny, M.; Currie, G.L.; Sena, E.S.; Ramnarine, S.; Grant, R.; MacLeod, M.R.; Colvin, L.A.; Fallon, M. Incidence, Prevalence, and Predictors of Chemotherapy-Induced Peripheral Neuropathy: A Systematic Review and Meta-Analysis. Pain 2014, 155, 2461–2470. [Google Scholar] [CrossRef] [PubMed]
- Han, Y.; Smith, M.T. Pathobiology of Cancer Chemotherapy-Induced Peripheral Neuropathy (CIPN). Front. Pharmacol. 2013, 4, 156. [Google Scholar] [CrossRef] [PubMed]
- Miltenburg, N.C.; Boogerd, W. Chemotherapy-Induced Neuropathy: A Comprehensive Survey. Cancer Treat. Rev. 2014, 40, 872–882. [Google Scholar] [CrossRef]
- Argyriou, A.; Kyritsis, A.; Makatsoris, T.; Kalofonos, H. Chemotherapy-Induced Peripheral Neuropathy in Adults: A Comprehensive Update of the Literature. Cancer Manag. Res. 2014, 6, 135–147. [Google Scholar] [CrossRef] [PubMed]
- Boyette-Davis, J.A.; Hou, S.; Abdi, S.; Dougherty, P.M. An Updated Understanding of the Mechanisms Involved in Chemotherapy-Induced Neuropathy. Pain Manag. 2018, 8, 363–375. [Google Scholar] [CrossRef]
- Zajączkowska, R.; Kocot-Kępska, M.; Leppert, W.; Wrzosek, A.; Mika, J.; Wordliczek, J. Mechanisms of Chemotherapy-Induced Peripheral Neuropathy. Int. J. Mol. Sci. 2019, 20, 1451. [Google Scholar] [CrossRef]
- Gießen-Jung, C.; von Baumgarten, L. Chemotherapie-Induzierte Periphere Neuropathie. DMW—Dtsch. Med. Wochenschr. 2018, 113, 970–978. [Google Scholar] [CrossRef]
- Windebank, A.J.; Smith, A.G.; Russell, J.W. The Effect of Nerve Growth Factor, Ciliary Neurotrophic Factor, and ACTH Analogs on Cisplatin Neurotoxicity in Vitro. Neurology 1994, 44 Pt 1, 488–494. [Google Scholar] [CrossRef]
- Melli, G.; Höke, A. Dorsal Root Ganglia Sensory Neuronal Cultures: A Tool for Drug Discovery for Peripheral Neuropathies. Expert Opin. Drug Discov. 2009, 4, 1035–1045. [Google Scholar] [CrossRef]
- Li, Y.; Marri, T.; North, R.Y.; Rhodes, H.R.; Uhelski, M.L.; Tatsui, C.E.; Rhines, L.D.; Rao, G.; Corrales, G.; Abercrombie, T.J.; et al. Chemotherapy-Induced Peripheral Neuropathy in a Dish: Dorsal Root Ganglion Cells Treated in Vitro with Paclitaxel Show Biochemical and Physiological Responses Parallel to That Seen in Vivo. Pain 2021, 162, 84–96. [Google Scholar] [CrossRef]
- Jimenez-Andrade, J.M.; Herrera, M.B.; Ghilardi, J.R.; Vardanyan, M.; Melemedjian, O.K.; Mantyh, P.W. Vascularization of the Dorsal Root Ganglia and Peripheral Nerve of the Mouse: Implications for Chemical-Induced Peripheral Sensory Neuropathies. Mol. Pain 2008, 4, 10. [Google Scholar] [CrossRef] [PubMed]
- Cavaletti, G.; Cavalletti, E.; Oggioni, N.; Sottani, C.; Minoia, C.; D’Incalci, M.; Zucchetti, M.; Marmiroli, P.; Tredici, G. Distribution of Paclitaxel within the Nervous System of the Rat after Repeated Intravenous Administration. Neurotoxicology 2000, 21, 389–393. [Google Scholar] [CrossRef] [PubMed]
- Klein, I.; Boenert, J.; Lange, F.; Christensen, B.; Wassermann, M.K.; Wiesen, M.H.J.; Olschewski, D.N.; Rabenstein, M.; Müller, C.; Lehmann, H.C.; et al. Glia from the Central and Peripheral Nervous System Are Differentially Affected by Paclitaxel Chemotherapy via Modulating Their Neuroinflammatory and Neuroregenerative Properties. Front. Pharmacol. 2022, 13, 1038285. [Google Scholar] [CrossRef] [PubMed]
- Gill, J.S.; Windebank, A.J. Cisplatin-Induced Apoptosis in Rat Dorsal Root Ganglion Neurons Is Associated with Attempted Entry into the Cell Cycle. J. Clin. Investig. 1998, 101, 2842–2850. [Google Scholar] [CrossRef]
- Fischer, S.J.; McDonald, E.S.; Gross, L.; Windebank, A.J. Alterations in Cell Cycle Regulation Underlie Cisplatin Induced Apoptosis of Dorsal Root Ganglion Neurons in Vivo. Neurobiol. Dis. 2001, 8, 1027–1035. [Google Scholar] [CrossRef] [PubMed]
- Elfarnawany, A.; Dehghani, F. Palmitoylethanolamide Mitigates Paclitaxel Toxicity in Primary Dorsal Root Ganglion Neurons. Biomolecules 2022, 12, 1873. [Google Scholar] [CrossRef]
- Delree, P.; Leprince, P.; Schoenen, J.; Moonen, G. Purification and Culture of Adult Rat Dorsal Root Ganglia Neurons. J. Neurosci. Res. 1989, 23, 198–206. [Google Scholar] [CrossRef] [PubMed]
- Grothe, C.; Unsicker, K. Neuron-Enriched Cultures of Adult Rat Dorsal Root Ganglia: Establishment, Characterization, Survival, and Neuropeptide Expression in Response to Trophic Factors. J. Neurosci. Res. 1987, 18, 539–550. [Google Scholar] [CrossRef] [PubMed]
- Li, R.; Sliwkowski, M.X.; Lo, J.; Mather, J.P. Establishment of Schwann Cell Lines from Normal Adult and Embryonic Rat Dorsal Root Ganglia. J. Neurosci. Methods 1996, 67, 57–69. [Google Scholar] [CrossRef]
- Wrathall, J.R.; Rigamonti, D.D.; Braford, M.R.; Kao, C.C. Non-Neuronal Cell Cultures from Dorsal Root Ganglia of the Adult Cat: Production of Schwann-like Cell Lines. Brain Res. 1981, 229, 163–181. [Google Scholar] [CrossRef] [PubMed]
- Ji, R.-R.; Berta, T.; Nedergaard, M. Glia and Pain: Is Chronic Pain a Gliopathy? Pain 2013, 154 (Suppl. S1), S10–S28. [Google Scholar] [CrossRef] [PubMed]
- Ji, R.-R.; Chamessian, A.; Zhang, Y.-Q. Pain Regulation by Non-Neuronal Cells and Inflammation. Science 2016, 354, 572–577. [Google Scholar] [CrossRef]
- Nascimento, R.S.; Santiago, M.F.; Marques, S.A.; Allodi, S.; Martinez, A.M.B. Diversity among Satellite Glial Cells in Dorsal Root Ganglia of the Rat. Brazilian J. Med. Biol. Res. 2008, 41, 1011–1017. [Google Scholar] [CrossRef]
- Hanani, M.; Spray, D.C. Emerging Importance of Satellite Glia in Nervous System Function and Dysfunction. Nat. Rev. Neurosci. 2020, 21, 485–498. [Google Scholar] [CrossRef] [PubMed]
- Avraham, O.; Deng, P.-Y.; Jones, S.; Kuruvilla, R.; Semenkovich, C.F.; Klyachko, V.A.; Cavalli, V. Satellite Glial Cells Promote Regenerative Growth in Sensory Neurons. Nat. Commun. 2020, 11, 4891. [Google Scholar] [CrossRef] [PubMed]
- Pannese, E. The Structure of the Perineuronal Sheath of Satellite Glial Cells (SGCs) in Sensory Ganglia. Neuron Glia Biol. 2010, 6, 3–10. [Google Scholar] [CrossRef] [PubMed]
- Huang, L.-Y.M.; Gu, Y.; Chen, Y. Communication between Neuronal Somata and Satellite Glial Cells in Sensory Ganglia. Glia 2013, 61, 1571–1581. [Google Scholar] [CrossRef]
- Jasmin, L.; Vit, J.-P.; Bhargava, A.; Ohara, P.T. Can Satellite Glial Cells Be Therapeutic Targets for Pain Control? Neuron Glia Biol. 2010, 6, 63–71. [Google Scholar] [CrossRef]
- Bhatheja, K.; Field, J. Schwann Cells: Origins and Role in Axonal Maintenance and Regeneration. Int. J. Biochem. Cell Biol. 2006, 38, 1995–1999. [Google Scholar] [CrossRef]
- Imai, S.; Koyanagi, M.; Azimi, Z.; Nakazato, Y.; Matsumoto, M.; Ogihara, T.; Yonezawa, A.; Omura, T.; Nakagawa, S.; Wakatsuki, S.; et al. Taxanes and Platinum Derivatives Impair Schwann Cells via Distinct Mechanisms. Sci. Rep. 2017, 7, 5947. [Google Scholar] [CrossRef] [PubMed]
- Chen, G.; Zhang, Z.; Wei, Z.; Cheng, Q.; Li, X.; Li, W.; Duan, S.; Gu, X. Lysosomal Exocytosis in Schwann Cells Contributes to Axon Remyelination. Glia 2012, 60, 295–305. [Google Scholar] [CrossRef] [PubMed]
- Kidd, G.J.; Ohno, N.; Trapp, B.D. Biology of Schwann Cells. In Handbook of Clinical Neurology; Elsevier: Amsterdam, The Netherlands, 2013; Volume 115, pp. 55–79. [Google Scholar] [CrossRef]
- Su, W.; Gu, Y.; Wei, Z.; Shen, Y.; Jin, Z.; Yuan, Y.; Gu, X.; Chen, G. Rab27a/Slp2-a Complex Is Involved in Schwann Cell Myelination. Neural Regen. Res. 2016, 11, 1830. [Google Scholar] [CrossRef]
- Flatters, S.J.L.; Dougherty, P.M.; Colvin, L.A. Clinical and Preclinical Perspectives on Chemotherapy-Induced Peripheral Neuropathy (CIPN): A Narrative Review. Br. J. Anaesth. 2017, 119, 737–749. [Google Scholar] [CrossRef] [PubMed]
- Cirrincione, A.M.; Pellegrini, A.D.; Dominy, J.R.; Benjamin, M.E.; Utkina-Sosunova, I.; Lotti, F.; Jergova, S.; Sagen, J.; Rieger, S. Paclitaxel-Induced Peripheral Neuropathy Is Caused by Epidermal ROS and Mitochondrial Damage through Conserved MMP-13 Activation. Sci. Rep. 2020, 10, 3970. [Google Scholar] [CrossRef] [PubMed]
- Park, S.H.; Eber, M.R.; Fonseca, M.M.; Patel, C.M.; Cunnane, K.A.; Ding, H.; Hsu, F.-C.; Peters, C.M.; Ko, M.-C.; Strowd, R.E.; et al. Usefulness of the Measurement of Neurite Outgrowth of Primary Sensory Neurons to Study Cancer-Related Painful Complications. Biochem. Pharmacol. 2021, 188, 114520. [Google Scholar] [CrossRef] [PubMed]
- Scuteri, A.; Nicolini, G.; Miloso, M.; Bossi, M.; Cavaletti, G.; Windebank, A.J.; Tredici, G. Paclitaxel Toxicity in Post-Mitotic Dorsal Root Ganglion (DRG) Cells. Anticancer Res. 2006, 26, 1065–1070. [Google Scholar]
- Guo, L.; Hamre, J.; Eldridge, S.; Behrsing, H.P.; Cutuli, F.M.; Mussio, J.; Davis, M. Multiparametric Image Analysis of Rat Dorsal Root Ganglion Cultures to Evaluate Peripheral Neuropathy-Inducing Chemotherapeutics. Toxicol. Sci. 2017, 156, 275–288. [Google Scholar] [CrossRef]
- Hansen, J.; Bross, P. A Cellular Viability Assay to Monitor Drug Toxicity. In Protein Misfolding and Cellular Stress in Disease and Aging: Concepts and Protocols; Springer: Berlin/Heidelberg, Germany, 2010; pp. 303–311. [Google Scholar] [CrossRef]
- Kumar, P.; Nagarajan, A.; Uchil, P.D. Analysis of Cell Viability by the Lactate Dehydrogenase Assay. Cold Spring Harb. Protoc. 2018, 2018, pdb.prot095497. [Google Scholar] [CrossRef]
- Brana, C.; Benham, C.; Sundstrom, L. A Method for Characterising Cell Death in Vitro by Combining Propidium Iodide Staining with Immunohistochemistry. Brain Res. Protoc. 2002, 10, 109–114. [Google Scholar] [CrossRef]
- Liu, R.; Lin, G.; Xu, H. An Efficient Method for Dorsal Root Ganglia Neurons Purification with a One-Time Anti-Mitotic Reagent Treatment. PLoS ONE 2013, 8, e60558. [Google Scholar] [CrossRef] [PubMed]
- Gao, W.; Zan, Y.; Wang, Z.J.; Hu, X.; Huang, F. Quercetin Ameliorates Paclitaxel-Induced Neuropathic Pain by Stabilizing Mast Cells, and Subsequently Blocking PKCε-Dependent Activation of TRPV1. Acta Pharmacol. Sin. 2016, 37, 1166–1177. [Google Scholar] [CrossRef]
- Jang, H.J.; Hwang, S.; Cho, K.Y.; Kim, D.K.; Chay, K.-O.; Kim, J.-K. Taxol Induces Oxidative Neuronal Cell Death by Enhancing the Activity of NADPH Oxidase in Mouse Cortical Cultures. Neurosci. Lett. 2008, 443, 17–22. [Google Scholar] [CrossRef] [PubMed]
- Pittman, S.K.; Gracias, N.G.; Vasko, M.R.; Fehrenbacher, J.C. Paclitaxel Alters the Evoked Release of Calcitonin Gene-Related Peptide from Rat Sensory Neurons in Culture. Exp. Neurol. 2014, 253, 146–153. [Google Scholar] [CrossRef] [PubMed]
- Malin, S.A.; Davis, B.M.; Molliver, D.C. Production of Dissociated Sensory Neuron Cultures and Considerations for Their Use in Studying Neuronal Function and Plasticity. Nat. Protoc. 2007, 2, 152–160. [Google Scholar] [CrossRef] [PubMed]
- Akin, E.J.; Alsaloum, M.; Higerd, G.P.; Liu, S.; Zhao, P.; Dib-Hajj, F.B.; Waxman, S.G.; Dib-Hajj, S.D. Paclitaxel Increases Axonal Localization and Vesicular Trafficking of Nav1.7. Brain 2021, 144, 1727–1737. [Google Scholar] [CrossRef]
- Shin, G.J.; Pero, M.E.; Hammond, L.A.; Burgos, A.; Kumar, A.; Galindo, S.E.; Lucas, T.; Bartolini, F.; Grueber, W.B. Integrins Protect Sensory Neurons in Models of Paclitaxel-Induced Peripheral Sensory Neuropathy. Proc. Natl. Acad. Sci. USA 2021, 118, e2006050118. [Google Scholar] [CrossRef]
- Liebmann, J.; Cook, J.; Lipschultz, C.; Teague, D.; Fisher, J.; Mitchell, J. Cytotoxic Studies of Paclitaxel (Taxol®) in Human Tumour Cell Lines. Br. J. Cancer 1993, 68, 1104–1109. [Google Scholar] [CrossRef]
- Zasadil, L.M.; Andersen, K.A.; Yeum, D.; Rocque, G.B.; Wilke, L.G.; Tevaarwerk, A.J.; Raines, R.T.; Burkard, M.E.; Weaver, B.A. Cytotoxicity of Paclitaxel in Breast Cancer Is Due to Chromosome Missegregation on Multipolar Spindles. Sci. Transl. Med. 2014, 6, 229ra43. [Google Scholar] [CrossRef]
- Tolkovsky, A.M.; Brelstaff, J. Sensory Neurons from Tau Transgenic Mice and Their Utility in Drug Screening. Methods Mol. Biol. 2018, 1727, 93–105. [Google Scholar] [CrossRef]
- Aras, M.A.; Hartnett, K.A.; Aizenman, E. Assessment of Cell Viability in Primary Neuronal Cultures. Curr. Protoc. Neurosci. 2008, 44, 7.18.1–7.18.15. [Google Scholar] [CrossRef] [PubMed]
- Trielli, M.O.; Andreassen, P.R.; Lacroix, F.B.; Margolis, R.L. Differential Taxol-Dependent Arrest of Transformed and Nontransformed Cells in the G1 Phase of the Cell Cycle, and Specific-Related Mortality of Transformed Cells. J. Cell Biol. 1996, 135, 689–700. [Google Scholar] [CrossRef]
- Wang, T.-H.; Wang, H.-S.; Soong, Y.-K. Paclitaxel-Induced Cell Death. Cancer 2000, 88, 2619–2628. [Google Scholar] [CrossRef] [PubMed]
- Weaver, B.A. How Taxol/Paclitaxel Kills Cancer Cells. Mol. Biol. Cell 2014, 25, 2677–2681. [Google Scholar] [CrossRef] [PubMed]
- Hammad, A.; Mohamed M, S.A.; Khalifa, M.; El-Daly, M. Mechanisms of Paclitaxel-Induced Peripheral Neuropathy. J. Adv. Biomed. Pharm. Sci. 2023, 6, 25–35. [Google Scholar] [CrossRef]
- Klein, I.; Lehmann, H. Pathomechanisms of Paclitaxel-Induced Peripheral Neuropathy. Toxics 2021, 9, 229. [Google Scholar] [CrossRef]
- Jordan, M.A.; Toso, R.J.; Thrower, D.; Wilson, L. Mechanism of Mitotic Block and Inhibition of Cell Proliferation by Taxol at Low Concentrations. Proc. Natl. Acad. Sci. USA 1993, 90, 9552–9556. [Google Scholar] [CrossRef]
- Hickman, J.A. Apoptosis Induced by Anticancer Drugs. Cancer Metastasis Rev. 1992, 11, 121–139. [Google Scholar] [CrossRef]
- Pistritto, G.; Trisciuoglio, D.; Ceci, C.; Garufi, A.; D’Orazi, G. Apoptosis as Anticancer Mechanism: Function and Dysfunction of Its Modulators and Targeted Therapeutic Strategies. Aging 2016, 8, 603–619. [Google Scholar] [CrossRef]
- Fischer, U.; Schulze-Osthoff, K. Apoptosis-Based Therapies and Drug Targets. Cell Death Differ. 2005, 12, 942–961. [Google Scholar] [CrossRef]
- Figueroa-Masot, X.A.; Hetman, M.; Higgins, M.J.; Kokot, N.; Xia, Z. Taxol Induces Apoptosis in Cortical Neurons by a Mechanism Independent of Bcl-2 Phosphorylation. J. Neurosci. 2001, 21, 4657–4667. [Google Scholar] [CrossRef] [PubMed]
- Rieger, A.M.; Nelson, K.L.; Konowalchuk, J.D.; Barreda, D.R. Modified Annexin V/Propidium Iodide Apoptosis Assay for Accurate Assessment of Cell Death. J. Vis. Exp. 2011, 50, e2597. [Google Scholar] [CrossRef]
- Yang, I.H.; Siddique, R.; Hosmane, S.; Thakor, N.; Höke, A. Compartmentalized Microfluidic Culture Platform to Study Mechanism of Paclitaxel-Induced Axonal Degeneration. Exp. Neurol. 2009, 218, 124–128. [Google Scholar] [CrossRef] [PubMed]
- Li, J.; Chen, R.; Yao, Q.; Liu, S.; Tian, X.; Hao, C.; Lu, W.; Zhou, T. Time-Dependent Pharmacokinetics of Dexamethasone and Its Efficacy in Human Breast Cancer Xenograft Mice: A Semi-Mechanism-Based Pharmacokinetic/Pharmacodynamic Model. Acta Pharmacol. Sin. 2018, 39, 472–481. [Google Scholar] [CrossRef] [PubMed]
- Madeddu, C.; Deidda, M.; Piras, A.; Cadeddu, C.; Demurtas, L.; Puzzoni, M.; Piscopo, G.; Scartozzi, M.; Mercuro, G. Pathophysiology of Cardiotoxicity Induced by Nonanthracycline Chemotherapy. J. Cardiovasc. Med. 2016, 17, e12–e18. [Google Scholar] [CrossRef]
- Lennernäs, B.; Albertsson, P.; Lennernäs, H.; Norrby, K. Chemotherapy and Antiangiogenesis. Acta Oncol. 2003, 42, 294–303. [Google Scholar] [CrossRef]
- Powis, G.; Ames, M.; Kovach, J. Dose-Dependent Pharmacokinetics and Cancer Chemotherapy. Cancer Chemother. Pharmacol. 1981, 6, 1–9. [Google Scholar] [CrossRef]
- WANG, P.; SONG, J.; SONG, D.; ZHANG, J.; HAO, C. Role of Death Receptor and Mitochondrial Pathways in Conventional Chemotherapy Drug Induction of Apoptosis. Cell. Signal. 2006, 18, 1528–1535. [Google Scholar] [CrossRef]
- Jordan, M.A.; Wilson, L. Microtubules as a Target for Anticancer Drugs. Nat. Rev. Cancer 2004, 4, 253–265. [Google Scholar] [CrossRef]
- Jordan, M.A.; Wendell, K.; Gardiner, S.; Derry, W.B.; Copp, H.; Wilson, L. Mitotic Block Induced in HeLa Cells by Low Concentrations of Paclitaxel (Taxol) Results in Abnormal Mitotic Exit and Apoptotic Cell Death. Cancer Res. 1996, 56, 816–825. [Google Scholar]
- Wang, T.-H.; Popp, D.M.; Wang, H.-S.; Saitoh, M.; Mural, J.G.; Henley, D.C.; Ichijo, H.; Wimalasena, J. Microtubule Dysfunction Induced by Paclitaxel Initiates Apoptosis through Both C-Jun N-Terminal Kinase (JNK)-Dependent and -Independent Pathways in Ovarian Cancer Cells. J. Biol. Chem. 1999, 274, 8208–8216. [Google Scholar] [CrossRef]
- Lee, L.-F.; Li, G.; Templeton, D.J.; Ting, J.P.-Y. Paclitaxel (Taxol)-Induced Gene Expression and Cell Death Are Both Mediated by the Activation of c-Jun NH2-Terminal Kinase (JNK/SAPK). J. Biol. Chem. 1998, 273, 28253–28260. [Google Scholar] [CrossRef] [PubMed]
- Wang, T.-H.; Wang, H.-S.; Ichijo, H.; Giannakakou, P.; Foster, J.S.; Fojo, T.; Wimalasena, J. Microtubule-Interfering Agents Activate c-Jun N-Terminal Kinase/Stress-Activated Protein Kinase through Both Ras and Apoptosis Signal-Regulating Kinase Pathways. J. Biol. Chem. 1998, 273, 4928–4936. [Google Scholar] [CrossRef] [PubMed]
- Scatena, C.D.; Stewart, Z.A.; Mays, D.; Tang, L.J.; Keefer, C.J.; Leach, S.D.; Pietenpol, J.A. Mitotic Phosphorylation of Bcl-2 during Normal Cell Cycle Progression and Taxol-Induced Growth Arrest. J. Biol. Chem. 1998, 273, 30777–30784. [Google Scholar] [CrossRef] [PubMed]
- Leung, J.C.; Cassimeris, L. Reorganization of Paclitaxel-Stabilized Microtubule Arrays at Mitotic Entry: Roles of Depolymerizing Kinesins and Severing Proteins. Cancer Biol. Ther. 2019, 20, 1337–1347. [Google Scholar] [CrossRef]
- Lieu, C.-H.; Chang, Y.-N.; Lai, Y.-K. Dual Cytotoxic Mechanisms of Submicromolar Taxol on Human Leukemia HL-60 Cells. Biochem. Pharmacol. 1997, 53, 1587–1596. [Google Scholar] [CrossRef] [PubMed]
- Chiang, C.-Y.; Dostrovsky, J.O.; Iwata, K.; Sessle, B.J. Role of Glia in Orofacial Pain. Neurosci. 2011, 17, 303–320. [Google Scholar] [CrossRef]
- Hanani, M.; Huang, T.Y.; Cherkas, P.S.; Ledda, M.; Pannese, E. Glial Cell Plasticity in Sensory Ganglia Induced by Nerve Damage. Neuroscience 2002, 114, 279–283. [Google Scholar] [CrossRef]
- Kettenmann, H.; Hanisch, U.-K.; Noda, M.; Verkhratsky, A. Physiology of Microglia. Physiol. Rev. 2011, 91, 461–553. [Google Scholar] [CrossRef]
- Pozzi, E.; Ballarini, E.; Rodriguez-Menendez, V.; Canta, A.; Chiorazzi, A.; Monza, L.; Bossi, M.; Alberti, P.; Malacrida, A.; Meregalli, C.; et al. Paclitaxel, but Not Cisplatin, Affects Satellite Glial Cells in Dorsal Root Ganglia of Rats with Chemotherapy-Induced Peripheral Neurotoxicity. Toxics 2023, 11, 93. [Google Scholar] [CrossRef]
- Zhang, Z.-J.; Jiang, B.-C.; Gao, Y.-J. Chemokines in Neuron–Glial Cell Interaction and Pathogenesis of Neuropathic Pain. Cell. Mol. Life Sci. 2017, 74, 3275–3291. [Google Scholar] [CrossRef] [PubMed]
- Herculano-Houzel, S. The Glia/Neuron Ratio: How It Varies Uniformly across Brain Structures and Species and What That Means for Brain Physiology and Evolution. Glia 2014, 62, 1377–1391. [Google Scholar] [CrossRef] [PubMed]
- Tsuboi, Y.; Takeda, M.; Tanimoto, T.; Ikeda, M.; Matsumoto, S.; Kitagawa, J.; Teramoto, K.; Simizu, K.; Yamazaki, Y.; Shima, A.; et al. Alteration of the Second Branch of the Trigeminal Nerve Activity Following Inferior Alveolar Nerve Transection in Rats. Pain 2004, 111, 323–334. [Google Scholar] [CrossRef] [PubMed]
- Pannese, E. Advances in Anatomy Embryology and Cell Biology. In The Satellite Cells of the Sensory Ganglia; Springer: Berlin/Heidelberg, Germany, 1981; Volume 65. [Google Scholar] [CrossRef]










Disclaimer/Publisher’s Note: The statements, opinions and data contained in all publications are solely those of the individual author(s) and contributor(s) and not of MDPI and/or the editor(s). MDPI and/or the editor(s) disclaim responsibility for any injury to people or property resulting from any ideas, methods, instructions or products referred to in the content. |
© 2023 by the authors. Licensee MDPI, Basel, Switzerland. This article is an open access article distributed under the terms and conditions of the Creative Commons Attribution (CC BY) license (https://creativecommons.org/licenses/by/4.0/).
Share and Cite
Elfarnawany, A.; Dehghani, F. Time- and Concentration-Dependent Adverse Effects of Paclitaxel on Non-Neuronal Cells in Rat Primary Dorsal Root Ganglia. Toxics 2023, 11, 581. https://doi.org/10.3390/toxics11070581
Elfarnawany A, Dehghani F. Time- and Concentration-Dependent Adverse Effects of Paclitaxel on Non-Neuronal Cells in Rat Primary Dorsal Root Ganglia. Toxics. 2023; 11(7):581. https://doi.org/10.3390/toxics11070581
Chicago/Turabian StyleElfarnawany, Amira, and Faramarz Dehghani. 2023. "Time- and Concentration-Dependent Adverse Effects of Paclitaxel on Non-Neuronal Cells in Rat Primary Dorsal Root Ganglia" Toxics 11, no. 7: 581. https://doi.org/10.3390/toxics11070581
APA StyleElfarnawany, A., & Dehghani, F. (2023). Time- and Concentration-Dependent Adverse Effects of Paclitaxel on Non-Neuronal Cells in Rat Primary Dorsal Root Ganglia. Toxics, 11(7), 581. https://doi.org/10.3390/toxics11070581

