Next Article in Journal
Rethinking Routes: The Case for Regional Ports in a Decarbonizing World
Next Article in Special Issue
Balancing Exploration and Exploitation: How Green Knowledge Integration Drives Supplier Performance in Sustainable Supply Chains
Previous Article in Journal
Logistical Challenges in Home Health Care: A Comparative Analysis Between Portugal and Brazil
Previous Article in Special Issue
A Capacitated Vehicle Routing Model for Distribution and Repair with a Service Center
 
 
Font Type:
Arial Georgia Verdana
Font Size:
Aa Aa Aa
Line Spacing:
Column Width:
Background:
Article

Artificial Intelligence-Enabled Digital Transformation in Circular Logistics: A Structural Equation Model of Organizational, Technological, and Environmental Drivers

by
Ionica Oncioiu
1,2,
Diana Andreea Mândricel
3,* and
Mihaela Hortensia Hojda
4
1
Department of Informatics, Faculty of Informatics, Titu Maiorescu University, 040051 Bucharest, Romania
2
Academy of Romanian Scientists, 3 Ilfov, 050044 Bucharest, Romania
3
Department of Economic Sciences, Faculty of Economic Sciences, Titu Maiorescu University, 040051 Bucharest, Romania
4
Department of Economic Sciences, Faculty of Economic Sciences, Valahia University, 130024 Targoviste, Romania
*
Author to whom correspondence should be addressed.
Logistics 2025, 9(3), 102; https://doi.org/10.3390/logistics9030102
Submission received: 21 June 2025 / Revised: 25 July 2025 / Accepted: 28 July 2025 / Published: 1 August 2025

Abstract

Background: Digital transformation is increasingly present in modern logistics, especially in the context of sustainability and circularity pressures. The integration of technologies such as Internet of Things (IoT), Radio Frequency Identification (RFID), and automated platforms involves not only infrastructure but also a strategic vision, a flexible organizational culture, and the ability to support decisions through artificial intelligence (AI)-based systems. Methods: This study proposes an extended conceptual model using structural equation modelling (SEM) to explore the relationships between five constructs: technological change, strategic and organizational readiness, transformation environment, AI-enabled decision configuration, and operational redesign. The model was validated based on a sample of 217 active logistics specialists, coming from sectors such as road transport, retail, 3PL logistics services, and manufacturing. The participants are involved in the digitization of processes, especially in activities related to operational decisions and sustainability. Results: The findings reveal that the analysis confirms statistically significant relationships between organizational readiness, transformation environment, AI-based decision processes, and operational redesign. Conclusions: The study highlights the importance of an integrated approach in which technology, organizational culture, and advanced decision support collectively contribute to the transition to digital and circular logistics chains.

1. Introduction

Digital transformation has become a priority direction in the analysis of the functioning of logistics systems in an economic context marked by global interdependence, regulatory changes, and increasing social expectations regarding sustainability [1,2]. In this context, circular logistics becomes a distinctive operational framework, offering an alternative to traditional models by capitalizing on the principles of reuse, repair, remanufacturing, and recycling [3,4]. Beyond the ecological aspect, the transition to circularity involves a systemic effort to reconstruct supply chains, in which responsiveness, process visibility, and the integration of reverse flows become components of competitiveness [5]. At the same time, digital technologies offer unprecedented opportunities to support this type of reorganization. Artificial intelligence (AI), in particular, has become an increasingly present operational tool in everyday logistics, being used for dynamic forecasts, automatic resource allocation, route optimization, or sensor data management [6,7]. The transition from experimental applicability to operational use raises questions related not only to technical performance but also to the organizational capacity to integrate these technologies into functional and sustainable decision-making structures.
The integration of AI in logistics involves a transformation of the decision-making process, which is no longer exclusively focused on human experience but is supported by algorithmic mechanisms capable of anticipating, evaluating, and optimizing in real time [8]. Technology becomes part of a broader process in which organizational strategies, normative impulses (regulations, standards, traceability requirements), and digital infrastructure interact dynamically [9,10]. In this sense, the digitalization process cannot be analyzed in isolation but requires a multidimensional approach that captures the complexity of the factors that influence the transformation capacity of organizations.
Especially in circular logistics, where material flows are complemented by new types of informational and decision-making interactions, artificial intelligence contributes to more flexible, predictive, and contextualized management [11,12,13]. Conversely, the impact of this technology depends on the strategic readiness of the organization, its digital infrastructure, and its ability to respond to market dynamics and regulatory requirements. Therefore, a deeper understanding of the conditions under which AI effectively contributes to operational transformation and how it can be sustainably leveraged within circular logistics models is needed [14].
Although the literature on logistics digitalization is constantly expanding, there are still significant gaps in understanding the effective integration of artificial intelligence into organizations’ decision-making processes, especially within circular models [2,15,16,17]. Most research focuses on technological performance or the potential of AI in optimizing operations, without investigating in depth the institutional, strategic, and environmental conditions that influence this integration [4,7,18,19]. Studies that adopt a holistic perspective on the relationships between technological infrastructure, strategic readiness, and systemic requirements of the external environment in the operational transformation of logistics companies are also rare [20,21,22].
This analytical vacuum is where the present study comes in, proposing a structural approach to these complex interactions. The five research questions formulated in this study reflect a growing concern among the academic community about how logistics organizations navigate the complex process of digital transformation assisted by artificial intelligence in a context marked by external pressures, sustainability imperatives, and the need for informed decision-making.
RQ1: How much does technology change—that is, the adoption of IoT, RFID, and automation—help organizational capacities for artificial intelligence-based decision support to develop?
RQ2: In what ways may organizational and strategic preparation affect the acceptance of artificial intelligence systems into logistical decision-making procedures?
RQ3: In the framework of circular logistics, what is the correlation between operational transformation degree and strategic readiness?
RQ4: To what degree is the digital transformation of logistics operations promoted by outside forces and possibilities (regulations, partnerships, market needs)?
RQ5: How much operational change do logistics companies undergo depending on the application of artificial intelligence technologies for decision support?
Based on these questions, this study proposes a structural model that analyzes the interactions between technological change, strategic readiness, transformational environment, and the use of AI for decision support in relation to the level of operational transformation in logistics organizations. The objective of the research was not only to collect opinions but also to deeply understand how organizational strategy, internal culture, and external context contribute to the formation of a coherent, efficient, and sustainable logistics framework.
Artificial intelligence is not treated in this paper as a technical artefact but as an integral component of a complex decision-making ecosystem. AI-assisted decision support is discussed in relation to how logistics organizations embrace innovation, foster cross-functional collaboration, and adapt to systemic pressures. In this context, AI becomes an emerging form of distributed operational intelligence, reshaping both performance metrics and organizational logic.
In this framework, AI-assisted decision support (AIDS) is not equivalent to simple technological implementation or digital infrastructure. While technological change designates the introduction of digital solutions (e.g., IoT, RFID, automation), the AIDS construct reflects how AI systems effectively participate in decision-making processes—from predictive modeling and scenario simulations to adaptive optimization. AIDS should not be confused with operational transformation, which is the visible outcome. Rather, it functions as an intermediate logical layer, where algorithmic reasoning reconfigures decision flows, produces real-time contextual analytics, and enables proactive supply chain management. This conceptualization is in line with recent work that defines AI as a cognitive augmentation mechanism, not just a technological input [4,9,13,14].
The conceptual framework of this research revolves around five core constructs: technology adoption, strategic readiness, transformation environment, AI-assisted decision-making, and operational transformation. Rather than a linear view, the model proposes a systemic approach, where digital transformation in logistics is enabled by the interaction of internal capabilities and external institutional forces.
Even if our model integrates concepts already established in the specialized literature, such as technological change, organizational readiness, or external contextual influences, its innovative value lies in the specific way of articulating these dimensions in a framework oriented towards the transformation of circular logistics assisted by artificial intelligence. Instead of treating these constructs as isolated predictive factors of technological adoption, the proposed model analyzes them as interdependent elements in a process of deep organizational restructuring.
Thus, technological change (TC) is not defined as simple accessibility or subjective perception, as it appears in the Technology Acceptance Model (TAM) model, but reflects the level of operational maturity of digital technologies applied in logistics, such as IoT, RFID, or warehouse automation. Strategic Readiness (SR) extends the classic concept of “readiness” from the Technology-Organization-Environment (TOE) model by integrating components such as digital leadership, organizational culture, and encouraging interdepartmental collaboration—all relevant for the transformation of logistics in a digital context. At the same time, the Transformation Environment (TE) reflects external pressures of a normative, sustainable, or competitive nature, inspired by institutional theory and the literature on the dynamics of the operational environment.
The originality of the model lies in positioning these constructs as catalytic factors of a new AI-assisted decision-making structure, which, in turn, determines the operational transformation in logistics. This step-by-step approach allows for a deeper understanding of the conditions under which artificial intelligence can be not only implemented but also functionally integrated into the dynamics of logistics decisions within circular models.
Unlike traditional models focused on individual perception (TAM) or static organizational capabilities (TOE), our model proposes an integrative reading of digital transformation in which technology, internal strategy, and environmental pressures condition each other. This perspective reflects a complex operational reality in which circularity and digitalization must be approached as complementary and converging processes.
From a methodological perspective, the study employs a validated structural equation modeling (SEM) approach, offering a robust framework to analyze the interaction between AI-supported strategies and operational transformation in circular logistics. Beyond its conceptual articulation, the model serves as a practical tool for designing digitalization strategies aligned with sustainability goals. In this regard, the paper contributes to the growing body of literature on responsible AI and provides actionable insights for both academic inquiry and policy design in the logistics sector.
The study is structured as follows: the first section offers a summary of the specific literature on logistics digitalization and artificial intelligence integration. The applicable technique is covered in the next part. The findings are given and examined in the part devoted to them; then, their interpretation with respect to the existing body of knowledge follows. The paper ends with developing the findings and stressing both the theoretical and pragmatic consequences.

2. Literature Review and Hypothesis Development

In more abstract terms, logistics deals with the spatial, temporal, and quantitative transfer of materials from the procurement of materials required for production through the storage of materials, intermediate products, and finished products to the physical distribution to customers [23]. Logistics is therefore concerned with the planning and implementation of spatial, temporal, and quantitative transfers [24].
The contemporary literature has increasingly begun to address the implications of emerging technologies in the field of logistics, but the convergence of artificial intelligence and circular logistics still remains an insufficiently theoretically mapped territory [17,25,26]. Existing studies tend to isolate the two areas thematically—AI, on the one hand, is analyzed from the perspective of algorithmic efficiency and decision-making automation, while circular logistics is examined mainly from the perspective of material sustainability and returns optimization [16,27,28].
In this landscape, what is particularly missing is an approach that integrates AI into the logic of decision-making functioning of circularity-oriented organizations. A considerable part of the literature treats AI as a natural extension of digitalization, without sufficiently interrogating how it is conditioned by organizational factors, decision-making infrastructure, or strategic climate [8,9,26,29]. Moreover, dominant theoretical models (such as TAM or TOE) remain general and are rarely adapted to the specifics of logistics, let alone circular logistics.
In addition, even in studies that mention the integration of AI into logistics decision-making, the emphasis is often placed on technical applicability rather than on conceptualizing decision-making as an organizational system [8,14]. Existing models fail to clarify the mechanisms through which AI influences strategic choices, the redistribution of responsibilities, or the organization’s capacity to learn and adapt. For example, reviews such as Chauhan et al. (2022) [14] and Rodrigues et al. (2025) [17] emphasize the functional benefits of AI but do not explain how algorithmic decision-making restructures internal decision infrastructure. This lack of clarity on the mechanisms and organizational pathways for AI integration into circular logistics decisions represents a theoretical shortcoming that our model explicitly addresses.
This paper seeks to address this gap by critically adapting these theoretical frameworks to the specific context of circular logistics supported by AI. The Technology Acceptance Model (TAM) serves as a foundation for understanding perceived usefulness and ease of use in the adoption of AI-driven tools, but we go beyond individual acceptance by embedding it into organizational readiness. The TOE framework is used here not as a static checklist but as a dynamic interplay between technology maturity (e.g., automation, IoT), organizational capacities (e.g., leadership, culture), and environmental pressures (e.g., regulatory and sustainability demands). The Unified Theory of Acceptance and Use of Technology (UTAUT), often employed to explain user behavior, is instead reframed in our study to reflect how institutional and social norms influence the implementation of AI systems in a cross-functional logistics setting. This theoretical triangulation helps to articulate the multidimensional pathways through which AI is integrated into logistics decision-making and operational restructuring.
Research exploring AI-based decision support frequently focuses on sectoral applications—such as predictive demand analysis or fleet or inventory management—without analyzing whether and how these technologies correlate with organizational transformation objectives [30]. Also, few works conceptualize AI as part of a distributed decision-making system in which algorithms do not just execute but influence the way organizations learn, adapt, and innovate [17]. Through this adapted theoretical lens, AI is not viewed solely as a functional tool but as a catalyst embedded within organizational systems of learning and coordination—consistent with emerging studies in responsible AI and operational intelligence [17,26,30].
Another neglected angle in the literature is that of the interaction between external pressures (regulatory, environmental, or commercial) and organizational readiness to leverage AI in a sustainable way [31,32]. Though studies mention exogenous factors in the analysis of digitalization, they are often treated as simple context variables, without a clear theorization of how they influence strategic decisions [33,34,35].
Similarly, the relationship between technological change and operational transformation is rarely investigated as a process mediated by decision-making structures and conditioned by the ability to integrate AI support into internal processes [36,37,38]. In circular logistics systems, technological change not only influences operations through automation but also by facilitating new forms of coordination, forecasting, and adaptability along the supply chain [39,40].
Dubey et al. (2024) [41] emphasize that technologies such as IoT and AI contribute to increasing process visibility, operational synchronization, and responsiveness—essential elements in operational redesign. Furthermore, Rodrigues et al. (2025) [17] show that the implementation of intelligent systems leads to significant process restructuring by supporting real-time decisions, predictive planning, and cross-functional integration. These changes go beyond mere efficiency, acting as catalysts for organizational transformation, realigning workflows, roles, and performance logic. Thus, technological change functions not only as a set of tools but as a structural enabler of circular operational logic.
To understand how the literature has addressed the intersection between artificial intelligence and circular logistics, it is useful to review recent contributions. Table 1 summarizes a selection of relevant works, highlighting the main themes addressed, the methodology applied, and the type of theoretical framework used.
The studies reviewed in Table 1 offer valuable insights into specific aspects of digitalization in logistics. Notwithstanding, they largely remain fragmented—focusing either on technical applications or strategic perspectives—without offering an integrated view of how AI supports circular logistics. Many of them apply descriptive methodologies, such as case studies or simple quantitative analyses, and rarely use structural models (SEM) to investigate complex relationships between factors. From a theoretical point of view, most of them are based on general adaptations of TAM or TOE models, without critically calibrating them in relation to the specifics of circularity. The concept of AI-assisted decision support is frequently invoked but remains vague, being treated either as an infrastructure or as an operational tool, without clarifying its mediating role in organizational transformation. To address this fragmentation, our study proposes an integrated model that explicitly connects technological infrastructure, strategic readiness, environmental pressures, and AI-assisted decision-making as interdependent drivers of transformation in circular logistics.
This model builds upon and extends existing frameworks such as the Technology–Organization–Environment (TOE) model and the Dynamic Capabilities perspective by explicitly integrating AI as a mediating factor in organizational adaptation. Unlike prior models that treat AI as a passive enhancer or external input, we propose a structurally embedded role in which AI acts as a translation mechanism—transforming strategic intent into operational redesign and enabling responsiveness to dynamic external pressures. This reconfiguration supports a more holistic interpretation of digital transformation, where AI is both a capability and a structural facilitator of change.
Consequently, the current literature leaves in the shade three aspects: the lack of models that connect AI with decision-making processes in circular logistics, the underestimation of the role of strategic readiness and organizational culture in technological integration, and the absence of a framework that treats external pressures not only as impediments but as vectors of sustainable innovation [1,17,25,26]. This paper aims to contribute to filling these gaps through a conceptual model that explicitly connects the decision-making dynamics assisted by AI with the operational realities of circular logistics.
As for technologies such as RFID or automated detection and monitoring systems, they not only provide information but also profoundly change the way organizations perceive, interpret, and respond to operational stimuli. The technological leap—when managed strategically—translates into a greater willingness of the organization to delegate parts of the decision-making process to AI systems, which can act on the basis of a coherent data ecosystem [2,10,36].
The recent literature highlights that technological maturity determines not only the openness to artificial intelligence but also the relevance of algorithmically generated decisions [4,26]. Thus, technology is not seen as an outcome but as a condition of possibility for intelligent decision support. In this context, organizations that invest in the modernization of technological infrastructure are in a favorable position to exploit the potential of AI in circular logistics processes. Based on these previous studies, the following hypothesis is proposed:
Hypothesis 1 (H1).
Technological change has a positive effect on AI-enabled decision support.
In the context of digital transformation, strategic and organizational readiness has become a factor in the adoption of emerging technologies, such as artificial intelligence (AI), in the decision-making processes of circular supply chains. Organizations that develop a clear strategic vision and invest in appropriate organizational capabilities are better positioned to successfully integrate AI solutions into their logistics operations [28].
Noman et al. (2022) [9] highlight that strategic alignment and organizational support are critical determinants in the effective implementation of AI technologies in circular supply chains. This strategic approach facilitates not only the adoption of the technology but also the maximization of the associated benefits, such as improved operational efficiency and reduced environmental impact.
Furthermore, the study by Farshadfar et al. (2024) [4] shows that organizational readiness, including employee training and the adaptation of internal processes, is a success factor in AI implementation. Organizations that invest in developing internal competencies and adapting their organizational structure are better able to leverage the potential of AI in logistics decision-making processes. Therefore, the current study proposes the following hypothesis:
Hypothesis 2 (H2).
Strategic readiness positively influences AI-enabled decision support.
Strategic readiness requires not only the existence of a formal plan but also a real alignment between resources, objectives, and the adaptability of the internal structure in relation to external pressures or technological challenges [19]. In the context of circular logistics, this type of readiness favors operational reconversion through better coordination of decisions related to traceability, reverse flows, and automation.
Farshadfar et al. (2024) [4] provide a detailed analysis of studies applied in circular supply chains, suggesting that internal organization based on strategic principles allows for a more coherent integration of digital technologies. Thus, transformation does not derive exclusively from technology but from the organization’s ability to build a framework that supports the reconfiguration of processes in a sustainable and adaptive way. Strategic readiness acts as a convergence factor between innovation and operationalization, allowing the transition from experimentation to applicability.
Another aspect addressed in the specialized literature is that related to the internal governance capacity over change. The study by Belhadi et al. (2021) [37] highlights that organizations that formulate a clear direction for logistics transformation tend to achieve more visible results in restructuring activities. It is not just about implementing technologies but about the ability to integrate them coherently into internal processes, with an impact on flexibility, reduction in reaction times, and efficiency of resource use. Therefore, taking into account the relevant empirical and theoretical contributions, the following research hypothesis is formulated:
Hypothesis 3 (H3).
Strategic readiness has a direct positive effect on operational transformation.
In circular supply chains, responding to external stimuli is not limited to compliance but involves a process of deep adjustment of the operational architecture. Organizations operating in environments marked by changing standards, extensive regulatory initiatives, and pressures for sustainable performance develop internal adaptation mechanisms, including the restructuring of logistics routes, storage policies, or supplier relationships [28]. In this sense, the transformational environment becomes a vector of the systemic remodeling of logistics processes, not just a point catalyst.
External factors such as regulations, market expectations, and sustainability frameworks drive organizations to adopt more sustainable practices and integrate advanced technologies into their operations. Zaman et al. (2025) [38] show that market trends, including sustainability orientation and e-commerce, drive companies to adopt digital technologies in logistics processes. These external trends act as motivational factors for operational transformation.
In addition, the European regulatory framework, such as the European Green Deal and the strategies for sustainable and circular textiles, imposes stricter standards on traceability, transparency, and circularity in supply chains [15,39]. These regulations incentivize organizations to adapt their operations to comply with the new requirements, thus promoting operational transformation. Thus, this study proposes the following hypothesis:
Hypothesis 4 (H4).
Transformation environment positively influences operational transformation.
Decisions supported by artificial intelligence are no longer reduced to simple algorithmic reactions or isolated optimizations of transport routes but become part of a broader decision-making mechanism that combines real-time data with contextual logic—defined as the capacity to integrate situational variables such as demand fluctuations, regulatory constraints, or resource availability—and with continuously adjusted predictions that reflect changing operational parameters in circular supply chains. This effect occurs through mechanisms such as predictive modeling, contextual data integration, and the optimization of logistics response scenarios, which allow for the reformulation of the operational architecture. In this way, the way in which organizations respond to uncertainties is redefined, repositioning AI as a tool for deep operational understanding and not just as a source of punctual efficiency.
Moreover, recent contributions in the specialized literature highlight an increasingly clear trend: AI is used not only to reduce reaction times or costs but also to build a form of operational coherence in complex circular contexts. Wamba et al. (2020) [40] argue that AI systems capable of analyzing historical patterns actively contribute to sustainable decision-making, providing recommendations that simultaneously integrate economic, ecological, and logistical criteria.
Especially in dynamic logistics contexts, where circular models require flexibility and the synchronization of multiple flows (return, reconditioning, recycling), AI becomes a tool that provides visibility and coherence. The results of the study conducted by Dubey et al. (2024) [41] in the 3PL industry show that organizations that use AI in decision support show a higher rate of operational reorganization and an acceleration of transition processes towards circular models.
The importance of this type of support is amplified in moments of discontinuity or pressure, when the ability to react can make the difference between stagnation and innovation. According to the McKinsey report (2024) [42], companies that have integrated AI in decision-making processes related to inventories, deliveries, or operational forecasts have recorded a 15–20% increase in logistics flexibility and a proportional decrease in inefficiencies. This empirical evidence supports the idea that AI contributes to faster transformations that are better anchored in market requirements.
In addition to the functional aspect, AI-assisted decision support also has an organizational impact. The introduction of transparent, understandable, and scalable algorithmic mechanisms favors, according to Vial (2021) [43], a reevaluation of traditional decision-making processes, which opens the space for a deeper operational transformation, integrating not only tools but also new working paradigms. Nonetheless, the relationship between AIDS and operational transformation may be conditioned by factors such as the maturity of the IT infrastructure, the degree of decision-making autonomy accepted by algorithms, or resistance to change—elements that will constitute relevant directions for future research.
Hence, the hypothesis is as follows:
Hypothesis 5 (H5).
AI-enabled decision support has a positive effect on operational transformation.
Operational transformation does not occur in a vacuum but is influenced by the degree of openness of the organization to technological solutions capable of generating applicable information in real time. The study by Frederico et al. (2020) [44] shows that sustained technological integration leads to a reorganization of logistics processes, favoring predictability and reducing imbalances between demand and resources. Therefore, technological change is not just a modernization process but becomes a catalyst for aligning operational activities with new market requirements and environmental regulations [23]. In circular logistics, where collection, remanufacturing, and redistribution systems involve complex synchronization, operational transformation takes on additional nuances. Emerging technologies—such as cloud-based platforms for traceability or visual recognition systems for sorting—contribute to the development of more flexible logistics capabilities. As Zaman et al. (2025) [38] show, organizations that actively invest in such solutions have a superior capacity to respond to contextual challenges related to sustainability and circularity.
Another relevant aspect is the association between technological change and the process of redefining internal routines. According to research by Kamble et al. (2020) [28], digitalization affects not only infrastructure but also organizational behaviors, creating conditions for rethinking work models. In this context, operational transformation becomes a consequence of technological maturation, in which processes are repositioned to respond more effectively to multiple priorities: cost, quality, time, and environment.
The adaptation process involves gradual technological integration efforts and, often, changes in managerial mindset. Effective integration of technological change requires the organization’s ability to learn from data, reconfigure operations based on simulations, and build dynamic decision-making structures [23]. Thus, operational transformation becomes a reflection of the competence with which technology is converted into concrete action. As a result, the following hypothesis is proposed:
Hypothesis 6 (H6).
Technological change directly influences operational transformation.
The environment in which logistics organizations operate—whether defined by public policies, sustainable innovation initiatives, or the dynamics of cross-sector relationships—directly influences strategic decisions regarding emerging technologies [45]. Unlike isolated digitalization initiatives, the implementation of AI-assisted decision support seems to gain consistency only in those contexts where external signals clearly support the orientation toward transformation and responsibility [8,26].
Organizations exposed to predictable institutional changes, partnerships in circular chains, or commercial pressures that value traceability are more likely to integrate AI mechanisms into the decision-making architecture [9,27]. In this case, the technology is not only accessible but also becomes legitimate in the eyes of internal actors. Recent studies indicate that organizations’ response to an active transformational environment is not reactive, but configurative—AI is introduced not only to manage pressures but to shape more stable operating models [17,25].
More than a reaction to market demands, AI integration is conditioned by the visibility of development directions promoted around the organization. When standards are clear, government initiatives are consistent, and the market responds positively to data-driven solutions, companies tend to perceive AI not as a risk but as a natural extension of the decision-making infrastructure [15,39,46]. More important is the configuration of external factors—formal and informal—that shape the appetite for the technology and the degree to which it is integrated into the current decision-making logic. Therefore, the current study proposes the following hypothesis:
Hypothesis 7 (H7).
Transformation environment positively affects AI-enabled decision support.
Given its central position, AI-enabled decision support (AIDS) is theorized as a mediating construct that channels the influence of strategic and environmental variables toward operational outcomes. This configuration aligns with extant literature emphasizing the need for digital capabilities to translate institutional pressure into actionable transformation. Specifically, the AIDS construct captures how organizations internalize strategic intent and contextual stimuli into algorithmic logic and operational restructuring, thus justifying its structural placement as an intermediary variable within the model.

3. Research Methodology

Factors such as perceived usefulness, estimated technical difficulty, organizational support, and openness to emerging digital technologies have been consistently mentioned in the literature as influencing how professionals relate to technological innovation. Continuing in this direction, the present study not only aims to identify the degree of use of these elements but also seeks to understand how they are perceived, introduced, and managed in organizations. Therefore, the analysis integrates the real perception of professionals regarding the usefulness of technology, strategic maturity, external environmental pressure, and the emerging role of AI in decision-making. When these components are present and correlated, logistics transformation becomes not only possible but also sustainable and coherent over time.
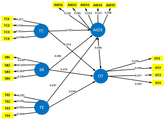
The conceptual model presented in Figure 1 is based on the following constructs: technological change (TC), defined by the degree of adoption of digital solutions such as IoT, RFID, or automation; strategic and organizational readiness (SR), reflecting the company’s ability to support digitalization through leadership and internal culture; the transformation environment (TE), which captures external influences such as regulations or sustainability pressures; artificial intelligence-assisted decision support (AIDS), how AI is used to inform operational decisions; and, finally, operational transformation (OT), as a result of these interactions—measured by the effective application of digital solutions in logistics processes.
In the proposed model, AI-enabled Decision Support (AIDS) is treated not only as an outcome of strategic readiness and technological infrastructure but as a mediating mechanism between these components and operational transformation. Its role is empirically tested through an indirect effects analysis within the SEM model, using bootstrapping with 5000 extractions to estimate confidence intervals.
This research follows a structured approach to developing questionnaire items, drawing on validated theoretical models and recent empirical literature. To ensure content validity and contextual relevance, the measurement instrument was designed to reflect the specifics of operational transformation in logistics, especially through the integration of artificial intelligence into decision-making. As detailed in Table 2, the scales used were adapted from established models on technology adoption, strategic readiness, and contextual influences on organizational innovation. At the same time, recent perspectives on the responsible use of AI were integrated, with a focus on ethical, legal, and decision-making aspects, in line with the current dynamics of logistics digitalization.
The data collection tool was a standardized questionnaire applied to a sample of 217 logistics and supply chain professionals selected from organizations with a high degree of exposure to digital technologies and operational sustainability initiatives. The collection process took place between September 2024 and January 2025, using a stratified random selection designed to ensure a balanced distribution and reduce systematic errors that may occur in conventional sampling. Stratification was performed on two axes: (1) organization size (SME vs. corporate) and (2) sector of activity (retail, manufacturing, transportation, 3PL/4PL). This approach allowed for proportional coverage of the types of organizations relevant for logistics digitization.
The questionnaire was transmitted through the online platform TEAMS and internal organizational communication channels, and its completion was carried out anonymously. Only active respondents in areas such as transportation, retail, manufacturing, or 3PL logistics were included who demonstrated experience in using digital solutions, such as AI systems for planning, routing, or resource optimization.
The instrument was built from five sets of items reflecting the theoretical constructs analyzed: transformation environment (TE), technological change (TC), strategic readiness (SR), AI-enabled decision support (AIDS), and operational transformation (OT). All items were formulated on a 7-point Likert scale (1–completely disagree, 7–completely agree) based on validated models regarding technology adoption, organizational culture, and responsible digital governance.
Before its large-scale application, the instrument underwent a pretesting phase involving 22 logistics and digital transformation specialists. This step aimed to enhance content validity by aligning item wording with industry terminology and actual decision-making contexts. Feedback from the pretest led to the rephrasing of several items to improve clarity and ensure consistency with the practical realities faced by professionals working with AI-enabled logistics tools.
Following feedback received during the pre-testing phase, item TE1 was reformulated to better capture the complexity of the institutional environment—including public policies, European directives (such as the Green Deal and EPR), and relevant sectoral initiatives. Item TC4 was also detailed to reflect the level of automation (“advanced automation” vs. “partially digitized processes”) and its extent (e.g., percentage of automated operations). Even though statistical indicators such as Cronbach’s alpha and KMO values were not calculated at this stage, the qualitative insights obtained provided a solid basis for proceeding with large-scale data collection.
Out of a total of 260 people initially contacted, 217 completed the questionnaire in full, representing a response rate of 83.46%—considered very good for online research based on voluntary participation. Respondents were selected based on the criterion of direct involvement in digitalized and sustainable logistics processes coming from organizations carrying out advanced logistics activities, including both retailers and manufacturers with solid technological infrastructure, as well as integrated logistics service providers.
The general population targeted by this research is logistics and supply chain professionals working in organizations with a high degree of digital maturity, especially in the European context. The sample was constructed to reflect this population, using a stratified random sampling procedure based on two main criteria: (1) industry sector (transport, retail, 3PL/4PL logistics services, industrial manufacturing) and (2) organization size (SMEs vs. large corporations). These strata were chosen to ensure a proportionate coverage of different operational environments and to reduce the risk of over-representing a specific subgroup. Therefore, the sample provides a representative picture of professionals actively involved in digital transformation processes in logistics in varied organizational contexts.
Among the organizations represented in the sample are companies such as Decathlon, Lidl, Carrefour, and Samsung—leading economic players recognized for the advanced integration of digital solutions in logistics processes, from automated warehouse management to the use of artificial intelligence in the optimization of supply chains. This selection reflects the clear intention of the research to capture relevant perspectives from operational environments where digitalization is not just a strategic direction but an applied and consolidated reality.
In addition, the respondents came from organizations with significant logistics activity in four European countries—Germany, Romania, Poland, and Italy—a carefully calibrated regional distribution that gives the study a pertinent international dimension. This geographical component supports not only the broad relevance of the conclusions but also the ability of the analysis to reflect the concrete diversity of digital logistics practices within the contemporary European ecosystem (Table 3).
The participants held positions in these organizations—logistics managers, digitalization specialists, ESG managers, or operational transformation consultants—and were selected to ensure a high level of relevance and accuracy in relation to the research objectives. In addition, the inclusion criterion targeted demonstrable interaction with emerging technologies, in particular with AI applications used in operational planning and decision-making.
The demographic and professional characteristics of the sample are summarized in Table 4, providing an overview of the profile of the respondents involved in the research. This structuring contributes to validating the empirical relevance of the collected data and supports the interpretation of the relationships proposed in the theoretical model.
To test the relationships proposed in the theoretical model and validate the formulated hypotheses, a quantitative method of PLS-SEM was applied. SmartPLS 4 version 4.1.0.9—noted for its adaptability in handling non-normally distributed datasets and its efficiency in studies with modest sample sizes—was used for data analysis and to validate both the measurement and structural models. The evaluation of the instrument was carried out based on the internal reliability coefficients (Cronbach’s Alpha, CR), convergent validity (AVE), and discriminant validity. The structural model was analyzed by path coefficients, R2 values, and the level of statistical significance obtained by bootstrapping.
To check for potential effects of common method bias (CMB), the Harman single-factor test was applied. The results indicated that no single factor explained the majority of the variance, suggesting that CMB was not a significant issue in this study. Also, the VIF (Variance Inflation Factor) values for all constructs included in the structural model were below the threshold of 3.3, confirming the absence of collinearity and uncontrolled common variance.

4. Results

In order to support the robustness of the proposed theoretical model, the empirical analysis began with the assessment of the psychometric properties of the latent constructs. Internal reliability, composite consistency, and convergent validity were tested for the five dimensions analyzed: transformation environment (TE), technological change (TC), strategic readiness (SR), AI-enabled decision support (AIDS), and operational transformation (OT).
The VIF (Variance Inflation Factor) values associated with each construct fell within the methodologically acceptable ranges, indicating the absence of the phenomenon of multicollinearity between the items that make up each dimension (see Table 5). Although multicollinearity was ruled out based on acceptable VIF values, the possibility of common method bias (CMB) was also considered, given the use of self-reported survey data from single respondents. To mitigate this risk, several procedural remedies were applied during survey design, such as randomized item ordering, anonymous responses, and clarification of item meanings to reduce ambiguity. In addition, Harman’s single-factor test was conducted, and the results indicated that no single factor accounted for the majority of the total variance, suggesting that common method variance is unlikely to distort the observed relationships.
Internal consistency indicators, measured by the Cronbach α coefficient, ranged between 0.707 and 0.860 for the TE, SR, and AIDS constructs and between 0.732 and 0.850 for TC and OT, respectively, confirming adequate homogeneity of the items related to each latent variable. In addition, composite reliability coefficients ranged from 0.711 to 0.867, supporting the metric robustness of the measurement model.
Most constructs had AVE values above the recommended threshold of 0.50, indicating acceptable convergent validity. However, the AVE for the AIDS construct was 0.471, slightly below the accepted minimum. While the AIDS construct showed good composite reliability (CR = 0.785) and internal consistency (α = 0.780), the convergent validity should be interpreted with caution. This limitation points to the need for the refinement of item wording or construct scope in future research.
As part of the measurement model evaluation process, the Heterotrait–Monotrait (HTMT) ratio was applied, a statistical indicator used to test whether each construct reflects a concept distinct from the others. This method allows the identification of possible semantic overlaps between the theoretical dimensions analyzed.
Table 6 presents the HTMT values calculated for the five constructs investigated: technological change, strategic readiness, transformation environment, AI-enabled decision support, and operational transformation. The values expressed reflect the intensity of the correlations between the constructs and contribute to the validation of the conceptual differentiation between them.
As can be seen, the HTMT ratio between technological change (TC) and transformation environment (TE) is 0.716, which suggests a moderate relationship but does not raise problems from the perspective of theoretical differentiation. In the specialized literature [47], it is generally accepted that values below the threshold of 0.85 indicate adequate discriminant validity, as they signal that each construct measures a different aspect of organizational reality without being confused with others.
Based on the values obtained, the analyzed model generally complies with discriminant validity criteria, thus supporting the conceptual consistency of the proposed theoretical structure. In spite of that, the HTMT value between AI-enabled decision support (AIDS) and operational transformation (OT) reaches 0.940, exceeding the commonly accepted threshold of 0.85. While this strong correlation can be theoretically explained—since AI-based decision tools are inherently linked to operational improvements—it also suggests a potential empirical overlap between the two constructs. This overlap raises concerns about their discriminant validity and indicates that future refinements may be necessary, such as disaggregating decision-making tools from the broader transformation outcomes or modeling them as higher-order constructs.
Overall, Table 6 also provides clear evidence of the discriminant validity of the constructs included in the research model and reflects the degree of correlation between them. Even if certain dimensions are more closely interconnected—such as the case of AIDS and OT—the HTMT values generally remain below the accepted critical threshold, which confirms that each construct captures a distinct component of the analyzed organizational reality.
A complementary assessment of discriminant validity was carried out by applying the Fornell–Larcker criterion, a method established in the analysis of measurement models. This approach involves comparing the square root of the average variance extracted for each construct with the levels of correlation between the constructs [48].
The results obtained (see Table 7) support the findings previously highlighted by the HTMT analysis, showing that each construct retains its conceptual individuality and does not overlap with the other dimensions of the model. Despite the alignment of HTMT and Fornell–Larcker criteria with accepted thresholds, it is important to acknowledge the methodological limitations of these approaches. While HTMT is widely regarded as more sensitive to discriminant validity issues, it can still overestimate construct separation when item redundancy is present. Similarly, the Fornell–Larcker criterion has been critiqued for its overly conservative nature and limited ability to detect subtle overlaps between latent constructs. Therefore, although both indicators suggest discriminant validity, this conclusion should be interpreted with caution. Further refinement of construct operationalization may be necessary in future research to ensure empirical distinctiveness, particularly between conceptually adjacent constructs such as AIDS and OT.
The hypothesis testing of the model confirms that all relationships between variables are statistically significant (p < 0.001), with path coefficients (β) indicating the strength of these associations. The effect size (f2) further confirms that the significant relationships exert a moderate to strong impact on the dependent variable, reinforcing the validity of the model. In addition, the R2 value and confidence intervals are employed to validate the structural paths of the conceptual model. The results in Figure 2 assume that all hypotheses are supported with a significance of p = 0.05.
The results obtained from the analysis of the structural model provide a clear perspective on how organizational and technological elements contribute to operational transformation in the context of digital logistics. The path coefficients (β), R2, and Q2 values, presented in Figure 2, consistently support the formulated hypotheses and emphasize the robustness of the proposed theoretical model.
The relationship between technological change and AI-enabled decision support is statistically supported (β = 0.322), confirming Hypothesis H1. Organizations that adopt modern digital technologies—whether we are talking about IoT infrastructures, inventory tracking systems, or automated platforms—show a greater openness to the use of artificial intelligence in decision support. This type of integration seems to reflect a practical orientation towards technologies capable of supporting not only the collection but also the rapid interpretation of data relevant to logistics processes.
Hypothesis H2 is validated by the regression coefficient between strategic readiness and AI-enabled decision support (β = 0.281), which indicates a direct relationship. Organizations in which there is an assumed strategic direction regarding digitalization tend to develop automated decision support capabilities. This association suggests that internal readiness—both at the infrastructure and skills level—favors the application of AI solutions in a functional and coordinated manner as part of the decision-making routine.
The results confirm that strategic readiness positively influences operational transformation, and the regression coefficient (H3: β = 0.374) supports the idea that the level of strategic readiness of the organization is directly reflected in the ability to adjust and modernize operational processes. The presence of a well-defined digital direction seems to facilitate the functional transformation of logistics activities.
The structural model highlights a significant association between the transformation environment and operational transformation, a relationship expressed by the coefficient (H4: β = 0.195). This link suggests that organizations operating in external environments characterized by instability, emerging regulations, or sustainability pressures exhibit a greater capacity to adjust their internal processes. While this influence is statistically significant, the effect size is relatively weak. This may reflect contextual variability or short-term responsiveness rather than a stable, causally robust relationship. As such, further empirical investigation is needed to determine whether this association holds consistently across different organizational types, sizes, and regulatory contexts.
Surprisingly, the impact of the transformation environment on operational transformation was weaker than anticipated, despite strong theoretical assertions suggesting otherwise (e.g., Institutional Theory and Resource Dependency). This may indicate that external pressures alone are insufficient without aligned internal capabilities.
The regression coefficient obtained (H5: β = 0.459) highlights a direct and consistent relationship between the use of decision support based on artificial intelligence and the transformation of operational processes. This connection suggests that where decision-making mechanisms are supported by predictive algorithms, organizations have concrete premises to implement structural changes in logistics activities. It is not just about adopting technological tools but about a reconfiguration of operational logic, oriented towards faster, better justified, and adapted actions to field realities.
The value of the regression coefficient (H6: β = 0.215) indicates the existence of a significant link between the technological progress recorded in the organization and its capacity to transform its operational components. Even if the observed impact is more moderate compared to other relationships in the model, the result suggests that the systematic introduction of digital technologies—such as automation, integrated platforms, or smart sensors—contributes to reshaping the way in which logistics processes are planned and executed. This influence seems to act mainly at the level of the supporting infrastructure, providing the necessary conditions for local optimizations and gradual adjustments in the operational architecture.
Despite reaching statistical significance, the magnitude of this effect is relatively modest, which raises questions about its practical relevance. It is possible that the relationship captures incremental or localized changes rather than full-scale operational transformation. Future models should explore potential interaction effects, curvilinear patterns, or threshold dynamics to more accurately reflect the role of technological progress in enabling meaningful transformation.
In line with the relatively modest path coefficient, the corresponding effect size (f2 = 0.043) indicates a small effect according to Cohen’s guidelines. This suggests that technological change contributes incrementally rather than decisively to operational transformation. Its influence may be constrained to foundational infrastructure improvements, which require alignment with strategic orientation and decision-support capabilities to yield substantial results.
The relationship between the characteristics of the transformational environment and the use of AI-based decision support is supported by a substantial coefficient (H7: β = 0.457), suggesting that organizations exposed to changing external contexts—be they emerging regulations, sustainability requirements, or competitive pressures—tend to resort more intensively to algorithmic systems for decision support. Rather than acting reactively, these organizations seem to leverage AI technologies to reduce uncertainty and substantiate decisions in a coherent, contextualized, and anchored way in operational realities.
The interpretation of these results in relation to the working hypotheses supports the idea that AI becomes effective not through its simple adoption but through its coherent integration into the decision-making and process architecture of the organization. Thus, the hypotheses that assumed direct influences of the external environment on the transformation were validated, but with reduced intensity, which suggests that contextual pressures do not act directly but through decision-making mechanisms mediated by AI. In this sense, assisted decision support proves to be a relevant intermediate variable, capable of translating contextual pressure into concrete operational action.
While AIDS is not formally modeled as a mediator, the observed relationships suggest an implicit mediation effect, particularly between contextual factors (e.g., TE) and operational outcomes. Future research should empirically test these mediation paths, as AI may act not only as a driver of transformation but as a filter that translates environmental complexity into actionable strategies.
From a quantitative point of view, the value of the coefficient of determination R2 = 0.572 for operational transformation (OT) highlights that the model explains over 57% of the variation of this variable, which is considered a significant result in applied research in organizational sciences. Similarly, R2 = 0.426 for AI-enabled decision support (AIDS) confirms the contribution of exogenous constructs (TC, SR, TE) to the formation of this digital capability. Strategic readiness (SR) is explained in a proportion of 20.9% by the transformation environment (TE), indicating a substantial relationship.
The predictive relevance of the model is supported by the Q2 values, which exceed the minimum recommended threshold (Q2 = 0.408 for AIDS and Q2 = 0.362 for OT). These results confirm not only the explanatory validity but also the ability of the model to anticipate organizational behaviors in real logistics contexts, an aspect of its applicability in research oriented towards operational policies and practices. These findings are consistent with the work of [40], who also identified a moderate relationship between AI deployment and operational efficiency. However, unlike their study, our results suggest a stronger dependency on contextual readiness rather than technology, per se.
As a whole, the analysis of structural relationships not only confirms the theoretical hypotheses but also sheds light on a logical, coherent, and functional model capable of capturing the dynamics of logistics digitalization in the era of artificial intelligence. The interaction between technology, strategy, environment, and AI-assisted decision-making reveals that operational transformation is not the result of a single intervention but of a convergence of well-correlated institutional and technological factors.

5. Discussion

Our discussion not only confirms prior model like TOE but also introduces a structured mediation perspective using AI as a key conversion mechanism between institutional context and operational change. By articulating how AI translates environmental and strategic pressures into operational redesign, we offer a refined understanding of the internal dynamics that drive digital transformation in logistics.
The results obtained contribute to the outline of a solid interpretive framework regarding the mechanisms through which digital transformation assisted by artificial intelligence occurs within logistics organizations. Beyond the statistical validation of the relationships between constructs, several implications can be derived regarding the way in which technology, strategy, and organizational context converge in decision-making and operational restructuring processes.
Regarding the technological component, the data suggest that the mere existence of a digital infrastructure does not automatically determine the restructuring of processes. Unlike past models that treated infrastructure as a baseline, we show that its effect is contingent on internal alignment and AI-specific capabilities [49]. Technology functions rather as a catalytic factor, the effects of which become visible only when activated by other organizational dimensions. The willingness to adopt digital tools does not guarantee operational transformation in the absence of clear and sustained guidance from management.
In this sense, strategic readiness appears as a dimension that systematically influences the way in which artificial intelligence is integrated into organizational decisions. Strategic readiness refers to the alignment of digital vision, resource allocation, and strategic priorities within the organization. However, it is conceptually distinct from leadership commitment, which reflects the behavioral engagement of top management—manifested through advocacy, visibility, and sustained involvement in AI initiatives. While leadership commitment can act as a catalyst for strategic readiness, the two constructs operate at different levels: one relates to organizational structure and planning, while the other reflects executive behavior and support. Recognizing this distinction helps clarify how both systemic alignment and executive action are necessary to enable successful AI-driven transformation.
A third significant dimension is the external organizational environment. Pressures generated by regulations, sustainability requirements, or market dynamics seem to indirectly influence the behavior of organizations in relation to artificial intelligence. In these situations, AI is not introduced as a one-time reaction but as a solution for maintaining decision-making capacity in a constantly changing regulatory and economic framework. Thus, adaptation becomes a function of the organization’s exposure to a context in which uncertainty is recurrent, and the need for rapid reaction requires more robust decision-making support.
This indirect effect challenges classical models of technology adoption, which emphasize the direct impacts of environmental pressure. Our findings suggest that contextual dynamics act primarily through mediating constructs like AI-supported decision-making. This nuance enriches the TOE framework by empirically validating a multi-stage mediation process, which has often been assumed but rarely quantified.
The most pronounced effect in the model is associated with the use of AI systems in the decision-making structure and the transformation of operational processes. This relationship suggests that algorithmically assisted decisions influence not only the content of the decision but also the architecture in which it is generated and implemented. AI-assisted decision-making practices contribute to restructuring the way in which the organization interprets data, evaluates scenarios, and implements changes.
Through this prism, AI becomes an integral part of a broader transition from a logistics model focused on reaction to one oriented towards anticipation, efficiency, and machine learning. More specifically, our model shows that AI does not merely assist with automation or efficiency gains—it acts as a translation layer between strategic priorities and operational implementation. This intermediary role represents a departure from previous models that treated AI as either a black-box tool or a passive enhancer.
In more detail, the mediating mechanism operates as follows: strategic readiness and external pressures (e.g., carbon regulations, customer sustainability expectations) influence the organization’s decision to adopt AI-enabled tools, which then support data-driven decisions such as route optimization, real-time performance monitoring, and sustainability reporting. These decisions, in turn, enable concrete operational transformations.
To empirically validate this mediation, we employed structural equation modeling (SEM), which confirmed that AI-enabled decision support significantly mediates the relationship between transformation environment and operational adaptation (indirect effect: β = 0.312, p < 0.01). This supports the structured mediation hypothesis and highlights AI not merely as a technological layer but as an active cognitive and integrative force in the digital transformation processes.
Generally speaking, the proposed model supports an integrative reading of digital transformation, in which organizational and external components do not act independently but condition each other. The interaction between infrastructure, strategic vision, and environment creates the background in which artificial intelligence becomes functional, and the analysis framework goes beyond a simplified technological approach, offering a broader perspective on how AI is not only adopted but actively integrated into the dynamics of logistics organizations.
The validated relationships between strategic readiness (SR), AI-enabled decision support (AIDS), and operational transformation (OT) provide empirical reinforcement for Zaman et al. (2025) [38], who emphasize the centrality of digital maturity as a foundational condition for multi-phase transformation across supply chains. Our findings extend this argument by showing that digital maturity alone is insufficient unless mediated through AI capabilities that translate strategic intent into operational reconfiguration. The mediating role of AI operationalizes what Zaman conceptualized as dynamic adaptation, making it a quantifiable construct rather than a theoretical premise.
In relation to Ayati et al. (2022) [13], who highlighted barriers in recovery-based supply chains—particularly in terms of process rigidity and lack of decision agility—our model offers a complementary perspective. We show how AI-supported decision-making can help organizations adapt to such barriers by enabling scenario analysis, dynamic resource allocation, and feedback-driven process redesign. These mechanisms directly address the “response bottlenecks” Ayati et al. identified, situating AI not only as a technical tool but as a strategic enabler of adaptive capacity.
Taken together, our results not only confirm the relevance of these prior models but advance them by integrating a mediating layer—AI-enabled decisions—through which strategic readiness and contextual pressures are transformed into actualized operational changes. This positions AI as a functional bridge between theoretical constructs of readiness and resilience and their empirical realization in logistics settings.
Also, these results align with more recent findings by Wamba et al. (2020) [40], who argue that digital transformation in logistics is strongly dependent on organizational preparedness, leadership support, and the integration of advanced analytics into routine decisions. Similarly, Dubey et al. (2024) [41] highlight that the impact of AI is significantly enhanced when coupled with dynamic capabilities and a culture of innovation. Our study confirms and extends these insights by showing that the influence of AI on operational transformation is amplified in organizations that are both strategically prepared and subject to external pressures (such as sustainability regulations and market volatility), captured here through the “transformation environment” construct—an addition to previous models.
At the same time, previous research on digital logistics—notably Christopher and Holweg (2017) [49]—emphasized that process resilience and flexibility stem from the organization’s learning capacity and responsiveness rather than from automation, per se. The current findings confirm this view, particularly in showing that AI alone does not produce meaningful operational change unless embedded within a decision-making system that supports continuous learning, scenario evaluation, and organizational agility. In this sense, our model reinforces their theoretical argument by quantifying the relationship between AI-supported decision-making and operational transformation, underlining the mediating role of strategic and contextual variables.
From a practical standpoint, these findings suggest that firms seeking to implement AI in logistics must first evaluate their strategic readiness and ensure alignment with external regulatory pressures. Policymakers should recognize that digital mandates (e.g., circular economy targets) require corresponding support mechanisms—such as training programs or funding for AI systems—if they are to trigger real operational transformation.
A relevant example is the case of a third-party logistics provider that adopted AI-enabled analytics to comply with emerging carbon reporting mandates in the European Union. By integrating AI tools into their transport management system, the company was able to monitor emissions in real time, simulate route alternatives with lower environmental impact, and automatically generate sustainability reports aligned with regulatory requirements. This not only ensured compliance but also led to optimized fuel usage and improved customer satisfaction through transparent reporting practices. Such applications illustrate how AI can serve both compliance and performance goals simultaneously, especially when embedded into daily operational routines.
On top of that, the findings position AI not merely as a technological enabler but as a central mediating force that actively integrates strategic vision and environmental responsiveness into coherent operational transformation. This role underscores AI’s function as a structural conduit through which organizations translate complexity into adaptive and measurable change.

6. Conclusions

This study set out to explore how artificial intelligence (AI) technologies interact with strategic, organizational, and contextual factors to drive operational transformation in logistics systems aligned with circular economy principles. Through a structural model validated empirically, the research demonstrates that AI-enabled decision support plays a central mediating role between readiness and transformation, offering a structured mechanism that links digital preparedness with tangible process improvements.
The findings suggest that digital transformation in logistics is not solely determined by technology adoption, but is shaped by a complex alignment of strategic intent, organizational maturity, and external environmental pressures. By distinguishing the specific contribution of AI from broader digital infrastructure and positioning it as a structural integrator, this study contributes to a more nuanced understanding of how logistics organizations can adapt to sustainability demands in a rapidly evolving digital context.

6.1. Practical Implications

Linking technical development, strategic preparation, outside pressures, and the usage of artificial intelligence systems in decision-making with visible changes at the operational level, this article offers an integrated approach to the digital transformation process in circular logistics. The tested model confirms the concept that digital transformation is formed at the connection of digital infrastructure, strategic maturity, and the organizational and institutional setting in which the company functions, rather than the outcome of one element.
The results highlight that AI systems are not only efficiency tools but also generative elements capable of restructuring decision-making logic and influencing the way logistics organizations manage complex processes. When these systems are supported by well-defined strategies and an openness to contextualized innovation, the effects on operational transformation become tangible and sustained.
Furthermore, the conclusions support the need to approach digital transformation not only from a technological perspective but also as an organizational phenomenon, shaped by learning, adaptation, and governance processes. In this sense, the adoption of AI becomes not just an operational choice but a strategic decision, reflecting the degree of maturity and flexibility of the organization in the face of structural changes in supply chains and the global logistics ecosystem.
In a broader framework, these findings allow for a critical reflection on how logistics organizations can interpret and transform external pressures into strategic opportunities by developing functional digital infrastructure. The study offers a perspective that is also applicable to other areas, where tensions emerge between sustainability requirements, the need for operational adaptation, and available technological resources.
From an applied perspective, the research results can represent a useful benchmark for decision-makers in the field of logistics and production, especially in the context of accelerating digitalization and pressures related to circularity. The findings highlight that initiatives aimed at integrating AI cannot be treated in isolation but require a coherent strategic framework in which technological directions are correlated with organizational readiness and the real willingness to adapt internal processes.
In this sense, the study suggests that decisions related to investments in digital infrastructure should be accompanied by complementary institutional development measures: clarifying decision-making responsibilities, encouraging collaboration between departments, and building skills oriented towards interpreting and using data in the decision-making process. Such interventions can facilitate a sustainable and coherent use of AI-based technologies in logistics.
Equally, the results can guide logistics technology providers to calibrate their offers more carefully according to the actual level of readiness of the beneficiary organizations. Instead of standardized solutions, differentiated approaches can be promoted, taking into account the stage of digital maturity, the internal decision-making context, and the type of logistics processes targeted.
Last but not least, the study also provides useful clues for regulators or public–private partnership networks that aim to stimulate the digitization of logistics through policies or collective initiatives. Understanding the internal conditions that facilitate the integration of AI can support the development of better-adapted measures, with an impact on increasing the ability of organizations to adapt to the circular and digital demands of the market.

6.2. Theoretical Contributions

Beyond its practical contributions, this study makes several theoretical advances that enrich the discourse on digital transformation in logistics. First, it extends the Technology–Organization–Environment (TOE) framework by integrating and empirically validating a structured mediation pathway involving AI-enabled decision support. Traditional applications of the TOE model often conceptualize technology adoption as a direct function of internal and external pressures. Our findings challenge this linear perspective by demonstrating that AI serves not merely as an adoption endpoint but as an active mediating mechanism that translates strategic readiness and environmental triggers into operational outcomes. This mediating role, confirmed through structural modeling and statistically significant path coefficients, deepens the explanatory power of TOE and introduces a dynamic feedback layer between context, capability, and performance.
Second, the study contributes to a more granular understanding of the technological architecture underlying digital transformation by explicitly distinguishing between digital infrastructure and AI capabilities. While digital infrastructure encompasses the foundational systems—such as ERP platforms, connectivity tools, and data storage—that enable data generation and exchange, AI capabilities are defined here as advanced analytical engines that can interpret, learn from, and act upon data inputs. This distinction is theoretically important because it shifts the focus from merely having digital systems in place to being able to leverage them for adaptive, goal-directed transformation. The results suggest that AI capabilities enable organizations to move from descriptive and diagnostic insights to predictive and prescriptive decision-making, which is critical in uncertain and dynamic logistics environments.
Third, our research reconceptualizes the role of AI in organizations by proposing that it acts as a structural integrator, not just a supportive tool. Rather than being a neutral actor in the transformation process, AI is shown to reconfigure the decision-making architecture itself. This integrative role positions AI as a boundary-spanning mechanism—linking strategic intent, environmental awareness, and operational execution—thus bridging traditionally siloed dimensions of organizational functioning. By doing so, AI becomes embedded in the institutional logic of the firm, influencing how decisions are framed, justified, and enacted across hierarchical levels. This theoretical perspective aligns with emerging views in the IS and management literature that position digital technologies as active agents in shaping organizational cognition and structure.
These theoretical insights contribute not only to the refinement of the TOE model but also to broader theoretical frameworks dealing with organizational learning, absorptive capacity, and digital capability development. Future theoretical work might explore how AI interacts with institutional routines and cultural logics, or how it enables new forms of dynamic capability building in supply chain ecosystems. By framing AI as a structuring force rather than a static resource, this study opens new avenues for theorizing digital transformation as an ongoing, co-evolutionary process involving human, technological, and institutional elements.

6.3. Limitations and Future Research

Like any research effort, this study also has some limitations that are worth mentioning to better understand the framework in which the results were obtained. The first limitation results from the cross-sectional nature of the research. Being built on data collected at a single point in time, the model cannot capture developments that could manifest themselves over time, especially in a dynamic field such as the digitalization of logistics.
The second limitation is that the model mainly looks at structural and perceptual factors that were chosen for their theoretical importance and how easy they are to observe in logistics. Nevertheless, the model does not integrate a series of variables that, although more difficult to quantify, can subtly but constantly influence the way decisions are formulated and implemented. These include the informal organizational climate—that is, the uncodified atmosphere that is formed between departments and individuals and the level of decision-making autonomy that operational actors have, as well as the leadership styles practiced within the organization.
Another limitation of the present study is the lack of explicit control variables in the structural model. Although the sample was stratified by country and industry, we did not statistically control for firm size, financial capacity, industry sector, regional regulatory maturity, or the state of IT infrastructure. These organizational characteristics could influence the degree and speed of AI adoption and should be considered in future research to improve explanatory power and external validity.
For future research, relevant directions also include extending the proposed model by integrating additional variables, such as organizational culture or digital governance mechanisms, which can mediate or moderate the relationships already tested. It is also necessary to validate the model in other industries characterized by logistical complexity or strict regulations, such as the food industry. Another direction consists of longitudinal analysis of these relationships, to observe how the role of AI in operational transformation changes over time as the degree of digital maturity increases.

Supplementary Materials

The following supporting information can be downloaded at: https://www.mdpi.com/article/10.3390/logistics9030102/s1.

Author Contributions

Conceptualization, I.O.; methodology, I.O.; software, I.O.; validation, I.O. and D.A.M.; formal analysis, I.O., M.H.H. and D.A.M.; investigation, I.O., M.H.H. and D.A.M.; resources, I.O., M.H.H. and D.A.M.; data curation, I.O., M.H.H. and D.A.M.; writing—original draft preparation, I.O.; writing—review and editing, I.O., M.H.H. and D.A.M.; visualization, I.O. and D.A.M.; supervision, I.O.; project administration, I.O. All authors have read and agreed to the published version of the manuscript.

Funding

This research received no external funding.

Data Availability Statement

The raw data supporting the conclusions of this article will be made available by the authors on request.

Conflicts of Interest

The authors declare no conflicts of interest.

Abbreviations

The following abbreviations are used in this manuscript:
AIArtificial intelligence
RFIDTechnology for automatic identification and tracking
SEMStructural equation modelling
3PLThird-party logistics
TAMTechnology Acceptance Model
TOETechnology–Organization–Environment
UTAUTUnified Theory of Acceptance and Use of Technology
TCTechnological change
SRStrategic and organizational readiness
TETransformation environment
AIDSArtificial Intelligence-Assisted Decision Support
OTOperational transformation
ESGEnvironmental, Social, and Governance
PLS-SEMPartial Least Squares Structural Equation Modelling
CRComposite reliability
AVEAverage Variance Extracted
HTMTHeterotrait–Monotrait ratio of correlations

References

  1. Soriano-Pinar, I.; Díaz-Garrido, E.; Bermejo-Olivas, S. Digital transformation for a circular economy: Insights from co-word analysis. J. Technol. Transf. 2023, 48, 1097–1121. [Google Scholar] [CrossRef]
  2. Harsanto, B.; Farras, J.I.; Firmansyah, E.A.; Pradana, M.; Apriliadi, A. Digital Technology 4.0 on Halal Supply Chain: A Systematic Review. Logistics 2024, 8, 21. [Google Scholar] [CrossRef]
  3. Rajput, S.; Singh, S.P. Industry 4.0 Model for Integrated Circular Economy-Reverse Logistics Network. Int. J. Logist. Res. Appl. 2022, 25, 837–877. [Google Scholar] [CrossRef]
  4. Farshadfar, Z.; Mucha, T.; Tanskanen, K. Leveraging Machine Learning for Advancing Circular Supply Chains: A Systematic Literature Review. Logistics 2024, 8, 108. [Google Scholar] [CrossRef]
  5. Hafidy, I.; Benghabrit, A.; Zekhnini, K.; Benabdellah, A.C. Driving Supply Chain Resilience: Exploring the Potential of Operations Management and Industry 4.0. Procedia Comput. Sci. 2024, 232, 2458–2467. [Google Scholar] [CrossRef]
  6. Tsolakis, N.; Schumacher, R.; Dora, M.; Kumar, M. Artificial intelligence and blockchain implementation in supply chains: A pathway to sustainability and data monetisation? Ann. Oper. Res. 2023, 327, 157–210. [Google Scholar] [CrossRef] [PubMed]
  7. Chen, W.; Men, Y.; Fuster, N.; Osorio, C.; Juan, A.A. Artificial Intelligence in Logistics Optimization with Sustainable Criteria: A Review. Sustainability 2024, 16, 9145. [Google Scholar] [CrossRef]
  8. Min, H. Artificial intelligence in supply chain management: Theory and applications. Int. J. Logist. Res. Appl. 2010, 13, 13–39. [Google Scholar] [CrossRef]
  9. Noman, A.A.; Akter, U.H.; Pranto, T.H.; Haque, A.K.M.B. Machine Learning and Artificial Intelligence in Circular Economy: A Bibliometric Analysis and Systematic Literature Review. Ann. Emerg. Technol. Comput. 2022, 6, 13–40. [Google Scholar] [CrossRef]
  10. Huscroft, J.R.; Hazen, B.T.; Hall, D.J.; Hanna, J.B. Task-technology fit for reverse logistics performance. Int. J. Logist. Manag. 2013, 24, 230–246. [Google Scholar] [CrossRef]
  11. Bag, S.; Rahman, M.S. The role of capabilities in shaping sustainable supply chain flexibility and enhancing circular economy-target performance: An empirical study. Supply Chain Manag. 2023, 28, 162–178. [Google Scholar] [CrossRef]
  12. Del Giudice, M.; Chierici, R.; Mazzucchelli, A.; Fiano, F. Supply chain management in the era of circular economy: The moderating effect of big data. Int. J. Logist. Manag. 2021, 32, 337–356. [Google Scholar] [CrossRef]
  13. Ayati, M.S.; Shekarian, E.; Majava, J.; Wæhrens, B.V. Toward a circular supply chain: Understanding barriers from the perspective of recovery approaches. J. Clean. Prod. 2022, 359, 131775. [Google Scholar] [CrossRef]
  14. Chauhan, C.; Parida, V.; Dhir, A. Linking circular economy and digitalisation technologies: A systematic literature review of past achievements and future promises. Technol. Forecast. Soc. Change 2022, 177, 121508. [Google Scholar] [CrossRef]
  15. UNCTAD. Digitalization and Sustainable Trade Logistics in the European Union; United Nations Conference on Trade and Development: Geneva, Switzerland, 2023. [Google Scholar]
  16. Sheffi, Y. The Magic Conveyor Belt: Supply Chains, AI, and the Future of Work; MIT CTL Media: Cambridge, MA, USA, 2023; Available online: https://news.mit.edu/2023/3-questions-yossi-sheffi-ai-and-future-supply-chain-0411 (accessed on 2 May 2025).
  17. Rodrigues, S.P.; Gomes, L.d.C.; Peres, F.A.P.; Correa, R.G.d.F.; Baierle, I.C. A Framework for Leveraging Digital Technologies in Reverse Logistics Actions: A Systematic Literature Review. Logistics 2025, 9, 54. [Google Scholar] [CrossRef]
  18. Mance, D.; Debelić, B.; Vilke, S. Impact of ICT on Regional Supply Chains in CEECs. Ekon. Vjesn. 2023, 36, 245–261. [Google Scholar] [CrossRef]
  19. Agrawal, S.; Singh, R.K.; Murtaza, Q. A literature review and perspectives in reverse logistics. Resour. Conserv. Recycl. 2015, 97, 76–92. [Google Scholar] [CrossRef]
  20. Dai, Z.; Aqlan, F.; Zheng, X.; Gao, K. A location-inventory supply chain network model using two heuristic algorithms for perishable products with fuzzy constraints. Comput. Ind. Eng. 2018, 119, 338–352. [Google Scholar] [CrossRef]
  21. Govindan, K.; Bouzon, M. From a Literature Review to a Multi-Perspective Framework for Reverse Logistics Barriers and Drivers. J. Clean. Prod. 2018, 187, 318–337. [Google Scholar] [CrossRef]
  22. Hasan, M.M.; Nekmahmud, M.; Yajuan, L.; Patwary, M.A. Green business value chain: A systematic review. Sustain. Prod. Consum. 2019, 20, 326–339. [Google Scholar] [CrossRef]
  23. Rushton, A.; Croucher, P.; Baker, P. The Handbook of Logistics and Distribution Management: Understanding the Supply Chain, 5th ed.; Kogan Page: London, UK, 2014. [Google Scholar]
  24. He, M.; Zeng, L.; Wu, X.; Luo, J. The Spatial and Temporal Evolution of Logistics Enterprises in the Yangtze River Delta. Sustainability 2019, 11, 5318. [Google Scholar] [CrossRef]
  25. Mance, D.; Vilke, S.; Debelić, B. Information and Communication Technology, and Supply Chains as Economic Drivers in the European Union. Logistics 2025, 9, 49. [Google Scholar] [CrossRef]
  26. Meena, R.; Sahoo, S.; Malik, A.; Kumar, S.; Nguyen, M. Artificial intelligence and circular supply chains: Framework for applications and deployment from the triple bottom line model perspective. Ann. Oper. Res. 2025, 1–31. [Google Scholar] [CrossRef]
  27. Benzidia, S.; Makaoui, N.; Bentahar, O. The impact of big data analytics and artificial intelligence on green supply chain process integration and hospital environmental performance. Technol. Forecast. Soc. Change 2021, 165, 120557. [Google Scholar] [CrossRef]
  28. Kamble, S.S.; Gunasekaran, A.; Dhone, N.C. Industry 4.0 and lean manufacturing practices for sustainable organizational performance in Indian manufacturing companies. Int. J. Prod. Res. 2020, 58, 1319–1337. [Google Scholar] [CrossRef]
  29. Feizabadi, J. Machine learning demand forecasting and supply chain performance. Int. J. Logist. Res. Appl. 2020, 25, 119–142. [Google Scholar] [CrossRef]
  30. Heilig, T.; Scheer, I. Decision Intelligence: Transform Your Team and Organization with AI-Driven Decision-Making; John Wiley & Sons: Hoboken, NJ, USA, 2023. [Google Scholar]
  31. Lotfi, Z.; Mukhtar, M.; Sahran, S.; Zadeh, A.T. Information sharing in supply chain management. Procedia Technol. 2013, 11, 298–304. [Google Scholar] [CrossRef]
  32. Messina, D.; Barros, A.C.; Soares, A.L. An Information Management Perspective of Supplier Selection Process in Manufacturing Networks. In Proceedings of the 17th Working Conference on Virtual Enterprises, PRO-VE 2016, Porto, Portugal, 3–5 October 2016; Springer: Cham, Switzerland, 2016; pp. 178–188. [Google Scholar]
  33. Lin, T.H.; Lin, I.C. Factors for information technology acceptance willingness and adoption in logistics industry from supply chain perspectives. Int. J. Electron. Bus. Manag. 2014, 12, 167. [Google Scholar]
  34. MahbubulHye, A.K.; Miraz, M.H.; Sharif, K.I.M.; Hassan, M.G. Factors affecting on e-logistic: Mediating role of ICT & technology integration in retail supply chain in Malaysia. Test Eng. Manag. 2020, 82, 3234–3243. [Google Scholar]
  35. Wu, Y.; Wang, Y.; Xu, X.; Chen, X. Collect payment early, late, or through a third party’s reverse factoring in a supply chain. Int. J. Prod. Econ. 2019, 218, 245259. [Google Scholar] [CrossRef]
  36. Ben-Daya, M.; Hassini, E.; Bahroun, Z. Internet of Things and Supply Chain Management: A Literature Review. Int. J. Prod. Res. 2019, 57, 4719–4742. [Google Scholar] [CrossRef]
  37. Belhadi, A.; Kamble, S.S.; Zkik, K.; Cherrafi, A.; Touriki, F.E. The integrated effect of Big Data Analytics, Lean Six Sigma and Green Manufacturing on the environmental performance of manufacturing companies: The case of North Africa. J. Clean. Prod. 2021, 252, 119903. [Google Scholar] [CrossRef]
  38. Zaman, J.; Shoomal, A.; Jahanbakht, M.; Ozay, D. Driving Supply Chain Transformation with IoT and AI Integration: A Dual Approach Using Bibliometric Analysis and Topic Modeling. IoT 2025, 6, 21. [Google Scholar] [CrossRef]
  39. European Green Deal. Available online: https://commission.europa.eu/strategy-and-policy/priorities-2019-2024/european-green-deal_en (accessed on 31 March 2025).
  40. Wamba, S.F.; Akter, S.; Dubey, R.; Childe, S.J.; Papadopoulos, T.; Hazen, B.T.; Gunasekaran, A. The performance effects of big data analytics and supply chain ambidexterity: The moderating effect of environmental dynamism. Int. J. Prod. Econ. 2020, 222, 107498. [Google Scholar] [CrossRef]
  41. Dubey, R.; Gunasekaran, A.; Papadopoulos, T.; Wamba, S.F. Benchmarking operations and supply chain management practices using generative AI: Towards a theoretical framework. Transp. Res. E Logist. Transp. Rev. 2024, 189, 103689. [Google Scholar] [CrossRef]
  42. McKinsey & Company. How AI is Reshaping Logistics Flexibility: Data-Driven Insights for Inventory and Delivery Optimization; McKinsey Global Insights: New York, NY, USA, 2024; Available online: https://www.mckinsey.com/business-functions/operations/our-insights (accessed on 2 May 2025).
  43. Vial, G. Understanding digital transformation: A review and a research agenda. J. Strateg. Inf. Syst. 2021, 28, 118–144. [Google Scholar] [CrossRef]
  44. Frederico, G.F.; Garza-Reyes, J.A.; Kumar, V.; Kumar, U. Performance measurement for green supply chain management: A systematic literature review and future research directions. J. Clean. Prod. 2020, 258, 120577. [Google Scholar] [CrossRef]
  45. Ritola, I.; Krikke, H.; Caniëls, M.C.J. Learning from Returned Products in a Closed Loop Supply Chain: A Systematic Literature Review. Logistics 2020, 4, 7. [Google Scholar] [CrossRef]
  46. Meng, L. Using IoT in Supply Chain Risk Management, to Enable Collaboration between Business, Community, and Government. Smart Cities 2021, 4, 995–1003. [Google Scholar] [CrossRef]
  47. Henseler, J.; Ringle, C.M.; Sarstedt, M. A new criterion for assessing discriminant validity in variance-based structural equation modeling. J. Acad. Mark. Sci. 2015, 43, 115–135. [Google Scholar] [CrossRef]
  48. Fornell, C.; Larcker, D.F. Structural Equation Models with Unobservable Variables and Measurement Error. J. Market. Res. 1981, 18, 39–50. [Google Scholar] [CrossRef]
  49. Christopher, M.; Holweg, M. Supply chain 2.0 revisited: A framework for managing volatility-induced risk in the supply chain. Int. J. Phys. Distrib. Logist. Manag. 2017, 47, 2–17. [Google Scholar] [CrossRef]
Figure 1. Proposed research model.
Figure 1. Proposed research model.
Logistics 09 00102 g001
Figure 2. Results of path analysis.
Figure 2. Results of path analysis.
Logistics 09 00102 g002
Table 1. Comparative review of recent research on artificial intelligence applications in circular logistics and supply chain transformation.
Table 1. Comparative review of recent research on artificial intelligence applications in circular logistics and supply chain transformation.
Author(s) and Year of PublicationMain Thematic DirectionContributions
Meena, R.; Sahoo, S.; Malik, A.; Kumar, S.; Nguyen, M. (2025) [26]Integrating AI into circular supply chainsProposing a conceptual framework for applying AI in circular supply chains, highlighting the importance of transparency and accountability in the use of AI for sustainability.
Dubey, R.; Gunasekaran, A.; Papadopoulos, T.; Wamba, S.F. (2024) [41]Adopting generative AI for benchmarking and transformation in supply chain operationsProposes a theoretical framework for using generative AI in operations and supply chain benchmarking, emphasizing its role in enhancing learning, adaptive capabilities, and strategic alignment within complex logistics networks.
Farshadfar, Z.; Mucha, T.; Tanskanen, K. (2024) [4]Applications of machine learning in circular supply chainsSystematic review of studies on the use of machine learning to improve resource management and process optimization in circular supply chains.
Mance, D.; Debelić, B.; Vilke, S. (2023) [18]ICT integration in regional supply chains in Central and Eastern European Countries (CEECs)Analyzes the impact of information and communication technologies on regional supply chains in CEECs, identifying ICT as a key enabler of operational efficiency, coordination, and cross-border logistics performance in emerging European markets.
Sheffi, Y. (2023) [16]AI and the future of supply chainsExploring how AI is transforming supply chains, highlighting the impact on their resilience and sustainability.
Soriano-Pinar, I.; Díaz-Garrido, E.; Bermejo-Olivas, S. (2023) [1]Digital transformation and the circular economyAnalysis of the evolution of digital transformation in support of companies’ transition to the circular economy, using bibliometric techniques to identify major themes and influences in the field.
Ayati, M.S.; Shekarian, E.; Majava, J.; Wæhrens, B.V. (2022) [13]Barriers to circular supply chains from the perspective of recovery processesProvides a classification of obstacles to circular supply chains, focusing on recovery approaches (reuse, remanufacturing, recycling) and their operational constraints; emphasizes the need for organizational and technological readiness to overcome systemic inefficiencies.
Chauhan, C.; Parida, V.; Dhir, A. (2022) [14]Integration of digital technologies in the circular economyPresents a systematic literature review linking circular economy principles with Industry 4.0 technologies (AI, IoT, blockchain); proposes a future research agenda that highlights synergies and gaps in implementation, particularly in logistics and production systems.
Zaman, J.; Shoomal, A.; Jahanbakht, M.; Ozay, D. (2025) [38]Multistage digital transformation in supply chains through AI, blockchain, and IoTDevelops a multistage model that highlights how technologies such as AI, blockchain, and IoT drive digital transformation in supply chains, emphasizing the interplay between technological capability, organizational maturity, and innovation readiness.
Noman, A.A.; Akter, U.H.; Pranto, T.H.; Haque, A.K.M.B. (2022) [9]AI and the circular economyBibliometric analysis and literature review on the application of AI in the circular economy, identifying trends and future research directions.
Table 2. Measurement items and descriptive statistics for all variables.
Table 2. Measurement items and descriptive statistics for all variables.
ConstructsItems
Technological Change
(TC)
[23,28,38,44]
(TC1) My company benefits from specific regulatory frameworks (e.g., EU Green Deal, national digitalization strategies) that support the adoption of circular and digital logistics practices.
(TC2) RFID systems are implemented for product traceability throughout the supply chain.
(TC3) Sensors and telematics are used to optimize routing and fleet management.
(TC4) Over the past two years, our warehouse operations have increasingly integrated automation technologies (e.g., robotics, Supplementary Materials, AI-based inventory systems).
Strategic Readiness
(SR)
[4,19,37]
(SR1) My organization has a clear strategy for digitizing logistics operations.
(SR2) Employees receive continuous training in the use of digital logistics tools.
(SR3) A culture that supports sustainable digital innovation is actively promoted.
(SR4) Cross-departmental collaboration is encouraged during digital projects.
Transformation Environment (TE)
[8,25,46]
(TE1) My company benefits from policies supporting digital and circular logistics.
(TE2) The company I work for actively collaborates with external partners in circular logistics initiatives.
(TE3) Customer requirements related to sustainability influence our digital strategies.
(TE4) Market dynamics and regulatory changes accelerate our digital investments.
Operational Transformation (OT)
[9,23,28,43,44]
(OT1) Fleet monitoring is performed via specialized digital platforms.
(OT2) Within my organization, a reverse logistics system operates to recover and reintegrate materials.
(OT3) My company processes logistics data through an integrated digital decision-making system.
(OT4) Operational performance indicators are tracked through specialized digital solutions.
AI-enabled Decision Support
(AIDS)
[26,40,41,42,45]
(AIDS1) My company uses AI systems to generate demand predictions and optimize inventories.
(AIDS2) Resource routing and allocation decisions are assisted by intelligent algorithms.
(AIDS3) AI systems in the organization contribute to identifying sustainable solutions in real time.
(AIDS4) Our logistics operations use AI tools to analyze historical data and propose logistics decisions.
(AIDS5) AI tools used in the organization support decision-making under conditions of uncertainty and demand variations.
Table 3. Companies included in the sample and their relevance to the logistics areas analyzed.
Table 3. Companies included in the sample and their relevance to the logistics areas analyzed.
CompanyMain FieldJustification for Inclusion in Research
DecathlonRetail and own logisticsHas its own warehouses, WMS system, and also does in-house production for its own brands.
LidlRetail and integrated logisticsInternal logistics with its own fleets, automated warehouses, regional centers.
CarrefourInternational retailUses logistics partnerships (3PL) and digitalization in distribution.
SamsungGlobal production and distributionIntegrates factories, logistics centers, AI solutions in the global supply chain.
Table 4. Characteristics of the research sample.
Table 4. Characteristics of the research sample.
CategorySubcategoryNumber of
Respondents
Percentage
(%)
Professional RoleLogistics managers/transport coordinators6831.3
Digitalization specialists/logistics IT5424.9
ESG/sustainability managers4018.4
Consultants/external experts3616.6
Other (operational roles)198.8
Total217100.0
Professional
Experience
Over 7 years11954.8
Between 3 and 7 years7333.6
Between 1 and 3 years2511.6
Total217100.0
Field of ActivityIndustrial logistics/production9141.9
3PL/4PL logistics services5927.2
Transport/road distribution4219.4
Retail/e-commerce2511.5
Total217100.0
Interaction with AIActively use AI systems13662.7
Occasionally collaborate with AI systems8137.3
Total217100.0
Table 5. Construct reliability.
Table 5. Construct reliability.
VariableItemsVIFCronbach’s AlphaComposite
Reliability
AVE
TETE12.0110.7070.7110.582
TE21.802
TE31.043
TE42.780
TCTC13.1330.7320.7730.512
TC23.622
TC32.415
TC41.504
SRSR12.1440.8600.8670.643
SR22.487
SR32.074
SR41.851
AIDSAIDS11.9670.7800.7850.471
AIDS22.805
AIDS32.273
AIDS41.605
AIDS51.814
OTOT12.6920.8500.8660.546
OT22.237
OT32.275
OT42.927
Table 6. Heterotrait–Monotrait ratio (HTMT).
Table 6. Heterotrait–Monotrait ratio (HTMT).
TETCSRAIDSOT
TE-
TC0.716-
SR0.6300.770-
AIDS0.9310.9180.595-
OT0.7930.8220.6530.940-
Table 7. Fornell–Larcker criteria of the reflective constructs.
Table 7. Fornell–Larcker criteria of the reflective constructs.
TETCSRAIDSOT
TE0.850
TC0.6660.870
SR0.5800.7200.800
AIDS0.8810.8680.5450.950
OT0.7430.7720.6030.8900.960
Disclaimer/Publisher’s Note: The statements, opinions and data contained in all publications are solely those of the individual author(s) and contributor(s) and not of MDPI and/or the editor(s). MDPI and/or the editor(s) disclaim responsibility for any injury to people or property resulting from any ideas, methods, instructions or products referred to in the content.

Share and Cite

MDPI and ACS Style

Oncioiu, I.; Mândricel, D.A.; Hojda, M.H. Artificial Intelligence-Enabled Digital Transformation in Circular Logistics: A Structural Equation Model of Organizational, Technological, and Environmental Drivers. Logistics 2025, 9, 102. https://doi.org/10.3390/logistics9030102

AMA Style

Oncioiu I, Mândricel DA, Hojda MH. Artificial Intelligence-Enabled Digital Transformation in Circular Logistics: A Structural Equation Model of Organizational, Technological, and Environmental Drivers. Logistics. 2025; 9(3):102. https://doi.org/10.3390/logistics9030102

Chicago/Turabian Style

Oncioiu, Ionica, Diana Andreea Mândricel, and Mihaela Hortensia Hojda. 2025. "Artificial Intelligence-Enabled Digital Transformation in Circular Logistics: A Structural Equation Model of Organizational, Technological, and Environmental Drivers" Logistics 9, no. 3: 102. https://doi.org/10.3390/logistics9030102

APA Style

Oncioiu, I., Mândricel, D. A., & Hojda, M. H. (2025). Artificial Intelligence-Enabled Digital Transformation in Circular Logistics: A Structural Equation Model of Organizational, Technological, and Environmental Drivers. Logistics, 9(3), 102. https://doi.org/10.3390/logistics9030102

Article Metrics

Back to TopTop