Abstract
Background: Sustainable procurement is about considering social and environmental factors alongside financial factors in making procurement decisions and purchasing goods and services that take into account the social, economic, and environmental impact that such purchasing has on people and communities. This study was carried out to address the effects of procurement sustainability on reverse logistics. It considered four objectives: to establish the relationship between environmental procurement sustainability and reverse logistics, to examine the relationship between economic procurement sustainability and reverse logistics, to examine the relationship between social sustainability procurement and reverse logistics, and to examine the moderating role of government policy. Methods: This study applied structural equation modeling to check the research hypotheses. A purposive sampling technique was used. A structured questionnaire was used to gather primary data. The data gathered were analyzed using descriptive and inferential analysis. The data were analyzed in SPSS version 21. The study found that environmental, economic, and social procurement sustainability has a significant and positive effect on reverse logistics. Government policy moderates the relationships between environmental, economic, and social procurement sustainability and reverse logistics. Conclusions: This study recommends that organizations team up with environmental protection agencies to produce environmentally friendly products. Social interventions that can help protect society from damage should be acknowledged. Good economic policies that ensure that organizations increase their wealth should also be acknowledged.
1. Introduction
Several industries and organizational supply chains have been under the authority of sustainable procurement. Organizations increasingly realize the significance of incorporating procurement sustainability into their operations, including reverse logistics, as a result of growing worries about environmental deterioration and resource depletion; in light of this, the authors of [1,2,3] proposed that procurement sustainability includes the strategic and operational procedures used by organizations to guarantee that the sourcing of goods and services is carried out in a way that is socially and environmentally responsible, taking into account factors such as environmental impact, working conditions, and ethical considerations. According to the Sustainable Procurement Charter of the United Nations (SPCUN), procurement sustainability is the process of making purchases of goods and services that maximize value for money, reduce adverse environmental, social, and economic effects, and produce favorable social and environmental outcomes. However, according to research by the Reverse Logistics Association, controlling reverse logistics procedures has become one of the top priorities for modern businesses. The justification is that companies have long understood that they must reduce their environmental footprint, and that doing so has advantages for their bottom line and reputation. For instance, the MIT Center for Transportation and Logistics discovered that businesses could cut expenses by up to 10% by prioritizing sustainability in their reverse logistics procedures [4]. Companies can employ various tactics to make their reverse logistics operations more sustainable. These include putting product return policies in place, running their operations on renewable energy sources, and using recycled materials for packaging. According to a different study published in the Journal of Cleaner Production [5,6], companies that employ these tactics are more likely to be viewed as socially responsible by customers, which can enhance their brand reputation. Reverse logistics is the process of organizing, implementing, and managing the efficient, economical flow of raw materials, in-process inventory, finished goods, and related information from the point of consumption to the point of origin, aiming to recapture value or ensure proper disposal [7,8]. Reverse logistics has typically been viewed as a cost center for businesses, with a primary focus on lowering the financial losses brought on by returns and lowering environmental responsibilities [9]. The authors asserted that, with an increased focus on sustainability, reverse logistics is increasingly seen as a way to advance environmental objectives while producing financial gains [10,11]. However, incorporating procurement sustainability concepts into reverse logistics has substantially impacted companies’ economic, social, and environmental elements.
This paper fills the scientific gap in the analysis of the effects of procurement sustainability on reverse logistics by developing an approach based on structural equation modeling (SEM) and considering the effects of social, economic, and ecological sustainability procurement on reverse logistics. In addition, this study defines the mediating role of government policy in the relationship between reverse logistics and social, economic, and ecological sustainability procurement.
2. Literature Review
The literature emphasizes the necessity of sustainable reverse logistics techniques and how they have recently attracted much attention for several reasons. A survey by the World Economic Forum [12] revealed that increased public awareness and concern about environmental concerns, including climate change and waste management, is one of the major motivators. A poll by the Global Measurement and Data Analytics Business revealed that 73% of consumers indicated that they would be willing to alter their purchase patterns to lessen their impact on the environment [13]. In support of this, consumer demand for sustainability has significantly expanded, driving companies to implement eco-friendly strategies across their value chains, including reverse logistics. According to studies, the need to incorporate sustainability into reverse logistics has been further underlined by laws and policies intended to advance sustainable procurement practices and the concepts of the circular economy. For instance, the Waste Electrical and Electronic Equipment (WEEE) Directive of the European Union mandates that companies should take charge of the collection and ethical disposal of electronic waste [14]. To comply with these laws, businesses have built effective reverse logistics networks and made investments in recycling infrastructure. The commercial rationale for sustainable reverse logistics procurement practices has also strengthened. Numerous studies have demonstrated that adopting sustainable practices in reverse logistics can result in cost reductions, increased operational effectiveness, and increased customer loyalty. For instance, research conducted by Guidehouse [15], a renowned international consultant, discovered that improving reverse logistics procedures can lead to up to 30% cost savings. As customers are more likely to support environmentally conscious businesses, sustainable reverse logistics techniques can help brands build their reputation and increase customer happiness. Procurement sustainability significantly impacts reverse logistics, economic viability, and customer loyalty [16]. Integrating procurement sustainability into reverse logistics has become a strategic requirement for enterprises across industries due to rising consumer awareness, regulatory pressures, and compelling financial benefits. To demonstrate the effectiveness of procurement sustainability principles in reverse logistics, this article covers best practices and cases. Other investigations, such as [17,18,19,20,21,22,23], are valuable from the point of view that the green economy and logistics increasingly affect society’s social and economic environment. There is a lack of primary research to clarify the role of the research questions in the system of sustainability policy, which determined the need for this analysis.
Sustainability has received significant attention as a strategic issue among firms [24,25]. Drawing from the triple bottom line perspective, the issue of sustainability is considered to be the integration of environmental, social, and economic objectives that balance these three components [26,27]. A vast range of studies have linked the concept of reverse logistics to sustainability [24,28,29,30]. The reverse of the relationship has not received adequate attention among industry and academia. Thus, attention has largely focused on how reverse logistics contributes to sustainability [29,31]. Prior studies [32,33,34] have confirmed that reverse logistics plays an important role in reducing waste, which enables environmental, social, and economic sustainability. Several studies [25,35] have also argued that supply chain sustainability positively affects reverse logistics. While the authors of [5] confirmed the positive effect of environmental sustainability on reverse logistics, the authors of [36] found economic sustainability to be related to reverse logistics. The authors of [37] also indicated the positive effect of sound sustainability on reverse logistics. Based on the above discussion, compiled with the limited empirical support for the relationship between procurement sustainability and reverse logistics, this study hypothesizes that procurement sustainability has a significant positive effect on reverse logistics. Based on that, three subhypotheses are presented below (Figure 1):
Figure 1.
Research hypotheses regarding the relationships between the studied parameters.
H1.
Environmental procurement sustainability has a significant positive effect on reverse logistics.
H2.
Economic procurement sustainability has a significant positive effect on reverse logistics.
H3.
Social procurement sustainability has a significant positive effect on reverse logistics.
H4a.
Government policy moderates the relationship between environmental procurement sustainability and reverse logistics.
H4b.
Government policy moderates the relationship between economic procurement sustainability and reverse logistic.
H4c.
Government policy moderates the relationship between social procurement sustainability and reverse logistics.
3. Materials and Methods
3.1. Research Methods
This study aimed to investigate the effects of procurement sustainability on reverse logistics. The study specifically sought to examine the relationship between environmental procurement sustainability and reverse logistics, the relationship between social procurement sustainability and reverse logistics, and the effect of economic procurement sustainability on reverse logistics. Regarding the general objective, the research was guided by the following objectives: (a) to establish the relationship between environmental procurement sustainability and reverse logistics; (b) to examine the relationship between social procurement sustainability and reverse logistics; (c) to examine the relationship between economic procurement sustainability and reverse logistics; and (d) to examine the moderating role of government policy on procurement sustainability in reverse logistics. In seeking a clear comprehension of the objectives, this study was guided by the following research questions:
- To what extent does environmental procurement sustainability affect reverse logistics?
- To what extent does social procurement sustainability relate to reverse logistics?
- To what extent does economic procurement sustainability affect reverse logistics?
- To what extent does the moderating factor of government policy on procurement sustainability affect reverse logistics?
Based on previous investigations [38,39], structural equation modeling (SEM) was employed to examine the hypothesized association between the main individual units of constructs and variables by testing the direct relationships specified. Considering previous studies [40], SEM allows for the simultaneous examination of multiple variables and their interrelationships. In this case, it enables the exploration of the complex relationships between social, economic, and environmental sustainability procurement and reverse logistics, considering moderating variables (i.e., government policy).
This study is divided into two stages: the first stage comprises the measurement model pertaining to the indicators of the relevant variable or elements, and the following section presents a structural model expressing the relationships among the variables under study. The results from the measurement model were tested for two psychometric properties—validity and reliability. Both tests are necessary for the measurement model, since it evaluates the accuracy of the measures developed and each construct. Prior to the estimation and testing of specified models of the study, the observed variables were subjected to a vigorous data screening process. Afterwards, observed and latent variables were validated, and reliability was also checked.
Exploratory factor analysis was used to check common method variance (CMV). CMV raises the spurious variance as a result of the measurement method, rather than to the construct that the measurement is assumed to represent [41]. The issue of CMV can be of concern in cases where data for independent variable (and especially when data for both the independent and dependent variables) are gathered from people with homogeneous characteristics through the use of a questionnaire [42]. Since this study was conducted on respondents with similar characteristics, assessing the CMV was necessary. CMV arises in the dataset, and the principal construct intercorrelations show a significantly large value (>0.9) [43]. The current study employed factor analysis using SPSS to explore the intercorrelations with the principal construct, and the results produced show that no significant issues with CMV exist in the dataset, as all of the inert correlations were lower than 0.9. To validate the outcome of the CMV from the unrotated factor solution to define the number of factors explaining the variance within the variables, Harman’s single-factor test was conducted [44].
3.2. Data and Sources
The independent variables in this research were environmental procurement sustainability, social procurement sustainability, and economic procurement sustainability, while the dependent variable was reverse logistics. The study included a primary survey. This is the exact population for which the data were ascertained. In view of that, they are members of the various departments within the manufacturing firms. They are made up of the Procurement, Stores, and Supply section, the Operations, Planning, and Logistics section, and the Production and Distribution section). The population size for the study was 200, of whom 129 were selected as the sample. The 129 participants defined the sample frame. The study used a Likert scale of 1–5 (1—neutral, 2—disagree, 3—strongly disagree, 4—agree, 5—strongly agree). The list of questions is shown in Table 1.
Table 1.
List of questions for assessing environmental sustainability, social sustainability, economic sustainability, government policy, and reverse logistics.
Of the total respondents, 65.1% were males, and the remaining 34.9% were females. The explanation for this is that the partakers of this study in terms of answering the questionnaires were predominantly male. The age of the respondents was also considered. The various ages that the researchers deemed relevant for the study were acknowledged. Age was categorized into four groups: 25–29, 30–39, 40–49, and 50 and above. For age, 25–29 represented 34.9% of the respondents, 30–39 represented 35.7% of the respondents, 40–49 constituted 25.6% of the respondents, and the remaining 3.9% fell within the age category of 50 and above. These results showcase a vibrant youth. This means that the majority of people who partook in answering the questionnaires were within the age category 30–39 years. Despite their age, the educational background of the respondents was not left out. The purpose of this inclusion was to determine the level of the majority in terms of how they would approach answering the questions. The researchers penned down the various levels of education. Data were collected from this item. From the data collected, 7.8% were PhD holders, 12.4% were master’s holders, 60.5% were degree holders, 12.4% were HND holders, and 7% represented others, depending on the type of certificate. The respondents’ educational backgrounds depict that most of the respondents were degree holders. The organizational sector of the respondents was not omitted. The researchers considered the various sectors, irrespective of the company used. The private and public sectors were considered, since the researchers considered manufacturing firms. The gathered data show that 42.6% of the respondents were from the public sector and the remaining 57.4% were from the private sector. This clearly shows that the respondents were dominated by people from the private sector. Last on the list are the working years of the respondents. Approximately 20.9% of the respondents had worked for less than 2 years, 23.3% had worked for 2–5 years, 24% had worked for 6–10 years, and the remaining 31.8% had worked for over 10 years. This clearly shows that most respondents had worked for over 10 years, and in practice this shows how experienced they are on the job. Bivariate correlational analyses of the main constructs of the study were examined (Table 2).
Table 2.
Descriptive statistics and inter-construct correlation.
The individual and composite constructs developed were tested in terms of their correlational relationships. Spearman’s rho was below the diagonal. Considering the transformation of latent constructs from observed variables, Spearman’s correlation method was deemed to be more appropriate for non-numerical or discrete variables. This section of the analysis employed a descriptive approach (mean and standard deviations) to describe respondents’ views on the study variables (economic procurement sustainability, environmental procurement sustainability, government policy, reverse logistics, and social procurement sustainability). ECS scored mean = 3.353; St. = 1.173; EVS—mean = 2.927, St. D = 1.115. GP—mean = 3.329 and St. = 1.122. RL—mean = 3.321 and St. D = 1.172, and SS—mean = 3.406 and St. = 1.132. The descriptive analysis shows that all of the independent variables scored a mean below 3.50, indicating that these factors do not play an important role in the dependent variable (reverse logistics).
Economic procurement sustainability and environmental procurement sustainability had r = −0.001, but we found a positive significant association between economic procurement sustainability and government policy, reverse logistics, and social procurement sustainability, with r = 0.858, r = 0.858, and r = 0.837, respectively. The results also showed a negative association between EVS and GP, RL, and SS (r = −0.037; r = −0.023, and r = −0.082, respectively). In addition, the results showed a positive association between government policy and reverse logistics (r = 0.950) and social procurement sustainability (r = 0.949).
4. Results
The most covariance described by one factor was 39.01%, which is less than 50% of the total variance (Table 3). These tests confirmed that common method bias was not a possible threat to the study results and, as such, did not cause any problems in the study.
Table 3.
The results of the test for common method variance.
The observed items were subjected to confirmatory factor analytical processes to identify the various measurement items that formed a unidimensional set in the measurement of the main latent variables of the study, with minimal errors. Thus, CFA was necessary for construct validation through a measurement validation process. A few items were removed from the various measurement levels through the data purification process. The maintained observed variables or measurement items, along with their respective factor loadings and VIF, are displayed in Table 4.
Table 4.
Validity and reliability testing.
Convergent validity was confirmed by the positive factor loadings reported, and the average variance extracted (AVE) values ranged from 0.524 to 0.782, surpassing the threshold of 0.5, indicating adequate convergent validity [40].
The reliability of the measurement sets, as assessed by Cronbach’s alpha (CA), exceeded the required threshold of 0.7, indicating a high level of reliability [45]. Specifically, the Cronbach’s alpha values for all measurement sets were above 0.7, indicating a satisfactory level of reliability. The composite reliability (CR) values were above 0.6, indicating good internal consistency, while the estimated models demonstrated discriminant validity, as the shared variances between constructs were smaller than the average variances extracted from the measurement items. The results of variance inflation factor (VIF) analysis indicated ideal collinearity statistics, with all VIF values being less than 3.
Discriminate validity measures the extent to which a variable is truly distinct from other variables. It shows that a variable is unique. This study used both cross-loading and the Fornell and Larcker criterion to evaluate discriminant validity [38] to arrest the insensitivity of the Fornell and Larcker criterion–cross-loading ratio. Table 5 presents the results of the cross-loadings, which assess the relationships between the measurement items and the latent constructs.
Table 5.
The results of cross-loadings.
The results presented in Table 6 confirm that the square root of the average variance extracted (AVE) for each construct surpasses the correlation coefficients between the constructs. This finding strongly suggests that the constructs possess discriminant validity, aligning with the criteria established by Fornell and Larcker.
Table 6.
The empirical results for the Fornell and Larcker criterion.
The findings from Table 5 and Table 6 provide substantial evidence supporting the presence of discriminant validity in the measurement model.
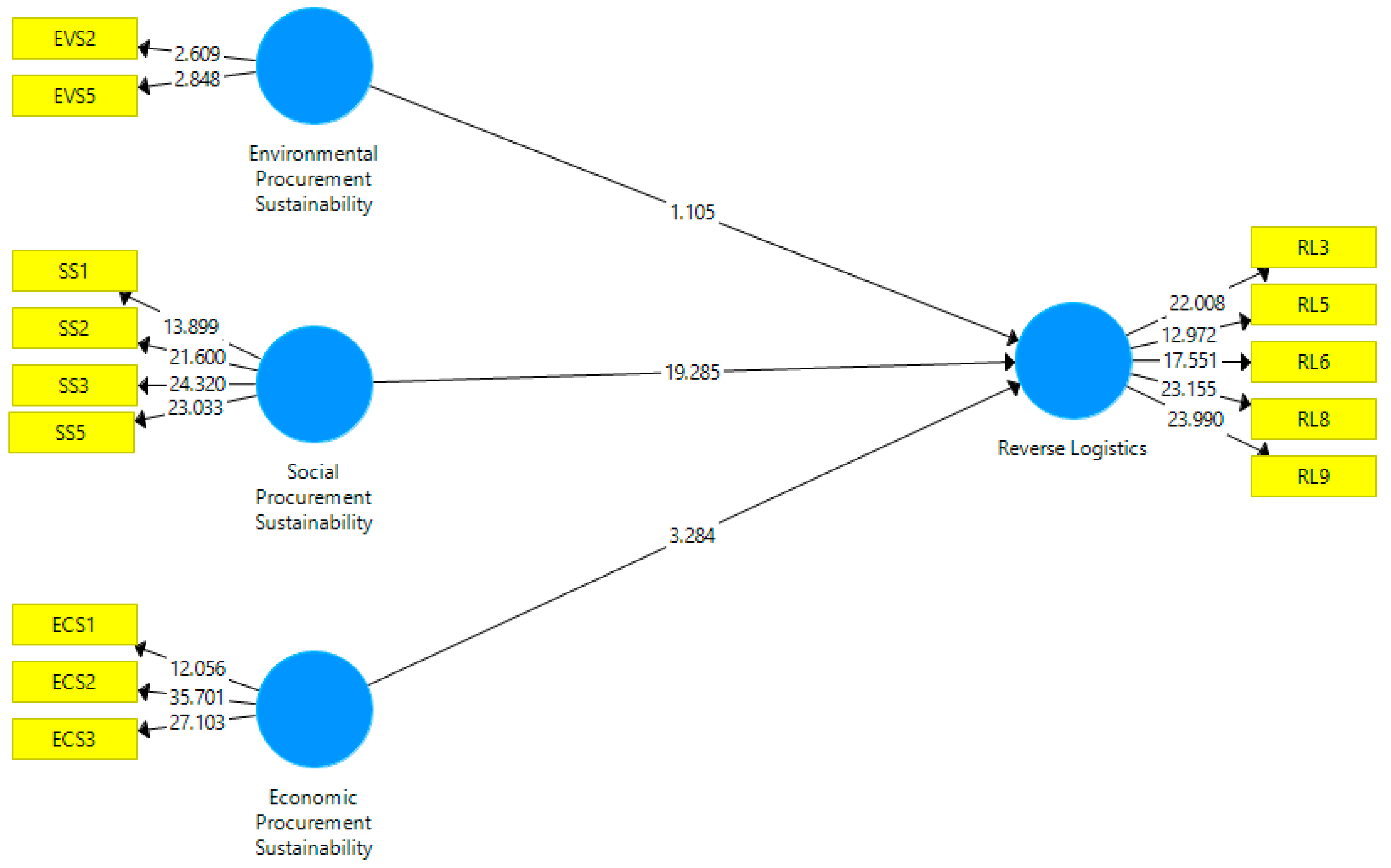
Based on the confidence of the measurement model, this study further tested the direct relationship (Figure 2) using bootstrapping 5000 with replacement and the standard error as recommended by [39]. This section presents the f values, p-values, path coefficients, coefficients of determination (R2) f2 effect sizes, and q2 effect sizes.
Figure 2.
Effects of procurement sustainability on reverse logistics.
In situations where the path coefficient significantly depended on its standard error through bootstrapping, this study used the p-value and t value for the structural path coefficient. The t value was estimated at 1.96 at the 0.05% level of significance. The coefficient of determination (R2), which measures the proportion of variation within the dependent variable, was explained by the independent variables. The R2 in this study measures the predictive power of the independent variables. According to [39], R2 values of 0.75, 0.5, and 0.25 are considered substantial, moderate, and weak, respectively. The model shows a substantial predictive accuracy (R2) value of 0.939 toward revere logistics. This result implies that procurement sustainability explains 94% of the variation in reverse logistics performance.
Relationship between economic procurement sustainability and reverse logistics: The positive significant relationship between economic procurement sustainability and reverse logistics (β = 0.185, p < 0.05) shown in Table 7 has important implications for firms. The results suggest that when firms prioritize economic sustainability in their procurement practices, it positively influences their reverse logistics performance. By focusing on economic sustainability in procurement, firms can enhance their efficiency and cost-effectiveness in managing the flow of products and materials in reverse logistics. This can lead to reduced operational costs, improved resource utilization, and increased profitability. Moreover, it signifies that sustainable procurement practices can contribute to the overall sustainability goals of the organization. Furthermore, the positive relationship between economic procurement sustainability and reverse logistics performance suggests that investments in sustainable procurement practices can generate long-term benefits for firms. By considering the economic aspects of sustainability, firms can establish a competitive advantage, improve their overall performance, and align with the growing consumer demand for environmentally and socially responsible practices.
Table 7.
Hypothesis testing for direct relationships.
Relationship between environmental procurement sustainability and reverse logistics: The results of this study indicate that there is no statistically significant relationship between environmental procurement sustainability and reverse logistics (β = 0.036, p < 0.05). This means that the environmental sustainability practices implemented in firms’ procurement processes did not have a significant impact on the performance of their reverse logistics activities. While the relationship was not statistically significant, it is important to note that environmental sustainability in procurement can still have intrinsic value and contribute to broader sustainability goals. Implementing environmentally friendly procurement practices can lead to a reduced environmental footprint, improved reputation, and enhanced stakeholder perception. It also demonstrates a commitment to responsible business practices and aligns with the growing demand for sustainable operations. The insignificant relationship between environmental procurement sustainability and reverse logistics performance implies that other factors may play a more substantial role in determining the effectiveness of reverse logistics activities within firms. This could include factors such as operational efficiency, supply chain coordination, or technological advancements.
Relationship between social procurement sustainability and reverse logistics: The findings indicate a significant positive relationship between social procurement sustainability and reverse logistics (β = 0.807, p < 0.05). This relationship suggests that socially responsible procurement practices positively contribute to the overall efficiency and effectiveness of reverse logistics operations. By promoting fair and responsible business practices, firms can enhance their reputation, build stronger relationships with stakeholders, and foster a positive corporate image. Additionally, socially sustainable procurement aligns with evolving consumer preferences, as customers increasingly value companies that demonstrate a commitment to social responsibility.
Moderating role of government policy: In this section, the process regression estimation method was employed to examine the hypothesized association between the main individual units of constructs and variables through the testing of the specified moderation relationships, as shown in Table 8.
Table 8.
Moderating role of government policy.
Table 8 shows that the predicting variable, procurement sustainability, statistically significantly interacted with the moderating variable (government policy). Therefore, procurement sustainability strengthens the relationship between procurement sustainability and the reverse logistics performance of firms. The results revealed that government policy significantly moderates the relationship between environmental procurement sustainability and reverse logistics (β = 0.258, p < 0.05). Again, government policy significantly moderates the relationship between economic procurement sustainability and reverse logistics (β = 0.561, p < 0.05). Finally, government policy significantly moderates the relationship between social procurement sustainability and reverse logistics (β = 0.368, p < 0.05).
5. Discussion
This study specifically sought to examine the relationship between environmental procurement sustainability and reverse logistics, examine the relationship between social procurement sustainability and reverse logistics, and examine the effect of economic procurement sustainability on reverse logistics.
The study sought to examine the relationship between economic procurement sustainability and reverse logistics. The results revealed a positive significant relationship between economic procurement sustainability and reverse logistics. The economic procurement sustainability of firms impacts their reverse logistics performance. Environmental sustainability specifically addresses elements related to improved environmental performance. The increase in consumer awareness of environmentally friendly products necessitates the implementation of effective reverse logistics that supports recycling, remanufacturing, and reclamation practices from an environmental perspective. For example, metrics include improved environmental performance, assured legal compliance, increased energy and material efficiencies, reduced pollution and impact on the natural environment, and conformance to ISO 14001 and other standards. This remains the most problematic of these metrics, influencing other metrics (increased material efficiency leads to lower cost, reduced pollution leads to improved image, etc.). However, this is important to all stakeholders and is a factor in which external stakeholders play an increasing role. For example, institutional investors are realizing that companies pursuing a path in environmental excellence characteristics such as environmental efficiency and environmental sustainability are driving the financial performance of corporations. Metrics specific to reverse logistics could include the number of truck miles, packaging volume, percentage of materials recycled, and disposal costs. The reverse logistics process functions included in the decision model are collection, packing, storage, sorting, transitional processing, and delivery. These practices may be environmentally sound and provide opportunities for financially sound organizational operations. This is evident in companies such as Xerox, with its remanufacturing of copier machines, and Compaq, with its reuse, remanufacturing, and reclamation of computer parts and equipment. Thus, reverse logistics facilitates companies to be environmentally friendly, as carbon emissions and waste generation are immensely reduced [46,47]. The outcome of this study confirmed that environmental sustainability has a direct effect on reverse logistics.
The study sought to examine the relationship between environmental procurement sustainability and reverse logistics. The results revealed a positive but insignificant relationship between environmental procurement sustainability and reverse logistics. The environmental procurement sustainability of firms did not statistically impact the reverse logistics performance of the firms. Many of the benefits from these investments are not quantifiable; indeed, they are priceless, such as the value of preserving biodiversity, conserving natural resources, and protecting people’s health and safety [48]. Recycling revenue is a metric to consider. In view of this, reverse logistics provide both direct and indirect benefits to companies in economic terms. The materials and the processes that create added value are transformed directly into economic gains by providing cost advantages. In addition, the positive environmentalist image created by the reverse processes attracts more customers to the business, preserving the market share. However, creating an effective reverse logistics network that is cost-effective and sustainable can be more difficult than designing advanced logistics networks. Returned product quantities, return timings, and the favorable recovery of the returned product have an impact on cost analysis in reverse processes. In addition, a good information flow system needs to be set up to calculate the costs of the reverse processes. During the recovery of the products, many technical processes are applied. Since reprocessing requires a significant amount of investment; reverse processes should be regulated accordingly, considering the costs of recalling the products and performing the reflows. If reverse operations are implemented effectively and efficiently, they can provide an advantage over competition with other companies in the same market by providing a cost-reducing effect on logistics processes such as transportation and storage related to return activities and reducing the cost of obtaining raw and other materials. The outcome of this study, however, failed to confirm that economic sustainability has a significant effect on reverse logistics.
The study sought to examine the relationship between social procurement sustainability and reverse logistics. The results revealed a positive significant relationship between social procurement sustainability and reverse logistics. The social procurement sustainability of firms impacts their reverse logistics performance. Social sustainability includes those effects related to a company’s interaction with external entities, such as governments and communities. These are important to the external stakeholders of the society/community and external agencies. These metrics tend to be the most qualitative in nature. Specific examples from the literature include an improved corporate image, better customer and supplier relations, and better cooperation and relationships with regulators and administrative bodies. How product recalls are handled, as well as warranty claims, could also be considered here. The influence of social sustainability on reverse logistics may sometimes be company- or industry-specific, such as a predisposition toward more or less socially useful practices of reverse logistics; for instance, employee safety issues may be influenced by product type. Many social issues of reverse logistics need to be included in the sustainability evaluation process. According to [34], the social reasons behind the popularity of reverse logistics cannot be underestimated. Society has an ever-increasing awareness of protecting the environment and capitalizing on scarce resources. Thus, it can be concluded that social sustainability has a direct effect on reverse logistics.
The results showed that the predicting variable, procurement sustainability, statistically significantly interacted with the moderating variable (government policy). Therefore, procurement sustainability strengthens the relationship between procurement sustainability and the reverse logistics performance of firms. The results revealed that government policy significantly moderates the relationship between environmental procurement sustainability and reverse logistics. Again, government policy significantly moderates the relationship between economic procurement sustainability and reverse logistics. Finally, government policy significantly moderates the relationship between social procurement sustainability and reverse logistics. The government becomes responsible for the environmental, social, and economic development of a country, region, or locality. Almost every decision or policy implemented by the government of a country (such as Ghana) concerns the problem of sustainable development and reverse logistics. This is because such decisions are made at a macro level, and it becomes the task of the government to ensure that the country (or region) is on a path that seeks to achieve sustainable development and the relevance of reverse logistics. The role of the government is very important, because the services it offers have a direct impact on the environment, society, and economy as well. The most likely services to do so are energy-related services (e.g., electricity, gas, and oil), education, environmental protection, law enforcement, transportation, housing, planning, waste management, and water-related services. In developed countries such as the U.S.A. and Canada, the government is the largest employer, landowner, and energy consumer, and it has the largest impact on the environment, society, and the economy. In developing countries, the role of the government is even larger. The greatest significance is encountered in socialist countries, where the government controls all or the majority of businesses and services (examples include countries such as the former communist republics Romania, Poland, and the former U.S.S.R., as well as the actual socialist countries, e.g., North Korea). This aspect shows the importance of governments in the problem of sustainable development, as well as in reverse logistics. The authors of [49] identified four government roles in addressing sustainable development and reverse logistics: 1—policy development, 2—regulation, 3—facilitation, and 4—internal sustainable management. Furthermore, the government could boost sustainability and reverse logistics by formulating these policies by establishing and enforcing laws, managing natural resources and other state-owned properties, providing a vision and strategy to incorporate sustainability in public policy, allocating funds for conservation and development, redistributing resources between groups in society, providing examples such as improving the environmental performance of public acquisitions, facilitating sustainable development (e.g., taxing waste and pollution), acting as a green fiscal authority, and advancing innovation [50]. In [51], the authors discussed reverse logistics, and in the process, they stated that government policies accounted for a packaging strategy that would help to minimize waste generation and boost the competitive status of the firm that they considered by managing cost and resource consumption and reducing the effects of waste products on the environment and society, as well as boosting the economy. On that note, it is obvious that the moderating factor of government policy has a significant effect on sustainability and reverse logistics.
6. Conclusions
This study aimed to investigate the effects of procurement sustainability (economic, social, and ecological) on reverse logistics. In addition, the paper checked the mediating role of government in linking procurement sustainability (economic, social, and ecological) and reverse logistics. Considering the findings, the following conclusions and policy implications can be outlined:
With environmental policies, organizations should collaborate with environmental protection agencies to produce environmentally friendly products that help protect the environment from danger. Social interventions that help protect society from damage should be acknowledged [52,53,54,55,56,57,58,59,60,61,62]. Products that meet social standards should be produced based on social standards to help free society from harm and damage. Good economic policies that ensure that organizations increase their wealth should be acknowledged by these organizations. This can be done through proper reverse logistics systems that are put in place to ensure that these organizations increase their wealth through product reuse, recycling, and others. These organizations, with the help of the government, can plan toward procurement sustainability by enacting laws that will force organizations that produce toxic and rubber products to prioritize the welfare of the people (society), protect the environment through recycling, and increase their wealth through proper protection programs.
This study empirically revealed a significant positive effect of the economic procurement sustainability of firms on their reverse logistics performance. The outcome of this study confirmed that environmental sustainability has a direct effect on reverse logistics. Environmental procurement sustainability revealed a positive but insignificant relationship with reverse logistics. However, the outcome of this study failed to confirm that economic sustainability has a significant effect on reverse logistics. The social procurement sustainability of firms was also found to impact their reverse logistics performance. Again, the results revealed a significant positive moderating role of information sharing on the effect of the procurement sustainability of firms on reverse logistics. The findings of this study on the moderating role of information sharing, coupled with the positive linkage between economic and social procurement sustainability and reverse logistics among firms in Ghana, provide support for the resource-based view and institutional theory [63,64,65]. The moderating analysis explored in this study revealed that manufacturing firms, in their efforts to obtain enhanced reverse logistics through procurement sustainability, must work on improving their exchange or the flow of information along their supply chains, and sharing efficient information on timely basics could strengthen the association between procurement sustainability and reverse logistics among firms. Theoretically, we can conclude that three out of four of the hypotheses developed in this study were supported. The outcome of this study adds to the empirical validation of the resource-based view and institutional theory.
This study looked at the effects of procurement sustainability on reverse logistics, centering on the manufacturing sector. We recommend that future studies look at the effects of reverse logistics on supply chain sustainability in firms in the service sector. Future research could also explore additional dimensions or variables that may influence the relationship between environmental sustainability in procurement and reverse logistics performance. By considering a broader range of factors, a more comprehensive understanding can be gained, leading to improved strategies for integrating environmental sustainability into reverse logistics practices. In addition, it is necessary to form a roadmap to boost reverse logistics within economic, social, and ecological procurement sustainability.
Author Contributions
Conceptualization, F.A.O. and P.A.J.; methodology, F.A.O., P.A.J., O.L., T.P. and A.K.; software, F.A.O., P.A.J. and O.L.; validation, N.L. and T.P.; formal analysis, F.A.O., P.A.J. and A.K.; investigation, F.A.O., P.A.J., O.L., T.P. and A.K.; resources, N.L.; data curation, F.A.O. and T.P.; writing—original draft preparation, P.A.J. and O.L.; writing—review and editing, N.L. and A.K.; visualization, F.A.O. and P.A.J.; supervision, N.L., O.L., T.P. and A.K.; project administration, N.L., O.L., T.P. and A.K.; funding acquisition, N.L. All authors have read and agreed to the published version of the manuscript.
Funding
This research was funded by European Education and Culture Executive Agency (Jean Monnet Module, project number 101047530 “Healthy Economy and Policy: European Values for Ukraine”).
Data Availability Statement
Not applicable.
Conflicts of Interest
The authors declare no conflict of interest.
References
- Carter, C.R.; Hatton, M.R.; Wu, C.; Chen, X. Sustainable supply chain management: Continuing evolution and future directions. Int. J. Phys. Distrib. Logist. Manag. 2020, 50, 122–146. [Google Scholar] [CrossRef]
- Waqas, M.; Dong, Q.-L.; Ahmad, N.; Zhu, Y.; Nadeem, M. Critical Barriers to Implementation of Reverse Logistics in the Manufacturing Industry: A Case Study of a Developing Country. Sustainability 2018, 10, 4202. [Google Scholar] [CrossRef]
- Touboulic, A.; Walker, H. Theories in sustainable supply chain management: A structured literature review. Int. J. Phys. Distrib. Logist. Manag. 2015, 45, 16–42. [Google Scholar] [CrossRef]
- Dey, A.; LaGuardia, P.; Srinivasan, M. Building sustainability in logistics operations: A research agenda. Manag. Res. Rev. 2011, 34, 1237–1259. [Google Scholar] [CrossRef]
- Hussein, M.; Eltoukhy, A.E.; Karam, A.; Shaban, I.A.; Zayed, T. Modelling in off-site construction supply chain management: A review and future directions for sustainable modular integrated construction. J. Clean. Prod. 2021, 310, 127503. [Google Scholar] [CrossRef]
- Silva, D.A.L.; Renó, G.W.S.; Sevegnani, G.; Sevegnani, T.B.; Truzzi, O.M.S. Comparison of disposable and returnable packaging: A case study of reverse logistics in Brazil. J. Clean. Prod. 2013, 47, 377–387. [Google Scholar] [CrossRef]
- Ganesh Kumar, R.; Ashlin Nimo, J.R. A conceptual framework for reverse logistics performance and innovation. Int. J. Supply Chain. Manag. 2020, 9, 430–436. [Google Scholar] [CrossRef]
- Mahadevan, K. Collaboration in reverse: A conceptual framework for reverse logistics operations. Int. J. Prod. Perform. Manag. 2019, 68, 482–504. [Google Scholar] [CrossRef]
- Shekarian, E.; Ijadi, B.; Zare, A.; Majava, J. Sustainable Supply Chain Management: A Comprehensive Systematic Review of Industrial Practices. Sustainability 2022, 14, 7892. [Google Scholar] [CrossRef]
- Stverkova, H.; Pohludka, M.; Kurowska-Pysz, J.; Szczepańska-Woszczyna, K. Cross-border enterprepreneurship in euroregion beskydy. [Transgraniczna przedsiębiorczość w euroregionie beskidów]. Pol. J. Manag. Stud. 2018, 18, 324–337. [Google Scholar] [CrossRef]
- Oláh, J.; Hidayat, Y.A.; Dacko-Pikiewicz, Z.; Hasan, M.; Popp, J. Inter-Organizational Trust on Financial Performance: Proposing Innovation as a Mediating Variable to Sustain in a Disruptive Era. Sustainability 2021, 13, 9947. [Google Scholar] [CrossRef]
- World Economic Forum. Available online: https://www.weforum.org/ (accessed on 17 May 2023).
- Nielsen. How Brands Can Take the Lead on Sustainability. Available online: https://www.nielsen.com/eu/en/insights/report/2018/how-brands-can-take-the-lead-on-sustainability (accessed on 2 May 2023).
- European Commission. Directive 2012/19/EU of the European Parliament and of the Council of 4 July 2012 on Waste Electrical and Electronic Equipment. Available online: https://eur-lex.europa.eu/legal-content/EN/TXT/?uri=celex:32012L0019 (accessed on 25 April 2023).
- Guidhouse. Building a More Sustainable Future: The Role of Reverse Logistics. Available online: https://guidehouse.com/media/www/site/insights/sustainability/2019/guidehouse-reverse-logistics-final-web.pdf (accessed on 27 April 2023).
- Zinn, W.; Goldsby, T.J. Supply Chain Plasticity: Redesigning Supply Chains to Meet Major Environmental Change. J. Bus. Logist. 2019, 40, 184–186. [Google Scholar] [CrossRef]
- Veckalne, R.; Tambovceva, T. The Role of Digital Transformation in Education in Promoting Sustainable Development. Virtual Econ. 2022, 5, 65–86. [Google Scholar] [CrossRef]
- Ziabina, Y.; Dzwigol-Barosz, M. A Country’s Green Brand and the Social Responsibility of Business. Virtual Econ. 2022, 5, 31–49. [Google Scholar] [CrossRef]
- Didenko, I.; Volik, K.; Vasylieva, T.; Lyeonov, S.; Antoniuk, N. Environmental migration and country security: Theoretical analysis and empirical research. E3S Web Conf. 2021, 234, 00010. [Google Scholar] [CrossRef]
- Solesvik, M.Z.; Torgersen, M.; Andersson, G.; Valter, P. Green business models: Definitions, types, and life cycle analysis. Forum Sci. Oeconomia 2022, 10, 199–217. [Google Scholar] [CrossRef]
- Rozmiarek, M.; Nowacki, K.; Malchrowicz-Mośko, E.; Dacko-Pikiewicz, Z. Eco-Initiatives in Municipal Cultural Institutions as Examples of Activities for Sustainable Development: A Case Study of Poznan. Sustainability 2022, 14, 682. [Google Scholar] [CrossRef]
- Ziabina, Y.; Navickas, V. Innovations in Energy Efficiency Management: Role of Public Governance. Mark. Manag. Innov. 2022, 4, 218–227. [Google Scholar] [CrossRef]
- Matvieieva, Y.; Sulym, V.; Rosokhata, A.; Jasnikowski, A. Influence of Waste Incineration and Obtaining Energy from it to the Public Health for Certain Territories: A Bibliometric and Substantive Study. Health Econ. Manag. Rev. 2023, 4, 71–80. [Google Scholar] [CrossRef]
- Lee, C.; Lam, J.S.L. Managing reverse logistics to enhance sustainability of industrial marketing. Ind. Mark. Manag. 2012, 41, 589–598. [Google Scholar] [CrossRef]
- Chen, D.; Ignatius, J.; Sun, D.; Zhan, S.-L.; Zhou, C.; Marra, M.; Demirbag, M. Reverse logistics pricing strategy for a green supply chain: A view of customers’ environmental awareness. Int. J. Prod. Econ. 2019, 217, 197–210. [Google Scholar] [CrossRef]
- Elkington, J. Cannibals with Forks: The Triple Bottom Line of 21st Century Business; Capstone: Oxford, UK, 1997. [Google Scholar]
- Carter, C.R.; Rogers, D.S. A framework of sustainable supply chain management: Moving toward new theory. Int. J. Phys. Distrib. Logist. Manag. 2008, 38, 360–387. [Google Scholar] [CrossRef]
- Turrisi, M.; Bruccoleri, M.; Cannella, S. Impact of reverse logistics on supply chain performance. Int. J. Phys. Distrib. Logist. Manag. 2013, 43, 564–585. [Google Scholar] [CrossRef]
- Alnoor, A.; Eneizan, B.; Makhamreh, H.Z.; Rahoma, I.A. The Effect of Reverse Logistics on Sustainable Manufacturing. Int. J. Acad. Res. Account. Financ. Manag. Sci. 2019, 9, 71–79. [Google Scholar] [CrossRef]
- García-Rodríguez, F.J.; Castilla-Gutiérrez, C.; Bustos-Flores, C. Implementation of reverse logistics as a sustainable tool for raw material purchasing in developing countries: The case of Venezuela. Int. J. Prod. Econ. 2012, 141, 582–592. [Google Scholar] [CrossRef]
- Bing, X.; Groot, J.; Bloemhof-Ruwaard, J.M.; Vorst, J.G. Multimodal network design for sustainable household plastic recycling. Int. J. Phys. Distrib. Logist. Manag. 2013, 43, 452–477. [Google Scholar]
- Wondimu, S. Measuring Performance of Reverse Logistics System in Pet Bottles Recovery in Eabsco. Doctoral Dissertation, Addis Ababa University, Addis Ababa, Ethiopia, 2016. [Google Scholar]
- Corrêa, H.L.; Xavier, L.H. Concepts, design and implementation of Reverse Logistics Systems for Sustainable Supply Chains in Brazil. J. Oper. Supply Chain Manag. 2013, 6, 1–25. [Google Scholar] [CrossRef]
- Kumar, S.; Putnam, V. Cradle to cradle: Reverse logistics strategies and opportunities across three industry sectors. Int. J. Prod. Econ. 2008, 115, 305–315. [Google Scholar] [CrossRef]
- Zhu, Q.; Sarkis, J.; Lai, K.H. Confirmation of a measurement model for green supply chain management practices implementation. Int. J. Prod. Econ. 2008, 111, 261–273. [Google Scholar] [CrossRef]
- Govindan, K.; Soleimani, H.; Kannan, D. Reverse logistics and closed-loop supply chain: A comprehensive review to explore the future. Eur. J. Oper. Res. 2015, 240, 603–626. [Google Scholar] [CrossRef]
- Gold, S.; Seuring, S.; Beske, P. Sustainable supply chain management and inter-organizational resources: A literature review. Corp. Soc. Responsib. Environ. Manag. 2009, 17, 230–245. [Google Scholar] [CrossRef]
- Hair, F.J., Jr.; Sarstedt, M.; Hopkins, L.; Kuppelwieser, V. Partial Least Squares Structural Equation Modeling (PLS-SEM): An Emerging Tool in Business Research. Eur. Bus. Rev. 2014, 26, 106–121. [Google Scholar] [CrossRef]
- Hair, J.F.; Ringle, C.M.; Gudergan, S.P.; Fischer, A.; Nitzl, C.; Menictas, C. Partial least squares structural equation modeling-based discrete choice modeling: An illustration in modeling retailer choice. Bus. Res. 2018, 12, 115–142. [Google Scholar] [CrossRef]
- Fornell, C.; Larcker, D.F. Evaluating Structural Equation Models with Unobservable Variables and Measurement Error. J. Mark. Res. 1981, 18, 39–50. [Google Scholar] [CrossRef]
- Podsakoff, P.M.; MacKenzie, S.B.; Lee, J.-Y.; Podsakoff, N.P. Common method biases in behavioral research: A critical review of the literature and recommended remedies. J. Appl. Psychol. 2003, 88, 879–903. [Google Scholar] [CrossRef]
- Hair, J.F.; Hult, G.T.M.; Ringle, C.M.; Sarstedt, M. A Primer on Partial Least Squares Structural Equation Modeling (PLS-SEM), 2nd ed.; Sage Publications Inc.: Thousand Oaks, CA, USA, 2017. [Google Scholar]
- Bagozzi, R.P.; Yi, Y.; Phillips, L.W. Assessing Construct Validity in Organizational Research. Adm. Sci. Q. 1991, 36, 421. [Google Scholar] [CrossRef]
- Podsakoff, P.M.; Todor, W.D. Relationships between Leader Reward and Punishment Behavior and Group Processes and Productivity. J. Manag. 1985, 11, 55–73. [Google Scholar] [CrossRef]
- Taber, K.S. The Use of Cronbach’s Alpha When Developing and Reporting Research Instruments in Science Education. Res. Sci. Educ. 2018, 48, 1273–1296. [Google Scholar] [CrossRef]
- Hair, J.F., Jr.; Haddock, R.L.; Quinn, M.S. Multivariate Data Analysis with Readings; Prentice-Hall: Englewood Cliffs, NJ, USA, 1998. [Google Scholar]
- Rubio, S.; Jiménez-Parra, B. Reverse Logistics: Overview and Challenges for Supply Chain Management. Int. J. Eng. Bus. Manag. 2014, 6, 12. [Google Scholar] [CrossRef]
- Epstein, M.J.; Wisner, P.S. Using a Balanced Scorecard to Implement Sustainability. Environ. Qual. Manag. 2001, 11, 1–10. [Google Scholar] [CrossRef]
- Grabara, J.; Man, M.; Kolcun, M. The Benefits of Reverse Logistics. Int. Lett. Soc. Humanist. Sci. 2014, 26, 138–147. [Google Scholar] [CrossRef]
- Young, S.T.; Dhanda, K.K. Sustainability: Essentials for Business; Sage Publications: Thousand Oaks, CA, USA, 2013. [Google Scholar] [CrossRef]
- Elliot, A.J. The Hierarchical Model of Approach-Avoidance Motivation. Motiv. Emot. 2006, 30, 111–116. [Google Scholar] [CrossRef]
- Hasan, F.; Islam, M.R.; Ishrat, F. COVID-19 Pandemic Impact on the Supply Chains of UK-Based Multinational Manufacturing Companies. Bus. Ethic-Leadersh. 2022, 6, 44–67. [Google Scholar] [CrossRef]
- Boiko, A.; Kramarenko, O.; Mayboroda, T. Open Research Data in the Open Science Ecosystem and Business Environment. Bus. Ethics Leadersh. 2022, 6, 79–91. [Google Scholar] [CrossRef]
- Kolosok, S.; Kovalenko, Y.V. Factor Analysis of Energy Security: Net Import Dependency. Socioecon. Chall. 2022, 6, 138–146. [Google Scholar] [CrossRef]
- Chygryn, O.; Shevchenko, K. Energy industry development: Key trends and the core determinants. Socioecon. Chall. 2023, 7, 115–128. [Google Scholar] [CrossRef]
- Naseer, M.M.; Guo, Y.; Zhu, X. Stock Performance, Sector’s Nature and Macroeconomic Environment. Financ. Mark. Inst. Risks 2022, 6, 13–26. [Google Scholar] [CrossRef]
- Rosokhata, A.A.; Jasnikowski, A.; Kropyva, V.; Deryzemlia, M. Financial Market Trends as a Part of Regional Development: Manifestations of Behavioral Reactions and Impulses. Financ. Mark. Inst. Risks 2022, 6, 112–121. [Google Scholar] [CrossRef]
- Kolosok, S.; Saher, L.; Kovalenko, Y.; Delibasic, M. Renewable Energy and Energy Innovations: Examining Relationships Using Markov Switching Regression Model. Mark. Manag. Innov. 2022, 2, 151–160. [Google Scholar] [CrossRef]
- Iastremska, O.; Strokovych, H.; Gasimov, F. Relationship of Investment in Innovation and Logistics Activity in the Conditions of the Experience Economy Development. Mark. Manag. Innov. 2023, 14, 12–23. [Google Scholar] [CrossRef]
- Vakulenko, I.; Lieonov, H. Renewable Energy and Health: Bibliometric Review of Non-Medical Research. Health Econ. Manag. Rev. 2022, 3, 44–53. [Google Scholar] [CrossRef]
- Vostrykov, P.; Jura, A. Environmental Taxes Impact for the Population Health Protection: Cross-Country Analysis. Health Econ. Manag. Rev. 2022, 3, 35–45. [Google Scholar] [CrossRef]
- Didenko, I.; Volik, K.; Vasylieva, T.; Lyeonov, S.; Antoniuk, N. Migration, environment, and country safety: Analysis of touchpoints. In Proceedings of the The 5th International Conference on Energy, Environmental and Information System (ICENIS 2020), Kota Semarang, Indonesia, 12–13 August 2020; p. 03028. [Google Scholar] [CrossRef]
- Richnák, P.; Gubová, K. Green and reverse logistics in conditions of sustainable development in enterprises in Slovakia. Sustainability 2021, 13, 581. [Google Scholar] [CrossRef]
- Hyder, A.; Uddin, B.; Siddiqui, H.; Naeem, M.; Waheed, A. Mediation of Reverse Logistics in Sustainable Resources and Organizational Performance: Sustainable Resources and Organizational Performance. South Asian J. Oper. Logist. 2023, 2, 11–27. [Google Scholar] [CrossRef]
- Shahidzadeh, M.H.; Shokouhyar, S. Toward the closed-loop sustainability development model: A reverse logistics multi-criteria decision-making analysis. Environ. Dev. Sustain. 2023, 25, 4597–4689. [Google Scholar] [CrossRef]
Disclaimer/Publisher’s Note: The statements, opinions and data contained in all publications are solely those of the individual author(s) and contributor(s) and not of MDPI and/or the editor(s). MDPI and/or the editor(s) disclaim responsibility for any injury to people or property resulting from any ideas, methods, instructions or products referred to in the content. |
© 2023 by the authors. Licensee MDPI, Basel, Switzerland. This article is an open access article distributed under the terms and conditions of the Creative Commons Attribution (CC BY) license (https://creativecommons.org/licenses/by/4.0/).

