Investigating Food Packaging Elements from a Consumer’s Perspective
Abstract
1. Introduction
2. Materials and Methods
- Marketing, which aims to attract consumers to buy the product. A well-designed package attracts the attention of the consumer and is therefore an effective communication tool and an important tool in product differentiation.
- Logistics and Supply Chain Management, which supports the physical protection of products during their handling and storage processes, against damage, shock, vibration, temperature, heat, moisture, etc., also including the unitization of foods, sorted from one type of packaging to a bigger load unit, in order to facilitate their movement within the food supply chain.
- Food technology, which aims to achieve consumer health protection against microbial and bacterial contamination/spoilage, taking into account the climatic hazards of the products, by keeping them healthy, clean, fresh, sterile and safe for their intended shelf life. Moreover, they provide information to consumers on topics concerning the use, consumption, storage, and recycling of packaged foods.
- The environment, which aims to reduce the impact of packaging on the environment or for the packaging to be produced by using reusable, recyclable and renewable materials.
- Informational elements: information about the company, information about the product (ingredients), nutrition information, production or remaking techniques, quality standards marks, compliance with environmental practices, data that support traceability, lot number, product identification coding schemes such as barcode, QR-code, etc., marks for flammable/hazardous materials, proposed methods of consumption, storage conditions and brand elements (logo, slogan, symbol, etc.).
- Operational elements: functional (physical) elements, such as protection of the product from theft, protection of the product from moisture, ease of placing/mounting the product on the shelf, does not expose the product to light, allows visual contact with part of the product, ease of transportation and handling, while also permitting packaging in larger packages/logistics units (carton, pallet, etc.).
- Physical elements: physical characteristics of the packaging, such as size (marginally bigger than the product size), volume (marginally bigger than the product volume), shape (following common/typical shapes e.g., square, rectangle, triangle, circle), and material/components (e.g., made of durable materials, materials that add prestige to the product, materials that are environmentally friendly, materials that can be reused and materials that allow for elongation), being waterproof, withstanding mechanical stress, corrosion and wear, having a low cost (low price of production or recycling), and light/low weight.
- Visual elements: vivid (strong) colors, only one color (monochrome), only white color (background), with many blank parts and/or product photography/image/graphics.
Research Method
3. Results and Discussion
3.1. Profile of Sample
- Informational: “Provides nutritional information”, “Includes quality standard marks”, “Includes marks that show compliance to environmental practices”, “Includes marks for flammable/hazardous materials storage conditions and brand elements”, “Designates protected origin name”, and “Reports production or reproduction techniques”;
- Operational: “Protects the product from moisture”, “Does not expose light to solar radiation”, “Can easily be transported and handled”, and “Does not expose the product to light”;
- Physical: “Does not allow odors to leak”, “Is produced by materials that are environmentally friendly”, and “Is produced by materials that can be reused and materials that allow for elongation”;
- Visual: the highest mean was “Has a picture” even if it did not pass the threshold.
3.2. Exploratory Factor Analysis
- Transfer of inf.q7 (INF1) from MR1 (load 0.29) to MR3 (load 0.28).
- Consolidation of VIS1 and VIS2 into one VIS factor, which was implemented, since VIS2 had only one question.
- Consolidation of INF1 and INF2 into one factor, which was not implemented as the two factors had significant conceptual differentiation.
- Transfer of phys.q6 (PHYS4) from MR4 (load 0.47) to MR7 (load 0.24).
- Transfer of phys.q8 (PHY1) from MR5 (load 0.47) to MR9 (load 0.18).
- Transfer of oper.q4 (OPER1) from MR3 (load 0.63) to MR5 (load 0.12).
- Consolidation of OPER2 (oper.q10) and OPER3 (oper.q8) with OPER1.
- Transfer of phys.q7 (PHYS4) from MR3 (load 0.8) to MR7 (load 0.13).
- Transfer of inf.q10 (INF3) from MR7 (load 0.36) to MR10 (load 0.26).
- Transfer of inf.q11 (INF3) from MR3 (load 0.35) to MR10 (load 0.25) due to special conceptual similarity with inf.q10.
- Informational content; providing nutritional information, information about the production techniques, the country of origin, quality markings, markings indicating adherence to environmental practices, items that help make the product traceable using auto-id practices, markings to show if it is flammable or contains other dangerous materials, etc.
- Content protection and recognition; referring to the items that support the protection of the product (from humidity, sun light, etc.) and its recognition by the consumer/user allowing visual contact with part of the product and helping him recognize its contents.
- Smart functioning; providing specialized capabilities to handling of the product.
- Geometry, including physical items that refer to geometric attributes of the packaged food regarding its shape, size and volume.
- Environmentally friendly; including physical items that provide and/or emphasize the environmentally friendly attributes of the product.
- Endurance; including physical items that strengthen the durability of the product.
- Coloration; including visual items of the package (such as the use of bright colors, or one color, or having blank spaces.
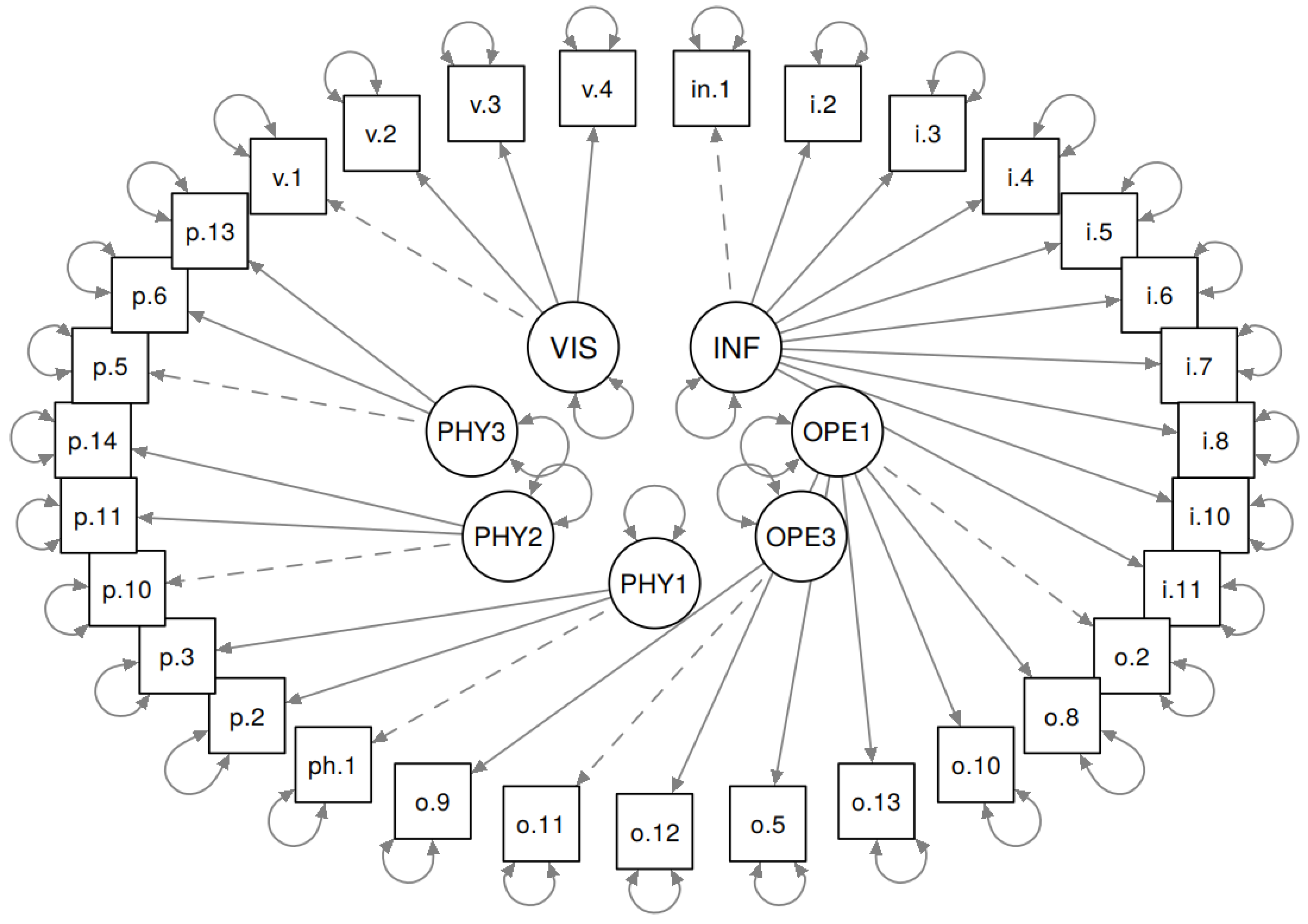
3.3. Confirmatory Factor Analysis
4. Conclusions
- (a)
- Health and nutrition are two interrelated concepts that receive constant attention from the consumers. This is aligned with recent studies for specific products such as of Hall et al. [37] that propose specific policies to restrict marketing and require health warnings on sugar-sweetened beverage packaging. Furthermore, Grummon, Taillie and Golden [38] argue that also sugar-sweetened beverage health warning policies could discourage sugar-sweetened beverage consumption. Many researchers identify the packaging information as a critical success factor for supporting health and nutrition. Küster-Boluda and Vila [39] confirm that the nutritional information and visual cues play a more relevant role than nutritional information response and informative cues.
- (b)
- The quality of a food product is inextricably linked to the quality of its packaging. This was also the result of a number of surveys. An indicative list of recent studies include Petrescu, Vermeir and Petrescu-Mag [40] who argue that the use frequency of food quality cues related to health is primarily influenced by the attention paid to food quality, and Crovato [41] who emphasize the usefulness of packaging information provision to increase the quality of the products.
Author Contributions
Funding
Conflicts of Interest
References
- Grand View Research Food Packaging Market Size, Share & Trends Analysis Report By Type (Rigid, Flexible), By Material (Paper, Plastic), By Application (Bakery and Confectionery, Dairy Products), By Region, And Segment Forecasts, 2020–2027. Available online: https://www.grandviewresearch.com/industry-analysis/food-packaging-market (accessed on 11 March 2020).
- Food Drink Europe, Data and Trends of the European Food and Drink Industry 2019. Available online: https://www.fooddrinkeurope.eu/uploads/publications_documents/FoodDrinkEurope_-_Data__Trends_2019.pdf (accessed on 1 March 2020).
- IPSOS Most Americans Say That the Design of a Product’s Packaging Often Influences Their Purchase Decisions 2018. Available online: https://www.ipsos.com/en-us/news-polls/Most-Americans-Say-That-the-Design-of-a-Products-Packaging-Often-Influences-Their-Purchase-Decisions (accessed on 1 March 2020).
- Jönson, G. Packaging Technology for the Logistician, 2nd ed.; Lund University: Lund, Sweden, 2000. [Google Scholar]
- Underwood, R.L.; Ozanne, J.L. Is your package an effective communicator? A normative framework for increasing the communicative competence of packaging. J. Mark. Commun. 1998, 4, 207–220. [Google Scholar] [CrossRef]
- Sauvage, F. Food Packaging Technology; VHC Publishers: Birmingham, UK, 1996; Volume 1, pp. 33–47. [Google Scholar]
- Guillard, V.; Gaucel, S.; Fornaciari, C.; Angellier-Coussy, H.; Buche, P.; Gontard, N. The Next Generation of Sustainable Food Packaging to Preserve Our Environment in a Circular Economy Context. Front. Nutr. 2018, 5, 121. [Google Scholar] [CrossRef] [PubMed]
- Hellström, T. Dimensions of environmentally sustainable innovation: The structure of eco-innovation concepts. Sustain. Dev. 2006, 15, 148–159. [Google Scholar] [CrossRef]
- Prendergast, G.; Pitt, L. Packaging marketing logistics and the environment are there trade-offs? Int. J. Phys. Distrib. Logist. Manag. 1996, 26, 66–72. [Google Scholar] [CrossRef]
- Paine, F. The Packaging User’s Handbook; Blackie Academic & Professional: Glasgow, UK, 1991. [Google Scholar]
- Coles, R.; McDowell, D.; Kirwan, M. Food Packaging Technology; CRC Press: Oxford, UK, 2003. [Google Scholar]
- Rundh, B. Linking Packaging to Marketing: How packaging is influencing the marketing strategy. Br. Food J. 2013, 115, 1547–1563. [Google Scholar] [CrossRef]
- Bowersox, D.; Closs, D. Logistical Management: The Integrated Supply Chain Process; McGraw-Hill College: New York, NY, USA, 1996. [Google Scholar]
- Lambert, D.M.; Stock, J.R.; Ellram, L.M. Fundamentals of Logistics Management; Irwin/McGraw-Hill: Boston, MA, USA, 1998. [Google Scholar]
- Marsh, K.; Bugusu, B. Food packaging? Roles, materials, and environmental issues. J. Food Sci. 2007, 72, 39–55. [Google Scholar] [CrossRef]
- Louw, A.; Kimber, M. The Power of Packaging, The Customer Equity Company Is a Wholly Owned Subsidiary of TNS (UK). 2007. Available online: https://www.tnsglobal.com/_assets/files/The_power_of_packaging.pdf (accessed on 11 March 2020).
- Silayoi, P.; Speece, M. The importance of packaging attributes: A conjoint analysis approach. Eur. J. Mark. 2007, 41, 1495–1517. [Google Scholar] [CrossRef]
- Nancarrow, C.; Wright, T.L.; Brace, I. Gaining competitive advantage from packaging and labeling in marketing communications. Br. Food J. 1998, 100, 110–118. [Google Scholar] [CrossRef]
- Silayoi, P.; Speece, M. Packaging and purchase decisions: An exploratory study on the impact of involvement level and time pressure. Br. Food J. 2014, 106, 607–628. [Google Scholar] [CrossRef]
- Johnson, M. Packaging Logistics—A Value Added Approach. Ph.D. Thesis, Department of Engineering Logistics, Lund Institute of Technology, Lund University, Lund, Sweden, 1998. [Google Scholar]
- Bjarnemo, R.; Jonson, G.; Johnsson, M. Packaging Logistics in New Product Development. In Proceedings of the 5th International Conference: Computer Integrated Manufacturing Technologies for New Millennium Manufacturing (ICCIM 2000), Singapore, 28–30 March 2000; pp. 135–146. [Google Scholar]
- Ahmed, A.; Ahmed, N.; Salaman, A. Critical Issues in Packaged Food Business. Br. Food J. 2005, 107, 760–780. [Google Scholar] [CrossRef]
- Rundh, B. Packaging design: Creating competitive advantage with product packaging. Br. Food J. 2009, 111, 988–1002. [Google Scholar] [CrossRef]
- Molina-Besch, K.; Wikström, F.; Williams, H. The environmental impact of packaging in food supply chains-does life cycle assessment of food provide the full picture? Int. J. Life Cycle Assess. 2018, 24, 37–50. [Google Scholar] [CrossRef]
- Vyas, H. Packaging Design Elements and Users Perception: A Context in Fashion Branding and Communication. J. Appl. Packag. Res. 2015, 7, 95–107. [Google Scholar] [CrossRef]
- Muhammad, A.; Kamran, A. Impact of Visual Elements of Packaging of Packaged Milk on Consumer Buying Behaviour. Interdiscip. J. Contemp. Res. Bus. 2014, 5, 118–160. [Google Scholar]
- Mutsikiwa, M.; Marumbwa, J. The Impact of Aesthetics Package Design Elements on Consumer Purchase Decisions: A Case of Locally Produced Dairy Products in Southern Zimbabwe. IOSR J. Bus. Manag. 2013, 8, 64–71. [Google Scholar] [CrossRef]
- Holmes, G.; Paswan, A. Consumer reaction to new package design. J. Prod. Brand Manag. 2012, 21, 109–116. [Google Scholar] [CrossRef]
- Konstantoglou, A.; Folinas, D.; Fotiadis, T.; Damalis, V.; Voulgarakis, N. The influence of consumer habits and behaviors in the appreciation of labeling and packaging elements: A study in the food supply chain. In Proceedings of the 5th International Conference on Contemporary Marketing Issues, ICCMI, Thessaloniki, Greece, 21–23 June 2017. [Google Scholar]
- Konstantoglou, A.; Folinas, D.; Fotiadis, T.; Rallis, S.; Chatzithomas, L.; Gasteratos, A. Development of a holistic framework for the key packaging elements of agri-food products. J. Eng. Sci. Technol. Rev. (JESTR) 2020, 13, 23–31. [Google Scholar] [CrossRef]
- Konstantoglou, A.; Kokmotos, E.; Folinas, D.; Fotiadis, T. Significance of packaging elements from a marketing and logistics points of view. In Proceedings of the 4th International Conference on Contemporary Marketing Issues, Heraklion, Greece, 22–24 June 2016. [Google Scholar]
- Mîndril, D. Maximum Likelihood (ML) and Diagonally Weighted Least Squares (DWLS) Estimation Procedures: A Comparison of Estimation Bias with Ordinal and Multivariate Non-Normal Data. Int. J. Digit. Soc. 2010, 1, 60–66. [Google Scholar] [CrossRef]
- DiStefano, C.; Morgan, G.B. A Comparison of Diagonal Weighted Least Squares Robust Estimation Techniques for Ordinal Data. Struct. Equ. Model. A Multidiscip. J. 2014, 21, 425–438. [Google Scholar] [CrossRef]
- Revelle, W. Psych: Procedures for Psychological, Psychometric, and Personality Research, R package version 1.9.12; Northwestern University: Evanston, IL, USA, 2019; Available online: https://CRAN.R-project.org/package=psych (accessed on 11 March 2020).
- Rosseel, Y. lavaan: An R Package for Structural Equation Modeling. J. Stat. Softw. 2012, 48, 1–36. [Google Scholar] [CrossRef]
- Ferreira, B.M. Packaging texture influences product taste and consumer satisfaction. J. Sens. Stud. 2019, 34, e12532. [Google Scholar] [CrossRef]
- Hall, M.G.; Lazard, A.J.; Grummon, A.H.; Mendel, J.R.; Taillie, L.S. The impact of front-of-package claims, fruit images, and health warnings on consumers’ perceptions of sugar-sweetened fruit drinks: Three randomized experiments. Prev. Med. 2020, 132, 105998. [Google Scholar] [CrossRef] [PubMed]
- Grummon, A.H.; Taillie, L.S.; Golden, S.D.; Hall, M.G.; Ranney, L.M.; Brewer, N.T. Sugar-Sweetened Beverage Health Warnings and Purchases: A Randomized Controlled Trial. Am. J. Prev. Med. 2019, 57, 601–610. [Google Scholar] [CrossRef] [PubMed]
- Küster-Boluda, I.; Vila, N. Can Health Perceptions, Credibility, and Physical Appearance of Low-Fat Foods Stimulate Buying Intentions? Foods 2020, 9, 866. [Google Scholar] [CrossRef] [PubMed]
- Petrescu, D.C.; Vermeir, I.; Petrescu-Mag, R.M. Consumer Understanding of Food Quality, Healthiness, and Environmental Impact: A Cross-National Perspective. Int. J. Environ. Res. Public Health 2020, 17, 169. [Google Scholar] [CrossRef]
- Crovato, S.; Mascarello, G.; Marcolin, S.; Pinto, A.; Ravarotto, L. From purchase to consumption of bivalve molluscs: A qualitative study on consumers’ practices and risk perceptions. Food Control 2019, 96, 410–420. [Google Scholar] [CrossRef]
- Popovic, I.; Bossink, B.A.G.; van der Sijde, P.C. Factors Influencing Consumers’ Decision to Purchase Food in Environmentally Friendly Packaging: What Do We Know and Where Do We Go from Here? Sustainability 2019, 11, 7197. [Google Scholar] [CrossRef]
- Pauer, E.; Wohner, B.; Heinrich, V.; Tacker, M. Assessing the Environmental Sustainability of Food Packaging: An Extended Life Cycle Assessment including Packaging-Related Food Losses and Waste and Circularity Assessment. Sustainability 2019, 11, 925. [Google Scholar] [CrossRef]
- Lehmann, L.V. The Garbage Project Revisited: From a 20th Century Archaeology of Food Waste to a Contemporary Study of Food Packaging Waste. Sustainability 2015, 7, 6994–7010. [Google Scholar] [CrossRef]




| Category | Packaging Elements |
|---|---|
| Informational elements | [Inf.q1] Provides nutrition information [Inf.q2] Reports production or reproduction techniques [Inf.q3] Includes quality standards marks [Inf.q4] Includes marks that show the compliance to environmental practices [Inf.q5] Includes data that support traceability [Inf.q6] Includes product identification coding schemes such as barcode, Quick Response (QR-code), etc. [Inf.q7] Includes marks for flammable / hazardous materials, storage conditions and brand elements [Inf.q8] Provides proposed ways of consumption [Inf.q9] Suggest recipes for this product [Inf.q10] Indicate country of origin and secondary materials [Inf.q11] Shows product temperature at any given time [Inf.q12] Designates protected origin name |
| Operational elements | [Oper.q1] Protects the product from theft [Oper.q2] Protects the product from moisture [Oper.q3] Can easily be mounted on the shelf [Oper.q4] Does not expose the product to light [Oper.q5] Allows visual contact with part of the product [Oper.q6] Can easily be transported and handled [Oper.q7] Allows packaging in larger packages/logistics units (carton, pallet, etc.) [Oper.q8] Is ready to cook [Oper.q9] Increases product life [Oper.q10] Has a smart label [Oper.q11] The shape of the package describes the product content [Oper.q12] Does not expose light to solar radiation |
| Physical elements | [Phys.q1] Has a marginally bigger size than the product size [Phys.q2] Has a marginally bigger volume than the product’s volume [Phys.q3] Follows common/typical shapes (e.g. square, rectangle, triangle, circle) [Phys.q4] Is made of durable materials [Phys.q5] Is waterproof [Phys.q6] Withstands mechanical stress [Phys.q7] Withstands corrosion and wear [Phys.q8] Is light/has low weight [Phys.q9] Is produced by material/components (e.g. is made of durable materials that add prestige to the product) [Phys.q10] Is produced by materials that are environmentally friendly [Phys.q11] Is produced by materials that can be reused and materials that allow for elongation [Phys.q12] Is cheap (low price of production or recycling) [Phys.q13] Does not allow odors to leak [Phys.q14] Is made of recycled materials |
| Visual elements | [Vis.q1] Has vivid / strong colors [Vis.q2] Has only one color (monochrome) [Vis.q3] Has only white color [Vis.q4] Has many blank parts (or has only white color as a background) [Vis.q5] Has a picture |
| Demographics | Values | N (%) |
|---|---|---|
| Gender | Men | 562 (46.1%) |
| Women | 657 (53.9%) | |
| Place of residence | Large city | 892 (73.2%) |
| Small town | 327 (26.8%) | |
| Educational level | Tertiary | 554, 45.5%) |
| Postgraduate or doctoral degrees | 275 (22.6%) | |
| Age Category | 16–25 | 245 (20.1%) |
| 26–35 | 295 (24.2%) | |
| 36–45 | 344 (28.2%) | |
| 46–55 | 231 (18.9%) | |
| >55 | 104 (8.5%) |
| Exploratory Factor Analysis | Hierarchical Classification | MR1 | MR6 | MR3 | MR5 | MR9 | MR2 | MR7 | MR4 | MR8 | MR10 |
|---|---|---|---|---|---|---|---|---|---|---|---|
| phys.q11 | PHYS2 | 0.7 | 0.08 | 0.01 | 0 | −0.01 | −0.01 | −0.03 | −0.09 | 0.05 | −0.18 |
| phys.q10 | PHYS2 | 0.67 | −0.01 | 0.07 | 0.01 | 0.09 | 0 | 0.12 | 0.08 | −0.1 | 0.13 |
| phys.q14 | PHYS2 | 0.67 | 0.01 | −0.02 | 0.03 | 0.01 | −0.02 | 0 | 0.14 | 0.07 | 0.07 |
| inf.q7 | INF1 | 0.29 | 0.19 | 0.28 | 0 | 0.1 | −0.06 | 0.05 | 0.18 | −0.09 | 0.14 |
| inf.q6 | INF2 | −0.07 | 0.64 | 0.02 | −0.02 | 0.02 | −0.03 | 0.02 | 0.17 | 0.01 | −0.09 |
| inf.q5 | INF2 | 0.04 | 0.61 | 0.04 | 0.09 | −0.01 | 0.08 | 0.11 | −0.16 | 0.05 | −0.06 |
| inf.q2 | INF1 | 0.09 | 0.48 | −0.04 | 0.05 | 0.08 | −0.1 | −0.01 | 0.19 | −0.05 | 0.21 |
| inf.q4 | INF1 | 0.3 | 0.45 | −0.07 | 0.01 | 0.09 | −0.02 | 0.08 | −0.07 | 0.07 | 0.04 |
| inf.q3 | INF1 | 0.18 | 0.42 | 0.27 | 0 | 0.07 | −0.03 | −0.13 | −0.09 | 0.01 | 0.19 |
| inf.q1 | INF1 | 0.15 | 0.26 | 0.05 | 0.03 | 0.11 | −0.13 | 0.13 | −0.16 | 0.12 | 0.24 |
| phys.q7 | PHYS4 | −0.04 | 0.02 | 0.8 | 0.01 | −0.06 | 0.03 | 0.13 | 0.02 | 0.02 | −0.09 |
| oper.q4 | OPER1 | 0.08 | −0.04 | 0.63 | 0.12 | 0.05 | −0.01 | −0.04 | 0 | 0.05 | 0.16 |
| inf.q11 | INF3 | 0.09 | 0.08 | 0.35 | 0.04 | 0.01 | 0.08 | −0.05 | 0.03 | 0.27 | 0.25 |
| inf.q8 | INF3 | 0.04 | 0.08 | 0.34 | 0.11 | 0.2 | −0.08 | −0.1 | 0.06 | 0.19 | −0.05 |
| oper.q13 | OPER1 | −0.02 | 0.13 | 0.09 | 0.61 | 0.01 | −0.02 | −0.01 | 0.1 | 0.02 | 0.15 |
| oper.q10 | OPER2 | 0.08 | 0.03 | 0 | 0.5 | −0.02 | 0.11 | 0.09 | −0.01 | 0.15 | −0.02 |
| oper.q8 | OPER3 | −0.06 | 0.01 | 0.07 | 0.49 | −0.03 | 0.06 | 0.03 | 0.18 | 0.07 | −0.03 |
| oper.q2 | OPER1 | 0.09 | 0.05 | 0.25 | 0.49 | 0.1 | −0.13 | 0.18 | −0.08 | −0.06 | −0.03 |
| phys.q8 | PHYS1 | 0.07 | −0.2 | 0.08 | 0.47 | 0.18 | 0.05 | 0.01 | −0.03 | 0.14 | −0.08 |
| phys.q1 | PHYS1 | 0.08 | 0.04 | −0.01 | −0.04 | 0.72 | 0 | 0.08 | −0.08 | 0.13 | 0.02 |
| phys.q2 | PHYS1 | −0.01 | 0.08 | −0.09 | 0.37 | 0.56 | 0.06 | −0.05 | 0.1 | −0.07 | −0.09 |
| phys.q3 | PHYS1 | −0.02 | −0.05 | 0.1 | −0.1 | 0.44 | 0.27 | 0.06 | 0.2 | 0.05 | 0.1 |
| vis.q4 | VIS1 | 0.07 | −0.01 | 0.06 | 0.05 | −0.01 | 0.69 | −0.01 | −0.06 | −0.07 | 0.07 |
| vis.q2 | VIS1 | −0.14 | 0.03 | −0.05 | 0.03 | 0.09 | 0.56 | 0.03 | −0.03 | 0.07 | −0.09 |
| vis.q1 | VIS2 | 0.09 | −0.04 | −0.04 | −0.08 | −0.04 | 0.35 | −0.04 | 0.01 | 0.09 | −0.29 |
| vis.q3 | VIS1 | −0.07 | 0.04 | 0.05 | −0.23 | 0.11 | 0.33 | −0.01 | 0.23 | 0.02 | 0 |
| phys.q5 | PHYS3 | −0.01 | 0.02 | 0.04 | 0 | 0.05 | 0 | 0.8 | 0.05 | 0.03 | −0.04 |
| phys.q13 | PHYS3 | 0.15 | −0.05 | 0.11 | 0.11 | −0.11 | −0.04 | 0.41 | −0.08 | 0.09 | 0.34 |
| inf.q10 | INF3 | 0.11 | 0.19 | 0.01 | 0.08 | −0.06 | 0.08 | 0.36 | −0.06 | 0.04 | 0.26 |
| oper.q11 | OPER6 | 0.17 | 0.03 | −0.05 | 0.17 | −0.01 | −0.03 | 0.04 | 0.5 | 0.17 | 0.11 |
| phys.q6 | PHYS4 | 0.08 | 0.11 | 0.19 | 0.07 | 0.04 | −0.06 | 0.24 | 0.47 | −0.07 | −0.17 |
| oper.q3 | OPER6 | 0.12 | −0.03 | 0.1 | 0.1 | 0.11 | −0.1 | 0.14 | 0.45 | 0.1 | 0.01 |
| oper.q9 | OPER6 | 0.24 | 0.13 | 0.01 | 0.09 | −0.18 | 0.1 | 0 | 0.34 | 0.27 | −0.11 |
| oper.q12 | OPER4 | −0.09 | 0 | −0.01 | 0.06 | 0.08 | 0.05 | 0.12 | 0.1 | 0.56 | 0.1 |
| oper.q5 | OPER4 | 0.06 | 0.04 | 0.17 | 0.02 | 0.15 | −0.1 | 0.04 | −0.04 | 0.53 | −0.12 |
| MR1 | MR6 | MR3 | MR5 | MR9 | MR2 | MR7 | MR4 | MR8 | MR10 | ||
|---|---|---|---|---|---|---|---|---|---|---|---|
| Sums of Squared (SS) Loadings | 2.55 | 2.17 | 2.26 | 2.2 | 1.58 | 1.3 | 1.61 | 1.43 | 1.37 | 0.92 | |
| Proportion Variance | 0.07 | 0.06 | 0.06 | 0.06 | 0.05 | 0.04 | 0.05 | 0.04 | 0.04 | 0.03 | |
| Cumulative Variance | 0.07 | 0.13 | 0.2 | 0.26 | 0.31 | 0.34 | 0.39 | 0.43 | 0.47 | 0.5 | |
| Proportion Explained | 0.15 | 0.12 | 0.13 | 0.13 | 0.09 | 0.07 | 0.09 | 0.08 | 0.08 | 0.05 | |
| Cumulative Proportion | 0.15 | 0.27 | 0.4 | 0.53 | 0.62 | 0.69 | 0.79 | 0.87 | 0.95 | 1 | |
| Factor Correlation | MR6 | 0.48 | |||||||||
| MR3 | 0.39 | 0.29 | |||||||||
| MR5 | 0.31 | 0.24 | 0.4 | ||||||||
| MR9 | 0.22 | 0.23 | 0.17 | 0.32 | |||||||
| MR2 | −0.15 | −0.12 | −0.06 | −0.02 | 0.13 | ||||||
| MR7 | 0.33 | 0.27 | 0.46 | 0.29 | 0.18 | −0.06 | |||||
| MR4 | 0.21 | 0.17 | 0.17 | 0.25 | 0.16 | 0.03 | 0.21 | ||||
| MR8 | 0.28 | 0.18 | 0.31 | 0.3 | 0.26 | 0.11 | 0.27 | 0.18 | |||
| MR10 | 0.3 | 0.16 | 0.21 | 0.1 | 0.03 | −0.09 | 0.14 | 0 | 0.05 | 1 | |
| MR1 | MR2 | MR3 | MR4 | MR5 | MR6 | MR7 | MR8 | MR9 | MR10 | Total | |
|---|---|---|---|---|---|---|---|---|---|---|---|
| INF1 | 1 | 4 | 5 | ||||||||
| INF2 | 2 | 2 | |||||||||
| INF3 | 2 | 1 | 3 | ||||||||
| OPER1 | 1 | 2 | 3 | ||||||||
| OPER2 | 1 | 1 | |||||||||
| OPER3 | 1 | 1 | |||||||||
| OPER4 | 2 | 2 | |||||||||
| OPER6 | 3 | 3 | |||||||||
| PHYS1 | 1 | 3 | 4 | ||||||||
| PHYS2 | 3 | 3 | |||||||||
| PHYS3 | 2 | 2 | |||||||||
| PHYS4 | 1 | 1 | 2 | ||||||||
| VIS1 | 3 | 3 | |||||||||
| VIS2 | 1 | 1 | |||||||||
| Total | 4 | 4 | 4 | 4 | 5 | 6 | 3 | 2 | 3 | 0 | 35 |
| Question | Text | |
|---|---|---|
| 1 | inf.q9 | Suggests recipes for the product |
| 2 | oper.q1 | Protects the product from theft |
| 3 | oper.q3 | Can easily be mounted on the shelf |
| 4 | oper.q4 | Does not expose the product to light |
| 5 | oper.q6 | Can easily be transported and handled |
| 6 | oper.q7 | Allows packaging of the product into larger units |
| 7 | phys.q4 | Is made of durable materials |
| 8 | phys.q7 | Withstands corrosion and wear |
| 9 | phys.q8 | Is light/has a low weight |
| 10 | phys.q9 | Is produced by materials that add prestige to the product |
| 11 | phys.q12 | Is cheap |
| 12 | vis.q5 | Has a picture |
| Items | Description of the Factor | Cronbach’s α | |
|---|---|---|---|
| INF1 | inf.q1, inf.q2, inf.q3, inf.q4 | Quality characteristics of the product | 0.768 |
| INF2 | inf.q5, inf.q6 | Traceability | 0.629 |
| INF3 | inf.q7, inf.q8 | Various information | 0.528 |
| INF4 | inf.q10, inf.q11 | Country of origin | 0.533 |
| OPE1 | oper.q2, oper.q8, oper.q10, oper.q13 | Durability | 0.743 |
| OPE2 | oper.q5, oper.q12 | Recognition | 0.591 |
| OPE3 | oper.q9, oper.q11 | “Smart” functionality | 0.622 |
| PHY1 | phys.q1, phys.q2, phys.q3 | Geometric characteristics | 0.689 |
| PHY2 | phys.q10, phys.q11, phys.q14 | Environmentally friendly | 0.772 |
| PHY3 | phys.q5, phys.q6, phys.q13 | Durability | 0.650 |
| VIS | vis.q1, vis.q2, vis.q3, vis.q4 | Coloration | 0.566 |
| Items | Text | Cronbach’s α |
|---|---|---|
| INF | Informational content | 0.839 |
| inf.q1 | Provides nutritional information | |
| inf.q2 | Provides information about the production techniques of the product | |
| inf.q3 | Contains quality markings | |
| inf.q4 | Includes markings indicating adherence to environmental practices | |
| inf.q5 | Includes items that help make the product traceable | |
| inf.q6 | Has traceability codes (barcode, Quick Response QR-code) | |
| inf.q7 | Has markings to show if it is flammable or contains other dangerous materials | |
| inf.q8 | Suggests methods of consumption of the product | |
| inf.q10 | Indicates the country of origin of primary and auxiliary materials | |
| inf.q11 | Indicates if a product is protected origin name | |
| OPE1 | Protection and recognition of the product | 0.757 |
| oper.q2 | Protects the product from humidity | |
| oper.q8 | Is resistant to cooking/baking/roasting conditions etc. | |
| oper.q10 | Increases the lifespan of the product | |
| oper.q13 | Does not expose the product to solar radiation | |
| oper.q5 | Allows visual contact with part of the product | |
| oper.q12 | The shape of the packaging describes the contents of the product | |
| OPE2 | “Smart” functionality | 0.622 |
| oper.q9 | Shows the temperature of the product at any one time | |
| oper.q11 | Is “smart” | |
| PHY1 | Geometric characteristics | 0.689 |
| phys.q1 | Has a size marginally larger than the size of the product | |
| phys.q2 | Has a volume marginally larger than the volume of the product | |
| phys.q3 | Is based on known geometric shapes | |
| PHY2 | Environmentally friendly | 0.772 |
| phys.q10 | Is made of materials that are environmentally friendly | |
| phys.q11 | Is made of materials that can be reused | |
| phys.q14 | Is made of recyclable materials | |
| PHY3 | Durability | 0.650 |
| phys.q5 | Is waterproof | |
| phys.q6 | Tolerates mechanical vibrations | |
| phys.q13 | Does not allow odors to leak out | |
| VIS | Coloration | 0.566 |
| vis.q1 | Has bright colors | |
| vis.q2 | Has only one color | |
| vis.q3 | Has white color (background) | |
| vis.q4 | Has blank spaces |
| Adjustment Indicators | Methods | |
|---|---|---|
| Multiple Linear Regression | Diagonally Weighted Least Squares (DWLS) | |
| Repetitions | 94 | 72 |
| χ2 | 1940.0 | 1070.5 |
| Df | 413 | 413 |
| χ2/df | 4.7 | 2.6 |
| NFI | 0.737 | 0.944 |
| CFI | 0.779 | 0.965 |
| GFI | 0.826 | 0.970 |
| AGFI | 0.791 | 0.964 |
| TLI | 0.751 | 0.960 |
| SRMR | 0.066 | 0.063 |
| RMSEA | 0.078 | 0.051 |
| 95% Lower barrier | 0.074 | 0.047 |
| 95% Upper barrier | 0.081 | 0.055 |
| p (RMSEA ≤ 0.05) | <0.001 | 0.306 |
| INF | OPE1 | OPE2 | PHY1 | PHY2 | PHY3 | |
|---|---|---|---|---|---|---|
| OPE1 | 0.600 ** | |||||
| OPE2 | 0.451 ** | 0.550 ** | ||||
| PHY1 | 0.390 ** | 0.437 ** | 0.289 ** | |||
| PHY2 | 0.653 ** | 0.478 ** | 0.496 ** | 0.299 ** | ||
| PHY3 | 0.594 ** | 0.571 ** | 0.445 ** | 0.313 ** | 0.494 ** | |
| VIS | −0.099 ** | −0.001 | 0.000 | 0.211 ** | −0.117 ** | −0.083 ** |
© 2020 by the authors. Licensee MDPI, Basel, Switzerland. This article is an open access article distributed under the terms and conditions of the Creative Commons Attribution (CC BY) license (http://creativecommons.org/licenses/by/4.0/).
Share and Cite
Konstantoglou, A.; Folinas, D.; Fotiadis, T. Investigating Food Packaging Elements from a Consumer’s Perspective. Foods 2020, 9, 1097. https://doi.org/10.3390/foods9081097
Konstantoglou A, Folinas D, Fotiadis T. Investigating Food Packaging Elements from a Consumer’s Perspective. Foods. 2020; 9(8):1097. https://doi.org/10.3390/foods9081097
Chicago/Turabian StyleKonstantoglou, Ageliki, Dimitris Folinas, and Thomas Fotiadis. 2020. "Investigating Food Packaging Elements from a Consumer’s Perspective" Foods 9, no. 8: 1097. https://doi.org/10.3390/foods9081097
APA StyleKonstantoglou, A., Folinas, D., & Fotiadis, T. (2020). Investigating Food Packaging Elements from a Consumer’s Perspective. Foods, 9(8), 1097. https://doi.org/10.3390/foods9081097
