Testing Model of Purchase Intention for Fast Food in Mexico: How do Consumers React to Food Values, Positive Anticipated Emotions, Attitude toward the Brand, and Attitude toward Eating Hamburgers?
Abstract
1. Introduction
1.1. Attitudes in Consumer Behavior
1.2. Purchase Intention
1.3. Food Values
1.4. Anticipated Emotions
2. Materials and Methods
2.1. Data Collection
2.2. Statistics Analysis
2.3. Questionnaire Development
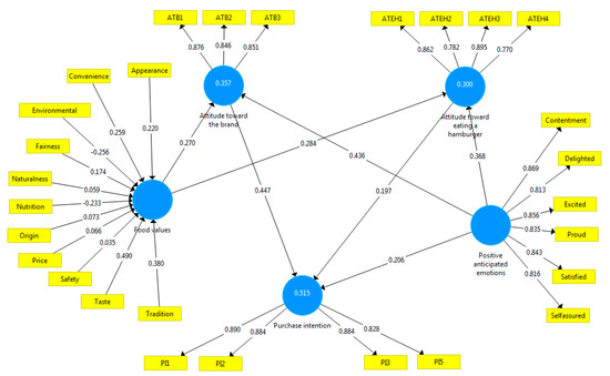
3. Results
4. Discussion
Limitations and Future Orientations
5. Conclusions
Author Contributions
Funding
Conflicts of Interest
References
- Manan, H.A. The Hierarchical Influence of Personal Values on Attitudes toward Food and Food Choices. Procedia Econ. Financ. 2016, 37, 439–446. [Google Scholar] [CrossRef]
- Chen, M.; Lu, T. Modeling e-coupon proneness as a mediator in the extended TPB model to predict consumers’ usage intentions. Internet Res. 2011, 21, 508–526. [Google Scholar] [CrossRef]
- Yuzhanin, S.; Fisher, D. The efficacy of the theory of planned behavior for predicting intentions to choose a travel destination: A review. Tour. Rev. 2016, 71, 135–147. [Google Scholar] [CrossRef]
- Liu, J.; Lin, S.; Feng, Y. Understanding why Chinese contractors are not willing to purchase construction insurance. Eng. Constr. Archit. Manag. 2018, 25, 257–272. [Google Scholar] [CrossRef]
- Barahona, I.; Hernández, D.M.; Pérez-Villarreal, H.H.; del Pilar Martínez-Ruíz, M. Identifying research topics in marketing science along the past decade: A content analysis. Scientometrics 2018, 117, 293–312. [Google Scholar] [CrossRef]
- Ruth, J.A. Promoting a Brand’s Emotion Benefits: The Influence of Emotion Categorization Processes on Consumer Evaluations. J. Consum. Psychol. 2001, 11, 99–113. [Google Scholar] [CrossRef]
- Handley, L. Brands are the vital ingredient of health drive. Marketting Week. 2010. Available online: https://www.marketingweek.com/brands-are-the-vital-ingredient-of-health-drive/ (accessed on 31 May 2019).
- Ding, C.G.; Tseng, T.H. On the relationships among brand experience, hedonic emotions, and brand equity. Eur. J. Mark. 2015, 49, 994–1015. [Google Scholar] [CrossRef]
- Wang, E.S.-T. Displayed emotions to patronage intention: Consumer response to contact personnel performance. Serv. Ind. J. 2009, 29, 317–329. [Google Scholar] [CrossRef]
- Goldsmith, R.E.; Freiden, J.; Henderson, K.V. The impact of social values on food-related attitudes. J. Prod. Brand Manag. 1995, 4, 6–14. [Google Scholar] [CrossRef]
- Lorenz, B.A.-S.; Langen, N.; Hartmann, M.; Klink-Lehmann, J. Decomposing attitudes towards food leftovers: Implications for general attitude, intention and behavior. Br. Food J. 2018, 120, 2498–2509. [Google Scholar] [CrossRef]
- Koenig-Lewis, N.; Palmer, A. The effects of anticipatory emotions on service satisfaction and behavioral intention. J. Serv. Mark. 2014, 28, 437–451. [Google Scholar] [CrossRef]
- Zhao, X.; Deng, S.; Zhou, Y. The impact of reference effects on online purchase intention of agricultural products: The moderating role of consumers’ food safety consciousness. Internet Res. 2017, 27, 233–255. [Google Scholar] [CrossRef]
- Song, J.; Qu, H. How does consumer regulatory focus impact perceived value and consumption emotions? Int. J. Contemp. Hosp. Manag. 2019, 31, 285–308. [Google Scholar] [CrossRef]
- Zhang, H.; Sun, J.; Liu, F.; Knight, J.G. Be rational or be emotional: advertising appeals, service types and consumer responses. Eur. J. Mark. 2014, 48, 2105–2126. [Google Scholar] [CrossRef]
- Nicolini, V.; Cassia, F.; Bellotto, M. Children perceptions of emotional and rational appeals in social advertisements. Young Consum. 2017, 18, 261–277. [Google Scholar] [CrossRef]
- Ajzen, I. The theory of planned behavior. Organ. Behav. Hum. Decis. Process. 1991, 50, 179–211. [Google Scholar] [CrossRef]
- Ajzen, I.; Fishbein, M. Understanding Attitudes and Predicting Social Behavior; Prentice-Hall: Englewood Cliffs, NJ, USA, 1980; ISBN 978-0-13-936443-3. [Google Scholar]
- Wu, S. The relationship between consumer characteristics and attitude toward online shopping. Mark. Intell. Plan. 2003, 21, 37–44. [Google Scholar] [CrossRef]
- Garg, N.; Wansink, B.; Inman, J.J. The Influence of Incidental affect on Consumers’ Food Intake. J. Mark. 2007, 71, 194–206. [Google Scholar] [CrossRef]
- Talih Akkaya, D.; Akyol, A.; Gölbaşı Şimşek, G. Sosyal medya reklamciliğinda tüketici algilarinin tutum, davraniş ve satin alma niyeti üzerine etkisi. Marmmara Univ. Econ. Adm. Sci. 2018, 39, 361–388. [Google Scholar] [CrossRef]
- Chang, C. Feeling Ambivalent About Going Green. J. Advert. 2011, 40, 19–32. [Google Scholar] [CrossRef]
- Chen, M. Attitude toward organic foods among Taiwanese as related to health consciousness, environmental attitudes, and the mediating effects of a healthy lifestyle. Br. Food J. 2009, 111, 165–178. [Google Scholar] [CrossRef]
- Ghoochani, O.M.; Torabi, R.; Hojjati, M.; Ghanian, M.; Kitterlin, M. Factors influencing Iranian consumers’ attitudes toward fast-food consumption. Br. Food J. 2018, 120, 409–423. [Google Scholar] [CrossRef]
- Bai, L.; Wang, M.; Yang, Y.; Gong, S. Food safety in restaurants: The consumer perspective. Int. J. Hosp. Manag. 2019, 77, 139–146. [Google Scholar] [CrossRef]
- Coricelli, C.; Foroni, F.; Osimo, S.A.; Rumiati, R.I. Implicit and explicit evaluations of foods: The natural and transformed dimension. Food Qual. Prefer. 2019, 73, 143–153. [Google Scholar] [CrossRef]
- Rezai, G.; Teng, P.K.; Shamsudin, M.N.; Mohamed, Z.; Stanton, J.L. Effect of perceptual differences on consumer purchase intention of natural functional food. J. Agribus. Dev. Emerg. Econ. 2017, 7, 153–173. [Google Scholar] [CrossRef]
- Diallo, M.F.; Seck, A.M. How store service quality affects attitude toward store brands in emerging countries: Effects of brand cues and the cultural context. J. Bus. Res. 2018, 86, 311–320. [Google Scholar] [CrossRef]
- Hwang, J.; Yoon, Y.-S.; Park, N.-H. Structural effects of cognitive and affective reponses to web advertisements, website and brand attitudes, and purchase intentions: The case of casual-dining restaurants. Int. J. Hosp. Manag. 2011, 30, 897–907. [Google Scholar] [CrossRef]
- Foroudi, P. Influence of brand signature, brand awareness, brand attitude, brand reputation on hotel industry’s brand performance. Int. J. Hosp. Manag. 2019, 76, 271–285. [Google Scholar] [CrossRef]
- Jeng, S.-P. The influences of airline brand credibility on consumer purchase intentions. J. Air Transp. Manag. 2016, 55, 1–8. [Google Scholar] [CrossRef]
- Assael, H. Consumer Behavior and Marketing Action; PWS-KENT Pub.: Boston, MA, USA, 1992; ISBN 978-0-534-92552-9. [Google Scholar]
- Zhang, Y.; Jing, L.; Bai, Q.; Shao, W.; Feng, Y.; Yin, S.; Zhang, M. Application of an integrated framework to examine Chinese consumers’ purchase intention toward genetically modified food. Food Qual. Prefer. 2018, 65, 118–128. [Google Scholar] [CrossRef]
- Phau, I.; Teah, M. Devil wears (counterfeit) Prada: a study of antecedents and outcomes of attitudes towards counterfeits of luxury brands. J. Consum. Mark. 2009, 26, 15–27. [Google Scholar] [CrossRef]
- Jahn, S.; Tsalis, G.; Lähteenmäki, L. How attitude towards food fortification can lead to purchase intention. Appetite 2019, 133, 370–377. [Google Scholar] [CrossRef]
- Asif, M.; Xuhui, W.; Nasiri, A.; Ayyub, S. Determinant factors influencing organic food purchase intention and the moderating role of awareness: A comparative analysis. Food Qual. Prefer. 2018, 63, 144–150. [Google Scholar] [CrossRef]
- Yadav, R.; Pathak, G.S. Intention to purchase organic food among young consumers: Evidences from a developing nation. Appetite 2016, 96, 122–128. [Google Scholar] [CrossRef]
- Ghali-Zinoubi, Z.; Toukabri, M. The antecedents of the consumer purchase intention: Sensitivity to price and involvement in organic product: Moderating role of product regional identity. Trends Food Sci. Technol. 2019, 90, 175–179. [Google Scholar] [CrossRef]
- Chiu, H.-C.; Hsieh, Y.-C.; Kuo, Y.-C. How to Align your Brand Stories with Your Products. J. Retail. 2012, 88, 262–275. [Google Scholar] [CrossRef]
- Diallo, M.F. Effects of store image and store brand price-image on store brand purchase intention: Application to an emerging market. J. Retail. Consum. Serv. 2012, 19, 360–367. [Google Scholar] [CrossRef]
- Ghvanidze, S.; Velikova, N.; Dodd, T.; Oldewage-Theron, W. A discrete choice experiment of the impact of consumers’ environmental values, ethical concerns, and health consciousness on food choices: A cross-cultural analysis. Br. Food J. 2017, 119, 863–881. [Google Scholar] [CrossRef]
- Clarkson, C.; Mirosa, M.; Birch, J. Consumer acceptance of insects and ideal product attributes. Br. Food J. 2018, 120, 2898–2911. [Google Scholar] [CrossRef]
- Raaijmakers, I.; Sijtsema, S.; Labrie, C.; Snoek, H. Consumer segmentation based on health-related motive orientations and fruit and vegetable consumption. Br. Food J. 2018, 120, 1749–1763. [Google Scholar] [CrossRef]
- Ditlevsen, K.; Sandøe, P.; Lassen, J. Healthy food is nutritious, but organic food is healthy because it is pure: The negotiation of healthy food choices by Danish consumers of organic food. Food Qual. Prefer. 2019, 71, 46–53. [Google Scholar] [CrossRef]
- Basha, M.B.; Lal, D. Indian consumers’ attitudes towards purchasing organically produced foods: An empirical study. J. Clean. Prod. 2019, 215, 99–111. [Google Scholar] [CrossRef]
- De Boer, J.; Schösler, H. Food and value motivation: Linking consumer affinities to different types of food products. Appetite 2016, 103, 95–104. [Google Scholar] [CrossRef]
- Sprotles, G.B.; Kendall, E.L. A Methodology for Profiling Consumers’ Decision-Making Styles. J. Consum. Aff. 1986, 20, 267–279. [Google Scholar] [CrossRef]
- Hwang, J. Organic food as self-presentation: The role of psychological motivation in older consumers’ purchase intention of organic food. J. Retail. Consum. Serv. 2016, 28, 281–287. [Google Scholar] [CrossRef]
- Rana, J.; Paul, J. Consumer behavior and purchase intention for organic food: A review and research agenda. J. Retail. Consum. Serv. 2017, 38, 157–165. [Google Scholar] [CrossRef]
- Martínez-Ruiz, M.P.; Gómez-Cantó, C.M. Key External Influences Affecting Consumers’ Decisions Regarding Food. Front. Psychol. 2016, 7, 1618. [Google Scholar] [CrossRef]
- Lee, P.Y.; Lusk, K.; Mirosa, M.; Oey, I. The role of personal values in Chinese consumers’ food consumption decisions. A case study of healthy drinks. Appetite 2014, 73, 95–104. [Google Scholar] [CrossRef]
- Tey, Y.S.; Arsil, P.; Brindal, M.; Liew, S.Y.; Teoh, C.T.; Terano, R. Personal values underlying ethnic food choice: Means-end evidence for Japanese food. J. Ethn. Foods 2018, 5, 33–39. [Google Scholar] [CrossRef]
- Lang, M.; Lemmerer, A. How and why restaurant patrons value locally sourced foods and ingredients. Int. J. Hosp. Manag. 2019, 77, 76–88. [Google Scholar] [CrossRef]
- Lusk, J.L. External validity of the food values scale. Food Qual. Prefer. 2011, 22, 452–462. [Google Scholar] [CrossRef]
- Lusk, J.L.; Briggeman, B.C. Food Values. Am. J. Agric. Econ. 2009, 91, 184–196. [Google Scholar] [CrossRef]
- Wood, S.L.; Moreau, C.P. From Fear to Loathing? How Emotion Influences the Evaluation and Early Use of Innovations. J. Mark. 2006, 70, 44–57. [Google Scholar] [CrossRef]
- Levav, J.; Mcgraw, A.P. Emotional Accounting: How Feelings about Money Influence Consumer Choice. J. Mark. Res. 2009, 46, 66–80. [Google Scholar] [CrossRef]
- Agrawal, N.; Duhachek, A. Emotional Compatibility and the Effectiveness of Antidrinking Messages: A Defensive Processing Perspective on Shame and Guilt. J. Mark. Res. 2010, 47, 263–273. [Google Scholar] [CrossRef]
- Teixeira, T.; Wedel, M.; Pieters, R. Emotion-Induced Engagement in Internet Video Advertisements. J. Mark. Res. 2012, 49, 144–159. [Google Scholar] [CrossRef]
- Berger, J.; Milkman, K.L. What Makes Online Content Viral? J. Mark. Res. 2012, 49, 192–205. [Google Scholar] [CrossRef]
- Poor, M.; Duhachek, A.; Krishnan, H.S. How Images of Other Consumers Influence Subsequent Taste Perceptions. J. Mark. 2013, 77, 124–139. [Google Scholar] [CrossRef]
- Hsee, C.K.; Yang, Y.; Zheng, X.; Wang, H. Lay Rationalism: Individual Differences in using Reason versus Feelings to Guide Decisions. J. Mark. Res. 2015, 52, 134–146. [Google Scholar] [CrossRef]
- Thompson, C.J.; Rindfleisch, A.; Arsel, Z. Emotional Branding and the Strategic Value of the Doppelgänger Brand Image. J. Mark. 2006, 70, 50–64. [Google Scholar] [CrossRef]
- Strahilevitz, M.A.; Odean, T.; Barber, B.M. Once Burned, Twice Shy: How Naive Learning, Counterfactuals, and Regret Affect the Repurchase of Stocks Previously Sold. J. Mark. Res. 2011, 48, S102–S120. [Google Scholar] [CrossRef]
- Lee, C.J.; Andrade, E.B. Fear, Social Projection, and Financial Decision Making. J. Mark. Res. 2011, 48, S121–S129. [Google Scholar] [CrossRef]
- Golder, P.N.; Mitra, D.; Moorman, C. What is Quality? An Integrative Framework of Processes and States. J. Mark. 2012, 76, 1–23. [Google Scholar] [CrossRef]
- Small, D.A.; Verrochi, N.M. The Face of Need: Facial Emotion Expression on Charity Advertisements. J. Mark. Res. 2009, 46, 777–787. [Google Scholar] [CrossRef]
- Nielsen, J.H.; Shapiro, S.A.; Mason, C.H. Emotionality and Semantic Onsets: Exploring Orienting Attention Responses in Advertising. J. Mark. Res. 2010, 47, 1138–1150. [Google Scholar] [CrossRef]
- De Pelsmaeker, S.; Schouteten, J.J.; Gellynck, X.; Delbaere, C.; De Clercq, N.; Hegyi, A.; Kuti, T.; Depypere, F.; Dewettinck, K. Do anticipated emotions influence behavioural intention and behaviour to consume filled chocolates? Br. Food J. 2017, 119, 1983–1998. [Google Scholar] [CrossRef]
- Wen, J.; Hu, Y.; Kim, H.J. Impact of individual cultural values on hotel guests’ positive emotions and positive eWOM intention: Extending the cognitive appraisal framework. Int. J. Contemp. Hosp. Manag. 2018, 30, 1769–1787. [Google Scholar] [CrossRef]
- Io, M.-U. Understanding the effects of multi-dimensional tourism experiences on tourists’ positive emotions and satisfaction in the context of casino hotels. Int. J. Cult. Tour. Hosp. Res. 2017, 11, 142–156. [Google Scholar] [CrossRef]
- Williams, P.; Aaker, J.L. Can Mixed Emotions Peacefully Coexist? J. Consum. Res. 2002, 28, 636–649. [Google Scholar] [CrossRef]
- Haws, K.L.; Winterich, K.P. When Value Trumps Health in a Supersized World. J. Mark. 2013, 77, 48–64. [Google Scholar] [CrossRef]
- Aggarwal, P.; McGill, A.L. When Brands Seem Human, Do Humans Act Like Brands? Automatic Behavioral Priming Effects of Brand Anthropomorphism. J. Consum. Res. 2012, 39, 307–323. [Google Scholar] [CrossRef]
- Sarstedt, M.; Hair, J.F.; Ringle, C.M.; Thiele, K.O.; Gudergan, S.P. Estimation issues with PLS and CBSEM: Where the bias lies! J. Bus. Res. 2016, 69, 3998–4010. [Google Scholar] [CrossRef]
- Shmueli, G.; Ray, S.; Velasquez Estrada, J.M.; Chatla, S.B. The elephant in the room: Predictive performance of PLS models. J. Bus. Res. 2016, 69, 4552–4564. [Google Scholar] [CrossRef]
- Hair, J.; Hollingsworth, C.L.; Randolph, A.B.; Chong, A.Y.L. An updated and expanded assessment of PLS-SEM in information systems research. Ind. Manag. Data Syst. 2017, 117, 442–458. [Google Scholar] [CrossRef]
- Streukens, S.; Leroi-Werelds, S. Bootstrapping and PLS-SEM: A step-by-step guide to get more out of your bootstrap results. Eur. Manag. J. 2016, 34, 618–632. [Google Scholar] [CrossRef]
- Bagozzi, R.P.; Dholakia, U.M. Antecedents and purchase consequences of customer participation in small group brand communities. Int. J. Res. Mark. 2006, 23, 45–61. [Google Scholar] [CrossRef]
- Becker, J.-M.; Ismail, I.R. Accounting for sampling weights in PLS path modeling: Simulations and empirical examples. Eur. Manag. J. 2016, 34, 606–617. [Google Scholar] [CrossRef]
- Diamantopoulos, A.; Papadopoulos, N. Assessing the cross-national invariance of formative measures: Guidelines for international business researchers. J. Int. Bus. Stud. 2010, 41, 360–370. [Google Scholar] [CrossRef]
- Jarvis, C.B.; MacKenzie, S.B.; Podsakoff, P.M. A Critical Review of Construct Indicators and Measurement Model Misspecification in Marketing and Consumer Research. J. Consum. Res. 2003, 30, 199–218. [Google Scholar] [CrossRef]
- Hu, L.; Bentler, P.M. Fit indices in covariance structure modeling: Sensitivity to underparameterized model misspecification. Psychol. Methods 1998, 3, 424–453. [Google Scholar] [CrossRef]
- Hu, L.; Bentler, P.M. Cutoff criteria for fit indexes in covariance structure analysis: Conventional criteria versus new alternatives. Struct. Equ. Model. Multidiscip. J. 1999, 6, 1–55. [Google Scholar] [CrossRef]
- Bentler, P.M.; Bonett, D.G. Significance tests and goodness of fit in the analysis of covariance structures. Psychol. Bull. 1980, 88, 588–606. [Google Scholar] [CrossRef]
- Hair Rolph, E.A., Jr.; Barry, J.B.; William, C.B. Multivariate Data Analysis: A Global Perspective, 7th ed.; Pearson Education: Upper Saddle River, NJ, USA, 2010; ISBN 978-0-13-515309-3. [Google Scholar]
- Werts, C.E.; Linn, R.L.; Jöreskog, K.G. Intraclass Reliability Estimates: Testing Structural Assumptions. Educ. Psychol. Meas. 1974, 34, 25–33. [Google Scholar] [CrossRef]
- Hair, J.F. (Ed.) A Primer on Partial Least Squares Structural Equation Modeling (PLS-SEM), 2nd ed.; Sage: Los Angeles, CA, USA, 2017; ISBN 978-1-4833-7744-5. [Google Scholar]
- Fornell, C.; Larcker, D.F. Evaluating Structural Equation Models with Unobservable Variables and Measurement Error. J. Mark. Res. 1981, 18, 39. [Google Scholar] [CrossRef]
- Huang, C.-C.; Wang, Y.-M.; Wu, T.-W.; Wang, P.-A. An Empirical Analysis of the Antecedents and Performance Consequences of Using the Moodle Platform. Int. J. Inf. Educ. Technol. 2013, 3, 217–221. [Google Scholar] [CrossRef]
- Hair, F.J.; Sarstedt, M.; Hopkins, L.; Kuppelwieser, G.V. Partial least squares structural equation modeling (PLS-SEM): An emerging tool in business research. Eur. Bus. Rev. 2014, 26, 106–121. [Google Scholar] [CrossRef]
- Esposito Vinzi, V.; Chin, W.W.; Henseler, J.; Wang, H. (Eds.) Handbook of Partial Least Squares: Concepts, Methods and Applications; Springer: Berlin/Heidelberg, Germany, 2010; ISBN 978-3-540-32825-4. [Google Scholar]
- Evers, C.; Adriaanse, M.; de Ridder, D.T.D.; de Witt Huberts, J.C. Good mood food. Positive emotion as a neglected trigger for food intake. Appetite 2013, 68, 1–7. [Google Scholar] [CrossRef]
- Jiang, Y.; King, J.M.; Prinyawiwatkul, W. A review of measurement and relationships between food, eating behavior and emotion. Trends Food Sci. Technol. 2014, 36, 15–28. [Google Scholar] [CrossRef]
- Barone, M.J.; Rose, R.L.; Manning, K.C.; Miniard, P.W. Another Look at the Impact of Reference Information on Consumer Impressions of Nutrition Information. J. Public Policy Mark. 1996, 15, 55–62. [Google Scholar] [CrossRef]
- Bagozzi, R.P.; Dholakia, U.M.; Basuroy, S. How effortful decisions get enacted: the motivating role of decision processes, desires, and anticipated emotions. J. Behav. Decis. Mak. 2003, 16, 273–295. [Google Scholar] [CrossRef]


| Universe | Residents in Puebla State in México |
|---|---|
| Sample unit | People over 17 years old and buying fast food |
| Information collection method | Personal survey |
| Sample error | ±4.335 |
| Level of reliability | 95% |
| Sample procedure | Probabilistic |
| Number surveyed | 512 valid surveys |
| Period of information collection | January 26–May 23 (2018) |
| Language | Spanish |
| Latent Variable | Observed Variables | Definition | Source |
|---|---|---|---|
| Food values are general food attributes that consumers believed were relatively more important when purchasing food | Appearance | Extent to which food looks appealing | Lusk (2011) [54] |
| Convenience | Ease with which food is cooked and consumed | ||
| Environmental | Effect of food production on the environment | ||
| Fairness | The extent to which all parties involved in the production of the food equally benefit | ||
| Naturalness | Extent to which food is produced without modern technologies | ||
| Nutrition | Amount and type of fat, protein, vitamins, etc. | ||
| Origin | Where the agricultural commodities were grown | ||
| Price | The price that is paid for the food | ||
| Safety | Extent to which consumption of food will not cause illness | ||
| Taste | Extent to which consumption of the food is appealing to the senses | ||
| Tradition | Preserving traditional consumption patterns | ||
| Positive and negative anticipated emotions | Contentment | If I can go to eat a hamburger in fast-food restaurants the next month, I feel contentment | Adapted from Bagozzi and Dholakia (2006) [79] |
| Delighted | If I can go to eat a hamburger in fast-food restaurants the next month, I feel delighted | ||
| Excited | If I can go to eat a hamburger in fast-food restaurants the next month, I feel excited | ||
| Proud | If I can go to eat a hamburger in fast-food restaurants the next month, I feel proud | ||
| Satisfied | If I can go to eat a hamburger in fast-food restaurants the next month, I feel satisfied | ||
| Selfassured | If I can go to eat a hamburger in fast-food restaurants the next month, I feel self-assured | ||
| Attitude toward the brand (ATB) | ATB1 | Like the brand | Aggarwal and McGill (2012) [74] |
| ATB2 | Admire the brand | ||
| ATB3 | Fit in your life the brand | ||
| Attitude toward eating a hamburger (ATEH) | ATEH1 | Eating the hamburger would be pleasurable | Adapted from Haws and Winterich (2013) [73] |
| ATEH2 | I would enjoy eating the hamburger | ||
| ATEH3 | If I eat a hamburger, it would be satisfying for me | ||
| ATEH4 | If I eat a hamburger because of the good taste it has | ||
| Purchase intention | PI1 | You probably buy products in fast-food restaurants | Adapted from Chiu, Hsieh, and Kuo (2012) [39], Diallo (2012) [40] |
| PI2 | I would consider buying a product in fast-food restaurants if I need a product of this type | ||
| PI3 | It is possible to buy a product in fast-food restaurants | ||
| PI5 | The probability that you consider buying in fast-food restaurants is high |
| Cronbach’s Alpha Coefficient | rho_A | Composite Reliability (CR) | Average Variance Extracted (AVE) | |
|---|---|---|---|---|
| Attitude toward eating a hamburger | 0.847 | 0.862 | 0.897 | 0.687 |
| Attitude toward the brand | 0.822 | 0.836 | 0.893 | 0.736 |
| Positive anticipated emotions | 0.916 | 0.921 | 0.934 | 0.704 |
| Purchase intention | 0.895 | 0.896 | 0.927 | 0.760 |
| Attitude toward Eating a Hamburger | Attitude toward the Brand | Food Values | Positive Anticipated Emotions | Purchase Intention | |
|---|---|---|---|---|---|
| Attitude toward eating a hamburger | 0.829 | ||||
| Attitude toward the brand | 0.538 | 0.858 | |||
| Food values | 0.431 | 0.444 | Formative | ||
| Positive anticipated emotions | 0.482 | 0.544 | 0.401 | 0.839 | |
| Purchase intention | 0.537 | 0.665 | 0.407 | 0.544 | 0.872 |
| Beta | Standard Error | t-Value | p-Value | f2 | q2 | Supported | ||
|---|---|---|---|---|---|---|---|---|
| H1 | Attitude toward the brand -> Purchase intention | 0.447 *** | 0.041 | 10.849 | 0.000 | 0.249 | 0.134 | Yes |
| H2 | Attitude toward eating a hamburger -> Purchase intention | 0.197 *** | 0.043 | 4.574 | 0.000 | 0.053 | 0.030 | Yes |
| H3 | Food values -> Attitude toward the brand | 0.270 *** | 0.042 | 6.447 | 0.000 | 0.095 | 0.050 | Yes |
| H4 | Food values -> Attitude toward eating a hamburger | 0.284 *** | 0.043 | 6.608 | 0.000 | 0.097 | 0.052 | Yes |
| H5 | Positive anticipated emotions -> Attitude toward the brand | 0.436 *** | 0.043 | 10.126 | 0.000 | 0.248 | 0.146 | Yes |
| H6 | Positive anticipated emotions -> Attitude toward eating a hamburger | 0.368 *** | 0.040 | 9.167 | 0.000 | 0.163 | 0.088 | Yes |
| H7 | Positive anticipated emotions -> Purchase intention | 0.206 *** | 0.050 | 4.129 | 0.000 | 0.057 | 0.030 | Yes |
© 2019 by the authors. Licensee MDPI, Basel, Switzerland. This article is an open access article distributed under the terms and conditions of the Creative Commons Attribution (CC BY) license (http://creativecommons.org/licenses/by/4.0/).
Share and Cite
Pérez-Villarreal, H.H.; Martínez-Ruiz, M.P.; Izquierdo-Yusta, A. Testing Model of Purchase Intention for Fast Food in Mexico: How do Consumers React to Food Values, Positive Anticipated Emotions, Attitude toward the Brand, and Attitude toward Eating Hamburgers? Foods 2019, 8, 369. https://doi.org/10.3390/foods8090369
Pérez-Villarreal HH, Martínez-Ruiz MP, Izquierdo-Yusta A. Testing Model of Purchase Intention for Fast Food in Mexico: How do Consumers React to Food Values, Positive Anticipated Emotions, Attitude toward the Brand, and Attitude toward Eating Hamburgers? Foods. 2019; 8(9):369. https://doi.org/10.3390/foods8090369
Chicago/Turabian StylePérez-Villarreal, Héctor Hugo, María Pilar Martínez-Ruiz, and Alicia Izquierdo-Yusta. 2019. "Testing Model of Purchase Intention for Fast Food in Mexico: How do Consumers React to Food Values, Positive Anticipated Emotions, Attitude toward the Brand, and Attitude toward Eating Hamburgers?" Foods 8, no. 9: 369. https://doi.org/10.3390/foods8090369
APA StylePérez-Villarreal, H. H., Martínez-Ruiz, M. P., & Izquierdo-Yusta, A. (2019). Testing Model of Purchase Intention for Fast Food in Mexico: How do Consumers React to Food Values, Positive Anticipated Emotions, Attitude toward the Brand, and Attitude toward Eating Hamburgers? Foods, 8(9), 369. https://doi.org/10.3390/foods8090369

