Discovery of p-Coumaric Acid as a Candidate Cholesterol-Lowering Factor in Germinated Brown Rice via Untargeted Metabolomics Combined with a Cholesterol-Induced HepG2 Cell Model
Abstract
1. Introduction
2. Materials and Methods
2.1. Material and Chemicals
2.2. Preparation of the Germinated Brown Rice
2.3. Determination of Phenolic and Flavonoid Contents and Antioxidant Activity
2.3.1. Determination of Total Phenol Content (TPC)
2.3.2. Determination of Total Flavonoid Content (TFC)
2.3.3. DPPH Free Radical Scavenging Activity
2.3.4. ABTS Free Radical Scavenging Activity
2.4. Scanning Electron Microscopy (SEM)
2.5. Evaluation of Cholesterol-Lowering Effects and Identification of Active Compounds in BR and GBR
2.5.1. Cell Culture and Cytotoxicity Assessment
2.5.2. Hypercholesterolemic Model Establishment and Intervention
2.5.3. LC-MS Analysis
2.5.4. Screening of Active Compounds in GBR
2.6. Quantitative Analysis by HPLC
2.7. In Vitro Evaluation of the Cholesterol-Lowering Effects and Underlying Mechanisms of the Active Compound
2.7.1. In Vitro Cell Experiments
2.7.2. Molecular Mechanism Verification
2.8. Statistical Analysis
3. Results and Discussion
3.1. Changes in Phenolic and Flavonoid Contents and Antioxidant Activities During Germination
3.2. SEM Analysis
3.3. Effects of BR and Germinated BR on Cell Viability and Lipid Metabolism in High-Cholesterol HepG2 Cells
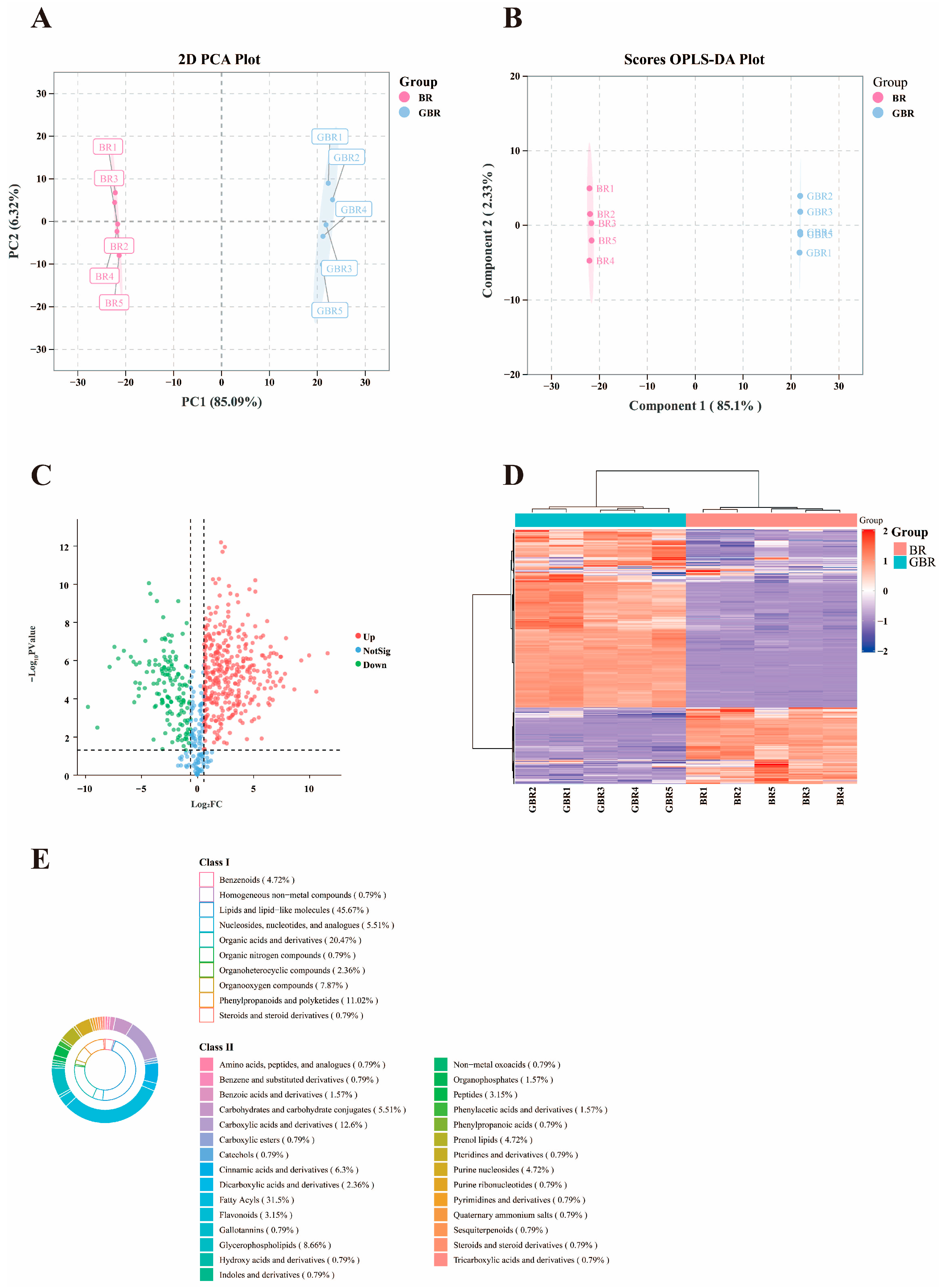
3.4. Component Identification of BR and GBR
3.5. Screening of Cholesterol-Lowering Components in GBR
3.6. Verification Experiment on p-Coumaric Acid
3.7. Effects of p-Coumaric Acid on the Expression of Hepatic Lipid-Metabolism Genes in Hypercholesterolemic HepG2 Cells
4. Conclusions
Supplementary Materials
Author Contributions
Funding
Institutional Review Board Statement
Informed Consent Statement
Data Availability Statement
Acknowledgments
Conflicts of Interest
References
- Centonze, G.; Natalini, D.; Piccolantonio, A.; Salemme, V.; Morellato, A.; Arina, P.; Riganti, C.; Defilippi, P. Cholesterol and its derivatives: Multifaceted players in breast cancer progression. Front. Oncol. 2022, 12, 906670. [Google Scholar] [CrossRef]
- Borén, J.; Chapman, M.J.; Krauss, R.M.; Packard, C.J.; Bentzon, J.F.; Binder, C.J.; Daemen, M.J.; Demer, L.L.; Hegele, R.A.; Nicholls, S.J.; et al. Low-Density Lipoproteins Cause Atherosclerotic Cardiovascular Disease: Pathophysiological, Genetic, and Therapeutic Insights: A Consensus Statement from the European Atherosclerosis Society Consensus Panel. Eur. Heart J. 2020, 41, 2313–2330. [Google Scholar] [CrossRef]
- Wu, Y.-R.; Li, L.; Sun, X.-C.; Wang, J.; Ma, C.-Y.; Zhang, Y.; Qu, H.-L.; Xu, R.-X.; Li, J.-J. Diallyl Disulfide Improves Lipid Metabolism by Inhibiting PCSK9 Expression and Increasing LDL Uptake via PI3K/Akt-SREBP2 Pathway in HepG2 Cells. Nutr. Metab. Cardiovasc. Dis. 2021, 31, 322–332. [Google Scholar] [CrossRef] [PubMed]
- Tammi, R.; Männistö, S.; Maukonen, M.; Kaartinen, N.E. Whole Grain Intake, Diet Quality and Risk Factors of Chronic Diseases: Results from a Population-Based Study in Finnish Adults. Eur. J. Nutr. 2023, 63, 397–408. [Google Scholar] [CrossRef] [PubMed]
- Cho, D.-H.; Lim, S.-T. Germinated Brown Rice and Its Bio-Functional Compounds. Food Chem. 2016, 196, 259–271. [Google Scholar] [CrossRef] [PubMed]
- Luo, X.; Tao, Y.; Han, Y.; Wang, P.; Li, D. Effect of Static Magnetic Field Treatment on γ-Aminobutyric Acid Content and Sensory Characteristics of Germinated Brown Rice Cake. Food Chem. 2023, 404, 134709. [Google Scholar] [CrossRef]
- Fukushima, A.; Uchino, G.; Akabane, T.; Aiseki, A.; Perera, I.; Hirotsu, N. Phytic Acid in Brown Rice Can Be Reduced by Increasing Soaking Temperature. Foods 2020, 10, 23. [Google Scholar] [CrossRef]
- Hao, C.-L.; Lin, H.-L.; Ke, L.-Y.; Yen, H.-W.; Shen, K.-P. Pre-Germinated Brown Rice Extract Ameliorates High-Fat Diet-Induced Metabolic Syndrome. J. Food Biochem. 2019, 43, e12769. [Google Scholar] [CrossRef]
- Zhou, C.; Zhou, Y.; Hu, Y.; Li, B.; Zhang, R.; Zheng, K.; Liu, J.; Wang, J.; Zuo, M.; Liu, S. Integrated Analysis of Metabolome and Volatile Profiles of Germinated Brown Rice from the Japonica and Indica Subspecies. Foods 2021, 10, 2448. [Google Scholar] [CrossRef]
- Dai, W.; Xie, D.; Lu, M.; Li, P.; Lv, H.; Yang, C.; Peng, Q.; Zhu, Y.; Guo, L.; Zhang, Y.; et al. Characterization of White Tea Metabolome: Comparison against Green and Black Tea by a Nontargeted Metabolomics Approach. Food Res. Int. 2017, 96, 40–45. [Google Scholar] [CrossRef]
- Wu, N.-N.; Li, R.; Li, Z.-J.; Tan, B. Effect of Germination in the Form of Paddy Rice and Brown Rice on Their Phytic Acid, GABA, γ-Oryzanol, Phenolics, Flavonoids and Antioxidant Capacity. Food Res. Int. 2022, 159, 111603. [Google Scholar] [CrossRef]
- Chang, X.; Ye, Y.; Pan, J.; Lin, Z.; Qiu, J.; Guo, X.; Lu, Y. Comparative Assessment of Phytochemical Profiles and Antioxidant Activities in Selected Five Varieties of Wampee (Clausena lansium) Fruits. Int. J. Food Sci. Technol. 2018, 53, 2680–2686. [Google Scholar] [CrossRef]
- Wang, B.; Nie, C.; Li, T.; Zhao, J.; Fan, M.; Li, Y.; Qian, H.; Wang, L. Effect of Boiling and Roasting on Phenolic Components and Their Bioaccessibilities of Highland Barley. Food Res. Int. 2022, 162, 112137. [Google Scholar] [CrossRef] [PubMed]
- Li, X.; Guo, J.; Liang, N.; Jiang, X.; Song, Y.; Ou, S.; Hu, Y.; Jiao, R.; Bai, W. 6-Gingerol Regulates Hepatic Cholesterol Metabolism by Up-Regulation of LDLR and Cholesterol Efflux-Related Genes in HepG2 Cells. Front. Pharmacol. 2018, 9, 159. [Google Scholar] [CrossRef] [PubMed]
- Meng, C.; Zhou, L.; Huang, L.; Gu, Q.; Du, X.; Wang, C.; Liu, F.; Xia, C. Chlorogenic Acid Regulates the Expression of NPC1L1 and HMGCR through PXR and SREBP2 Signaling Pathways and Their Interactions with HSP90 to Maintain Cholesterol Homeostasis. Phytomedicine 2024, 123, 155271. [Google Scholar] [CrossRef]
- Wu, X.; Li, B.; Lu, H.; Ling, X.; Hu, Z.; Luo, Y.; Qin, D.; Yang, F.; Tang, Y.; Xie, T.; et al. Parboiled Rice Extracts Ameliorate Oleic Acid-Induced Steatosis of HepG2 Cell and Its Molecular Mechanism. J. Funct. Foods 2023, 110, 105853. [Google Scholar] [CrossRef]
- Zhang, H.; Fan, M.; Qian, H.; Wang, L.; Li, Y. Boiling Outperforms Other Thermal Treatments in Enhancing Bioaccessibility and Absorption of Ferulic Acid in Triticale Bran for Aging Populations. Food Biosci. 2025, 71, 107399. [Google Scholar] [CrossRef]
- Liu, J.; Li, Y.; Sun, C.; Liu, S.; Yan, Y.; Pan, H.; Fan, M.; Xue, L.; Nie, C.; Zhang, H.; et al. Geniposide Reduces Cholesterol Accumulation and Increases Its Excretion by Regulating the FXR-Mediated Liver-Gut Crosstalk of Bile Acids. Pharmacol. Res. 2020, 152, 104631. [Google Scholar] [CrossRef]
- Shao, Y.; Bao, J. Polyphenols in Whole Rice Grain: Genetic Diversity and Health Benefits. Food Chem. 2015, 180, 86–97. [Google Scholar] [CrossRef]
- Cáceres, P.J.; Martínez-Villaluenga, C.; Amigo, L.; Frias, J. Maximising the Phytochemical Content and Antioxidant Activity of Ecuadorian Brown Rice Sprouts through Optimal Germination Conditions. Food Chem. 2014, 152, 407–414. [Google Scholar] [CrossRef]
- Sumczynski, D.; Kotásková, E.; Orsavová, J.; Valášek, P. Contribution of Individual Phenolics to Antioxidant Activity and In Vitro Digestibility of Wild Rices (Zizania aquatica L.). Food Chem. 2017, 218, 107–115. [Google Scholar] [CrossRef]
- Yan, J.; Zhu, Y.; Hou, Y.; Luo, Z.; Li, J.; Luo, W.; Zhang, Y.; Guan, X. A Combination of Germination and Moderate Milling Improves the Textural Quality and Alters Starch Digestion Characteristics of Brown Rice. Int. J. Biol. Macromol. 2025, 320, 146119. [Google Scholar] [CrossRef] [PubMed]
- Ren, C.; Lu, S.; Guan, L.; Hong, B.; Zhang, Y.; Huang, W.; Li, B.; Liu, W.; Lu, W. The Metabolomics Variations among Rice, Brown Rice, Wet Germinated Brown Rice, and Processed Wet Germinated Brown Rice. J. Integr. Agric. 2022, 21, 2767–2776. [Google Scholar] [CrossRef]
- Lee, S.; Lee, D.E.; Singh, D.; Lee, C.H. Metabolomics Reveal Optimal Grain Preprocessing (Milling) toward Rice Koji Fermentation. J. Agric. Food Chem. 2018, 66, 2694–2703. [Google Scholar] [CrossRef] [PubMed]
- Barathikannan, K.; Chelliah, R.; Vinothkanna, A.; Prathiviraj, R.; Tyagi, A.; Vijayalakshmi, S.; Lim, M.-J.; Jia, A.-Q.; Oh, D.-H. Untargeted Metabolomics-Based Network Pharmacology Reveals Fermented Brown Rice towards Anti-Obesity Efficacy. npj Sci. Food 2024, 8, 20. [Google Scholar] [CrossRef]
- Lv, R.; Liu, J.; Li, S.; Gong, D.; Wang, L.; Yuan, X.; Chen, X.; Li, Y. Discovery of Vitexin, Isovitexin and Catechin as Hypoglycemic Factors in Mung Bean via Metabolomics Combined with In Vitro Experiments. Food Prod. Process. Nutr. 2025, 7, 41–55. [Google Scholar] [CrossRef]
- Yoon, D.S.; Cho, S.Y.; Yoon, H.J.; Kim, S.R.; Jung, U.J. Protective Effects of P-Coumaric Acid against High-Fat Diet-Induced Metabolic Dysregulation in Mice. Biomed. Pharmacother. 2021, 142, 111969. [Google Scholar] [CrossRef]
- Zhu, T.; Corraze, G.; Plagnes-Juan, E.; Skiba-Cassy, S. Cholesterol Metabolism Regulation Mediated by SREBP-2, LXRα and miR-33a in Rainbow Trout (Oncorhynchus mykiss) Both In Vivo and In Vitro. PLoS ONE 2020, 15, e0223813. [Google Scholar] [CrossRef]
- Goldstein, J.L.; DeBose-Boyd, R.A.; Brown, M.S. Protein Sensors for Membrane Sterols. Cell 2006, 124, 35–46. [Google Scholar] [CrossRef]
- Dubuc, G.; Chamberland, A.; Wassef, H.; Davignon, J.; Seidah, N.G.; Bernier, L.; Prat, A. Statins Upregulate PCSK9, the Gene Encoding the Proprotein Convertase Neural Apoptosis-Regulated Convertase-1 Implicated in Familial Hypercholesterolemia. Arterioscler. Thromb. Vasc. Biol. 2004, 24, 1454–1459. [Google Scholar] [CrossRef]
- Guo, J.; Li, Y.; Yuan, Y.; Li, X.; Li, X.; Jiang, X.; Bai, W.; Jiao, R. Cholesterol-Lowering Activity of 10-Gingerol in HepG2 Cells Is Associated with Enhancing LDL Cholesterol Uptake, Cholesterol Efflux and Bile Acid Excretion. J. Funct. Foods 2022, 95, 105174. [Google Scholar] [CrossRef]
- Matsuo, M. ABCA1 and ABCG1 as Potential Therapeutic Targets for the Prevention of Atherosclerosis. J. Pharmacol. Sci. 2022, 148, 197–203. [Google Scholar] [CrossRef]
- Goodwin, B.; Jones, S.A.; Price, R.R.; Watson, M.A.; McKee, D.D.; Moore, L.B.; Galardi, C.; Wilson, J.G.; Lewis, M.C.; Roth, M.E.; et al. A Regulatory Cascade of the Nuclear Receptors FXR, SHP-1, and LRH-1 Represses Bile Acid Biosynthesis. Mol. Cell 2000, 6, 517–526. [Google Scholar] [CrossRef]
- Chambers, K.F.; Day, P.E.; Aboufarrag, H.T.; Kroon, P.A. Polyphenol Effects on Cholesterol Metabolism via Bile Acid Biosynthesis, CYP7A1: A Review. Nutrients 2019, 11, 2588. [Google Scholar] [CrossRef]







Disclaimer/Publisher’s Note: The statements, opinions and data contained in all publications are solely those of the individual author(s) and contributor(s) and not of MDPI and/or the editor(s). MDPI and/or the editor(s) disclaim responsibility for any injury to people or property resulting from any ideas, methods, instructions or products referred to in the content. |
© 2026 by the authors. Licensee MDPI, Basel, Switzerland. This article is an open access article distributed under the terms and conditions of the Creative Commons Attribution (CC BY) license.
Share and Cite
Ding, N.; Pang, X.; Yan, Y.; Fan, M.; Qian, H.; Wang, L.; Li, Y. Discovery of p-Coumaric Acid as a Candidate Cholesterol-Lowering Factor in Germinated Brown Rice via Untargeted Metabolomics Combined with a Cholesterol-Induced HepG2 Cell Model. Foods 2026, 15, 1344. https://doi.org/10.3390/foods15081344
Ding N, Pang X, Yan Y, Fan M, Qian H, Wang L, Li Y. Discovery of p-Coumaric Acid as a Candidate Cholesterol-Lowering Factor in Germinated Brown Rice via Untargeted Metabolomics Combined with a Cholesterol-Induced HepG2 Cell Model. Foods. 2026; 15(8):1344. https://doi.org/10.3390/foods15081344
Chicago/Turabian StyleDing, Ningxin, Xiangyu Pang, Yixuan Yan, Mingcong Fan, Haifeng Qian, Li Wang, and Yan Li. 2026. "Discovery of p-Coumaric Acid as a Candidate Cholesterol-Lowering Factor in Germinated Brown Rice via Untargeted Metabolomics Combined with a Cholesterol-Induced HepG2 Cell Model" Foods 15, no. 8: 1344. https://doi.org/10.3390/foods15081344
APA StyleDing, N., Pang, X., Yan, Y., Fan, M., Qian, H., Wang, L., & Li, Y. (2026). Discovery of p-Coumaric Acid as a Candidate Cholesterol-Lowering Factor in Germinated Brown Rice via Untargeted Metabolomics Combined with a Cholesterol-Induced HepG2 Cell Model. Foods, 15(8), 1344. https://doi.org/10.3390/foods15081344

