Abstract
Zanthoxylum species, commonly known as Sichuan pepper, are valued as food ingredients for their unique aroma and pungency. However, a comprehensive understanding of their lipid composition, which may serve as both flavor precursors and nutritional components, remains limited. In this study, we performed a comparative lipidomic analysis of three economically important Zanthoxylum species (Z. bungeanum, Z. schinifolium, and Z. armatum) using ultra-high-performance liquid chromatography coupled with high-resolution mass spectrometry. Fatty acids were concurrently analyzed by gas chromatography. A total of 315 lipid molecules were identified and categorized into 53 fatty acyls, 132 glycerolipids, 50 glycerophospholipids, 46 sphingolipids, and 34 sterol lipids. Triacylglycerols (22.84–54.25%) and free fatty acids (28.07–39.61%) were the most abundant lipid subclasses. Multivariate statistical analysis revealed 44 significantly different lipid molecules among the species, and pathway enrichment analysis indicated glycerolipid metabolism as the most significantly altered pathway. Furthermore, fatty acid profiling showed a nutritionally balanced n-6/n-3 polyunsaturated fatty acid ratio (1.04–1.12). These species-specific lipid signatures not only provide a basis for varietal authentication but also highlight the potential of Zanthoxylum lipids in shaping flavor profiles and contributing to nutritional value, supporting their diversified application in food products.
1. Introduction
Huajiao, commonly known as Sichuan pepper, refers to the oil-rich pericarp of certain Zanthoxylum species (Rutaceae). With a history of over 2000 years in Chinese culinary and medicinal tradition [1,2], it is highly valued for its characteristic sensory properties and bioactivities. Over recent decades, Zanthoxylum (Sichuan pepper) has become a major agricultural product in China. In 2022, the national production reached 574,000 tons, with a total value exceeding CNY 40 billion, and Sichuan Province led in both cultivation area and yield [3]. This substantial production is predominantly channeled into the food sector. Beyond direct use as a spice, it is extensively processed into forms such as Sichuan pepper oil, compound seasoning pastes, and hotpot bases, where its content is significant [4,5]. Consequently, a systematic characterization of its lipid profile—the key to flavor formation and potential nutritional value—is crucial for product quality, authenticity, and the development of lipid-based functional ingredients. Beyond its culinary significance, Zanthoxylum also holds official medicinal status in China. The dried ripe pericarps of both Z. schinifolium and Z. bungeanum are officially documented in the Chinese Pharmacopoeia for treating conditions such as stomachache and pruritus [6].
Red huajiao (RHJ, Z. bungeanum), green huajiao (GHJ, Z. schinifolium), and tengjiao (TJ, Z. armatum) are the most widely cultivated and consumed Zanthoxylum species in China. These three species exhibit distinct flavor profiles, influenced by their geographical distributions and morphological characteristics. RHJ, primarily cultivated in western and southwestern China, is characterized by an intense numbing sensation [7]. GHJ, mainly grown in southwestern regions, is distinguished by a fresh, pungent aroma and numbing taste [8]. TJ, extensively cultivated in southern China, possesses a unique sensory profile combining numbing effect with a fruity aroma [9].
Pharmacological studies have demonstrated that huajiao extracts possess various biological activities, including anti-inflammatory [10,11], antioxidant [12], antimicrobial [13], and anesthetic effects [14,15], largely attributed to their diverse secondary metabolites [2,16]. Previous phytochemical research on huajiao has primarily focused on terpenoids, alkaloids, coumarins, lignans, and flavonoids, aiming to elucidate the basis of its sensory properties and health benefits [1,2,16,17,18]. In contrast, lipids—fundamental as energy reserves and structural components of cellular membranes—have received comparatively little attention. Beyond basic metabolic functions, lipids also serve as signaling molecules and participate in plant communication [19]. Notably, lipids act as important flavor precursors; their oxidation and degradation generate volatile aroma compounds such as aldehydes and ketones, significantly contributing to huajiao’s unique fragrance and taste [20,21,22]. Furthermore, lipid composition can reflect ecological adaptability and quality variation among species, offering insights into the distinct characteristics of different huajiao varieties [23,24,25]. However, our current understanding of lipids in Zanthoxylum remains fragmented. While earlier gas chromatography studies indicated that dried huajiao pericarps and seeds are rich in unsaturated fatty acids like linoleic and oleic acid [26,27], a systematic and comprehensive lipidomic profile is still lacking. This creates a significant knowledge gap, disconnecting the extensive research on volatiles from the underlying lipid precursors that give rise to them.
Lipidomics, utilizing high-resolution mass spectrometry (e.g., UPLC-MS) coupled with multivariate statistics, enables efficient and precise identification and quantification of thousands of lipid species within complex biological matrices [28,29]. This approach has been successfully applied in food science to authenticate olive oil varieties, address process optimization issues in peanut oil processing, and trace flavor determinants in tea [30,31,32]. Compared to conventional methods, modern lipidomics allows for the simultaneous profiling of multiple lipid categories—including glycerolipids (GLs), glycerophospholipids (GPs), and sphingolipids (SPs)—and reveals dynamic metabolic networks, providing a powerful tool for elucidating lipid metabolic differentiation among huajiao species [23,33,34].
Building on advances in lipidomics [35], this study employed a UPLC-Q-TOF-MS/MS-based lipidomics approach to comprehensively characterize the lipid profiles in the fresh pericarps of three economically important Zanthoxylum species: red huajiao (RHJ, Z. bungeanum), green huajiao (GHJ, Z. schinifolium), and tengjiao (TJ, Z. armatum). The specific objectives were (1) to comprehensively characterize and compare their lipid profiles at the molecular level; (2) to identify lipid biomarkers that can discriminate among the three species; (3) to explore the key metabolic pathways underlying the observed lipid variations; and (4) to evaluate the fatty acid composition. Our work provides the first comparative lipidomic landscape of these species, addressing a critical knowledge gap and establishing a foundational dataset for future research on food authentication, nutritional assessment, quality control, and the development of functional lipid ingredients from Zanthoxylum.
2. Materials and Methods
2.1. Materials
Dichloromethane (CH2Cl2) and methanol (MeOH) of analytical grade were purchased from Merck (Rahway, NJ, USA). Acetonitrile (ACN), isopropanol (IPA), and ammonium acetate of LC-MS grade were obtained from Sigma-Aldrich (St. Louis, MO, USA). Ultrapure water was produced by a Mili-Q system (Bedford, MA, USA). Lipid internal standards, including fatty acid (FA d4 C16:0), triacylglycerol (TG 15:0/18:1(d7)/15:0), diacylglycerol (DG 15:0/18:1(d7)), monoacylglycerol (MG 18:1(d7)), phosphatidylcholine (PC 15:0/18:1(d7)), lysophosphatidylcholine (LPC 18:1(d7)), phosphatidylethanolamine (PE 15:0/18:1(d7)), lysophosphatidylethanolamine (LPE 18:1(d7)), phosphatidylinositol (PI 15:0/18:1(d7)), phosphatidylglycerol (PG 15:0/18:1(d7)), phosphatidylserine (PS 15:0/18:1(d7)), Cholesteryl Ester (18:1(d7)), C15 ceramide-d7, and sphingomyelin (SM d18:1/18:1(d9)) were purchased from Avanti Polar Lipids (Alabaster, AL, USA). A mixed methanol solution containing all lipid standards at 10 μg/mL each was prepared and stored at –20 °C.
Fresh fruits of three Zanthoxylum species—red huajiao (Z. bungeanum), green huajiao (Z. schinifolium), and tengjiao (Z. armatum)—were collected from their primary cultivation bases in Sichuan Province, during the peak maturation period (July 30—1 August 2024). Specifically, Z. bungeanum was sampled from Jiuxiang, Hanyuan County, Ya’an (29°33′ N, 102°37′E; elevation: 1475 m); Z. schinifolium from Gaoban, Jintang County, Chengdu (30°63′ N, 104°63′ E; elevation: 423 m); and Z. armatum from Zhongbao, Hongya County, Meishan (29°52′ N, 103°16′ E; elevation: 508 m) (Figure S1). All sampling sites feature distinct microclimatic and edaphic conditions conducive to Zanthoxylum cultivation. For each species, three biological replicates were collected. Each replicate comprised approximately 30 fresh fruits randomly harvested from multiple healthy plants within the standardized plantation. The samples were identified by Professor Chu Chen, a plant taxonomist at Sichuan Academy of Chinese Medicine Sciences, and stored at –80 °C prior to analysis.
2.2. Total Lipid Extraction
Total lipids were extracted from huajiao pericarps using a modified Folch method [36,37]. Briefly, seeds were removed from fresh fruits on ice, and the pericarps were ground into powder under liquid nitrogen. An aliquot of 50 mg powder was weighed into a glass tube, followed by the addition of an 80 μL (10 μg/mL) internal standard mixture, 2 mL of CH2Cl2, and 2 mL of MeOH. The mixture was vortexed for 1 h, after which 2 mL of CH2Cl2 and 1.6 mL of ultrapure water were added. After further vortexing and centrifugation at 5000 rpm for 10 min, the subnatant was collected and evaporated to dryness under a nitrogen stream. The residue was redissolved in 800 μL of CH2Cl2/MeOH (1:1, v/v) and filtered through a 0.22 μm syringe filter. All extractions were performed in triplicate as biological replicates (i.e., using separate fruits from different individual plants), and the extracts were stored at –20 °C until UPLC-Q-TOF-MS analysis.
2.3. UPLC-Q-TOF-MS Analysis for Lipid Profiling
Lipid separation was performed on a Shimadzu UPLC-30A system (Kyoto, Japan) equipped with a Kinetex C18 column (100 × 2.1 mm, 2.6 μm, Phenomenex, Torrance, CA, USA) and a corresponding Security Guard precolumn. The mobile phases consisted of (A) H2O/MeOH/ACN (1:1:1, v/v/v) containing 5 mM ammonium acetate and (B) IPA/ACN (5:1, v/v) containing 5 mM ammonium acetate. The gradient elution program was as follows: 0–0.5 min, 80% A; 0.5–1.5 min, 60% A; 1.5–2 min, 40% A; 2–10 min, 5% A; 10–12 min, 5% A; 12–13.1 min, 80% A, 13.1–14 min, 80% A. The flow rate was 0.4 mL/min, the autosampler temperature was maintained at 4 °C, and the column temperature was set at 60 °C. The injection volume was 3 μL.
Mass spectrometry analysis was conducted using a TripleTOF 6600 system (AB Sciex, Concord, ON, Canada) with an electrospray ionization (ESI) source operating in both positive and negative modes. The MS parameters were set as follows: ion spray voltage, +5500 V/−4500 V; mass range, 100–1200 m/z; ion source gas 1 and gas 2 at 50 psi; curtain gas at 35 psi; interface heater temperature at 600 °C. Information-dependent acquisition (IDA) was used for MS/MS fragmentation.
To monitor instrumental stability and data quality throughout the analysis, a pooled quality control (QC) sample was prepared from equal aliquots of all samples. The QC sample was analyzed after every five experimental injections, followed by a blank solvent run. The tight clustering of QC sample data in subsequent multivariate analysis confirmed the reproducibility and stability of the system during the entire acquisition sequence.
2.4. Fatty Acid Methyl Ester (FAME) Preparation
Fatty acid methyl esters (FAMEs) were prepared according to a reported method [38]. Briefly, approximately 180 mg of fresh pericarp powder was mixed with 2 mL of 5% H2SO4 in methanol and 300 μL of toluene in a headspace vial. Then, 10 μL of methyl heptadecanoate solution (5 mg/mL, as internal standard) was added. The mixture was reacted at 95 °C for 1.5 h. After cooling to room temperature, 2 mL of 0.9% NaCl and 1 mL of n-hexane were added, followed by centrifugation at 5000 rpm for 5 min. The supernatant was collected and evaporated under nitrogen, and the residue was redissolved in 100 μL of n-hexane. All samples were prepared in triplicate and stored at –20 °C prior to GC analysis.
2.5. Gas Chromatography (GC) Analysis of Fatty Acids
FAMEs were quantified using an Agilent 7890A GC system (Santa Clara, CA, USA) equipped with a flame ionization detector (FID). Separation was achieved on a DB-FastFAME capillary column (30 m × 0.25 mm, 0.25 μm; Agilent, Santa Clara, CA, USA). The injector and detector temperatures were set at 250 °C and 260 °C, respectively. The oven temperature program was as follows: initial temperature, 80 °C, held for 0.5 min, ramped to 165 °C at 40 °C/min and held for 1 min, and then increased to 230 °C at 4 °C/min and held for 4 min. Fatty acids were identified by comparing retention times with a 37-component FAME standard mixture (Supelco FAME 37, CRM47885, Sigma-Aldrich, St. Louis, MO, USA). Relative fatty acid percentages were determined by area normalization.
2.6. Data Processing and Lipid Identification
Raw UPLC-MS data files were converted to Analysis Base File (.abf) format. Peak picking, alignment, and lipid identification were performed using MS-DIAL (version 4.60) with the integrated LipidBlast database. The mass tolerance was set to 0.01 Da for MS and 0.05 Da for MS/MS spectra, with an identification score cutoff of 80%. To enhance confidence, lipid identifications were further verified manually using PeakView (version 1.0) based on mass accuracy (error < 5 ppm), retention time (error < 5%), and isotopic pattern matching (difference < 10%). A quantitative method was established using MasterView (version 2.0), and detailed quantification was performed using MultiQuant (version 3.0.3). The peak area of each lipid species was normalized to the corresponding internal standard for relative quantification. Data are reported as relative concentrations.
2.7. Statistical Analysis
All experiments were conducted with three biological replicates, and data are presented as mean ± standard deviation (SD). The processed lipidomic data were imported into MetaboAnalyst 6.0 (http://metaboanalyst.ca (accessed on 8 March 2025) for principal component analysis (PCA), hierarchical clustering analysis (HCA), one-way analysis of variance (ANOVA), and fold-change (FC) calculation. Partial least squares-discriminant analysis (PLS-DA) and k-means clustering were performed using the Metware Cloud platform (http://cloud.metware.cn). Significantly differential lipids among three species were selected based on a variable importance in projection (VIP) score > 1.0, ANOVA p < 0.05, and FC > 1.5 or < 2/3. The p-values from the ANOVA were adjusted for multiple testing using the Benjamini–Hochberg false discovery rate (FDR) correction. Missing values were imputed with the mean of the corresponding variable.
2.8. Pathway Analysis
Lipid metabolic pathway analysis was conducted using MetaboAnalyst 6.0. Given the absence of a fully annotated genome for a closely related Rutaceae model, the Arabidopsis thaliana KEGG pathway database was selected for its superior annotation quality and comprehensive coverage of plant lipid metabolism. Pathway enrichment and topology analyses were performed using hypergeometric tests and relative betweenness centrality measures, respectively.
3. Results and Discussion
3.1. Global Lipidomic Profile of Huajiao (Zanthoxylum spp.)
Comprehensive lipidomic analysis identified 315 lipid molecules from the fresh pericarps of three Zanthoxylum species: Z. bungeanum (RHJ), Z. schinifolium (GHJ), and Z. armatum (TJ) (Table S1; Figure S2). All concentrations reported are relative, based on internal standard normalization. These lipids were classified into five major categories: fatty acyls (FAs, 53 species), glycerolipids (GLs, 132 species), glycerophospholipids (GPs, 50 species), sphingolipids (SPs, 46 species), and sterol lipids (STs, 34 species). Further subdivision yielded 22 subclasses (Table 1). At the category level, GL (35.58–59.98%), FA (32.72–43.45%), and ST (4.10–10.27%) were the most abundant, followed by SP (2.10–5.69%) and GP (1.10–5.01%). At the subclass level, triacylglycerols (TGs, 22.84–54.25%), free fatty acids (FFAs, 28.07–39.61%), and diacylglycerols (DGs, 4.39–8.02%) predominated, with substantial amounts of N-acyl ethanolamines (NAEs, 3.84–4.65%), acylated steryl glycosides (ASGs, 1.11–7.28%), and monogalactosyldiacylglycerols (MGDGs, 0.89–5.24%) also present (Table 1 and Figure 1A–C). These results highlight the considerable diversity and quantitative variation in lipid composition across three Zanthoxylum species.
Table 1.
Lipid content (relative concentration, μg/g) by category and subclass in three Zanthoxylum species.
Figure 1.
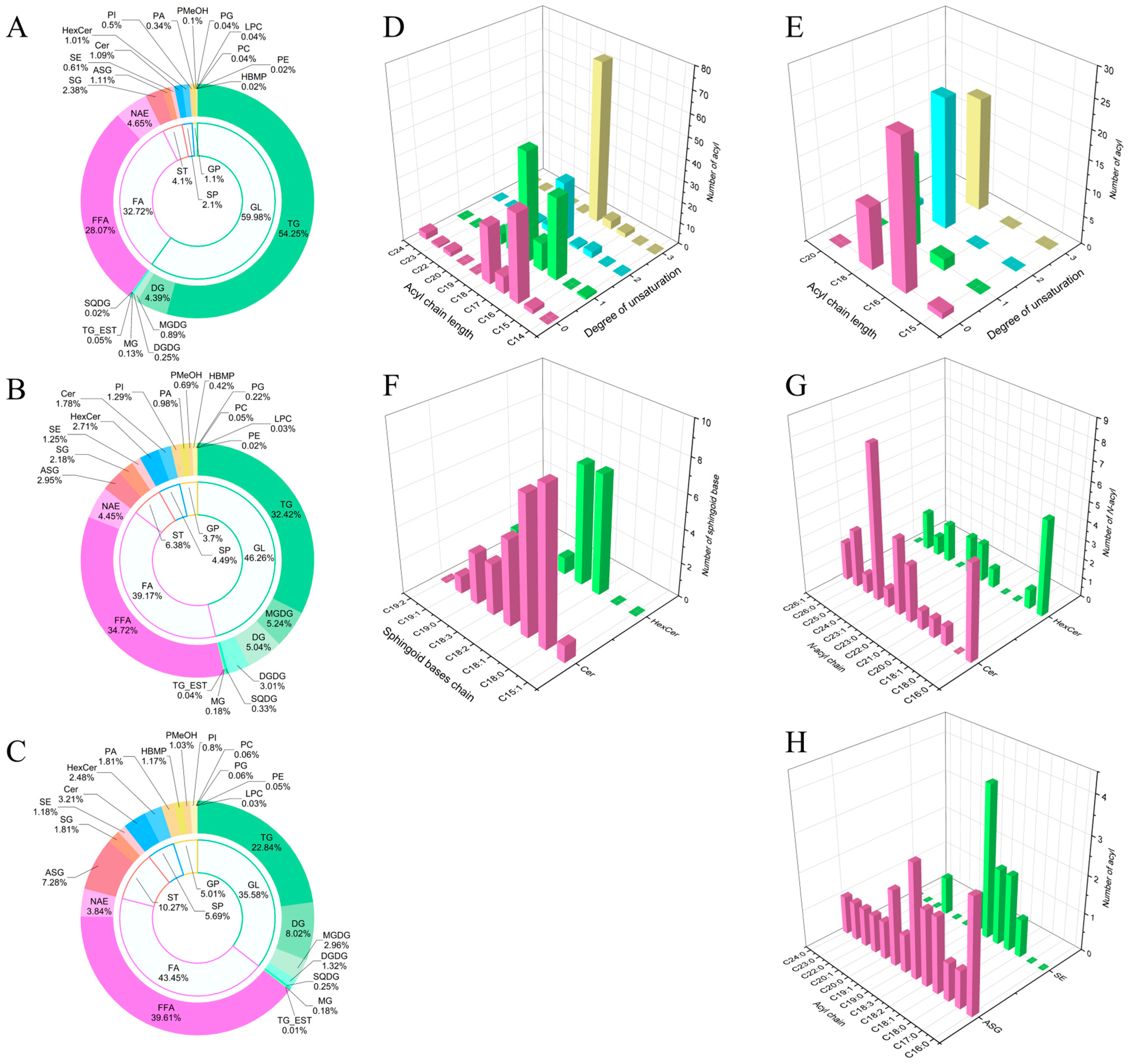
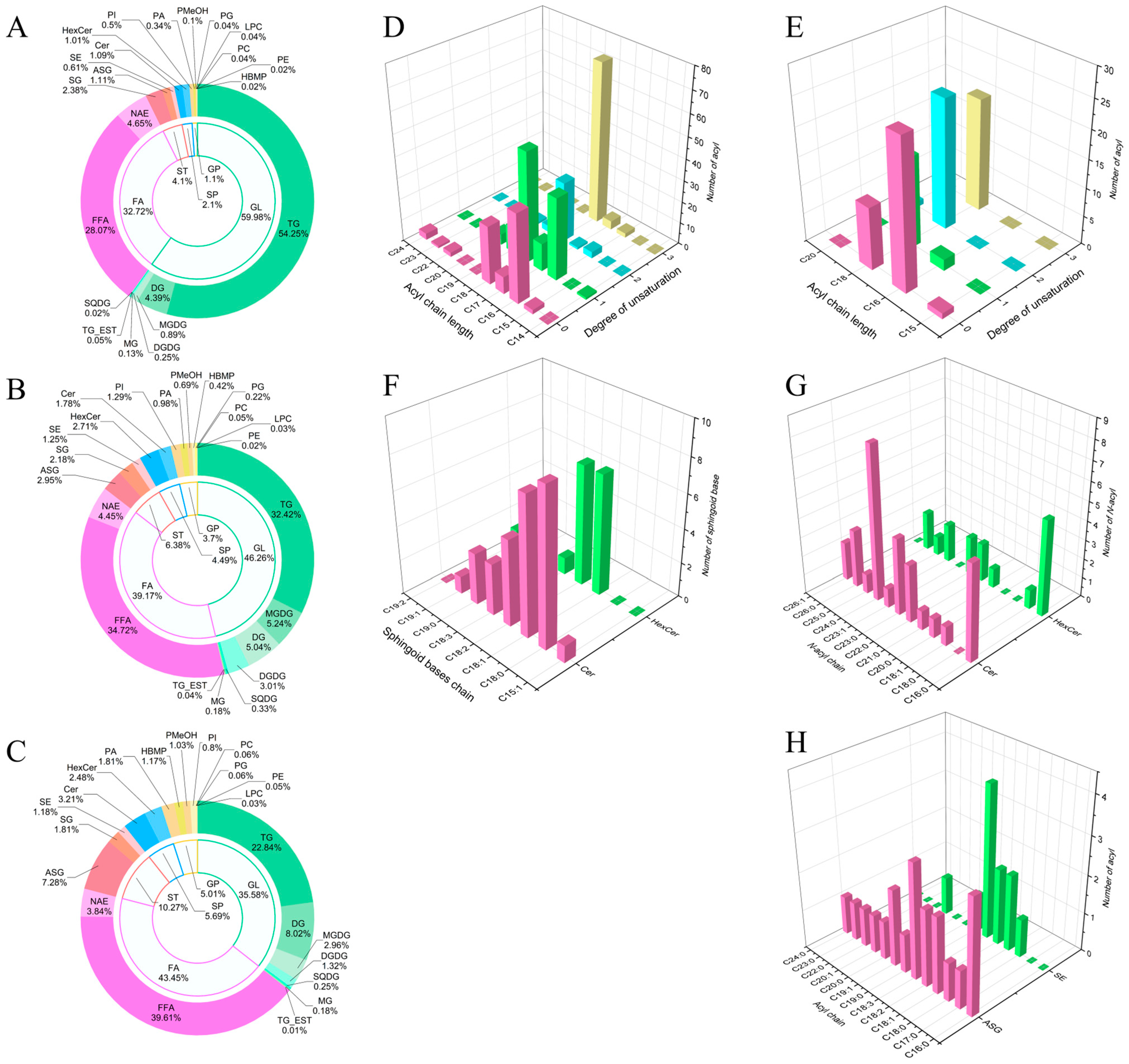
Global lipid profiles and structural characteristics in three Zanthoxylum species. (A–C) Relative abundance of lipid categories and subclasses in (A) Z. bungeanum, (B) Z. schinifolium, and (C) Z. armatum. (D,E) Distribution of chain length and unsaturation in fatty acyl moieties of GL (D) and GP (E). (F,G) Sphingoid base (F) and N-acyl chain (G) profiles in Cer and HexCer. (H) Acyl chain profiles in ASG and SE.
Lipid profiles exhibit both conserved and species-specific features. Due to the limited lipidomic studies on Rutaceae plants—currently restricted to Citrus sphaerocarpa—we also included bell pepper (Capsicum annuum, Solanaceae) and Camellia oleifera (Theaceae) for comparative analysis. A study on C. sphaerocarpa pericarp cultivated in Japan identified 732 lipid molecules across six categories and 45 subclasses, with GL dominating (61.41% of total lipids) and TG being the major subclass (38.54%) [39]. Huajiao contained fewer lipid molecules (315) and classes (five categories, 22 subclasses) but shared the dominance of GLs and TG. Sutliff et al. reported 106 lipids in North American bell pepper, including 36 GPs, 21 GLs, and 3 SPs, among others [23]. Bell pepper thus exhibits lower lipid diversity compared to huajiao and notably lacks FFA—a major lipid subclass in the latter. In contrast, the woody oil crop Camellia oleifera is characterized by an extreme predominance of TGs (91.57–93.48%), followed by DG (4.78–6.78%) and monoacylglycerol (MG, 0.59–1.05%), with other lipids occurring minimally [40]. While both huajiao and C. oleifera contain high levels of TG and DG, huajiao possesses substantially more FFAs. The distinct lipidomic signatures of huajiao (Zanthoxylum spp.) revealed by these comparisons provide a foundation for understanding Rutaceae phylogeny and functional diversity.
3.2. Structural Characteristics of Huajiao Lipids
Based on the LIPIDS MAPS classification system [41], five major lipid categories were identified in huajiao: FA, GL, GP, SP, and ST.
Fatty acyls (FAs), the fundamental building blocks of complex lipids, were represented by 30 FFAs and 23 NAEs. Their acyl chains ranged from C13 to C34 with 0–5 degrees of unsaturation (Table S1). C18 chains were the most prevalent, followed by C20 and C22. While FFAs contained up to three double bonds (e.g., FA 18:3 and FA 20:3), NAEs exhibited higher unsaturation, with up to five double bonds (e.g., NAE 18:5, NAE 20:5).
Long-chain fatty acyls are common structural motifs in glycerolipids (GLs) and glycerophospholipids (GPs), contributing to their molecular diversity. GLs (132 species) incorporated acyl chains ranging from C14 to C24, with C18 being the most abundant (180 chains), followed by C16 (84 chains). Monounsaturated chains predominated (120 chains), and the most common acyl groups were FA 18:3 (74 chains) and FA 18:1 (51 chains) (Figure 1D). In contrast, the 50 GPs featured acyl chains from C15 to C20, with C18 again dominant (70 chains). However, saturated chains were more prevalent in GPs (38 chains), and the predominant acyl groups were FA 16:0 (26 chains) and FA 18:2 (23 chains) (Figure 1E).
Sphingolipids (SPs), characterized by a sphingoid base and a N-acyl chain, included 30 ceramides (Cers) and 16 hexosylceramides (HexCers). Cer exhibited greater structural diversity in both the sphingoid base and N-acyl chain compared to HexCer. Sphingoid base chain lengths ranged from C15 to C19, with monounsaturated species being most common. Ceramide sphingoid bases were primarily C 18:0 and C 18:1, whereas HexCers bases were mainly C 18:1 and C 18:2 (Figure 1F). N-acyl chains spanned C16 to C26 and were predominantly saturated, with FA 24:0 being the most abundant in Cer, and FA 16:0 dominating in HexCer (Figure 1G).
Sterol lipids (STs) comprised 24 molecular species, categorized into acylated steryl glycosides (ASGs, 20 species), steryl glycosides (SGs, 3 species), and sterol esters (SEs, 11 species). These lipids were built on four core sterol skeletons: campesterol, sitosterol, stigmasterol, and brassicasterol. ASGs contained the first three sterol types, SEs included all four, and SGs were limited to stigmasterol. Analysis of their acyl moieties revealed that ASG structures incorporated a diverse range of acyl chains (C16–C24), which were predominantly saturated (10 out of 20 chains) and rich in C18 species (8 chains). In contrast, SEs featured fewer distinct acyl types, also predominantly C18-based (9 out of 11 chains), but exhibited a more balanced distribution between saturated and unsaturated states (Figure 1H).
3.3. Interspecies Variation in Lipid Composition
Lipids constitute a major class of metabolites in huajiao. Given their well-established role as key precursors to volatile aroma compounds (e.g., via lipid oxidation), their compositional profile may significantly influence flavor characteristics and could serve as a potential biochemical marker for quality evaluation. Comparative analysis revealed substantial differences between RHJ, GHJ, and TJ. The total lipid content was highest in RHJ (6965.18 ± 395.46 μg/g), followed by TJ (4388.90 ± 96.04 μg/g) and GHJ (3909.32 ± 314.31 μg/g) (Table 1). Although the three species shared the same lipid categories and molecular species, their relative abundances differed markedly. GLs were the most abundant category in RHJ (59.98%) and GHJ (46.26%), followed by FAs (32.72% and 39.17%). In contrast, TJ was dominated by FAs (43.45%), followed by GLs (35.58%) (Figure 1A–C).
3.3.1. Multivariate Statistical Analysis
To obtain an overview of lipid compositional differences among the three huajiao species and assess reproducibility within biological replicates, multivariate analyses were employed. Principal component analysis (PCA), an unsupervised pattern recognition technique [42], was applied to visualize global lipidomic differences. PCA clearly separated the three species, with all biological replicates clustering tightly within the 95% confidence interval, demonstrating high reproducibility. The first two principal components explained 87% (PC1) and 8% (PC2) of the total variance, effectively capturing species-specific lipidomic signatures (Figure 2A). To identify the lipid molecules responsible for this separation, the PCA loadings were examined in a biplot (Figure S3). The loading plot revealed that the segregation along the dominant PC1 axis was predominantly driven by a suite of triacylglycerols (TGs). To corroborate these findings, hierarchical cluster analysis (HCA) was applied. This unsupervised clustering method, which constructs a hierarchical tree structure to reveal data groupings [43], further confirmed the distinct separation, as evidenced by the dendrogram and heatmap, which showed clear clustering by species (Figure S4).
Figure 2.
Multivariate analysis of huajiao lipidomes. (A) Principal component analysis (PCA) score plot revealing clear separation among three Zanthoxylum species. (B) k-means cluster analysis results, showing species-specific accumulation patterns (cluster sizes are given in parentheses). R: Z. bungeanum, G: Z. schinifolium, T: Z. armatum, QC: quality control.
To explore finer-scale patterns in lipid abundance variations, k-means clustering was applied to the 315 detected lipid molecules. This unsupervised machine learning algorithm grouped lipids into 10 clusters based on their concentration trends across the three species (Table S2) [44]. Lipid category distribution within clusters showed distinct patterns: FAs and GLs were enriched in Cluster 9, GPs and SPs in Cluster 7, and STs in Cluster 4 (Table S3). Based on the abundance trends across species, the lipids were grouped into four major variation patterns: (1) Clusters 1, 6, and 10 exhibited significantly higher lipid content in GHJ than in RHJ and TJ, with no consistent difference between the latter two; (2) Clusters 2, 3, and 9 showed the opposite trend, with the lowest abundance in GHJ; (3) Clusters 4, 7, and 8 displayed a progressive increase in lipid content from RHJ to TJ, most markedly in Cluster 7; and (4) Cluster 5 showed a decreasing trend from RHJ to TJ (Figure 2B). These results highlight not only interspecies differences at the lipid subclass level but also distinct accumulation patterns among individual lipid molecules within the same subclass, indicating highly specific lipid regulatory mechanisms in each huajiao species.
3.3.2. Identification of Differential Lipids
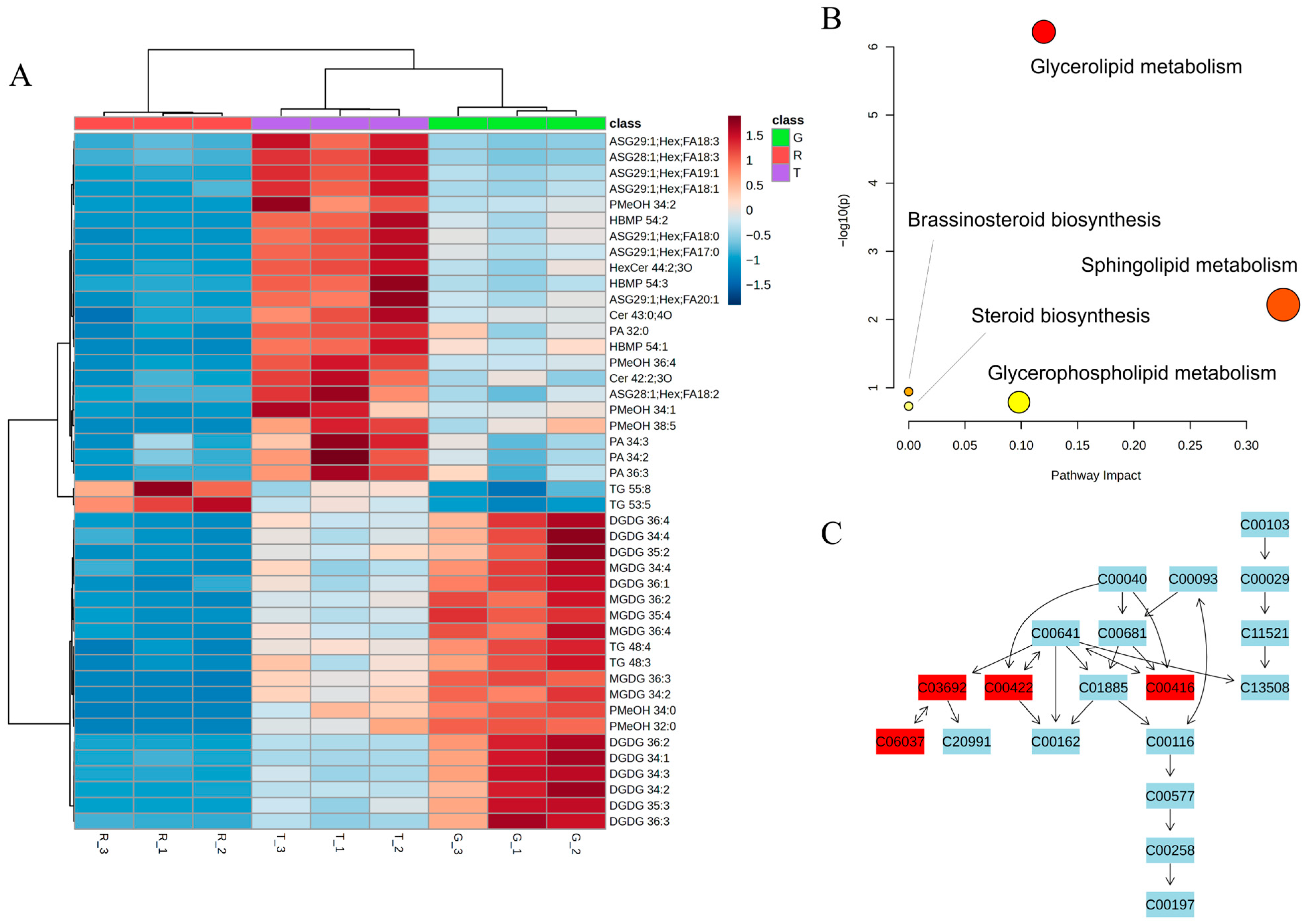
To identify specific lipid molecules responsible for the observed interspecies differentiation, differential analysis was performed using a combination of variable importance in projection (VIP) from partial least squares-discriminant analysis (PLS-DA), ANOVA p-values, and fold change (FC) criteria. A lipid was considered differential if it met the thresholds of VIP > 1.0, p < 0.05, and FC > 1.5 or < 2/3 in all pairwise comparisons among the three species. This rigorous approach identified 44 differential lipids, belonging to nine subclasses: TG (4 species), MGDG (6), digalactosyldiacylglycerol (DGDG, 10), phosphatidylmethanol (PMeOH, 6), hemibismonoacylglycerophosphates (HBMP, 3), phosphatidic acid (PA, 4), Cer (2), HexCer (1), and ASG (8) (Table S4). A heatmap visualization showed distinct abundance patterns: RHJ had the lowest levels for most differential lipids except TG 55:8 and TG 53:5; TJ exhibited the highest levels for half of the lipids; and GHJ showed the highest abundance for 20 lipids (Figure 3A). While certain subclasses (e.g., DGDG, MGDG, PA, HBMP, Cer, and ASG) showed consistent variation trends across species, others (e.g., PMeOH and TG) exhibited divergent patterns, underscoring the complexity of lipid compositional differences.
Figure 3.
Characterization of differential lipids and their associated metabolic pathways in huajiao. (A) Heatmap from hierarchical cluster analysis of the 44 differential lipids across Z. bungeanum (R), Z. schinifolium (G), and Z. armatum (T). The complete identification details and full acyl chain compositions for all differential lipids are provided in Supplementary Table S1. (B) Enrichment analysis of key lipid metabolic pathways impacted by the differential lipids. (C) Schematic of the glycerolipid metabolism pathway; KEGG compound identifiers are shown, and differential lipids identified as key components are highlighted in red.
To elucidate the metabolic pathways associated with the differential lipids identified in the three huajiao species, the 44 differential lipids were mapped to the Kyoto Encyclopedia of Genes and Genomes (KEGG) for ID retrieval. Pathway enrichment analysis using MetaboAnalyst 6.0 revealed five significantly enriched metabolic pathways (Figure 3B). Glycerolipid metabolism was the most significantly affected (−log10(p) = 6.22, impact = 0.12), followed by sphingolipid metabolism (−log10(p) = 2.22, impact = 0.33). Key differential lipids mapped to the glycerolipid metabolism pathway included PA (C00416), TG (C00422), MGDG (C03692), and DGDG (C06037) (Figure 3C). The schematic of this pathway illustrates that PA can be hydrolyzed by lipid phosphate phosphatase (LPP) to generate DG, which in turn can be re-esterified to PA by diacylglycerol kinase (DGK) or acylated to TG by diacylglycerol acyltransferase (DGAT). Alternatively, DG can be glycosylated to MGDG by MGDG synthase, and subsequently to DGDG by DGDG synthase. A comparative analysis of the content of these key lipids across the three species revealed distinct metabolic divergences: MGDG, DGDG, and TG were most abundant in GHJ and least abundant in RHJ, whereas PA reached its highest level in TJ and its lowest in RHJ. These differential accumulation patterns underscore significant differences in the flux of glycerolipid metabolism among the three huajiao species. The prominence of the glycerolipid metabolism pathway suggests its potential role in shaping species-specific traits, including adaptation to distinct growing environments and the formation of flavor precursors. Consequently, the identified lipids provide strong candidates for future investigations into the biochemical basis of huajiao’s distinct ecology, flavor, and bioactivity. Directly linking these lipids to sensory properties, however, would require integrated volatilomic and sensory studies.
3.3.3. Variations in Glycerolipids
Glycerolipids (GLs), essential for energy storage and as metabolic intermediates in plants [45], were the most abundant lipid category in all three species (Figure 4A). The 132 GL molecules were classified into seven subclasses: MG, DG, TG, triacylglycerol estolide (TG_EST), MGDG, DGDG, and sulfoquinovosyl diacylglycerol (SQDG) (Figure 4B). TG was the predominant subclass, especially in RHJ (90.45% of total GL), followed by GHJ (70.09%) and TJ (64.20%). DG was the second most abundant subclass in RHJ (7.32%) and TJ (22.54%), while MGDG ranked second in GHJ (11.33%). Although the subclasses were consistent across species, their molecular distribution differed markedly. RHJ’s GL profile was heavily dominated by TG, whereas GHJ and TJ exhibited more balanced distribution.
Figure 4.
Comparative abundance of lipid categories and subclasses across three Zanthoxylum species. Stacked bar charts show the relative concentration of (A) total lipid categories and relative abundance of subclasses within (B) GL, (C) FA, (D) SP and ST, and (E) GP. Values are mean ± SD (n = 3). * p < 0.05, ** p < 0.01 indicate significant differences. RHJ: Z. bungeanum, GHJ: Z. schinifolium, TJ: Z. armatum.
In plants, TG acts as a major energy storage lipid, accumulating abundantly in seeds and fruits to support germination and development [46]. The molecular composition of dominant TGs also varied. In RHJ, the top four TGs—TG (16:0/16:1/18:1), TG (16:1/16:1/18:1), TG (16:0/18:1/18:2), and TG (16:1/18:1/18:2)—collectively accounted for 44.76% of the total TG. In GHJ and TJ, however, TG (16:1/16:1/18:1) was the dominant species, accompanied significantly by TG (16:1/16:1/16:1) and TG (16:0/16:1/16:1); these three TGs constituted 54.46% and 44.64% of the total TG in GHJ and TJ, respectively. Notably, the most abundant TGs in RHJ were characterized by fatty acyl chains with relatively high average chain lengths and degrees of unsaturation compared to those in GHJ and TJ. Galactolipids MGDG and DGDG, though less abundant, are critical structural components of chloroplast membranes and are essential for photosynthesis [47].
3.3.4. Variations in Fatty Acids
Huajiao is rich in fatty acyls (FAs), with 53 FAs identified across the three species, including 30 free fatty acids (FFAs) and 23 N-acyl ethanolamines (NAE) (Figure 4C). Notably, no FAs were among the 44 differential lipids, indicating relatively stable FA profiles across species. FFAs, derived mainly from storage lipid hydrolysis, serve as energy substrates and metabolic precursors [48]. In all three species, C18 fatty acids were the predominant FFA constituents (57.36–62.64% of total FFAs), including FA 18:0 (stearic acid), 18:1 (oleic acid), 18:2 (linoleic acid), and FA 18:3 (α-linolenic acid, ALA), with ALA being the most abundant species. As an essential polyunsaturated fatty acid, ALA is partially converted in the body to eicosapentaenoic acid (EPA) and docosahexaenoic acid (DHA), contributing to cardiovascular health and other physiological benefits [49]. NAEs, which are signaling lipids generated from N-acyl-ethanolamine phospholipid (NAPE) hydrolysis by NAPE-phospholipase D (NAPE-PLD)-accounted for 8.83–14.21% of total FAs. The major NAEs included NAEs 16:2, 20:2, and 15:4. NAEs are known to regulate plant immunity and programmed cell death and have been reported to possess anti-inflammatory, immunomodulatory, and neuroprotective properties in mammalian systems [50,51,52].
3.3.5. Variations in Sterol Lipids
Sterol lipids (STs) are critical structural components of cell membranes. A total of 34 STs were identified from huajiao, categorized into three subclasses: ASG (20 species), SG (3 species), and SE (11 species) (Figure 4D). These lipids are built on four core sterols: campesterol, sitosterol, stigmasterol, and brassicasterol. Phytosterols play vital roles in membrane integrity, signaling, stress tolerance, and plant defense [53] and also exhibit bioactive properties in humans, such as cholesterol metabolism regulation, anti-inflammatory effects, and immunomodulation [54]. The distribution of ST subclasses varied notably among species: SG predominated in RHJ (57.92% of total STs), whereas ASG was dominant in GHJ (46.26%) and TJ (70.87%). At the molecular level, SG 29:1;O;Hex was most abundant in RHJ (48.95%) and GHJ (30.20%), while ASG 29:1;O;Hex;FA 16:0 and ASG 29:1;O;Hex;FA 18:3 were predominant in TJ (collectively 44.93%). As sterol conjugates, SG and ASG function as membrane stabilizers, sterol storage forms, transporters, and signaling molecules in plants [55].
3.3.6. Variations in Sphingolipids and Glycerophospholipids
Sphingolipids (SPs), characterized by a sphingoid-base backbone, are essential components of plant and animal membranes [56]. A total of 46 SPs were identified in huajiao, including 30 Cers and 16 HexCers. Cer was the major SP subclass in RHJ (51.77%) and TJ (56.34%), whereas HexCer dominated in GHJ (60.35%) (Figure 4D). Ceramides are key signaling molecules that regulate critical cellular processes, including cell differentiation, proliferation, and apoptosis [57]. In this study, the ceramides identified in huajiao were categorized into six distinct types based on structural variations in their sphingoid base and N-acyl modifications (Table S1). Cer_AP (alpha-hydroxy fatty acid–phytospingosine) was predominant in RHJ (60.02%) and GHJ (51.67%), while Cer_AS (alpha-hydroxy fatty acid–sphingosine) was most abundant in TJ (43.31%), differing primarily in their sphingoid bases (phytosphingosine vs. sphingosine).
Glycerophospholipids (GPs), vital for membrane structure and signaling [58], were the least abundant lipid category overall. Eight GP subclasses were identified: PMeOH, phosphatidylcholine (PC), lysophosphatidylcholine (LPC), phosphatidylethanolamine (PE), phosphatidylglycerol (PG), HBMP, phosphatidylinositol (PI), and PA (Figure 4E). Despite low abundance, PIs were prominent in RHJ (45.61% of total GPs) and GHJ (34.73%), whereas PA dominated in TJ (36.15%), suggesting species-specific differences in membrane lipid composition and signaling capacity.
3.4. Fatty Acid Composition Analysis
Gas chromatography (GC) analysis demonstrated significant differences in oil content among fresh pericarps. RHJ (Z. bungeanum) and TJ (Z. armatum) had relatively high oil contents (6.04 ± 0.31 mg/g and 6.69 ± 0.02 mg/g, respectively), while GHJ (Z. schinifolium) contained less (4.52 ± 0.17 mg/g) (Table S5). These findings align with previous reports indicating substantial variations in pericarp oil content among different Zanthoxylum species. For instance, Zhao et al. observed that dried pericarps of Z. bungeanum contained 341.79 mg/g of oil, exceeding the 290.59 mg/g found in dried Z. armatum pericarps [18]. This comparison also highlights that dried samples generally possess higher oil content than fresh pericarps, likely due to moisture loss during dehydration.
A total of 23 fatty acids were identified and quantified, including 12 saturated fatty acids (SFAs), 6 monounsaturated fatty acids (MUFAs), and 5 polyunsaturated fatty acids (PUFAs) (Table 2). In all three species, SFAs constituted the dominant category (62.32–64.20% of total fatty acids), followed by PUFAs (19.38–22.07%) and MUFAs (15.25–16.60%) (Figure S5). Although the types of fatty acids were consistent across species, their relative abundances differed significantly. PCA clearly separated the species based on their fatty acid profiles, with the first two principal components explaining 81.9% and 12.3% of the variance, respectively (Figure S6).
Table 2.
Relative fatty acid composition of three Zanthoxylum species (%).
Categorization by chain length showed that SFAs included three medium-chain (C6–C12) and nine long-chain (>C12) fatty acids [59]. Medium-chain SFAs represented 45.80–49.22% of total fatty acids, while long-chain SFAs accounted for 14.80–16.52%. The predominant individual fatty acids varied across species: RHJ was characterized by high C8:0 (caprylic acid, 31.99%), C16:0 (palmitic acid, 11.41%), and C18:3n3 (α-linolenic acid, 10.67%); GHJ by C8:0 (22.32%), C6:0 (caproic acid, 18.24%), and C16:0 (10.45%); and TJ by C6:0 (20.07%), C8:0 (19.75%), and C16:1 (palmitoleic acid, 9.98%). Overall, medium-chain fatty acids (C6:0, C8:0) dominated the profiles, with C18:3n3 being the major unsaturated fatty acid (9.49–10.67%) (Table 2). Comparing these results with the existing literature reveals notable discrepancies. Zhao et al. identified 12 fatty acids in dried pericarps of Z. bungeanum and Z. armatum, with PUFAs being predominant in Z. bungeanum (51.27%) and MUFAs most abundant in Z. armatum (39.74%) [18]. Another study on dried Z. bungeanum reported only nine fatty acids, with SFAs as the major class and C16:0, C18:3, and C18:1 as the most abundant [60]. These marked differences in the number, predominant classes, and specific profile of fatty acids between our study (on fresh pericarps) and prior reports (on dried materials) can be primarily attributed to the sample state. The drying process may not only concentrate non-volatile lipids (explaining the generally higher oil content in dried samples) but also drive the loss of volatile medium-chain fatty acids (MCFAs) and promote oxidative transformations of unsaturated fatty acids. Therefore, the high abundance of MCFAs (e.g., C8:0) observed here likely represents a genuine characteristic of fresh huajiao pericarps, which may have been underestimated in previous studies on dried products. Additionally, the specific cultivars and growth conditions investigated may also contribute to this distinct MCFA-rich profile.
The polyunsaturated fatty acids n-3 (omega-3) and n-6 (omega-6) play crucial roles in human health [61,62,63], but their balance is critical. The ideal n-6/n-3 ratio is considered to be between 1:1 and 4:1 [64]. Modern diets are often characterized by an excessively high n-6/n-3 ratio, which is linked to an increased risk of chronic diseases [65]. In stark contrast, the n-6/n-3 ratio in the three huajiao species ranged from a well-balanced 1.04 to 1.12 (Table 2). This well-balanced ratio positions huajiao as a promising functional ingredient for nutraceuticals and health-promoting foods specifically designed to counteract the prevalent dietary deficiency of omega-3 fatty acids and mitigate associated health risks.
4. Conclusions
This study ventures beyond the traditional focus on volatiles by presenting the first comprehensive comparative lipidomic analysis of three economically significant huajiao species (Z. bungeanum, Z. schinifolium, and Z. armatum) using UPLC-Q-TOF-MS/MS and GC-FID. We identified and characterized 315 lipid molecules, revealing significant interspecies variations in lipid categories and subclasses. Multivariate statistics confirmed distinct lipidomic signatures, and pathway analysis highlighted glycerolipid metabolism as a key differentiator. Fatty acid profiling further revealed a balanced n-6/n-3 PUFA ratio. While acknowledging limitations in relative quantification, genetic-environmental discrimination, and the need to validate the proposed links to flavor profiles, this work lays a foundational dataset for the development of value-added applications from Zanthoxylum species. These findings highlight the potential of Zanthoxylum lipids as discriminative markers for food authentication, particularly for identification between closely related or morphologically similar varieties, and as novel sources of balanced lipids for developing functional foods with distinctive flavor profiles and enhanced nutritional value.
Supplementary Materials
The following supporting information can be downloaded at https://www.mdpi.com/article/10.3390/foods15020372/s1, Figure S1: Morphological features of three Zanthoxylum species; Figure S2: Total ion chromatogram (TIC) of lipid profiles in the fresh pericarps of three Zanthoxylum species; Figure S3: Principal component analysis (PCA) biplot of lipidomic profiles; Figure S4; Hierarchical clustering analysis (HCA) heatmap of the lipid profiles from three Zanthoxylum species; Figure S5: Fatty acids composition of three Zanthoxylum species; Figure S6: Principal component analysis (PCA) score plot of all fatty acid molecules across three Zanthoxylum species; Table S1: The total lipid molecules identified from three Zanthoxylum species; Table S2: Results of k-means cluster analysis; Table S3: Numbers of lipid molecules of FA, GL, GP, SP and ST in k-means cluster analysis; Table S4: The differential lipid molecules screened out; Table S5: The total fatty acids identified from three Zanthoxylum species using GC-FID.
Author Contributions
G.X.: conceptualization, project administration, supervision, data curation, and writing—review and editing. S.X.: data curation, investigation. L.D.: investigation, and writing—original draft. C.C.: conceptualization, funding acquisition, resources, writing—review and editing. All authors have read and agreed to the published version of the manuscript.
Funding
This research was funded by the Provincial Key Research and Development Program of Sichuan, China (2024YFFK0095).
Institutional Review Board Statement
Not applicable.
Informed Consent Statement
Not applicable.
Data Availability Statement
The original contributions presented in this study are included in the article/Supplementary Material. Further inquiries can be directed to the corresponding author.
Conflicts of Interest
The authors declare no conflicts of interest.
Abbreviations
The following abbreviations are used in this manuscript:
| UPLC | Ultra-performance liquid chromatography |
| Q-TOF | Quadrupole time-of-flight |
| MS | Mass spectrometry |
| GC | Gas chromatography |
| RHJ | Red huajiao (Zanthoxylum bungeanum) |
| GHJ | Green huajiao (Zanthoxylum schinifolium) |
| TJ | Tengjiao (Zanthoxylum armatum) |
| ACN | Acetonitrile |
| IPA | Isopropanol |
| FA | Fatty acyl |
| GL | Glycerolipid |
| GP | Glycerophospholipid |
| SP | Sphingolipid |
| ST | Sterol lipid |
| FFA | Free fatty acid |
| NAE | N-acyl ethanolamine |
| MG | Monoacylglycerol |
| DG | Diacylglycerol |
| TG | Triacylglycerol |
| TG_EST | Triacylglycerol estolide |
| MGDG | Monogalactosyldiacylglycerol |
| DGDG | Digalactosyldiacylglycerol |
| SQDG | Sulfoquinovosyl diacylglycerol |
| PMeOH | Phosphatidylmethanol |
| PC | Phosphatidylcholine |
| LPC | Lysophosphatidylcholine |
| PE | Phosphatidylethanolamine |
| PG | Phosphatidylglycerol |
| HBMP | Hemibismonoacylglycerophosphate |
| PI | Phosphatidylinositol |
| PA | Phosphatidic acid |
| Cer | Ceramide |
| HexCer | Hexosylceramide |
| ASG | Acylated steryl glycoside |
| SG | Steryl glycoside |
| SE | Sterol ester |
| SFA | Saturated fatty acid |
| MUFA | Monounsaturated fatty acid |
| PUFA | Polyunsaturated fatty acid |
| FAME | Fatty acid methyl ester |
| PCA | Principal component analysis |
| HCA | Hierarchical clustering analysis |
References
- Yang, X. Aroma constituents and alkylamides of red and green huajiao (Zanthoxylum bungeanum and Zanthoxylum schinifolium). J. Agric. Food Chem. 2008, 56, 1689–1696. [Google Scholar] [CrossRef] [PubMed]
- Liang, W.; Yang, H.; Lei, H.; Xiang, Z.; Duan, Y.; Xin, H.; Han, T.; Su, J. Phytochemistry and health functions of Zanthoxylum bungeanum Maxim and Zanthoxylum schinifolium Sieb. et Zucc as pharma-foods: A systematic review. Trends Food Sci. Technol. 2024, 143, 104225. [Google Scholar] [CrossRef]
- Peng, W.; Yuan, X.; Wu, C.J. Study on the development path of Sichuan pepper industry under the background of rural revitalization based on SWOT analysis. J. Anhui Agric. Sci. 2025, 54. Available online: https://link.cnki.net/urlid/34.1076.S.20260104.1047.008 (accessed on 9 January 2026).
- Wang, L.H.; Zhao, W.H.; Peng, X.X.; Qin, M.; Xiong, L.; Wu, Z.X. Research on the development situation and countermeasures of Zanthoxylum industry in Sichuan. J. Sichuan For. Sci. Technol. 2018, 39, 50–55. [Google Scholar]
- Ma, Q.; Guo, C.C.; Xiong, W.; Yao, Y.Z. Effect of combined application of Zanthorylum bungeanum and its essential oil on the flavor of hot pot. China Condiment 2021, 46, 136–143. [Google Scholar]
- National Pharmacopoeia Commission. Pharmacopoeia of the People’s Republic of China; China Medical Science Press: Beijing, China, 2020; Volume 1, p. 166.
- Wu, Y.; Zhuo, Z.; Qian, Q.; Xu, D. Chemotaxonomic variation of volatile components in Zanthoxylum bungeanum peel and effects of climate on volatile components. BMC Plant Biol. 2024, 24, 793. [Google Scholar] [CrossRef]
- Zhuo, K.; Dong, L.; Li, D.; Chen, F. Research status of preservation and processing technology of Zanthoxylum schinifolium in China. Sci. Technol. Food Ind. 2024, 46, 413–420. [Google Scholar] [CrossRef]
- Zhu, L.; Chen, X.; Li, J.; Jiang, W.; Zhong, C.; Zhou, J.; Wu, C. Textual research on origin of Zanthoxylum armatum and consideration of its definition. Chin. Tradit. Herb. Drugs 2018, 49, 987–992. [Google Scholar] [CrossRef]
- Li, W.; Yang, S.Y.; Yan, X.T.; Sun, Y.N.; Song, S.B.; Kang, H.K.; Kim, Y.H. NF-κB inhibitory activities of glycosides and alkaloids from Zanthoxylum schinifolium stems. Chem. Pharm. Bull. 2014, 62, 196–202. [Google Scholar] [CrossRef][Green Version]
- Wang, Y.; Li, C.H.; Luo, B.; Sun, Y.N.; Kim, Y.H.; Wei, A.Z.; Gao, J.M. Isobutylhydroxyamides from Zanthoxylum bungeanum and their suppression of NO production. Molecules 2016, 21, 1416. [Google Scholar] [CrossRef]
- Sun, X.; Zhang, D.; Zhao, L.; Shi, B.; Xiao, J.; Liu, X.; Zekruman, M.; Hu, Y.; Ngouana, A.; Shi, J.; et al. Antagonistic interaction of phenols and alkaloids in Sichuan pepper (Zanthoxylum bungeanum) pericarp. Ind. Crop. Prod. 2020, 152, 112551. [Google Scholar] [CrossRef]
- Hou, X.; Li, S.; Luo, Q.; Shen, G.; Wu, H.; Li, M.; Liu, X.; Chen, A.; Ye, M.; Zhang, Z. Discovery and identification of antimicrobial peptides in Sichuan pepper (Zanthoxylum bungeanum maxim) seeds by peptidomics and bioinformatics. Appl. Microbiol. Biotechnol. 2019, 103, 2217–2228. [Google Scholar] [CrossRef]
- Tsunozaki, M.; Lennertz, R.C.; Katta, S.; Stucky, C.L.; Bautistaa, D.M. The plant-derived alkylamide, hydroxy-alpha-sanshool, induces analgesia through inhibition of voltage-gated sodium channels. Biophys. J. 2012, 102, 323a. [Google Scholar] [CrossRef]
- Bautista, D.M.; Sigal, Y.M.; Milstein, A.D.; Garrison, J.L.; Zorn, J.A.; Tsuruda, P.R.; Nicoll, R.A.; Julium, D. Pungent agents from Szechuan peppers excite sensory neurons by inhibiting two-pore potassium channels. Nat. Neurosci. 2008, 11, 772–779. [Google Scholar] [CrossRef]
- Shah, S.S.; Ahmed, S.; Zhou, B.; Shi, L. A review on pharmacological activities and phytochemical constituents of Zanthoxylum armatum DC. Nat. Prod. Res. 2024, 39, 3240–3259. [Google Scholar] [CrossRef]
- Zheng, T.; Sun, J.Q.; Shi, X.J.; Liu, D.L.; Sun, B.Y.; Deng, Y.; Zhang, D.L.; Liu, S.M. Evaluation of climate factors affecting the quality of red huajiao (Zanthoxylum bungeanum maxim.) based on UPLC-MS/MS and MexEnt model. Food Chem. X 2022, 16, 100522. [Google Scholar] [CrossRef]
- Zhao, C.; Han, M.; Tu, T.; Chen, S.; Hu, W.; Dong, L.; Zhang, F.; Zhao, Y.; Li, Z. Comparative analysis of fatty acids, volatile and non-volatile components in red huajiao (Zanthoxylum bungeanum maxim.) and green huajiao (Zanthoxylum armatum DC.) using GC-MS, UPLC-LTQ-Orbitrap-MS/MS and HPLC-DAD. Ind. Crop. Prod. 2023, 204, 117371. [Google Scholar] [CrossRef]
- Shulaev, V.; Chapman, K.D. Plant lipidomics at the crossroads: From technology to biology driven science. Biochim. Biophys. Acta Mol. Cell Biol. Lipids 2017, 1862, 786–791. [Google Scholar] [CrossRef]
- Liao, J.; Qi, J. Effect of lipid on meat flavor. Chin. Food Addit. 2002, 6, 52–55. [Google Scholar]
- Ma, Y.; Zhang, K.; Xu, C.; Lai, C.; Liu, Y.; Cao, Y.; Zhao, L. Contribution of lipid to the formation of characteristic volatile flavor of peanut oil. Food Chem. 2024, 442, 138496. [Google Scholar] [CrossRef]
- Zhou, L.; Ren, Y.; Shi, Y.; Fan, S.; Zhao, L.; Dong, M.; Li, J.; Yang, Y.; Yu, Y.; Zhao, Q.; et al. Comprehensive foodomics analysis reveals key lipids affect aroma generation in beef. Food Chem. 2024, 461, 140954. [Google Scholar] [CrossRef]
- Sutliff, A.K.; Saint-Cyr, M.; Hendricks, A.E.; Chen, S.S.; Doenges, K.A.; Quinn, K.; Westcott, J.; Tang, M.; Borengasser, S.J.; Reisdorph, R.M.; et al. Lipidomics-based comparison of molecular compositions of green, yellow, and red bell peppers. Metabolites 2021, 11, 241. [Google Scholar] [CrossRef]
- Yang, F.; Zhao, M.; Zhou, L.; Zhang, M.; Liu, J.; Marchioni, E. Identification and differentiation of wide edible mushrooms based on lipidomics profiling combined with principal component analysis. J. Agric. Food Chem. 2021, 69, 9991–10001. [Google Scholar] [CrossRef]
- Kozub, A.; Nikolaichuk, H.; Przykazaa, K.; Tomaszewska-Gras, J.; Fornal, E. Lipidomic characteristics of three edible cold-pressed oils by LC/Q-TOF for simple quality and authenticity assurance. Food Chem. 2023, 415, 135761. [Google Scholar] [CrossRef]
- Hou, L.; Liu, Y.; Wei, A. Geographical variations in the fatty acids of Zanthoxylum seed oils: A chemometric classification based on the random forest algorithm. Ind. Crop. Prod. 2019, 134, 146–153. [Google Scholar] [CrossRef]
- Ma, Y.; Tian, J.; Wang, X.; Huang, C.; Tian, M.; Wei, A. Fatty acid profiling and chemometric analyses for Zanthoxylum pericarps from different geographic origin and genotype. Foods 2020, 9, 1676. [Google Scholar] [CrossRef] [PubMed]
- Fouillen, L.; Colsch, B.; Lessire, R. The lipid world concept of plant lipidomics. In Advances in Botanical Research; Rolin, D., Ed.; Elsevier: Amsterdam, The Netherlands, 2013; Volume 67, pp. 331–376. [Google Scholar] [CrossRef]
- Kehelpannala, C.; Rupasinghe, T.; Hennessy, D.; Bradley, B.; Ebert, B.; Roessner, U. The state of the art in plant lipidomics. Mol. Omics 2021, 17, 894–910. [Google Scholar] [CrossRef] [PubMed]
- Hu, W.; Ma, J.; Zhang, H.; Miu, X.; Miao, X.; Deng, Y. Integrated lipidomic and transcriptomic analysis reveals diacylglycerol accumulation in olive of Longnan (China). PeerJ 2023, 11, e15724. [Google Scholar] [CrossRef]
- Peng, Z.; Zhang, Y.; Ai, Z.; Wei, L.; Liu, Y. Effect of radio frequency roasting on the lipid profile of peanut oil and the mechanism of lipids transformation: Revealed by untargeted lipidomics approach. Food Res. Int. 2024, 190, 114592. [Google Scholar] [CrossRef] [PubMed]
- Li, J.; Hua, J.; Yuan, H.; Deng, Y.; Zhou, Q.; Yang, Y.; Dong, C.; Zeng, J.; Jiang, Y. Investigation on green tea lipids and their metabolic variations during manufacturing by nontargeted lipidomics. Food Chem. 2021, 339, 128114. [Google Scholar] [CrossRef]
- Huang, C.; Li, Y.; Wang, K.; Xi, J.; Xu, Y.; Si, X.; Pei, D.; Lyu, S.; Xia, G.; Wang, J.; et al. Analysis of lipidomics profile of Carya cathayensis nuts and lipid dynamic changes during embryonic development. Food Chem. 2022, 370, 130975. [Google Scholar] [CrossRef]
- Zheng, T.; Yang, J.; Chen, Q.; Huang, X.; Xue, Y.; Tang, Q.; Wang, G.; Li, Y.; Hu, Z.; Zeng, H.T. Analysis of lipidomics profile of Brassica napus hybrid ‘Fangyou777’ and its parents during ripening stages based on UPLC-MS/MS. BMC Plant Biol. 2025, 25, 197. [Google Scholar] [CrossRef]
- Xie, G.; Chen, M.; Yang, Y.; Xie, Y.; Deng, K.; Xie, L. Comprehensive untargeted lipidomics study of black morel (Morchella sextelata) at different growth stages. Food Chem. 2024, 451, 139431. [Google Scholar] [CrossRef]
- Xie, Y.; Wu, B.; Wu, Z.; Tu, X.; Xu, S.; Lv, X.; Yin, H.; Xiang, J.; Chen, H.; Wei, F. Ultrasound-assisted one-phase solvent extraction coupled with liquid chromatography-quadrupole time-of-flight mass spectrometry for efficient profiling of egg yolk lipids. Food Chem. 2020, 319, 126547. [Google Scholar] [CrossRef]
- Folch, J.; Lees, M.; Stanley, G.H.S. A simple method for the isolation and purification of total lipides from animal tissues. J. Biol. Chem. 1957, 226, 497–509. [Google Scholar] [CrossRef] [PubMed]
- Xu, Q.; Wang, J.; Wang, D.; Lv, X.; Fu, L.; He, P.; Mei, D.; Chen, H.; Wei, F. Comprehensive physicochemical indicators analysis and quality evaluation model construction for the post-harvest ripening rapeseeds. Food Chem. 2025, 463, 141331. [Google Scholar] [CrossRef] [PubMed]
- Matsuzawa, Y.; Higashi, Y.; Takano, K.; Takahashi, M.; Yamada, Y.; Okazaki, Y.; Nakabayashi, R.; Saito, K.; Tsugawa, H. Food lipidomics for 155 agricultural plant products. J. Agric. Food Chem. 2021, 69, 8981–8990. [Google Scholar] [CrossRef]
- Zeng, W.; Liu, X.; Chao, Y.; Wu, Y.; Qiu, S.; Lin, B.; Liu, R.; Tang, R.; Wu, S.; Xiao, Z.; et al. The effect of extraction methods on the components and quality of Camellia oleifera oil: Focusing on the flavor and lipidomics. Food Chem. 2024, 447, 139046. [Google Scholar] [CrossRef] [PubMed]
- Fahy, E.; Subramaniam, S.; Brown, H.A.; Glass, C.K.; Merrill, A.H., Jr.; Murphy, R.C.; Raetz, C.R.H.; Russell, D.W.; Seyama, Y.; Shaw, W.; et al. A comprehensive classification system for lipids. J. Lipid Res. 2005, 46, 839–861. [Google Scholar] [CrossRef]
- Salleh, N.A.M.; Hassan, M.S. Principal component analysis (PCA) on multivariate data of lard analysis in cooking oil. J. Math. Syst. Sci. 2015, 5, 300–306. [Google Scholar] [CrossRef][Green Version]
- Granato, D.; Santos, J.S.; Escher, G.B.; Ferreira, B.L.; Maggio, R.M. Use of principal component analysis (PCA) and hierarchical cluster analysis (HCA) for multivariate association between bioactive compounds and functional properties in foods: A critical perspective. Trends Food Sci. Technol. 2018, 72, 83–90. [Google Scholar] [CrossRef]
- Ikotun, A.M.; Ezugwu, A.E.; Abualigah, L.; Abuhaija, B.; Heming, J. K-means clustering algorithms: A comprehensive review, variants analysis, and advances in the era of big data. Inf. Sci. 2023, 622, 178–210. [Google Scholar] [CrossRef]
- Zhu, K.; Lu, Z.; Ma, J.; Zhang, T.; Lei, H.; Zhao, W.; Xu, H.; Li, M. Lipids modifications during walnut developments: Changes in the composition and metabolic regulation of oil bodies. Sci. Hortic. Amst. 2024, 338, 113800. [Google Scholar] [CrossRef]
- Maraschin, F.D.S.; Kulcheski, F.R.; Segatto, A.L.A.; Trenz, T.S.; Barrientos-Diaz, O.; Margis-Pinheiro, M.; Margis, R.; Turchetto-Zolet, A.C. Enzymes of glycerol-3-phosphate pathway in triacylglycerol synthesis in plants: Function, biotechnological application and evolution. Prog. Lipid Res. 2019, 167, 46–64. [Google Scholar] [CrossRef] [PubMed]
- De Coninck, T.; Gistelinck, K.; Janse van Rensburg, H.C.; Van den Ende, W.; Van Damme, E.J.M. Sweet modifications modulate plant development. Biomolecules 2021, 11, 756. [Google Scholar] [CrossRef] [PubMed]
- Chen, Y.; Jiang, H.; Zhan, Z.; Lu, J.; Gu, T.; Yu, P.; Liang, W.; Zhang, X.; Liu, S.; Bi, H.; et al. Restoration of lipid homeostasis between TG and PE by the LXRα-ATGL/EPT1 axis ameliorates hepatosteatosis. Cell Death Dis. 2023, 14, 85. [Google Scholar] [CrossRef] [PubMed]
- Khan, I.; Hussain, M.; Jianga, B.; Zheng, L.; Pan, Y.; Hu, J.; Khan, A.; Ashraf, A.; Zou, X. Omega-3 long-chain polyunsaturated fatty acids: Metabolism and health implications. Prog. Lipid Res. 2023, 92, 101255. [Google Scholar] [CrossRef]
- Hansen, H.S.; Moesgaard, B.; Petersen, G.; Hansen, H.H. Putative neuroprotective actions of N-acyl-ethanolamines. Pharmacol. Ther. 2002, 95, 119–126. [Google Scholar] [CrossRef]
- Blancaflor, E.B.; Kilaru, A.; Keereetaweep, J.; Khan, B.R.; Faure, L.; Chapman, K.D. N-acylethanolamines: Lipid metabolites with functions in plant growth and development. Plant J. 2014, 79, 568–583. [Google Scholar] [CrossRef]
- Mock, E.D.; Gagestein, B.; van der Stelt, M. Anandamide and other N-acylethanolamines: A class of signaling lipids with therapeutic opportunities. Prog. Lipid Res. 2023, 89, 101194. [Google Scholar] [CrossRef]
- Valitova, J.N.; Sulkarnayeva, A.G.; Minibayeva, F.V. Plant sterols: Diversity, biosynthesis, and physiological functions. Biochemistry 2016, 81, 819–834. [Google Scholar] [CrossRef] [PubMed]
- Plat, J.; Baumgartner, S.; Vanmierlo, T.; Lütjohann, D.; Calkins, K.L.; Burrin, D.G.; Guthrie, G.; Thijs, C.; Te Velde, A.A.; Vreugdenhil, A.C.E.; et al. Plant-based sterols and stanols in health & disease: “Consequences of human development in a plant-based environment?”. Prog. Lipid Res. 2019, 74, 87–102. [Google Scholar] [CrossRef]
- Grille, S.; Zaslawski, A.; Thiele, W.; Plat, J.; Warnecke, D. The functions of steryl glycosides come to those who wait: Recent advances in plants, fungi, bacteria and animals. Prog. Lipid Res. 2010, 49, 262–288. [Google Scholar] [CrossRef]
- Quinville, B.M.; Deschenes, N.M.; Ryckman, A.E.; Walia, J.S. A comprehensive review: Sphingolipid metabolism and implications of disruption in sphingolipid homeostasis. Int. J. Mol. Sci. 2021, 22, 5793. [Google Scholar] [CrossRef]
- Summers, S.A.; Chaurasia, B.; Holland, W.L. Metabolic messengers: Ceramides. Nat. Metab. 2019, 1, 1051–1058. [Google Scholar] [CrossRef]
- Lamari, F.; Rossignol, F.; Mitchell, G.A. Glycerophospholipids: Roles in cell trafficking and associated inborn errors. J. Inherit. Metab. Dis. 2025, 48, e70019. [Google Scholar] [CrossRef] [PubMed]
- Panth, N.; Abbott, K.A.; Dias, C.B.; Wynne, K.; Garg, M.L. Differential effects of medium- and long-chain saturated fatty acids on blood lipid profile: A systematic review and meta-analysis. Am. J. Clin. Nutr. 2018, 108, 675–687. [Google Scholar] [CrossRef]
- Zhao, C.; Zhang, F.; Chen, S.; Hu, W.; Dong, L.; Zhao, Y.; Han, M.; Li, Z. Effects of drying methods on the quality of Hanyuan Zanthoxylum bungeanum based on physicochemical and functional metabolite analysis. LWT Food Sci. Technol. 2023, 180, 114674. [Google Scholar] [CrossRef]
- Djuricic, I.; Calder, P.C. Polyunsaturated fatty acids and metabolic health: Novel insights. Curr. Opin. Clin. Nutr. Metab. Care 2022, 25, 436–442. [Google Scholar] [CrossRef]
- Gu, J.; Bao, Y.; Li, Y.; Hua, L.; Deng, X.; Zhang, Y.; Zhu, X.; Ran, J. Dietary n-6 polyunsaturated fatty acid intake and brain health in middle-aged and elderly adults. Nutrients 2024, 16, 4272. [Google Scholar] [CrossRef] [PubMed]
- Yan, J.; Liu, M.; Yang, D.; Zhang, Y.; An, F. Efficacy and safety of omega-3 fatty acids in the prevention of cardiovascular disease: A systematic review and meta-analysis. Cardiovasc. Drugs Ther. 2024, 38, 799–817. [Google Scholar] [CrossRef] [PubMed]
- Simopoulos, A.P. The importance of the ratio of omega-6/omega-3 essential fatty acids. Biomed. Pharmacother. 2002, 56, 365–379. [Google Scholar] [CrossRef] [PubMed]
- Jo, H.; Kim, M.; Cho, H.; Ha, B.K.; Kang, S.; Song, J.T.; Lee, J.D. Identification of a potential gene for elevating ω-3 concentration and its efficiency for improving the ω-6/ω-3 ratio in soybean. J. Agric. Food Chem. 2021, 69, 3836–3847. [Google Scholar] [CrossRef] [PubMed]
Disclaimer/Publisher’s Note: The statements, opinions and data contained in all publications are solely those of the individual author(s) and contributor(s) and not of MDPI and/or the editor(s). MDPI and/or the editor(s) disclaim responsibility for any injury to people or property resulting from any ideas, methods, instructions or products referred to in the content. |
© 2026 by the authors. Licensee MDPI, Basel, Switzerland. This article is an open access article distributed under the terms and conditions of the Creative Commons Attribution (CC BY) license.



