Barley Leaves Improves Loperamide-Induced Constipation via Gut Barrier and Microbiota Modulation in Mice
Abstract
1. Introduction
2. Material and Methods
2.1. Materials
2.2. Compositional Analysis
2.2.1. Determination of Total Phenols and Total Flavonoids
2.2.2. Protein Content
2.2.3. Dietary Fiber Content
2.3. Animal Experiments
2.4. Defecation Test
2.5. Gastrointestinal Transit
2.6. Gene Expression in the Colon Tissues
2.7. Histopathological Analysis
2.8. Determination of Serum SS, VIP, SP, MTL and Gas Levels
2.9. Gut Microbiota Analysis
2.10. Determination of SCFAs in Feces
2.11. Statistical Analysis
3. Results
3.1. Analysis of the Chemical Composition of CBLs and HBLs
3.2. Effects of CBLs and HBLs on Defecation Function and Gastrointestinal Transit
3.3. Effects of CBLs and HBLs on Serum Parameters
3.4. Effects of CBLs and HBLs on Colon Gene Expressions
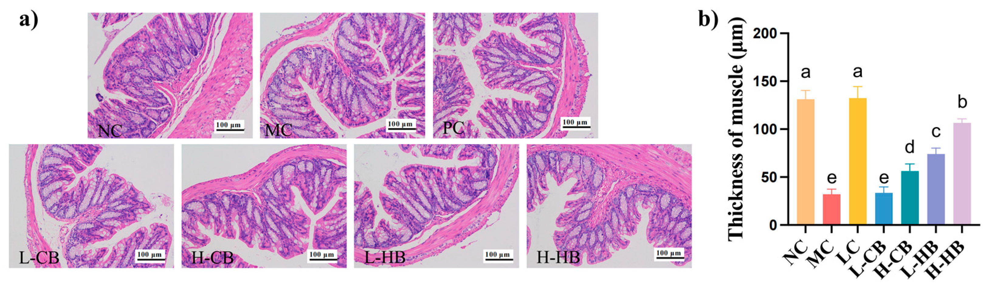
3.5. Effects of CBLs and HBLs on Colon Histological Morphology
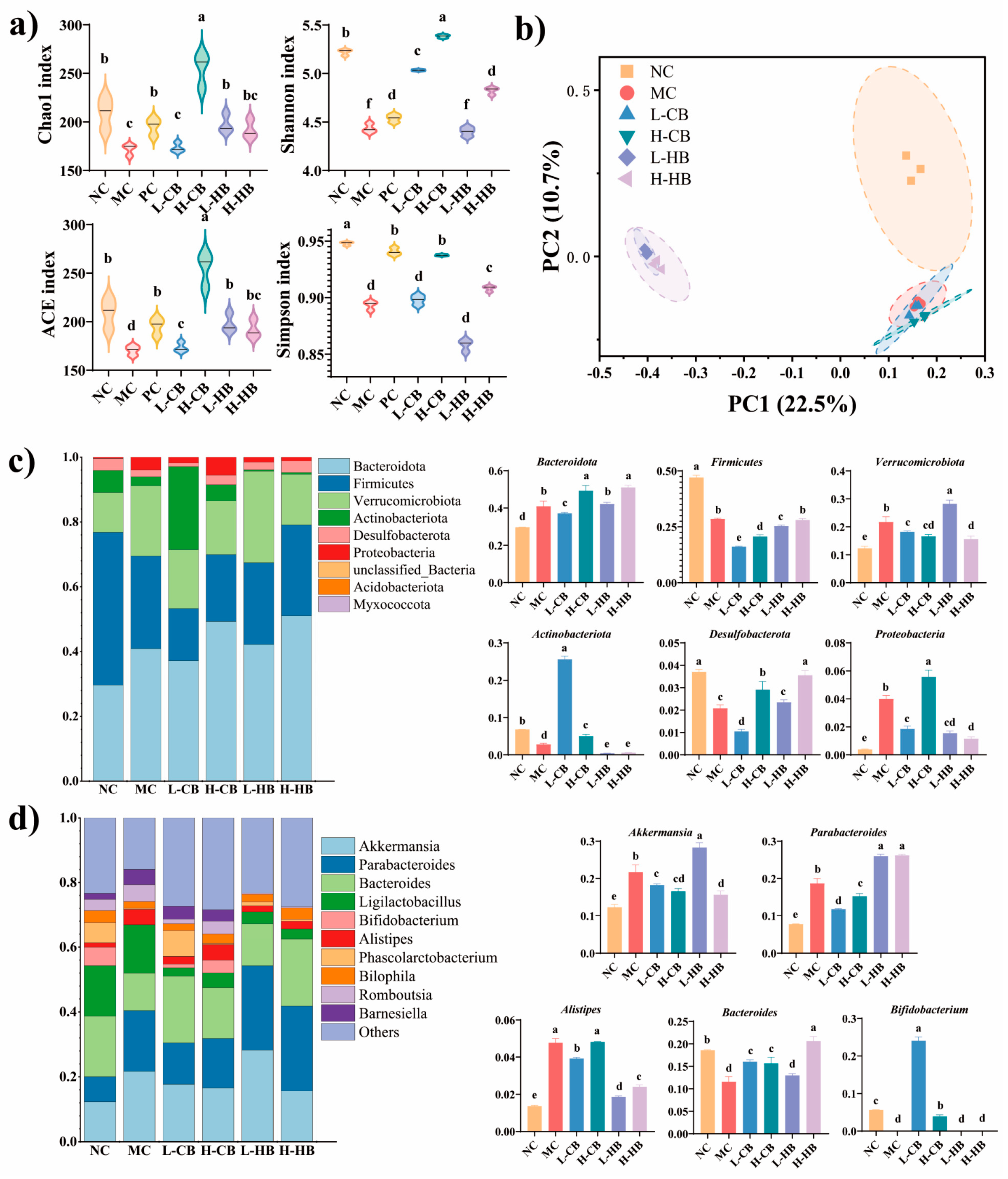
3.6. Effects of CBLs and HBLs on the Diversity of Fecal Microbiota
3.7. Effects of CBLs and HBLs on the Production of SCFAs
3.8. Relationship Between SCFAs and Microbiota
4. Discussion
5. Conclusions
Author Contributions
Funding
Institutional Review Board Statement
Informed Consent Statement
Data Availability Statement
Conflicts of Interest
Abbreviations
| BL | Barley leaf |
| CBL | Common barley leaf |
| HBL | Hulless barley leaf |
| GI | Gastrointestinal |
| SCFAs | Short-chain fatty acids |
| SP | Substance P |
| MTL | Motilin |
| Gas | Gastrin |
| SS | Somatostatin |
| VIP | Intestinal peptide |
| PCoA | Principal coordinate analysis |
| LEfSe | Linear discriminant analysis effect size |
References
- Sharma, A.; Rao, S. Constipation: Pathophysiology and current therapeutic approaches. Gastrointest. Pharmacol. 2016, 239, 59. [Google Scholar] [CrossRef]
- Vriesman, M.H.; Koppen, I.J.; Camilleri, M.; Di Lorenzo, C.; Benninga, M.A. Management of functional constipation in children and adults. Nat. Rev. Gastroenterol. Hepatol. 2020, 17, 21–39. [Google Scholar] [CrossRef]
- Hu, M.; Fang, C.; Liu, Y.; Gao, M.; Zhang, D.; Shi, G.; Yin, Z.; Zheng, R.; Zhang, J. Comparative study of the laxative effects of konjac oligosaccharides and konjac glucomannan on loperamide-induced constipation in rats. Food Funct. 2021, 12, 7709–7717. [Google Scholar] [CrossRef]
- Shah, E.D.; Kim, H.M.; Schoenfeld, P. Efficacy and tolerability of guanylate cyclase-C agonists for irritable bowel syndrome with constipation and chronic idiopathic constipation: A systematic review and meta-analysis. Am. J. Gastroenterol. 2018, 113, 329–338. [Google Scholar] [CrossRef] [PubMed]
- Gasior, A.; Reck, C.; Vilanova-Sanchez, A.; Diefenbach, K.A.; Yacob, D.; Lu, P.; Vaz, K.; Di Lorenzo, C.; Levitt, M.A.; Wood, R.J. Surgical management of functional constipation: An intermediate report of a new approach using a laparoscopic sigmoid resection combined with malone appendicostomy. J. Pediatr. Surg. 2018, 53, 1160–1162. [Google Scholar] [CrossRef] [PubMed]
- Taketa, S.; Kikuchi, S.; Awayama, T.; Yamamoto, S.; Ichii, M.; Kawasaki, S. Monophyletic origin of naked barley inferred from molecular analyses of a marker closely linked to the naked caryopsis gene (nud). Theor. Appl. Genet. 2004, 108, 1236–1242. [Google Scholar] [CrossRef]
- Panthi, M.; Subba, R.K.; Raut, B.; Khanal, D.P.; Koirala, N. Bioactivity evaluations of leaf extract fractions from young barley grass and correlation with their phytochemical profiles. BMC Complement. Med. Ther. 2020, 20, 64. [Google Scholar] [CrossRef]
- Wang, M.; Zhang, C.; Xu, Y.; Ma, M.; Yao, T.; Sui, Z. Impact of six extraction methods on molecular composition and antioxidant activity of polysaccharides from young hulless barley leaves. Foods 2023, 12, 3381. [Google Scholar] [CrossRef]
- Zeng, Y.; Pu, X.; Yang, J.; Du, J.; Yang, X.; Li, X.; Li, L.; Zhou, Y.; Yang, T. Preventive and therapeutic role of functional ingredients of barley grass for chronic diseases in human beings. Oxidative Med. Cell. Longev. 2018, 12, 3232080. [Google Scholar] [CrossRef] [PubMed]
- Xu, Y.; Hua, W.; Xu, H.; Corke, H.; Huang, W.; Sui, Z. Alkaline extracted purified polysaccharide from hulless barley grass and its proliferation inhibitory effect against cancer cells. Starch-Stärke 2024, 76, 2200137. [Google Scholar] [CrossRef]
- Yan, J.K.; Chen, T.T.; Li, L.Q.; Liu, F.; Liu, X.; Li, L. The anti-hyperlipidemic effect and underlying mechanisms of barley (Hordeum vulgare L.) grass polysaccharides in mice induced by a high-fat diet. Food Funct. 2023, 14, 7066–7081. [Google Scholar] [CrossRef]
- Ikeguchi, M.; Ariura, Y.; Takagaki, K.; Ishibashi, Y.; Inagawa, A.; Sugawa, Y. Effects of young barley leaf powder on fecal weight and fecal microflora in healthy women. J. Jpn. Assoc. Diet. Fiber Res. 2004, 8, 93–103. [Google Scholar] [CrossRef]
- Ikeguchi, M.; Tsubata, M.; Takano, A.; Kamiya, T.; Takagaki, K.; Ito, H.; Sugawa-Katayama, Y.; Tsuji, H. Effects of young barley leaf powder on gastrointestinal functions in rats and its efficacy-related physicochemical properties. Evid.-Based Complement. Altern. Med. 2014, 1, 974840. [Google Scholar] [CrossRef] [PubMed]
- Paśko, P.; Bartoń, H.; Zagrodzki, P.; Gorinstein, S.; Fołta, M.; Zachwieja, Z. Anthocyanins, total polyphenols and antioxidant activity in amaranth and quinoa seeds and sprouts during their growth. Food Chem. 2009, 115, 994–998. [Google Scholar] [CrossRef]
- Marcó, A.; Rubio, R.; Compañó, R.; Casals, I. Comparison of the Kjeldahl method and a combustion method for total nitrogen determination in animal feed. Talanta 2002, 57, 1019–1026. [Google Scholar] [CrossRef] [PubMed]
- AOAC International. Official Methods of Analysis, 20th ed.; Association of Official Analytical Chemists: Washington, DC, USA, 2016. [Google Scholar]
- Ghosh, S.; Yang, X.; Wang, L.; Zhang, C.; Zhao, L. Active phase prebiotic feeding alters gut microbiota, induces weight-independent alleviation of hepatic steatosis and serum cholesterol in high-fat diet-fed mice. Comput. Struct. Biotechnol. J. 2021, 19, 448–458. [Google Scholar] [CrossRef]
- Lyu, Y.; Ma, S.; Liu, J.; Wang, X. A systematic review of highland barley: Ingredients, health functions and applications. Grain Oil Sci. Technol. 2022, 5, 35–43. [Google Scholar] [CrossRef]
- Shen, Y.; Hu, C.; Zhang, H.; Jiang, H. Characteristics of three typical Chinese highland barley varieties: Phenolic compounds and antioxidant activities. J. Food Biochem. 2018, 42, 12488. [Google Scholar] [CrossRef]
- Song, H.; Guo, R.; Sun, X.; Kou, Y.; Ma, X.; Chen, Y.; Song, L.; Yuan, C.; Wu, Y. Xylooligosaccharides from corn cobs alleviate loperamide-induced constipation in mice via modulation of gut microbiota and SCFA metabolism. Food Funct. 2023, 14, 8734–8746. [Google Scholar] [CrossRef]
- Gao, X.; Yang, W.; Li, S.; Liu, S.; Yang, W.; Song, S.; Sheng, J.; Zhao, Y.; Tian, Y. Moringa oleifera leaf alleviates functional constipation via regulating the gut microbiota and the enteric nervous system in mice. Front. Microbiol. 2023, 14, 1315402. [Google Scholar] [CrossRef]
- Singh, P.; Tuck, C.; Gibson, P.R.; Chey, W.D. The role of food in the treatment of bowel disorders: Focus on irritable bowel syndrome and functional constipation. Am. J. Gastroenterol. 2022, 117, 947–957. [Google Scholar] [CrossRef]
- Yu, J.; Guo, H.; Sun, M.; Jiang, C.; Jiang, S.; Mu, G.; Tuo, Y.; Gao, P. Milk fermented by combined starter cultures comprising three Lactobacillus strains exerts an alleviating effect on loperamide-induced constipation in BALB/c mice. Food Funct. 2023, 14, 5264–5276. [Google Scholar] [CrossRef]
- Soudah, H.C.; Hasler, W.L.; Owyang, C. Effect of octreotide on intestinal motility and bacterial overgrowth in scleroderma. N. Engl. J. Med. 1991, 325, 1461–1467. [Google Scholar] [CrossRef]
- Iijima, K.; Koike, T.; Abe, Y.; Shimosegawa, T. Cutoff serum pepsinogen values for predicting gastric acid secretion status. Tohoku J. Exp. Med. 2014, 232, 293–300. [Google Scholar] [CrossRef] [PubMed]
- Koppen, I.J.N.; van Wassenaer, E.A.; Barendsen, R.W.; Brand, P.L.; Benninga, M.A. Adherence to polyethylene glycol treatment in children with functional constipation is associated with parental illness perceptions, satisfaction with treatment, and perceived treatment convenience. J. Pediatr. 2018, 199, 132–139. [Google Scholar] [CrossRef] [PubMed]
- Ren, X.; Liu, L.; Gamallat, Y.; Zhang, B.; Xin, Y. Enteromorpha and polysaccharides from Enteromorpha ameliorate loperamide-induced constipation in mice. Biomed. Pharmacother. 2017, 96, 1075–1081. [Google Scholar] [CrossRef]
- King, S.; Sutcliffe, J.; Ong, S.Y.; Lee, M.; Koh, T.; Wong, S.; Farmer, P.; Peck, C.; Stanton, M.; Keck, J. Substance P and vasoactive intestinal peptide are reduced in right transverse colon in pediatric slow-transit constipation. Neurogastroenterol. Motil. 2010, 22, 883. [Google Scholar] [CrossRef] [PubMed]
- Qiu, B.; Zhu, L.; Zhang, S.; Han, S.; Fei, Y.; Ba, F.; Berglund, L.; Li, L.; Yao, M. Prevention of loperamide-induced constipation in mice and alteration of 5-hydroxytryptamine signaling by Ligilactobacillus salivarius Li01. Nutrients 2022, 14, 4083. [Google Scholar] [CrossRef]
- Gu, Y.; Qin, X.; Zhou, G.; Wang, C.; Mu, C.; Liu, X.; Zhong, W.; Xu, X.; Wang, B.; Jiang, K.; et al. Lactobacillus rhamnosus GG supernatant promotes intestinal mucin production through regulating 5-HT4R and gut microbiota. Food Funct. 2022, 13, 12144–12155. [Google Scholar] [CrossRef]
- Wang, K.S.; Ma, T.; Filiz, F.; Verkman, A.; Bastidas, J.A. Colon water transport in transgenic mice lacking aquaporin-4 water channels. Am. J. Physiol. Gastrointest. Liver Physiol. 2000, 279, 463–470. [Google Scholar] [CrossRef] [PubMed]
- Laforenza, U. Water channel proteins in the gastrointestinal tract. Mol. Asp. Med. 2012, 33, 642–650. [Google Scholar] [CrossRef] [PubMed]
- Portune, K.J.; Benítez-Páez, A.; Del Pulgar, E.M.G.; Cerrudo, V.; Sanz, Y. Gut microbiota, diet, and obesity-related disorders—The good, the bad, and the future challenges. Mol. Nutr. Food Res. 2017, 61, 1600252. [Google Scholar] [CrossRef]
- Wang, G.; Yang, S.; Sun, S.; Si, Q.; Wang, L.; Zhang, Q.; Wu, G.; Zhao, J.; Zhang, H.; Chen, W. Lactobacillus rhamnosus strains relieve loperamide-induced constipation via different pathways independent of short-chain fatty acids. Front. Cell. Infect. Microbiol. 2020, 10, 423. [Google Scholar] [CrossRef]
- Parker, B.J.; Wearsch, P.A.; Veloo, A.C.; Rodriguez-Palacios, A. The genus Alistipes: Gut bacteria with emerging implications to inflammation, cancer, and mental health. Front. Immunol. 2020, 11, 906. [Google Scholar] [CrossRef]
- Lee, J.G.; Lee, J.; Lee, A.R.; Jo, S.V.; Park, C.H.; Han, D.S.; Eun, C.S. Impact of short-chain fatty acid supplementation on gut inflammation and microbiota composition in a murine colitis model. J. Nutr. Biochem. 2022, 101, 108926. [Google Scholar] [CrossRef] [PubMed]
- Duan, T.; Wang, X.; Dong, X.; Wang, C.; Wang, L.; Yang, X.; Li, T. Broccoli-derived exosome-like nanoparticles alleviate loperamide-induced constipation, in correlation with regulation on gut microbiota and tryptophan metabolism. J. Agric. Food Chem. 2023, 71, 16568–16580. [Google Scholar] [CrossRef] [PubMed]
- Feng, X.; Shi, Y.; Zhou, Z.; Ji, Z.; Zhou, W.; Chen, S.; Mao, J. Alleviation of loperamide-induced constipation with sticky rice fermented huangjiu by the regulation of serum neurotransmitters and gut microbiota. J. Sci. Food Agric. 2023, 103, 692–704. [Google Scholar] [CrossRef]
- Cao, Y.N.; Feng, L.J.; Wang, B.M.; Jiang, K.; Li, S.; Xu, X.; Wang, W.Q.; Zhao, J.W.; Wang, Y.M. Lactobacillus acidophilus and Bifidobacterium longum supernatants upregulate the serotonin transporter expression in intestinal epithelial cells. Saudi J. Gastroenterol. 2018, 24, 59–66. [Google Scholar] [CrossRef]









| Primer Sequence | ||
|---|---|---|
| Forward | Reverse | |
| GAPDH | TCCTGCACCACCAACTGCT | GTCAGATCCACGACGGACACA |
| 5-HT4R | AGTTCCAACGAGGGTTTCAGG | CAGCAGGTTGCCCAAGATG |
| AQP4 | TGATTCCAAACGAACTGATGTT | ATAACTGCGGGTCCAAAAGATT |
| AQP3 | GCCAAGGTAGGATAGCAAATAA | TTGAAAACTTGGTCCCTTGC |
| SERT | TGGCAGGATCACATTACAGGG | TCGCTCCTCGAAAATGGAGAT |
| Content (mg per g Dry Weight) | ||
|---|---|---|
| CLBs | HLBs | |
| Dietary fiber | 448.4 ± 2.1 b | 475.7 ± 1.7 a |
| Protein | 219.0 ± 3.4 b | 282.4 ± 1.1 a |
| Total phenolics | 21.4 ± 0.2 a | 7.42 ± 0.1 b |
| Total flavonoids | 20.69 ± 0.46 a | 1.01 ± 0.06 b |
Disclaimer/Publisher’s Note: The statements, opinions and data contained in all publications are solely those of the individual author(s) and contributor(s) and not of MDPI and/or the editor(s). MDPI and/or the editor(s) disclaim responsibility for any injury to people or property resulting from any ideas, methods, instructions or products referred to in the content. |
© 2025 by the authors. Licensee MDPI, Basel, Switzerland. This article is an open access article distributed under the terms and conditions of the Creative Commons Attribution (CC BY) license.
Share and Cite
Xu, Y.; Wu, Z.; Cohoon, M.L.; Ma, M.; Sui, Z.; Corke, H. Barley Leaves Improves Loperamide-Induced Constipation via Gut Barrier and Microbiota Modulation in Mice. Foods 2026, 15, 95. https://doi.org/10.3390/foods15010095
Xu Y, Wu Z, Cohoon ML, Ma M, Sui Z, Corke H. Barley Leaves Improves Loperamide-Induced Constipation via Gut Barrier and Microbiota Modulation in Mice. Foods. 2026; 15(1):95. https://doi.org/10.3390/foods15010095
Chicago/Turabian StyleXu, Yuting, Zhiqian Wu, Matthew Lee Cohoon, Mengting Ma, Zhongquan Sui, and Harold Corke. 2026. "Barley Leaves Improves Loperamide-Induced Constipation via Gut Barrier and Microbiota Modulation in Mice" Foods 15, no. 1: 95. https://doi.org/10.3390/foods15010095
APA StyleXu, Y., Wu, Z., Cohoon, M. L., Ma, M., Sui, Z., & Corke, H. (2026). Barley Leaves Improves Loperamide-Induced Constipation via Gut Barrier and Microbiota Modulation in Mice. Foods, 15(1), 95. https://doi.org/10.3390/foods15010095

