Analysis of the Effects of Post-Fermentation Freezing Treatment on the Flavor Characteristics of Beibinghong Ice Wine by HPLC and HS-GC-IMS
Abstract
1. Introduction
2. Materials and Methods
2.1. Materials
2.2. Experimental Methods
2.2.1. Winemaking Process
2.2.2. Determination of Basic Physicochemical Parameters in Beibinghong Ice Wine
2.2.3. Determination of Organic Acid Content in Beibinghong Ice Wine
2.2.4. Headspace Gas Chromatography–Ion Mobility Spectrometry (HS-GC-IMS) Analysis
2.2.5. Relative Quantification of Volatile Compounds and Calculation of OAV of Samples
2.3. Quantitative Descriptive Sensory Analysis
2.4. Data Processing
3. Results and Analysis
3.1. Physicochemical Characteristics of Beibinghong Ice Wines Under Post-Fermentation Treatments
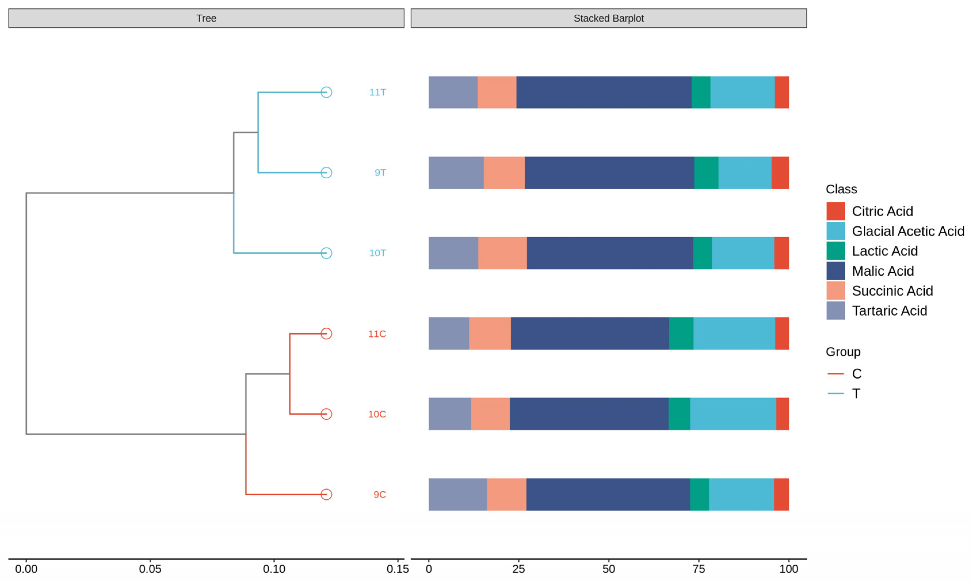
3.2. Organic Acid Profiles of Beibinghong Ice Wines Under Post-Fermentation Treatments
3.3. HS-GC-IMS Analysis of Beibinghong Ice Wines Under Different Treatments After Fermentation
3.3.1. Qualitative Analysis of Volatile Organic Compounds (VOCs)
3.3.2. Volatile Component Profiling
| CAS | Substance Name | Volatile Compound Content (µg·L−1) | ||||||
|---|---|---|---|---|---|---|---|---|
| 9C | 10C | 11C | 9T | 10T | 11T | |||
| 1 | 111-27-3 | 1-Hexanol D | 199.88 ± 23.69b | 171.73 ± 21.54bc | 159.37 ± 9.63bcd | 122.25 ± 9.2cd | 283.23 ± 63.42a | 105.95 ± 11.16d |
| 2 | 111-27-3 | 1-Hexanol M | 125.76 ± 10.03bc | 119.05 ± 4.57cd | 114.45 ± 2.74cd | 132.98 ± 5.43b | 153.06 ± 7.23a | 112.69 ± 4.98d |
| 3 | 78-83-1 | Isobutanol | 1297.35 ± 69.74ab | 1243.34 ± 58.25b | 1385.81 ± 26.73a | 1331.54 ± 9.03ab | 1326.58 ± 41.33ab | 1255.03 ± 57.98b |
| 4 | 123-51-3 | Isoamyl alcohol D | 5799.69 ± 94.64ab | 5896.59 ± 36.44a | 5660.01 ± 119.94bc | 5577.88 ± 54.54c | 5664.45 ± 117.99bc | 5544.99 ± 123.97c |
| 5 | 123-51-3 | Isoamyl alcohol M | 222.26 ± 20.25b | 204.52 ± 20.82b | 214.02 ± 17.2b | 311.53 ± 13.47a | 243.08 ± 38.52b | 234.24 ± 17.3b |
| 6 | 589-82-2 | 3-Heptanol | 3115.8 ± 181.88c | 3385.68 ± 58.87b | 3344.27 ± 28.01bc | 3192.78 ± 79.22bc | 3670.47 ± 80.65a | 3208.59 ± 240.56bc |
| 7 | 100-51-6 | Benzyl alcohol | 29.29 ± 2.2a | 23.39 ± 3.29b | 27.07 ± 2.5ab | 17.86 ± 1.25c | 17.47 ± 1.36c | 19.44 ± 1.34c |
| 8 | 71-36-3 | 1-Butanol | 109.94 ± 20.44b | 106.7 ± 14.09b | 142.19 ± 6.8a | 97.95 ± 0.95b | 148.51 ± 15.82a | 102.95 ± 15.82b |
| 9 | 98-85-1 | 1-Phenylethanol D | 228.61 ± 7.65e | 245.82 ± 9.74d | 293.02 ± 8.04b | 204.76 ± 1.86f | 393.35 ± 9.49a | 270.6 ± 7.28c |
| 10 | 98-85-1 | 1-Phenylethanol M | 665.78 ± 10.87a | 676.19 ± 3.16a | 636.02 ± 73.95a | 658.5 ± 11.31a | 636.86 ± 44.76a | 664.14 ± 14.03a |
| Alcohols | 7 | Subtotal | 11,794.36521 | 12,073.03437 | 11,976.218 | 11,648.025 | 12,537.052 | 11,518.613 |
| Percentage | 37.28% | 38.60% | 38.17% | 40.18% | 39.11% | 39.77% | ||
| 1 | 6728-31-0 | cis-4-Heptenal | 754.17 ± 44.95b | 744.46 ± 47.94b | 829.53 ± 47.84a | 658.53 ± 18.13c | 742.13 ± 33.25b | 747.98 ± 21.64b |
| 2 | 66-25-1 | Hexanal | 1507.6 ± 46.12abc | 1527.8 ± 32.27abc | 1559.4 ± 36.74a | 1540.04 ± 21ab | 1465.38 ± 33.31c | 1485.65 ± 32.5bc |
| 3 | 96-17-3 | 2-Methylbutyraldehyde | 360.16 ± 19.24a | 340.72 ± 15.81ab | 320.57 ± 29ab | 323.65 ± 6.78ab | 306.26 ± 31.56b | 308.82 ± 17.4b |
| 4 | 78-84-2 | Isobutyraldehyde | 524.14 ± 6.31a | 504.32 ± 49.78ab | 538.94 ± 15.1a | 454.52 ± 29.71bc | 427.14 ± 27.18c | 443.01 ± 47.91bc |
| 5 | 123-72-8 | Butyraldehyde D | 547.21 ± 10.8a | 501.38 ± 9.04bc | 494.28 ± 35.25c | 479.52 ± 11.73cd | 531.27 ± 14.48ab | 459.73 ± 14.48d |
| 6 | 123-72-8 | Butyraldehyde M | 25.57 ± 0.63a | 23.43 ± 0.86ab | 20.25 ± 4.12b | 12.7 ± 0.43c | 7.35 ± 3.46d | 10.22 ± 0.2cd |
| 7 | 590-86-3 | Isovaleraldehyde | 601.82 ± 48.78d | 796.46 ± 21.21c | 867.62 ± 13.95ab | 573.12 ± 3.54d | 888.13 ± 34.7a | 819.94 ± 9.29bc |
| 8 | 124-13-0 | Octanal | 453.16 ± 25.93a | 396.56 ± 60.14ab | 306.63 ± 27.68c | 408.57 ± 11.98ab | 357.09 ± 24.09bc | 234.65 ± 22.87d |
| Aldehydes | 7 | Subtotal | 4773.840547 | 4835.133622 | 4937.2073 | 4450.6514 | 4724.7541 | 4509.9855 |
| Percentage | 15.09% | 15.46% | 15.73% | 15.35% | 14.74% | 15.57% | ||
| 1 | 80-71-7 | Cyclotene | 37.92 ± 2.86a | 28.41 ± 3.4b | 38.7 ± 0.97a | 23.67 ± 0.72b | 18.17 ± 2.33c | 23.81 ± 3.97b |
| 2 | 107-87-9 | 2-Pentanone D | 77.72 ± 4.46a | 69.01 ± 1.53b | 79.03 ± 5.07a | 79 ± 5.65a | 64.5 ± 2.35b | 53.47 ± 6.8c |
| 3 | 107-87-9 | 2-Pentanone M | 109.39 ± 3.78a | 75.51 ± 2.87b | 76.9 ± 8.15b | 115.01 ± 5.22a | 112.21 ± 11.14a | 80.01 ± 4.77b |
| 4 | 821-55-6 | 2-Nonanone | 591.72 ± 33.09a | 568.17 ± 21.24ab | 523.61 ± 19.33b | 432.23 ± 15.04c | 607.75 ± 61.2a | 433.09 ± 13.78c |
| 5 | 3188-00-9 | 2-Methyltetrahydrofuran-3-one | 37.3 ± 8.31a | 44.22 ± 9.32a | 38.83 ± 10.82a | 22.5 ± 2.11b | 4.59 ± 0.68c | 14.05 ± 6.19bc |
| 6 | 111-13-7 | 2-Octanone | 1083.92 ± 91.43a | 703.68 ± 167.84bc | 527.45 ± 17.58cd | 762.85 ± 111.42b | 818.4 ± 188.83b | 454.4 ± 20.06d |
| 7 | 513-86-0 | Acetoin | 59.38 ± 8.06ab | 38.89 ± 13.63cd | 33.34 ± 4.1cd | 73.71 ± 10.6a | 45.19 ± 8.27bc | 26.66 ± 3.65d |
| 8 | 108-10-1 | Methyl isobutyl ketone | 113.24 ± 10.93a | 84.08 ± 11.26b | 117.44 ± 16.4a | 115.74 ± 15.49a | 102.52 ± 10.58ab | 98.55 ± 15.21ab |
| 9 | 4312-99-6 | 1-Octen-3-one | 116.21 ± 7.28b | 124.75 ± 2.68b | 166.3 ± 16.14a | 88.61 ± 6.32c | 172 ± 19.77a | 118.29 ± 7.21b |
| 10 | 116-09-6 | Hydroxyacetone | 145.65 ± 25.55a | 82.29 ± 28.07bc | 47.74 ± 7.58c | 117.03 ± 23.15ab | 108.96 ± 36.68ab | 47.03 ± 4.49c |
| 11 | 10458-14-7 | p-Menthan-3-one | 345.02 ± 20.26a | 337.44 ± 12.12ab | 314.76 ± 12.52ab | 272.23 ± 13.95c | 299.24 ± 7.75bc | 307.56 ± 38.38abc |
| Ketones | 10 | Subtotal | 2717.459965 | 2156.455909 | 1964.0937 | 2102.5693 | 2353.5328 | 1656.9252 |
| Percentage | 8.59% | 6.89% | 6.26% | 7.25% | 7.34% | 5.72% | ||
| 1 | 142-19-8 | Allyl heptanoate | 80.74 ± 2.05a | 76.78 ± 0.88ab | 69.64 ± 5.43b | 59.61 ± 6.48c | 57.55 ± 8.14c | 56.87 ± 4.4c |
| 2 | 104-57-4 | Benzyl formate | 64.7 ± 7.39ab | 69.21 ± 5.92a | 61.76 ± 4.7ab | 45.42 ± 2.16c | 60.42 ± 1.44ab | 56.39 ± 5.75b |
| 3 | 105-66-8 | Propyl butyrate | 401.38 ± 29.61bc | 392.62 ± 24.8bc | 402.83 ± 2.48bc | 414.24 ± 5.39b | 456.35 ± 34.72a | 360.76 ± 16.21c |
| 4 | 109-19-3 | Butyl 3-methylbutanoate | 185.33 ± 5.31b | 181.24 ± 9.08b | 213.11 ± 2.14a | 168.51 ± 2.84b | 227.71 ± 18.19a | 176.32 ± 9.81b |
| 5 | 138-22-7 | Butyl lactate | 198.73 ± 12.07ab | 216.09 ± 4.83a | 184.25 ± 22.5bc | 156.26 ± 8.54c | 170.28 ± 15.14c | 177.62 ± 18.22bc |
| 6 | 53398-85-9 | cis-3-Hexenyl 2-methylbutanoate | 205.29 ± 7.55ab | 216.85 ± 12.88a | 219.62 ± 23a | 168.12 ± 11.71c | 182.57 ± 17.22bc | 213.09 ± 21.54ab |
| 7 | 7452-79-1 | Ethyl 2-methylbutanoate | 207.4 ± 5.94a | 192.5 ± 5.68a | 180.73 ± 24.32a | 193.6 ± 5.2a | 204.37 ± 21.56a | 186.9 ± 4.2a |
| 8 | 141-78-6 | Ethyl acetate | 3208.39 ± 4.87c | 3258.77 ± 21.19b | 3311.42 ± 5.27a | 2979.23 ± 24.46e | 3292.77 ± 30.1a | 3149.88 ± 7.07d |
| 9 | 105-54-4 | Ethyl butanoate D | 63.02 ± 6.92a | 43.41 ± 7.16b | 50.54 ± 7.46b | 47.34 ± 3.91b | 49.6 ± 5.33b | 44.79 ± 5.22b |
| 10 | 105-54-4 | Ethyl butanoate M | 589.76 ± 33.32b | 675.47 ± 50.29a | 596.29 ± 43.81b | 448.82 ± 4.34c | 572.29 ± 24.5b | 553.95 ± 59.08b |
| 11 | 624-41-9 | 2-Methylbutyl acetate | 101.37 ± 31.17ab | 104.94 ± 20.65ab | 113.65 ± 7.58ab | 113.73 ± 4.18ab | 129.89 ± 12.17a | 87.6 ± 12.14b |
| 12 | 105-68-0 | 3-Methylbutyl propanoate | 455.99 ± 40.74a | 443.07 ± 41.51ab | 445.4 ± 33.85ab | 437.42 ± 6.11abc | 374.34 ± 47.96c | 388.32 ± 14.85bc |
| 13 | 623-70-1 | Ethyl crotonate | 221.17 ± 4.63b | 225.54 ± 4.95b | 244.81 ± 18.87a | 173.23 ± 5.38d | 185.69 ± 10.06cd | 198.26 ± 6.7c |
| 14 | 109-94-4 | Ethyl formate | 69.32 ± 2.66a | 69.38 ± 3.17a | 57.88 ± 5.05b | 53.78 ± 2.92b | 35.89 ± 7.21c | 43.36 ± 6.82c |
| 15 | 123-66-0 | Ethyl hexanoate M | 195.1 ± 12.82ab | 200.09 ± 14.21ab | 209.37 ± 14.9a | 134.73 ± 7.42c | 188.17 ± 6.52ab | 178.93 ± 13.29b |
| 16 | 123-66-0 | Ethyl hexanoate D | 610.99 ± 40.19c | 562.74 ± 64.65c | 720.16 ± 92.36b | 369.94 ± 11.59d | 1005.18 ± 89.01a | 590.01 ± 4.37c |
| 17 | 105-37-3 | Ethyl propanoate | 55.24 ± 8.55a | 54.81 ± 5.61a | 53.55 ± 7.32ab | 44.01 ± 2.89b | 50.87 ± 3.63ab | 46.08 ± 1.34ab |
| 18 | 123-92-2 | Isoamyl acetate | 1027.89 ± 19.33d | 1084.86 ± 44.3d | 1246.27 ± 49.87b | 914.26 ± 15.77e | 1429.63 ± 69.91a | 1162.46 ± 16.69c |
| 19 | 589-66-2 | Isobutyl 2-butenoate | 57.97 ± 9.05b | 59.55 ± 3.34b | 72.8 ± 5.18a | 40.36 ± 0.68c | 49.59 ± 2.08bc | 44.04 ± 6.92c |
| 20 | 110-19-0 | Isobutyl acetate | 122.84 ± 5.82c | 97.85 ± 6.57d | 134.26 ± 2.48b | 76.14 ± 4.08e | 174.42 ± 9.83a | 106.31 ± 5.36d |
| 21 | 539-90-2 | Isobutyl butyrate | 219.47 ± 63.72a | 186.24 ± 74.98ab | 183.32 ± 110.02ab | 100.96 ± 52.19ab | 71.13 ± 8.99b | 113.68 ± 32.42ab |
| 22 | 540-42-1 | Isobutyl propionate | 620.55 ± 17.88a | 570.82 ± 24bc | 595.17 ± 16.77ab | 591.66 ± 6.81ab | 558.12 ± 31.3bc | 538.16 ± 16.17c |
| 23 | 623-42-7 | Methyl butanoate | 280.59 ± 14.91a | 202.8 ± 15.07cd | 207.24 ± 1.75cd | 246.96 ± 14.1b | 220.16 ± 16.08c | 194.94 ± 7.83d |
| 24 | 2349/7/7 | Hexyl isobutanoate | 51.68 ± 6.63a | 49.29 ± 6.18ab | 54.4 ± 3.61a | 48.44 ± 2.63ab | 56.1 ± 7.31a | 40.28 ± 4.26b |
| 25 | 109-60-4 | Propyl acetate | 53.9 ± 10.45a | 32.55 ± 6.48b | 22.12 ± 9.7bc | 47.95 ± 3.41a | 10.26 ± 1.75c | 31.85 ± 3.99b |
| Esters | 23 | Subtotal | 9348.804446 | 9267.492554 | 9650.6059 | 8074.71 | 9813.3474 | 8740.8389 |
| Percentage | 29.55% | 29.63% | 30.76% | 27.85% | 30.62% | 30.18% | ||
| 1 | 123-35-3 | beta-Myrcene | 51.91 ± 1.26b | 51.88 ± 6.73b | 74.27 ± 5.62a | 38.68 ± 2.91c | 75.7 ± 7.31a | 62.17 ± 6.98b |
| 2 | 79-92-5 | Camphene | 116.02 ± 5.38a | 112.3 ± 3.42a | 114.31 ± 27.03a | 108.41 ± 4.04a | 94.2 ± 14a | 112.48 ± 3.89a |
| Terpenoids | 2 | Subtotal | 167.9257814 | 164.1848294 | 188.58409 | 147.08833 | 169.89666 | 174.64383 |
| Percentage | 0.53% | 0.52% | 0.60% | 0.51% | 0.53% | 0.60% | ||
| 1 | 97-61-0 | 2-Methylvaleric acid | 464.77 ± 12.56b | 497 ± 26.83b | 582.88 ± 53.99a | 485.18 ± 6.31b | 462.73 ± 21b | 516.32 ± 35.27b |
| 2 | 64-19-7 | Acetic acid | 561.98 ± 53.52c | 686.54 ± 41.26ab | 726.32 ± 19.7a | 591.31 ± 9.19c | 627.88 ± 93.92bc | 708.54 ± 17.28ab |
| Acids | 2 | Subtotal | 1026.748502 | 1183.531943 | 1309.1985 | 1076.4904 | 1090.6044 | 1224.8565 |
| Percentage | 3.25% | 3.78% | 4.17% | 3.71% | 3.40% | 4.23% | ||
| 1 | 2847-30-5 | 2-Methoxy-3-methylpyrazine | 16.5 ± 3.18a | 12.37 ± 1.14bc | 14.8 ± 1.86ab | 9.39 ± 1.8cd | 9.68 ± 0.46cd | 8.38 ± 1.37d |
| 2 | 99-87-6 | p-Cymene | 230.51 ± 11.33d | 255.05 ± 6.03cd | 299.78 ± 9.88ab | 272.3 ± 0.64bc | 332.34 ± 48.77a | 288.92 ± 9.57bc |
| 3 | 123-91-1 | 1,4-Dioxane | 167.83 ± 1.06b | 177.51 ± 7.17b | 198.93 ± 2.74a | 151.81 ± 4.27c | 172.14 ± 4.61b | 178.71 ± 11.08b |
| 4 | 13623-11-5 | 2,4,5-Trimethylthiazole | 132.26 ± 12.6b | 124.59 ± 6.92b | 132.71 ± 0.4b | 94.35 ± 3.33c | 175.72 ± 8.3a | 102.03 ± 2.57c |
| 5 | 34413-35-9 | 5,6,7,8-Tetrahydroquinoxaline | 1260.39 ± 44.09a | 1029.45 ± 99.62b | 705.92 ± 37.1c | 961.39 ± 83.91b | 673.99 ± 95.66cd | 561.47 ± 34.96d |
| Others | 5 | Subtotal | 1807.49296 | 1598.96815 | 1352.1458 | 1489.2449 | 1363.8739 | 1139.5156 |
| Percentage | 5.71% | 5.11% | 4.31% | 5.14% | 4.26% | 3.93% | ||
| Total | 31,636.63742 | 31,278.80138 | 31,378.053 | 28,988.78 | 32,053.062 | 28,965.379 | ||
| Volatile Flavor Compounds | Aroma Profile a | Odor Threshold (mg/kg) | Literature | OAV | |||||
|---|---|---|---|---|---|---|---|---|---|
| 9C | 10C | 11C | 9T | 10T | 11T | ||||
| 1-Hexanol | Banana, Flower, Grass, Herb | 0.0056 | b | 58.15 | 51.93 | 48.90 | 45.58 | 77.91 | 39.04 |
| Isobutanol | Apple, Bitter, Cocoa, Wine | 0.55 | b | 2.36 | 2.26 | 2.52 | 2.42 | 2.41 | 2.28 |
| Isoamyl alcohol | Burnt, Cocoa, Floral, Malt | 0.004 | b | 1505.49 | 1525.28 | 1468.51 | 1472.35 | 1476.88 | 1444.81 |
| 3-Heptanol | Herb | 0.24 | b | 12.98 | 14.11 | 13.93 | 13.30 | 15.29 | 13.37 |
| 1-Phenylethanol | Floral, Honey, Rose | 0.56423 | b | 1.59 | 1.63 | 1.65 | 1.53 | 1.83 | 1.66 |
| cis-4-Heptenal | Dairy | 0.00006 | b | 12,569.43 | 12,407.60 | 13,825.53 | 10,975.48 | 12,368.79 | 12,466.36 |
| Hexanal | Apple, Fat, Fresh, Green, Oil | 0.005 | b | 301.52 | 305.56 | 311.88 | 308.01 | 293.08 | 297.13 |
| 2-Methylbutyraldehyde | Almond, Cocoa, Fermented, Hazelnut, Malt | 0.001 | b | 360.16 | 340.72 | 320.57 | 323.65 | 306.26 | 308.82 |
| Isobutyraldehyde | Burnt, Caramel, Cocoa, Green, Malt | 0.0015 | b | 349.43 | 336.21 | 359.29 | 303.01 | 284.76 | 295.34 |
| Butyraldehyde | Banana, Green, Pungent | 0.002 | b | 286.39 | 262.41 | 257.26 | 246.11 | 269.31 | 234.97 |
| Isovaleraldehyde | Ethereal, Cocoa, pineapple | 0.0046 | b | 130.83 | 173.14 | 188.61 | 124.59 | 193.07 | 178.25 |
| Octanal | Citrus, Fat, Green, Oil, Pungent | 0.000587 | b | 772.00 | 675.57 | 522.37 | 696.03 | 608.34 | 399.74 |
| 2-Nonanone | Fragrant, Fruit, Green, Hot Milk | 0.041 | b | 14.43 | 13.86 | 12.77 | 10.54 | 14.82 | 10.56 |
| 2-Methyltetrahydrofuran-3-one | Nuts | 0.04 | [36] | <1 | 1.11 | <1 | <1 | <1 | <1 |
| 2-Octanone | Fat, Fragrant, Mold | 0.0502 | b | 21.59 | 14.02 | 10.51 | 15.20 | 16.30 | 9.05 |
| Acetoin | Butter, Creamy, Green Pepper | 0.014 | b | 4.24 | 2.78 | 2.38 | 5.26 | 3.23 | 1.90 |
| 1-Octen-3-one | Earth, Mushroom | 0.004 | b | 29.05 | 31.19 | 41.58 | 22.15 | 43.00 | 29.57 |
| p-Menthan-3-one | Green, Fresh, Mint | 0.21 | b | 1.64 | 1.61 | 1.50 | 1.30 | 1.42 | 1.46 |
| Propyl butyrate | Apricot, Fruit, Pineapple, Solvent | 0.018 | b | 22.30 | 21.81 | 22.38 | 23.01 | 25.35 | 20.04 |
| Ethyl 2-methylbutanoate | Apple, Ester, Green Apple, Kiwi, Strawberry | 0.000013 | b | 15,953.69 | 14,807.96 | 13,902.18 | 14,892.25 | 15,720.85 | 14,377.28 |
| Ethyl acetate | Aromatic, Brandy, Grape | 0.005 | b | 641.68 | 651.75 | 662.28 | 595.85 | 658.55 | 629.98 |
| Ethyl butanoate | Apple, Butter, Cheese, Pineapple, Strawberry | 0.0009 | b | 725.31 | 798.76 | 718.69 | 551.29 | 690.99 | 665.26 |
| 2-Methylbutyl acetate | Apple, Banana, Pear | 0.005 | b | 20.27 | 20.99 | 22.73 | 22.75 | 25.98 | 17.52 |
| 3-Methylbutyl propanoate | Apple, Apricot, Pineapple | 0.0086 | b | 53.02 | 51.52 | 51.79 | 50.86 | 43.53 | 45.15 |
| Ethyl crotonate | Tropical Fruit | 0.0025 | b | 88.47 | 90.22 | 97.92 | 69.29 | 74.28 | 79.30 |
| Ethyl hexanoate | Apple Peel, Brandy, Fruit Gum, Overripe Fruit, Pineapple | 0.0022 | b | 366.40 | 346.74 | 422.51 | 229.40 | 542.43 | 349.52 |
| Ethyl propanoate | Apple, Pineapple, Rum, Strawberry | 0.01 | b | 5.52 | 5.48 | 5.36 | 4.40 | 5.09 | 4.61 |
| Isoamyl acetate | Apple, Banana, Pear | 0.019 | b | 54.10 | 57.10 | 65.59 | 48.12 | 75.24 | 61.18 |
| Isobutyl acetate | Apple, Banana, Floral, Herb | 0.025 | b | 4.91 | 3.91 | 5.37 | 3.05 | 6.98 | 4.25 |
| Methyl butanoate | Apple, Banana, Cheese, Ester, Floral | 0.059 | b | 4.76 | 3.44 | 3.51 | 4.19 | 3.73 | 3.30 |
| Hexyl isobutanoate | Fruit | 0.00007 | [37] | 738.22 | 704.15 | 777.13 | 691.99 | 801.40 | 575.36 |
| beta-Myrcene | Balsamic, Fruit, Geranium, Herb, Must | 0.0012 | b | 43.26 | 43.24 | 61.89 | 32.23 | 63.08 | 51.81 |
| 2-Methoxy-3-methylpyrazine | Nuts | 0.007 | b | 2.36 | 1.77 | 2.11 | 1.34 | 1.38 | 1.20 |
| p-Cymene | Citrus, Fresh, Solvent | 0.00501 | b | 46.01 | 50.91 | 59.84 | 54.35 | 66.34 | 57.67 |
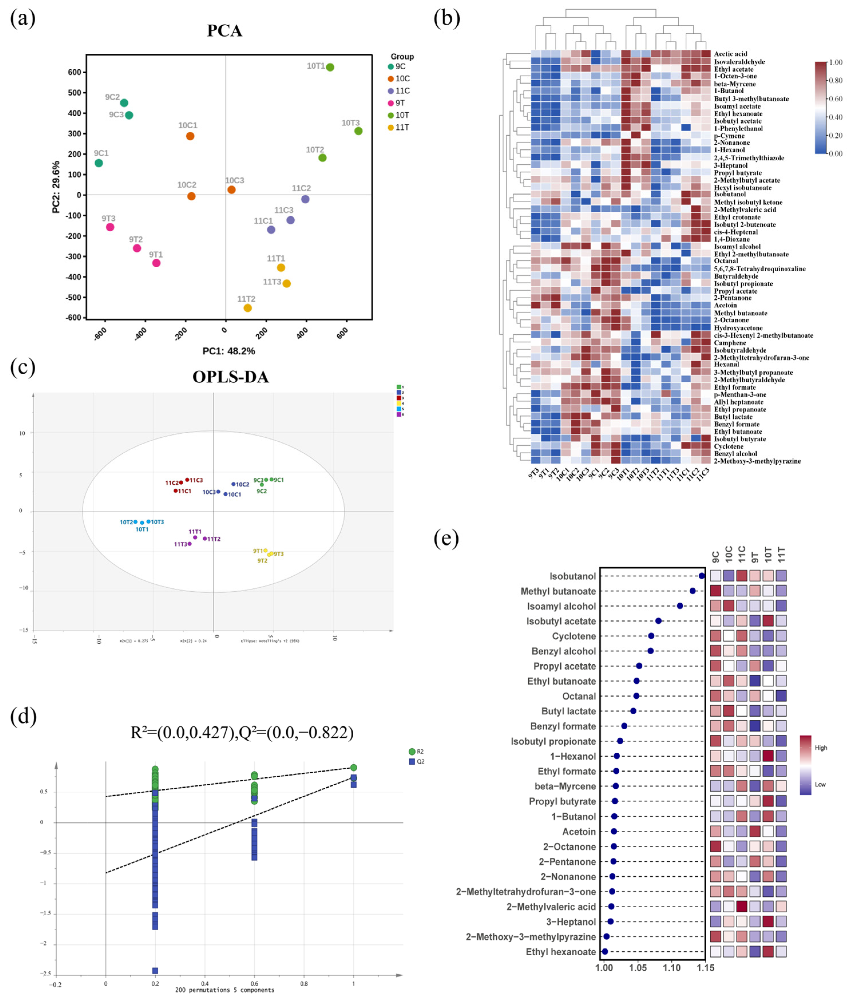
3.4. Differential Analysis of Volatile Profiles in Post-Fermentation Treated Beibinghong Ice Wines
3.5. Differential Flavor Profiles of Post-Fermentation Treated Beibinghong Ice Wines
3.6. Sensory Evaluation of Beibinghong Ice Wines with Different Treatments After Fermentation
4. Conclusions
Supplementary Materials
Author Contributions
Funding
Institutional Review Board Statement
Informed Consent Statement
Data Availability Statement
Conflicts of Interest
References
- Liu, L.; Li, H. Review: Research Progress in Amur Grape, Vitis amurensis Rupr. Can. J. Plant Sci. 2013, 93, 565–575. [Google Scholar] [CrossRef]
- Li, M.-Y.; Pei, X.-X.; Shi, N.; Yang, Y.-M.; Fan, S.-T.; Sun, Y.-F.; Kong, Q.-S.; Duan, C.-Q.; Yu, K.; Wang, J. Volatomic Differences among Vitis Amurensis Cultivars and Its Hybrids with V. Vinifera Revealed the Effects of Genotype, Region, and Vintage on Grape Aroma. Food Res. Int. 2024, 191, 114726. [Google Scholar] [CrossRef] [PubMed]
- Li, P.-H.; Jia, Y.-L.; Cai, D.-L.; Wang, X.-Y.; Liu, J.-H.; Zhu, R.-C.; Wang, Z.-T.; He, Y.; Wen, L.-K. Study on the Relationship between Flavor Components and Quality of Ice Wine during Freezing and Brewing of “beibinghong” Grapes. Food Chem. X 2023, 20, 101016. [Google Scholar] [CrossRef] [PubMed]
- Zhang, B.-X.; Cao, W.-Y.; Li, C.-Y.; Liu, Y.-X.; Zhao, Z.-H.; Qin, H.-Y.; Fan, S.-T.; Xu, P.-L.; Yang, Y.-M.; Lu, W.-P. Study on the Effect of Different Concentrations of SO2 on the Volatile Aroma Components of ‘Beibinghong’ Ice Wine. Foods 2024, 13, 1247. [Google Scholar] [CrossRef] [PubMed]
- Ye, M.-Q.; Yue, T.-L.; Yuan, Y.-H. Evolution of Polyphenols and Organic Acids during the Fermentation of Apple Cider. J. Sci. Food Agric. 2014, 94, 2951–2957. [Google Scholar] [CrossRef]
- Miao, Z.-J.; Hao, H.-Y.; Yan, R.-Y.; Wang, X.-L.; Wang, B.-W.; Sun, J.-Y.; Li, Z.-X.; Zhang, Y.-H.; Sun, B.-G. Individualization of Chinese Alcoholic Beverages: Feasibility towards a Regulation of Organic Acids. LWT 2022, 172, 114168. [Google Scholar] [CrossRef]
- Yin, J.-X.; Wu, M.-F.; Lin, R.-M.; Li, X.; Ding, H.; Han, L.-F.; Yang, W.-Z.; Song, X.-B.; Li, W.-L.; Qu, H.-B.; et al. Application and Development Trends of Gas Chromatography–Ion Mobility Spectrometry for Traditional Chinese Medicine, Clinical, Food and Environmental Analysis. Microchem. J. 2021, 168, 106527. [Google Scholar] [CrossRef]
- Sperotto, G.; Marçal, E.N.; Campos, F.M.; De Souto, V.O.; Comparin, S.J.; Nogueira, A.; Lazzarotto, M. Cold-Driven Strategies as Pre-Fermentative Techniques on Winemaking: A Review. Food Chem. 2025, 463, 141504. [Google Scholar] [CrossRef]
- Lan, Y.-B.; Xiang, X.-F.; Qian, X.; Wang, J.-M.; Ling, M.-Q.; Zhu, B.-Q.; Liu, T.; Sun, L.-B.; Shi, Y.; Reynolds, A.G.; et al. Characterization and Differentiation of Key Odor-Active Compounds of ‘Beibinghong’ Icewine and Dry Wine by Gas Chromatography-Olfactometry and Aroma Reconstitution. Food Chem. 2019, 287, 186–196. [Google Scholar] [CrossRef]
- Moreno-Pérez, A.; Vila-López, R.; Fernández-Fernández, J.I.; Martínez-Cutillas, A.; Gil-Muñoz, R. Influence of Cold Pre-Fermentation Treatments on the Major Volatile Compounds of Three Wine Varieties. Food Chem. 2013, 139, 770–776. [Google Scholar] [CrossRef]
- Peng, C.-T.; Wen, Y.; Tao, Y.-S.; Lan, Y.-Y. Modulating the Formation of Meili Wine Aroma by Prefermentative Freezing Process. J. Agric. Food Chem. 2013, 61, 1542–1553. [Google Scholar] [CrossRef] [PubMed]
- Liu, R.-W.; Zhang, J.-X.; Shang, Y.; Li, Y.-K. Effect of freezing treatment of “Ecolly” grapes on the wine quality. Sino-Overseas Grapevine Wine 2021, 46, 30–33+40. [Google Scholar] [CrossRef]
- Zhang, J.-X.; Liu, R.-W.; Shang, Y.; Zhang, X.-X.; Li, Y.-K. Effect of raw material freezing treatment on the quality of “Pinot Noir” wine. Sino-Overseas Grapevine Wine 2021, 46, 14–18. [Google Scholar] [CrossRef]
- Zheng, F.-J.; Meng, L.-J.; Li, Y.-K. Effect of freezing treatment of raw material on the quality of “Italian Riesling” wine. China Brew. 2024, 43, 91–97. [Google Scholar] [CrossRef]
- Golombek, P.; Wacker, M.; Buck, N.; Durner, D. Impact of UV-C Treatment and Thermal Pasteurization of Grape Must on Sensory Characteristics and Volatiles of Must and Resulting Wines. Food Chem. 2021, 338, 128003. [Google Scholar] [CrossRef]
- GB/T 15038-2006; Analytical Methods of Wine and Fruit Wine. Standards Press of China: Beijing, China, 2016.
- Wen, J.; Sun, Y.; Yan, Y.; Yuan, P.; He, Y.; Sun, B.; Zhao, Z.; Lu, W. Effects of Different Fermentation Methods on the Quality of Wines Made from Actinidia Argute. Eur. Food Res. Technol. 2024, 250, 1653–1665. [Google Scholar] [CrossRef]
- Cao, W.-Y.; Shu, N.; Wen, J.-L.; Yang, Y.-M.; Jin, Y.-N.; Lu, W.-P. Characterization of the Key Aroma Volatile Compounds in Nine Different Grape Varieties Wine by Headspace Gas Chromatography–Ion Mobility Spectrometry (HS-GC-IMS), Odor Activity Values (OAV) and Sensory Analysis. Foods 2022, 11, 2767. [Google Scholar] [CrossRef]
- Wen, J.-L.; Wang, Y.; He, Y.-L.; Shu, N.; Cao, W.-Y.; Sun, Y.-N.; Yuan, P.-Q.; Sun, B.-W.; Yan, Y.-P.; Qin, H.-Y.; et al. Flavor Quality Analysis of Ten Actinidia Arguta Fruits Based on High-Performance Liquid Chromatography and Headspace Gas Chromatography–Ion Mobility Spectrometry. Molecules 2023, 28, 7559. [Google Scholar] [CrossRef]
- Ma, Y.-H.; Wang, Y.-Y.; Li, J.; Wang, B.; Li, M.; Ma, T.-Z.; Jiang, Y.-M.; Zhang, B. Volatile Organic Compound Dynamics in Ugni Blanc and Vidal Wines during Fermentation in the Hexi Corridor (China): Insights from E-Nose, GC-MS, GC-IMS, and Multivariate Statistical Models. LWT 2025, 217, 117440. [Google Scholar] [CrossRef]
- Guld, Z.; Nyitrainé Sárdy, D.; Gere, A.; Rácz, A. Comparison of Sensory Evaluation Techniques for Hungarian Wines. J. Chemom. 2020, 34, e3219. [Google Scholar] [CrossRef]
- ISO 11035; Sensory Analysis—Identification and Selection of Descriptors for Establishing a Sensory Profile by a Multidimensional Approach. ISO: Geneva, Switzerland, 1994.
- GB/T 25504-2010; Icewines. Standards Press of China: Beijing, China, 2011.
- Wei, X.-F.; Ju, Y.-L.; Ma, T.-T.; Zhang, J.-X.; Fang, Y.-L.; Sun, X.-Y. New Perspectives on the Biosynthesis, Transportation, Astringency Perception and Detection Methods of Grape Proanthocyanidins. Crit. Rev. Food Sci. Nutr. 2021, 61, 2372–2398. [Google Scholar] [CrossRef] [PubMed]
- Escot, S.; Feuillat, M.; Dulau, L.; Charpentier, C. Release of Polysaccharides by Yeasts and the Influence of Released Polysaccharides on Colour Stability and Wine Astringency. Aust. J. Grape Wine Res. 2001, 7, 153–159. [Google Scholar] [CrossRef]
- Esteves, V.I.; Lima, S.S.F.; Lima, D.L.D.; Duarte, A.C. Using Capillary Electrophoresis for the Determination of Organic Acids in Port Wine. Anal. Chim. Acta 2004, 513, 163–167. [Google Scholar] [CrossRef]
- Izquierdo-Llopart, A. Organic Acid Profiling by Liquid Chromatography for the Characterization of Base Vines and Sparkling Wines. Food Anal. Methods 2020, 13, 1852–1866. [Google Scholar] [CrossRef]
- Li, M.-H.; Su, J.; Yang, H.-Q.; Feng, L.; Wang, M.-H.; Xu, G.-Z.; Shao, J.-H.; Ma, C.-H. Grape Tartaric Acid: Chemistry, Function, Metabolism, and Regulation. Horticulturae 2023, 9, 1173. [Google Scholar] [CrossRef]
- Mato, I.; Suárez-Luque, S.; Huidobro, J.F. A Review of the Analytical Methods to Determine Organic Acids in Grape Juices and Wines. Food Res. Int. 2005, 38, 1175–1188. [Google Scholar] [CrossRef]
- Tsegay, Z.T. Total Titratable Acidity and Organic Acids of Wines Produced from Cactus Pear (Opuntia-ficus-indica) Fruit and Lantana Camara (L. Camara) Fruit Blended Fermentation Process Employed Response Surface Optimization. Food Sci. Nutr. 2020, 8, 4449–4462. [Google Scholar] [CrossRef]
- Nikhanj, P.; Kocher, G.S. Optimization of Malolactic Fermentation Parameters with Isolated and Characterized Lactic Acid Bacteria Associated with Grape Berries. J. Food Process. Preserv. 2020, 44. [Google Scholar] [CrossRef]
- Huang, Z.-H.; Huang, L.; Xing, G.-L.; Xu, X.; Tu, C.-H.; Dong, M.-S. Effect of Co-Fermentation with Lactic Acid Bacteria and K. Marxianus on Physicochemical and Sensory Properties of Goat Milk. Foods 2020, 9, 299. [Google Scholar] [CrossRef]
- María, P.-J.; Carolina, M.-G.; María Ángeles, P.-B. Understanding Human Salivary Esterase Activity and Its Variation under Wine Consumption Conditions. RSC Adv. 2020, 10, 24352–24361. [Google Scholar] [CrossRef]
- He, Y.; Wang, X.-Y.; Li, P.-H.; Lv, Y.-C.; Nan, H.-L.; Wen, L.-K.; Wang, Z.-T. Research Progress of Wine Aroma Components: A Critical Review. Food Chem. 2023, 402, 134491. [Google Scholar] [CrossRef] [PubMed]
- Zhang, X.-Y.; Kontoudakis, N.; Clark, A.C. Rapid Quantitation of 12 Volatile Aldehyde Compounds in Wine by LC-QQQ-MS: A Combined Measure of Free and Hydrogen-Sulfite-Bound Forms. J. Agric. Food Chem. 2019, 67, 3502–3510. [Google Scholar] [CrossRef] [PubMed]
- Liu, J.; Wan, P.; Xie, C.; Chen, D.-W. Key Aroma-Active Compounds in Brown Sugar and Their Influence on Sweetness. Food Chemistry 2021, 345, 128826. [Google Scholar] [CrossRef] [PubMed]
- Zhu, J.; Xiao, Z. Characterization of Odor-Active Volatiles in Hawthorn Puree Using Thermal Desorption System Coupled to Gas Chromatography–Mass Spectrometry–Olfactometry and GC-Flame Photometric Detector. J. Agric. Food Chem. 2018, 66, 12296–12305. [Google Scholar] [CrossRef]
- Chang, E.-H.; Jeong, S.-M.; Hur, Y.-Y.; Koh, S.-W.; Choi, I.-M. Changes of Volatile Compounds in Vitis Labrusca ‘Doonuri’ Grapes during Stages of Fruit Development and in Wine. Hortic. Environ. Biotechnol. 2015, 56, 137–144. [Google Scholar] [CrossRef]
- Xiao, Z.-B.; Gao, J.-W.; Niu, Y.-W.; Wang, Z.-G.; Zhou, R.-J.; Zhang, J.; Zhu, J.-C. Elucidation of the Sweetening Mechanism of Sweet Orange Fruit Aroma Compounds on Sucrose Solution Using Sensory Evaluation, Electronic Tongue, Molecular Docking, and Molecular Dynamics Simulation. LWT 2024, 205, 116555. [Google Scholar] [CrossRef]
- Cincotta, F.; Torre, M.; Merlino, M.; Condurso, C.; Buda, M.; Verzera, A. Sustainable Herbal Teas from Fig (Ficus carica L.) Waste Leaves: Volatile Fingerprinting, Sensory Descriptors, and Consumer Acceptability. Beverages 2025, 11, 16. [Google Scholar] [CrossRef]
- Martínez-García, R.; García-Martínez, T.; Puig-Pujol, A.; Mauricio, J.C.; Moreno, J. Changes in Sparkling Wine Aroma during the Second Fermentation under CO2 Pressure in Sealed Bottle. Food Chem. 2017, 237, 1030–1040. [Google Scholar] [CrossRef]
- Jimenez-Alvarez, D.; Giuffrida, F.; Golay, P.; Cotting, C.; Destaillats, F.; Dionisi, F.; Keely, B. Profiles of Volatile Compounds in Milk Containing Fish Oil Analyzed by HS-SPME-GC/MS. Eur. J. Lipid Sci. Technol. 2008, 110, 277–283. [Google Scholar] [CrossRef]
- Xue, X.-L.; Wang, D.; Li, M.; Li, Y.-R.; Guo, Y.-J.; Ren, X.-Q.; Li, C.-S. Effect of High-Pressure Processing Treatment on the Physicochemical Properties and Volatile Flavor of Mercenaria Mercenaria Meat. Molecules 2024, 29, 4466. [Google Scholar] [CrossRef]
- Guan, Q.-J.; Meng, L.-J.; Mei, Z.-L.; Liu, Q.-R.; Chai, L.-J.; Zhong, X.-Z.; Zheng, L.; Liu, G.-Q.; Wang, S.-T.; Shen, C.-H.; et al. Volatile Compound Abundance Correlations Provide a New Insight into Odor Balances in Sauce-Aroma Baijiu. Foods 2022, 11, 3916. [Google Scholar] [CrossRef] [PubMed]







| Samples | Total Sugar (g/L) | Total Acid (g/L) | Tannin (g/L) | Total Phenols(g/L) | Anthocyanin (g/L) | pH |
|---|---|---|---|---|---|---|
| Grape juice | 368.94 | 13.32 | 2.53 | 2.23 | 317.06 | 3.42 |
| Sample Code | Treatment Temperature (°C) | % Vol. |
|---|---|---|
| 9C | 16 | 9 |
| 10C | 10 | |
| 11C | 11 | |
| 9T | −20 | 9 |
| 10T | 10 | |
| 11T | 11 |
| Property | Percentage | Characteristics | Full Marks |
|---|---|---|---|
| Color | 10% | Chroma and hue (color) | 10 |
| Clarity | 10% | Level of clarity | 10 |
| Scent | 30% | Subtlety | 5 |
| Concentration | 5 | ||
| Coordination | 5 | ||
| Breed characteristics | 5 | ||
| Duration | 5 | ||
| Variety and complexity (multiple layers of aromas) | 5 | ||
| Taste | 40% | Balance and harmony | 10 |
| Body and concentration (sense of weight in the mouth) | 10 | ||
| Sense of texture and structure | 5 | ||
| Continuity and sense of layering | 5 | ||
| Quality and persistence of chewing gum | 5 | ||
| Aftertaste | 5 | ||
| Typicality | 10% | Comprehensive review | 10 |
| Total score | 100 |
| Sample | Tartaric Acid/g/L | Malic Acid/g/L | Lactic Acid/g/L | Glacial Acetic Acid/g/L | Citric Acid/g/L | Succinic Acid/g/L |
|---|---|---|---|---|---|---|
| 9C | 2.90 ± 0.04a | 8.17 ± 0.03a | 0.94 ± 0.14bc | 3.24 ± 0.55b | 0.75 ± 0.09a | 1.97 ± 0.07a |
| 9T | 1.70 ± 0.12d | 5.24 ± 0.32d | 0.75 ± 0.25cd | 1.64 ± 0.22c | 0.54 ± 0.15bc | 1.26 ± 0.36b |
| 10C | 2.17 ± 0b | 8.12 ± 0.02a | 1.11 ± 0.02ab | 4.40 ± 0.17a | 0.64 ± 0.02ab | 1.97 ± 0.02a |
| 10T | 1.40 ± 0.02f | 4.70 ± 0.01e | 0.53 ± 0.01d | 1.76 ± 0.1c | 0.42 ± 0.01c | 1.38 ± 0.05b |
| 11C | 1.99 ± 0.02c | 7.81 ± 0.03b | 1.19 ± 0.08a | 4.02 ± 0.13a | 0.68 ± 0.14ab | 2.06 ± 0.18a |
| 11T | 1.60 ± 0.04e | 5.73 ± 0.11c | 0.62 ± 0.02d | 2.11 ± 0.01c | 0.46 ± 0.02c | 1.27 ± 0.02b |
| Item | 9C | 10C | 11C | 9T | 10T | 11T |
|---|---|---|---|---|---|---|
| Color | 9.68 ± 0.5 | 9.08 ± 0.7 | 9.41 ± 0.61 | 9.45 ± 0.35 | 9.54 ± 0.32 | 9.4 ± 0.38 |
| Clarification | 9.88 ± 0.16 | 9.67 ± 0.27 | 9.42 ± 0.43 | 9.82 ± 0.32 | 9.82 ± 0.33 | 9.46 ± 0.52 |
| Aroma | 24.61 ± 3.32 | 23.67 ± 3.09 | 23.85 ± 2.62 | 23.74 ± 1.93 | 27.5 ± 1.6 | 22.84 ± 1.77 |
| Taste | 33.93 ± 3.8 | 31.97 ± 2.22 | 34.19 ± 2.69 | 32.35 ± 2.66 | 34.71 ± 2.15 | 33.4 ± 2.06 |
| Typicality | 9.44 ± 0.43 | 9.1 ± 0.42 | 9.34 ± 0.36 | 9.54 ± 0.27 | 9.73 ± 0.33 | 9.19 ± 0.52 |
| Totals | 87.54 ± 3.63 | 83.48 ± 3.67 | 84.23 ± 8.48 | 84.9 ± 3.06 | 91.29 ± 2.89 | 84.29 ± 3.97 |
Disclaimer/Publisher’s Note: The statements, opinions and data contained in all publications are solely those of the individual author(s) and contributor(s) and not of MDPI and/or the editor(s). MDPI and/or the editor(s) disclaim responsibility for any injury to people or property resulting from any ideas, methods, instructions or products referred to in the content. |
© 2025 by the authors. Licensee MDPI, Basel, Switzerland. This article is an open access article distributed under the terms and conditions of the Creative Commons Attribution (CC BY) license (https://creativecommons.org/licenses/by/4.0/).
Share and Cite
Sun, Y.; Yuan, P.; Liu, G.; Yang, Y.; Shu, N.; Lu, W. Analysis of the Effects of Post-Fermentation Freezing Treatment on the Flavor Characteristics of Beibinghong Ice Wine by HPLC and HS-GC-IMS. Foods 2025, 14, 1631. https://doi.org/10.3390/foods14091631
Sun Y, Yuan P, Liu G, Yang Y, Shu N, Lu W. Analysis of the Effects of Post-Fermentation Freezing Treatment on the Flavor Characteristics of Beibinghong Ice Wine by HPLC and HS-GC-IMS. Foods. 2025; 14(9):1631. https://doi.org/10.3390/foods14091631
Chicago/Turabian StyleSun, Yining, Pengqiang Yuan, Guoliang Liu, Yiming Yang, Nan Shu, and Wenpeng Lu. 2025. "Analysis of the Effects of Post-Fermentation Freezing Treatment on the Flavor Characteristics of Beibinghong Ice Wine by HPLC and HS-GC-IMS" Foods 14, no. 9: 1631. https://doi.org/10.3390/foods14091631
APA StyleSun, Y., Yuan, P., Liu, G., Yang, Y., Shu, N., & Lu, W. (2025). Analysis of the Effects of Post-Fermentation Freezing Treatment on the Flavor Characteristics of Beibinghong Ice Wine by HPLC and HS-GC-IMS. Foods, 14(9), 1631. https://doi.org/10.3390/foods14091631
