Changes in Bioactive Constituents in Black Rice Metabolites Under Different Processing Treatments
Abstract
1. Introduction
2. Materials and Methods
2.1. Materials and Instruments
2.1.1. Instruments
2.1.2. Materials
2.2. Methods
2.2.1. Different Treatments of BR Samples
2.2.2. Metabolite Extraction
2.2.3. Liquid Chromatography and Tandem MS Conditions
2.2.4. Metabolomics Analysis Based on Advanced LC-MS
2.2.5. Peak Extraction and Identification
2.2.6. Identification of the Differential Metabolites
2.2.7. Differential Metabolite Pathway Analysis
2.2.8. Data Processing
3. Results
3.1. Number of Metabolites
3.2. Classification and Functional Analysis of the Metabolites
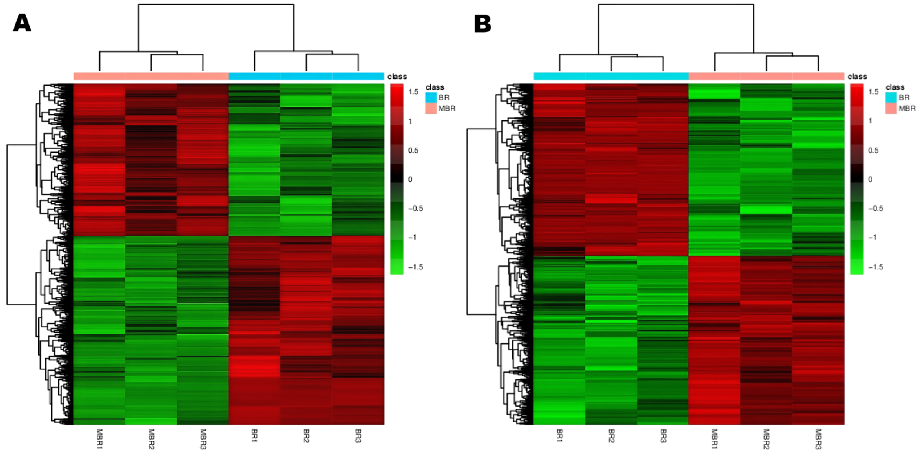
3.3. Differences in the Classification and Quantity of Metabolites in Black Rice Under Various Processing Methods
3.4. Differential Metabolic Pathways in Black Rice Under Various Processing Methods
4. Discussion
5. Conclusions
Author Contributions
Funding
Institutional Review Board Statement
Informed Consent Statement
Data Availability Statement
Conflicts of Interest
References
- Verma, D.K.; Srivastav, P.P. Bioactive compounds of rice (Oryza sativa L.): Review on paradigm and its potential benefit in human health. Trends Food Sci. Technol. 2020, 97, 355–365. [Google Scholar] [CrossRef]
- Astuti, L.; Almasyhuri, A.; Dian, S. Pengaruh Proses Pemasakan terhadap Komposisi Zat Gizi Bahan Pangan Sumber Protein. Media Penelit. Dan Pengemb. Kesehat. 2015, 25, 235–242. [Google Scholar]
- Chen, X.; Tao, Y.; Ali, A.; Zhuang, Z.; Guo, D.; Guo, Q.; Riaz, A.; Zhang, H.; Xu, P.; Liao, Y.; et al. Transcriptome and Proteome Profiling of Different Colored Rice Reveals Physiological Dynamics Involved in the Flavonoid Pathway. Int. J. Mol. Sci. 2019, 20, 2463. [Google Scholar] [CrossRef] [PubMed]
- Zheng, J.; Wu, H.; Zhu, H.; Huang, C.; Liu, C.; Chang, Y.; Kong, Z.; Zhou, Z.; Wang, G.; Lin, Y.; et al. Determining factors, regulation system, and domestication of anthocyanin biosynthesis in rice leaves. New Phytol. 2019, 223, 705–721. [Google Scholar] [CrossRef]
- Zhu, J.; Wang, R.; Zhang, Y.; Lu, Y.; Cai, S.; Xiong, Q. Metabolomics Reveals Antioxidant Metabolites in Colored Rice Grains. Metabolites 2024, 14, 120. [Google Scholar] [CrossRef]
- Zhang, S.; Ma, Q.; Dong, L.; Jia, X.; Liu, L.; Huang, F.; Liu, G.; Sun, Z.; Chi, J.; Zhang, M.; et al. Phenolic profiles and bioactivities of different milling fractions of rice bran from black rice. Food Chem. 2022, 378, 132035. [Google Scholar] [CrossRef]
- Wattananapakasem, I.; Penjumras, P.; Malaithong, W.; Nawong, S.; Poomanee, W.; Kinoshita, H. Effect of heat–moisture treatment of germinated black rice on the physicochemical properties and its utilization by lactic acid bacteria. J. Food Sci. Technol. 2021, 58, 4636–4645. [Google Scholar] [CrossRef]
- Kalpanadevi, C.; Singh, V.; Subramanian, R. Influence of milling on the nutritional composition of bran from different rice varieties. J. Food Sci. Technol. 2018, 55, 2259–2269. [Google Scholar] [CrossRef]
- Choi, S.; Seo, H.-S.; Lee, K.R.; Lee, S.; Lee, J. Effect of cultivars and milling degrees on free and bound phenolic profiles and antioxidant activity of black rice. Appl. Biol. Chem. 2018, 61, 49–60. [Google Scholar] [CrossRef]
- Patil, S.B.; Khan, M.K. Germinated brown rice as a value added rice product: A review. J. Food Sci. Technol. 2011, 48, 661–667. [Google Scholar] [CrossRef]
- Cho, D.-H.; Lim, S.-T. Germinated brown rice and its bio-functional compounds. Food Chem. 2016, 196, 259–271. [Google Scholar] [CrossRef] [PubMed]
- Nkhata, S.G.; Ayua, E.; Kamau, E.H.; Shingiro, J.B. Fermentation and germination improve nutritional value of cereals and legumes through activation of endogenous enzymes. Food Sci. Nutr. 2018, 6, 2446–2458. [Google Scholar] [CrossRef] [PubMed]
- Kaur, M.; Asthir, B.; Mahajan, G. Variation in Antioxidants, Bioactive Compounds and Antioxidant Capacity in Germinated and Ungerminated Grains of Ten Rice Cultivars. Rice Sci. 2017, 24, 349–359. [Google Scholar] [CrossRef]
- Meher, T.; Jayadeep, A. Effect of bioprocessing through germination and hydrothermal treatment on nutrients, nutraceuticals, and antioxidant properties in red and black rice. J. Food Meas. Charact. 2024, 18, 2935–2951. [Google Scholar] [CrossRef]
- Chung, H.-J.; Cho, D.-W.; Park, J.-D.; Kweon, D.-K.; Lim, S.-T. In vitro starch digestibility and pasting properties of germinated brown rice after hydrothermal treatments. J. Cereal Sci. 2012, 56, 451–456. [Google Scholar] [CrossRef]
- Chung, H.-J.; Cho, A.; Lim, S.-T. Utilization of germinated and heat-moisture treated brown rices in sugar-snap cookies. LWT Food Sci. Technol. 2014, 57, 260–266. [Google Scholar] [CrossRef]
- Liu, C.; Jiang, X.; Wang, J.; Li, L.; Bian, K.; Guan, E.; Zheng, X. Effect of heat-moisture treatment of germinated wheat on the quality of Chinese white salted noodles. Cereal Chem. 2019, 96, 115–128. [Google Scholar] [CrossRef]
- Oikawa, A.; Matsuda, F.; Kusano, M.; Okazaki, Y.; Saito, K. Rice Metabolomics. Rice 2008, 1, 63–71. [Google Scholar] [CrossRef]
- Ye, L.; Zhou, S.; Liu, L.; Liu, L.; Waters, D.L.E.; Zhong, K.; Zhou, X.; Ma, X.; Liu, X. Phenolic Compounds and Antioxidant Capacity of Brown Rice in China. Int. J. Food Eng. 2016, 12, 537–546. [Google Scholar] [CrossRef]
- Sen, S.; Chakraborty, R.; Kalita, P. Rice—Not just a staple food: A comprehensive review on its phytochemicals and therapeutic potential. Trends Food Sci. Technol. 2020, 97, 265–285. [Google Scholar] [CrossRef]
- Kim, J.K.; Park, S.-Y.; Lim, S.-H.; Yeo, Y.; Cho, H.S.; Ha, S.-H. Comparative metabolic profiling of pigmented rice (Oryza sativa L.) cultivars reveals primary metabolites are correlated with secondary metabolites. J. Cereal Sci. 2013, 57, 14–20. [Google Scholar] [CrossRef]
- Jun, H.-I.; Shin, J.-W.; Song, G.-S.; Kim, Y.-S. Isolation and Identification of Phenolic Antioxidants in Black Rice Bran. J. Food Sci. 2015, 80, C262–C268. [Google Scholar] [CrossRef] [PubMed]
- Kim, T.J.; Kim, S.Y.; Park, Y.J.; Lim, S.-H.; Ha, S.-H.; Park, S.U.; Lee, B.; Kim, J.K. Metabolite Profiling Reveals Distinct Modulation of Complex Metabolic Networks in Non-Pigmented, Black, and Red Rice (Oryza sativa L.) Cultivars. Metabolites 2021, 11, 367. [Google Scholar] [CrossRef]
- Sapna, I.; Kamaljit, M.; Priya, R.; Jayadeep, P.A. Milling and thermal treatment induced changes on phenolic components and antioxidant activities of pigmented rice flours. J. Food Sci. Technol. 2019, 56, 273–280. [Google Scholar] [CrossRef]
- Majumder, S.; Datta, K.; Datta, S.K. Rice Biofortification: High Iron, Zinc, and Vitamin-A to Fight against “Hidden Hunger”. Agronomy 2019, 9, 803. [Google Scholar] [CrossRef]
- Sari, D.R.T.; Paemanee, A.; Roytrakul, S.; Cairns, J.R.K.; Safitri, A.; Fatchiyah, F. Black rice cultivar from Java Island of Indonesia revealed genomic, proteomic, and anthocyanin nutritional value. Acta Biochim. Pol. 2021, 68, 55–63. [Google Scholar] [CrossRef]
- Vargas, C.G.; da Silva Junior, J.D.; Rabelo, T.K.; Moreira, J.C.F.; Gelain, D.P.; Rodrigues, E.; Augusti, P.R.; Rios, A.d.O.; Flôres, S.H. Bioactive compounds and protective effect of red and black rice brans extracts in human neuron-like cells (SH-SY5Y). Food Res. Int. 2018, 113, 57–64. [Google Scholar] [CrossRef]
- Zhu, Q.; Yu, S.; Zeng, D.; Liu, H.; Wang, H.; Yang, Z.; Xie, X.; Shen, R.; Tan, J.; Li, H.; et al. Development of Purple Endosperm Rice by Engineering Anthocyanin Biosynthesis in the Endosperm with a High-Efficiency Transgene Stacking System. Mol. Plant 2017, 10, 918–929. [Google Scholar] [CrossRef]
- Shao, Y.; Bao, J. Polyphenols in whole rice grain: Genetic diversity and health benefits. Food Chem. 2015, 180, 86–97. [Google Scholar] [CrossRef]
- Shao, Y.; Hu, Z.; Yu, Y.; Mou, R.; Zhu, Z.; Beta, T. Phenolic acids, anthocyanins, proanthocyanidins, antioxidant activity, minerals and their correlations in non-pigmented, red, and black rice. Food Chem. 2018, 239, 733–741. [Google Scholar] [CrossRef]
- Smitha, V.; Sourav, K.; Malleshi, N.G. Studies on the effect of milling finger millet in different pulverisers on physico-chemical properties of the flour. J. Food Sci. Technol. 2008, 45, 398–405. [Google Scholar]
- Imam, M.U.; Ishaka, A.; Ooi, D.-J.; Zamri, N.D.M.; Sarega, N.; Ismail, M.; Esa, N.M. Germinated brown rice regulates hepatic cholesterol metabolism and cardiovascular disease risk in hypercholesterolaemic rats. J. Funct. Foods 2014, 8, 193–203. [Google Scholar] [CrossRef]
- Kim, H.Y.; Hwang, I.G.; Kim, T.M.; Woo, K.S.; Park, D.S.; Kim, J.H.; Kim, D.J.; Lee, J.; Lee, Y.R.; Jeong, H.S. Chemical and functional components in different parts of rough rice (Oryza sativa L.) before and after germination. Food Chem. 2012, 134, 288–293. [Google Scholar] [CrossRef]
- Cáceres, P.J.; Peñas, E.; Martínez-Villaluenga, C.; García-Mora, P.; Frías, J. Development of a multifunctional yogurt-like product from germinated brown rice. LWT 2019, 99, 306–312. [Google Scholar] [CrossRef]
- Pradeep, P.M.; Jayadeep, A.; Guha, M.; Singh, V. Hydrothermal and biotechnological treatments on nutraceutical content and antioxidant activity of rice bran. J. Cereal Sci. 2014, 60, 187–192. [Google Scholar] [CrossRef]
- Yamuangmorn, S.; Prom-u-Thai, C. The Potential of High-Anthocyanin Purple Rice as a Functional Ingredient in Human Health. Antioxidants 2021, 10, 833. [Google Scholar] [CrossRef]
- Lucas-Aguirre, J.C.; Quintero-Castaño, V.D.; Beltrán-Bueno, M.; Rodríguez-García, M.E. Study of the changes on the physicochemical properties of isolated lentil starch during germination. Int. J. Biol. Macromol. 2024, 267, 131468. [Google Scholar] [CrossRef]
- Xu, M.; Jin, Z.; Simsek, S.; Hall, C.; Rao, J.; Chen, B. Effect of germination on the chemical composition, thermal, pasting, and moisture sorption properties of flours from chickpea, lentil, and yellow pea. Food Chem. 2019, 295, 579–587. [Google Scholar] [CrossRef]
- Aguilar, J.; Miano, A.C.; Obregón, J.; Soriano-Colchado, J.; Barraza-Jáuregui, G. Malting process as an alternative to obtain high nutritional quality quinoa flour. J. Cereal Sci. 2019, 90, 102858. [Google Scholar] [CrossRef]
- Ghumman, A.; Kaur, A.; Singh, N. Impact of germination on flour, protein and starch characteristics of lentil (Lens culinari) and horsegram (Macrotyloma uniflorum L.) lines. LWT 2016, 65, 137–144. [Google Scholar] [CrossRef]
- Yu, Y.; Li, M.; Li, C.; Niu, M.; Dong, H.; Zhao, S.; Jia, C.; Xu, Y. Accelerated Accumulation of γ-Aminobutyric Acid and Modifications on Its Metabolic Pathways in Black Rice Grains by Germination under Cold Stress. Foods 2023, 12, 1290. [Google Scholar] [CrossRef] [PubMed]
- Li, C.; Cao, X.; Gu, Z.; Wen, H. A preliminary study of the protease activities in germinating brown rice (Oryza sativa L.). J. Sci. Food Agric. 2011, 91, 915–920. [Google Scholar] [CrossRef] [PubMed]
- Do Nascimento, L.Á.; Abhilasha, A.; Singh, J.; Elias, M.C.; Colussi, R. Rice Germination and Its Impact on Technological and Nutritional Properties: A Review. Rice Sci. 2022, 29, 201–215. [Google Scholar] [CrossRef]
- Ti, H.; Zhang, R.; Zhang, M.; Li, Q.; Wei, Z.; Zhang, Y.; Tang, X.; Deng, Y.; Liu, L.; Ma, Y. Dynamic changes in the free and bound phenolic compounds and antioxidant activity of brown rice at different germination stages. Food Chem. 2014, 161, 337–344. [Google Scholar] [CrossRef]
- Belov, A.A. Effect of the microwave treatment on anti-nutrients of soybeans. Tract. Agric. Mach. 2024, 91, 386–393. [Google Scholar] [CrossRef]
- Wu, X.; Zhou, Y.; Lu, Q.; Liu, R. Ultrasonic-assisted immersion of parboiled treatment improves head rice yield and nutrition of black rice and provides a softer texture of cooked black rice. Ultrason. Sonochem. 2023, 95, 106378. [Google Scholar] [CrossRef]
- Ito, V.C.; Lacerda, L.G. Black rice (Oryza sativa L.): A review of its historical aspects, chemical composition, nutritional and functional properties, and applications and processing technologies. Food Chem. 2019, 301, 125304. [Google Scholar] [CrossRef]
- Bagchi, T.B.; Chattopadhyay, K.; Sivashankari, M.; Roy, S.; Kumar, A.; Biswas, T.; Pal, S. Effect of different processing technologies on phenolic acids, flavonoids and other antioxidants content in pigmented rice. J. Cereal Sci. 2021, 100, 103263. [Google Scholar] [CrossRef]
- Wu, X.; Zhang, X.; Liu, M.; Tang, T.; Li, Y.; Chen, H.; Lu, Q.; Liu, R. Widely targeted metabolomics provides insights into the effect of parboiling treatment on the nutritional quality of black rice based on its improved cooking characteristics. J. Cereal Sci. 2023, 114, 103810. [Google Scholar] [CrossRef]
- Peres, B.B.; Cañizares, L.d.C.C.; do Nascimento, L.Á.; da Silva Timm, N.; Meza, S.L.R.; Siebeneichler, T.J.; dos Santos Hackbart, H.C.; Oliveira, M.d. Parboiling process improves phytochemical, chemical, and technological properties of wild rice (Zizania sp.). Biocatal. Agric. Biotechnol. 2023, 50, 102718. [Google Scholar] [CrossRef]
- Ansharullah; Sitti Aida Adha, T.; Muhammad, N.; Eva, N.; Sri, D.; Sriyana, H. Effect of Heating Treatment of VCO By-product on Protein, Fat, Free Fatty Acid, Emulsification Capacity, and Fatty Acid Characteristics. In Proceedings of the 6th International Conference of Food, Agriculture, and Natural Resource (IC-FANRES 2021), Tangerang, Indonesia, 4–5 August 2021; pp. 145–149. [Google Scholar]








| Detection Mode | Adduct Ion | Peak Alignment | Peak Extraction Parameters | Database | Mass Deviation |
|---|---|---|---|---|---|
| positive ions | [M+K]+, [M+NH4]+, [M+Na]+, [M+H]+, [M+H−H2O]− | The system automatically selects the most suitable sample from the QC samples as the reference sample. | automatic | KEGG, HMDB, LipidMaps | 10−6 |
| negative ions | [M+FA−H]−, [M−H]−, [M−H2O−H]−, [M+Cl]− | ditto | ditto | ditto | ditto |
| Mode (1) | Total Ion Number | RSD ≤ 30% Ion Number (2) | MS1 (3) | MS2 (4) |
|---|---|---|---|---|
| positive ions | 8140 | 6988 | 5011 | 3026 |
| negative ions | 9940 | 7099 | 4923 | 3452 |
| Mode | Groups | Differential Ion Number | Up (MS1) | Down (MS1) | Up (MS2) | Down (MS1) |
|---|---|---|---|---|---|---|
| positive | BR:MBR | 3075 | 1698 | 1377 | 1420 | 2319 |
| BR:WBR | 1700 | 978 | 722 | 793 | 1324 | |
| WBR:HTP-WBR | 1624 | 798 | 826 | 1251 | 766 | |
| negative | BR:MBR | 4434 | 2245 | 2189 | 2191 | 3076 |
| BR:WBR | 2324 | 1120 | 1204 | 1151 | 1666 | |
| WBR:HTP-WBR | 1426 | 820 | 606 | 740 | 1077 |
| Mode | Pathway | Pathway ID | Metabolites | BR:MBR | BR:WBR | WBR:HTP-WBR | |||
|---|---|---|---|---|---|---|---|---|---|
| Up | Down | Up | Down | Up | Down | ||||
| positive | Flavonoid biosynthesis | map00941map00944 | Phenylpropanoids and polyketides | 214 | 92 | 245 | 85 | 189 | 141 |
| Amino acid biosynthesis | map01230 | Organic acids and derivatives, lipids and lipid-like molecules, and fatty acyls | 123 | 69 | 104 | 88 | 62 | 130 | |
| 2-Oxocarboxylic acid metabolism | map01210 | Organic acids and derivatives, lipids and lipid-like molecules, and fatty acyls | 99 | 41 | 75 | 65 | 34 | 106 | |
| Arachidonic acid metabolism | map00590 | Organic acids and derivatives, lipids and lipid-like molecules, and fatty acyls | 547 | 183 | 529 | 201 | 97 | 633 | |
| Terpenoid biosynthesis | map00904map00902map00909 | Prenol lipids, lipids and lipid-like molecules, benzenoids, and fatty acyls | 529 | 330 | 501 | 398 | 441 | 442 | |
| negative | Flavonoid biosynthesis | map00941map00944 | Phenylpropanoids and polyketides | 480 | 52 | 491 | 51 | 138 | 404 |
| Amino acid biosynthesis | map01230 | Organic acids and derivatives, lipids and lipid-like molecules, and fatty acyls | 207 | 130 | 175 | 162 | 126 | 77 | |
| 2-Oxocarboxylic acid metabolism | map01210 | Organic acids and derivatives, lipids and lipid-like molecules, and fatty acyls | 131 | 75 | 115 | 90 | 42 | 86 | |
| Arachidonic acid metabolism | map00590 | Organic acids and derivatives, lipids and lipid-like molecules, and fatty acyls | 901 | 170 | 894 | 177 | 183 | 877 | |
| Terpenoid biosynthesis | map00904map00902map00909 | Prenol lipids, lipids and lipid-like molecules, benzenoids, and fatty acyls | 116 | 167 | 165 | 118 | 97 | 186 | |
Disclaimer/Publisher’s Note: The statements, opinions and data contained in all publications are solely those of the individual author(s) and contributor(s) and not of MDPI and/or the editor(s). MDPI and/or the editor(s) disclaim responsibility for any injury to people or property resulting from any ideas, methods, instructions or products referred to in the content. |
© 2025 by the authors. Licensee MDPI, Basel, Switzerland. This article is an open access article distributed under the terms and conditions of the Creative Commons Attribution (CC BY) license (https://creativecommons.org/licenses/by/4.0/).
Share and Cite
Hong, B.; Zhang, S.; Yuan, D.; Shan, S.; Zhang, J.-Y.; Sha, D.-X.; Chen, D.-P.; Yin, W.-W.; Lu, S.-W.; Ren, C.-Y. Changes in Bioactive Constituents in Black Rice Metabolites Under Different Processing Treatments. Foods 2025, 14, 1630. https://doi.org/10.3390/foods14091630
Hong B, Zhang S, Yuan D, Shan S, Zhang J-Y, Sha D-X, Chen D-P, Yin W-W, Lu S-W, Ren C-Y. Changes in Bioactive Constituents in Black Rice Metabolites Under Different Processing Treatments. Foods. 2025; 14(9):1630. https://doi.org/10.3390/foods14091630
Chicago/Turabian StyleHong, Bin, Shan Zhang, Di Yuan, Shan Shan, Jing-Yi Zhang, Di-Xin Sha, Da-Peng Chen, Wei-Wei Yin, Shu-Wen Lu, and Chuan-Ying Ren. 2025. "Changes in Bioactive Constituents in Black Rice Metabolites Under Different Processing Treatments" Foods 14, no. 9: 1630. https://doi.org/10.3390/foods14091630
APA StyleHong, B., Zhang, S., Yuan, D., Shan, S., Zhang, J.-Y., Sha, D.-X., Chen, D.-P., Yin, W.-W., Lu, S.-W., & Ren, C.-Y. (2025). Changes in Bioactive Constituents in Black Rice Metabolites Under Different Processing Treatments. Foods, 14(9), 1630. https://doi.org/10.3390/foods14091630

