HMGR Modulates Strawberry Fruit Coloration and Aroma Through Regulating Terpenoid and Anthocyanin Pathways
Abstract
1. Introduction
2. Materials and Methods
2.1. Plant Materials
2.2. RNA Extraction, cDNA Synthesis, and qRT-PCR
2.3. Determination of Hormone Contents
2.4. Transient Expression Levels of FaHMGR and FaHMGRi in Strawberries
2.5. Determination of Anthocyanin and Chlorophyll Content
2.6. Determination of the Aroma Components
2.7. Transcriptomic Analysis
2.8. Metabolomic Profile Detection and Analysis
2.9. Statistical Analysis
3. Results
3.1. Expression Characteristics of FaHMGR
3.2. Effects of Transient FaHMGR and FaHMGRi Expression on Strawberry Coloration and Aroma
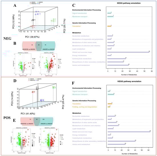
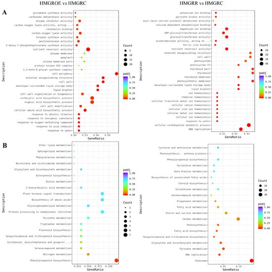
3.3. Manipulating FaHMGR Expression Caused Changes in Strawberry Transcription and Metabolism
4. Discussion
4.1. Correlation Between HMGR Expression Levels and Strawberry Fruit Quality
4.2. Key Factors Regulating HMGR Expression
4.3. Transcription Factors Related to Terpenoid Synthesis
5. Conclusions
Supplementary Materials
Author Contributions
Funding
Institutional Review Board Statement
Informed Consent Statement
Data Availability Statement
Conflicts of Interest
References
- Yan, J.W.; Ban, Z.J.; Lu, H.Y.; Li, D.; Poverenov, E.; Luo, Z.S.; Li, L. The aroma volatile repertoire in strawberry fruit: A review. J. Sci. Food Agric. 2018, 98, 4395–4402. [Google Scholar] [CrossRef]
- Contreras-Avilés, W.; Heuvelink, E.; Marcelis, L.F.M.; Kappers, I.F. Ménage à trois: Light, terpenoids, and quality of plants. Trends Plant Sci. 2024, 29, 572–588. [Google Scholar] [CrossRef]
- Liu, Z.C.; Liang, T.; Kang, C.Y. Molecular bases of strawberry fruit quality traits: Advances, challenges, and opportunities. Plant Physiol. 2023, 193, 900–914. [Google Scholar] [CrossRef]
- Fan, Z.; Tieman, D.M.; Knapp, S.J.; Zerbe, P.; Famula, R.; Barbey, C.R.; Folta, K.M.; Amadeu, R.R.; Lee, M.; Oh, Y.; et al. A multi-omics framework reveals strawberry flavor genes and their regulatory elements. New Phytol. 2022, 236, 1089–1107. [Google Scholar] [CrossRef]
- Badmi, R.; Gogoi, A.; Prestwich, B.D. Secondary Metabolites and Their Role in Strawberry Defense. Plants 2023, 12, 3240. [Google Scholar] [CrossRef]
- Xu, Y.Q.; Charles, M.T.; Luo, Z.S.; Mimee, B.; Tong, Z.C.; Véronneau, P.Y.; Roussel, D.; Rolland, D. Ultraviolet-C priming of strawberry leaves against subsequent Mycosphaerella fragariae infection involves the action of reactive oxygen species, plant hormones, and terpenes. Plant Cell Environ. 2019, 42, 815–831. [Google Scholar] [CrossRef]
- Li, Z.B.; Wang, N.; Wei, Y.Y.; Zou, X.R.; Jiang, S.; Xu, F.; Wang, H.F.; Shao, X.F. Terpinen-4-ol Enhances Disease Resistance of Postharvest Strawberry Fruit More Effectively than Tea Tree Oil by Activating the Phenylpropanoid Metabolism Pathway. J. Agric. Food Chem. 2020, 68, 6739–6747. [Google Scholar] [CrossRef]
- Sun, C.D.; Yang, X.F.; Gu, Q.J.; Jiang, G.H.; Shen, L.; Zhou, J.Y.; Li, L.; Chen, H.X.; Zhang, G.F.; Zhang, Y.C. Comprehensive analysis of nanoplastic effects on growth phenotype, nanoplastic accumulation, oxidative stress response, gene expression, and metabolite accumulation in multiple strawberry cultivars. Sci. Total Environ. 2023, 897, 165432. [Google Scholar] [CrossRef]
- Mehmood, N.; Yuan, Y.; Ali, M.; Ali, M.; Iftikhar, J.; Cheng, C.; Lyu, M.; Wu, B. Early transcriptional response of terpenoid metabolism to Colletotrichum gloeosporioides in a resistant wild strawberry Fragaria nilgerrensis. Phytochemistry 2021, 181, 112590. [Google Scholar] [CrossRef]
- Zheng, T.; Guan, L.; Yu, K.; Haider, M.S.; Nasim, M.; Liu, Z.; Li, T.; Zhang, K.; Jiu, S.; Jia, H.; et al. Expressional diversity of grapevine 3-Hydroxy-3-methylglutaryl-CoA reductase (VvHMGR) in different grapes genotypes. BMC Plant Biol. 2021, 21, 279. [Google Scholar] [CrossRef]
- Friesen, J.A.; Rodwell, V.W. The 3-hydroxy-3-methylglutaryl coenzyme-A (HMG-CoA) reductases. Genome Biol. 2004, 5, 248. [Google Scholar] [CrossRef]
- Wani, T.A.; Kaloo, Z.A.; Reshi, S.A. Molecular characterization of 3-hydroxy-3-methylglutaryl-CoA reductase (HMGR) in relation to aconite biosynthesis in Aconitum heterophyllum Wall ex Royle. Gene Rep. 2022, 26, 101432. [Google Scholar]
- Wang, Y.Y.; Jing, F.Y.; Yu, S.Y.; Chen, Y.F.; Wang, T.; Liu, P.; Wang, G.F.; Sun, X.F.; Tang, K.X. Co-overexpression of the HMGR and FPS genes enhances artemisinin content in Artemisia annua L. J. Med. Plants Res. 2011, 5, 3396–3403. [Google Scholar]
- Nafis, T.; Akmal, M.; Ram, M.; Alam, P.; Ahlawat, S.; Mohd, A.; Abdin, M.Z. Enhancement of artemisinin content by constitutive expression of the HMG-CoA reductase gene in high-yielding strain of Artemisia annua L. Plant Biotechnol. Rep. 2011, 5, 53–60. [Google Scholar] [CrossRef]
- Alam, P.; Abdin, M.Z. Over-expression of HMG-CoA reductase and amorpha-4,11-diene synthase genes in Artemisia annua L. and its influence on artemisinin content. Plant Cell Rep. 2011, 30, 1919–1928. [Google Scholar] [CrossRef]
- Shang, J.Z.; Feng, D.D.; Liu, H.; Niu, L.T.; Li, R.H.; Li, Y.J.; Chen, M.X.; Li, A.; Liu, Z.H.; He, Y.H.; et al. Evolution of the biosynthetic pathways of terpene scent compounds in roses. Curr. Biol. 2024, 34, 3550–3563. [Google Scholar] [CrossRef]
- Choi, D.; Ward, B.L.; Bostock, R.M. Differential induction and suppression of potato 3-hydroxy-3-methylglutaryl coenzyme A reductase genes in response to Phytophthora infestans and to its elicitor arachidonic acid. Plant Cell 1992, 4, 1333–1344. [Google Scholar] [CrossRef][Green Version]
- Dong, N.; Ponciano, G.; McMahan, C.M.; Coffelt, T.A.; Johnson, L.; Creelman, R.; Whalen, M.C.; Cornish, K. Overexpression of 3-hydroxy-3-methylglutaryl coenzyme A reductase in Parthenium argentatum (guayule). Ind. Crops Prod. 2013, 46, 15–24. [Google Scholar] [CrossRef]
- Kim, Y.J.; Lee, O.R.; Oh, J.Y.; Jang, M.G.; Yang, D.C. Functional analysis of 3-hydroxy-3-methylglutaryl coenzyme a reductase encoding genes in triterpene saponin-producing ginseng. Plant Physiol. 2014, 165, 373–387. [Google Scholar] [CrossRef]
- Xu, S.; Zhao, C.; Wen, G.; Zhang, H.; Zeng, X.; Liu, Z.; Xu, S.; Lin, C. Longitudinal expression patterns of HMGR, FPS, SS, SE and DS and their correlations with saponin contents in green-purple transitional aerial stems of Panax notoginseng. Ind. Crop. Prod. 2018, 119, 132–143. [Google Scholar]
- Ma, X.C.; Luo, N.; Bai, W.P.; Wang, X.R.; Wang, C.C.; Cheng, N.N.; Liu, H. Genome-wide analysis of the PtHMGR gene family and functional validation of PtHMGR5 improving drought tolerance in Populus trichocarpa. Environ. Exp. Bot. 2023, 216, 105544. [Google Scholar] [CrossRef]
- Wei, H.; Movahedi, A.; Xu, C.; Sun, W.B.; Li, L.L.; Wang, P.; Li, D.W.; Zhuge, Q. Overexpression of PtHMGR enhances the drought and salt tolerance of poplar. Ann. Bot. 2020, 125, 785–803. [Google Scholar]
- Akhtar, N.; Gupta, P.; Sangwan, N.S.; Sangwan, R.S.; Trivedi, P.K. Cloning and functional characterization of 3-hydroxy-3-methylglutaryl coenzyme A reductase gene from Withania somnifera: An important medicinal plant. Protoplasma 2013, 250, 613–622. [Google Scholar] [CrossRef]
- Li, W.F.; Mao, J.; Yang, S.J.; Guo, Z.G.; Ma, Z.H.; Dawuda, M.M.; Zuo, C.W.; Chu, M.Y.; Chen, B.H. Anthocyanin accumulation correlates with hormones in the fruit skin of ‘Red Delicious’ and its four generation bud sport mutants. BMC Plant Biol. 2018, 18, 363. [Google Scholar] [CrossRef]
- Bhambhani, S.; Lakhwani, D.; Shukla, T.; Pandey, A.; Dhar, Y.V.; Asif, M.H.; Trivedi, P.K. Genes encoding members of 3-hydroxy-3-methylglutaryl coenzyme A reductase (HMGR) gene family from Azadirachta indica and correlation with azadirachtin biosynthesis. Acta Physiol. Plant 2017, 39, 65. [Google Scholar] [CrossRef]
- Zheng, T.; Dong, T.; Haider, M.S.; Jin, H.; Jia, H.; Fang, J. Brassinosteroid Regulates 3-Hydroxy-3-methylglutaryl CoA Reductase to Promote Grape Fruit Development. J. Agric. Food Chem. 2020, 68, 11987–11996. [Google Scholar] [CrossRef]
- Xu, Y.; Lv, Z.; Manzoor, M.A.; Song, L.; Wang, M.; Wang, L.; Wang, S.; Zhang, C.; Jiu, S. VvD14c-VvMAX2-VvLOB/VvLBD19 module is involved in the strigolactone-mediated regulation of grapevine root architecture. Mol. Hortic. 2024, 4, 40. [Google Scholar] [CrossRef]
- Wang, Y.; Li, B.; Du, M.W.; Eneji, A.E.; Wang, B.M.; Duan, L.S.; Li, Z.H.; Tian, X.L. Mechanism of phytohormone involvement in feedback regulation of cotton leaf senescence induced by potassium deficiency. J. Exp. Bot. 2012, 63, 5887–5901. [Google Scholar]
- Li, B.J.; Shi, Y.N.; Xiao, Y.N.; Jia, H.R.; Yang, X.F.; Dai, Z.R.; Sun, Y.F.; Shou, J.H.; Jiang, G.H.; Grierson, D.; et al. AUXIN RESPONSE FACTOR 2 mediates repression of strawberry receptacle ripening via auxin-ABA interplay. Plant Physiol. 2024, 196, 2638–2653. [Google Scholar] [CrossRef]
- Zheng, T.; Lv, J.H.; Sadeghnezhad, E.; Cheng, J.H.; Jia, H.F. Transcriptomic and metabolomic profiling of strawberry during postharvest cooling and heat storage. Front. Plant Sci. 2022, 13, 1009747. [Google Scholar] [CrossRef]
- Love, M.I.; Huber, W.; Anders, S. Moderated estimation of fold change and dispersion for RNA-seq data with DESeq2. Genome Biol. 2014, 15, 550. [Google Scholar] [CrossRef]
- Zhang, Z.; Zhao, P.; Zhang, P.; Su, L.; Jia, H.; Wei, X.; Fang, J.; Jia, H. Integrative transcriptomics and metabolomics data exploring the effect of chitosan on postharvest grape resistance to Botrytis cinerea. Postharvest Biol. Technol. 2020, 167, 111248. [Google Scholar]
- Andersen, T.B.; Llorente, B.; Morelli, L.; Torres-Montilla, S.; Bordanaba-Florit, G.; Espinosa, F.A.; Rodriguez-Goberna, M.R.; Campos, N.; Olmedilla-Alonso, B.; Llansola-Portoles, M.J.; et al. An engineered extraplastidial pathway for carotenoid biofortification of leaves. Plant Biotechnol. J. 2021, 19, 1008–1021. [Google Scholar] [CrossRef]
- Oh, Y.; Barbey, C.R.; Chandra, S.; Bai, J.; Fan, Z.; Plotto, A.; Pillet, J.; Folta, K.M.; Whitaker, V.M.; Lee, S. Genomic Characterization of the Fruity Aroma Gene, FaFAD1, Reveals a Gene Dosage Effect on γ-Decalactone Production in Strawberry (Fragaria × ananassa). Front. Plant Sci. 2021, 12, 639345. [Google Scholar] [CrossRef]
- Peng, X.; Wang, B.; Wang, X.L.; Ni, B.B.; Zuo, Z.J. Variations in aroma and specific flavor in strawberry under different colored light-quality selective plastic film. Flavour Fragr. J. 2020, 35, 350–359. [Google Scholar] [CrossRef]
- Xie, S.; Wu, G.; Ren, R.H.; Xie, R.; Yin, H.N.; Chen, H.W.; Yang, B.W.; Zhang, Z.W.; Ge, M.S. Transcriptomic and metabolic analyses reveal differences in monoterpene profiles and the underlying molecular mechanisms in six grape varieties with different flavors. Lwt-Food Sci. Technol. 2023, 174, 114442. [Google Scholar] [CrossRef]
- Kobayashi, T.; Kato-Emori, S.; Tomita, K.; Ezura, H. Detection of 3-hydroxy-3-methylglutaryl-coenzyme A reductase protein Cm-HMGR during fruit development in melon (Cucumis melo L.). Theor. Appl. Genet. 2002, 104, 779–785. [Google Scholar] [CrossRef]
- Enfissi, E.M.; Fraser, P.D.; Lois, L.M.; Boronat, A.; Schuch, W.; Bramley, P.M. Metabolic engineering of the mevalonate and non-mevalonate isopentenyl diphosphate-forming pathways for the production of health-promoting isoprenoids in tomato. Plant Biotechnol. J. 2005, 3, 17–27. [Google Scholar] [CrossRef]
- Crowell, D.; Salaz, S. Inhibition of growth of cultured tobacco cells at low concentrations of lovastatin is reversed by cytokinin. Plant Physiol. 1992, 100, 2090–2095. [Google Scholar]
- Leivar, P.; Antolin-Llovera, M.; Ferrero, S.; Closa, M.; Arro, M.; Ferrer, A.; Boronat, A.; Campos, N. Multilevel control of Arabidopsis 3-hydroxy-3-methylglutaryl coenzyme A reductase by protein phosphatase 2A. Plant Cell 2011, 23, 1494–1511. [Google Scholar] [CrossRef]
- Antolín-Llovera, M.; Leivar, P.; Arró, M.; Ferrer, A.; Boronat, A.; Campos, N. Modulation of plant HMG-CoA reductase by protein phosphatase 2A: Positive and negative control at a key node of metabolism. Plant Signal. Behav. 2011, 6, 1127–1131. [Google Scholar] [CrossRef]
- Nishi, A.; Tsuritani, I. Effect of auxin on the metabolism of mevalonic acid in suspension-cultured carrot cells. Phytochemistry 1983, 22, 399–401. [Google Scholar] [CrossRef]
- Luo, J.; Peng, F.; Zhang, S.; Xiao, Y.; Zhang, Y. The protein kinase FaSnRK1α regulates sucrose accumulation in strawberry fruits. Plant Physiol. Biochem. 2020, 151, 369–377. [Google Scholar] [CrossRef]
- Shimada, T.L.; Shimada, T.; Okazaki, Y.; Higashi, Y.; Saito, K.; Kuwata, K.; Oyama, K.; Kato, M.; Ueda, H.; Nakano, A.; et al. HIGH STEROL ESTER 1 is a key factor in plant sterol homeostasis. Nat. Plants 2019, 5, 1154–1166. [Google Scholar] [CrossRef]
- Tian, Y.S.; Wang, B.; Peng, R.H.; Xu, J.; Li, T.; Fu, X.Y.; Xiong, A.S.; Gao, J.J.; Yao, Q.H. Enhancing carotenoid biosynthesis in rice endosperm by metabolic engineering. Plant Biotechnol. J. 2019, 17, 1694. [Google Scholar] [CrossRef]
- Yang, M.Y.; Xiang, Y.Z.; Luo, Z.S.; Gao, Y.Z.; Wang, L.; Hu, Q.N.; Dong, Y.Y.; Qi, M.; Li, D.; Liu, L.L.; et al. Light-responsive transcription factors VvHYH and VvGATA24 mediate wax terpenoid biosynthesis in Vitis vinifera. Plant Physiol. 2024, 196, 1546–1561. [Google Scholar] [CrossRef]
- Zhou, Y.; Ma, Y.S.; Zeng, J.G.; Duan, L.X.; Xue, X.F.; Wang, H.S.; Lin, T.; Liu, Z.Q.; Zeng, K.W.; Zhong, Y.; et al. Convergence and divergence of bitterness biosynthesis and regulation in Cucurbitaceae. Nat. Plants 2016, 2, 16183. [Google Scholar] [CrossRef]
- Kong, W.L.; Zhao, P.; Zhang, Q.; Yang, J.J.; Zhu, Q.F.; Zhang, Y.B.; Deng, X.M.; Chen, X.; Lin, J.K.; Zhang, X.T. Chromatin accessibility mediated transcriptome changes contribute to flavor substance alterations and jasmonic acid hyperaccumulation during oolong tea withering process. Plant J. 2024, 117, 679–693. [Google Scholar] [CrossRef]
- Cheng, L.; Tu, G.F.; Ma, H.C.; Zhang, K.Y.; Wang, X.Y.; Zhou, H.Z.; Gao, J.W.; Zhou, J.; Yu, Y.B.; Xu, Q.S. Alternative splicing of CsbHLH133 regulates geraniol biosynthesis in tea plants. Plant J. 2024, 120, 598–614. [Google Scholar] [CrossRef]
- Yu, Z.X.; Li, J.X.; Yang, C.Q.; Hu, W.L.; Wang, L.J.; Chen, X.Y. The Jasmonate-Responsive AP2/ERF Transcription Factors AaERF1 and AaERF2 Positively Regulate Artemisinin Biosynthesis in Artemisia annua L. Mol. Plant 2012, 5, 353–365. [Google Scholar] [CrossRef]
- Li, X.; Xu, Y.; Shen, S.; Yin, X.; Klee, H.; Zhang, B.; Chen, K.; Hancock, R. Transcription factor CitERF71 activates the terpene synthase gene CitTPS16 involved in the synthesis of E-geraniol in sweet orange fruit. J. Exp. Bot. 2017, 68, 4929–4938. [Google Scholar] [CrossRef] [PubMed]
- Suttipanta, N.; Pattanaik, S.; Kulshrestha, M.; Patra, B.; Singh, S.K.; Yuan, L. The transcription factor CrWRKY1 positively regulates the terpenoid indole alkaloid biosynthesis in Catharanthus roseus. Plant Physiol. 2011, 157, 2081–2093. [Google Scholar]
- Xu, Y.H.; Wang, J.W.; Wang, S.; Wang, J.Y.; Chen, X.Y. Characterization of GaWRKY1, a Cotton Transcription Factor That Regulates the Sesquiterpene Synthase Gene (1)-d-Cadinene Synthase-A. Plant Physiol. 2004, 135, 507–515. [Google Scholar]
- Jiang, W.; Fu, X.; Pan, Q.; Tang, Y.; Shen, Q.; Lv, Z.; Yan, T.; Shi, P.; Li, L.; Zhang, L.; et al. Overexpression of AaWRKY1 Leads to an Enhanced Content of Artemisinin in Artemisia annua. BioMed Res. Int. 2016, 2016, 7314971. [Google Scholar] [CrossRef]
- Michael, R.; Ranjan, A.; Gautam, S.; Trivedi, P.K. HY5 and PIF antagonistically regulate HMGR expression and sterol biosynthesis in Arabidopsis thaliana. Plant Sci. 2024, 346, 112168. [Google Scholar] [CrossRef]








| Component Name | Retention Time | Reference m/z | BP Area | Content (%) | BP Height | TIC | Formula (mol ion) | CAS No. | SI | RSI | Selected Column Type | Library Name | Sample Name | |
|---|---|---|---|---|---|---|---|---|---|---|---|---|---|---|
| Acetaldehyde | 1.371 | 44.055 | 10,228,276 | 3,136,768,594 | 0.33% | 3,100,333 | 5,375,014 | C2H4O | 75-07-0 | 958 | 958 | SemiStandardNonPolar | mainlib | CK |
| Oxirane, methyl-, (S)- | 1.499 | 43.044 | 788,634 | 3,136,768,594 | 0.03% | 421,871 | 1,257,665 | C3H6O | 16088-62-3 | 749 | 749 | SemiStandardNonPolar | mainlib | CK |
| Borane-methyl sulfide complex | 1.552 | 62.053 | 24,302,374 | 3,136,768,594 | 0.77% | 11,909,122 | 42,681,680 | C2H9BS | 13292-87-0 | 883 | 883 | SemiStandardNonPolar | mainlib | CK |
| Acetic acid, methyl ester | 1.566 | 43.044 | 419,440,351 | 3,136,768,594 | 13.37% | 182,866,394 | 265,690,168 | C3H6O2 | 79-20-9 | 945 | 945 | SemiStandardNonPolar | mainlib | CK |
| 2,3-Butanedione | 1.747 | 43.044 | 24,367,025 | 3,136,768,594 | 0.78% | 6,939,979 | 9,434,886 | C4H6O2 | 431-03-8 | 938 | 938 | SemiStandardNonPolar | mainlib | CK |
| Ethyl Acetate | 1.871 | 43.044 | 17,699,284 | 3,136,768,594 | 0.56% | 6,485,836 | 9,925,005 | C4H8O2 | 141-78-6 | 917 | 917 | SemiStandardNonPolar | mainlib | CK |
| Trichloromethane | 1.895 | 83.059 | 5,174,400 | 3,136,768,594 | 0.16% | 2,556,596 | 9,359,119 | CHCl3 | 67-66-3 | 882 | 882 | SemiStandardNonPolar | mainlib | CK |
| Methyl propionate | 1.965 | 57.062 | 4,721,554 | 3,136,768,594 | 0.15% | 1,754,794 | 3,203,729 | C4H8O2 | 554-12-1 | 938 | 938 | SemiStandardNonPolar | mainlib | CK |
| Isopropyl acetate | 2.173 | 43.044 | 3,258,741 | 3,136,768,594 | 0.10% | 1,124,586 | 1,737,864 | C5H10O2 | 108-21-4 | 873 | 880 | SemiStandardNonPolar | mainlib | CK |
| tert-Butyl N-(tert-butoxy)carbamate | 2.371 | 57.062 | 5,350,271 | 3,136,768,594 | 0.17% | 1,991,656 | 4,733,100 | C9H19NO3 | 91426-13-0 | 813 | 874 | SemiStandardNonPolar | mainlib | CK |
| 1-Penten-3-one | 2.377 | 55.072 | 17,020,088 | 3,136,768,594 | 0.54% | 5,694,161 | 9,297,801 | C5H8O | 1629-58-9 | 790 | 802 | SemiStandardNonPolar | mainlib | CK |
| Pentanal | 2.471 | 44.055 | 9,033,306 | 3,136,768,594 | 0.29% | 3,480,920 | 11,039,592 | C5H10O | 110-62-3 | 822 | 858 | SemiStandardNonPolar | mainlib | CK |
| Butanoic acid, methyl ester | 2.756 | 43.044 | 57,136,841 | 3,136,768,594 | 1.82% | 24,499,964 | 109,986,055 | C5H10O2 | 623-42-7 | 955 | 956 | SemiStandardNonPolar | mainlib | CK |
| 2-Pentenal, (E)- | 3.28 | 55.072 | 2,498,350 | 3,136,768,594 | 0.08% | 481,665 | 1,778,029 | C5H8O | 1576-87-0 | 848 | 848 | SemiStandardNonPolar | mainlib | CK |
| 1,3,5-Cycloheptatriene | 3.474 | 91.076 | 29,830,121 | 3,136,768,594 | 0.95% | 9,230,975 | 22,270,668 | C7H8 | 544-25-2 | 905 | 917 | SemiStandardNonPolar | mainlib | CK |
| Acetic acid, methyl ester | 3.648 | 74.02 | 6,258,728 | 3,136,768,594 | 0.20% | 2,709,715 | 7,687,169 | C3H6O2 | 79-20-9 | 701 | 733 | SemiStandardNonPolar | mainlib | CK |
| Tetrahydropyran Z-10-dodecenoate | 3.655 | 84.949 | 4,656,403 | 3,136,768,594 | 0.15% | 1,604,620 | 6,953,261 | C17H30O3 | 833 | 954 | SemiStandardNonPolar | mainlib | CK | |
| Butanoic acid, 2-methyl-, methyl ester | 3.659 | 57.062 | 11,981,988 | 3,136,768,594 | 0.38% | 4,110,840 | 15,056,888 | C6H12O2 | 868-57-5 | 818 | 819 | SemiStandardNonPolar | mainlib | CK |
| 2-Ethyl-3-vinyloxirane | 4.115 | 69.077 | 11,003,919 | 3,136,768,594 | 0.35% | 4,576,862 | 12,232,144 | C6H10O | 34485-78-4 | 745 | 800 | SemiStandardNonPolar | mainlib | CK |
| Hexanal | 4.118 | 44.055 | 253,167,285 | 3,136,768,594 | 8.07% | 100,648,259 | 620,389,646 | C6H12O | 66-25-1 | 911 | 911 | SemiStandardNonPolar | mainlib | CK |
| Thiirane, 2,3-dimethyl-, trans- | 4.192 | 88.092 | 1,585,067 | 3,136,768,594 | 0.05% | 392,133 | 1,026,424 | C4H8S | 5955-98-6 | 718 | 836 | SemiStandardNonPolar | mainlib | CK |
| Cyclotrisiloxane, hexamethyl- | 4.762 | 207.071 | 752,229 | 3,136,768,594 | 0.02% | 178,370 | 313,095 | C6H18O3Si3 | 541-05-9 | 878 | 878 | SemiStandardNonPolar | mainlib | CK |
| Valeric anhydride | 5.235 | 57.062 | 1,330,496 | 3,136,768,594 | 0.04% | 291,429 | 911,516 | C10H18O3 | 2082-59-9 | 836 | 850 | SemiStandardNonPolar | mainlib | CK |
| anti-2-Acetoxyacetaldoxime | 5.54 | 43.044 | 2,799,797 | 3,136,768,594 | 0.09% | 816,078 | 1,438,606 | C4H7NO3 | 37858-07-4 | 825 | 844 | SemiStandardNonPolar | mainlib | CK |
| 2-Hexenal | 5.547 | 41.077 | 9,243,596 | 3,136,768,594 | 0.29% | 2,054,386 | 13,409,546 | C6H10O | 505-57-7 | 850 | 850 | SemiStandardNonPolar | mainlib | CK |
| Pentanoic acid, 2-methyl- | 5.744 | 74.02 | 588,187 | 3,136,768,594 | 0.02% | 340,280 | 743,108 | C6H12O2 | 97-61-0 | 722 | 819 | SemiStandardNonPolar | mainlib | CK |
| Dimethyl ether | 5.818 | 45.065 | 4,230,068 | 3,136,768,594 | 0.13% | 696,124 | 1,175,717 | C2H6O | 115-10-6 | 734 | 858 | SemiStandardNonPolar | mainlib | CK |
| L-Proline, 5-oxo-, n-propyl ester | 5.825 | 84.108 | 36,942,506 | 3,136,768,594 | 1.18% | 7,277,463 | 10,124,336 | C8H13NO3 | 661 | 749 | SemiStandardNonPolar | mainlib | CK | |
| Hexanoic acid, 2-methyl- | 5.889 | 74.02 | 2,590,811 | 3,136,768,594 | 0.08% | 842,303 | 1,340,031 | C7H14O2 | 4536-23-6 | 787 | 787 | SemiStandardNonPolar | mainlib | CK |
| Pyridine, 2-chloro-6-(2-furanylmethoxy)-4-(trichloromethyl)- | 5.962 | 81.112 | 1,945,813 | 3,136,768,594 | 0.06% | 316,505 | 335,174 | C11H7Cl4NO2 | 70166-48-2 | 714 | 744 | SemiStandardNonPolar | mainlib | CK |
| Cyclopentene, 3-(2-methylpropyl)- | 5.969 | 67.047 | 5,876,463 | 3,136,768,594 | 0.19% | 1,096,912 | 1,939,651 | C9H16 | 37689-12-6 | 735 | 742 | SemiStandardNonPolar | mainlib | CK |
| Ethylbenzene | 6.147 | 91.076 | 1,762,858 | 3,136,768,594 | 0.06% | 397,453 | 588,648 | C8H10 | 100-41-4 | 948 | 948 | SemiStandardNonPolar | mainlib | CK |
| 1,6-Diazabicyclo[4.1.0]heptane | 6.345 | 97.062 | 1,488,414 | 3,136,768,594 | 0.05% | 509,284 | 1,258,442 | C5H10N2 | 59204-83-0 | 763 | 977 | SemiStandardNonPolar | mainlib | CK |
| trans-2-Hexenol | 6.362 | 57.062 | 92,259,735 | 3,136,768,594 | 2.94% | 30,367,473 | 101,595,852 | C6H12O | 884 | 903 | SemiStandardNonPolar | mainlib | CK | |
| Oxalic acid, diallyl ester | 6.462 | 41.077 | 27,095,146 | 3,136,768,594 | 0.86% | 6,951,218 | 13,683,896 | C8H10O4 | 721 | 816 | SemiStandardNonPolar | mainlib | CK | |
| Cyclopropane, propyl- | 6.465 | 56.104 | 42,962,932 | 3,136,768,594 | 1.37% | 10,633,321 | 32,680,537 | C6H12 | 2415-72-7 | 884 | 895 | SemiStandardNonPolar | mainlib | CK |
| 1-Butanol, 3-methyl-, acetate | 6.818 | 43.044 | 6,409,355 | 3,136,768,594 | 0.20% | 2,001,745 | 5,619,575 | C7H14O2 | 123-92-2 | 827 | 827 | SemiStandardNonPolar | mainlib | CK |
| 1-Pentyn-3-ol, 3-methyl- | 6.898 | 69.077 | 752,482 | 3,136,768,594 | 0.02% | 272,832 | 590,848 | C6H10O | 77-75-8 | 731 | 731 | SemiStandardNonPolar | mainlib | CK |
| 1-Butanol, 2-methyl-, acetate | 6.908 | 43.044 | 15,850,582 | 3,136,768,594 | 0.51% | 4,036,894 | 7,941,204 | C7H14O2 | 624-41-9 | 782 | 785 | SemiStandardNonPolar | mainlib | CK |
| p-Xylene | 7.371 | 91.076 | 2,053,924 | 3,136,768,594 | 0.07% | 404,029 | 1,396,190 | C8H10 | 106-42-3 | 791 | 839 | SemiStandardNonPolar | mainlib | CK |
| Heptanal | 7.72 | 41.077 | 4,008,547 | 3,136,768,594 | 0.13% | 1,100,180 | 9,053,170 | C7H14O | 111-71-7 | 924 | 924 | SemiStandardNonPolar | mainlib | CK |
| Hexanoic acid, methyl ester | 8.608 | 74.02 | 594,638,247 | 3,136,768,594 | 18.96% | 209,731,528 | 712,087,595 | C7H14O2 | 106-70-7 | 930 | 930 | SemiStandardNonPolar | mainlib | CK |
| Hexanal, 3,3-dimethyl- | 9.41 | 69.077 | 1,136,406 | 3,136,768,594 | 0.04% | 312,152 | 1,017,130 | C8H16O | 55320-57-5 | 752 | 773 | SemiStandardNonPolar | mainlib | CK |
| 2-Heptenal, (Z)- | 9.735 | 41.077 | 5,834,694 | 3,136,768,594 | 0.19% | 1,602,962 | 12,007,480 | C7H12O | 57266-86-1 | 918 | 935 | SemiStandardNonPolar | mainlib | CK |
| Benzaldehyde | 9.873 | 77.061 | 2,373,260 | 3,136,768,594 | 0.08% | 281,828 | 1,048,677 | C7H6O | 100-52-7 | 919 | 919 | SemiStandardNonPolar | mainlib | CK |
| 1-Hepten-3-one | 10.533 | 55.072 | 8,347,160 | 3,136,768,594 | 0.27% | 1,761,348 | 4,809,816 | C7H12O | 2918-13-0 | 811 | 821 | SemiStandardNonPolar | mainlib | CK |
| 2-Butanone, 3,3-dimethyl-1-thiocyanato- | 10.584 | 57.062 | 3,952,645 | 3,136,768,594 | 0.13% | 942,511 | 1,601,979 | C7H11NOS | 57518-71-5 | 786 | 889 | SemiStandardNonPolar | mainlib | CK |
| 2,6-Octadiene, (E,E)- | 10.725 | 55.072 | 3,214,193 | 3,136,768,594 | 0.10% | 871,321 | 1,097,719 | C8H14 | 18152-31-3 | 678 | 722 | SemiStandardNonPolar | mainlib | CK |
| n-Caproic acid vinyl ester | 10.735 | 43.044 | 13,091,160 | 3,136,768,594 | 0.42% | 3,357,207 | 7,194,748 | C8H14O2 | 3050-69-9 | 864 | 869 | SemiStandardNonPolar | mainlib | CK |
| Butane, 2-methoxy-2-methyl- | 10.795 | 73.067 | 6,468,682 | 3,136,768,594 | 0.21% | 948,284 | 1,672,954 | C6H14O | 994-05-8 | 657 | 660 | SemiStandardNonPolar | mainlib | CK |
| Hexanal, 2,2-dimethyl- | 10.805 | 43.044 | 1,868,196 | 3,136,768,594 | 0.06% | 1,084,891 | 4,022,134 | C8H16O | 996-12-3 | 696 | 750 | SemiStandardNonPolar | mainlib | CK |
| 5-Hepten-2-one, 6-methyl- | 10.835 | 108.155 | 1,254,214 | 3,136,768,594 | 0.04% | 282,839 | 859,632 | C8H14O | 110-93-0 | 743 | 749 | SemiStandardNonPolar | mainlib | CK |
| Furan, 2-pentyl- | 10.966 | 81.112 | 6,422,847 | 3,136,768,594 | 0.20% | 1,509,274 | 2,920,191 | C9H14O | 3777-69-3 | 848 | 849 | SemiStandardNonPolar | mainlib | CK |
| Hexanoic acid, ethyl ester | 11.248 | 88.092 | 10,193,464 | 3,136,768,594 | 0.32% | 3,080,408 | 19,622,236 | C8H16O2 | 123-66-0 | 918 | 920 | SemiStandardNonPolar | mainlib | CK |
| Cyclotetrasiloxane, octamethyl- | 11.318 | 281.071 | 10,866,787 | 3,136,768,594 | 0.35% | 3,880,327 | 36,434,657 | C8H24O4Si4 | 556-67-2 | 701 | 825 | SemiStandardNonPolar | mainlib | CK |
| 3-Hexen-1-ol, acetate, (E)- | 11.482 | 43.044 | 34,788,463 | 3,136,768,594 | 1.11% | 9,403,290 | 32,320,793 | C8H14O2 | 3681-82-1 | 945 | 945 | SemiStandardNonPolar | mainlib | CK |
| Benzene, 1,4-dichloro- | 11.556 | 145.993 | 2,052,556 | 3,136,768,594 | 0.07% | 512,251 | 1,534,564 | C6H4Cl2 | 106-46-7 | 784 | 800 | SemiStandardNonPolar | mainlib | CK |
| 1,3-Butadiene, 2-(bromomethyl)- | 11.67 | 145.993 | 768,287 | 3,136,768,594 | 0.02% | 244,661 | 517,173 | C5H7Br | 23691-13-6 | 717 | 883 | SemiStandardNonPolar | mainlib | CK |
| Cyclopentene, 1-methyl- | 11.677 | 67.047 | 5,835,726 | 3,136,768,594 | 0.19% | 2,175,629 | 5,438,968 | C6H10 | 693-89-0 | 709 | 741 | SemiStandardNonPolar | mainlib | CK |
| Acetic acid, hexyl ester | 11.687 | 43.044 | 238,634,832 | 3,136,768,594 | 7.61% | 93,220,548 | 303,592,603 | C8H16O2 | 142-92-7 | 905 | 905 | SemiStandardNonPolar | mainlib | CK |
| 2-Hexen-1-ol, acetate, (Z)- | 11.778 | 43.044 | 771,471,583 | 3,136,768,594 | 24.59% | 283,951,144 | 948,479,475 | C8H14O2 | 56922-75-9 | 939 | 939 | SemiStandardNonPolar | mainlib | CK |
| Heptanoic acid, methyl ester | 12.066 | 74.02 | 1,048,028 | 3,136,768,594 | 0.03% | 288,113 | 568,249 | C8H16O2 | 106-73-0 | 861 | 861 | SemiStandardNonPolar | mainlib | CK |
| D-Limonene | 12.133 | 68.101 | 435,094 | 3,136,768,594 | 0.01% | 80,817 | 298,883 | C10H16 | 5989-27-5 | 841 | 841 | SemiStandardNonPolar | mainlib | CK |
| 2-Octenal, (E)- | 13.038 | 41.077 | 5,066,176 | 3,136,768,594 | 0.16% | 1,770,348 | 14,822,833 | C8H14O | 2548-87-0 | 889 | 889 | SemiStandardNonPolar | mainlib | CK |
| Cyclobutanone, 2,2,3-trimethyl- | 13.116 | 55.072 | 3,891,715 | 3,136,768,594 | 0.12% | 1,069,823 | 3,734,900 | C7H12O | 1449-49-6 | 695 | 783 | SemiStandardNonPolar | mainlib | CK |
| 3(2H)-Furanone, 4-methoxy-2,5-dimethyl- | 13.122 | 43.044 | 9,714,031 | 3,136,768,594 | 0.31% | 3,173,638 | 10,830,918 | C7H10O3 | 4077-47-8 | 836 | 840 | SemiStandardNonPolar | mainlib | CK |
| 2-Methylthiolane, S,S-dioxide | 13.481 | 55.072 | 624,655 | 3,136,768,594 | 0.02% | 176,139 | 508,179 | C5H10O2S | 1003-46-9 | 703 | 711 | SemiStandardNonPolar | mainlib | CK |
| Benzoic acid, methyl ester | 14.145 | 105.078 | 3,032,955 | 3,136,768,594 | 0.10% | 615,039 | 1,549,722 | C8H8O2 | 93-58-3 | 896 | 898 | SemiStandardNonPolar | mainlib | CK |
| Linalool | 14.266 | 71.043 | 19,296,332 | 3,136,768,594 | 0.62% | 7,244,344 | 63,720,248 | C10H18O | 78-70-6 | 918 | 919 | SemiStandardNonPolar | mainlib | CK |
| Silane, cyclohexyldimethoxymethyl- | 14.38 | 105.078 | 721,018 | 3,136,768,594 | 0.02% | 176,185 | 311,929 | C9H20O2Si | 17865-32-6 | 688 | 716 | SemiStandardNonPolar | mainlib | CK |
| Nonanal | 14.39 | 57.062 | 9,679,142 | 3,136,768,594 | 0.31% | 3,140,696 | 28,253,366 | C9H18O | 124-19-6 | 923 | 923 | SemiStandardNonPolar | mainlib | CK |
| trans-2-Hexenyl propionate | 14.561 | 57.062 | 1,811,496 | 3,136,768,594 | 0.06% | 531,265 | 997,049 | C9H16O2 | 708 | 744 | SemiStandardNonPolar | mainlib | CK | |
| 4-Octenoic acid, methyl ester | 14.745 | 74.02 | 711,797 | 3,136,768,594 | 0.02% | 225,332 | 1,667,485 | C9H16O2 | 1732-00-9 | 756 | 761 | SemiStandardNonPolar | mainlib | CK |
| Octanoic acid, methyl ester | 14.967 | 74.02 | 34,512,426 | 3,136,768,594 | 1.10% | 11,560,045 | 41,147,899 | C9H18O2 | 111-11-5 | 918 | 919 | SemiStandardNonPolar | mainlib | CK |
| 2,6-Nonadienal, (E,Z)- | 15.752 | 41.077 | 900,942 | 3,136,768,594 | 0.03% | 264,630 | 872,666 | C9H14O | 557-48-2 | 781 | 788 | SemiStandardNonPolar | mainlib | CK |
| Cyclopentasiloxane, decamethyl- | 15.855 | 73.067 | 77,908,751 | 3,136,768,594 | 2.48% | 30,176,035 | 73,688,997 | C10H30O5Si5 | 541-02-6 | 842 | 843 | SemiStandardNonPolar | mainlib | CK |
| trans-2-Nonenal | 15.906 | 41.077 | 1,701,015 | 3,136,768,594 | 0.05% | 555,971 | 4,576,612 | C9H16O | 898 | 905 | SemiStandardNonPolar | mainlib | CK | |
| Methyl salicylate | 16.828 | 120.034 | 8,866,346 | 3,136,768,594 | 0.28% | 1,762,214 | 8,826,263 | C8H8O3 | 119-36-8 | 827 | 862 | SemiStandardNonPolar | mainlib | CK |
| Decanal | 17.096 | 41.077 | 1,250,773 | 3,136,768,594 | 0.04% | 423,304 | 4,082,413 | C10H20O | 112-31-2 | 880 | 880 | SemiStandardNonPolar | mainlib | CK |
| 2,6-Dimethylbenzaldehyde | 17.361 | 133.068 | 925,851 | 3,136,768,594 | 0.03% | 165,452 | 554,758 | C9H10O | 1123-56-4 | 759 | 768 | SemiStandardNonPolar | mainlib | CK |
| Valeric anhydride | 17.915 | 57.062 | 114,449 | 3,136,768,594 | 0.00% | 58,643 | 203,302 | C10H18O3 | 2082-59-9 | 926 | 950 | SemiStandardNonPolar | mainlib | CK |
| 2-Decenal, (Z)- | 18.471 | 41.077 | 755,141 | 3,136,768,594 | 0.02% | 246,046 | 2,312,250 | C10H18O | 2497-25-8 | 835 | 838 | SemiStandardNonPolar | mainlib | CK |
| Sulfurous acid, 2-ethylhexyl hexyl ester | 18.907 | 71.043 | 314,131 | 3,136,768,594 | 0.01% | 117,701 | 523,532 | C14H30O3S | 774 | 786 | SemiStandardNonPolar | mainlib | CK | |
| Undecanoic acid, 2-methyl- | 19.937 | 74.02 | 393,734 | 3,136,768,594 | 0.01% | 136,862 | 247,713 | C12H24O2 | 24323-25-9 | 770 | 775 | SemiStandardNonPolar | mainlib | CK |
| Cyclohexasiloxane, dodecamethyl- | 20.024 | 73.067 | 38,778,512 | 3,136,768,594 | 1.24% | 15,154,943 | 35,504,164 | C12H36O6Si6 | 540-97-6 | 762 | 765 | SemiStandardNonPolar | mainlib | CK |
| Ethylene glycol Formate Isobutyrate | 20.581 | 71.043 | 351,618 | 3,136,768,594 | 0.01% | 117,903 | 221,589 | C7H12O4 | 652 | 770 | SemiStandardNonPolar | mainlib | CK | |
| Propanoic acid, 2-methyl-, 3-hydroxy-2,2,4-trimethylpentyl ester | 21.047 | 71.043 | 423,878 | 3,136,768,594 | 0.01% | 144,998 | 568,661 | C12H24O3 | 77-68-9 | 719 | 719 | SemiStandardNonPolar | mainlib | CK |
| Hexanoic acid, 5-hexenyl ester | 21.359 | 99.083 | 528,799 | 3,136,768,594 | 0.02% | 169,016 | 817,205 | C12H22O2 | 108058-81-7 | 666 | 677 | SemiStandardNonPolar | mainlib | CK |
| 3-Hexanone, 2,5-dimethyl- | 23.663 | 57.062 | 359,423 | 3,136,768,594 | 0.01% | 140,022 | 502,806 | C8H16O | 1888-57-9 | 740 | 780 | SemiStandardNonPolar | mainlib | CK |
| 3-Isopropoxy-1,1,1,7,7,7-hexamethyl-3,5,5-tris(trimethylsiloxy)tetrasiloxane | 23.686 | 73.067 | 5,407,143 | 3,136,768,594 | 0.17% | 1,953,261 | 5,088,190 | C18H52O7Si7 | 71579-69-6 | 765 | 818 | SemiStandardNonPolar | mainlib | CK |
| Hexanoic acid, octyl ester | 25.303 | 117.051 | 341,829 | 3,136,768,594 | 0.01% | 109,562 | 569,397 | C14H28O2 | 4887-30-3 | 708 | 713 | SemiStandardNonPolar | mainlib | CK |
| Propanoic acid, 2-methyl-, anhydride | 25.628 | 71.043 | 1,908,727 | 3,136,768,594 | 0.06% | 682,181 | 1,249,241 | C8H14O3 | 97-72-3 | 767 | 926 | SemiStandardNonPolar | mainlib | CK |
| Dibutyl phthalate | 31.969 | 149.037 | 1,332,318 | 3,136,768,594 | 0.04% | 418,965 | 608,480 | C16H22O4 | 84-74-2 | 910 | 910 | SemiStandardNonPolar | mainlib | CK |
| Acetaldehyde | 1.385 | 44.071 | 9,640,622 | 3,272,623,421 | 0.29% | 2,864,234 | 6,327,558 | C2H4O | 75-07-0 | 805 | 805 | SemiStandardNonPolar | mainlib | FaHMGR |
| Butane | 1.512 | 42.998 | 1,261,834 | 3,272,623,421 | 0.04% | 649,086 | 1,796,054 | C4H10 | 106-97-8 | 790 | 793 | SemiStandardNonPolar | mainlib | FaHMGR |
| Borane-methyl sulfide complex | 1.566 | 62.05 | 36,167,731 | 3,272,623,421 | 1.11% | 17,531,693 | 64,524,157 | C2H9BS | 13292-87-0 | 930 | 930 | SemiStandardNonPolar | mainlib | FaHMGR |
| Acetic acid, methyl ester | 1.58 | 42.998 | 294,077,400 | 3,272,623,421 | 8.99% | 125,607,147 | 179,287,826 | C3H6O2 | 79-20-9 | 949 | 949 | SemiStandardNonPolar | mainlib | FaHMGR |
| 2,3-Butanedione | 1.764 | 42.998 | 13,071,028 | 3,272,623,421 | 0.40% | 3,109,194 | 3,915,474 | C4H6O2 | 431-03-8 | 952 | 952 | SemiStandardNonPolar | mainlib | FaHMGR |
| Furan, 3-methyl- | 1.841 | 82.108 | 144,286 | 3,272,623,421 | 0.00% | 88,401 | 221,706 | C5H6O | 930-27-8 | 826 | 840 | SemiStandardNonPolar | mainlib | FaHMGR |
| Furan, 2-methyl- | 1.888 | 42.998 | 6,131,133 | 3,272,623,421 | 0.19% | 1,697,951 | 5,257,608 | C5H6O | 534-22-5 | 738 | 773 | SemiStandardNonPolar | mainlib | FaHMGR |
| Trichloromethane | 1.905 | 83.062 | 13,426,747 | 3,272,623,421 | 0.41% | 6,620,296 | 19,675,151 | CHCl3 | 67-66-3 | 870 | 870 | SemiStandardNonPolar | mainlib | FaHMGR |
| Methyl propionate | 1.985 | 57.061 | 1,770,992 | 3,272,623,421 | 0.05% | 613,045 | 1,063,404 | C4H8O2 | 554-12-1 | 942 | 942 | SemiStandardNonPolar | mainlib | FaHMGR |
| Isopropyl acetate | 2.193 | 42.998 | 1,365,948 | 3,272,623,421 | 0.04% | 447,032 | 590,083 | C5H10O2 | 108-21-4 | 741 | 759 | SemiStandardNonPolar | mainlib | FaHMGR |
| 1-Penten-3-one | 2.391 | 55.06 | 10,172,389 | 3,272,623,421 | 0.31% | 3,443,738 | 4,971,489 | C5H8O | 1629-58-9 | 818 | 821 | SemiStandardNonPolar | mainlib | FaHMGR |
| 1H-Tetrazole, 1-methyl- | 2.475 | 55.06 | 6,791,622 | 3,272,623,421 | 0.21% | 2,269,362 | 2,621,754 | C2H4N4 | 16681-77-9 | 777 | 816 | SemiStandardNonPolar | mainlib | FaHMGR |
| Pentanal | 2.478 | 44.071 | 26,084,741 | 3,272,623,421 | 0.80% | 10,759,553 | 35,526,439 | C5H10O | 110-62-3 | 882 | 913 | SemiStandardNonPolar | mainlib | FaHMGR |
| Butanoic acid, methyl ester | 2.777 | 42.998 | 16,128,228 | 3,272,623,421 | 0.49% | 6,227,013 | 27,953,000 | C5H10O2 | 623-42-7 | 932 | 935 | SemiStandardNonPolar | mainlib | FaHMGR |
| 2-Butenal, 3-methyl- | 3.303 | 55.06 | 2,064,118 | 3,272,623,421 | 0.06% | 367,702 | 1,100,854 | C5H8O | 107-86-8 | 828 | 830 | SemiStandardNonPolar | mainlib | FaHMGR |
| Acetonitrile, (dimethylamino)- | 3.478 | 83.062 | 356,630 | 3,272,623,421 | 0.01% | 147,960 | 299,222 | C4H8N2 | 926-64-7 | 824 | 912 | SemiStandardNonPolar | mainlib | FaHMGR |
| 1-Pentanol | 3.484 | 55.06 | 2,141,312 | 3,272,623,421 | 0.07% | 748,942 | 3,319,244 | C5H12O | 71-41-0 | 886 | 886 | SemiStandardNonPolar | mainlib | FaHMGR |
| Toluene | 3.494 | 91.083 | 8,965,661 | 3,272,623,421 | 0.27% | 2,260,223 | 4,935,770 | C7H8 | 108-88-3 | 926 | 926 | SemiStandardNonPolar | mainlib | FaHMGR |
| N-Methyl methacrylamide | 3.565 | 41.075 | 2,229,765 | 3,272,623,421 | 0.07% | 518,960 | 1,194,368 | C5H9NO | 2/3/3887 | 889 | 905 | SemiStandardNonPolar | mainlib | FaHMGR |
| Butanoic acid, 2-methyl-, methyl ester | 3.682 | 88.077 | 5,763,353 | 3,272,623,421 | 0.18% | 1,689,159 | 9,071,823 | C6H12O2 | 868-57-5 | 907 | 907 | SemiStandardNonPolar | mainlib | FaHMGR |
| Hexanal | 4.132 | 44.071 | 225,447,018 | 3,272,623,421 | 6.89% | 87,485,022 | 547,532,859 | C6H12O | 66-25-1 | 907 | 907 | SemiStandardNonPolar | mainlib | FaHMGR |
| Cyclotrisiloxane, hexamethyl- | 4.772 | 207.052 | 1,228,304 | 3,272,623,421 | 0.04% | 295,647 | 571,012 | C6H18O3Si3 | 541-05-9 | 935 | 935 | SemiStandardNonPolar | mainlib | FaHMGR |
| 1,3-Dimethyldiaziridine | 5.564 | 42.998 | 1,729,546 | 3,272,623,421 | 0.05% | 520,584 | 2,011,263 | C3H8N2 | 26177-36-6 | 769 | 837 | SemiStandardNonPolar | mainlib | FaHMGR |
| 2-Hexenal | 5.567 | 41.075 | 848,613,180 | 3,272,623,421 | 25.93% | 178,171,211 | 939,487,340 | C6H10O | 505-57-7 | 814 | 814 | SemiStandardNonPolar | mainlib | FaHMGR |
| 2-Pentyn-4-one | 5.973 | 67.055 | 7,479,348 | 3,272,623,421 | 0.23% | 1,330,004 | 2,013,814 | C5H6O | 7299-55-0 | 742 | 909 | SemiStandardNonPolar | mainlib | FaHMGR |
| Ethylbenzene | 6.157 | 91.083 | 3,225,287 | 3,272,623,421 | 0.10% | 698,741 | 1,351,721 | C8H10 | 100-41-4 | 855 | 855 | SemiStandardNonPolar | mainlib | FaHMGR |
| 1,6-Diazabicyclo[4.1.0]heptane | 6.352 | 97.068 | 2,126,255 | 3,272,623,421 | 0.06% | 540,022 | 914,250 | C5H10N2 | 59204-83-0 | 919 | 974 | SemiStandardNonPolar | mainlib | FaHMGR |
| trans-2-Hexenol | 6.368 | 57.061 | 98,249,149 | 3,272,623,421 | 3.00% | 32,663,168 | 109,460,871 | C6H12O | 889 | 906 | SemiStandardNonPolar | mainlib | FaHMGR | |
| Oxalic acid, diallyl ester | 6.469 | 41.075 | 32,831,998 | 3,272,623,421 | 1.00% | 7,837,244 | 15,285,797 | C8H10O4 | 755 | 838 | SemiStandardNonPolar | mainlib | FaHMGR | |
| Formic acid, hexyl ester | 6.476 | 56.09 | 45,595,720 | 3,272,623,421 | 1.39% | 11,428,666 | 35,243,625 | C7H14O2 | 629-33-4 | 783 | 783 | SemiStandardNonPolar | mainlib | FaHMGR |
| L-Proline, propyl ester | 6.855 | 70.087 | 528,238 | 3,272,623,421 | 0.02% | 143,026 | 201,618 | C8H15NO2 | 674 | 788 | SemiStandardNonPolar | mainlib | FaHMGR | |
| 1,2,5-Oxadiazole | 6.949 | 42.998 | 1,606,431 | 3,272,623,421 | 0.05% | 391,664 | 682,540 | C2H2N2O | 288-37-9 | 814 | 973 | SemiStandardNonPolar | mainlib | FaHMGR |
| Benzene, 1,3-dimethyl- | 7.381 | 91.083 | 2,702,093 | 3,272,623,421 | 0.08% | 519,785 | 1,462,958 | C8H10 | 108-38-3 | 853 | 853 | SemiStandardNonPolar | mainlib | FaHMGR |
| Heptanal | 7.733 | 41.075 | 3,153,010 | 3,272,623,421 | 0.10% | 828,933 | 6,810,586 | C7H14O | 111-71-7 | 866 | 868 | SemiStandardNonPolar | mainlib | FaHMGR |
| Isobutyronitrile | 8.612 | 68.105 | 1,432,356 | 3,272,623,421 | 0.04% | 500,784 | 1,148,665 | C4H7N | 78-82-0 | 681 | 895 | SemiStandardNonPolar | mainlib | FaHMGR |
| Hexanoic acid, methyl ester | 8.619 | 74.042 | 205,332,658 | 3,272,623,421 | 6.27% | 67,468,828 | 237,665,819 | C7H14O2 | 106-70-7 | 940 | 940 | SemiStandardNonPolar | mainlib | FaHMGR |
| 1-Butene, 3,3-dimethyl- | 9.42 | 69.067 | 1,102,015 | 3,272,623,421 | 0.03% | 293,445 | 1,147,606 | C6H12 | 558-37-2 | 658 | 723 | SemiStandardNonPolar | mainlib | FaHMGR |
| 2-Heptenal, (Z)- | 9.742 | 41.075 | 7,343,993 | 3,272,623,421 | 0.22% | 1,601,572 | 11,419,747 | C7H12O | 57266-86-1 | 925 | 932 | SemiStandardNonPolar | mainlib | FaHMGR |
| Benzaldehyde | 9.89 | 77.051 | 2,156,058 | 3,272,623,421 | 0.07% | 251,819 | 808,714 | C7H6O | 100-52-7 | 881 | 881 | SemiStandardNonPolar | mainlib | FaHMGR |
| 2-[(Trimethylsilyl)oxy]-2-{4-[(trimethylsilyl)oxy]phenyl}ethanamine | 10.121 | 267.018 | 585,081 | 3,272,623,421 | 0.02% | 184,749 | 491,906 | C14H27NO2Si2 | 758 | 775 | SemiStandardNonPolar | mainlib | FaHMGR | |
| 1-Octen-3-one | 10.537 | 55.06 | 10,682,587 | 3,272,623,421 | 0.33% | 2,037,478 | 6,248,689 | C8H14O | 4312-99-6 | 816 | 839 | SemiStandardNonPolar | mainlib | FaHMGR |
| 1-Octen-3-ol | 10.587 | 57.061 | 6,189,322 | 3,272,623,421 | 0.19% | 1,149,732 | 1,860,108 | C8H16O | 3391-86-4 | 861 | 862 | SemiStandardNonPolar | mainlib | FaHMGR |
| n-Caproic acid vinyl ester | 10.735 | 42.998 | 20,068,756 | 3,272,623,421 | 0.61% | 6,848,051 | 13,296,530 | C8H14O2 | 3050-69-9 | 840 | 840 | SemiStandardNonPolar | mainlib | FaHMGR |
| Butanal, 2-ethyl- | 10.819 | 42.998 | 9,488,795 | 3,272,623,421 | 0.29% | 2,144,553 | 5,223,311 | C6H12O | 97-96-1 | 738 | 772 | SemiStandardNonPolar | mainlib | FaHMGR |
| Furan, 2-pentyl- | 10.976 | 81.129 | 3,349,679 | 3,272,623,421 | 0.10% | 773,266 | 1,394,639 | C9H14O | 3777-69-3 | 816 | 818 | SemiStandardNonPolar | mainlib | FaHMGR |
| Cyclohexene, 4-bromo- | 11.181 | 81.129 | 1,669,609 | 3,272,623,421 | 0.05% | 323,927 | 562,581 | C6H9Br | 3540-84-9 | 809 | 853 | SemiStandardNonPolar | mainlib | FaHMGR |
| Pentanoic acid, 3-methyl-, ethyl ester | 11.275 | 88.077 | 1,797,127 | 3,272,623,421 | 0.05% | 439,073 | 2,163,429 | C8H16O2 | 5870-68-8 | 764 | 764 | SemiStandardNonPolar | mainlib | FaHMGR |
| Cyclotetrasiloxane, octamethyl- | 11.322 | 281.057 | 21,568,529 | 3,272,623,421 | 0.66% | 7,734,191 | 30,147,085 | C8H24O4Si4 | 556-67-2 | 837 | 868 | SemiStandardNonPolar | mainlib | FaHMGR |
| Octanal | 11.332 | 41.075 | 4,362,650 | 3,272,623,421 | 0.13% | 1,362,097 | 9,387,985 | C8H16O | 124-13-0 | 758 | 759 | SemiStandardNonPolar | mainlib | FaHMGR |
| 3-Hexen-1-ol, acetate, (Z)- | 11.489 | 67.055 | 29,061,474 | 3,272,623,421 | 0.89% | 7,757,156 | 26,984,851 | C8H14O2 | 3681-71-8 | 951 | 951 | SemiStandardNonPolar | mainlib | FaHMGR |
| Benzene, 1,2-dichloro- | 11.566 | 146.009 | 1,209,345 | 3,272,623,421 | 0.04% | 291,060 | 912,089 | C6H4Cl2 | 95-50-1 | 904 | 904 | SemiStandardNonPolar | mainlib | FaHMGR |
| Acetic acid, hexyl ester | 11.691 | 42.998 | 188,907,463 | 3,272,623,421 | 5.77% | 74,397,820 | 241,243,003 | C8H16O2 | 142-92-7 | 924 | 924 | SemiStandardNonPolar | mainlib | FaHMGR |
| 2-(2-Chloroethyl)-1-methylpyrrolidine | 11.764 | 84.113 | 4,763,292 | 3,272,623,421 | 0.15% | 1,355,000 | 1,646,279 | C7H14ClN | 657 | 680 | SemiStandardNonPolar | mainlib | FaHMGR | |
| 2-Hexen-1-ol, acetate, (Z)- | 11.781 | 42.998 | 779,875,046 | 3,272,623,421 | 23.83% | 285,463,039 | 960,584,430 | C8H14O2 | 56922-75-9 | 944 | 944 | SemiStandardNonPolar | mainlib | FaHMGR |
| Heptanoic acid, methyl ester | 12.073 | 74.042 | 829,799 | 3,272,623,421 | 0.03% | 203,079 | 381,226 | C8H16O2 | 106-73-0 | 846 | 846 | SemiStandardNonPolar | mainlib | FaHMGR |
| Bicyclo[3.1.0]hex-2-ene, 4-methyl-1-(1-methylethyl)- | 12.14 | 93.085 | 293,025 | 3,272,623,421 | 0.01% | 81,338 | 248,088 | C10H16 | 28634-89-1 | 794 | 798 | SemiStandardNonPolar | mainlib | FaHMGR |
| 2-Octenal, (E)- | 13.045 | 41.075 | 5,111,818 | 3,272,623,421 | 0.16% | 1,411,308 | 12,321,524 | C8H14O | 2548-87-0 | 888 | 890 | SemiStandardNonPolar | mainlib | FaHMGR |
| 3(2H)-Furanone, 4-methoxy-2,5-dimethyl- | 13.156 | 42.998 | 1,111,874 | 3,272,623,421 | 0.03% | 381,995 | 805,893 | C7H10O3 | 4077-47-8 | 678 | 680 | SemiStandardNonPolar | mainlib | FaHMGR |
| Cyclobutane, butyl- | 13.481 | 56.09 | 531,299 | 3,272,623,421 | 0.02% | 142,971 | 768,839 | C8H16 | 13152-44-8 | 820 | 820 | SemiStandardNonPolar | mainlib | FaHMGR |
| Linalool | 14.276 | 71.074 | 4,397,373 | 3,272,623,421 | 0.13% | 1,536,163 | 1,335,8054 | C10H18O | 78-70-6 | 889 | 889 | SemiStandardNonPolar | mainlib | FaHMGR |
| Nonanal | 14.397 | 57.061 | 5,958,147 | 3,272,623,421 | 0.18% | 1,808,660 | 16,244,932 | C9H18O | 124-19-6 | 918 | 918 | SemiStandardNonPolar | mainlib | FaHMGR |
| Octanoic acid, methyl ester | 14.974 | 74.042 | 17,452,985 | 3,272,623,421 | 0.53% | 5,269,295 | 18,430,249 | C9H18O2 | 111-11-5 | 902 | 916 | SemiStandardNonPolar | mainlib | FaHMGR |
| (+)-2-Bornanone | 15.51 | 95.068 | 295,928 | 3,272,623,421 | 0.01% | 106,987 | 385,458 | C10H16O | 464-49-3 | 749 | 749 | SemiStandardNonPolar | mainlib | FaHMGR |
| Borane, triethyl- | 15.765 | 41.075 | 346,663 | 3,272,623,421 | 0.01% | 137,373 | 349,545 | C6H15B | 97-94-9 | 710 | 812 | SemiStandardNonPolar | mainlib | FaHMGR |
| Cyclopentasiloxane, decamethyl- | 15.856 | 73.058 | 124,765,819 | 3,272,623,421 | 3.81% | 48,486,461 | 115,043,879 | C10H30O5Si5 | 541-02-6 | 784 | 785 | SemiStandardNonPolar | mainlib | FaHMGR |
| trans-2-Nonenal | 15.909 | 41.075 | 1,168,508 | 3,272,623,421 | 0.04% | 376,293 | 2,893,682 | C9H16O | 851 | 857 | SemiStandardNonPolar | mainlib | FaHMGR | |
| Methyl salicylate | 16.852 | 119.973 | 351,652 | 3,272,623,421 | 0.01% | 101,413 | 394,817 | C8H8O3 | 119-36-8 | 746 | 830 | SemiStandardNonPolar | mainlib | FaHMGR |
| 2-Decen-1-ol, (E)- | 17.1 | 41.075 | 943,505 | 3,272,623,421 | 0.03% | 325,371 | 2,781,129 | C10H20O | 18409-18-2 | 819 | 826 | SemiStandardNonPolar | mainlib | FaHMGR |
| Acetic acid, octyl ester | 17.268 | 42.998 | 2,431,093 | 3,272,623,421 | 0.07% | 513,003 | 1,862,860 | C10H20O2 | 112-14-1 | 815 | 816 | SemiStandardNonPolar | mainlib | FaHMGR |
| Benzaldehyde, 2,4-dimethyl- | 17.368 | 133.037 | 463,873 | 3,272,623,421 | 0.01% | 115,740 | 483,064 | C9H10O | 15764-16-6 | 795 | 857 | SemiStandardNonPolar | mainlib | FaHMGR |
| 2-Decenal, (E)- | 18.482 | 70.087 | 367,298 | 3,272,623,421 | 0.01% | 95,288 | 628,872 | C10H18O | 3913-81-3 | 665 | 671 | SemiStandardNonPolar | mainlib | FaHMGR |
| Octane, 6-ethyl-2-methyl- | 18.904 | 71.074 | 372,613 | 3,272,623,421 | 0.01% | 126,104 | 553,586 | C11H24 | 62016-19-7 | 781 | 781 | SemiStandardNonPolar | mainlib | FaHMGR |
| Cyclohexasiloxane, dodecamethyl- | 20.024 | 73.058 | 55,392,420 | 3,272,623,421 | 1.69% | 21,681,560 | 52,557,734 | C12H36O6Si6 | 540-97-6 | 836 | 837 | SemiStandardNonPolar | mainlib | FaHMGR |
| Propanoic acid, 2-methyl-, butyl ester | 21.054 | 71.074 | 440,704 | 3,272,623,421 | 0.01% | 144,964 | 349,289 | C8H16O2 | 97-87-0 | 751 | 788 | SemiStandardNonPolar | mainlib | FaHMGR |
| 3-Decen-1-ol, acetate, (Z)- | 21.366 | 42.998 | 176,161 | 3,272,623,421 | 0.01% | 96,631 | 670,202 | C12H22O2 | 81634-99-3 | 683 | 709 | SemiStandardNonPolar | mainlib | FaHMGR |
| 2,2,6,6-Tetramethylheptane | 21.587 | 57.061 | 215,417 | 3,272,623,421 | 0.01% | 84,943 | 222,383 | C11H24 | 40117-45-1 | 798 | 808 | SemiStandardNonPolar | mainlib | FaHMGR |
| Butanoic acid, 3-methyl-, octyl ester | 22.415 | 103.008 | 262,868 | 3,272,623,421 | 0.01% | 87,171 | 491,322 | C13H26O2 | 7786-58-5 | 756 | 756 | SemiStandardNonPolar | mainlib | FaHMGR |
| 5,9-Undecadien-2-one, 6,10-dimethyl- | 22.727 | 42.998 | 628,462 | 3,272,623,421 | 0.02% | 226,763 | 572,169 | C13H22O | 689-67-8 | 681 | 681 | SemiStandardNonPolar | mainlib | FaHMGR |
| Sulfurous acid, 2-ethylhexyl hexyl ester | 23.666 | 57.061 | 439,001 | 3,272,623,421 | 0.01% | 169,299 | 680,446 | C14H30O3S | 729 | 771 | SemiStandardNonPolar | mainlib | FaHMGR | |
| 3-Isopropoxy-1,1,1,7,7,7-hexamethyl-3,5,5-tris(trimethylsiloxy)tetrasiloxane | 23.686 | 73.058 | 7,937,674 | 3,272,623,421 | 0.24% | 2,936,673 | 7,398,817 | C18H52O7Si7 | 71579-69-6 | 703 | 746 | SemiStandardNonPolar | mainlib | FaHMGR |
| Hexanoic acid, octyl ester | 25.303 | 117.136 | 1,035,718 | 3,272,623,421 | 0.03% | 360,493 | 3,382,713 | C14H28O2 | 4887-30-3 | 897 | 898 | SemiStandardNonPolar | mainlib | FaHMGR |
| 2,2,4-Trimethyl-1,3-pentanediol diisobutyrate | 25.628 | 71.074 | 2,266,349 | 3,272,623,421 | 0.07% | 783,191 | 1,567,931 | C16H30O4 | 6846-50-0 | 736 | 752 | SemiStandardNonPolar | mainlib | FaHMGR |
| Hexasiloxane, tetradecamethyl- | 26.943 | 73.058 | 845,626 | 3,272,623,421 | 0.03% | 298,497 | 688,593 | C14H42O5Si6 | 107-52-8 | 688 | 730 | SemiStandardNonPolar | mainlib | FaHMGR |
| Dibutyl phthalate | 31.97 | 149.052 | 2,572,797 | 3,272,623,421 | 0.08% | 837,564 | 1,205,903 | C16H22O4 | 84-74-2 | 920 | 926 | SemiStandardNonPolar | mainlib | FaHMGR |
| Argon | 1.298 | 40.103 | 6,854,964 | 4,137,136,347 | 0.17% | 3,660,409 | 3,955,328 | Ar | 7440-37-1 | 955 | 999 | SemiStandardNonPolar | mainlib | FaHMGRi |
| Ethanol | 1.432 | 45.075 | 4,671,546 | 4,137,136,347 | 0.11% | 2,086,870 | 3,254,898 | C2H6O | 64-17-5 | 904 | 904 | SemiStandardNonPolar | mainlib | FaHMGRi |
| Butane | 1.499 | 43.037 | 868,658 | 4,137,136,347 | 0.02% | 460,370 | 1,424,518 | C4H10 | 106-97-8 | 748 | 772 | SemiStandardNonPolar | mainlib | FaHMGRi |
| Borane-methyl sulfide complex | 1.553 | 62.039 | 25,266,163 | 4,137,136,347 | 0.61% | 12,159,308 | 45,286,345 | C2H9BS | 13292-87-0 | 926 | 926 | SemiStandardNonPolar | mainlib | FaHMGRi |
| Acetic acid, methyl ester | 1.566 | 43.037 | 195,505,393 | 4,137,136,347 | 4.73% | 82,683,604 | 117,572,448 | C3H6O2 | 79-20-9 | 929 | 929 | SemiStandardNonPolar | mainlib | FaHMGRi |
| Ethyl Acetate | 1.871 | 43.037 | 10,377,384 | 4,137,136,347 | 0.25% | 3,983,925 | 5,951,690 | C4H8O2 | 141-78-6 | 941 | 941 | SemiStandardNonPolar | mainlib | FaHMGRi |
| Trichloromethane | 1.891 | 83.049 | 2,086,656 | 4,137,136,347 | 0.05% | 1,037,122 | 3,787,746 | CHCl3 | 67-66-3 | 856 | 856 | SemiStandardNonPolar | mainlib | FaHMGRi |
| Methyl propionate | 1.968 | 57.057 | 2,513,555 | 4,137,136,347 | 0.06% | 913,728 | 1,631,512 | C4H8O2 | 554-12-1 | 934 | 934 | SemiStandardNonPolar | mainlib | FaHMGRi |
| Isopropyl acetate | 2.176 | 43.037 | 1,330,224 | 4,137,136,347 | 0.03% | 578,587 | 866,236 | C5H10O2 | 108-21-4 | 857 | 857 | SemiStandardNonPolar | mainlib | FaHMGRi |
| tert-Butyl N-(tert-butoxy)carbamate | 2.368 | 57.057 | 2,938,539 | 4,137,136,347 | 0.07% | 943,104 | 2,361,586 | C9H19NO3 | 91426-13-0 | 774 | 844 | SemiStandardNonPolar | mainlib | FaHMGRi |
| 1-Penten-3-one | 2.374 | 55.061 | 12,333,119 | 4,137,136,347 | 0.30% | 4,214,306 | 6,913,990 | C5H8O | 1629-58-9 | 741 | 819 | SemiStandardNonPolar | mainlib | FaHMGRi |
| 1H-Tetrazole, 1-methyl- | 2.461 | 55.061 | 5,645,667 | 4,137,136,347 | 0.14% | 1,874,013 | 2,104,486 | C2H4N4 | 16681-77-9 | 801 | 816 | SemiStandardNonPolar | mainlib | FaHMGRi |
| Pentanal | 2.468 | 44.069 | 15,452,421 | 4,137,136,347 | 0.37% | 6,160,352 | 19,016,606 | C5H10O | 110-62-3 | 797 | 835 | SemiStandardNonPolar | mainlib | FaHMGRi |
| Butanoic acid, methyl ester | 2.757 | 43.037 | 43,912,458 | 4,137,136,347 | 1.06% | 18,739,668 | 83,145,045 | C5H10O2 | 623-42-7 | 963 | 965 | SemiStandardNonPolar | mainlib | FaHMGRi |
| 2-Pentenal, (E)- | 3.28 | 55.061 | 1,033,203 | 4,137,136,347 | 0.02% | 367,889 | 1,584,978 | C5H8O | 1576-87-0 | 822 | 822 | SemiStandardNonPolar | mainlib | FaHMGRi |
| Toluene | 3.484 | 91.067 | 5,103,000 | 4,137,136,347 | 0.12% | 1,264,652 | 3,998,397 | C7H8 | 108-88-3 | 814 | 848 | SemiStandardNonPolar | mainlib | FaHMGRi |
| Bis(N-methoxy-N-methylamino)methane | 3.655 | 74.026 | 3,180,557 | 4,137,136,347 | 0.08% | 1,299,048 | 2,574,569 | C5H14N2O2 | 6919-46-6 | 768 | 810 | SemiStandardNonPolar | mainlib | FaHMGRi |
| Butanoic acid, 4-[(tetrahydro-2H-pyran-2-yl)oxy]-, methyl ester | 3.662 | 41.068 | 4,706,286 | 4,137,136,347 | 0.11% | 1,551,100 | 7,651,896 | C10H18O4 | 93691-87-3 | 706 | 707 | SemiStandardNonPolar | mainlib | FaHMGRi |
| Methyl propionate | 3.665 | 88.074 | 6,374,027 | 4,137,136,347 | 0.15% | 2,112,166 | 4,925,642 | C4H8O2 | 554-12-1 | 800 | 800 | SemiStandardNonPolar | mainlib | FaHMGRi |
| Butanoic acid, 3-hydroxy-2-([(4-methylphenyl)sulfonyl]amino)-, methyl ester | 4.108 | 88.074 | 185,141 | 4,137,136,347 | 0.00% | 97,115 | 250,846 | C12H17NO5S | 674 | 697 | SemiStandardNonPolar | mainlib | FaHMGRi | |
| Hexanal | 4.118 | 44.069 | 372,453,605 | 4,137,136,347 | 9.00% | 150,414,036 | 916,289,730 | C6H12O | 66-25-1 | 917 | 917 | SemiStandardNonPolar | mainlib | FaHMGRi |
| 1-(Ethanesulfonyl)-2-(ethylsulfanyl)ethane | 4.185 | 88.074 | 2,406,693 | 4,137,136,347 | 0.06% | 659,686 | 1,828,813 | C6H14O2S2 | 42270-61-1 | 691 | 729 | SemiStandardNonPolar | mainlib | FaHMGRi |
| Cyclotrisiloxane, hexamethyl- | 4.765 | 207.037 | 964,866 | 4,137,136,347 | 0.02% | 227,976 | 384,623 | C6H18O3Si3 | 541-05-9 | 850 | 850 | SemiStandardNonPolar | mainlib | FaHMGRi |
| 2-Hexenal, (E)- | 5.54 | 41.068 | 13,107,991 | 4,137,136,347 | 0.32% | 3,015,552 | 22,081,879 | C6H10O | 6728-26-3 | 884 | 886 | SemiStandardNonPolar | mainlib | FaHMGRi |
| 3-Nitro-2-butanol | 5.748 | 73.054 | 177,142 | 4,137,136,347 | 0.00% | 99,656 | 207,853 | C4H9NO3 | 6270-16-2 | 736 | 863 | SemiStandardNonPolar | mainlib | FaHMGRi |
| Propene | 5.842 | 41.068 | 1,362,018,994 | 4,137,136,347 | 32.92% | 235,005,144 | 592,693,266 | C3H6 | 115-07-1 | 761 | 826 | SemiStandardNonPolar | mainlib | FaHMGRi |
| Phenol, 2-methoxy- | 5.966 | 81.104 | 1,381,094 | 4,137,136,347 | 0.03% | 270,670 | 628,005 | C7H8O2 | 5/1/1990 | 881 | 894 | SemiStandardNonPolar | mainlib | FaHMGRi |
| Difluoromethane | 6.137 | 51.074 | 1,962,670 | 4,137,136,347 | 0.05% | 236,123 | 283,406 | CH2F2 | 10/5/1975 | 899 | 987 | SemiStandardNonPolar | mainlib | FaHMGRi |
| 4,6-Octadiyn-3-one, 2-methyl- | 6.154 | 91.067 | 1,921,139 | 4,137,136,347 | 0.05% | 420,149 | 697,716 | C9H10O | 29743-33-7 | 787 | 843 | SemiStandardNonPolar | mainlib | FaHMGRi |
| 1H-Pyrazole, 3-ethyl-4,5-dihydro- | 6.352 | 69.073 | 10,415,350 | 4,137,136,347 | 0.25% | 3,158,254 | 7,985,625 | C5H10N2 | 5920-29-6 | 661 | 689 | SemiStandardNonPolar | mainlib | FaHMGRi |
| trans-2-Hexenol | 6.362 | 57.057 | 64,567,139 | 4,137,136,347 | 1.56% | 20,259,410 | 62,155,133 | C6H12O | 843 | 862 | SemiStandardNonPolar | mainlib | FaHMGRi | |
| Methacrolein | 6.466 | 41.068 | 23,145,957 | 4,137,136,347 | 0.56% | 5,217,379 | 9,729,342 | C4H6O | 78-85-3 | 679 | 725 | SemiStandardNonPolar | mainlib | FaHMGRi |
| Formic acid, hexyl ester | 6.472 | 56.103 | 29,477,865 | 4,137,136,347 | 0.71% | 7,235,936 | 22,895,375 | C7H14O2 | 629-33-4 | 767 | 768 | SemiStandardNonPolar | mainlib | FaHMGRi |
| Propene | 6.814 | 41.068 | 1,543,804 | 4,137,136,347 | 0.04% | 422,602 | 1,013,892 | C3H6 | 115-07-1 | 812 | 904 | SemiStandardNonPolar | mainlib | FaHMGRi |
| 1-Butanol, 3-methyl-, acetate | 6.828 | 43.037 | 3,731,192 | 4,137,136,347 | 0.09% | 1,134,794 | 2,796,748 | C7H14O2 | 123-92-2 | 854 | 854 | SemiStandardNonPolar | mainlib | FaHMGRi |
| Oxalic acid, butyl cyclobutyl ester | 6.908 | 55.061 | 1,994,746 | 4,137,136,347 | 0.05% | 606,914 | 1,588,198 | C10H16O4 | 689 | 717 | SemiStandardNonPolar | mainlib | FaHMGRi | |
| 1-Butanol, 2-methyl-, acetate | 6.915 | 43.037 | 8,937,826 | 4,137,136,347 | 0.22% | 2,167,345 | 4,505,015 | C7H14O2 | 624-41-9 | 856 | 858 | SemiStandardNonPolar | mainlib | FaHMGRi |
| o-Xylene | 7.368 | 91.067 | 1,977,791 | 4,137,136,347 | 0.05% | 424,676 | 1,740,834 | C8H10 | 95-47-6 | 749 | 860 | SemiStandardNonPolar | mainlib | FaHMGRi |
| Heptanal | 7.717 | 41.068 | 4,666,592 | 4,137,136,347 | 0.11% | 1,359,899 | 10,508,931 | C7H14O | 111-71-7 | 897 | 897 | SemiStandardNonPolar | mainlib | FaHMGRi |
| Hexanoic acid, methyl ester | 8.609 | 74.026 | 401,699,989 | 4,137,136,347 | 9.71% | 142,576,828 | 490,195,832 | C7H14O2 | 106-70-7 | 924 | 924 | SemiStandardNonPolar | mainlib | FaHMGRi |
| .alpha.-Pinene | 8.89 | 93.088 | 1,264,447 | 4,137,136,347 | 0.03% | 408,610 | 1,466,083 | C10H16 | 80-56-8 | 906 | 908 | SemiStandardNonPolar | mainlib | FaHMGRi |
| Butane | 9.729 | 43.037 | 2,870,236 | 4,137,136,347 | 0.07% | 856,693 | 1,201,136 | C4H10 | 106-97-8 | 744 | 930 | SemiStandardNonPolar | mainlib | FaHMGRi |
| 2-Heptenal, (Z)- | 9.732 | 41.068 | 7,001,092 | 4,137,136,347 | 0.17% | 1,967,289 | 13,617,963 | C7H12O | 57266-86-1 | 897 | 906 | SemiStandardNonPolar | mainlib | FaHMGRi |
| (1H)Pyrrole-2-carbonitrile, 5-methyl- | 9.88 | 105.052 | 3,531,394 | 4,137,136,347 | 0.09% | 361,270 | 787,581 | C6H6N2 | 26173-92-2 | 874 | 876 | SemiStandardNonPolar | mainlib | FaHMGRi |
| .beta.-Pinene | 10.393 | 93.088 | 1,983,448 | 4,137,136,347 | 0.05% | 675,761 | 2,492,280 | C10H16 | 127-91-3 | 870 | 870 | SemiStandardNonPolar | mainlib | FaHMGRi |
| (4-Methylphenyl) methanol, neopentyl ether | 10.517 | 57.057 | 261,117 | 4,137,136,347 | 0.01% | 134,612 | 398,100 | C13H20O | 695 | 723 | SemiStandardNonPolar | mainlib | FaHMGRi | |
| N-(2-Methylacryloyl)imidazola | 10.52 | 41.068 | 1,808,322 | 4,137,136,347 | 0.04% | 414,578 | 895,178 | C7H8N2O | 54060-80-9 | 652 | 809 | SemiStandardNonPolar | mainlib | FaHMGRi |
| 1-Octen-3-one | 10.527 | 55.061 | 11,924,307 | 4,137,136,347 | 0.29% | 2,493,083 | 7,011,638 | C8H14O | 4312-99-6 | 816 | 830 | SemiStandardNonPolar | mainlib | FaHMGRi |
| Ethylenimine | 10.574 | 43.037 | 2,015,902 | 4,137,136,347 | 0.05% | 542,769 | 810,173 | C2H5N | 151-56-4 | 691 | 982 | SemiStandardNonPolar | mainlib | FaHMGRi |
| 2-Butanone, 3,3-dimethyl-1-thiocyanato- | 10.584 | 57.057 | 6,454,261 | 4,137,136,347 | 0.16% | 1,148,952 | 1,830,316 | C7H11NOS | 57518-71-5 | 835 | 904 | SemiStandardNonPolar | mainlib | FaHMGRi |
| n-Caproic acid vinyl ester | 10.728 | 43.037 | 21,920,767 | 4,137,136,347 | 0.53% | 7,382,077 | 15,020,649 | C8H14O2 | 3050-69-9 | 875 | 876 | SemiStandardNonPolar | mainlib | FaHMGRi |
| Propanoic acid, 2-(aminooxy)- | 10.765 | 60.04 | 9,339,396 | 4,137,136,347 | 0.23% | 1,192,900 | 2,116,708 | C3H7NO3 | 2786-22-3 | 875 | 914 | SemiStandardNonPolar | mainlib | FaHMGRi |
| Butanal, 2,2-dimethyl- | 10.815 | 43.037 | 8,467,481 | 4,137,136,347 | 0.20% | 2,049,947 | 5,827,785 | C6H12O | 2094-75-9 | 814 | 839 | SemiStandardNonPolar | mainlib | FaHMGRi |
| 5-Hepten-2-one, 6-methyl- | 10.829 | 108.129 | 1,637,662 | 4,137,136,347 | 0.04% | 411,827 | 2,156,435 | C8H14O | 110-93-0 | 749 | 749 | SemiStandardNonPolar | mainlib | FaHMGRi |
| Furan, 2-pentyl- | 10.966 | 81.104 | 5,075,876 | 4,137,136,347 | 0.12% | 1,295,754 | 2,769,505 | C9H14O | 3777-69-3 | 889 | 889 | SemiStandardNonPolar | mainlib | FaHMGRi |
| 1-Formyl-3-methylaziridine-2-carbonitrile | 11.238 | 81.104 | 1,619,753 | 4,137,136,347 | 0.04% | 504,659 | 746,429 | C5H6N2O | 706 | 740 | SemiStandardNonPolar | mainlib | FaHMGRi | |
| Hexanoic acid, ethyl ester | 11.244 | 88.074 | 17,912,735 | 4,137,136,347 | 0.43% | 5,787,620 | 37,541,037 | C8H16O2 | 123-66-0 | 914 | 914 | SemiStandardNonPolar | mainlib | FaHMGRi |
| trans-2-(2-Pentenyl)furan | 11.295 | 107.106 | 365,757 | 4,137,136,347 | 0.01% | 105,192 | 293,407 | C9H12O | 70424-14-5 | 859 | 864 | SemiStandardNonPolar | mainlib | FaHMGRi |
| Butane, 2-chloro-2-methyl- | 11.305 | 77.058 | 533,487 | 4,137,136,347 | 0.01% | 132,375 | 242,239 | C5H11Cl | 594-36-5 | 734 | 785 | SemiStandardNonPolar | mainlib | FaHMGRi |
| Cyclotetrasiloxane, octamethyl- | 11.318 | 281.081 | 1,3734,977 | 4,137,136,347 | 0.33% | 4,759,649 | 50,869,233 | C8H24O4Si4 | 556-67-2 | 671 | 810 | SemiStandardNonPolar | mainlib | FaHMGRi |
| 3-Hexen-1-ol, acetate, (Z)- | 11.483 | 67.049 | 32,565,006 | 4,137,136,347 | 0.79% | 8,077,864 | 26,799,716 | C8H14O2 | 3681-71-8 | 936 | 936 | SemiStandardNonPolar | mainlib | FaHMGRi |
| Benzene, 1,2-dichloro- | 11.556 | 145.989 | 2,077,673 | 4,137,136,347 | 0.05% | 500,609 | 1,845,266 | C6H4Cl2 | 95-50-1 | 907 | 911 | SemiStandardNonPolar | mainlib | FaHMGRi |
| 4-(Benzyl-ethyl-amino)-butyric acid, methyl ester | 11.667 | 91.067 | 807,870 | 4,137,136,347 | 0.02% | 188,537 | 407,799 | C14H21NO2 | 761 | 877 | SemiStandardNonPolar | mainlib | FaHMGRi | |
| Cyclopentene, 4-methyl- | 11.677 | 67.049 | 6,174,294 | 4,137,136,347 | 0.15% | 2,216,338 | 6,107,560 | C6H10 | 1759-81-5 | 750 | 793 | SemiStandardNonPolar | mainlib | FaHMGRi |
| Acetic acid, hexyl ester | 11.684 | 43.037 | 227,652,145 | 4,137,136,347 | 5.50% | 89,378,323 | 287,956,314 | C8H16O2 | 142-92-7 | 899 | 899 | SemiStandardNonPolar | mainlib | FaHMGRi |
| 2-Hexen-1-ol, acetate, (Z)- | 11.778 | 43.037 | 771,430,669 | 4,137,136,347 | 18.65% | 283,039,513 | 957,173,820 | C8H14O2 | 56922-75-9 | 937 | 937 | SemiStandardNonPolar | mainlib | FaHMGRi |
| 4-Carene, (1S,3S,6R)-(-)- | 12.137 | 93.088 | 408,733 | 4,137,136,347 | 0.01% | 134,988 | 663,001 | C10H16 | 5208-50-4 | 773 | 786 | SemiStandardNonPolar | mainlib | FaHMGRi |
| .beta.-Ocimene | 12.784 | 93.088 | 700,636 | 4,137,136,347 | 0.02% | 161,101 | 695,417 | C10H16 | 13877-91-3 | 837 | 842 | SemiStandardNonPolar | mainlib | FaHMGRi |
| 2-Octenal, (E)- | 13.039 | 41.068 | 5,296,702 | 4,137,136,347 | 0.13% | 1,877,358 | 16,009,923 | C8H14O | 2548-87-0 | 889 | 889 | SemiStandardNonPolar | mainlib | FaHMGRi |
| 3(2H)-Furanone, 4-methoxy-2,5-dimethyl- | 13.119 | 43.037 | 10,334,397 | 4,137,136,347 | 0.25% | 3,334,596 | 15,441,173 | C7H10O3 | 4077-47-8 | 869 | 873 | SemiStandardNonPolar | mainlib | FaHMGRi |
| 1-Octanol | 13.468 | 56.103 | 1,073,732 | 4,137,136,347 | 0.03% | 305,913 | 2,006,659 | C8H18O | 111-87-5 | 885 | 885 | SemiStandardNonPolar | mainlib | FaHMGRi |
| Hexanal, 2,2-dimethyl- | 14.112 | 57.057 | 815,368 | 4,137,136,347 | 0.02% | 241,735 | 681,650 | C8H16O | 996-12-3 | 733 | 780 | SemiStandardNonPolar | mainlib | FaHMGRi |
| Benzoic acid, methyl ester | 14.129 | 105.052 | 7,090,079 | 4,137,136,347 | 0.17% | 1,610,277 | 4,806,991 | C8H8O2 | 93-58-3 | 905 | 917 | SemiStandardNonPolar | mainlib | FaHMGRi |
| Linalool | 14.266 | 71.064 | 15,480,031 | 4,137,136,347 | 0.37% | 5,768,583 | 50,931,632 | C10H18O | 78-70-6 | 923 | 924 | SemiStandardNonPolar | mainlib | FaHMGRi |
| Benzoic acid, hydrazide | 14.38 | 77.058 | 1,022,949 | 4,137,136,347 | 0.02% | 281,012 | 1,067,233 | C7H8N2O | 613-94-5 | 695 | 885 | SemiStandardNonPolar | mainlib | FaHMGRi |
| Nonanal | 14.387 | 57.057 | 16,764,329 | 4,137,136,347 | 0.41% | 5,690,900 | 50,590,576 | C9H18O | 124-19-6 | 918 | 918 | SemiStandardNonPolar | mainlib | FaHMGRi |
| trans-2-Hexenyl propionate | 14.561 | 57.057 | 2,036,927 | 4,137,136,347 | 0.05% | 591,314 | 873,838 | C9H16O2 | 658 | 668 | SemiStandardNonPolar | mainlib | FaHMGRi | |
| 3-Octenoic acid, methyl ester, (E)- | 14.749 | 74.026 | 346,279 | 4,137,136,347 | 0.01% | 120,578 | 753,161 | C9H16O2 | 35234-16-3 | 684 | 712 | SemiStandardNonPolar | mainlib | FaHMGRi |
| Octanoic acid, methyl ester | 14.97 | 74.026 | 21,760,193 | 4,137,136,347 | 0.53% | 6,910,515 | 24,553,846 | C9H18O2 | 111-11-5 | 907 | 910 | SemiStandardNonPolar | mainlib | FaHMGRi |
| 4-Hydroxymandelic acid, 3TMS derivative | 14.984 | 267.024 | 273,437 | 4,137,136,347 | 0.01% | 104,741 | 378,927 | C17H32O4Si3 | 37148-64-4 | 651 | 695 | SemiStandardNonPolar | mainlib | FaHMGRi |
| Bicyclo[2.2.1]heptan-2-one, 1,7,7-trimethyl-, (1S)- | 15.497 | 95.059 | 1,748,563 | 4,137,136,347 | 0.04% | 639,840 | 4,001,336 | C10H16O | 464-48-2 | 920 | 929 | SemiStandardNonPolar | mainlib | FaHMGRi |
| 2,6-Nonadienal, (E,Z)- | 15.755 | 41.068 | 294,669 | 4,137,136,347 | 0.01% | 169,269 | 539,930 | C9H14O | 557-48-2 | 719 | 722 | SemiStandardNonPolar | mainlib | FaHMGRi |
| Cyclopentasiloxane, decamethyl- | 15.856 | 73.054 | 121,804,008 | 4,137,136,347 | 2.94% | 47,422,966 | 117,059,678 | C10H30O5Si5 | 541-02-6 | 827 | 828 | SemiStandardNonPolar | mainlib | FaHMGRi |
| trans-2-Nonenal | 15.906 | 41.068 | 1,685,647 | 4,137,136,347 | 0.04% | 528,661 | 4,017,979 | C9H16O | 905 | 906 | SemiStandardNonPolar | mainlib | FaHMGRi | |
| Benzoic acid, ethyl ester | 16.231 | 105.052 | 1,859,705 | 4,137,136,347 | 0.04% | 346,985 | 796,009 | C9H10O2 | 93-89-0 | 870 | 870 | SemiStandardNonPolar | mainlib | FaHMGRi |
| .alpha.-Terpineol | 16.748 | 59.039 | 269,627 | 4,137,136,347 | 0.01% | 100,389 | 448,396 | C10H18O | 98-55-5 | 750 | 752 | SemiStandardNonPolar | mainlib | FaHMGRi |
| Methyl salicylate | 16.821 | 120.039 | 16,134,633 | 4,137,136,347 | 0.39% | 3,800,894 | 15,077,032 | C8H8O3 | 119-36-8 | 935 | 936 | SemiStandardNonPolar | mainlib | FaHMGRi |
| Butyric acid, crotyl ester | 16.832 | 71.064 | 2,272,593 | 4,137,136,347 | 0.05% | 591,643 | 1,720,992 | C8H14O2 | 20279-26-9 | 729 | 758 | SemiStandardNonPolar | mainlib | FaHMGRi |
| Octanoic acid, ethyl ester | 16.899 | 88.074 | 613,373 | 4,137,136,347 | 0.01% | 150,525 | 321,622 | C10H20O2 | 106-32-1 | 744 | 744 | SemiStandardNonPolar | mainlib | FaHMGRi |
| [1,2,4]Triazolo[1,5-a]pyrazine | 17.073 | 120.039 | 560,930 | 4,137,13,6347 | 0.01% | 125,184 | 213,915 | C5H4N4 | 399-66-6 | 860 | 940 | SemiStandardNonPolar | mainlib | FaHMGRi |
| Decanal | 17.093 | 41.068 | 2,293,773 | 4,137,136,347 | 0.06% | 758,145 | 8,191,070 | C10H20O | 112-31-2 | 903 | 904 | SemiStandardNonPolar | mainlib | FaHMGRi |
| 1-Heptanol, 3-methyl- | 17.267 | 43.037 | 1,014,031 | 4,137,136,347 | 0.02% | 310,131 | 801,048 | C8H18O | 1070-32-2 | 679 | 685 | SemiStandardNonPolar | mainlib | FaHMGRi |
| 2-Ethenoxy-1,7,7-trimethylbicyclo(2.2.1)heptane | 17.499 | 81.104 | 125,187 | 4,137,136,347 | 0.00% | 40,126 | 234,154 | C12H20O | 656 | 760 | SemiStandardNonPolar | mainlib | FaHMGRi | |
| 2-Decenal, (Z)- | 18.471 | 41.068 | 636,689 | 4,137,136,347 | 0.02% | 233,906 | 2,195,009 | C10H18O | 2497-25-8 | 841 | 843 | SemiStandardNonPolar | mainlib | FaHMGRi |
| 6-(3-Methyl)butoxytetrahydro-2H-pyran | 18.904 | 71.064 | 230,495 | 4,137,136,347 | 0.01% | 87,921 | 352,977 | C10H20O2 | 694 | 716 | SemiStandardNonPolar | mainlib | FaHMGRi | |
| Cyclohexasiloxane, dodecamethyl- | 20.024 | 73.054 | 55,574,326 | 4,137,136,347 | 1.34% | 21,329,539 | 51,408,783 | C12H36O6Si6 | 540-97-6 | 792 | 795 | SemiStandardNonPolar | mainlib | FaHMGRi |
| .alpha.-Cubebene | 20.564 | 105.052 | 501,462 | 4,137,136,347 | 0.01% | 186,389 | 952,313 | C15H24 | 17699-14-8 | 854 | 854 | SemiStandardNonPolar | mainlib | FaHMGRi |
| (1R,5R)-2-Methyl-5-((R)-6-methylhept-5-en-2-yl)bicyclo[3.1.0]hex-2-ene | 21.168 | 119.021 | 182,452 | 4,137,136,347 | 0.00% | 60,883 | 304,369 | C15H24 | 58319-06-5 | 769 | 791 | SemiStandardNonPolar | mainlib | FaHMGRi |
| 2-Buten-1-one, 1-(2,6,6-trimethyl-1,3-cyclohexadien-1-yl)-, (E)- | 21.315 | 69.073 | 318,341 | 4,137,136,347 | 0.01% | 110,800 | 252,442 | C13H18O | 23726-93-4 | 825 | 825 | SemiStandardNonPolar | mainlib | FaHMGRi |
| (-)-.beta.-Bourbonene | 21.379 | 81.104 | 421,391 | 4,137,136,347 | 0.01% | 127,412 | 414,116 | C15H24 | 5208-59-3 | 727 | 727 | SemiStandardNonPolar | mainlib | FaHMGRi |
| 6-(3-Methyl)butoxytetrahydro-2H-pyran | 21.584 | 71.064 | 186,091 | 4,137,136,347 | 0.00% | 61,964 | 314,752 | C10H20O2 | 663 | 667 | SemiStandardNonPolar | mainlib | FaHMGRi | |
| Cycloisolongifolene | 21.916 | 91.067 | 164,949 | 4,137,136,347 | 0.00% | 51,322 | 376,142 | C15H24 | 742 | 743 | SemiStandardNonPolar | mainlib | FaHMGRi | |
| Caryophyllene | 22.134 | 91.067 | 579,480 | 4,137,136,347 | 0.01% | 210,394 | 2,226,902 | C15H24 | 87-44-5 | 836 | 836 | SemiStandardNonPolar | mainlib | FaHMGRi |
| (S,1Z,6Z)-8-Isopropyl-1-methyl-5-methylenecyclodeca-1,6-diene | 22.549 | 91.067 | 383,704 | 4,137,136,347 | 0.01% | 112,948 | 1,066,889 | C15H24 | 317819-80-0 | 757 | 758 | SemiStandardNonPolar | mainlib | FaHMGRi |
| 5,9-Undecadien-2-one, 6,10-dimethyl- | 22.724 | 43.037 | 968,407 | 4,137,136,347 | 0.02% | 342,784 | 995,993 | C13H22O | 689-67-8 | 736 | 736 | SemiStandardNonPolar | mainlib | FaHMGRi |
| 3,5-Methanocyclopentapyrazole, 3,3a,4,5,6,6a-hexahydro-3a,4,4-trimethyl- | 22.855 | 93.088 | 430,483 | 4,137,136,347 | 0.01% | 156,947 | 492,451 | C10H16N2 | 87143-58-6 | 775 | 816 | SemiStandardNonPolar | mainlib | FaHMGRi |
| Spiro[5.5]undec-2-ene, 3,7,7-trimethyl-11-methylene-, (-)- | 23.535 | 93.088 | 152,925 | 4,137,136,347 | 0.00% | 64,003 | 669,362 | C15H24 | 18431-82-8 | 753 | 753 | SemiStandardNonPolar | mainlib | FaHMGRi |
| 3-Hexanone, 2,5-dimethyl- | 23.663 | 57.057 | 554,873 | 4,137,136,347 | 0.01% | 212,232 | 910,972 | C8H16O | 1888-57-9 | 653 | 753 | SemiStandardNonPolar | mainlib | FaHMGRi |
| 3-Isopropoxy-1,1,1,7,7,7-hexamethyl-3,5,5-tris(trimethylsiloxy)tetrasiloxane | 23.686 | 73.054 | 10,015,897 | 4,137,136,347 | 0.24% | 3,687,679 | 9,842,576 | C18H52O7Si7 | 71579-69-6 | 754 | 820 | SemiStandardNonPolar | mainlib | FaHMGRi |
| 3,3-Dimethyl-1-phenylazetidine | 23.726 | 105.052 | 1,081,981 | 4,137,136,347 | 0.03% | 281,038 | 528,043 | C11H15N | 22745-26-2 | 804 | 891 | SemiStandardNonPolar | mainlib | FaHMGRi |
| Camphene | 23.733 | 93.088 | 1,571,960 | 4,137,136,347 | 0.04% | 459,934 | 3,390,570 | C10H16 | 79-92-5 | 766 | 820 | SemiStandardNonPolar | mainlib | FaHMGRi |
| 2,4-Di-tert-butylphenol | 23.928 | 191.013 | 332,078 | 4,137,136,347 | 0.01% | 116,460 | 303,544 | C14H22O | 96-76-4 | 701 | 701 | SemiStandardNonPolar | mainlib | FaHMGRi |
| 1-Isopropyl-4,7-dimethyl-1,2,3,5,6,8a-hexahydronaphthalene | 24.243 | 119.021 | 143,351 | 4,137,136,347 | 0.00% | 52,359 | 396,899 | C15H24 | 16729-01-4 | 659 | 672 | SemiStandardNonPolar | mainlib | FaHMGRi |
| 1,6,10-Dodecatrien-3-ol, 3,7,11-trimethyl-, (E)- | 24.961 | 69.073 | 1,975,335 | 4,137,136,347 | 0.05% | 725,784 | 6,612,626 | C15H26O | 40716-66-3 | 876 | 880 | SemiStandardNonPolar | mainlib | FaHMGRi |
| Diisoamyl ether | 25.299 | 70.091 | 349,180 | 4,137,136,347 | 0.01% | 122,874 | 424,457 | C10H22O | 544-01-4 | 686 | 820 | SemiStandardNonPolar | mainlib | FaHMGRi |
| Hexanoic acid, octyl ester | 25.303 | 43.037 | 553,030 | 4,137,136,347 | 0.01% | 204,162 | 1,166,904 | C14H28O2 | 4887-30-3 | 667 | 668 | SemiStandardNonPolar | mainlib | FaHMGRi |
| Cyclooctasiloxane, hexadecamethyl- | 26.943 | 73.054 | 1,296,128 | 4,137,136,347 | 0.03% | 460,311 | 1,054,423 | C16H48O8Si8 | 556-68-3 | 708 | 709 | SemiStandardNonPolar | mainlib | FaHMGRi |
| Methanamine, 1,1,1-trifluoro- | 27.161 | 84.944 | 219,048 | 4,137,136,347 | 0.01% | 63,443 | 200,316 | CH2F3N | 61165-75-1 | 932 | 999 | SemiStandardNonPolar | mainlib | FaHMGRi |
| 1,2-Benzenedicarboxylic acid, butyl 2-methylpropyl ester | 30.434 | 149.036 | 989,797 | 4,137,136,347 | 0.02% | 328,238 | 463,381 | C16H22O4 | 17851-53-5 | 888 | 896 | SemiStandardNonPolar | mainlib | FaHMGRi |
| Dibutyl phthalate | 31.966 | 149.036 | 3,920,483 | 4,137,136,347 | 0.09% | 1,292,153 | 1,990,497 | C16H22O4 | 84-74-2 | 916 | 924 | SemiStandardNonPolar | mainlib | FaHMGRi |
Disclaimer/Publisher’s Note: The statements, opinions and data contained in all publications are solely those of the individual author(s) and contributor(s) and not of MDPI and/or the editor(s). MDPI and/or the editor(s) disclaim responsibility for any injury to people or property resulting from any ideas, methods, instructions or products referred to in the content. |
© 2025 by the authors. Licensee MDPI, Basel, Switzerland. This article is an open access article distributed under the terms and conditions of the Creative Commons Attribution (CC BY) license (https://creativecommons.org/licenses/by/4.0/).
Share and Cite
Zheng, T.; Wei, L.; Xiang, J.; Wu, J.; Cheng, J. HMGR Modulates Strawberry Fruit Coloration and Aroma Through Regulating Terpenoid and Anthocyanin Pathways. Foods 2025, 14, 1199. https://doi.org/10.3390/foods14071199
Zheng T, Wei L, Xiang J, Wu J, Cheng J. HMGR Modulates Strawberry Fruit Coloration and Aroma Through Regulating Terpenoid and Anthocyanin Pathways. Foods. 2025; 14(7):1199. https://doi.org/10.3390/foods14071199
Chicago/Turabian StyleZheng, Ting, Lingzhu Wei, Jiang Xiang, Jiang Wu, and Jianhui Cheng. 2025. "HMGR Modulates Strawberry Fruit Coloration and Aroma Through Regulating Terpenoid and Anthocyanin Pathways" Foods 14, no. 7: 1199. https://doi.org/10.3390/foods14071199
APA StyleZheng, T., Wei, L., Xiang, J., Wu, J., & Cheng, J. (2025). HMGR Modulates Strawberry Fruit Coloration and Aroma Through Regulating Terpenoid and Anthocyanin Pathways. Foods, 14(7), 1199. https://doi.org/10.3390/foods14071199

