Effects of Different Shaping Methods and Loading on Fruit Quality and Volatile Compounds in ‘Beibinghong’ Grapes
Abstract
1. Introduction
2. Materials and Methods
2.1. Experimental Materials and Treatments
2.2. Detection Methods of Basic Physical and Chemical Indexes
2.3. Sample Preparation and Extraction for Widely Targeted Metabolome Analysis
2.4. Gas Chromatography-Mass Spectrometry Analysis Conditions
2.4.1. Chromatographic Conditions
2.4.2. Mass Spectrometry Conditions
2.4.3. Qualitative and Quantitative Metabolite Analyses
2.4.4. Kyoto Encyclopedia of Genes and Genomes (KEGG) Annotations and Metabolic Pathway Analyses of Differential Metabolites
2.5. Data Statistical Analysis
3. Results and Discussion
3.1. Effects of Different Shaping Methods and Loading Treatments on Photosynthetic Rate of Plant Functional Leaves
3.2. Effects of Different Training Systems and Load Treatments on the Chlorophyll Content of Functional Leaves
3.3. Effects of Different Training Systems and Load Treatments on Plant Yield and Fruit Quality
3.4. Untargeted Metabolomics Analysis of ‘Beibinghong’ Grapes
Volatile Metabolites of ‘Beibinghong’ Grapes
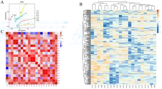
3.5. Multivariate Statistical Analysis of Metabolic Profile Differences in ‘Beibinghong’ Grapes Under Different Load Levels
3.5.1. Key Compounds Associated with ‘Beibinghong’ Flavor Difference
3.5.2. KEGG Classification and Enrichment Analysis of Key Metabolites
3.6. Multivariate Statistical Analysis of Metabolic Profile Differences in ‘Beibinghong’ Grapes Under Different Cultivation Trellis Systems
4. Conclusions
Author Contributions
Funding
Institutional Review Board Statement
Informed Consent Statement
Data Availability Statement
Conflicts of Interest
References
- Wei, R.; Ding, Y.; Chen, N.; Wang, L.; Gao, F.; Zhang, L.; Song, R.; Liu, Y.; Li, H.; Wang, H. Diversity and dynamics of microbial communities during spontaneous fermentation of Cabernet Sauvignon (Vitis vinifera L.) from different regions of China and their relationship with the volatile components in the wine. Food Res. Int. 2022, 156, 111372. [Google Scholar] [CrossRef] [PubMed]
- Wei, R.T.; Chen, N.; Ding, Y.T.; Wang, L.; Liu, Y.H.; Gao, F.F.; Zhang, L.; Li, H.; Wang, H. Correlations between microbiota with physicochemical properties and volatile compounds during the spontaneous fermentation of Cabernet Sauvignon (Vitis vinifera L.) wine. LWT 2022, 163, 113529. [Google Scholar] [CrossRef]
- Cuimei, W.; Yidong, S.; Weifu, K. History, current situation and development outlook of wine grape cultivation and production in China. China Fruit Veg. 2007, 6–7. [Google Scholar] [CrossRef]
- Scafidi, P.; Pisciotta, A.; Patti, D.; Tamborra, P.; Di Lorenzo, R.; Barbagallo, M.G. Effect of artificial shading on the tannin accumulation and aromatic composition of the Grillo cultivar (Vitis vinifera L.). BMC Plant Biol. 2013, 13, 175. [Google Scholar] [CrossRef]
- Chai, L.; Li, Y.; Chen, S.; Perl, A.; Zhao, F.; Ma, H. RNA sequencing reveals high resolution expression change of major plant hormone pathway genes after young seedless grape berries treated with gibberellin. Plant Sci. 2014, 229, 215–224. [Google Scholar] [CrossRef]
- He, Y.N.; Xi, X.J.; Xi, X.J.; Zha, Q.; Jiang, A.L. Research progress on the effects of cultivation techniques on grapefruit quality. Acta Agric. Shanghai 2018, 34, 112–116. [Google Scholar] [CrossRef]
- Ahumada, G.E.; Catania, A.; Fanzone, M.L.; Belmonte, M.J.; Giordano, C.V.; González, C.V. Effect of leaf-to-fruit ratios on phenolic and sensory profiles of Malbec wines from single high-wire-trellised vineyards. J. Sci. Food Agric. 2021, 101, 1467–1478. [Google Scholar] [CrossRef]
- Jung, S.M.; Hur, Y.Y.; Lee, D.H.; Im, D.J.; Park, S.J.; Jeong, S.T. Vine growth, fruit, and wine quality of red wine grapes cultivated in different trellises. Korean J. Food Sci. Technol. 2020, 52, 284–289. [Google Scholar]
- Sanchez-Rodriguez, L.A.; Spósito, M.B. Influence of the trellis/training system on the physiology and production of Vitis labrusca cv. Niagara Rosada in Brazil. Sci. Hortic. 2020, 261, 109043. [Google Scholar] [CrossRef]
- Yin, Y.; Li, M.; Jia, N.; Sun, Y.; Han, B.; Liu, C.; Liu, S.; Zhao, S.; Guo, Z. Effects of trellis system and berry thinning intensity on vine performance and quality composition of two table grape cultivars under protected cultivation in northern China. Sci. Hortic. 2022, 299, 111045. [Google Scholar] [CrossRef]
- Zhang, C.; Jiu, S.; Wang, M.; Wang, C. Effects of the number of functional leaves on the yield and fruit qualityof Summer Black grape. Sino-Overseas Grapevine Wine 2016, 5, 46–47+53. [Google Scholar] [CrossRef]
- Zhang, P.; Liu, S.; Song, Y.; He, L.; Peng, S. Preliminary report on the trial of crystal red grapes with different loads. Sino-Overseas Grapevine Wine 2017, 4, 80–81. [Google Scholar] [CrossRef]
- Yan, N.; Zhang, Z. Effects of Different Yield Level on Quality and Disease of Cabernet Gernischet Grapevine. Acta Agric. Boreali-Occident. Sin. 2010, 19, 178–182. [Google Scholar]
- Li, S.; Zhang, Y.; Chen, H.; Xu, J. Effects of Load on Fruit Quality and Mineral Nutrition ofJizhen 2Interstock“Tianhong 2’ Apple. North. Hortic. 2023, 12, 37–43. [Google Scholar]
- Yue, X.F.; Cao, J.H.; Zhao, Y.M.; Yin, C.X.; Ju, Y.L.; Zhang, Z.W. Effects of Three Loading Treatments on Quality Attributes in SpineGrape (Vitis davidii Foex.) Cultivar Tianputao. Food Sci. 2021, 42, 238–243. [Google Scholar]
- Zhang, B.; Cao, W.; Li, C.; Liu, Y.; Zhao, Z.; Qin, H.; Fan, S.; Xu, P.; Yang, Y.; Lu, W. Study on the Effect of Different Concentrations of SO2 on the Volatile Aroma Components of ‘Beibinghong’ Ice Wine. Foods 2024, 13, 1247. [Google Scholar] [CrossRef]
- Li, P.; Jia, Y.; Cai, D.; Wang, X.; Liu, J.; Zhu, R.; Wang, Z.; He, Y.; Wen, L. Study on the relationship between flavor components and quality of ice wine during freezing and brewing of ‘beibinghong’ grapes. Food Chem. X 2023, 20, 101016. [Google Scholar] [CrossRef]
- GB/T 15038-2006; Analytical Methods of Wine and Fruit Wine. Standards Press of China: Beijing, China, 2006.
- Cao, W.; Shu, N.; Wen, J.; Yang, Y.; Jin, Y.; Lu, W. Characterization of the Key Aroma Volatile Compounds in Nine Different Grape Varieties Wine by Headspace Gas Chromatography–Ion Mobility Spectrometry (HS-GC-IMS), Odor Activity Values (OAV) and Sensory Analysis. Foods 2022, 11, 2767. [Google Scholar] [CrossRef]
- Cao, W.; Shu, N.; Wen, J.; Yang, Y.; Wang, Y.; Lu, W. Widely Targeted Metabolomics Was Used to Reveal the Differences between Non-Volatile Compounds in Different Wines and Their Associations with Sensory Properties. Foods 2023, 12, 290. [Google Scholar] [CrossRef]
- Zhang, W.; Gong, J.; Zhang, Z.; Song, L.; Lambers, H.; Zhang, S.; Dong, J.; Dong, X.; Hu, Y. Soil phosphorus availability alters the correlations between root phosphorus-uptake rates and net photosynthesis of dominant C3 and C4 species in a typical temperate grassland of Northern China. New Phytol. 2023, 240, 157–172. [Google Scholar] [CrossRef]
- Fang, J.; Shugart, H.H.; Wang, L.; Lutz, J.A.; Yan, X.; Liu, F. Optimal representation of spring phenology on photosynthetic productivity across the northern hemisphere forests. Agric. For. Meteorol. 2024, 350, 109975. [Google Scholar] [CrossRef]
- Li, L.; Liang, Y.; Liu, Y.; Sun, Z.; Liu, Y.; Yuan, Z.; Fu, C. Transcriptome analyses reveal photosynthesis-related genes involved in photosynthetic regulation under low temperature stress in Lavandula angustifolia Mill. Front. Plant Sci. 2023, 14, 1268666. [Google Scholar] [CrossRef] [PubMed]
- Scafaro, A.P.; Posch, B.C.; Evans, J.R.; Farquhar, G.D.; Atkin, O.K. Rubisco deactivation and chloroplast electron transport rates co-limit photosynthesis above optimal leaf temperature in terrestrial plants. Nat. Commun. 2023, 14, 2820. [Google Scholar] [CrossRef] [PubMed]
- Xia, W.; Li, C.; Nie, J.; Shao, S.; Rogers, K.M.; Zhang, Y.; Li, Z.; Yuan, Y. Stable isotope and photosynthetic response of tea grown under different temperature and light conditions. Food Chem. 2022, 368, 130771. [Google Scholar] [CrossRef] [PubMed]
- Jiang, L.; Wang, H.; Yang, X.; Zhou, L.; Du, Z. The effect of diurnal variation of chlorophyll fluorescence parameterson ‘Red Khotan’ grapevine in different training. Sino-Overseas Grapevine Wine 2019, 6, 43–46. [Google Scholar] [CrossRef]
- Effects of different cultivation methods and different Brewing techniques on the quality of Marselan dry Red Wine. Master’s Thesis, Shihezi University, Shihezi, China, 2019.
- He, J.; Wang, P.; Duan, C.; Guan, X.; Lei, Y.; Wu, M. Effect of Inclined Sort Long Stem Form Shaping on the Fruitage Characteristics and Tree Nutrition in ‘Red Grapes’ Grapes. Horthern Hortic. 2014, 21, 16–19. [Google Scholar]
- He, B. Gobi Site Under the Conotions of Cultivation of Wine Grapes in the Most Tree-Tree Pruning and Shaping of the Aircraft Surface in the Form of a Prelininary Study. Master’s Thesis, Northwest A&F University, Xianyang, China, 2009. [Google Scholar]
- Xia, A.N.; Tang, X.J.; Dong, G.Z.; Lei, S.M.; Liu, Y.G.; Tian, X.M. Quality assessment of fermented rose jams based on physicochemical properties, HS-GC-MS and HS-GC-IMS. LWT 2021, 151, 112153. [Google Scholar] [CrossRef]
- Liu, S.S.; Hu, J.Y.; Qin, D.; Gao, L.L.; Chen, Y.; Ke, F.Y.; Wang, C.S.; Wang, H.P. Analysis of the Volatile Organic Compounds (VOCs) during the Regeneration of Post-Consumed Poly(Ethylene Terephthalate) Using HS-GC-MS Method. Mater. Sci. Forum 2019, 4734, 1208–1214. [Google Scholar] [CrossRef]
- Zhong, L.; Zou, X.; Wu, S.; Chen, L.; Fang, S.; Zhong, W.; Xie, L.; Zhan, R.; Chen, L. Volatilome and flavor analyses based on e-nose combined with HS-GC-MS provide new insights into ploidy germplasm diversity in Platostoma palustre. Food Res. Int. 2024, 183, 114180. [Google Scholar] [CrossRef]
- Zhang, K.; Cao, J.; Yin, H.; Wang, J.; Wang, X.; Yang, Y.; Xi, Z. Microclimate diversity drives grape quality difference at high-altitude: Observation using PCA analysis and structural equation modeling (SEM). Food Res. Int. 2024, 191, 114644. [Google Scholar] [CrossRef]
- Chandraker, P.; Sharma, B.; Parikh, M.; Saxena, R.R. Assessment of Genetic Diversityin Aromatic Short Grain Rice (Oryza sativa L.) Genotypes usingPCA and Cluster Analysis. Int. J. Plant Soil Sci. 2024, 36, 82–94. [Google Scholar] [CrossRef]
- Liu, Y.; Xia, Q.; Qian, Y.; Kuang, Y.; Liu, J.; Lin, L. Effects of Three Extraction Methods on Avocado Oil Lipid Compounds Analyzed via UPLC-TOF-MS/MS with OPLS-DA. Foods 2023, 12, 1174. [Google Scholar] [CrossRef] [PubMed]
- Kang, C.; Zhang, Y.; Zhang, M.; Qi, J.; Zhao, W.; Gu, J.; Guo, W.; Li, Y. Screening of specific quantitative peptides of beef by LC–MS/MS coupled with OPLS-DA. Food Chem. 2022, 387, 132932. [Google Scholar] [CrossRef]
- Song, H.H.; Kim, D.Y.; Woo, S.; Lee, H.K.; Oh, S.R. An approach for simultaneous determination for geographical origins of Korean Panax ginseng by UPLC-QTOF/MS coupled with OPLS-DA models. J. Ginseng. Res. 2013, 37, 341. [Google Scholar] [CrossRef] [PubMed]
- Li, N.; Li, G.; Guan, X.; Li, A.; Tao, Y. Volatile aroma compound-based decoding and prediction of sweet berry aromas in dry red wine. Food Chem. 2024, 463, 141248. [Google Scholar] [CrossRef] [PubMed]
- Yu, Y.; Li, L.; Xue, R.; Wang, C.; Chen, M.; Ramos, J.; Zhang, S.; Sun, B. Impact of Different Oak Chips’ Aging on the Volatile Compounds and Sensory Characteristics of Vitis amurensis Wines. Foods 2022, 11, 1126. [Google Scholar] [CrossRef]
- Viñola, V.G.; Villa, C.R.d.; Gombau, J.; Poblet, M.; Bordons, A.; Reguant, C.; Rozès, N. Simultaneous Analysis of Organic Acids, Glycerol and Phenolic Acids in Wines Using Gas Chromatography-Mass Spectrometry. Foods 2024, 13, 186. [Google Scholar] [CrossRef]
- Pei, H.; Chen, F.; Guo, W.; Jia, Q.; Guo, R.; Liu, N.; Mo, Z. Chiral Nitrogen-Doped Graphene Quantum Dot Electrochemical Sensor for Recognition of Tartaric Acid Isomers. J. Electrochem. Soc. 2021, 168, 067515. [Google Scholar] [CrossRef]
- Cui, W.; Wang, X.; Han, S.; Guo, W.; Meng, N.; Li, J.; Sun, B.; Zhang, X. Research progress of tartaric acid stabilization on wine characteristics. Food Chem. X 2024, 23, 101728. [Google Scholar] [CrossRef]
- Kunter, B.; Unal, O.B.; Keskin, S.; Valenti, H.H.; Kaya, O. Comparison of the sugar and organic acid components of seventeen table grape varieties produced in Ankara (Türkiye): A study over two consecutive seasons. Front. Plant Sci. 2024, 15, 1321210. [Google Scholar] [CrossRef]
- Wei, Z.; Zhang, W.; Du, M.; Zhong, H.; Fang, X. Widely targeted metabolomic and KEGG analyses of natural deep eutectic solvent-based saponins extraction from Camellia oleifera Abel.: Effects on composition. Food Chem. 2024, 450, 139333. [Google Scholar] [CrossRef] [PubMed]
- Chen, Z.-T.; Hao, S.-X.; He, Z.-Y.; Liu, J.; Zhao, J.; Chen, C.-R.; Jia, G.-J.; Chen, H.-L. Widely targeted metabolomics analysis reveals the major metabolites in the hemp seeds from the longevity village of Bama, China. Ind. Crops Prod. 2023, 206, 117661. [Google Scholar] [CrossRef]
- Liu, Z.; Liu, W.; Zhang, S.; Wu, J.; Wang, P. Effect of Photoperiod on Hormone Content and Gene Expression in Pear Leaves. Mol. Plant Breed. 2024, 22, 3036–3044. [Google Scholar] [CrossRef]
- Jędrejko, K.; Catlin, O.; Stewart, T.; Muszyńska, B. Mexidol, Cytoflavin, and succinic acid derivatives as antihypoxic, anti-ischemic metabolic modulators, and ergogenic aids in athletes and consideration of their potential as performance enhancing drugs. Drug Test. Anal. 2024, 16, 1436–1467. [Google Scholar] [CrossRef]
- Faro, E.L.; Nitti, P.; Montevecchi, G.; Antonelli, A.; Fava, P. Strategies to mitigate acrylamide development in bakery products: Effect of asparagine content in flour and tartaric acid addition in biscuit formulation. LWT 2024, 203, 116398. [Google Scholar] [CrossRef]
- Xu, R.K.; Nkoh, J.N. Differential immobilization of cadmium and changes in soil surface charge in acidic Ultisol by chitosan and citric acid: Effect of their functional groups. Environ. Geochem. Health 2024, 46, 275. [Google Scholar] [CrossRef]
- Sasabe, J.; Miyoshi, Y.; Rakoff-Nahoum, S.; Zhang, T.; Mita, M.; Davis, B.M.; Hamase, K.; Waldor, M.K. Interplay between microbial d-amino acids and host d-amino acid oxidase modifies murine mucosal defence and gut microbiota. Nat. Microbiol. 2016, 1, 16125. [Google Scholar] [CrossRef]











| Treatment | Shape | Number of Branches/pc | Fruit Retention/Ear | Total Load/Spike |
|---|---|---|---|---|
| L1 | Double main vine upright tree form | 25 | 1~2 | 30~40 |
| L2 | Tilting horizontal dragon stem | 6 | 2 | 12 |
| L3 | Tilting horizontal dragon stem | 7 | 2 | 14 |
| L4 | Tilting horizontal dragon stem | 8 | 2 | 16 |
| L5 | Tilting horizontal dragon stem | 9 | 2 | 18 |
| L6 | Tilting horizontal dragon stem | 10 | 2 | 20 |
| Treatment | Production/(kg·ha−1) | Soluble Sugar (g·L−1) | Titratable Acidity (g·L−1) | Tanins/(mg·g−1) | The Ratio of Sugar and Acid | Single Grain Weight (g) |
|---|---|---|---|---|---|---|
| L1 | 14,218 ± 351 abc | 152.00 ± 10.00 b | 16.00 ± 0.07 a | 0.12 ± 0.00 ab | 9.50 ± 0.05 c | 0.94 ± 0.10 c |
| L2 | 11,935 ± 194 c | 170.30 ± 7.40 a | 14.90 ± 0.11 b | 0.12 ± 0.01 bc | 11.43 ± 0.79 b | 1.06 ± 0.07 abc |
| L3 | 13,136 ± 203 bc | 174.10 ± 3.20 a | 14.90 ± 0.08 b | 0.13 ± 0.10 a | 11.68 ± 0.57 b | 1.08 ± 0.05 abc |
| L4 | 12,816 ± 152 bc | 167.70 ± 11.00 a | 14.20 ± 0.06 c | 0.10 ± 0.10 c | 11.81 ± 0.49 ab | 1.10 ± 0.11 ab |
| L5 | 14,859 ± 406 ab | 169.60 ± 3.70 a | 14.10 ± 0.07 c | 0.13 ± 0.01 a | 12.03 ± 0.76 a | 1.14 ± 0.04 a |
| L6 | 16,020 ± 798 a | 178.60 ± 11.30 a | 15.30 ± 0.07 b | 0.11 ± 0.00 bc | 11.67 ± 0.43 b | 0.98 ± 0.01 bc |
| Super Class | Count | Percent |
|---|---|---|
| Benzenoids | 32 | 11% |
| Homogeneous Non-Metal Compounds | 2 | 0.69% |
| Lipids and Lipid-Like Molecules | 34 | 11.68% |
| Nucleosides, Nucleotides, and Analogs | 3 | 1.03% |
| Organic Acids and Derivatives | 80 | 27.49% |
| Organic Nitrogen Compounds | 10 | 3.44% |
| Organic Oxygen Compounds | 66 | 22.68% |
| Organoheterocyclic Compounds | 45 | 15.46% |
| Phenylpropanoids and Polyketides | 16 | 5.5% |
| Others | 3 | 1.03% |
| Metabolites | L1 | L2 | L3 | L4 | L5 | L6 |
|---|---|---|---|---|---|---|
| mannitol | (5.9 ± 1.2) × 104 d | (4.6 ± 0.3) × 104 f | (8.8 ± 1.5) × 104 b | (5.2 ± 0.3) × 104 e | (1.3 ± 0.2) × 105 a | (7.1 ± 0.2) × 104 c |
| tartaric acid | (2.0 ± 0.3) × 105 b | (1.7 ± 0.2) × 105 c | (1.5 ± 0.4) × 105 d | (2.2 ± 0.2) × 105 a | (1.3 ± 0.08) × 105 e | (0.9 ± 0.02) × 105 f |
| myo-inositol | (1.0 ± 0.2) × 105 c | (0.8 ± 0.05) × 105 d | (1.1 ± 0.09) × 105 b | (0.8 ± 0.03) × 105 e | (1.1 ± 0.2) × 105 a | (0.7 ± 0.08) × 105 f |
| succinic acid | (1.2 ± 0.2) × 105 a | (0.7 ± 0.04) × 105 e | (1.0 ± 0.2) × 105 b | (0.9 ± 0.3) × 105 c | (0.9 ± 0.08) × 105 d | (0.7 ± 0.03) × 105 f |
| lactic acid | (5.5 ± 1.4) × 104 a | (4.5 ± 0.1) × 104 b | (4.3 ± 0.9) × 104 c | (3.3 ± 0.3) × 104 e | (3.5 ± 0.2) × 104 d | (3.0 ± 0.1) × 104 f |
| tagatose | (2.8 ± 0.6) × 104 b | (2.3 ± 0.1) × 104 d | (2.3 ± 0.6) × 104 c | (1.5 ± 0.2) × 104 f | (3.7 ± 0.5) × 104 a | (2.2 ± 0.3) × 104 e |
| citramalic acid | (6.6 ± 1.0) × 104 a | (4.3 ± 0.3) × 104 e | (6.1 ± 1.3) × 104 b | (4.2 ± 0.3) × 104 f | (5.3 ± 0.4) × 104 c | (4.6 ± 0.5) × 104 d |
| uridine | (1.6 ± 0.4) × 104 a | (1.3 ± 0.2) × 104 b | (1.2 ± 0.8) × 104 c | (8.9 ± 0.9) × 102 e | (3.3 ± 2.2) × 102 f | (1.4 ± 0.2) × 103 d |
| D-alanyl-D-alanine | (5.2 ± 0.9) × 103 c | (3.6 ± 0.6) × 102 d | (1.2 ± 0.2) × 104 a | 0 ± 0 e | (1.0 ± 0.2) × 104 b | 0 ± 0 e |
| glucose-1-phosphate | (4.2 ± 0.8) × 104 b | (4.0 ± 0.2) × 104 c | (4.6 ± 0.9) × 104 a | (1.7 ± 0.08) × 104 f | (2.1 ± 0.1) × 104 e | (2.9 ± 0.3) × 104 d |
| trehalose | (1.1 ± 0.06) × 102 e | (1.1 ± 0.9) × 102 f | (1.3 ± 0.01) × 104 d | (2.6 ± 0.5) × 103 b | (6.0 ± 0.8) × 103 c | (2.1 ± 0.3) × 104 a |
| phosphate | (1.3 ± 0.1) × 104 a | (1.2 ± 0.04) × 104 b | (7.4 ± 0.3) × 103 c | (0.5 ± 0.06) × 102 f | (0.6 ± 0.1) × 102 e | (2.7 ± 0.3) × 103 d |
| threonic acid | (1.5 ± 0.3) × 104 c | (1.0 ± 0.08) × 104 e | (1.5 ± 0.3) × 104 b | (0.9 ± 0.1) × 104 f | (1.6 ± 0.1) × 104 a | (1.2 ± 0.1) × 104 d |
| purine riboside | (7.5 ± 1.6) × 103 b | (6.1 ± 0.7) × 103 c | (7.8 ± 1.6) × 103 a | 0 ± 0 e | 0 ± 0 e | (1.5 ± 0.2) × 102 d |
| galactinol | (2.0 ± 0.4) × 104 c | (1.6 ± 0.06) × 104 e | (2.1 ± 0.4) × 104 b | (1.8 ± 0.1) × 104 d | (2.2 ± 0.3) × 104 a | (1.4 ± 0.1) × 104 f |
| galactonic acid | (8.5 ± 1.5) × 103 c | (5.2 ± 0.3) × 103 e | (9.0 ± 1.6) × 103 b | (5.1 ± 0.2) × 103 f | (1.0 ± 0.1) × 104 a | (6.7 ± 0.6) × 103 d |
| ribose | (7.4 ± 0.9) × 103 c | (5.0 ± 0.3) × 103 f | (7.9 ± 2.2) × 103 b | (7.3 ± 0.3) × 103 d | (1.2 ± 0.1) × 104 a | (6.0 ± 0.2) × 103 e |
| d-Glucoheptose | (6.6 ± 1.4) × 103 c | (5.5 ± 0.4) × 103 d | (8.0 ± 1.6) × 103 b | (5.4 ± 0.4) × 103 e | (9.7 ± 1.4) × 103 a | (4.5 ± 0.9) × 103 f |
| 4-aminobutyric acid | (2.2 ± 0.4) × 102 f | (4.7 ± 0.5) × 102 e | (2.0 ± 0.3) × 103 d | (7.1 ± 0.8) × 103 a | (4.2 ± 0.4) × 103 c | (6.9 ± 1.0) × 103 b |
| threitol | (5.2 ± 1.1) × 103 d | (4.8 ± 0.3) × 103 e | (8.4 ± 1.5) × 103 a | (4.4 ± 0.5) × 103 f | (8.3 ± 0.9) × 103 b | (6.9 ± 0.6) × 103 c |
| glucuronic acid | (9.1 ± 2.0) × 104 d | (1.1 ± 0.7) × 105 a | (8.1 ± 1.0) × 104 e | (9.5 ± 0.8) × 104 c | (1.0 ± 0.1) × 105 b | (6.8 ± 0.2) × 104 f |
| gluconic acid | (1.2 ± 0.2) × 104 c | (1.1 ± 0.08) × 104 d | (1.2 ± 0.4) × 104 b | (1.0 ± 0.09) × 104 e | (1.3 ± 0.2) × 104 a | (0.8 ± 0.1) × 104 f |
| glucoheptonic acid | (3.7 ± 0.7) × 103 b | (3.1 ± 0.2) × 103 c | (4.0 ± 1.0) × 103 a | (1.9 ± 0.04) × 102 e | (1.2 ± 0.2) × 102 f | (2.9 ± 0.4) × 102 d |
| D-Arabitol | (4.2 ± 0.9) × 103 c | (3.6 ± 0.2) × 103 f | (5.8 ± 1.8) × 103 b | (3.8 ± 0.2) × 103 d | (6.3 ± 1.2) × 103 a | (3.7 ± 0.4) × 103 e |
| ethanolamine | (1.6 ± 0.3) × 104 a | (7.8 ± 4.7) × 103 e | (1.5 ± 2.6) × 104 b | (1.1 ± 0.02) × 104 c | (6.5 ± 1.6) × 103 f | (1.0 ± 0.2) × 104 d |
| Super Class | Count | Percent |
|---|---|---|
| Homogeneous Non-Metal Compounds | 1 | 4% |
| Lipids and Lipid-Like Molecules | 2 | 8% |
| Nucleosides, Nucleotides, and Analogs | 2 | 8% |
| Organic Acids and Derivatives | 4 | 16% |
| Organic Nitrogen Compounds | 1 | 4% |
| Organic Oxygen Compounds | 15 | 60% |
| Metabolites | L1-vs.-L2-vs.-L3-vs.-L4-vs.-L5-vs.-L6 |
|---|---|
| mannitol | 7.021236 |
| tartaric acid | 6.08327 |
| myo-inositol | 4.674105 |
| succinic acid | 3.26552 |
| lactic acid | 2.937142 |
| tagatose | 2.815011 |
| citramalic acid | 2.71205 |
| uridine | 2.521777 |
| D-alanyl-D-alanine | 2.475674 |
| glucose-1-phosphate | 2.443104 |
| trehalose | 2.338954 |
| phosphate | 2.043574 |
| threonic acid | 1.82481 |
| purine riboside | 1.817063 |
| galactinol | 1.678221 |
| galactonic acid | 1.675797 |
| ribose | 1.632572 |
| d-Glucoheptose | 1.555828 |
| 4-aminobutyric acid | 1.550444 |
| threitol | 1.544151 |
| glucuronic acid | 1.39043 |
| gluconic acid | 1.275001 |
| glucoheptonic acid | 1.24461 |
| D-Arabitol | 1.216539 |
| ethanolamine | 1.128745 |
| L1 vs. L2 | L1 vs. L3 | L1 vs. L4 | L1 vs. L5 | L1 vs. L6 |
|---|---|---|---|---|
| Succinic acid (down) | Oxoproline (up) | Glycerol (up) | Tartaric acid (down) | Glycerol (up) |
| Citramalic acid (down) | Threitol (up) | Glucose-1-phosphate (down) | Mannitol (up) | Tartaric acid (down) |
| Threonic acid (down) | beta-Alanine (up) | Citramalic acid (down) | Glucose-1-phosphate (down) | Succinic acid (down) |
| Galactonic acid (down) | 4-aminobutyric acid (up) | Uridine (down) | Uridine (down) | Citric acid (down) |
| Ribose (down) | Glycine (up) | Tagatose (down) | Purine riboside (down) | Lactic acid (down) |
| Purine riboside (down) | Ribose (up) | Trehalose (up) | ||
| 4-aminobutyric acid (down) | Glucoheptonic acid (down) | Citramalic acid (down) | ||
| Threonic acid (down) | 3,6-Anhydro-D-galactose (up) | Uridine (down) | ||
| Ethanolamine (down) | Threitol (up) | Purine riboside (down) | ||
| Glucoheptonic acid (down) | 6-deoxy-D-glucose (up) | 4-aminobutyric acid (up) | ||
| Galactonic acid (down) | Gallic acid (up) | Galactinol (down) | ||
| Dehydroascorbic Acid (up) | Gluconic lactone (up) | Ethanolamine (down) | ||
| 1-Methylhydantoin (down) | Dehydroascorbic Acid (up) | 1-Methylhydantoin (down) | ||
| Glycine (up) | 3,4-dihydroxycinnamic acid (up) | Glucoheptonic acid (down) | ||
| D-(glycerol 1-phosphate) (up) | Adenine (up) | |||
| Adenine (up) | ||||
| Caffeic acid (up) |
Disclaimer/Publisher’s Note: The statements, opinions and data contained in all publications are solely those of the individual author(s) and contributor(s) and not of MDPI and/or the editor(s). MDPI and/or the editor(s) disclaim responsibility for any injury to people or property resulting from any ideas, methods, instructions or products referred to in the content. |
© 2025 by the authors. Licensee MDPI, Basel, Switzerland. This article is an open access article distributed under the terms and conditions of the Creative Commons Attribution (CC BY) license (https://creativecommons.org/licenses/by/4.0/).
Share and Cite
Liu, Y.; Cao, W.; Zhang, B.; Qin, H.; Wang, Y.; Yang, Y.; Xu, P.; Wang, Y.; Fan, S.; Li, C.; et al. Effects of Different Shaping Methods and Loading on Fruit Quality and Volatile Compounds in ‘Beibinghong’ Grapes. Foods 2025, 14, 772. https://doi.org/10.3390/foods14050772
Liu Y, Cao W, Zhang B, Qin H, Wang Y, Yang Y, Xu P, Wang Y, Fan S, Li C, et al. Effects of Different Shaping Methods and Loading on Fruit Quality and Volatile Compounds in ‘Beibinghong’ Grapes. Foods. 2025; 14(5):772. https://doi.org/10.3390/foods14050772
Chicago/Turabian StyleLiu, Yingxue, Weiyu Cao, Baoxiang Zhang, Hongyan Qin, Yanli Wang, Yiming Yang, Peilei Xu, Yue Wang, Shutian Fan, Changyu Li, and et al. 2025. "Effects of Different Shaping Methods and Loading on Fruit Quality and Volatile Compounds in ‘Beibinghong’ Grapes" Foods 14, no. 5: 772. https://doi.org/10.3390/foods14050772
APA StyleLiu, Y., Cao, W., Zhang, B., Qin, H., Wang, Y., Yang, Y., Xu, P., Wang, Y., Fan, S., Li, C., Li, J., & Lu, W. (2025). Effects of Different Shaping Methods and Loading on Fruit Quality and Volatile Compounds in ‘Beibinghong’ Grapes. Foods, 14(5), 772. https://doi.org/10.3390/foods14050772
