Transcriptomic and Metabolomic Analysis Reveals the Impact of Autophagy Regulation on Purine Content in Mutton
Abstract
1. Introduction
2. Materials and Methods
2.1. Correlation Between Purine Content and Taste Quality of Mutton
2.1.1. Animals
2.1.2. Quantification of Muscle Purine
2.1.3. Determination of Meat Quality Indicators
2.2. Transcriptome and Metabolome Sequencing
2.2.1. Transcriptome Sequencing
2.2.2. Metabolome Sequencing
2.2.3. Transcriptomic and Metabolomic Data Analysis
2.3. Immunoblotting
2.4. Fluorescence Quantitative PCR
2.5. GSEA
2.6. Autophagy Regulation in Mice
2.7. Data Analysis
3. Results and Analysis
3.1. Correlation Between Purine Content and Meat Quality
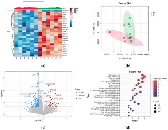
3.2. Transcriptomic Analysis
3.3. Metabolomic Analysis
3.4. Differential Expression of Key Purine Metabolism Genes Between High-Purine Group and Low-Purine Groups
3.5. Target Gene Identification and GSEA
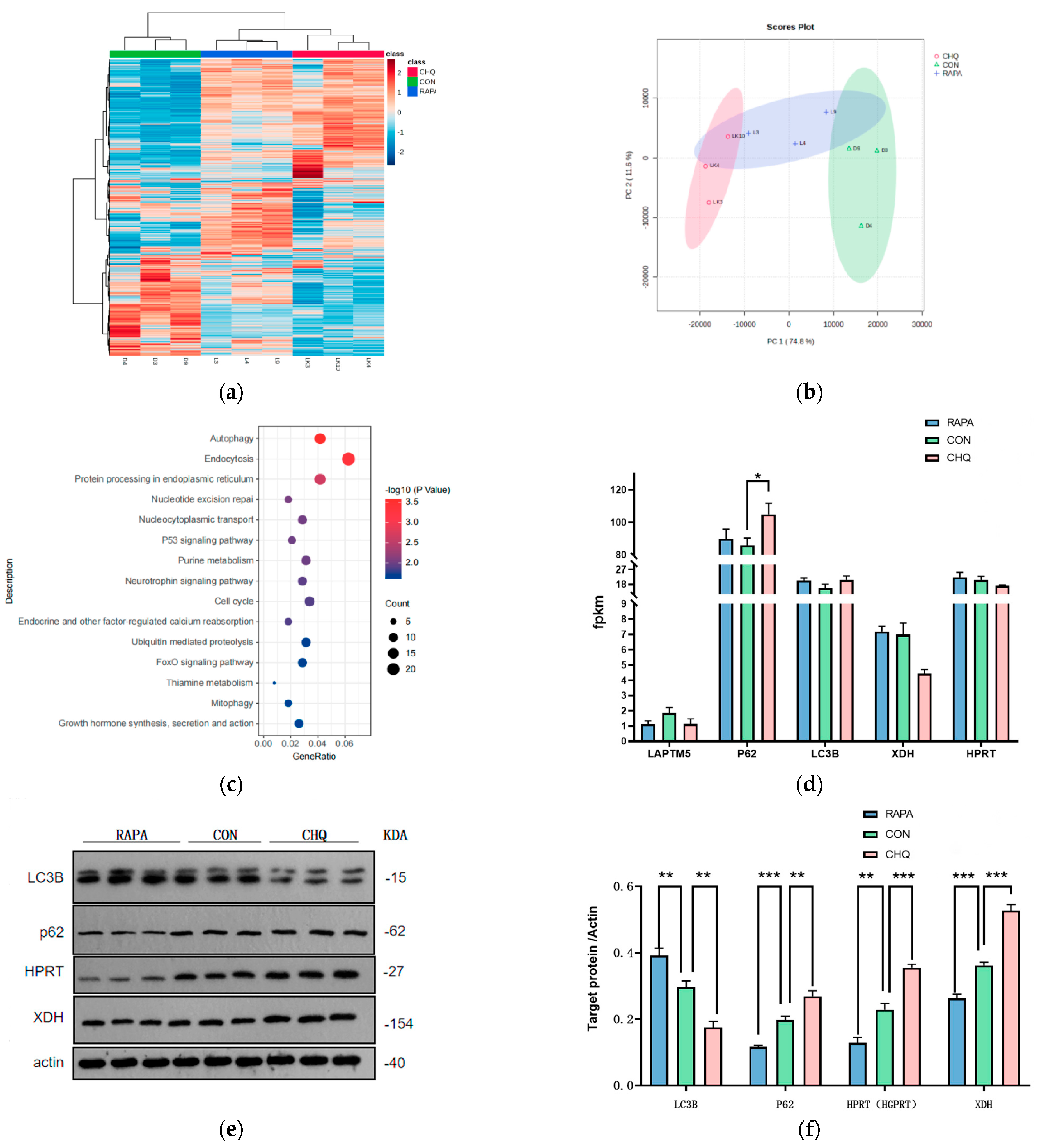
3.6. Autophagy Differences Between High-Purine and Low-Purine Groups
3.7. Effects of Autophagy Activators and Inhibitors on Purine Content in Mouse Muscle
3.8. Autophagy Regulation in Mouse Transcriptome Sequencing and Western Blotting
4. Discussions
5. Conclusions
Author Contributions
Funding
Institutional Review Board Statement
Informed Consent Statement
Data Availability Statement
Conflicts of Interest
Abbreviations
| IMF | Inosine monophosphate |
| IMP | Intramuscular fat |
| PCA | Principal component analysis |
| GSEA | Gene set enrichment analysis |
| DMs | Differential metabolites |
| DGES | Differentially expressed genes |
| WB | Western Blot |
| ITGB1BP2 | Integrin Subunit Beta 1 Binding Protein 2 |
| NUCB1 | Nucleobindin 1 |
| STK11 | Serine/threonine kinase 11 |
| MPEG1 | Macrophage expressed gene 1 |
| LAPTM5 | Lysosomal-associated protein transmembrane 5 |
| MAPK3 | Mitogen-activated protein kinase |
| PPAT | Phosphoribosyl pyrophosphate amidotransferase |
| GART | Phosphoribosyl glycinamide formyltransferase |
| HPRT | Hypoxanthine-guanine phosphoribosyltransferase |
| APRT | Adenine phosphoribosyltransferase |
| XDH | Xanthine dehydrogenase |
| RAPA | Rapamycin |
| CON | Contrast |
| CHQ | Chloroquine |
Appendix A. Fluorescence Quantitative PCR Primers
| ITGB1BP2-F TGTCTCTACTCTGCCATAA |
| ITGB1BP2-R GGTAACAGGAATCAGGAAG |
| NUCB1-F AGACCTTCTTCATACTGC |
| NUCB1-R GTCATCGTCCTCATTCTT |
| STK11-F CAACGTGAAGAAGGAGAT |
| STK11-R TACAGCACATCCACTAAC |
| MPEG1-F CTCCAACTCCATCAACAT |
| MPEG1-R CCTGAAGGGTCTTTATCC |
| LAPTM5-F CTCATAACCAGTTCATCAAG2 |
| LAPTM5-R CATCAGTCTGTAGCATCT |
| MAPK3-F CAGGATCTGATGGAGACA |
| MAPK3-R TGGTACAGGAAGTAGCATA |
| PPAT-F CTTCACCACCAATTAGAT |
| PPAT-R TTCAGTGTTATTCCTTCTT |
| GART-F AGAATCTACAGCCACTCA |
| GART-R AGTAATCCTCCACCAGTAA |
| HPRT-F ATCCATTCCTATGACTGTA |
| HPRT-R CGACAATCAAGACATTCT |
| APRT-F CTCGTATGCGTTGGAATA |
| APRT-R TCTACAACCACCACCTTC |
| XDH-F ATCTTCCTGCCATTATCAC |
| XDH-R ACCACATTATCTGCTTCTG |
References
- Ding, W.; Lu, Y.; Xu, B.; Chen, P.; Li, A.; Jian, F.; Yu, G.; Huang, S. Meat of Sheep: Insights into Mutton Evaluation, Nutritive Value, Influential Factors, and Interventions. Agriculture 2024, 14, 1060. [Google Scholar] [CrossRef]
- Zhao, B.; Sun, B.; Wang, S.; Zhang, Y.; Zang, M.; Le, W.; Wang, H.; Wu, Q. Effect of different cooking water on flavor characteristics of mutton soup. Food Sci. Nutr. 2021, 9, 6047–6059. [Google Scholar] [CrossRef] [PubMed]
- Ramos, G.K.; Goldfarb, D.S. Update on uric acid and the kidney. Curr. Rheumatol. Rep. 2022, 24, 132–138. [Google Scholar] [CrossRef] [PubMed]
- Huang, C.; Zheng, M.; Huang, Y.; Cai, L.; Zou, X.; Yao, T.; Xie, X.; Yang, B.; Xiao, S.; Ma, J.; et al. Unraveling genetic underpinnings of purine content in pork. J. Integr. Agric. 2024, in press. [Google Scholar] [CrossRef]
- Zheng, M.; Huang, Y.; Ji, J.; Xiao, S.; Ma, J.; Huang, L. Effects of breeds, tissues and genders on purine contents in pork and the relationships between purine content and other meat quality traits. Meat Sci. 2018, 143, 81–86. [Google Scholar] [CrossRef]
- Pan, J.; Zhang, M.; Dong, L.; Ji, S.; Zhang, J.; Zhang, S.; Lin, Y.; Wang, X.; Ding, Z.; Qiu, S.; et al. Genome-Scale CRISPR screen identifies LAPTM5 driving lenvatinib resistance in hepatocellular carcinoma. Autophagy 2022, 19, 1184–1198. [Google Scholar] [CrossRef] [PubMed]
- Wang, X. Operation Manual for the Third National Census of Livestock and Poultry Genetic Resources (First Edition). China Anim. Husb. 2021, 8, 21–26. [Google Scholar]
- Doeppner, T.R.; Coman, C.; Burdusel, D.; Ancuta, D.L.; Brockmeier, U.; Pirici, D.N.; Yaoyun, K.; Hermann, D.M.; Popa-Wagner, A. Long-term treatment with chloroquine increases lifespan in middle-aged male mice possibly via autophagy modulation, proteasome inhibition and glycogen metabolism. Aging 2022, 14, 4195–4210. [Google Scholar] [CrossRef]
- Luo, D.; Ren, H.; Li, T.; Lian, K.; Lin, D. Rapamycin reduces severity of senile osteoporosis by activating osteocyte autophagy. Osteoporos. Int. 2016, 27, 1093–1101. [Google Scholar] [CrossRef] [PubMed]
- Tran, D.H.; Kim, D.; Kesavan, R.; Brown, H.; Dey, T.; Soflaee, M.H.; Vu, H.S.; Tasdogan, A.; Guo, J.; Bezwada, D.; et al. De novo and salvage purine synthesis pathways across tissues and tumors. Cell 2024, 14, 3602–3618. [Google Scholar] [CrossRef] [PubMed]
- Zhang, M.M.; Liang, M.J.; Zhang, D.M.; Cai, J.N.; Yang, Q.J.; Zhang, J.P.; Li, Y.L. The function and mechanism of LAPTM5 in diseases. Biomed. Pharmacother. 2024, 178, 117. [Google Scholar] [CrossRef]
- Hwang, H.J.; Ha, H.; Lee, B.S.; Kim, B.H.; Song, H.K.; Kim, Y.K. LC3B is an RNA-binding protein to trigger rapid mRNA degradation during autophagy. Nat. Commun. 2022, 13, 1436. [Google Scholar] [CrossRef] [PubMed]
- Mahapatra, K.K.; Mishra, S.R.; Behera, B.P.; Patil, S.; Gewirtz, D.A.; Bhutia, S.K. The lysosome as an imperative regulator of autophagy and cell death. Cell. Mol. Life Sci. 2021, 78, 7435–7449. [Google Scholar] [CrossRef] [PubMed]
- Sun, P.P.; Liao, S.X.; Sang, P.; Liu, M.M.; Yang, J.B. Lysosomal transmembrane protein 5: Impact on immune cell function and implications for immune-related deficiencies. Heliyon 2024, 10, e36705. [Google Scholar] [CrossRef] [PubMed]
- Snytnikova, O.; Tsentalovich, Y.; Sagdeev, R.; Kolosova, N.; Kozhevnikova, O. Quantitative Metabolomic Analysis of Changes in the rat blood serum during autophagy modulation: A focus on accelerated senescence. Int. J. Mol. Sci. 2022, 23, 12720. [Google Scholar] [CrossRef] [PubMed]
- Furuhashi, M. New insights into purine metabolism in metabolic diseases: Role of xanthine oxidoreductase activity. Am. J. Physiol. Endocrinol. Metab. 2020, 319, E827–E834. [Google Scholar] [CrossRef] [PubMed]
- Tanaka, T.; Warner, B.M.; Michael, D.G.; Nakamura, H.; Odani, T.; Yin, H.; Atsumi, T.; Noguchi, M.; Chiorini, J.A. LAMP3 inhibits autophagy and contributes to cell death by lysosomal membrane permeabilization. Autophagy 2022, 18, 1629–1647. [Google Scholar] [CrossRef] [PubMed]
- Jiang, L.; Zhao, J.; Yang, Q.; Li, M.; Liu, H.; Xiao, X.; Tian, S.; Hu, S.; Liu, Z.; Yang, P.; et al. Lysosomal-associated protein transmembrane 5 ameliorates non-alcoholic steatohepatitis by promoting the degradation of CDC42 in mice. Nat. Commun. 2023, 14, 2654. [Google Scholar] [CrossRef] [PubMed]
- Burnstock, G. Introduction to purinergic signaling. In Purinergic Signaling: Methods and Protocols; Springer: Berlin/Heidelberg, Germany, 2020; pp. 1–15. [Google Scholar]
- Yang, K.J.; Park, H.; Chang, Y.K.; Park, C.W.; Kim, S.Y.; Hong, Y.A. Xanthine oxidoreductase inhibition ameliorates high glucose-induced glomerular endothelial injury by activating AMPK through the purine salvage pathway. Sci. Rep. 2024, 14, 11167. [Google Scholar] [CrossRef] [PubMed]
- Yang, K.; Wang, X.; Zhang, C.; Liu, D.; Tao, L. Metformin improves HPRT-targeted purine metabolism and repairs NR4A1-mediated autophagic flux by modulating FoxO1 nu-cleocytoplasmic shuttling to treat postmenopausal osteoporosis. Cell Death Dis. 2024, 15, 795. [Google Scholar] [CrossRef] [PubMed]
- Liu, D.; Jin, X.; Yu, G.; Wang, M.; Liu, L.; Zhang, W.; Wu, J.; Wang, F.; Yang, J.; Luo, Q.; et al. Oleanolic acid blocks the purine salvage pathway for cancer therapy by inactivating SOD1 and stimulating lysosomal proteolysis. Mol. Ther. Oncolytics 2021, 23, 107–123. [Google Scholar] [CrossRef]
- Wang, Y.; Deng, M.; Deng, B.; Ye, L.; Fei, X.; Huang, Z. Study on the diagnosis of gout with xanthine and hypoxanthine. J. Clin. Lab. Anal. 2019, 33, e22868. [Google Scholar] [CrossRef] [PubMed]
- Sekine, M.; Okamoto, K.; Pai, E.F.; Nagata, K.; Ichida, K.; Hille, R.; Nishino, T. Allopurinol and oxypurinol differ in their strength and mechanisms of inhibition of xanthine oxidoreductase. J. Biol. Chem 2023, 299, 105189. [Google Scholar] [CrossRef] [PubMed]








| Rapamycin | Control | Chloroquine | |
|---|---|---|---|
| xanthine | 20.51 ± 6.29 ** | 31.48 ± 4.74 | 26.10 ± 5.6 |
| adenine | 142.31 ± 21.52 | 139.39 ± 26.48 | 155.99 ± 18.82 |
| hypoxanthine | 916.81 ± 184.88 | 705.12 ± 234.65 | 1002.68 ± 113.77 * |
| guanine | 152.92 ± 25.98 | 184.79 ± 43.84 | 167.98 ± 28.92 |
| total purines | 1232.56 ± 230.22 | 1060.78 ± 295.46 | 1352.74 ± 136.45 * |
Disclaimer/Publisher’s Note: The statements, opinions and data contained in all publications are solely those of the individual author(s) and contributor(s) and not of MDPI and/or the editor(s). MDPI and/or the editor(s) disclaim responsibility for any injury to people or property resulting from any ideas, methods, instructions or products referred to in the content. |
© 2025 by the authors. Licensee MDPI, Basel, Switzerland. This article is an open access article distributed under the terms and conditions of the Creative Commons Attribution (CC BY) license (https://creativecommons.org/licenses/by/4.0/).
Share and Cite
Han, X.; Chen, Y.; Tan, D.; Lai, C.; Han, X.; Chen, J.; Fu, Y.; Shan, X.; Jiang, H. Transcriptomic and Metabolomic Analysis Reveals the Impact of Autophagy Regulation on Purine Content in Mutton. Foods 2025, 14, 718. https://doi.org/10.3390/foods14050718
Han X, Chen Y, Tan D, Lai C, Han X, Chen J, Fu Y, Shan X, Jiang H. Transcriptomic and Metabolomic Analysis Reveals the Impact of Autophagy Regulation on Purine Content in Mutton. Foods. 2025; 14(5):718. https://doi.org/10.3390/foods14050718
Chicago/Turabian StyleHan, Xu, Yang Chen, Dandan Tan, Cuiyu Lai, Xuewen Han, Jinlin Chen, Yu Fu, Xuesong Shan, and Huaizhi Jiang. 2025. "Transcriptomic and Metabolomic Analysis Reveals the Impact of Autophagy Regulation on Purine Content in Mutton" Foods 14, no. 5: 718. https://doi.org/10.3390/foods14050718
APA StyleHan, X., Chen, Y., Tan, D., Lai, C., Han, X., Chen, J., Fu, Y., Shan, X., & Jiang, H. (2025). Transcriptomic and Metabolomic Analysis Reveals the Impact of Autophagy Regulation on Purine Content in Mutton. Foods, 14(5), 718. https://doi.org/10.3390/foods14050718

