Abstract
Rizhao green tea (RZT), a renowned green tea, is cultivated in China’s northernmost tea region. Its unique environment endows it with a strong chestnut- and seaweed-like aroma. This study sought to explore the volatile profiles of RZT and pinpoint its key odorants by employing stir bar sorptive extraction (SBSE) coupled with gas chromatography–mass spectrometry (GC-MS), determining the odor activity value (OAV), and performing gas chromatography–olfactometry (GC-O). A total of 112 volatiles were identified, and the major volatile compounds were esters (2035.25 μg/kg), alcohols (1799.02 μg/kg), alkanes (991.88 μg/kg), and ketones (691.96 μg/kg), comprising 74.91% of the total. A molecular aroma wheel was preliminarily established based on these key odorants. These insights might contribute to the scientific elucidation of the flavor chemical basis of RZT.
1. Introduction
Green tea is the most consumed and produced tea product in China, eith widespread appreciation from consumers around the globe for its delightful flavor. The quality of tea is intricately linked to factors such as the planting environment, climate, soil and geography [1]. Consequently, green teas from China’s northern regions exhibit distinctive flavor profiles that set them apart from their southern counterparts [2,3]. Rizhao green tea (RZT) is among the few highly esteemed green tea products cultivated in the northernmost tea region of China (35°04′ N–36°04′ N) (Figure 1). By 2023, Rizhao’s total tea planting area had grown to 20,000 hectares, producing over 19,800 tons of Rizhao green tea with an output value of CNY 3.8 billion. The unique growing conditions at this latitude, characterized by a humid maritime monsoon climate, low-temperature stress, and pronounced diurnal temperature fluctuations, result in the slower but more robust growth of RZT tea leaves and buds. Accordingly, these unique environments provide it with some special flavor characteristics different from those of the green tea grown in other tea regions in China, especially reflected in the RZT aroma quality: a rich chestnut- and seaweed-like aroma.
Figure 1.
Geographical location and natural growth conditions of Rizhao green tea.
Aroma is a crucial parameter for assessing tea quality, primarily arising from the complex interaction of various volatile compounds in distinct proportions [4,5]. Research into the key odorants present in tea and the environmental factors influencing their synthesis can provide valuable insights for guiding tea cultivation and enhancing tea quality. RZT possesses special aroma quality that make it a valuable subject of study. However, the specific key odorants that shape its distinctive aroma and the biological processes behind their development remain unclear, which hinders the development of a comprehensive scientific understanding of how the aroma profile of RZT is linked to its cultivation environment.
It is widely recognized that different extraction methods can significantly influence the detection of tea volatiles in terms of both composition and quantity [6]. With high sensitivity and recovery, SBSE has been established as a practical and highly effective aroma enrichment technique that demonstrates high sensitivity and recovery. Presently, SBSE has gained significant traction in analytical applications, with widespread use in the analysis of tea, wine, and fruit [7,8,9]. In order to figure out the volatile profiles and clarify the key odorants of the green tea products produced in the Chinese northern tea regions, the volatile compounds of the representative RZT samples were analyzed in this study using SBSE in combination with GC-O and OAVs. The findings could enhance the understanding of green tea’s aroma quality across different cultivation conditions, as well as bridge the current research gap regarding the aroma quality of RZT, offering a theoretical framework for the quality assessment of RZT.
2. Materials and Methods
2.1. Tea Samples
Thirty-one Rizhao green tea samples (Table A1), commercially available and harvested from one bud and two leaves of fresh tea leaves (Camellia sinensis cv. Huangshan zhong), were sourced from the northern tea region, specifically Rizhao city in Shandong Province, China, and were gathered in extensive amounts in May 2021. Additionally, sensory evaluation of the above 31 RZT samples was performed according to the “Tea Sensory Evaluation Method” (GB/T 23776–2018) [10] and “Tea Sensory Evaluation Terminology” (GB/T 14487–2017) [11]. The sensory evaluation was conducted by 5 tea experts who are qualified as senior tea assessors, all of whom have more than 10 years of experience in tea sensory evaluation. Experts rated the tea samples for appearance, soup color, aroma, taste and the bottom of the leaves, and those with sensory scores <89 were removed. Ultimately, six tea samples that exhibited the most representative and quintessential flavor of RZT were finally selected as the subjects of this study. All tea samples were preserved in aluminum foil bags, shielded from light at −24 °C. Prior to analysis, the tea samples were ground for 40 s into powder at a speed of 24,000 rpm using a tube mill (CS025, IKA, Staufen, Germany). Additionally, a composite sample of the aforementioned six RZT samples was prepared for subsequent GC-O analysis.
2.2. Chemicals
Ethyl decanoate (≥98%) was purchased from Sigma-Aldrich (Shanghai, China). n-alkanes (C3–C7, C8–C40) were purchased from J&K Scientific (Beijing, China). Distilled water was purchased from Wahaha Group Company (Hangzhou, China). Aroma standards were purchased from J&K Scientific (Beijing, China) or Sigma-Aldrich (Shanghai, China), including hexanal (97%), 3-hexen-1-ol (98%), heptanal (98%), hexanoic acid, methyl ester (99%), 1-octen-3-ol (98%), 2-pentyl-furan (98%), octanal (98%), (E)-β-ocimene (≥95%), 3,5-octadien-2-one (95%), linalool (98%), nonanal (98%), phenethyl alcohol (98%), (Z)-3-nonen-1-ol (95%), methyl salicylate (98%), β-cyclocitral (95%), geraniol (98%), citral (99%), (E)-β-ionone (≥98%), indole (99%), (Z)-3-hexenyl hexanoate (99%), hexanoic acid, hexyl ester (99%), (Z)-Jasmone (99.0%), α-ionone (≥98%), geranylacetone (97%), phenylethyl alcohol (99.0%), dihydroactinidiolide (≥98%), and methyl jasmonate (95%).
2.3. SBSE Procedure
The volatiles were extracted using the SBSE technique, and the extraction conditions were based on those in the literature with slight modifications [12]. In detail, 600 mg of ground tea powder together with 500 mg of NaCl was weighed into a 20 mL sample bottle and brewed in 10 mL of boiling water. The PDMS twister (10 mm length, 1 mm thickness, 24 μL capacity, Gerstel, Germany) was immersed into the tea infusion. Then, the infusion was stirred and absorbed for 30 min at 80 °C and 1250 rpm on a multiposition hotplate stirrer (SP200-2 T; Miu Instruments Co., Ltd., Hangzhou, China). Finally, the twister was rinsed with purified water, wiped by nonwovens after extraction, and transferred to a thermal desorption tube for subsequent GC-MS analysis.
2.4. Thermal Desorption
The parameter settings for thermal desorption were based on those in the literature with small modifications [13,14]. For the GC–MS and GC–O analysis, the twister was inserted into the thermal desorption unit (TDU, Gerstel, Mülheim an der Ruhr, Germany) after extraction. The parameters used for the TDU were as follows: the desorption program was held at 30 °C for 1 min and raised to 240 °C (held for 5 min) at a rate of 100 °C/min, in splitless mode. The cooled injection system (Gerstel CIS-4 PTV injector) was maintained at −100 °C using liquid nitrogen (99.99%), and then raised to 280 °C (held for 3 min) at a rate of 12 °C/min sec from −100 °C (held for 1 min) after the desorption of the aroma volatile compounds.
2.5. GC-MS Analysis
The identification and quantification of volatiles were analyzed using an Agilent 7890B GC system coupled with an Agilent 5977B MSD mass spectrometer (Agilent, Santa Clara, CA, USA), equipped with an HP–5MS capillary column (30 m × 0.25 mm × 0.25 μm). The analytical method of GC-MS was based on previous studies [13,14]. The GC oven temperature program was follows: it started from 50 °C for 2 min, increased at 4 °C/min to 170 °C for 5 min, increased at 10 °C/min to 265 °C, and maintained for 5 min. The carrier gas was helium (>99.99%) with a constant flow rate of 1.6 mL/min, in solvent vent mode. Mass spectra were recorded in electron impact (EI) ionization mode at 70 eV. The ion source temperature was 220 °C. The interface temperature was set to 280 °C. The mass scan range was 30–600 AMU.
2.6. Identification and Qualification of the Volatile Compounds in RZT Samples
The volatile compounds were identified based on the NIST 2014 database library. The retention indices (RIs) of the compounds obtained from the experiment were compared with the theoretical values of the n-alkane (C3–C7, C8–C40) series under the same GC conditions. The quantification of the compounds was conducted based on their peak abundance in GC-MS analysis, with the relative content of the volatile compounds expressed in relation to that of ethyl decanoate, utilized as an external standard. For all the aroma volatile compounds extracted via SBSE, quantification was performed by comparing their peak areas to those of the external standard. In this study, the equation defining the external standard curve is as follows:
where R2 = 0.996 indicates a very high degree of correlation between X and Y. Y represents the abundance of volatiles’ chromatographic peaks, while X signifies the concentration of these volatiles, expressed in micrograms per kilogram (μg/kg).
Y = 12,766.062X − 111,889.342 (R2 = 0.996)
2.7. OAVs Calculation
The odor activity value (OAV) is a standard metric used to assess the contributions of aroma compounds. The OAV is calculated as the ratio of the concentration of the compound in the tea infusion (C) to its odor threshold in water (OT). A compound is generally considered to have a vital contributing role to tea aroma quality, when the OAV is ≥1.
2.8. GC-O Analysis
The procedure for the GC-O analysis was based on that described in the literature [15]. The GC-O analysis was performed using GC-MS equipped with an ODP-2 olfactory detection port (Gerstel GmbH & Co. KG, Mülheim an der Ruhr, Germany). The volatiles extracted were split between the olfactory detection port and MS in a 1:1 ratio. The temperature of the GC-O injector was set at 230 °C and that of the transfer line was set at 250 °C. The carrier gas was high-purity nitrogen (99.99%). The temperature ramping procedure was the same as that described in Section 2.5.
GC-O analysis was conducted by a panel of experienced assessors, comprising five healthy, non-smoking individuals (three females and two males, all aged between 30 and 40). The GC-O analysis, in conjunction with the detection frequency method, was utilized to evaluate the aroma characteristics and odor intensities on a 4-point scale ranging from 1 to 4. This scale is defined as follows: 1 represents a weak intensity, 2 indicates a moderate intensity, 3 signifies a strong intensity, and 4 denotes an extremely strong intensity.
2.9. Statistical Analysis
All values were presented in the form of means. Figures were drawn using GraphPad Prism 9.0.0 software (GraphPad Software, San Diego, CA, USA), ChemDraw professional 16.0, and the OriginPro 2021 and online website (https://www.chiplot.online/, accessed on 25 August 2024).
3. Results and Discussion
3.1. Characterization of Aroma Compounds in RZT Identified by SBSE-GC-MS
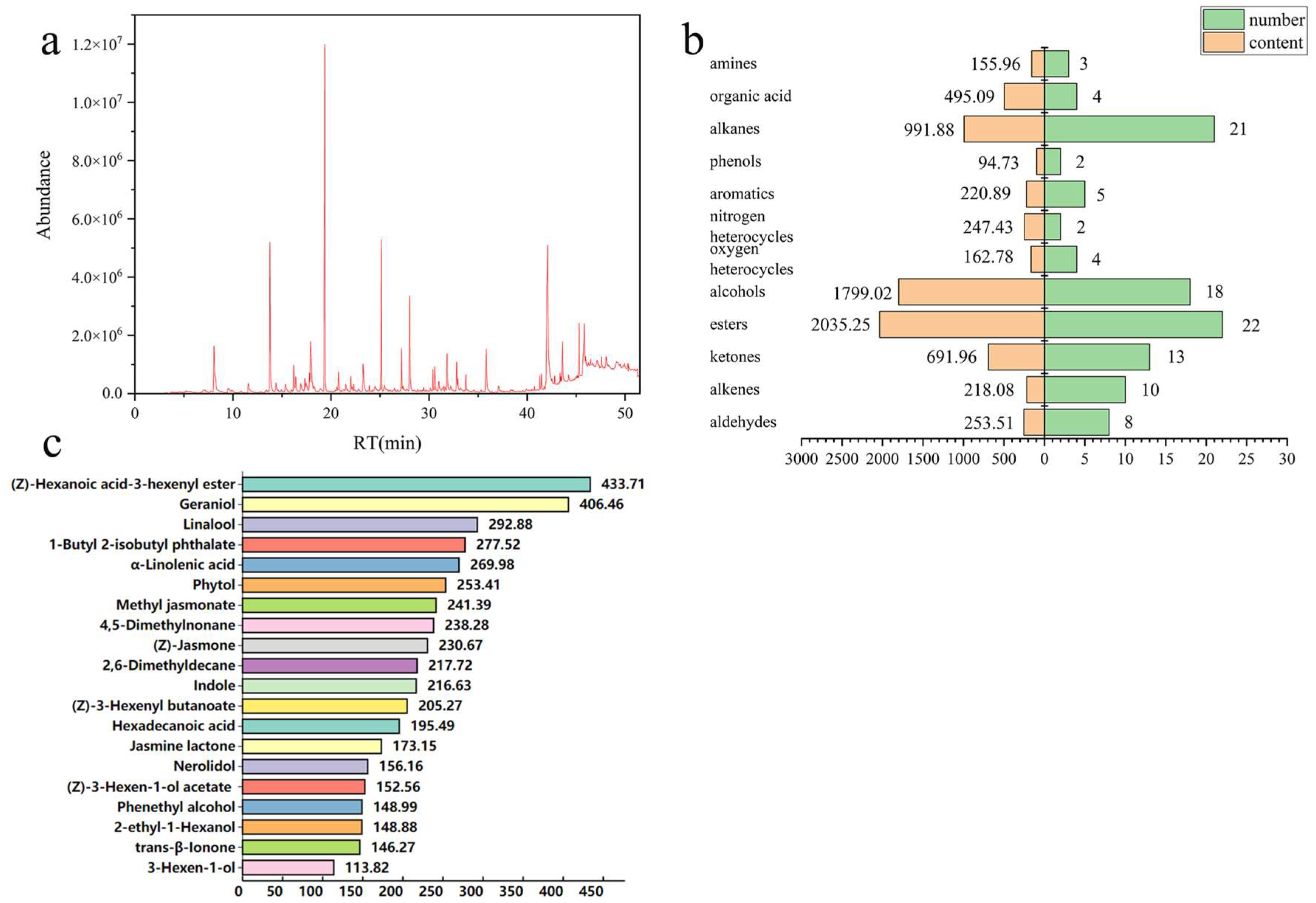
As displayed in Table 1, a total of 112 volatile compounds from six representative and typical RZT samples were detected and identified by SBSE-GC-MS (Figure 2a). According to the differences in chemical structure, these volatiles can be further divided into 12 categories, including aldehydes, alkenes, esters, alcohols, oxygen heterocycles, nitrogen heterocycles, aromatics, phenols, alkanes, organic acids, and amines. Figure 2b illustrates the distribution of quantities and contents for a variety of volatile compounds in RZT. RZT had the greatest number of esters (22 types), followed by alkanes (21 types), alcohols (18 types), ketones (13 types), and so on. In addition, the primary volatile categories of RZT were esters (2035.25 μg/kg), alcohols (1799.02 μg/kg), alkanes (991.88 μg/kg) and ketones (691.96 μg/kg), which together accounted for 74.91% of the total volatile contents. In comparison, phenols (94.73 μg/kg) and amines (155.96 μg/kg) were present at the lowest concentration. As Figure 2c illustrates, twenty volatiles with high abundance (>100 μg/kg) were identified in RZT samples. Notably, (Z)-3-hexanoic acid hexenyl ester (433.71 μg/kg) and geraniol (406.46 μg/kg) were the most abundant. The former has an apple- and pear-like scent and was previously found in high abundance in XinYang MaoJian green tea [16]. It was discovered that (Z)-3-hexanoic acid hexenyl ester could increase the expression of the essential enzyme genes in the synthesis pathway, CsADH1, CsADH3, and CsLOX3, to strengthen the tea plant’s tolerance to the cold [17]. Geraniol, a colorless, oily terpene with a rose-like fragrance, is reported to be the most prevalent volatile in pan-fired green teas [12]. Linalool (292.88 μg/kg) was the third most abundant in RZT, sharing the same precursor (geranyl pyrophosphate, GPP) with geraniol [18]. It exhibits a distinct floral and sweet aroma, differing from that of geraniol, and is also abundant in various premium green tea products [5,19,20]. According to earlier research, cold stress can also cause a rise in the amounts of geraniol and linalool [21]. Although the exact process by which geraniol and linalool are inducted in tea is still unknown, it is hypothesized that the rise in these volatiles is connected to an alteration in the tea tree’s metabolic pathway at low temperatures.
Table 1.
Volatile compounds of RZT identified by SBSE-GC-MS.
Figure 2.
Result of volatile compounds in RZT identified by SBSE-GC-MS. (a) A representative total ion flow diagram of the RZT sample. (b) Volatile profiles of RZT samples. The left part of the figure shows the content of each volatile category, and the right part shows the number of volatiles in each category. (c) Details of volatile compounds with high contents (>100 μg/kg).
In addition to the aforementioned, RZT contains a variety of other volatiles in higher concentrations, such as 1-butyl-2-isobutyl phthalate, α-linolenic acid, phytol, methyl jasmonate, (Z)-jasmone, indole, (Z)-3-hexenyl butanoate, hexadecanoic acid, jasmine lactone, (Z)-3-hexen-1-ol acetate, phenethyl alcohol, 2-ethyl-1-hexanol, (E)-β-ionone, (Z)-3-hexen-1-ol and others. Phytol, found in high abundance in Jingmai and Wuliang pu-erh green teas, has been reported to contribute to the aroma characteristics of green odor [22]. (E)-β-ionone, found in the majority of teas, possesses a scent reminiscent of violets. Both 3-hexen-1-ol and (Z)-3-hexenyl butanoate exhibit green flavor profiles; the former is crucial to the aroma of Longjing and Xinyang Maojian [16,23], while the latter is the predominant volatile and characteristic aroma compound of white tea [24]. Phenethyl alcohol has been detected in Laoshan green tea and imparts a rose-like scent [25]. 2-ethyl-1-hexanol contributes a citrus flavor and indole has floral aroma in a highly diluted form; both have been identified as key contributors to the chestnut-like aroma of Taiping Houkui green tea [26], and it is hypothesized that these two aforementioned volatiles may also have been factors contributing to the chestnut-like flavor of RZT samples in this research. α-linolenic acid is a representative unsaturated fatty acid in tea, and emits a waxy and fatty odor. Additionally, the unsaturated fatty acids serve as significant aroma precursors in tea, and their biosynthesis and degradation can be influenced by stress [18].
Figure 3 presents our hypothesis regarding the impact of low-temperature stress on fatty acid derivatives in RZT, based on the volatiles detected in this study. Research has shown that unsaturated fatty acids in tea can be oxidized by lipoxygenase (LOX) and subsequently decomposed into six-carbon aliphatic aromatic compounds. The metabolic pathways diverge based on the fate of hydrogen peroxide, an LOX oxidation product, into two branches: the LOX-AOS (lipoxygenase-allene oxygenase) and LOX-HPL (lipoxygenase-hydroperoxide lyases) pathways [27,28,29]. Unsaturated fatty acids can be converted into green leaf volatiles such as (Z)-3-hexen-1-ol and (Z)-3-hexen-1-ol acetate through oxidation, reduction, and esterification in the LOX-HPL pathway, and converted to jasmonic acid (JA) through oxidation and reduction in the LOX-AOS pathway [30]. Both pathways are significantly affected by environmental stresses. Low-temperature stress can enhance the accumulation of jasmonic acid in fresh tea leaves, and the concentration of its derivative, methyl jasmonate (MeJA), is also substantially elevated [31]. MeJA, known for its floral, fresh magnolia, and oily waxy scent, acts as a signaling factor that can induce changes in the levels of aroma precursors [32]. According to pertinent studies, the entire JA pathway in tea leaves can be rapidly activated by external MeJA, significantly affecting the biosynthesis of terpenoid backbones and leading to an increase in volatiles like linalool and geraniol [33]. External MeJA can also efficiently promote ROS (reactive oxygen species) scavenging and maintain cell membrane stability under cold stress [34]. Jasmine lactone, a cyclic volatile resulting from fat degradation [4], is characteristic of Oolong tea, and its accumulation in tea can be triggered by external stress such as low temperatures [35]. Therefore, it is hypothesized that the low-temperature stress caused by its high-latitude geographical location could be a major factor affecting the elevated levels of some unsaturated fatty acid derivative volatiles in RZT.
Figure 3.
Effects of low-temperature stress on volatiles in fresh leaves of RZT (speculated). LOX: lipoxygenase; HPL: hydroperoxide lyases; AOS: allene oxygenase; JMT: JA carboxyl methyltransferase.
Although 1-butyl-2-isobutyl phthalate was abundant in RZT samples, there are no reports indicating its direct contribution to tea aroma. The same applies to hexadecanoic acid and alkanes; they are presumed to have negligible effects on the flavor of RZT samples due to their undetectable odor thresholds, and they cannot they be detected by GC-O analysis; however, it is hypothesized that these odorless volatiles may interact with other components such as amino acids and tea polyphenols, thereby influencing the flavor of tea.
3.2. Key Odorants in RZT Identified by OAV Analysis
As is well acknowledged, not all volatile compounds contribute to the aroma of tea. The quality and type of tea aroma are determined by the complex interaction of various volatile compounds at different concentrations, each with its own aroma contribution [15]. It is therefore insufficient to assess the contribution of aroma compounds to the aroma quality of tea just based on their content solely. The odor activity value (OAV) of a volatile reflects its influence on the overall aroma quality of tea; a compound with an OAV greater than 1 is typically considered a key odorant to the aroma and could help determine the overall aromatic quality [36]. Consequently, this study involved determining odor thresholds and calculating OAVs for 112 volatiles detected by GC-MS in order to screen out the key odorants that substantially influence the aroma quality of RZT. Table 1 presents the final computational and screening results. Out of the 45 volatiles analyzed, 26 were found to have OAVs greater than 1. These volatiles comprised seven aldehydes, two alkenes, six ketones, three esters, five alcohols, one oxygen heterocycle, one nitrogen heterocycle, and one aromatic. In terms of the aroma distribution of volatile compounds with an OAV > 1, the distinctive aroma profiles of RZT were characterized as floral (nine volatiles), fruity (five volatiles), and aldehydic (three volatiles), with cumulative OAVs of 2206.37, 121.74, and 250.85, respectively.
It is a well-established fact that a volatile compound can significantly influence the overall flavor profile of tea when its OAV exceeds 100 [37]. Among the identified volatiles, three volatiles had OAVs > 100, indicating their pivotal roles in the aroma of RZT: (E)-β-ionone (OAV = 1625.22), followed by phytol (OAV = 395.95), and decanal (OAV = 167.53). Notably, decanal is characterized by its fatty odor and is recognized as a key aroma compound in Chinese chestnuts [14,38]. Consequently, decanal is presumed to have a substantial effect on the chestnut-like aroma of RZT. Among other volatiles with OAVs > 10 in RZT, 3,5-octadien-2-one (OAV = 98.57) exhibits a fruity odor and is confirmed as a key odorant of Longjing tea [39]. Hexanal, heptanal, octanal, nonanal, 1-octene-3-ol, (Z)-jasmone, and jasmine lactone are primarily produced through the degradation of fatty acids [6], while β-Cyclocitral, (E)-β-ionone, α-ionone, and nerolidol are aromatic compounds derived from carotenoid cleavage [16]. Additionally, there exists a positive correlation between the quality of the chestnut-like aroma and the levels of (E)-β-ionone and nerolidol [40]. Other volatiles with OAVs > 1 include D-limonene, 1-octen-3-ol, 2-pentylfuran, hexanoic acid, methyl ester, methyl salicylate, indole, and (E)-β-ocimene, which have been identified as characteristic or aroma-active compounds in tea [7,15,41,42,43]. Additionally, previous research has indicated that D-limonene, 2-pentylfuran, and (E)-β-ocimene are the common aroma compounds of curled and pelleted RZT [44].
While research on the OAVs of tea volatiles has advanced, the limitations of OAV analysis have become increasingly apparent. For instance, certain volatiles exhibit a disproportionate relationship between their intensity and concentrations [7]. Moreover, the OAV alone is inadequate for accurately ranking the contributions of volatiles to a specific flavor profile. Some volatiles with lower OAVs might still be crucial to the overall flavor [45,46,47]. Consequently, to enhance OAV analysis, GC-O analysis which incorporates instrumental analysis and sensory determinations needs to be employed.
3.3. Key Odorants in RZT Identified by GC-O Analysis
GC-O, which uses the human olfactory system rather than an electronic nose, offers heightened sensitivity and is widely applied in contemporary research to detect a multitude of significant aroma compounds [48,49,50]. Compared to OAV analysis, GC-O is capable of evaluating the individual contributions of volatiles to the overall aroma, facilitating the identification of aroma-active compounds within complex mixtures [51].
By applying GC-O analysis, the sensory panel detected 37 key odorants from RZT samples, as indicated in Table 2. These odorants were categorized into seven groups (Figure 4a) based on their aroma types: floral and sweet (14 volatiles), fruity, citrus, and tropical (7 volatiles), green and minty (7 volatiles), aldehydic (4 volatiles), herbal (3 volatiles), cheesy (1 volatile), and earthy (1 volatile). Figure 4b shows that the floral and sweet category was the most prevalent in RZT, both in terms of the number of compounds and overall aroma intensities, with linalool exhibiting the highest aroma intensity (AI = 3.67). Followed by the green and minty aroma type, heptanal had the highest aroma intensity value (AI = 2.80). In the fruity, citrus, and tropical category, 2-pentylfuran had the highest aroma intensity (AI = 3.00). Among the aldehydic types, octanal and nonanal were found to have the most pronounced aroma intensity (AI = 3.00). Additionally, two unidentified chemicals (unknown 1 and unknown 2) with high aroma intensities that appeared as coconutty and floral and sweet were included in the samples. However, it is presumed that their concentrations in the tea were too low for structural identification. Therefore, the use of more sensitive instruments with lower detection limits, such as comprehensive two-dimensional gas chromatography coupled with time-of-flight mass spectrometry (GCxGC-TOFMS), is necessary for further systematic identification analysis.
Table 2.
Key odorants in RZT identified by GC-O analysis.
Figure 4.
The results of GC-O analysis. (a) Circle packing plots of the odorants. (b) Radar map of the odorants. The X-axis represents the aroma type and number of corresponding compounds in that type, while the Y-axis represents the cumulative aroma intensity of different types of odorants.
3.4. Comparison of the Key Odorants in RZT Screened by OAV and GC-O
As anticipated, discrepancies exist between the OAV and GC-O results, as evidenced in Table 1 and Table 2. Some volatiles with lower OAVs exhibit stronger aroma intensities in GC-O, while certain volatile compounds with higher OAVs might not be detected at all. For example, phytol, with an OAV of approximately 400, was not identified in the GC-O analysis. Similarly, (E)-linalool oxide (furanoid), possessing an aroma intensity of 2.67, had an OAV less than 1. In actuality, the intricate process of volatile compound perception is affected by various factors, namely compound concentration, volatility, and the antagonism and synergy interactions between aroma compounds [52]. Studies on black tea, for instance, have demonstrated that methyl salicylate can exert diverse perceptual interaction effects on volatiles related to floral flavors (a masking effect, additive effect and synergistic effect) [53]. Calculating the OAV for a single chemical may not account for the complex reactions between aroma compounds. Therefore, it is hypothesized that these interaction effects could be responsible for the observed discrepancies in this study.
Despite minor discrepancies between the outcomes of GC-O and OAV analysis, the synergistic application of these two methodologies offers a more holistic portrayal of the aromatic profile of RZT. As depicted in Figure 5a, OAV and GC-O identified 25 and 37 key odorants, respectively, while the two groups mentioned above shared 17 common odorants. Therefore, the above 17 odorants, including linalool, geranial, (Z)-jasmone, α-ionone, (E)-β-ionone, indole, linalool, geranial indole, hexanoic acid methyl ester, 2-pentylfuran, 3,5-octadien-2-one, β-cyclocitral, methyl salicylate, heptanal, hexanal, octanal, nonanal, 1-octen-3-ol, and 2-heptanone, verified by OAV and GC-O methods, were considered the key odorants of RZT. The distinctive aroma quality of RZT arises from the complex interactions among these key odorants, which have thus been characterized as the key contributors to RZT’s aroma in this study. It is significant to note that prior research on Rizhao green tea’s aroma also identified linalool, hexanal, heptanal, octanal, and nonanal as the predominant compounds responsible for its chestnut-like aroma [54], aligning with our findings. The overall quantity of key odorants and volatiles of RZT found in the aforementioned study, however, slightly diverges from the findings of this investigation, this discrepancy being potentially attributable to differences in the methodologies employed for aroma extraction and detection.
Figure 5.
Key odorants based on OAV calculations and GC-O analysis in RZT. (a): a venn diagram of key odorants identified by OAV calculations and GC-O analysis. (b): chemical structure of 17 key odorants with dual verification of OAV and GC-O (the unknowns in GC-O cannot be categorized as key odorants because their names and chemical structures were not clear).
In addition to the characteristic chestnut-like aroma of RZT, the volatile compounds responsible for its seaweed-like aroma are equally appealing. It has been proven that hexanal contributes to the formation of seafood flavors by providing its seaweed-like aroma [55] and is also identified as one of the principal compounds contributing to the aroma of Japanese matcha [56,57]. Additionally, 2-heptanone, found abundantly in various seafoods such as squid, seaweed, and crabs, is also a key aroma component of many seafood products [58,59,60]. Nevertheless, it exhibits a cream-like and cheese-like odor, which implies that 2-heptanone may contribute to the seaweed-like aroma of RZT through interactions with other components.
3.5. Establishment of Molecule Aroma Wheel of RZT
The aroma wheel served as a visual and intuitive tool for categorizing diverse types of flavor descriptions [61]. Currently, it is used in flavor research on beverages and condiments such as wine, coffee, and soy sauce [62,63,64]. The development of an aroma wheel can shed light on the chemical foundation of the distinctive aromatic qualities of RZT.
Building upon the sensory aroma wheel and the findings of previous studies as references [7,65], we refined the classification of key odorants according to their aroma types in order to more accurately define the aroma characteristics of RZT. The final RZT molecular aroma wheel is presented in Figure 6. The aroma quality of RZT was divided into seven groups using the molecular aroma wheel. Notably, the floral and sweet aroma type had the highest number of representative compounds, including linalool, geranial, (Z)-jasmone, α-ionone, (E)-β-ionone, and indole. Typical compounds of the fruity and citrus and tropical categories include hexanoic acid methyl ester, 2-pentylfuran, 3,5-octadien-2-one, and β-cyclocitral. Representative compounds of the green and minty category include methyl salicylate, heptanal, and hexanal. The aldehydic category includes octanal and nonanal, the earthy category contains 1-octen-3-ol, and the cheesy category comprises 2-heptanone. Through the integration of chemical composition and sensory descriptions, the molecular aroma wheel provides a comprehensive and consistent framework for evaluating RZT aromas, which can guide the creation of tea products with specific odor properties in future production.
Figure 6.
The molecular aroma wheel of RZT.
However, as previously noted, the aroma quality of tea is not solely attributed to the presence of a single volatile; instead, it is the result of the comprehensive actions of multiple volatiles with significant aroma contributions. Moreover, these volatiles interact with one another through various mechanisms, including masking, additive, and synergistic effects. Therefore, the chestnut- and seaweed-like flavor characteristics of RZT do not suggest that the key odorants are confined to those that directly exhibit these flavors. Volatiles with floral, sweet, green, minty, aldehydic, and other odor types might also promote the perception of chestnut- and seaweed-like flavors in RZT. Consequently, future research on the flavor of RZT, including omission testing and other cutting-edge techniques, will be conducted to pinpoint the key odorants and ascertain their respective impacts.
While this study has yielded significant findings, several limitations must be acknowledged. Firstly, commercially available tea samples were used in this study, which may affect result reliability due to the slight differences in the production process. Additionally, the precursors and the biochemical pathways leading to the formation of these key odorants remain obscure, as do the regulatory mechanisms under the specific conditions of high latitude and low temperature. To address these limitations, and to conduct a more comprehensive investigation into RZT’s key odorants, future research should adopt a refined sampling strategy by processing the collected fresh tea leaves in a standardized technology. Moreover, sophisticated analysis technologies, including metabonomics and transcriptomics, will be essential to providing deeper insights into the underlying mechanisms.
4. Conclusions
Rizhao green tea (RZT) is renowned for its excellent aroma quality. This is the first comprehensive investigation to demonstrate the key odorants responsible for RZT’s unique flavor characteristic by conducting SBSE-GC-MS, OAVs and GC-O analysis. The findings indicate that RZT boasts a rich profile of volatile compounds, with alcohols, esters, alkanes, and ketones emerging as the predominant aromatic categories. Moreover, twenty-six and thirty-seven key odorants were identified by the OAVs and GC-O techniques, respectively, while seventeen key odorants, which were also confirmed through dual verification via OAVs and GC-O assessments, were revealed to be ultimately crucial in shaping RZT’s flavor profile. Furthermore, the RZT molecular aroma wheel was established based on these key odorants and their associated odor types. This research offers an in-depth analysis of RZT’s aroma characteristics, establishing a basis for the enhancement of processing techniques and the improvement of RZT’s aroma quality. Future research will examine how the amount of aroma precursors in tea leaves varies from winter to spring in order to shed light on how temperature and seasonal variations affect RZT’s aroma qualities at high latitudes. In addition, we will broaden the tea varieties and sample areas, and strive to provide a more thorough theoretical foundation for the investigation of the aroma characteristics of green tea in northern China.
Author Contributions
Conceptualization, H.L.; data curation, M.W. and D.S.; formal analysis, Y.S.; funding acquisition, S.D.; investigation, H.W. and J.L.; methodology, D.S. and Y.Z.; project administration, H.L.; resources, D.S., K.W. and S.D.; software, M.W. and H.Y.; supervision, H.L. and S.D.; validation, F.F.; visualization, M.W. and Y.S.; writing—original draft, M.W.; writing—review and editing, M.W., D.S. and H.Y. All authors have read and agreed to the published version of the manuscript.
Funding
This work was supported by the earmarked fund for China Agricultural Research System (CARS-19), the Technology System of Modern Agricultural Industry in Shandong Province (SDAIT-03), the Shandong Tea Industry Quality and Efficiency Technology Integrated Innovation and Demonstration Project (2021TZXD009) and the Rizhao City Natural Science Foundation (RZ2022RZ56).
Institutional Review Board Statement
Not applicable.
Informed Consent Statement
Informed consent was obtained from all subjects involved in the study.
Data Availability Statement
The original contributions presented in this study are included in the article. Further inquiries can be directed to the corresponding authors.
Acknowledgments
We would like to acknowledge the contributions of all collaborators and institutions that supported this research.
Conflicts of Interest
The authors declare no conflicts of interest.
Appendix A
Table A1.
Information of commercially available tea samples collected in this research.
Table A1.
Information of commercially available tea samples collected in this research.
| No. | Tender | Company | Tea Quality Grade |
|---|---|---|---|
| 1. | One bud and two leaves | GuanQing Tea Technology Co., Ltd. | Super Class |
| 2. | One bud and two leaves | HengShan Tianhu Tea Co., Ltd. | Super Class |
| 3. | One bud and two leaves | HengShan Tianhu Tea Co., Ltd. | First class |
| 4. | One bud and two leaves | BiBo Tea Co., Ltd. | Super Class |
| 5. | One bud and two leaves | BiBo Tea Co., Ltd. | First class |
| 6. | One bud and two leaves | BiBo Tea Co., Ltd. | First class |
| 7. | One bud and two leaves | Lin Yuan Tea Industry Co., Ltd. | Super Class |
| 8. | One bud and two leaves | Lin Yuan Tea Industry Co., Ltd. | First class |
| 9. | One bud and two leaves | MaLing Spring Tea Co., Ltd. | Super Class |
| 10. | One bud and two leaves | MaLing Spring Tea Co., Ltd. | First class |
| 11. | One bud and two leaves | KanHai (Lechun Family Farm) | Super Class |
| 12. | One bud and two leaves | KanHai (Lechun Family Farm) | First class |
| 13. | One bud and two leaves | ShengGu Mountain tea Co., Ltd. | Super Class |
| 14. | One bud and two leaves | ShengGu Mountain tea Co., Ltd. | First class |
| 15. | One bud and two leaves | Liu YuanChun Ecological Agriculture Co., Ltd. | Super Class |
| 16. | One bud and two leaves | Liu YuanChun Ecological Agriculture Co., Ltd. | First class |
| 17. | One bud and two leaves | Lukui Tea Industry Co., Ltd. | Super Class |
| 18. | One bud and two leaves | Lukui Tea Industry Co., Ltd. | First class |
| 19. | One bud and two leaves | Lukui Tea Industry Co., Ltd. | First class |
| 20. | One bud and two leaves | FuYuan Spring Tea Co., Ltd. | Super Class |
| 21. | One bud and two leaves | FuYuan Spring Tea Co., Ltd. | First class |
| 22. | One bud and two leaves | FuLaiQing Group Co., Ltd. | Super Class |
| 23. | One bud and two leaves | RiZhao Royal Bay Tea Expo Garden Co., Ltd. | Super Class |
| 24. | One bud and two leaves | RiZhao Royal Bay Tea Expo Garden Co., Ltd. | First class |
| 25. | One bud and two leaves | RiZhao SongChen Tea Industry Trade Co., Ltd. | Super Class |
| 26. | One bud and two leaves | RiZhao SongChen Tea Industry Trade Co., Ltd. | First class |
| 27. | One bud and two leaves | Rizhao Zhulongshan Green Tea Co., Ltd. | First class |
| 28. | One bud and two leaves | Rizhao Zhongtai Tea Co., Ltd. | First class |
| 29. | One bud and two leaves | RiZhao XinTian Tea Leaf Professional Cooperative | Super Class |
| 30. | One bud and two leaves | RiZhao ShengYe Tea Co., Ltd. | First class |
| 31. | One bud and two leaves | RiZhao City JingYang Green Tea Garden | First class |
References
- Lee, J.E.; Lee, B.J.; Chung, J.O.; Hwang, J.A.; Lee, S.J.; Lee, C.H.; Hong, Y.S. Geographical and climatic dependencies of green tea (Camellia sinensis) metabolites: A 1H NMR-based metabolomics study. J. Agric. Food Chem. 2010, 58, 10582–10589. [Google Scholar] [CrossRef] [PubMed]
- Gu, H.W.; Yin, X.L.; Peng, T.Q.; Pan, Y.; Cui, H.N.; Li, Z.Q.; Sun, W.; Ding, B.; Hu, X.-C.; Zhang, Z.-H.; et al. Geographical origin identification and chemical markers screening of Chinese green tea using two-dimensional fingerprints technique coupled with multivariate chemometric methods. Food Control 2022, 135, 108795. [Google Scholar] [CrossRef]
- Wang, Q.; Qin, D.; Huang, G.; Jiang, X.; Fang, K.; Wang, Q.; Ni, E.; Li, B.; Pan, C.; Li, H.; et al. Identification and characterization of the key volatile flavor compounds in black teas from distinct regions worldwide. J. Food Sci. 2022, 87, 3433–3446. [Google Scholar] [CrossRef]
- Ho, C.T.; Zheng, X.; Li, S. Tea aroma formation. Food Sci. Hum. Wellness 2015, 4, 9–27. [Google Scholar] [CrossRef]
- Zhu, Y.; Lv, H.; Dai, W.; Guo, L.; Tan, J.; Zhang, Y.; Yu, F.; Shao, C.; Peng, Q.; Lin, Z. Separation of aroma components in Xihu Longjing tea using simultaneous distillation extraction with comprehensive two-dimensional gas chromatography-time-of-flight mass spectrometry. Sep. Purif. Technol. 2016, 164, 146–154. [Google Scholar] [CrossRef]
- Yang, Z.; Baldermann, S.; Watanabe, N. Recent studies of the volatile compounds in tea. Food Res. Int. 2013, 3, 585–599. [Google Scholar] [CrossRef]
- Ma, W.; Zhu, Y.; Ma, S.; Shi, J.; Yan, H.; Lin, Z.; Lv, H. Aroma characterisation of Liu-pao tea based on volatile fingerprint and aroma wheel using SBSE-GC–MS. Food Chem. 2023, 414, 135739. [Google Scholar] [CrossRef] [PubMed]
- Gamero, A.; Wesselink, W.; de Jong, C. Comparison of the sensitivity of different aroma extraction techniques in combination with gas chromatography–mass spectrometry to detect minor aroma compounds in wine. J. Chromatogr. A 2013, 1272, 1–7. [Google Scholar] [CrossRef] [PubMed]
- Madrera, R.R.; Valles, B.S. Determination of volatile compounds in apple pomace by stir bar sorptive extraction and gas chromatography-mass spectrometry (SBSE-GC-MS). J. Food Sci. 2011, 76, C1326–C1334. [Google Scholar] [CrossRef]
- GB/T 23776–2018; Methodology for Sensory Evaluation of Tea. Standardization Administration of China: Beijing, China, 2018.
- GB/T 14487–2017; Tea Vocabulary for Sensory Evaluation. Standardization Administration of China: Beijing, China, 2017.
- Shi, Y.; Zhu, Y.; Ma, W.; Lin, Z.; Lv, H. Characterisation of the volatile compounds profile of Chinese pan-fried green tea in comparison with baked green tea, steamed green tea, and sun-dried green tea using approaches of molecular sensory science. Cur. Res. Food Sci. 2022, 5, 1098–1107. [Google Scholar] [CrossRef]
- Zhu, Y.; Lin, Z.; Shao, C.Y.; Zhang, Y.; Lv, H.; Zhang, Z.; Zeng, J.; Peng, Q.; Zhu, Y.; Lin, Z. Aromatic profiles and enantiomeric distributions of chiral odorants in baked green teas with different picking tenderness. Food Chem. 2022, 15, 388. [Google Scholar] [CrossRef]
- Wang, M.Q.; Ma, W.J.; Shi, J.; Zhu, Y.; Lin, Z.; Lv, H.P. Characterization of the key aroma compounds in Longjing tea using stir bar sorptive extraction (SBSE) combined with gas chromatography-mass spectrometry (GC–MS), gas chromatography-olfactometry (GC-O), odor activity value (OAV), and aroma recombination. Food Res. Int. 2020, 130, 108908. [Google Scholar] [CrossRef] [PubMed]
- Zhu, Y.; Lv, H.P.; Shao, C.Y.; Kang, S.; Zhang, Y.; Guo, L.; Dai, W.; Tan, J.; Peng, Q.; Lin, Z. Identification of key odorants responsible for chestnut-like aroma quality of green teas. Food Res. Int. 2018, 108, 74–82. [Google Scholar] [CrossRef]
- Cui, J.; Zhai, X.; Guo, D.; Du, W.; Gao, T.; Zhou, J.; Schwab, W.G.; Song, C. Characterization of key odorants in xinyang maojian green tea and their changes during the manufacturing process. J. Agric. Food Chem. 2022, 70, 279–288. [Google Scholar] [CrossRef] [PubMed]
- Zhang, X.; Li, J.; Chen, X.; Wang, W.; Li, F.; Ma, Y. Effects of leaf acetate on physiology and biochemistry of cold tolerance of tea plant under low temperature stress. Jiangsu Agric. Sci. 2021, 49, 127–132. [Google Scholar] [CrossRef]
- Zeng, L.; Watanabe, N.; Yang, Z. Understanding the biosyntheses and stress response mechanisms of aroma compounds in tea (Camellia sinensis) to safely and effectively improve tea aroma. Crit. Rev. Food Sci. Nutr. 2019, 59, 2321–2334. [Google Scholar] [CrossRef]
- Lee, J.; Chambers, D.H.; Chambers, E., IV; Adhikari, K.; Yoon, Y. Volatile aroma compounds in various brewed green teas. Molecules 2013, 18, 10024–10041. [Google Scholar] [CrossRef] [PubMed]
- Liao, X.; Yan, J.; Wang, B.; Meng, Q.; Zhang, L.; Tong, H. Identification of key odorants responsible for cooked corn-like aroma of green teas made by tea cultivar ‘Zhonghuang 1’. Food Res. Int. 2020, 136, 109355. [Google Scholar] [CrossRef]
- Zhao, M.; Wang, L.; Wang, J.; Zhang, J.; Zhang, N.; Lei, L.; Gao, T.; Jing, T.; Zhang, S.; Wu, B.; et al. Induction of priming by cold stress via inducible volatile cues in neighboring tea plants. J. Int. Plant Biol. 2020, 62, 1461–1468. [Google Scholar] [CrossRef]
- Wu, Y.; Lv, S.; Wang, C.; Gao, X.; Li, J.; Meng, Q. Comparative analysis of volatiles difference of Yunnan sun-dried Pu-erh green tea from different tea mountains: Jingmai and Wuliang mountain by chemical fingerprint similarity combined with principal component analysis and cluster analysis. Chem. Cent. J. 2016, 10, 11. [Google Scholar] [CrossRef] [PubMed]
- Lin, J.; Dai, Y.; Guo, Y.N.; Xu, H.R.; Wang, X.C. Volatile profile analysis and quality prediction of Longjing tea (Camellia sinensis) by HS-SPME/GC-MS. J. Zhejiang Uni. Sci. B. 2012, 13, 972–980. [Google Scholar] [CrossRef] [PubMed]
- Feng, Z.; Li, Y.; Li, M.; Wang, Y.; Zhang, L.; Wan, X.; Yang, X. Tea aroma formation from six model manufacturing processes. Food Chem. 2019, 285, 347–354. [Google Scholar] [CrossRef] [PubMed]
- Zhu, J.; Niu, Y.; Xiao, Z. Characterization of the key aroma compounds in Laoshan green teas by application of odour activity value (OAV), gas chromatography-mass spectrometry-olfactometry (GC-MS-O) and comprehensive two-dimensional gas chromatography mass spectrometry (GC×GC-qMS). Food Chem. 2021, 339, 128136. [Google Scholar] [CrossRef] [PubMed]
- Liu, N.; Shen, S.; Huang, L.; Deng, G.; Wei, Y.; Ning, J.; Wang, Y. Revelation of volatile contributions in green teas with different aroma types by GC–MS and GC–IMS. Food Res. Int. 2023, 169, 112845. [Google Scholar] [CrossRef]
- Qian, X.; Xu, X.Q.; Yu, K.J.; Zhu, B.Q.; Lan, Y.B.; Duan, C.Q.; Pan, Q.H. Varietal dependence of GLVs accumulation and LOX-HPL pathway gene expression in four Vitis vinifera wine grapes. Int. J. Mol. Sci. 2016, 17, 1924. [Google Scholar] [CrossRef]
- De Domenico, S.; Bonsegna, S.; Horres, R.; Pastor, V.; Taurino, M.; Poltronieri, P.; Muhammad, I.; Gunter, K.; Victor, F.; Peter, W.; et al. Transcriptomic analysis of oxylipin biosynthesis genes and chemical profiling reveal an early induction of jasmonates in chickpea roots under drought stress. Plant Physiol. Biochem. 2012, 61, 115–122. [Google Scholar] [CrossRef] [PubMed]
- Xu, T.; Zhou, Q.; Chen, W.; Zhang, G.; He, G.; Gu, D.; Zhang, W. Involvement of jasmonate-signaling pathway in the herbivore-induced rice plant defense. Chin. Sci. Bull. 2003, 48, 1982–1987. [Google Scholar] [CrossRef]
- Qian, X.; Sun, L.; Xu, X.Q.; Zhu, B.Q.; Xu, H.Y. Differential expression of VvLOXA diversifies C6 volatile profiles in some Vitis vinifera table grape cultivars. Int. J. Mol. Sci. 2017, 18, 2705. [Google Scholar] [CrossRef] [PubMed]
- Zhang, X.; Yu, Y.; Zhang, J.; Qian, X.; Li, X.; Sun, X. Recent progress regarding jasmonates in tea plants: Biosynthesis, signaling, and function in stress responses. Int. J. Mol. Sci. 2024, 25, 1079. [Google Scholar] [CrossRef] [PubMed]
- Shi, J.; Wang, J.; Lv, H.; Peng, Q.; Schreiner, M.; Baldermann, S.; Lin, Z. Integrated proteomic and metabolomic analyses reveal the importance of aroma precursor accumulation and storage in methyl jasmonate-primed tea leaves. Hortic. Res. 2021, 8, 95. [Google Scholar] [CrossRef]
- Shi, J.; Ma, C.; Qi, D.; Lv, H.; Yang, T.; Peng, Q.; Chen, Z.; Lin, Z. Transcriptional responses and flavor volatiles biosynthesis in methyl jasmonate-treated tea leaves. BMC Plant Biol. 2015, 15, 233. [Google Scholar] [CrossRef] [PubMed]
- Han, Z.; Zhang, C.; Zhang, H.; Duan, Y.; Zou, Z.; Zhou, L.; Zhu, X.; Fang, W.; Ma, Y. CsMYB transcription factors participate in jasmonic acid signal transduction in response to cold stress in tea plant (Camellia sinensis). Plants 2022, 11, 2869. [Google Scholar] [CrossRef]
- Zhou, Y.; Zeng, L.; Liu, X.; Gui, J.; Mei, X.; Fu, X.; Dong, F.; Tang, J.; Zhang, L.; Yang, Z. Formation of (E)-nerolidol in tea (Camellia sinensis) leaves exposed to multiple stresses during tea manufacturing. Food Chem. 2017, 231, 78–86. [Google Scholar] [CrossRef] [PubMed]
- Wang, B.; Meng, Q.; Xiao, L.; Li, R.; Peng, C.; Liao, X.; Tong, H. Characterization of aroma compounds of Pu-erh ripen tea using solvent assisted flavor evaporation coupled with gas chromatography-mass spectrometry and gas chromatography-olfactometry. Food Sci. Hum. Wellness 2022, 11, 618–626. [Google Scholar] [CrossRef]
- Ge, Y.; Wang, L.; Huang, Y.; Jia, L.; Wang, J. Characteristic flavor compounds in Guizhou green tea and the environmental factors influencing their formation: Investigation using stable isotopes, electronic nose, and headspace-gas chromatography ion migration spectrometry. LWT 2024, 196, 115887. [Google Scholar] [CrossRef]
- Morini, G.; Maga, J.A. Volatile compounds in roasted and boiled Chinese chestnuts (Castanea molissima). LWT—Food Sci. Technol. 1995, 28, 638–640. [Google Scholar] [CrossRef]
- Cui, Y.H.; Xu, F.; Wang, F.J.; Wang, J.Z.; Ouyang, J. Effect of processing technology on volatile components of Chinese chestnut. Food Ferment. Ind. 2012, 38, 99–103. (In Chinese) [Google Scholar]
- Ye, G.Z.; Jiang, Y.W.; Yin, J.F.; Yuan, H.B.; Zhang, R.L.; Wang, Z.L.; Shen, D.Y.; Wang, F.; Chen, J.X. Study on the characteristic of aroma components in green tea with chestnut-like aroma. J. Tea Sci. 2009, 29, 385–394. (In Chinese) [Google Scholar] [CrossRef]
- Wang, J.; Shi, J.; Zhu, Y.; Ma, W.; Yan, H.; Shao, C.; Wang, M.; Zhang, Y.; Peng, Q.; Chen, Y.; et al. Insights into crucial odourants dominating the characteristic flavour of citrus-white teas prepared from citrus reticulata Blanco ‘Chachiensis’ and Camellia sinensis ‘Fudingdabai’. Food Chem. 2022, 377, 132048. [Google Scholar] [CrossRef]
- You, Q.; Shi, Y.; Zhu, Y.; Yang, G.; Yan, H.; Lin, Z.; Lv, H. Effect of Different Processing Technologies on the Key Aroma-Active Compounds of Green Tea. Food Sci. 2023, 44, 7. (In Chinese) [Google Scholar] [CrossRef]
- Shu, C.; She, Y.; Xiao, Z.; Xu, L.; Niu, Y.; Zhu, J. Invetigation on the aroma active compounds in fresh and aged Longjing tea by SPME/GC-MS/GC-O/OAV. Food Ind. 2016, 37, 279–285. (In Chinese) [Google Scholar]
- Liu, R.; Ding, L.; Liang, Q.; Ding, X.; Chen, Z. Comparison of aroma components between Rizhao pelleted green tea and Rizhao curly green tea. Sci. Technol. Food Ind. 2015, 36, 323–326. [Google Scholar] [CrossRef]
- Grosch, W. Evaluation of the key odorants of foods by dilution experiments, aroma models and omission. Chem. Senses 2001, 26, 533–545. [Google Scholar] [CrossRef] [PubMed]
- Reiners, J.; Grosch, W. Odorants of virgin olive oils with different flavor profiles. J. Agric. Food Chem. 1998, 46, 2754–2763. [Google Scholar] [CrossRef]
- Benkwitz, F.; Nicolau, L.; Lund, C.; Beresford, M.; Wohlers, M.; Kilmartin, P.A. Evaluation of key odorants in Sauvignon blanc wines using three different methodologies. J. Agric. Food Chem. 2012, 60, 6293–6302. [Google Scholar] [CrossRef]
- Ma, L.; Gao, M.; Zhang, L.; Qiao, Y.; Li, J.; Du, L.; Zhang, H.; Wang, H. Characterization of the key aroma-active compounds in high-grade Dianhong tea using GC-MS and GC-O combined with sensory-directed flavor analysis. Food Chem. 2022, 378, 132058. [Google Scholar] [CrossRef] [PubMed]
- Barata, A.; Campo, E.; Malfeito-Ferreira, M.; Loureiro, V.; Cacho, J.; Ferreira, V. Analytical and sensorial characterization of the aroma of wines produced with sour rotten grapes using GC-O and GC-MS: Identification of key aroma compounds. J. Agric. Food Chem. 2011, 59, 2543–2553. [Google Scholar] [CrossRef]
- Xiao, Z.; Chen, J.; Niu, Y.; Chen, F. Characterization of the key odorants of fennel essential oils of different regions using GC–MS and GC–O combined with partial least squares regression. J. Chromatogr. B 2017, 1063, 226–234. [Google Scholar] [CrossRef]
- Wardencki, W.; Chmiel, T.; Dymerski, T. Gas chromatography-olfactometry (GC-O), electronic noses (e-noses) and electronic tongues (e-tongues) for in vivo food flavour measurement. In Instrumental Assessment of Food Sensory Quality; Woodhead Publishing: Amsterdam, The Netherlands, 2013; pp. 195–229. [Google Scholar] [CrossRef]
- Chen, X.; Chen, D.; Jiang, H.; Sun, H.; Zhang, C.; Zhao, H.; Li, X.; Yan, F.; Chen, C.; Xu, Z. Aroma characterization of Hanzhong black tea (Camellia sinensis) using solid phase extraction coupled with gas chromatography–mass spectrometry and olfactometry and sensory analysis. Food Chem. 2019, 274, 130–136. [Google Scholar] [CrossRef]
- Niu, Y.; Ma, Y.; Xiao, Z.; Zhu, J.; Xiong, W.; Chen, F. Characterization of the key aroma compounds of three kinds of Chinese representative black tea and elucidation of the perceptual interactions of methyl salicylate and floral odorants. Molecules 2022, 27, 1631. [Google Scholar] [CrossRef]
- Sun, A.; Li, C.; Lv, S.; Gao, J.; Xia, Y.; Geng, Y. Study on the Effects of Processes on Aroma Compounds in Rizhao Green Tea Based on the Gas Chromatography-Ion Mobility Spectrometry. J. Food Process. Preserv. 2023, 3046129. [Google Scholar] [CrossRef]
- Vilar, E.G.; O’Sullivan, M.G.; Kerry, J.P.; Kilcawley, K.N. A chemometric approach to characterize the aroma of selected brown and red edible seaweeds/extracts. J. Sci. Food Agric. 2021, 101, 1228–1238. [Google Scholar] [CrossRef] [PubMed]
- Baba, R.; Amano, Y.; Wada, Y.; Kumazawa, K. Characterization of the potent odorants contributing to the characteristic aroma of Matcha by gas chromatography Olfactometry techniques. J. Agric. Food Chem. 2017, 65, 2984–2989. [Google Scholar] [CrossRef]
- Tan, H.R.; Lau, H.; Liu, S.Q.; Tan, L.P.; Sakumoto, S.; Lassabliere, B.; Leong, K.; Sun, J.; Yu, B. Characterisation of key odourants in Japanese green tea using gas chromatography-olfactometry and gas chromatography-mass spectrometry. LWT 2019, 108, 221–232. [Google Scholar] [CrossRef]
- De Alencar Diniz, J.; Rocha, S.; Pires-Cavalcante, K.; Freitas, J.; Nagano, C.; Sampaio, A.; Saker-Sampaio, S. Chemical composition of volatile compounds in two red seaweeds, Pterocladiella capillacea and Osmundaria obtusiloba, using static headspace gas chromatography mass spectrometry. J. Appl. Phycol. 2017, 29, 1571–1576. [Google Scholar] [CrossRef]
- Rinanda, S.D.; Pratama, R.I.; Riyantini, I.; Rostini, I. Volatile Flavor Compounds Composition of Steamed Squid (Loligo sp.). Asian J. Fish Aquat. Res. 2021, 13, 1–7. [Google Scholar] [CrossRef]
- Wu, N.; Gu, S.; Tao, N.; Wang, X.; Ji, S. Characterization of important odorants in steamed male Chinese mitten crab (Eriocheir sinensis) using gas chromatography-mass spectrometry-olfactometry. J. Food Sci. 2014, 79, C1250–C1259. [Google Scholar] [CrossRef] [PubMed]
- Deng, X.; Huang, G.; Tu, Q.; Zhou, H.; Li, Y.; Shi, H.; Wu, X.; Ren, H.; Huang, K.; He, X.; et al. Evolution analysis of flavor-active compounds during artificial fermentation of Pu-erh tea. Food Chem. 2021, 357, 129783. [Google Scholar] [CrossRef] [PubMed]
- Capone, S.; Tufariello, M.; Siciliano, P. Analytical characterisation of Negroamaro red wines by “Aroma Wheels”. Food Chem. 2013, 141, 2906–2915. [Google Scholar] [CrossRef] [PubMed]
- Spencer, M.; Sage, E.; Velez, M.; Guinard, J.X. Using single free sorting and multivariate exploratory methods to design a new coffee taster’s flavor wheel. J. Food Sci. 2016, 81, S2997–S3005. [Google Scholar] [CrossRef]
- Imamura, M. Descriptive terminology for the sensory evaluation of soy sauce. J. Sens. Stud. 2016, 31, 393–407. [Google Scholar] [CrossRef]
- Zhang, Y.B.; Liu, X.; Lu, C.Y. Study on primitive morpheme in sensory terminology and flavor wheel construction of Chinese tea. J. Tea Sci. 2019, 39, 474–483. [Google Scholar] [CrossRef]
Disclaimer/Publisher’s Note: The statements, opinions and data contained in all publications are solely those of the individual author(s) and contributor(s) and not of MDPI and/or the editor(s). MDPI and/or the editor(s) disclaim responsibility for any injury to people or property resulting from any ideas, methods, instructions or products referred to in the content. |
© 2025 by the authors. Licensee MDPI, Basel, Switzerland. This article is an open access article distributed under the terms and conditions of the Creative Commons Attribution (CC BY) license (https://creativecommons.org/licenses/by/4.0/).





