Characterization of White Frost on Exocarpium Citri Grandis: Flavonoid Crystallization Enhances Anti-Inflammatory Activities
Abstract
1. Introduction
2. Materials and Methods
2.1. Experimental Materials
2.2. Experimental Methods
2.2.1. Microscopic and Morphological Observation
2.2.2. Component Analysis
2.2.3. Microbial and Mycotoxin Detection
2.2.4. Naringin Contents in ECG Decoctions Obtained with Different Brewing Methods
2.2.5. Cell-Based Assays of Anti-Inflammatory Activity
2.3. Data Analysis
3. Results and Discussion
3.1. Microstructural and Compositional Characterization of White-Frost ECG
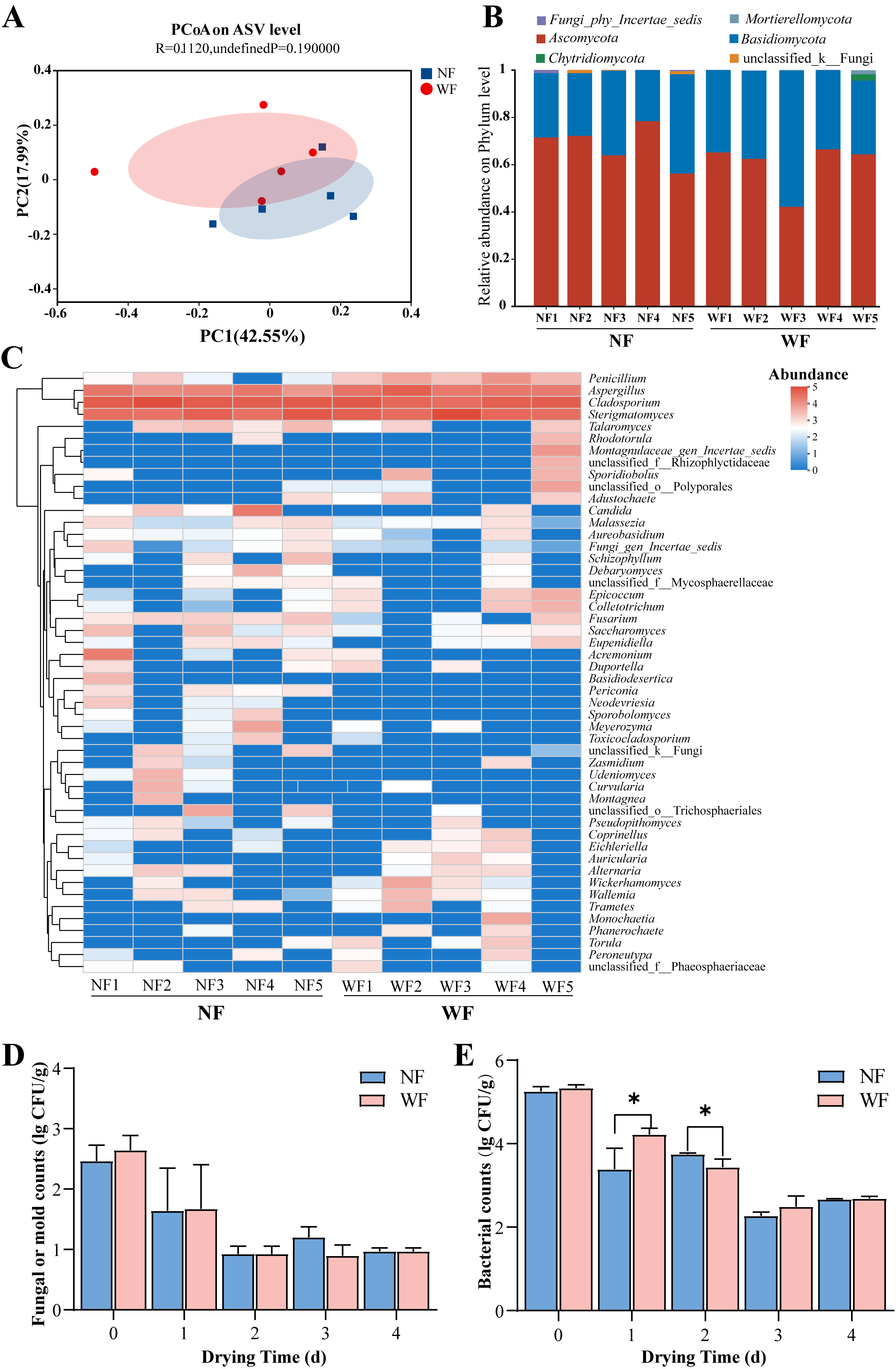
3.2. Microbial Dynamics and Safety Evaluation of White-Frost ECG
3.3. Identification and Quantification of Components in ECG White Frost
3.4. Extraction Rates of Naringin from WF and NF by Different Brewing Methods
3.5. Effects of WF and NF Decoctions on Raw264.7 Cell Viability and Inflammatory Responses
4. Conclusions
Supplementary Materials
Author Contributions
Funding
Institutional Review Board Statement
Informed Consent Statement
Data Availability Statement
Conflicts of Interest
References
- Chen, H. Identification of Exocarpium Citri Grandis by inter-simple sequence repeat markers. J. Guangdong Pharm. Coll. 2009, 25, 463–465. [Google Scholar] [CrossRef]
- Jiang, K.; Song, Q.; Wang, L.; Xie, T.; Wu, X.; Wang, P.; Yin, G.; Ye, W.; Wang, T. Antitussive, expectorant and anti-inflammatory activities of different extracts from Exocarpium Citri grandis. J. Ethnopharmacol. 2014, 156, 97–101. [Google Scholar] [CrossRef]
- Fang, J.; Cao, Z.; Song, X.; Zhang, X.; Mai, B.; Wen, T.; Lin, J.; Chen, J.; Chi, Y.; Su, T.; et al. Rhoifolin Alleviates Inflammation of Acute Inflammation Animal Models and LPS-Induced RAW264.7 Cells via IKKβ/NF-κB Signaling Pathway. Inflammation 2020, 43, 2191–2201. [Google Scholar] [CrossRef] [PubMed]
- Peng, Y.; Hu, M.; Lu, Q.; Tian, Y.; He, W.; Chen, L.; Wang, K.; Pan, S. Flavonoids derived from Exocarpium Citri Grandis inhibit LPS-induced inflammatory response via suppressing MAPK and NF-κB signalling pathways. Food Agric. Immunol. 2019, 30, 564–580. [Google Scholar] [CrossRef]
- Munir, H.; Yaqoob, S.; Awan, K.A.; Imtiaz, A.; Naveed, H.; Ahmad, N.; Naeem, M.; Sultan, W.; Ma, Y. Unveiling the Chemistry of Citrus Peel: Insights into Nutraceutical Potential and Therapeutic Applications. Foods 2024, 13, 1681. [Google Scholar] [CrossRef] [PubMed]
- Chen, M.; Wang, J. Polysaccharides from Exocarpium Citri Grandis: Graded Ethanol Precipitation, Structural Characterization, Inhibition of α-Glucosidase Activity, Anti-Oxidation, and Anti-Glycation Potentials. Foods 2025, 14, 791. [Google Scholar] [CrossRef]
- Kuo, P.-C.; Liao, Y.-R.; Hung, H.-Y.; Chuang, C.-W.; Hwang, T.-L.; Huang, S.-C.; Shiao, Y.-J.; Kuo, D.-H.; Wu, T.-S. Anti-Inflammatory and Neuroprotective Constituents from the Peels of Citrus grandis. Molecules 2017, 22, 967. [Google Scholar] [CrossRef]
- Cao, X.; Shi, K.; Xu, Y.; Zhang, P.; Zhang, H.; Pan, S. Integrated metabolomics and network pharmacology to reveal antioxidant mechanisms and potential pharmacological ingredients of citrus herbs. Food Res. Int. 2023, 174, 113514. [Google Scholar] [CrossRef]
- Fan, R.; Zhu, C.; Qiu, D.; Zeng, J. Comparison of the bioactive chemical components and antioxidant activities in three tissues of six varieties of Citrus grandis ‘Tomentosa’ fruits. Int. J. Food Prop. 2019, 22, 1848–1862. [Google Scholar] [CrossRef]
- Liu, Q.D.; Xie, C.Y.; Yan, L.L.; Xu, X.J.; Yang, D.P. High performance liquid chromatography-DAD-mass spectrometry analysis of Citri grandis exocarpium. Mod. Tradit. Chin. Med. Mater. Medica-World Sci. Technol. 2011, 13, 864–867. [Google Scholar] [CrossRef]
- Zhu, X.T.; Li, J.; Xiao, G.S.; Wu, J.J.; Yu, Y.S.; Wen, J.; Bu, Z.B.; Chen, X.W.; Cheang, W.S.; Xu, Y.J.; et al. Key metabolic pathways of the aging process of Citri Grandis Exocarpium and its identified potential metabolites associated with antioxidant activity. npj Sci. Food 2025, 9, 57. [Google Scholar] [CrossRef] [PubMed]
- Duan, L.; Guo, L.; Dou, L.; Yu, K.-Y.; Liu, E.-H.; Li, P. Comparison of Chemical Profiling and Antioxidant Activities of Fruits, Leaves, Branches, and Flowers of Citrus grandis ‘Tomentosa. ’ J. Agric. Food Chem. 2014, 62, 11122–11129. [Google Scholar] [CrossRef] [PubMed]
- Ghanem, N.; Mihoubi, D.; Bonazzi, C.; Kechaou, N.; Boudhrioua, N. Drying Characteristics of Lemon By-product (Citrus limon. v. lunari): Effects of Drying Modes on Quality Attributes Kinetics’. Waste Biomass Valorization 2018, 11, 303–322. [Google Scholar] [CrossRef]
- Ye, J.; Ma, X.; Zhang, R.; Dong, L.; Huang, F.; Jia, X.; Ma, Q.; Deng, M.; Zhang, M. Effects of different drying methods on the flavonoid profiles of Shatianyu (Citrus grandis L. Osbeck) whole fruit and in vitro bioactivity. LWT 2025, 225, 117945. [Google Scholar] [CrossRef]
- Zhong, C.; Wu, Y.; Cao, C.; Lin, D.; Zhang, J.; Wu, F.; Deng, J.; Ma, Z.; Zhang, Y.; Cao, H.; et al. Analytical strategies to identify multicomponent quality markers for commercial Hua-ju-hong using multidimensional chemical analysis. J. Sep. Sci. 2024, 47, 2678–2689. [Google Scholar] [CrossRef] [PubMed]
- DB 4409/T32-2023; Code of Practice for Drying Processing of Citri Grandis Exocarpium. Maoming Municipal Administration for Market Regulation: Maoming, China, 2023.
- Zhang, Q.; Wang, L.H.; Wang, Z.T.; Zhang, R.T.; Liu, P.; Liu, M.J.; Liu, Z.G.; Zhao, Z.H.; Wang, L.L.; Chen, X.; et al. The regulation of cell wall lignification and lignin biosynthesis during pigmentation of winter jujube. Hortic. Res. 2021, 8, 238. [Google Scholar] [CrossRef]
- Ostroumova, T.; Zakharova, E. The Study of Crystals in the Fruits of Some Apiaceae Species Using Energy-Dispersive Spectroscopy. Int. J. Plant Biol. 2023, 14, 347–360. [Google Scholar] [CrossRef]
- Lin, J.Z.; Li, M.Q.; Pei, Z.Q.; Zhang, Y.F.; Yu, Q.; Zhong, J.P.; Han, L.; Zhang, D.K.; Huang, H.Z. Study on the white frost formation mechanism during storage of Phyllanthus emblica Linn. fruit based on component analysis and spatial metabolomics. J. Pharm. Biomed. Anal. 2024, 241, 115960. [Google Scholar] [CrossRef]
- Büyüktuncel, E. Fast determination of naringin and hesperidin in natural and commercial citrus juices by HPLC method. Asian J. Chem. 2017, 29, 2384. [Google Scholar] [CrossRef]
- AOAC Official Method 2008.02 (2008); Official Method for Determination of Trans Fatty Acids. AOAC International: Gaithersburg, MD, USA, 2008.
- AOAC 2000.02; Official Method of Analysis. AOAC International: Gaithersburg, MD, USA, 2004.
- AOAC 991.44; Official Method of Analysis. AOAC International: Gaithersburg, MD, USA, 1996.
- AOAC 985.18; Official Method of Analysis. AOAC International: Gaithersburg, MD, USA, 1988.
- AOAC 986.18; Official Method of Analysis. AOAC International: Gaithersburg, MD, USA, 1990.
- AOAC 2001.04; Official Method of Analysis. AOAC International: Gaithersburg, MD, USA, 2001.
- Gill, K.; Negi, S.; Kumar, P.; Irfan, M. Improved genomic DNA extraction from citrus species using a modified CTAB method. Mol. Biol. Rep. 2025, 52, 638. [Google Scholar] [CrossRef]
- Mrázek, J.; Kreutmayer, S.B.; Grässer, F.A.; Polacek, N.; Hüttenhofer, A. Subtractive hybridization identifies novel differentially expressed ncRNA species in EBV-infected human B cells. Nucleic Acids Res. 2007, 35, e73. [Google Scholar] [CrossRef]
- Kamono, A.; Fukui, M. Rapid PCR-based method for detection and differentiation of Didymiaceae and Physaraceae (myxomycetes) in environmental samples. J. Microbiol. Methods 2006, 67, 496–506. [Google Scholar] [CrossRef]
- Sentkowska, B.; Biesaga, M.; Pyrzynska, K. Polyphenolic Composition and Antioxidative Properties of Lemon Balm (Melissa officinalis L.) Extract Affected by Different Brewing Processes. Int. J. Food Prop. 2015, 18, 2009–2014. [Google Scholar] [CrossRef]
- Safdar, N.; Sarfaraz, A.; Kazmi, Z.; Yasmin, A. Ten different brewing methods of green tea: Comparative antioxidant study. J. Appl. Biol. Biotechnol. 2016, 4, 33–40. [Google Scholar] [CrossRef]
- Monselise, S.P.; Turrell, F.M. Tenderness, Climate, and Citrus Fruit. Science 1959, 129, 639–640. [Google Scholar] [CrossRef] [PubMed]
- Cervera-Chiner, L.; Vilhena, N.Q.; Larrea, V.; Moraga, G.; Salvador, A. Influence of temperature on ‘Rojo Brillante’ persimmon drying. Quality characteristics and drying kinetics. LWT 2024, 197, 115902. [Google Scholar] [CrossRef]
- Su, B.; Tian, J.; Wang, K.; Yang, W.; Ning, J.; Liang, Y.; Liu, Y.; Li, Y.; Zheng, G. Qualitative and Quantitative Analyses of the Chemical Components of Peels from Different Pomelo Cultivars (Citrus grandis L. Osbeck) Based on Gas Chromatography–Mass Spectrometry, Ultraperformance Liquid Chromatography-Q-Exactive Orbitrap-MS, and High-Performance Liquid Chromatography-Photodiode Array Detection. ACS Omega 2023, 8, 6253–6267. [Google Scholar] [CrossRef]
- Kang, C.; Cao, J.; Wang, Y.; Sun, C. Advances of section drying in citrus fruit: The metabolic changes, mechanisms and prevention methods. Food Chem. 2022, 395, 133499. [Google Scholar] [CrossRef]
- Huang, C.; Hou, J.; Huang, M.; Hu, M.; Deng, L.; Zeng, K.; Yao, S. A comprehensive review of segment drying (vesicle granulation and collapse) in citrus fruit: Current state and future directions. Sci. Hortic. 2023, 309, 111683. [Google Scholar] [CrossRef]
- Jin, L.; Wen, M.; Liu, F.; Huang, B.; Wang, P. Physiological and Transcriptomic Analysis of Citrus Fruit Segment Drying under Facility-Forcing Cultivation. Horticulturae 2024, 10, 807. [Google Scholar] [CrossRef]
- Xue, Q.; Li, H.; Chen, J.; Du, T. Fruit cracking in muskmelon: Fruit growth and biomechanical properties in different irrigation levels. Agric. Water Manag. 2024, 293, 108672. [Google Scholar] [CrossRef]
- Gursoy, N.; Tepe, B.; Sokmen, M. Evaluation of the Chemical Composition and Antioxidant Activity of the Peel Oil of Citrus nobilis. Int. J. Food Prop. 2010, 13, 983–991. [Google Scholar] [CrossRef]
- Martínez-Blay, V.; Taberner, V.; Pérez-Gago, M.B.; Palou, L. Control of major citrus postharvest diseases by sulfur-containing food additives. Int. J. Food Microbiol. 2020, 330, 108713. [Google Scholar] [CrossRef] [PubMed]
- Guo, M.; Jiang, W.; Yang, M.; Dou, X.; Pang, X. Characterizing fungal communities in medicinal and edible Cassiae Semen using high-throughput sequencing. Int. J. Food Microbiol. 2020, 319, 108496. [Google Scholar] [CrossRef]
- Boshra, M.H.; El-Housseiny, G.S.; Farag, M.M.; Aboshanab, K.M. Innovative approaches for mycotoxin detection in various food categories. AMB Express 2024, 14, 7. [Google Scholar] [CrossRef]
- Grinn-Gofroń, A.; Nowosad, J.; Bosiacka, B.; Camacho, I.; Pashley, C.; Belmonte, J.; De Linares, C.; Ianovici, N.; Manzano, J.M.M.; Sadyś, M.; et al. Airborne Alternaria and Cladosporium fungal spores in Europe: Forecasting possibilities and relationships with meteorological parameters. Sci. Total Environ. 2019, 653, 938–946. [Google Scholar] [CrossRef] [PubMed]
- Wang, F.; Chen, L.; Liu, S.; Li, F.; Zhang, X.; Chen, H.; Liu, Y. Studying safe storage time of orange peel (Citrus reticulata) using high-throughput sequencing and conventional pure culture. Food Sci. Nutr. 2018, 6, 2545–2552. [Google Scholar] [CrossRef]
- Alp, D.; Bulantekin, Ö. The microbiological quality of various foods dried by applying different drying methods: A review. Eur. Food Res. Technol. 2021, 247, 1333–1343. [Google Scholar] [CrossRef]
- Wang, D.; Zhang, M.; Ju, R.; Mujumdar, A.S.; Yu, D. Novel drying techniques for controlling microbial contamination in fresh food: A review. Dry. Technol. 2022, 41, 172–189. [Google Scholar] [CrossRef]
- Wang, Y.; Su, B.; Yan, X.; Geng, C.; Lian, T.; Li, X.; Xu, Y.; Li, Y. Studies of Mycotoxins in Medicinal Plants Conducted Worldwide over the Last Decade: A Systematic Review, Meta-Analysis, and Exposure Risk Assessment. Phytomedicine 2024, 128, 155367. [Google Scholar] [CrossRef]
- Zhang, H.; Wang, S.; Yi, L.; Ming, J.; Zeng, K. The response of fungal community on citrus fruit surface to the application of Metschnikowia citriensis. Biol. Control 2025, 207, 105811. [Google Scholar] [CrossRef]
- Zhao, Y.; Liang, K.; Jia, J.; Guo, D.; Cheng, J.; Xie, J.; Chen, T.; Fu, Y. Fungal community diversity in citrus fruit at different ripening stage. Acta Phytopathol. Sin. 2017, 47, 473–481. [Google Scholar] [CrossRef]
- Luo, M.; Wu, B.; Hu, P.; Wei, M.; Yang, X.; Liu, E.; Zheng, G. Qualitative Analysis of Chemical Constituents in Citrus reticulata ‘Shiyue Ju’ by UPLC-Q-TOF-MS. Chin. J. Exp. Tradit. Med. Formulae 2017, 23, 45–51. [Google Scholar] [CrossRef]
- Zheng, G.; Liu, M.; Chao, Y.; Yang, Y.; Zhang, D.; Tao, Y.; Zhang, J.; Zeng, C.; Wei, M. Identification of lipophilic components in Citri Reticulatae Pericarpium cultivars by supercritical CO2 fluid extraction with ultra-high-performance liquid chromatography–Q Exactive Orbitrap tandem mass spectrometry. J. Sep. Sci. 2020, 43, 2944–2954. [Google Scholar] [CrossRef] [PubMed]
- Yang, Y.; Wang, X.; Zhao, C.; Tian, G.; Zhang, H.; Xiao, H.; He, L.; Zheng, J. Chemical mapping of essential oils, flavonoids and carotenoids in citrus peels by Raman microscopy. J. Food Sci. 2017, 82, 2840–2846. [Google Scholar] [CrossRef] [PubMed]
- Voo, S.S.; Grimes, H.D.; Lange, B.M. Assessing the biosynthetic capabilities of secretory glands in Citrus peel. Plant Physiol. 2012, 159, 81–94. [Google Scholar] [CrossRef]
- Tan, X.; Jiang, W.; Su, J.; Yu, F. Recent Advances in Drying Technologies for Orange Products. Foods 2025, 14, 3051. [Google Scholar] [CrossRef]
- Zhu, Y.; Tian, X.; Wang, C.; Cai, J.; Feng, Z.; Zhu, J.; Bai, J. Multi-Index Analysis and Comprehensive Evaluation of Different Drying Techniques for Citrus Peels Based on Entropy Weight Method. Agriculture 2025, 15, 2433. [Google Scholar] [CrossRef]
- Victor 2025, M.M.; David, J.M.; Cortez, M.V.; Leite, J.L.; da Silva, G.S. A high-yield process for extraction of hesperidin from orange (Citrus sinensis L. osbeck) peels waste, and its transformation to diosmetin, a valuable and bioactive flavonoid. Waste Biomass Valorization 2021, 12, 313–320. [Google Scholar] [CrossRef]
- Rajabi, M.; Amiri, S.; Rezazadeh-Bari, M. Optimization of hesperidin extraction using hot methanol method assisted with ultrasound waves from the peel wastes of bitter orange (Citrus aurantium) and Persian orange (Citrus reticulata). J. Food Meas. Charact. 2023, 17, 5582–5593. [Google Scholar] [CrossRef]
- Liang, H.; Liang, Y.; Dong, J.; Lu, J.; Xu, H.; Wang, H. Decaffeination of fresh green tea leaf (Camellia sinensis) by hot water treatment. Food Chem. 2007, 101, 1451–1456. [Google Scholar] [CrossRef]
- Zhai, X.T.; Zhang, Z.Y.; Jiang, C.H.; Chen, J.Q.; Ye, J.Q.; Jia, X.B.; Yang, Y.; Ni, Q.; Wang, S.X.; Song, J.; et al. Nauclea officinalis inhibits inflammation in LPS-mediated RAW 264.7 macrophages by suppressing the NF-κB signaling pathway. J. Ethnopharmacol. 2016, 183, 159–165. [Google Scholar] [CrossRef]
- Liang, N.; Sang, Y.; Liu, W.; Yu, W.; Wang, X. Anti-inflammatory effects of gingerol on lipopolysaccharide-stimulated RAW 264.7 cells by inhibiting NF-κB signaling pathway. Inflammation 2018, 41, 835–845. [Google Scholar] [CrossRef]
- Feng, D.; Zhou, Y.; Xia, M.; Ma, J. Folic acid inhibits lipopolysaccharide-induced inflammatory response in RAW264.7 macrophages by suppressing MAPKs and NF-κB activation. Inflamm. Res. 2011, 60, 817–822. [Google Scholar] [CrossRef]
- Luo, D.; Huang, Z.; Jia, G.; Zhao, H.; Liu, G.; Chen, X. Naringin mitigates LPS-induced intestinal barrier injury in mice. Food Funct. 2023, 14, 1617–1626. [Google Scholar] [CrossRef] [PubMed]
- Lu, Y.; Li, D.H.; Xu, J.M.; Zhou, S. Role of naringin in the treatment of atherosclerosis. Front. Pharmacol. 2024, 15, 1451445. [Google Scholar] [CrossRef] [PubMed]
- Bajgai, B.; Suri, M.; Singh, H.; Hanifa, M.; Bhatti, J.S.; Randhawa, P.K.; Bali, A. Naringin: A flavanone with a multifaceted target against sepsis-associated organ injuries. Phytomedicine 2024, 130, 155707. [Google Scholar] [CrossRef] [PubMed]
- Wu, S.; Liao, X.; Zhu, Z.; Huang, R.; Chen, M.; Huang, A.; Zhang, J.; Wu, Q.; Wang, J.; Ding, Y. Antioxidant and anti-inflammation effects of dietary phytochemicals: The Nrf2/NF-κB signalling pathway and upstream factors of Nrf2. Phytochemistry 2022, 204, 113429. [Google Scholar] [CrossRef]
- Manna, K.; Khan, A.; Biswas, S.; Das, U.; Sengupta, A.; Mukherjee, D.; Chakraborty, A.; Dey, S. Naringin ameliorates radiation-induced hepatic damage through modulation of Nrf2 and NF-κB pathways. RSC Adv. 2016, 6, 23058–23073. [Google Scholar] [CrossRef]






| No. | Name | Formula | Ionization Model | Precursor Ion (m/z) | Retention Time (min) | Error (ppm) | MS2 Fragment | Peak Height (×105) | |
|---|---|---|---|---|---|---|---|---|---|
| WF | NF | ||||||||
| 1 | Luteolin-β-rutinoside | C27H30O15 | M + H | 595.1640 | 4.679 | 2.94 | 287.0549 | 1.64 | ND |
| 2 | (±)-Naringenin | C15H12O5 | M + H | 273.0748 | 4.996 | 3.49 | 153.0182; 67.0181; 91.0544; 119.0490 | 8.33 | 5.82 |
| 3 | Rhoifolin | C27H30O14 | M + H | 579.1691 | 5.018 | 3.00 | 271.0593; 85.0278 | 3.26 | 14.50 |
| 4 | Naringenin-O-glucoside | C21H22O10 | M + H | 435.1274 | 5.025 | 2.70 | 273.0749; 153.0173; 195.0281; 399.10 | 6.68 | 1.69 |
| 5 | Dimethoxyflavone | C17H14O4 | M + H | 283.0947 | 7.779 | 6.33 | 84.9594; 242.1069; 203.0323 | 1.62 | 1.63 |
| 6 | Limonin | C26H30O8 | M + H | 471.1989 | 7.951 | 5.20 | 161.0554; 425.1925; 95.0090 | 4.06 | ND |
| 7 | Quinic acid | C7H12O6 | M − H | 191.0575 | 0.586 | −7.23 | 185.0301; 59.0145; 93.0345; 127.0405 | 4.38 | 4.93 |
| 8 | Isovitexin | C21H20O10 | M − H | 431.0983 | 4.495 | 0.16 | 311.0573; 283.0619; 341.0666; 117.03 | ND | 1.57 |
| 9 | Naringin | C27H32O14 | M − H | 579.1741 | 4.901 | −3.74 | 271.062; 151.0039; 459.1178 | 202.89 | 10.10 |
| 10 | Diosmin | C28H32O15 | M − H | 607.1666 | 5.147 | 0.40 | 299.056; 151.0020; 255.0269 | 2.33 | ND |
| 11 | Isopalmitic acid | C16H32O2 | M − H | 255.2337 | 15.402 | 2.74 | / | 3.78 | 3.96 |
| 12 | Lauryl hydrogen sulfate | C12H26O4S | M − H | 265.1480 | 9.812 | −0.36 | / | 1.19 | ND |
Disclaimer/Publisher’s Note: The statements, opinions and data contained in all publications are solely those of the individual author(s) and contributor(s) and not of MDPI and/or the editor(s). MDPI and/or the editor(s) disclaim responsibility for any injury to people or property resulting from any ideas, methods, instructions or products referred to in the content. |
© 2025 by the authors. Licensee MDPI, Basel, Switzerland. This article is an open access article distributed under the terms and conditions of the Creative Commons Attribution (CC BY) license (https://creativecommons.org/licenses/by/4.0/).
Share and Cite
Yang, M.; Chen, W.; Zeng, Z.; Wu, P.; Xia, H.; Zhu, C.; Zhan, R.; Zeng, J. Characterization of White Frost on Exocarpium Citri Grandis: Flavonoid Crystallization Enhances Anti-Inflammatory Activities. Foods 2025, 14, 4313. https://doi.org/10.3390/foods14244313
Yang M, Chen W, Zeng Z, Wu P, Xia H, Zhu C, Zhan R, Zeng J. Characterization of White Frost on Exocarpium Citri Grandis: Flavonoid Crystallization Enhances Anti-Inflammatory Activities. Foods. 2025; 14(24):4313. https://doi.org/10.3390/foods14244313
Chicago/Turabian StyleYang, Mengxue, Wanbing Chen, Zhenjie Zeng, Pingzhi Wu, Hongqi Xia, Congyi Zhu, Ruoting Zhan, and Jiwu Zeng. 2025. "Characterization of White Frost on Exocarpium Citri Grandis: Flavonoid Crystallization Enhances Anti-Inflammatory Activities" Foods 14, no. 24: 4313. https://doi.org/10.3390/foods14244313
APA StyleYang, M., Chen, W., Zeng, Z., Wu, P., Xia, H., Zhu, C., Zhan, R., & Zeng, J. (2025). Characterization of White Frost on Exocarpium Citri Grandis: Flavonoid Crystallization Enhances Anti-Inflammatory Activities. Foods, 14(24), 4313. https://doi.org/10.3390/foods14244313

