Spinach (Spinacia oleracea L.) Flavonoids Are Hydrolyzed During Digestion and Their Bioaccessibility Is Under Stronger Genetic Control Than Raw Material Content
Abstract
1. Introduction
2. Materials and Methods
2.1. Chemicals and Reagents
2.2. Germplasm Selection and Growth Conditions
2.3. Sample Processing
2.4. In Vitro Digestion
2.5. Extraction of Flavonoids from Fresh Spinach and Aqueous Fractions
2.6. Recovery Estimates from SPE
2.7. Analysis of Spinach Flavonoids
2.8. Statistical Analysis
3. Results and Discussion
3.1. Spinach Flavonoid Profiles Are Diverse, but Dominated by Five Molecules
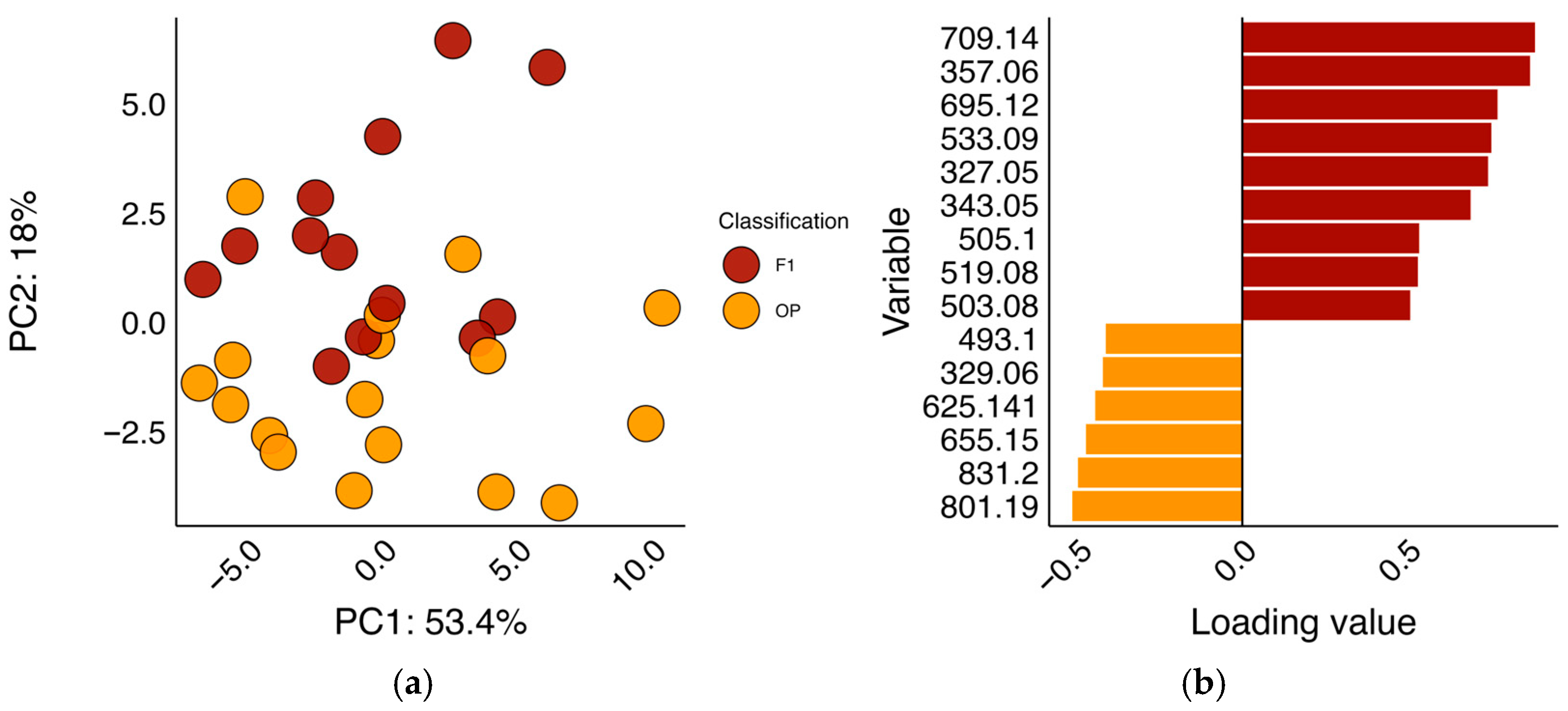
3.2. Minor Flavonoids Drive Differences Between F1 and Open-Pollinated Spinach Lines
3.3. Raw Material Content and Absolute Bioaccessibility Are Generally Associated, but Several Negative Associations Exist
3.4. Spinach Flavonoid Absolute Bioaccessibility Is More Heritable than Flavonoid Content in Raw Material
3.5. Some Spinach Flavonoids Are Hydrolyzed During Digestion
4. Conclusions
Supplementary Materials
Author Contributions
Funding
Institutional Review Board Statement
Informed Consent Statement
Data Availability Statement
Acknowledgments
Conflicts of Interest
Abbreviations
| BLUE | Best linear unbiased estimate |
| CEA | Controlled environment agriculture |
| FW | Fresh weight |
| LED | Light-emitting diode |
| UHPLC-MS/MS | Ultra-high performance liquid chromatography mass spectrometry |
| REML | Restricted maximum likelihood |
| SPE | Solid-phase extraction |
References
- Williamson, G.; Kay, C.D.; Crozier, A. The Bioavailability, Transport, and Bioactivity of Dietary Flavonoids: A Review from a Historical Perspective. Compr. Rev. Food Sci. Food Saf. 2018, 17, 1054–1112. [Google Scholar] [CrossRef] [PubMed]
- Xie, L.; Deng, Z.; Zhang, J.; Dong, H.; Wang, W.; Xing, B.; Liu, X. Comparison of Flavonoid O-Glycoside, C-Glycoside and Their Aglycones on Antioxidant Capacity and Metabolism during In Vitro Digestion and In Vivo. Foods 2022, 11, 882. [Google Scholar] [CrossRef]
- Williamson, G. The Role of Polyphenols in Modern Nutrition. Nutr. Bull. 2017, 42, 226–235. [Google Scholar] [CrossRef]
- Pandjaitan, N.; Howard, L.R.; Morelock, T.; Gil, M.I. Antioxidant Capacity and Phenolic Content of Spinach As Affected by Genetics and Maturation. J. Agric. Food Chem. 2005, 53, 8618–8623. [Google Scholar] [CrossRef]
- Gil, M.I.; Ferreres, F.; Tomás-Barberán, F.A. Effect of Postharvest Storage and Processing on the Antioxidant Constituents (Flavonoids and Vitamin C) of Fresh-Cut Spinach. J. Agric. Food Chem. 1999, 47, 2213–2217. [Google Scholar] [CrossRef] [PubMed]
- Dzakovich, M.P.; Le, E.A.; Tak, A.L.; Chacko, S.K. A Comprehensive UHPLC-MS/MS and Extraction Method Reveals Flavonoid Profile and Concentration Are Diverse in Spinach (Spinacia oleracea L.). Front. Plant Sci. 2025, 16, 1496200. [Google Scholar] [CrossRef]
- Cho, M.J.; Howard, L.R.; Prior, R.L.; Morelock, T. Flavonoid Content and Antioxidant Capacity of Spinach Genotypes Determined by High-Performance Liquid Chromatography/Mass Spectrometry. J. Sci. Food Agric. 2008, 88, 1099–1106. [Google Scholar] [CrossRef]
- Singh, A.; Singh, P.; Kumar, B.; Kumar, S.; Dev, K.; Maurya, R. Detection of Flavonoids from Spinacia Oleracea Leaves Using HPLC-ESI-QTOF-MS/MS and UPLC-QqQLIT-MS/MS Techniques. Nat. Prod. Res. 2019, 33, 2253–2256. [Google Scholar] [CrossRef]
- Singh, J.; Jayaprakasha, G.K.; Patil, B.S. Extraction, Identification, and Potential Health Benefits of Spinach Flavonoids: A Review. In Advances in Plant Phenolics: From Chemistry to Human Health; American Chemical Society: Washington, DC, USA, 2018; pp. 107–136. ISBN 978-0-8412-3296-9. [Google Scholar]
- Pedro, P.; Goncalo, J. Structural Analysis of Flavonoids and Related Compounds—A Review of Spectroscopic Applications. In Phytochemicals—A Global Perspective of Their Role in Nutrition and Health; Rao, V., Ed.; InTech: Berlin, Germany, 2012; ISBN 978-953-51-0296-0. [Google Scholar]
- Ferruzzi, M.G.; Kruger, J.; Mohamedshah, Z.; Debelo, H.; Taylor, J.R.N. Insights from In Vitro Exploration of Factors Influencing Iron, Zinc and Provitamin A Carotenoid Bioaccessibility and Intestinal Absorption from Cereals. J. Cereal Sci. 2020, 96, 103126. [Google Scholar] [CrossRef]
- Schweiggert, R.M.M.; Carle, R. Carotenoid Deposition in Plant and Animal Foods and Its Impact on Bioavailability. Crit. Rev. Food Sci. Nutr. 2017, 57, 1807–1830. [Google Scholar] [CrossRef]
- Senguttuvel, P.; Padmavathi, G.; Jasmine, C.; Sanjeeva Rao, D.R.; Neeraja, C.; Jaldhani, V.; Beulah, P.; Gobinath, R.; Aravind Kumar, J.; Sai Prasad, S.; et al. Rice Biofortification: Breeding and Genomic Approaches for Genetic Enhancement of Grain Zinc and Iron Contents. Front. Plant Sci. 2023, 14, 1138408. [Google Scholar] [CrossRef]
- Hakeem, S.; Ali, Z.; Saddique, M.A.B.; Habib-Ur-Rahman, M.; Wiehle, M. Harnessing Genetic Diversity in Wheat to Enhance Grain Nutrition and Yield for Biofortification Breeding. Biol. Res. 2025, 58, 33. [Google Scholar] [CrossRef]
- Blair, M.W. Mineral Biofortification Strategies for Food Staples: The Example of Common Bean. J. Agric. Food Chem. 2013, 61, 8287–8294. [Google Scholar] [CrossRef]
- Šimić, D.; Sudar, R.; Ledenčan, T.; Jambrović, A.; Zdunić, Z.; Brkić, I.; Kovačević, V. Genetic Variation of Bioavailable Iron and Zinc in Grain of a Maize Population. J. Cereal Sci. 2009, 50, 392–397. [Google Scholar] [CrossRef]
- Kruger, J.; Oelofse, A.; Taylor, J.R.N. Effects of Aqueous Soaking on the Phytate and Mineral Contents and Phytate: Mineral Ratios of Wholegrain Normal Sorghum and Maize and Low Phytate Sorghum. Int. J. Food Sci. Nutr. 2014, 65, 539–546. [Google Scholar] [CrossRef]
- Kandianis, C.B.; Stevens, R.; Liu, W.; Palacios, N.; Montgomery, K.; Pixley, K.; White, W.S.; Rocheford, T. Genetic Architecture Controlling Variation in Grain Carotenoid Composition and Concentrations in Two Maize Populations. Theor. Appl. Genet. 2013, 126, 2879–2895. [Google Scholar] [CrossRef] [PubMed]
- Munoz, A.J.; Ard, J.D.; Heimburger, D.C. The Role of Preventive Nutrition in Clinical Practice. In Preventive Nutrition; Humana Press: Totowa, NJ, USA, 2010; pp. 793–821. [Google Scholar]
- Hayes, M.; Pottorff, M.; Kay, C.; Van Deynze, A.; Osorio-Marin, J.; Lila, M.A.; Iorrizo, M.; Ferruzzi, M.G. In Vitro Bioaccessibility of Carotenoids and Chlorophylls in a Diverse Collection of Spinach Accessions and Commercial Cultivars. J. Agric. Food Chem. 2020, 68, 3495–3505. [Google Scholar] [CrossRef] [PubMed]
- Mengist, M.F.; Burtch, H.; Debelo, H.; Pottorff, M.; Bostan, H.; Nunn, C.; Corbin, S.; Kay, C.D.; Bassil, N.; Hummer, K.; et al. Development of a Genetic Framework to Improve the Efficiency of Bioactive Delivery from Blueberry. Sci. Rep. 2020, 10, 17311. [Google Scholar] [CrossRef]
- Neilson, A.P.; George, J.C.; Janle, E.M.; Mattes, R.D.; Rudolph, R.; Matusheski, N.V.; Ferruzzi, M.G. Influence of Chocolate Matrix Composition on Cocoa Flavan-3-Ol Bioaccessibility In Vitro and Bioavailability in Humans. J. Agric. Food Chem. 2009, 57, 9418–9426. [Google Scholar] [CrossRef] [PubMed]
- Reboul, E.; Richelle, M.; Perrot, E.; Desmoulins-Malezet, C.; Pirisi, V.; Borel, P. Bioaccessibility of Carotenoids and Vitamin E from Their Main Dietary Sources. J. Agric. Food Chem. 2006, 54, 8749–8755. [Google Scholar] [CrossRef]
- Kamiloglu, S. Industrial Freezing Effects on the Content and Bioaccessibility of Spinach (Spinacia oleracea L.) Polyphenols. J. Sci. Food Agric. 2020, 100, 4190–4198. [Google Scholar] [CrossRef]
- Grace, M.H.; Hoskin, R.T.; Hayes, M.; Iorizzo, M.; Kay, C.; Ferruzzi, M.G.; Lila, M.A. Spray-Dried and Freeze-Dried Protein-Spinach Particles; Effect of Drying Technique and Protein Type on the Bioaccessibility of Carotenoids, Chlorophylls, and Phenolics. Food Chemistry 2022, 388, 133017. [Google Scholar] [CrossRef]
- Qin, J.; Shi, A.; Mou, B.; Grusak, M.A.; Weng, Y.; Ravelombola, W.; Bhattarai, G.; Dong, L.; Yang, W. Genetic Diversity and Association Mapping of Mineral Element Concentrations in Spinach Leaves. BMC Genom. 2017, 18, 941. [Google Scholar] [CrossRef] [PubMed]
- Pritchard, J.K.; Stephens, M.; Donnelly, P. Inference of Population Structure Using Multilocus Genotype Data. Genetics 2000, 155, 945–959. [Google Scholar] [CrossRef]
- Tamura, K.; Stecher, G.; Peterson, D.; Filipski, A.; Kumar, S. MEGA6: Molecular Evolutionary Genetics Analysis Version 6.0. Mol. Biol. Evol. 2013, 30, 2725–2729. [Google Scholar] [CrossRef]
- Dzakovich, M.P.; Debelo, H.; Albertsen, M.C.; Che, P.; Jones, T.J.; Simon, M.K.; Zhao, Z.-Y.; Glassman, K.; Ferruzzi, M.G. Trait Stacking Simultaneously Enhances Provitamin A Carotenoid and Mineral Bioaccessibility in Biofortified Sorghum Bicolor. Food Funct. 2023, 14, 7053–7065. [Google Scholar] [CrossRef]
- Lipkie, T.E.; De Moura, F.F.; Zhao, Z.-Y.; Albertsen, M.C.; Che, P.; Glassman, K.; Ferruzzi, M.G. Bioaccessibility of Carotenoids from Transgenic Provitamin A Biofortified Sorghum. J. Agric. Food Chem. 2013, 61, 5764–5771. [Google Scholar] [CrossRef]
- R Development Core Team. R: A Language and Environment for Statistical Computing; R Development Core Team: Vienna, Austria, 2018. [Google Scholar]
- Bates, D.; Mächler, M.; Bolker, B.; Walker, S. Fitting Linear Mixed-Effects Models Using lme4. J. Stat. Softw. 2015, 67, 1–48. [Google Scholar] [CrossRef]
- Wei, T.; Simko, V. R Package “Corrplot”: Visualization of a Correlation Matrix 2017.
- Lê, S.; Josse, J.; Husson, F. FactoMineR: An R Package for Multivariate Analysis. J. Stat. Softw. 2008, 25, 1–18. [Google Scholar] [CrossRef]
- Wickham, H. Ggplot2 Elegant Graphics for Data Analysis; Springer: New York, NY, USA, 2016; ISBN 978-0-387-98140-6. [Google Scholar]
- Cao, Y.; Charisi, A.; Cheng, L.-C.; Jiang, T.; Girke, T. ChemmineR: A Compound Mining Framework for R. Bioinformatics 2008, 24, 1733–1734. [Google Scholar] [CrossRef]
- Bergquist, S.Å.M.; Gertsson, U.E.; Knuthsen, P.; Olsson, M.E. Flavonoids in Baby Spinach (Spinacia oleracea L.): Changes During Plant Growth and Storage. J. Agric. Food Chem. 2005, 53, 9459–9464. [Google Scholar] [CrossRef]
- Koh, E.; Charoenprasert, S.; Mitchell, A.E. Effect of Organic and Conventional Cropping Systems on Ascorbic Acid, Vitamin C, Flavonoids, Nitrate, and Oxalate in 27 Varieties of Spinach (Spinacia oleracea L.). J. Agric. Food Chem. 2012, 60, 3144–3150. [Google Scholar] [CrossRef] [PubMed]
- van Treuren, R.; van Eekelen, H.D.L.M.; Wehrens, R.; de Vos, R.C.H. Metabolite Variation in the Lettuce Gene Pool: Towards Healthier Crop Varieties and Food. Metabolomics 2018, 14, 146. [Google Scholar] [CrossRef] [PubMed]
- Kschonsek, J.; Wolfram, T.; Stöckl, A.; Böhm, V. Polyphenolic Compounds Analysis of Old and New Apple Cultivars and Contribution of Polyphenolic Profile to the In Vitro Antioxidant Capacity. Antioxidants 2018, 7, 20. [Google Scholar] [CrossRef] [PubMed]
- Suwarno, W.B.; Pixley, K.V.; Palacios-Rojas, N.; Kaeppler, S.M.; Babu, R. Genome-Wide Association Analysis Reveals New Targets for Carotenoid Biofortification in Maize. Theor. Appl. Genet. 2015, 128, 851–864. [Google Scholar] [CrossRef]
- Katuuramu, D.N.; Wiesinger, J.A.; Luyima, G.B.; Nkalubo, S.T.; Glahn, R.P.; Cichy, K.A. Investigation of Genotype by Environment Interactions for Seed Zinc and Iron Concentration and Iron Bioavailability in Common Bean. Front. Plant Sci. 2021, 12, 670965. [Google Scholar] [CrossRef]
- Enfissi, E.M.A.; Nogueira, M.; Bramley, P.M.; Fraser, P.D. The Regulation of Carotenoid Formation in Tomato Fruit. Plant J. 2017, 89, 774–788. [Google Scholar] [CrossRef]
- Khan, S.A.; Chibon, P.-Y.; de Vos, R.C.H.; Schipper, B.A.; Walraven, E.; Beekwilder, J.; van Dijk, T.; Finkers, R.; Visser, R.G.F.; van de Weg, E.W.; et al. Genetic Analysis of Metabolites in Apple Fruits Indicates an mQTL Hotspot for Phenolic Compounds on Linkage Group 16. J. Exp. Bot. 2012, 63, 2895–2908. [Google Scholar] [CrossRef]
- Chatham, L.A.; Juvik, J.A. Linking Anthocyanin Diversity, Hue, and Genetics in Purple Corn. G3 Genes|Genomes|Genetics 2021, 11, jkaa062. [Google Scholar] [CrossRef]
- Furukawa, T.; Maekawa, M.; Oki, T.; Suda, I.; Iida, S.; Shimada, H.; Takamure, I.; Kadowaki, K. The Rc and Rd Genes Are Involved in Proanthocyanidin Synthesis in Rice Pericarp. Plant J. 2007, 49, 91–102. [Google Scholar] [CrossRef] [PubMed]
- Yang, W.; Chen, L.; Zhao, J.; Wang, J.; Li, W.; Yang, T.; Dong, J.; Ma, Y.; Zhou, L.; Chen, J.; et al. Genome-Wide Association Study of Pericarp Color in Rice Using Different Germplasm and Phenotyping Methods Reveals Different Genetic Architectures. Front. Plant Sci. 2022, 13, 841191. [Google Scholar] [CrossRef] [PubMed]
- Sweeney, M.T.; Thomson, M.J.; Pfeil, B.E.; McCouch, S. Caught Red-Handed: Rc Encodes a Basic Helix-Loop-Helix Protein Conditioning Red Pericarp in Rice. Plant Cell 2006, 18, 283–294. [Google Scholar] [CrossRef]
- Bouayed, J.; Hoffmann, L.; Bohn, T. Total Phenolics, Flavonoids, Anthocyanins and Antioxidant Activity Following Simulated Gastro-Intestinal Digestion and Dialysis of Apple Varieties: Bioaccessibility and Potential Uptake. Food Chem. 2011, 128, 14–21. [Google Scholar] [CrossRef]
- García-Pérez, P.; Tomas, M.; Rivera-Pérez, A.; Patrone, V.; Giuberti, G.; Capanoglu, E.; Lucini, L. Exploring the Bioaccessibility of Polyphenols and Glucosinolates from Brassicaceae Microgreens by Combining Metabolomics Profiling and Computational Chemometrics. Food Chem. 2024, 452, 139565. [Google Scholar] [CrossRef]
- Tomas, M.; Zhang, L.; Zengin, G.; Rocchetti, G.; Capanoglu, E.; Lucini, L. Metabolomic Insight into the Profile, In Vitro Bioaccessibility and Bioactive Properties of Polyphenols and Glucosinolates from Four Brassicaceae Microgreens. Food Res. Int. 2021, 140, 110039. [Google Scholar] [CrossRef]
- Cotterill, P. Short Note: On Estimating Heritability According to Practical Applications. Silvae Genet. 1987, 36, 46–48. [Google Scholar]
- Garrett, D.A.; Failla, M.L.; Sarama, R.J. Development of an In Vitro Digestion Method To Assess Carotenoid Bioavailability from Meals. J. Agric. Food Chem. 1999, 47, 4301–4309. [Google Scholar] [CrossRef]
- Zoratti, L.; Karppinen, K.; Luengo Escobar, A.; Häggman, H.; Jaakola, L. Light-Controlled Flavonoid Biosynthesis in Fruits. Front. Plant Sci. 2014, 5, 534. [Google Scholar] [CrossRef]
- Falcone Ferreyra, M.L.; Rius, S.P.; Casati, P. Flavonoids: Biosynthesis, Biological Functions, and Biotechnological Applications. Front. Plant Sci. 2012, 3, 222. [Google Scholar] [CrossRef]
- Sytar, O.; Zivcak, M.; Bruckova, K.; Brestic, M.; Hemmerich, I.; Rauh, C.; Simko, I. Shift in Accumulation of Flavonoids and Phenolic Acids in Lettuce Attributable to Changes in Ultraviolet Radiation and Temperature. Sci. Hortic. 2018, 239, 193–204. [Google Scholar] [CrossRef]
- Neugart, S.; Kläring, H.-P.; Zietz, M.; Schreiner, M.; Rohn, S.; Kroh, L.W.; Krumbein, A. The Effect of Temperature and Radiation on Flavonol Aglycones and Flavonol Glycosides of Kale (Brassica oleracea var. sabellica). Food Chem. 2012, 133, 1456–1465. [Google Scholar] [CrossRef]
- Xu, C.; Mou, B. Responses of Spinach to Salinity and Nutrient Deficiency in Growth, Physiology, and Nutritional Value. J. Am. Soc. Hortic. Sci. 2016, 141, 12–21. [Google Scholar] [CrossRef]
- Kaiser, E.; Kusuma, P.; Vialet-Chabrand, S.; Folta, K.; Liu, Y.; Poorter, H.; Woning, N.; Shrestha, S.; Ciarreta, A.; van Brenk, J.; et al. Vertical Farming Goes Dynamic: Optimizing Resource Use Efficiency, Product Quality, and Energy Costs. Front. Sci. 2024, 2. [Google Scholar] [CrossRef]
- van Delden, S.H.; SharathKumar, M.; Butturini, M.; Graamans, L.J.A.; Heuvelink, E.; Kacira, M.; Kaiser, E.; Klamer, R.S.; Klerkx, L.; Kootstra, G.; et al. Current Status and Future Challenges in Implementing and Upscaling Vertical Farming Systems. Nat. Food 2021, 2, 944–956. [Google Scholar] [CrossRef]
- Mitchell, C.A.; Dzakovich, M.P.; Gomez, C.; Lopez, R.; Burr, J.F.; Hernández, R.; Kubota, C.; Currey, C.J.; Meng, Q.; Runkle, E.S.; et al. Light-Emitting Diodes in Horticulture; Wiley: Hoboken, NJ, USA, 2015; Volume 43. [Google Scholar] [CrossRef]
- Simko, I. Spatio-Temporal Dynamics of Lettuce Metabolome: A Framework for Targeted Nutritional Quality Improvement. Plants 2024, 13, 3316. [Google Scholar] [CrossRef]
- Cartea, M.E.; Francisco, M.; Soengas, P.; Velasco, P. Phenolic Compounds in Brassica Vegetables. Molecules 2010, 16, 251–280. [Google Scholar] [CrossRef]
- Cho, E.; Gurdon, C.; Zhao, R.; Peng, H.; Poulev, A.; Raskin, I.; Simko, I. Phytochemical and Agronomic Characterization of High-Flavonoid Lettuce Lines Grown under Field Conditions. Plants 2023, 12, 3467. [Google Scholar] [CrossRef]
- Berlingeri, J.; Fuentes, A.; Ranario, E.; Yun, H.; Rim, E.Y.; Garrett, O.; Howard, A.; LaPorte, M.-F.; Lo, S.; Pauli, D.; et al. Integration of Crop Modeling and Sensing into Molecular Breeding for Nutritional Quality and Stress Tolerance. Theor. Appl. Genet. 2025, 138, 205. [Google Scholar] [CrossRef] [PubMed]
- Ma, X.; Yu, L.; Fatima, M.; Wadlington, W.H.; Hulse-Kemp, A.M.; Zhang, X.; Zhang, S.; Xu, X.; Wang, J.; Huang, H.; et al. The Spinach YY Genome Reveals Sex Chromosome Evolution, Domestication, and Introgression History of the Species. Genome Biol. 2022, 23, 75. [Google Scholar] [CrossRef]
- Hulse-Kemp, A.M.; Bostan, H.; Chen, S.; Ashrafi, H.; Stoffel, K.; Sanseverino, W.; Li, L.; Cheng, S.; Schatz, M.C.; Garvin, T.; et al. An Anchored Chromosome-Scale Genome Assembly of Spinach Improves Annotation and Reveals Extensive Gene Rearrangements in Euasterids. Plant Genome 2021, 14, e20101. [Google Scholar] [CrossRef]
- Wojtunik-Kulesza, K.; Oniszczuk, A.; Oniszczuk, T.; Combrzyński, M.; Nowakowska, D.; Matwijczuk, A. Influence of In Vitro Digestion on Composition, Bioaccessibility and Antioxidant Activity of Food Polyphenols—A Non-Systematic Review. Nutrients 2020, 12, 1401. [Google Scholar] [CrossRef]
- Hao, Y.; Yang, J.; Cui, J.; Fan, Y.; Li, N.; Wang, C.; Liu, Y.; Dong, Y. Stability and Mechanism of Phenolic Compounds from Raspberry Extract under In Vitro Gastrointestinal Digestion. LWT 2021, 139, 110552. [Google Scholar] [CrossRef]
- Bouayed, J.; Deußer, H.; Hoffmann, L.; Bohn, T. Bioaccessible and Dialysable Polyphenols in Selected Apple Varieties Following In Vitro Digestion vs. Their Native Patterns. Food Chem. 2012, 131, 1466–1472. [Google Scholar] [CrossRef]
- Redan, B.W.; Albaugh, G.P.; Charron, C.S.; Novotny, J.A.; Ferruzzi, M.G. Adaptation in Caco-2 Human Intestinal Cell Differentiation and Phenolic Transport with Chronic Exposure to Blackberry (Rubus sp.) Extract. J. Agric. Food Chem. 2017, 65, 2694–2701. [Google Scholar] [CrossRef] [PubMed]
- Redan, B.W.; Chegeni, M.; Ferruzzi, M.G. Differentiated Caco-2 Cell Monolayers Exhibit Adaptation in the Transport and Metabolism of Flavan-3-Ols with Chronic Exposure to Both Isolated Flavan-3-Ols and Enriched Extracts. Food Funct. 2017, 8, 111–121. [Google Scholar] [CrossRef] [PubMed]
- Goodrich, K.M.; Dorenkott, M.R.; Ye, L.; O’Keefe, S.F.; Hulver, M.W.; Neilson, A.P. Dietary Supplementation with Cocoa Flavanols Does Not Alter Colon Tissue Profiles of Native Flavanols and Their Microbial Metabolites Established During Habitual Dietary Exposure in C57BL/6J Mice. J. Agric. Food Chem. 2014, 62, 11190–11199. [Google Scholar] [CrossRef]






Disclaimer/Publisher’s Note: The statements, opinions and data contained in all publications are solely those of the individual author(s) and contributor(s) and not of MDPI and/or the editor(s). MDPI and/or the editor(s) disclaim responsibility for any injury to people or property resulting from any ideas, methods, instructions or products referred to in the content. |
© 2025 by the authors. Licensee MDPI, Basel, Switzerland. This article is an open access article distributed under the terms and conditions of the Creative Commons Attribution (CC BY) license (https://creativecommons.org/licenses/by/4.0/).
Share and Cite
Dzakovich, M.P.; Tak, A.L.; Le, E.A.; Dang, R.P.; Redan, B.W.; Dubrow, G.A. Spinach (Spinacia oleracea L.) Flavonoids Are Hydrolyzed During Digestion and Their Bioaccessibility Is Under Stronger Genetic Control Than Raw Material Content. Foods 2025, 14, 4314. https://doi.org/10.3390/foods14244314
Dzakovich MP, Tak AL, Le EA, Dang RP, Redan BW, Dubrow GA. Spinach (Spinacia oleracea L.) Flavonoids Are Hydrolyzed During Digestion and Their Bioaccessibility Is Under Stronger Genetic Control Than Raw Material Content. Foods. 2025; 14(24):4314. https://doi.org/10.3390/foods14244314
Chicago/Turabian StyleDzakovich, Michael P., Alvin L. Tak, Elaine A. Le, Rachel P. Dang, Benjamin W. Redan, and Geoffrey A. Dubrow. 2025. "Spinach (Spinacia oleracea L.) Flavonoids Are Hydrolyzed During Digestion and Their Bioaccessibility Is Under Stronger Genetic Control Than Raw Material Content" Foods 14, no. 24: 4314. https://doi.org/10.3390/foods14244314
APA StyleDzakovich, M. P., Tak, A. L., Le, E. A., Dang, R. P., Redan, B. W., & Dubrow, G. A. (2025). Spinach (Spinacia oleracea L.) Flavonoids Are Hydrolyzed During Digestion and Their Bioaccessibility Is Under Stronger Genetic Control Than Raw Material Content. Foods, 14(24), 4314. https://doi.org/10.3390/foods14244314

