Unraveling the Relationship Between Lipids and Volatile Organic Compounds in Longissimus Dorsi of Chuanbai Rex and New Zealand White Rabbits
Abstract
1. Introduction
2. Materials and Methods
2.1. Materials
2.2. Animals and Sample Collection
2.3. Analysis of Free Fatty Acids by GC-MS
2.4. Targeted Lipidomic Analysis by UHPLC-ESI-MS/MS
2.5. Analysis of Volatile Organic Compounds (VOCs) by SPME-GC-MS
2.6. Analysis of Odor Activity Values (OAVs)
2.7. Data Processing and Multivariate Analysis
2.8. Statistical Analysis
2.9. Ethics Statement
3. Results
3.1. Medium- and Long-Chain Fatty Acids (MLCFAs) of Chuanbai Rex and New Zealand White Rabbit Meat
3.2. Comparative Lipidomic Profiling of Breed-Specific Rabbit Meat
3.2.1. Overall Lipid Composition
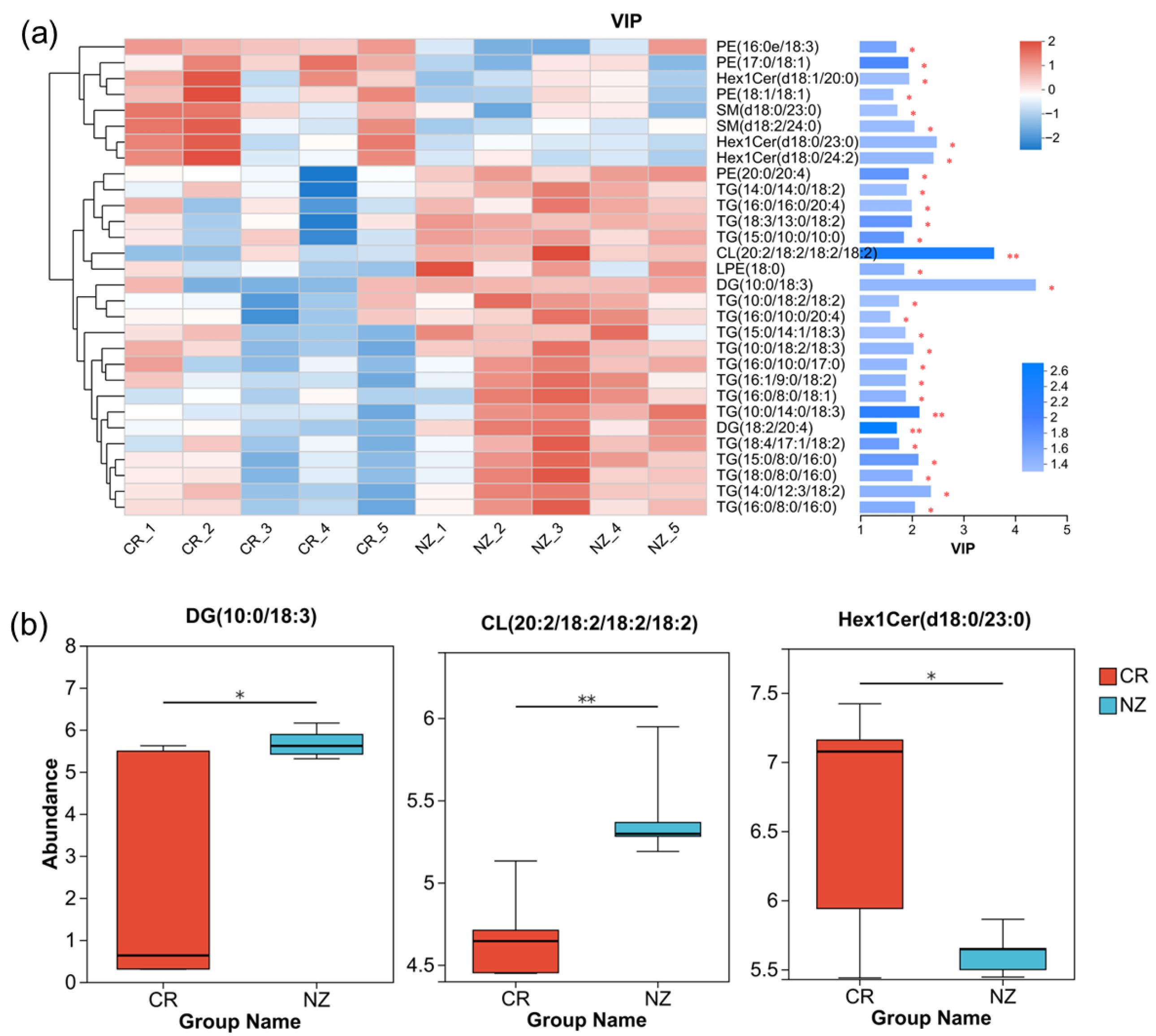
3.2.2. Analysis of Differential Lipid Metabolites
3.2.3. Potential Biomarkers and Metabolic Pathways
3.3. Analysis of Characteristic Volatile Organic Compounds (VOCs) in Rabbit Meat
3.4. Correlation of Lipid Metabolites with VOCs
4. Discussion
5. Conclusions
Supplementary Materials
Author Contributions
Funding
Institutional Review Board Statement
Informed Consent Statement
Data Availability Statement
Conflicts of Interest
Abbreviations
| CR | Chuanbai Rex |
| NZ | New Zealand White |
| MLCFA | medium- and long-chain fatty acids |
| SFA | saturated fatty acids |
| UFA | unsaturated fatty acids |
| MUFA | monounsaturated fatty acids |
| PUFA | polyunsaturated fatty acids |
| PE | phosphatidylethanolamine |
| PC | phosphatidylcholine |
| SM | sphingomyelin |
| Hex1Cer | glycosylceramide |
| VOCs | volatile organic compounds |
| OAV | Ordor activity value |
References
- Kumar, P.; Sharma, N.; Narnoliya, L.K.; Verma, A.K.; Umaraw, P.; Mehta, N.; Ismail-Fitry, M.R.; Kaka, U.; Goh, Y.M.; Lee, S.-J.; et al. Improving quality and consumer acceptance of rabbit meat: Prospects and challenges. Meat Sci. 2025, 219, 109660. [Google Scholar] [CrossRef]
- Cao, R.; Wang, B.; Bai, T.; Zhu, Y.; Cheng, J.; Zhang, J. Structural and functional impacts of glycosylation-induced modifications in rabbit myofibrillar proteins. Int. J. Biol. Macromol. 2024, 283, 137583. [Google Scholar] [CrossRef] [PubMed]
- Deng, Y.; Nie, Q.; Zhou, Y.; Wang, W.; Wu, Z.; Ji, L.; Zhang, J.; Zhou, D. Research progress in processing technology of rabbit meat. Food Bioeng. 2024, 3, 314–322. [Google Scholar] [CrossRef]
- Liang, J.; Wang, B.; Zhang, J.; Bai, T.; Zhong, Z.; Tang, Z. Bioprotective Potential of Lactic Acid Bacteria in Pickled Pepper Rabbit Meat During Refrigerated Storage. Foods 2025, 14, 2918. [Google Scholar] [CrossRef] [PubMed]
- Siddiqui, S.A.; Gerini, F.; Ikram, A.; Saeed, F.; Feng, X.; Chen, Y. Rabbit Meat—Production, Consumption and Consumers’ Attitudes and Behavior. Sustainability 2023, 15, 2008. [Google Scholar] [CrossRef]
- Szendrő, K.; Dalle Zotte, A.; Fülöp, N.; Nagy, Z.M. A survey on rabbit meat perception and consumption in seven countries. Czech J. Anim. Sci. 2024, 69, 419–429. [Google Scholar] [CrossRef]
- Chen, J.; Wang, J.; Liu, L.; Li, F. Effects of Dietary Iron Levels on the Production Performance, Nutrient Digestibility, Blood Biochemistry, and Meat and Fur Quality of Growing Rex Rabbits. Animals 2025, 15, 274. [Google Scholar] [CrossRef]
- Li, S.; Zeng, W.; Li, R.; Hoffman, L.C.; He, Z.; Sun, Q.; Li, H. Rabbit meat production and processing in China. Meat Sci. 2018, 145, 320–328. [Google Scholar] [CrossRef]
- Kumar, S.A.; Kim, H.-J.; Jayasena, D.D.; Jo, C. On-Farm and Processing Factors Affecting Rabbit Carcass and Meat Quality Attributes. Food Sci. Anim. Resour. 2023, 43, 197–219. [Google Scholar] [CrossRef]
- Zamaratskaia, G.; Havrysh, O.; Korzeniowska, M.; Getya, A. Potential and limitations of rabbit meat in maintaining food security in Ukraine. Meat Sci. 2023, 204, 109293. [Google Scholar] [CrossRef]
- Zhang, J.; Yang, J.; Han, X.; Ren, Y.; Liu, Y.; Zhao, B.; Wu, X.; Chen, Y. Integrated metabolome and transcriptome provide insights into meat quality differences between Fujian yellow and New Zealand white rabbits. Food Biosci. 2025, 67, 105707. [Google Scholar] [CrossRef]
- Króliczewska, B.; Miśta, D.; Korzeniowska, M.; Pecka-Kiełb, E.; Zachwieja, A. Comparative evaluation of the quality and fatty acid profile of meat from brown hares and domestic rabbits offered the same diet. Meat Sci. 2018, 145, 292–299. [Google Scholar] [CrossRef]
- Man, L.; Ren, W.; Qin, H.; Sun, M.; Yuan, S.; Zhu, M.; Liu, G.; Wang, C.; Li, M. Characterization of the relationship between lipids and volatile compounds in donkey, bovine, and sheep meat by UHPLC–ESI–MS and SPME–GC–MS. LWT 2023, 175, 114426. [Google Scholar] [CrossRef]
- Kuang, L.; Zeng, J.; Li, Y.; Zheng, J.; Ren, Y.; Guo, Z.; Zhang, X.; Zhang, C.; Yang, C.; Mei, X.; et al. Delineating molecular regulatory network of meat quality of longissimus dorsi indicated by transcriptomic, proteomic, and metabolomics analysis in rabbit. J. Proteom. 2024, 300, 105179. [Google Scholar] [CrossRef]
- Zheng, Z.; Tian, M.; Liao, G.; Chen, G.; Zhong, Y.; Yang, Y.; Wang, G. Evaluation of the effects of compound curing agents on the lipid profiles and volatile flavors in Nuodeng ham based on lipidomics and GC-IMS analysis. Food Res. Int. 2024, 176, 113810. [Google Scholar] [CrossRef]
- Zhang, M.; Fu, J.-J.; Mao, J.-L.; Dong, X.-P.; Chen, Y.-W. Lipidomics reveals the relationship between lipid oxidation and flavor formation of basic amnio acids participated Low-Sodium cured large yellow croaker. Food Chem. 2023, 429, 136888. [Google Scholar] [CrossRef]
- Xu, X.; Zhang, Q.; Guo, T.; Liu, H.; Wang, X.; Wang, Y.; Wei, L.; Jia, Y.; Hu, L.; Xu, S. Lipidomics and GC-MS Analysis of Key Lipids Involved in Forming Volatile Flavor Compounds in Longissimus Dorsi Muscles of Sheep. J. Food Biochem. 2025, 2025, 1896489. [Google Scholar] [CrossRef]
- Nasr, M.A.F.; Abd-Elhamid, T.; Hussein, M.A. Growth performance, carcass characteristics, meat quality and muscle amino-acid profile of different rabbits breeds and their crosses. Meat Sci. 2017, 134, 150–157. [Google Scholar] [CrossRef] [PubMed]
- Bouzaida, M.D.; Resconi, V.C.; Gimeno, D.; Romero, J.V.; Calanche, J.B.; Barahona, M.; Olleta, J.L.; María, G.A. Effect of Dietary Grape Pomace on Fattening Rabbit Performance, Fatty Acid Composition, and Shelf Life of Meat. Antioxidants 2021, 10, 795. [Google Scholar] [CrossRef]
- Daszkiewicz, T.; Gugołek, A.; Kubiak, D.; Kerbaum, K.; Burczyk, E. The Fatty Acid Profile of Meat from New Zealand White Rabbits Raised under Intensive and Extensive Production Systems. Animals 2021, 11, 3126. [Google Scholar] [CrossRef]
- Frunză, G.; Ciobanu, M.-M.; Murariu, O.C.; Rațu, R.N.; Radu-Rusu, R.-M.; Simeanu, C.; Boișteanu, P.-C. Effect of Gender and Muscle Type on Fatty Acid Profile, Sanogenic Indices, and Instrumental and Sensory Analysis of Flemish Giant Rabbit Meat. Agriculture 2023, 13, 2265. [Google Scholar] [CrossRef]
- Xu, C.; Yin, Z. Unraveling the flavor profiles of chicken meat: Classes, biosynthesis, influencing factors in flavor development, and sensory evaluation. Compr. Rev. Food Sci. Food Saf. 2024, 23, e13391. [Google Scholar] [CrossRef] [PubMed]
- Lee, S.; Jo, K.; Park, M.K.; Choi, Y.-S.; Jung, S. Role of lipids in beef flavor development: A review of research from the past 20 years. Food Chem. 2025, 475, 143310. [Google Scholar] [CrossRef]
- Yao, Y.; Huang, M.; Wang, X.; Yu, J.; Cui, H.; Hayat, K.; Zhang, X.; Ho, C.-T. Characteristic volatile compounds contributed to aroma of braised pork and their precursor sources. Food Chem. 2024, 459, 140335. [Google Scholar] [CrossRef]
- Wang, J.; Yan, Y.; Peng, X.; Gao, X.; Luo, Q.; Luo, Z.; Wang, K.; Liu, X. Linking lipidomics to meat quality: A review on texture and flavor in livestock and poultry. Food Chem. 2025, 492, 145402. [Google Scholar] [CrossRef]
- Zhao, W.; Hu, J.; Li, L.; Xue, L.; Tian, J.; Zhang, T.; Yang, L.; Gu, Y.; Zhang, J. Integrating lipidomics and metabolomics to reveal biomarkers of fat deposition in chicken meat. Food Chem. 2025, 464, 141732. [Google Scholar] [CrossRef]
- Liu, S.; Li, H.; Wen, B.; Yang, L.; Sun, X.; Lang, K.; He, Z. Widely targeted metabolomics and GC–IMS reveal flavor and metabolite variations in Rex and Hyla rabbit meat under different cooking methods. Food Chem. 2025, 493, 145782. [Google Scholar] [CrossRef] [PubMed]
- Wu, Z.; Li, X.; Xu, M.; Wen, B.; Fu, X.; Tang, Z.; Liu, X.; Zhang, J. Influence of the rearing system on the ileum microbiome, metabolome, and transcriptome in meat rabbits. Front. Vet. Sci. 2024, 11, 1456790. [Google Scholar] [CrossRef] [PubMed]
- Gao, C.; Li, Q.; Wen, H.; Zhou, Y. Lipidomics analysis reveals the effects of Schizochytrium sp. supplementation on the lipid composition of Tan sheep meat. Food Chem. 2025, 463, 141089. [Google Scholar] [CrossRef]
- Ji, L.; Zhou, Y.; Nie, Q.; Luo, Y.; Yang, R.; Kang, J.; Zhao, Y.; Zeng, M.; Jia, Y.; Dong, S.; et al. The Potential Correlation between Bacterial Diversity and the Characteristic Volatile Flavor Compounds of Sichuan Sauce-Flavored Sausage. Foods 2024, 13, 2350. [Google Scholar] [CrossRef]
- Bai, T.; Wang, W.; Tang, L.; Du, W.; Zhang, J.; Cheng, J.; Ji, L. The effect of different heat treatment methods on the content and profile of volatile flavor compounds of pork tenderloin. LWT 2025, 231, 118358. [Google Scholar] [CrossRef]
- Abdel-Naeem, H.H.S.; Sallam, K.I.; Zaki, H.M.B.A. Effect of different cooking methods of rabbit meat on topographical changes, physicochemical characteristics, fatty acids profile, microbial quality and sensory attributes. Meat Sci. 2021, 181, 108612. [Google Scholar] [CrossRef]
- Siudak, Z.; Kowalska, D. Dietary supplements used in rabbit nutrition and their effect on the fatty acid profile of rabbit meat—A review. J. Anim. Feed Sci. 2024, 33, 159–169. [Google Scholar] [CrossRef]
- Gigaud, V.; Combes, S. The effect of decreasing the omega 6/omega 3 ratio in feed on fatty acid content of rabbit meat to meet human dietary recommendations. In Proceedings of the 9th World Rabbit Congress, Verona, Italy, 10–13 June 2008; pp. 1353–1358. [Google Scholar]
- Prates, J.A.M. The Role of Meat Lipids in Nutrition and Health: Balancing Benefits and Risks. Nutrients 2025, 17, 350. [Google Scholar] [CrossRef] [PubMed]
- Yonkova, P.; Mihaylova, G.; Ribarski, S.; Doichev, V.; Dimitrov, R.; Stefanov, M. Fatty acid composition of subcutaneous and visceral fat depots in New Zealand white rabbits. Bulg. J. Vet. Med. 2017, 20, 204–214. [Google Scholar] [CrossRef]
- Wood, J.D.; Richardson, R.I.; Nute, G.R.; Fisher, A.V.; Campo, M.M.; Kasapidou, E.; Sheard, P.R.; Enser, M. Effects of fatty acids on meat quality: A review. Meat Sci. 2004, 66, 21–32. [Google Scholar] [CrossRef]
- Pałka, S.E.; Siudak, Z.; Kmiecik, M.; Migdał, Ł.; Otwinowska-Mindur, A.; Grzesiak, M. A Study on the Modifying Effect of Raspberry Seed Oil on Rabbit Meat Quality and Chemical Composition. Animals 2024, 14, 1150. [Google Scholar] [CrossRef]
- Rasinska, E.; Czarniecka-Skubina, E.; Rutkowska, J. Fatty acid and lipid contents differentiation in cuts of rabbit meat. CyTA J. Food 2018, 16, 807–813. [Google Scholar] [CrossRef]
- Rao, J.-W.; Meng, F.-B.; Li, Y.-C.; Chen, W.-J.; Liu, D.-Y.; Zhang, J.-M. Effect of cooking methods on the edible, nutritive qualities and volatile flavor compounds of rabbit meat. J. Sci. Food Agric. 2022, 102, 4218–4228. [Google Scholar] [CrossRef]
- Cambero, M.I.; de la Hoz, L.; Sanz, B.; Ordoñez, J.A. Lipid and fatty acid composition of rabbit meat: Part 2.—Phospholipids. Meat Sci. 1991, 29, 167–176. [Google Scholar] [CrossRef]
- Fang, C.; Chen, H.; Yan, H.; Shui, S.; Benjakul, S.; Zhang, B. Investigation of the changes in the lipid profiles in hairtail (Trichiurus haumela) muscle during frozen storage using chemical and LC/MS-based lipidomics analysis. Food Chem. 2022, 390, 133140. [Google Scholar] [CrossRef]
- Cullere, M.; Dalle Zotte, A. Rabbit meat production and consumption: State of knowledge and future perspectives. Meat Sci. 2018, 143, 137–146. [Google Scholar] [CrossRef]
- Talan, A.; Yadav, B.; Tyagi, R.D.; Drogui, P. Chapter 4—Lipid Biochemistry and Biosynthesis. In Biomass, Biofuels, Biochemicals; Soccol, C.R., Pandey, A., de Carvalho, J.C., Tyagi, R.D., Eds.; Elsevier: Amsterdam, The Netherlands, 2022; pp. 51–68. [Google Scholar] [CrossRef]
- Zhang, Y.; Qu, H.; Zhang, M.; Guo, Y.; Su, L.; Zhao, L.; Sun, L.; Jin, Y. Integrative lipidomics and transcriptomics reveal the effects of dietary sodium butyrate supplementation on muscle lipid metabolism in lambs. J. Food Compos. Anal. 2025, 147, 108007. [Google Scholar] [CrossRef]
- Xie, Y.; He, Z.; Lv, J.; Zhang, E.; Li, H. Identification the key odorants in different parts of Hyla rabbit meat via solid phase microextraction using gas chromatography mass spectrometry. Korean J. Food Sci. Anim. Resour. 2016, 36, 719. [Google Scholar] [CrossRef] [PubMed]
- Wang, Y.; Liu, L.; Liu, X.; Wang, Y.; Yang, W.; Zhao, W.; Zhao, G.; Cui, H.; Wen, J. Identification of characteristic aroma compounds in chicken meat and their metabolic mechanisms using gas chromatography–olfactometry, odor activity values, and metabolomics. Food Res. Int. 2024, 175, 113782. [Google Scholar] [CrossRef] [PubMed]
- Frank, D.; Kaczmarska, K.; Paterson, J.; Piyasiri, U.; Warner, R. Effect of marbling on volatile generation, oral breakdown and in mouth flavor release of grilled beef. Meat Sci. 2017, 133, 61–68. [Google Scholar] [CrossRef]
- Zhou, L.; Ren, Y.; Shi, Y.; Fan, S.; Zhao, L.; Dong, M.; Li, J.; Yang, Y.; Yu, Y.; Zhao, Q.; et al. Comprehensive foodomics analysis reveals key lipids affect aroma generation in beef. Food Chem. 2024, 461, 140954. [Google Scholar] [CrossRef]
- Liu, S.; Li, H.; Yang, L.; He, Z. Effects of hydroxyl radical oxidation on the stability and biochemical functions of rex rabbit meat. LWT 2024, 203, 116295. [Google Scholar] [CrossRef]
- Fadare, A.O.; Arogbo, V.K. Influence of breed on the organoleptic properties of rabbit. J. Agric. Sustain. 2015, 8, 1–13. [Google Scholar]
- Palka, S.; Siudak, Z.; Maj, D. Growth, slaughter performance and selected meat quality traits of New Zealand White and Grey Flemish Giant rabbits and their crosses. Anim. Sci. Genet. 2023, 19, 1–12. [Google Scholar] [CrossRef]









| Fatty Acids | CR (μg/mg) | NZ (μg/mg) | p Value | VIP |
|---|---|---|---|---|
| C8:0 | 0.0002 ± 0.0000 | 0.0002 ± 0.0001 | >0.05 | 0.04 |
| C10:0 | 0.0004 ± 0.0001 b | 0.0005 ± 0.0000 a | 0.031 | 0.06 |
| C12:0 | 0.0012 ± 0.0004 | 0.0014 ± 0.0004 | >0.05 | 0.10 |
| C13:0 | 0.0010 ± 0.0001 | 0.0010 ± 0.0001 | >0.05 | 0.03 |
| C14:0 | 0.0298 ± 0.0100 b | 0.0404 ± 0.0126 a | 0.045 | 0.75 |
| C15:0 | 0.0272 ± 0.0037 | 0.0271 ± 0.0023 | >0.05 | 0.12 |
| C15:1 | 0.0023 ± 0.0004 | 0.0022 ± 0.0004 | >0.05 | 0.03 |
| C16:0 | 0.3240 ± 0.0883 b | 0.4280 ± 0.0944 a | 0.03 | 2.47 |
| C16:1 | 0.0066 ± 0.0036 | 0.0148 ± 0.0098 | >0.05 | 0.69 |
| C17:0 | 0.0139 ± 0.0037 | 0.0140 ± 0.0029 | >0.05 | 0.17 |
| C18:0 | 0.2220 ± 0.0459 b | 0.3066 ± 0.0582 a | 0.016 | 2.29 |
| C18:1n9t | 0.0283 ± 0.0019 | 0.0287 ± 0.0016 | >0.05 | 0.16 |
| C18:1n9c | 0.3009 ± 0.0987 b | 0.4062 ± 0.0907 a | 0.015 | 2.30 |
| C18:2n6t | 0.0141 ± 0.0008 | 0.0141 ± 0.0004 | >0.05 | 0.03 |
| C18:2n6c | 0.6470 ± 0.2250 | 0.7871 ± 0.1293 | >0.05 | 2.10 |
| C18:3n3 | 0.0880 ± 0.0494 | 0.0822 ± 0.0211 | >0.05 | 0.19 |
| C20:0 | 0.0018 ± 0.0005 | 0.0018 ± 0.0003 | >0.05 | 0.01 |
| C20:1n9 | 0.0246 ± 0.0032 | 0.0249 ± 0.0013 | >0.05 | 0.10 |
| C20:2 | 0.0184 ± 0.0005 | 0.0190 ± 0.0016 | >0.05 | 0.21 |
| C20:3n6 | 0.0228 ± 0.0008 b | 0.0247 ± 0.0017 a | 0.025 | 0.35 |
| C20:4n6 | 0.0830 ± 0.0127 b | 0.1149 ± 0.0213 a | 0.047 | 1.59 |
| C20:3n3 | 0.0226 ± 0.0011 | 0.0237 ± 0.0021 | >0.05 | 0.27 |
| C22:0 | 0.0014 ± 0.0002 | 0.0015 ± 0.0003 | >0.05 | 0.02 |
| C20:5n3 | 0.0227 ± 0.0004 | 0.0224 ± 0.0006 | >0.05 | 0.01 |
| C22:6n3 | 0.0179 ± 0.0005 | 0.0177 ± 0.0005 | >0.05 | 0.05 |
| ∑ | 1.9218 | 2.4052 | - | - |
| ∑ SFA | 0.6228 | 0.8226 | - | - |
| ∑ UFA | 1.2990 | 1.5826 | - | - |
| ∑ MUFA | 0.3626 | 0.4767 | - | - |
| ∑ PUFA | 0.9363 | 1.1059 | - | - |
| PUFA/SFA | 1.5035 | 1.3444 | - | - |
| n-6 PUFA | 0.7668 | 0.9409 | - | - |
| n-3 PUFA | 0.1511 | 0.1460 | - | - |
| n-6/n-3 ratio | 5.07 | 6.44 | - | - |
| Compound | VIP | Content (μg/kg) | |
|---|---|---|---|
| Chuanbai Rex | New Zealand White | ||
| Acetoin | 2.51 | 270.3 ± 23.4 | – |
| Hexanal | 2.39 | 178.4 ± 5.4 b | 194.0 ± 42.4 b |
| Nonanal | 1.91 | 877.0 ± 202.8 b | 1129.0 ± 265.3 a |
| Pentadecane | 1.36 | 61.3 ± 22.2 b | 121.7 ± 24.1 a |
| 2-(E)-Heptenal | 1.33 | 141.9 ± 49.6 a | – |
| 2,3-Butanedione | 1.30 | – | 86.7 ± 23.7 |
| Hexadecanal | 1.28 | 118.9 ± 23.9 b | 173.5 ± 12.6 a |
| 2-(E)-Decenal | 1.13 | – | – |
Disclaimer/Publisher’s Note: The statements, opinions and data contained in all publications are solely those of the individual author(s) and contributor(s) and not of MDPI and/or the editor(s). MDPI and/or the editor(s) disclaim responsibility for any injury to people or property resulting from any ideas, methods, instructions or products referred to in the content. |
© 2025 by the authors. Licensee MDPI, Basel, Switzerland. This article is an open access article distributed under the terms and conditions of the Creative Commons Attribution (CC BY) license (https://creativecommons.org/licenses/by/4.0/).
Share and Cite
Zeng, M.; Li, Y.; Wang, X.; Bai, T.; Cheng, J.; Wu, Z.; Huang, X.; Wang, B.; Zhang, R.; Zhang, J.; et al. Unraveling the Relationship Between Lipids and Volatile Organic Compounds in Longissimus Dorsi of Chuanbai Rex and New Zealand White Rabbits. Foods 2025, 14, 4024. https://doi.org/10.3390/foods14234024
Zeng M, Li Y, Wang X, Bai T, Cheng J, Wu Z, Huang X, Wang B, Zhang R, Zhang J, et al. Unraveling the Relationship Between Lipids and Volatile Organic Compounds in Longissimus Dorsi of Chuanbai Rex and New Zealand White Rabbits. Foods. 2025; 14(23):4024. https://doi.org/10.3390/foods14234024
Chicago/Turabian StyleZeng, Meijun, Yang Li, Xiulian Wang, Ting Bai, Jie Cheng, Zhoulin Wu, Xiaohua Huang, Bo Wang, Rui Zhang, Jiamin Zhang, and et al. 2025. "Unraveling the Relationship Between Lipids and Volatile Organic Compounds in Longissimus Dorsi of Chuanbai Rex and New Zealand White Rabbits" Foods 14, no. 23: 4024. https://doi.org/10.3390/foods14234024
APA StyleZeng, M., Li, Y., Wang, X., Bai, T., Cheng, J., Wu, Z., Huang, X., Wang, B., Zhang, R., Zhang, J., & Wang, W. (2025). Unraveling the Relationship Between Lipids and Volatile Organic Compounds in Longissimus Dorsi of Chuanbai Rex and New Zealand White Rabbits. Foods, 14(23), 4024. https://doi.org/10.3390/foods14234024

