The Impact of Yeast Strains and Oenological Procedures on the Chemical Composition, Antioxidant Potential, and Aromatic Profile of Blueberry Wines
Abstract
1. Introduction
2. Materials and Methods
2.1. Blueberry and Yeast Strains
2.2. Laboratory Scale Fermentation of Blueberry Wine
- (1)
- Single-strain fermentation with commercial Saccharomyces cerevisiae: Inoculated at a final concentration of 5 × 106 colony-forming units (cfu)·mL−1 using a commercial Saccharomyces cerevisiae strain.
- (2)
- Single-strain fermentation with non-Saccharomyces: Inoculated at 5 × 106 cfu·mL−1 using a non-Saccharomyces yeast strain.
- (3)
- Sequential mixed fermentation: Initially inoculated with the non-Saccharomyces strain at 2.5 × 106 cfu·mL−1, followed by inoculation with the commercial Saccharomyces cerevisiae at 2.5 × 106 cfu·mL−1 after 24 h.
- (4)
- Co-inoculated mixed fermentation: Simultaneously inoculated with both the non-Saccharomyces strain and commercial Saccharomyces cerevisiae, each at 2.5 × 106 cfu·mL−1.
2.3. Determination of Physiochemical Compositions of Blueberry Wines
2.4. Determination of DPPH and ABTS in Blueberry Wine
2.5. Volatile Compounds of Blueberry Wine
2.5.1. Electronic Nose
2.5.2. GC-IMS
2.5.3. GC-MS
2.6. Statistical Analysis
3. Results and Discussion
3.1. Physicochemical Properties of Blueberry Wines
3.2. Antioxidant Property Analysis
3.3. Electronic Nose Analysis
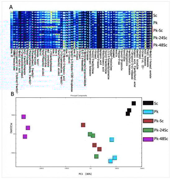
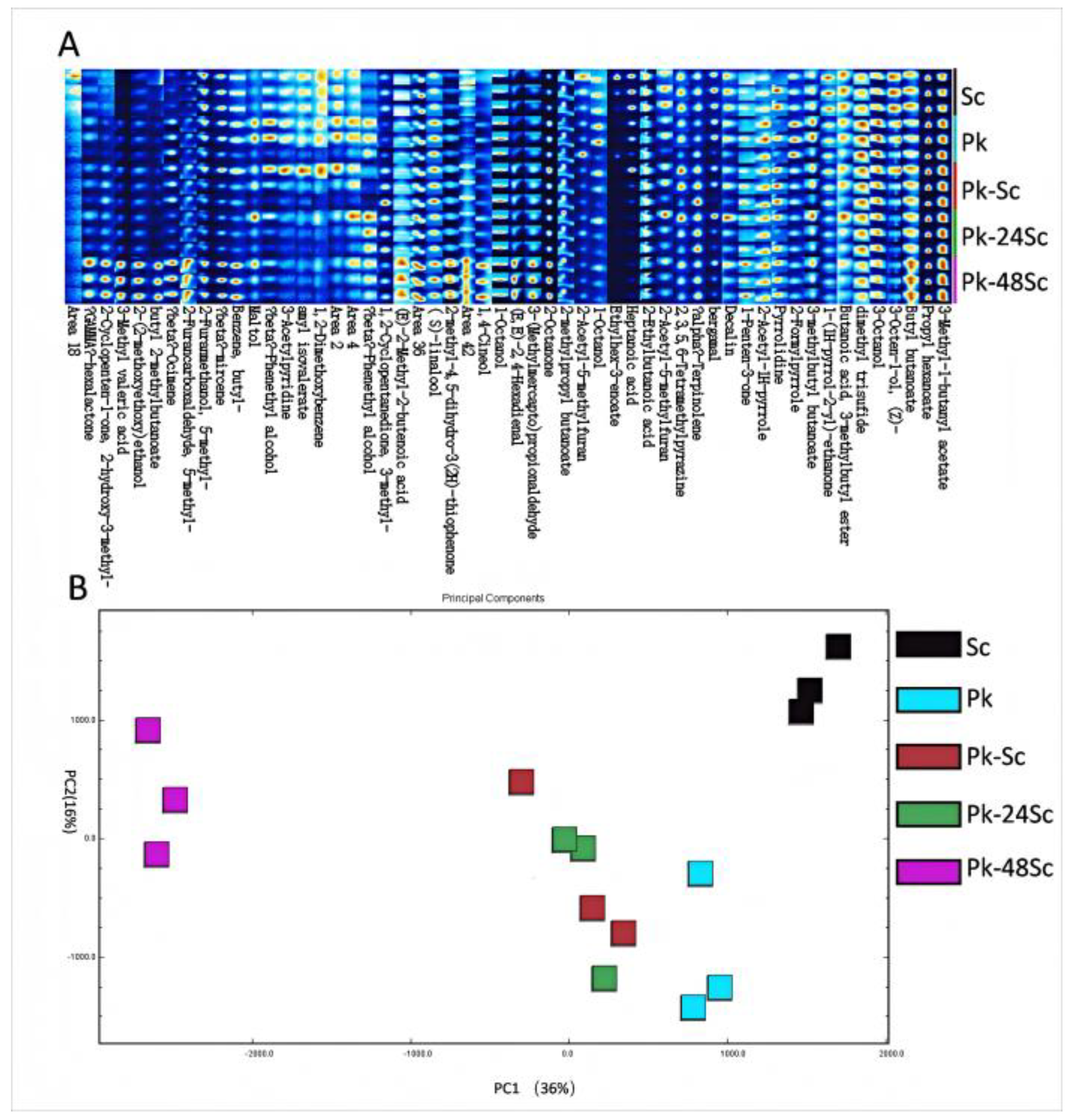
3.4. GC-IMS Analysis
3.5. GC-MS Analysis
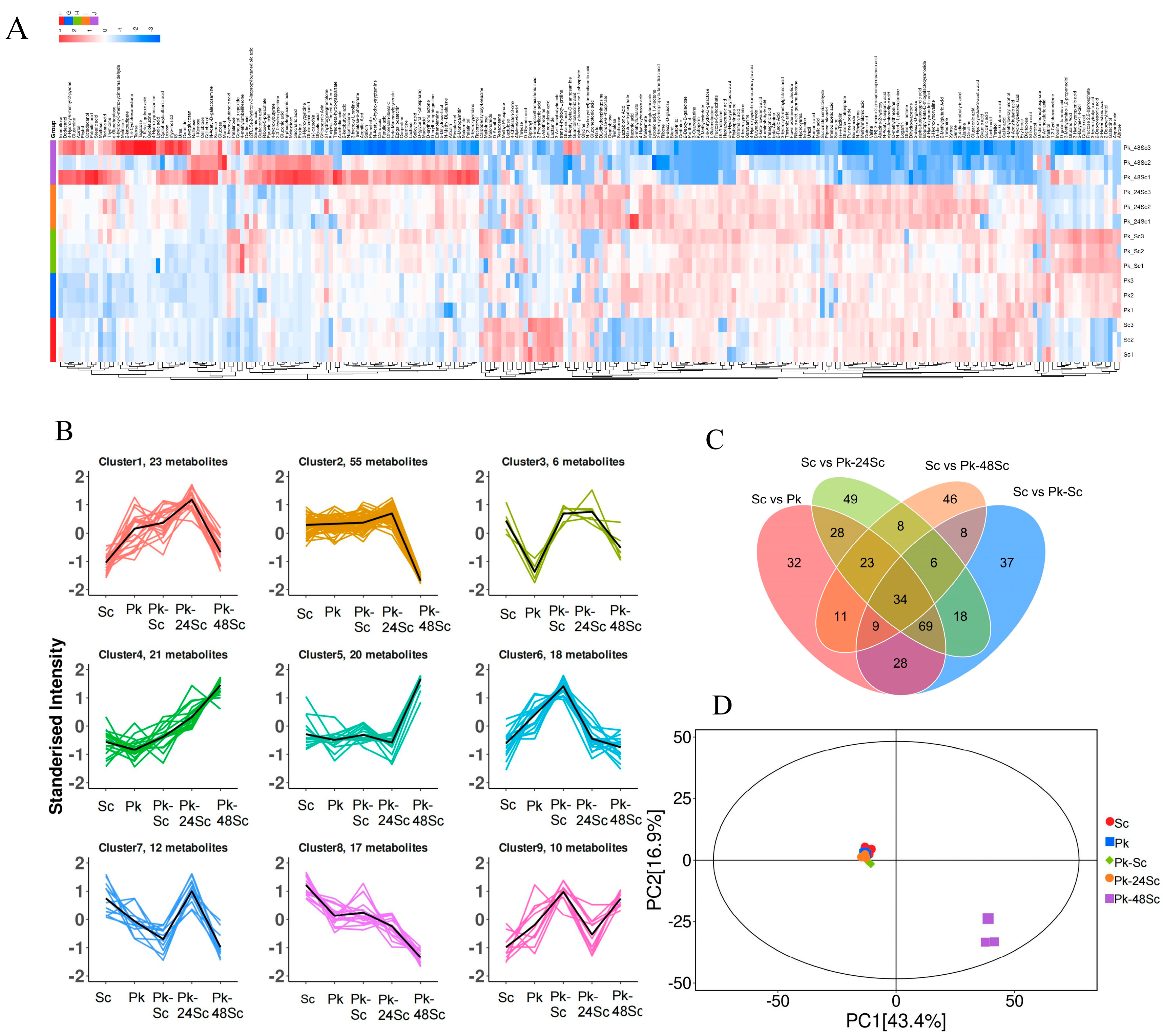
3.5.1. Screening of Differential Metabolites
3.5.2. Analysis of VOC Changes in Blueberry Wines
4. Conclusions
Supplementary Materials
Author Contributions
Funding
Institutional Review Board Statement
Informed Consent Statement
Data Availability Statement
Conflicts of Interest
References
- Guo, Z.; Yang, H.; Min, Z.; Fang, Y. Research Progress in Aroma Compounds of Blueberry Wine and Their Influential Factors. Food Sci. 2024, 45, 337–343. [Google Scholar] [CrossRef]
- Wang, Y.; Zhang, Q.; Cui, M.Y.; Fu, Y.; Wang, X.H.; Yang, Q.; Zhu, Y.; Yang, X.H.; Bi, H.J.; Gao, X.L. Aroma enhancement of blueberry wine by postharvest partial dehydration of blueberries. Food Chem. 2023, 426, 136593. [Google Scholar] [CrossRef]
- Forney, C.F.; Qiu, S.; Jordan, M.A.; McCarthy, D.; Fillmore, S. Comparison of Volatile Compounds Contributing to Flavor of Wild Lowbush (Vaccinium augustifolium) and Cultivated Highbush (Vaccinium corymbosum) Blueberry Fruit Using Gas Chromatography-Olfactometry. Foods 2022, 11, 2516. [Google Scholar] [CrossRef]
- Noviello, M.; Antonino, C.; Gambacorta, G.; Paradiso, V.M.; Caponio, F. Use of vine-shoots stilbene extract to the reduction of SO2 in red and rosé Italian wine: Effect on phenolic, volatile, and sensory profiles. Heliyon 2024, 10, e34310. [Google Scholar] [CrossRef]
- Liao, W.; Shen, J.; Manickam, S.; Li, S.; Tao, Y.; Li, D.; Liu, D.; Han, Y. Investigation of blueberry juice fermentation by mixed probiotic strains: Regression modeling, machine learning optimization and comparison with fermentation by single strain in the phenolic and volatile profiles. Food Chem. 2023, 405, 134982. [Google Scholar] [CrossRef]
- Huang, M.; Liu, X.; Li, X.; Sheng, X.; Li, T.; Tang, W.; Yu, Z.; Wang, Y. Effect of Hanseniaspora uvarum-Saccharomyces cerevisiae Mixed Fermentation on Aroma Characteristics of Rosa roxburghii Tratt, Blueberry, and Plum Wines. Molecules 2022, 27, 8097. [Google Scholar] [CrossRef]
- Ning, F.; Ma, M.; Huang, J.; Jiang, X.; Sun, W.; Zhang, G. Studies on the interactional characterization of major royal jelly proteins with cyanidin-3-O-glucoside and their effect on blueberry anthocyanin extracts stability. LWT 2025, 222, 117672. [Google Scholar] [CrossRef]
- Zhang, Y.; Liu, W.; Wei, Z.; Yin, B.; Man, C.; Jiang, Y. Enhancement of functional characteristics of blueberry juice fermented by Lactobacillus plantarum. LWT 2021, 139, 110590. [Google Scholar] [CrossRef]
- Hurtado-Romero, A.; Zepeda-Hernández, A.; Uribe-Velázquez, T.; Rosales-De la Cruz, M.F.; Raygoza-Murguía, L.V.; Garcia-Amezquita, L.E.; García-Cayuela, T. Utilization of blueberry-based ingredients for formulating a synbiotic Petit Suisse cheese: Physicochemical, microbiological, sensory, and functional characterization during cold storage. LWT 2023, 183, 114955. [Google Scholar] [CrossRef]
- Zhang, L.; Wang, W.; Yue, X.; Wu, G.; Yue, P.; Gao, X. Gallic acid as a copigment enhance anthocyanin stabilities and color characteristics in blueberry juice. J. Food Sci. Technol. 2019, 57, 1405–1414. [Google Scholar] [CrossRef] [PubMed]
- Michalska, A.; Łysiak, G. Bioactive Compounds of Blueberries: Post-Harvest Factors Influencing the Nutritional Value of Products. Int. J. Mol. Sci. 2015, 16, 18642–18663. [Google Scholar] [CrossRef]
- Liu, F.; Li, S.; Gao, J.; Cheng, K.; Yuan, F. Changes of terpenoids and other volatiles during alcoholic fermentation of blueberry wines made from two southern highbush cultivars. LWT 2019, 109, 233–240. [Google Scholar] [CrossRef]
- Liu, S.; Laaksonen, O.; Marsol-Vall, A.; Zhu, B.; Yang, B. Comparison of Volatile Composition between Alcoholic Bilberry Beverages Fermented with Non-Saccharomyces Yeasts and Dynamic Changes in Volatile Compounds during Fermentation. J. Agric. Food Chem. 2020, 68, 3626–3637. [Google Scholar] [CrossRef]
- Wang, Y.; Qi, X.Y.; Fu, Y.; Zhang, Q.; Wang, X.H.; Cui, M.Y.; Ma, Y.Y.; Gao, X.L. Effects of Torulaspora delbrueckii co-fermented with Saccharomyces cerevisiae on physicochemical and aromatic profiles of blueberry fermented beverage. Food Chem. 2023, 409, 135284. [Google Scholar] [CrossRef]
- Li, H.; Jiang, D.; Liu, W.; Yang, Y.; Zhang, Y.; Jin, C.; Sun, S. Comparison of fermentation behaviors and properties of raspberry wines by spontaneous and controlled alcoholic fermentations. Food Res. Int. 2020, 128, 108801. [Google Scholar] [CrossRef] [PubMed]
- Lin, X.; Jia, Y.; Li, K.; Hu, X.; Li, C.; Liu, S. Effect of the inoculation strategies of selected Metschnikowia agaves and Saccharomyces cerevisiae on the volatile profile of pineapple wine in mixed fermentation. J. Food Sci. Technol. 2022, 59, 327–343. [Google Scholar] [CrossRef] [PubMed]
- Chen, D.; Chia, J.Y.; Liu, S.Q. Impact of addition of aromatic amino acids on non-volatile and volatile compounds in lychee wine fermented with Saccharomyces cerevisiae MERIT.ferm. Int. J. Food Microbiol. 2014, 170, 12–20. [Google Scholar] [CrossRef]
- Qiu, S.; Chen, K.; Liu, C.; Wang, Y.; Chen, T.; Yan, G.; Li, J. Non-Saccharomyces yeasts highly contribute to characterisation of flavour profiles in greengage fermentation. Food Res. Int. 2022, 157, 111391. [Google Scholar] [CrossRef] [PubMed]
- Ding, B.; Zhao, S.; Zhang, W.; Lin, Y.; Xiong, L. The Effect of Co-Culture with Different Pichia kluyveri and Saccharomyces cerevisiae on Volatile Compound and Characteristic Fingerprints of Mulberry Wine. Foods 2024, 13, 422. [Google Scholar] [CrossRef]
- Yuan, F.; Cheng, K.; Gao, J.; Pan, S. Characterization of Cultivar Differences of Blueberry Wines Using GC-QTOF-MS and Metabolic Profiling Methods. Molecules 2018, 23, 2376. [Google Scholar] [CrossRef]
- Dimitrellou, D.; Solomakou, N.; Kokkinomagoulos, E.; Kandylis, P. Yogurts Supplemented with Juices from Grapes and Berries. Foods 2020, 9, 1158. [Google Scholar] [CrossRef]
- Jara-Palacios, M.J.; Santisteban, A.; Gordillo, B.; Hernanz, D.; Heredia, F.J.; Escudero-Gilete, M.L. Comparative study of red berry pomaces (blueberry, red raspberry, red currant and blackberry) as source of antioxidants and pigments. Eur. Food Res. Technol. 2019, 245, 1–9. [Google Scholar] [CrossRef]
- Nardini, M.; Foddai, M.S. Phenolics Profile and Antioxidant Activity of Special Beers. Molecules 2020, 25, 2466. [Google Scholar] [CrossRef]
- Sun, X.; Yan, Z.; Zhu, T.; Zhu, J.; Wang, Y.; Li, B.; Meng, X. Effects on the color, taste, and anthocyanins stability of blueberry wine by different contents of mannoprotein. Food Chem. 2019, 279, 63–69. [Google Scholar] [CrossRef]
- Herald, T.J.; Gadgil, P.; Tilley, M. High-throughput micro plate assays for screening flavonoid content and DPPH-scavenging activity in sorghum bran and flour. J. Sci. Food Agric. 2012, 92, 2326–2331. [Google Scholar] [CrossRef]
- Re, R.; Pellegrini, N.; Proteggente, A.; Pannala, A.; Yang, M.; Rice-Evans, C. Antioxidant activity applying an improved ABTS radical cation decolorization assay. Free Radic. Biol. Med. 1999, 26, 1231–1237. [Google Scholar] [CrossRef]
- Zhang, P.; Hu, M.; Meng, W.; Wang, J.; Yuan, Z.; Wang, F.; Li, S. Effect of Lactiplantibacillus plantarum MX14 and Pichia membranifaciens PY33 co-fermentation on quality characteristics of red sour soup. Food Chem. 2025, 492, 145473. [Google Scholar] [CrossRef]
- Varo, M.A.; Serratosa, M.P.; Martín-Gómez, J.; Moyano, L.; Mérida, J. Influence of Fermentation Time on the Phenolic Compounds, Vitamin C, Color and Antioxidant Activity in the Winemaking Process of Blueberry (Vaccinium corymbosum) Wine Obtained by Maceration. Molecules 2022, 27, 7744. [Google Scholar] [CrossRef] [PubMed]
- Roidoung, S.; Dolan, K.D.; Siddiq, M. Gallic acid as a protective antioxidant against anthocyanin degradation and color loss in vitamin-C fortified cranberry juice. Food Chem. 2016, 210, 422–427. [Google Scholar] [CrossRef] [PubMed]
- Juurlink, B.H.; Azouz, H.J.; Aldalati, A.M.; AlTinawi, B.M.; Ganguly, P. Hydroxybenzoic acid isomers and the cardiovascular system. Nutr. J. 2014, 13, 63. [Google Scholar] [CrossRef] [PubMed]
- Trouillas, P.; Sancho-García, J.C.; De Freitas, V.; Gierschner, J.; Otyepka, M.; Dangles, O. Stabilizing and Modulating Color by Copigmentation: Insights from Theory and Experiment. Chem. Rev. 2016, 116, 4937–4982. [Google Scholar] [CrossRef]
- Moyer, R.A.; Hummer, K.E.; Finn, C.E.; Frei, B.; Wrolstad, R.E. Anthocyanins, phenolics, and antioxidant capacity in diverse small fruits: Vaccinium, rubus, and ribes. J. Agric. Food Chem. 2002, 50, 519–525. [Google Scholar] [CrossRef]
- Wang, S.Y.; Chen, H.; Camp, M.J.; Ehlenfeldt, M.K. Genotype and growing season influence blueberry antioxidant capacity and other quality attributes. Int. J. Food Sci. Technol. 2012, 47, 1540–1549. [Google Scholar] [CrossRef]
- Sadoudi, M.; Tourdot-Maréchal, R.; Rousseaux, S.; Steyer, D.; Gallardo-Chacón, J.J.; Ballester, J.; Vichi, S.; Guérin-Schneider, R.; Caixach, J.; Alexandre, H. Yeast-yeast interactions revealed by aromatic profile analysis of Sauvignon Blanc wine fermented by single or co-culture of non-Saccharomyces and Saccharomyces yeasts. Food Microbiol. 2012, 32, 243–253. [Google Scholar] [CrossRef]
- Pan, X.; Zhang, S.; Xu, X.; Lao, F.; Wu, J. Volatile and non-volatile profiles in jujube pulp co-fermented with lactic acid bacteria. LWT 2022, 154, 112772. [Google Scholar] [CrossRef]
- Freiding, S.; Ehrmann, M.A.; Vogel, R.F. Comparison of different IlvE aminotransferases in Lactobacillus sakei and investigation of their contribution to aroma formation from branched chain amino acids. Food Microbiol. 2012, 29, 205–214. [Google Scholar] [CrossRef]
- Gutsche, K.A.; Tran, T.B.; Vogel, R.F. Production of volatile compounds by Lactobacillus sakei from branched chain α-keto acids. Food Microbiol. 2012, 29, 224–228. [Google Scholar] [CrossRef] [PubMed]
- Filannino, P.; Di Cagno, R.; Gobbetti, M. Metabolic and functional paths of lactic acid bacteria in plant foods: Get out of the labyrinth. Curr. Opin. Biotechnol. 2018, 49, 64–72. [Google Scholar] [CrossRef] [PubMed]






| NO. | Sensor Name | General Description/Compounds Type |
|---|---|---|
| S1 | W1C | Aromatic, benzene |
| S2 | W5S | High sensitivity, sensitive to nitrogen oxides, broad range |
| S3 | W3C | Aromatic, ammonia |
| S4 | W6S | hydrogen |
| S5 | W5C | Short-chain alkane aromatic components, arom–aliph |
| S6 | W1S | broad-methane |
| S7 | W1W | sulfur–organic |
| S8 | W2S | Alcohols, aldehydes, ketones, broad-alcohol |
| S9 | W2W | Aromatic ingredient, organic sulfides, sulph–chlor |
| S10 | W3S | Long-chain alkanes, methane–aliph |
| Time (min) | Record | E1-Drift Flow (mL/min) | E2-Carrier Flow (mL/min) |
|---|---|---|---|
| 0 | 1 | 75 | 2 |
| 2 | - | 75 | 2 |
| 10 | - | 75 | 10 |
| 20 | - | 75 | 100 |
| 30 | 0 | 75 | 100 |
| Parameters | Sc | Pk | Pk-Sc | Pk-24Sc | Pk-48Sc |
|---|---|---|---|---|---|
| SSC (°Brix) | 5.83 ± 0.06 c | 6.47 ± 0.06 a | 6.37 ± 0.06 a | 6.07 ± 0.06 b | 6.17 ± 0.06 b |
| pH | 3.10 ± 0.01 b | 3.12 ± 0.01 a | 3.09 ± 0.01 c | 3.10 ± 0.01 b | 3.13 ± 0.01 a |
| Ethanol (%) | 8.08 ± 0.03 b | 7.84 ± 0.03 d | 8 ± 0.06 c | 8.16 ± 0.03 a | 8.04 ± 0.03 bc |
| Total acid content (g/L) | 6.75 ± 0.19 d | 7.69 ± 0.68 c | 6.79 ± 0.25 d | 8.94 ± 0.66 b | 10.81 ± 0.47 a |
| RSC (mg/mL) | 0.73 ± 0.03 ab | 0.71 ± 0.02 ab | 0.69 ± 0.01 b | 0.71 ± 0.02 ab | 0.75 ± 0.03 a |
| TPC (mg/mL) | 2.63 ± 0.07 b | 2.59 ± 0.03 b | 2.58 ± 0.06 b | 2.62 ± 0.04 b | 2.83 ± 0.04 a |
| Flavonoids (mg/mL) | 0.87 ± 0.01 d | 1.01 ± 0.05 b | 1.13 ± 0.01 a | 0.94 ± 0.03 c | 1.01 ± 0.01 b |
| DPPH (%) | 61.69 ± 0.28 ab | 63.47 ± 1.60 a | 60.47 ± 1.14 b | 63.10 ± 1.29 a | 62.54 ± 0.75 ab |
| ABTS (%) | 70.00 ± 1.321 b | 72.48 ± 1.35 a | 68.48 ± 0.61 b | 72.48 ± 1.63 a | 72.15 ± 0.41 a |
| Anthocyanins (g/L) | 0.22 ± 0.00 a | 0.12 ± 0.01 b | 0.07 ± 0.00 d | 0.06 ± 0.00 d | 0.09 ± 0.00 c |
| L* | 26.33 ± 0.12 a | 25.87 ± 0.12 b | 26.27 ± 0.06 a | 25.80 ± 0.17 b | 25.73 ± 0.12 b |
| a* | 0.43 ± 0.06 a | −4.37 ± 0.06 e | −0.63 ± 0.06 b | −3.07 ± 0.12 d | −4.17 ± 0.12 c |
| b* | 5.30 ± 0.00 a | 3.97 ± 0.06 d | 5.10 ± 0.17 b | 4.20 ± 0.00 d | 3.90 ± 0.00 c |
| Simulated color | ![]() | ![]() | ![]() | ![]() | ![]() |
Disclaimer/Publisher’s Note: The statements, opinions and data contained in all publications are solely those of the individual author(s) and contributor(s) and not of MDPI and/or the editor(s). MDPI and/or the editor(s) disclaim responsibility for any injury to people or property resulting from any ideas, methods, instructions or products referred to in the content. |
© 2025 by the authors. Licensee MDPI, Basel, Switzerland. This article is an open access article distributed under the terms and conditions of the Creative Commons Attribution (CC BY) license (https://creativecommons.org/licenses/by/4.0/).
Share and Cite
Zhang, J.; Pei, H.; Zhou, R.; Zhang, G. The Impact of Yeast Strains and Oenological Procedures on the Chemical Composition, Antioxidant Potential, and Aromatic Profile of Blueberry Wines. Foods 2025, 14, 3930. https://doi.org/10.3390/foods14223930
Zhang J, Pei H, Zhou R, Zhang G. The Impact of Yeast Strains and Oenological Procedures on the Chemical Composition, Antioxidant Potential, and Aromatic Profile of Blueberry Wines. Foods. 2025; 14(22):3930. https://doi.org/10.3390/foods14223930
Chicago/Turabian StyleZhang, Jiaxin, Hairu Pei, Renjie Zhou, and Guoqiang Zhang. 2025. "The Impact of Yeast Strains and Oenological Procedures on the Chemical Composition, Antioxidant Potential, and Aromatic Profile of Blueberry Wines" Foods 14, no. 22: 3930. https://doi.org/10.3390/foods14223930
APA StyleZhang, J., Pei, H., Zhou, R., & Zhang, G. (2025). The Impact of Yeast Strains and Oenological Procedures on the Chemical Composition, Antioxidant Potential, and Aromatic Profile of Blueberry Wines. Foods, 14(22), 3930. https://doi.org/10.3390/foods14223930






