Compounds of Essential Oils from Different Parts of Cinnamomum cassia and the Perception Mechanism of Their Characteristic Flavors
Abstract
1. Introduction
2. Materials and Methods
2.1. Materials and Chemicals
2.2. Cinnamon Essential Oil Extraction
2.3. Identification of Volatile Compounds by Gas Chromatography-Mass Spectrometry (GC-MS)
2.3.1. Qualitative and Quantitative Analysis and Odor Activity Value Calculation
2.3.2. Odor Activity Value Calculation
2.4. E-Nose Analysis
2.5. Sensory Evaluation
2.6. Molecular Docking
2.7. Molecular Dynamics (MD) Simulations
2.8. Statistical Analysis
3. Results
3.1. Extraction and Component Analysis of Essential Oil
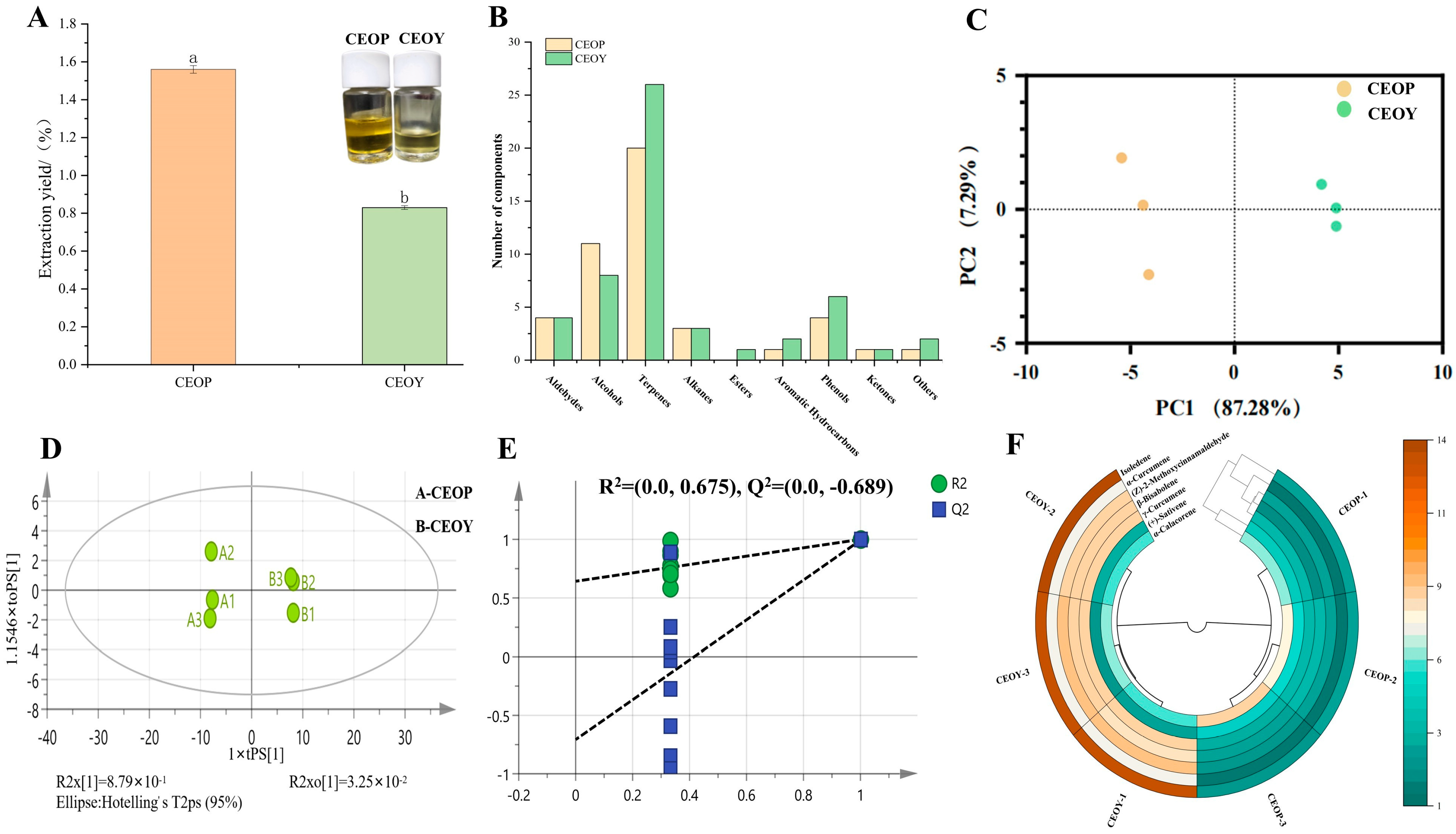
3.1.1. Essential Oil Yield of Different Parts
3.1.2. Identification of Volatile Compounds in CEOs
| No | Compound | Odor Threshold mg/L c | CEOP | CEOY |
|---|---|---|---|---|
| 1 | Cinnamaldehyde | 0.75 | 935.12 ± 98.22 | 849.10 ± 45.52 |
| 2 | α-Caryophyllene | 0.16 | 77.87 ± 7.06 a | 58.62 ± 11.93 b |
| 3 | Benzaldehyde | 0.75 | 3.57 ± 0.97 | NA |
| 4 | Borneol | 0.18 | 4.05 ± 0.83 a | 13.77 ± 1.11 b |
| 5 | α-Pinene | 0.16 | 2.87 ± 2.75 a | 9.00 ± 5.62 b |
| 6 | Nerolidol | 0.1 | NA | 107.00 ± 8.00 |
| 7 | 2-Hydroxy Benzaldehyde | 0.34 | NA | 2.67 ± 0.20 |
3.2. Electronic Nose Analysis of Aromatic Components in CEOs
3.3. Sensory Evaluation Analysis
3.4. Molecular Docking Analysis Between the Key Aroma Compounds and ORs
3.4.1. Comparison of Binding Energies Between Different ORs and Aroma Compounds
3.4.2. Types of Forces Between ORs and Aroma Compounds
3.5. MD Simulations to Explore the Binding Mechanisms
4. Conclusions
Supplementary Materials
Author Contributions
Funding
Institutional Review Board Statement
Informed Consent Statement
Data Availability Statement
Conflicts of Interest
Abbreviations
| GC-MS | Gas chromatography–mass spectrometer |
| VOCs | Key volatile organic compounds |
| CEOP | Essential oil from cinnamon bark |
| CEOY | Essential oil from cinnamon leaf |
| OAV | The odor activity value |
| PCA | Principal component analysis |
| OPLS-DA | Orthogonal partial least-squares discrimination analysis |
| QDA | Quantitative descriptive analysis |
| ORs | Olfactory receptors |
| TRPA1 | Transient receptor potential A1 |
| TRPV1 | Transient receptor potential vanilloid 1 |
| RMSD | Root mean square deviation |
| RMSF | Root mean square fluctuation |
| HB | Hydrogen bonds |
| Rg | Radiuses of gyration |
| SASA | Solvent accessible surface area |
References
- Weeratunge, H.D.; Sirimal, P.; Galbada, A.; Silva, E.; Prasadini, R.; Witharanage, W. Comparative study on chemical characteristics of essential oils and genetic characteristics of true Cinnamon (Cinnamomum zeylanicum Blume) and three wild Cinnamon species of Sri Lanka. J. Essent. Oil Res. 2024, 36, 23. [Google Scholar] [CrossRef]
- Zhang, Y.; Liu, X.; Wang, Y.; Jiang, P.; Quek, S. Antibacterial activity and mechanism of cinnamon essential oil against Escherichia coli and Staphylococcus aureus. Food Control 2016, 59, 282–289. [Google Scholar] [CrossRef]
- Živković, M.; Stanisavljević, I.; Gajović, N.; Pavlović, S.; Simović, B.; Jovanović, I.; Cupara, S.; Tadić, V.; Žugić, A.; Milenković, M. Comprehensive phytochemical analysis and evaluation of antioxidant, antimicrobial, cytotoxic, and immunomodulatory activities of commercial cinnamon bark essential oil (Cinnamomum zeylanicum L.). Int. J. Mol. Sci. 2025, 26, 6482. [Google Scholar] [CrossRef]
- Guo, J.; Jiang, X.; Tian, Y.; Yan, S.; Liu, J.; Xie, J.; Zhang, F.; Yao, C.; Hao, E. Therapeutic potential of cinnamon oil: Chemical composition, pharmacological actions, and applications. Pharmaceuticals 2024, 17, 1700. [Google Scholar] [CrossRef]
- Peng, J.; Song, X.; Yu, W.; Pan, Y.; Zhang, Y.; Jian, H.; He, B. The role and mechanism of cinnamaldehyde in cancer. J. Food Drug Anal. 2024, 32, 140. [Google Scholar] [CrossRef]
- Pooja, A.; Arun, N.; Maninder, K. GC-MS Profile of volatile oils of Cinnamomum zeylanicum Blume and Ocimum kilimandscharicum Baker ex Gurke. Int. J. Pharm. Sci. Rev. Res. 2013, 19, 124–126. [Google Scholar]
- Mishra, P.; Devi, S.; Sahu, M.; Gupta, E.; Prakash, H. Miracle & Functional Spice: Cinnamon. Chapter-3. In Advances in Essential Oils and Natural Products; AkiNik Publications: Golekpur, India, 2020; pp. 37–43. [Google Scholar]
- Geng, S.; Cui, Z.X.; Shu, B.; Zhao, S.; Yu, X. Histochemistry and cell wall specialization of oil cells related to the essential oil accumulation in the bark of Cinnamomum cassia Presl. (Lauraceae). Plant Prod. Sci. 2012, 15, 1–9. [Google Scholar] [CrossRef]
- Ramos, V.; Merat, P.; Iulianelli, G.; Silva, E.; Bello, T.; Tavares, M. Extraction of stem oils from Cinnamomum cassia and NMR characterization to produce nutraceuticals. Food Sci. Technol. 2023, 43. [Google Scholar] [CrossRef]
- Ma, Y.; Chen, C.; Li, Q.; Wang, W.; Xu, F.; Cheng, Y.; Dong, X. Fungicidal activity of essential oils from Cinnamomum cassia against the pathogenic fungi of Panax notoginseng diseases. Chem. Biodivers. 2019, 16, e1900416. [Google Scholar] [CrossRef]
- Chen, G.; Sun, F.; Wang, S.; Wang, W.; Dong, J.; Gao, F. Enhanced extraction of essential oil from Cinnamomum cassia bark by ultrasound assisted hydrodistillation. Chin. J. Chem. Eng. 2021, 36, 38–46. [Google Scholar] [CrossRef]
- Feltes, G.; Ballen, S.; Steffens, J.; Paroul, N.; Steffens, C. Differentiating true and false cinnamon: Exploring multiple approaches for discrimination. Micromachines 2023, 14, 1819. [Google Scholar] [CrossRef]
- Jia, X.; Gao, Y.; Xi, H.; Cui, C.; Yang, X.; He, B.; Xu, C.; Gao, M.; Li, T. A flavor imitation method for Osmanthus aroma based on molecular docking screening and odor activity value analysis. LWT 2025, 223, 117697. [Google Scholar] [CrossRef]
- Deng, G.; Huang, L.; Wang, W.; Yu, T.; Ning, J.; Wang, Y. Mechanism of key volatiles in osmanthus scented green tea on the improvement of its aroma and taste quality. Food Chem. 2024, 460, 140560. [Google Scholar] [CrossRef]
- Spence, C. Cinnamon: The historic spice, medicinal uses, and flavour chemistry. Int. J. Gastron. Food Sci. 2024, 35, 100858. [Google Scholar] [CrossRef]
- Bandell, M.; Story, G.; Hwang, S.; Viswanath, V.; Eid, S.; Petrus, M.; Earley, J.; Patapoutian, A. Noxious cold ion channel TRPA1 is activated by pungent compounds and bradykinin. Neuron 2004, 41, 849–857. [Google Scholar] [CrossRef] [PubMed]
- Achebouche, R.; Tromelin, A.; Audouze, K.; Taboureau, O. Application of artificial intelligence to decode the relationships between smell, olfactory receptors and small molecules. Sci. Rep. 2022, 12, 18817. [Google Scholar] [CrossRef]
- Veithen, A.; Wilin, F.; Philippeau, M.; Chatelain, P. OR1D2 is a broadly tuned human olfactory receptor. Chem. Senses 2015, 40, 262–263. [Google Scholar]
- Kowalewski, J.; Ray, A. Predicting human olfactory perception from activities of odorant receptors. iScience 2020, 23, 101361. [Google Scholar] [CrossRef] [PubMed]
- Guo, Z.; Liu, X.; Niu, Y.; Lu, Q.; Zhou, R.; Zhang, J.; Zhu, J.; Xiao, Z. Decoding the mechanism of the interaction between aroma compounds in sweet oranges. Food Chem. 2025, 485, 144581. [Google Scholar] [CrossRef]
- Zhang, J.; Zhang, M.; Bhandari, B.; Wang, M. Basic sensory properties of essential oils from aromatic plants and their applications: A critical review. Crit. Rev. Food Sci. Nutr. 2024, 64, 6990–7003. [Google Scholar] [CrossRef]
- Li, Y.; Yang, Y.; Gu, D.; Cheng, Y.; Lv, X.; Huang, Y.; Ye, P.; Zhang, X.; Zhang, J.; Jian, W. Investigation of the impact of diverse climate conditions on the cultivation suitability of Cinnamomum cassia using the MaxEnt model, HPLC and chemometric methods in China. Sci. Rep. 2024, 14, 25686. [Google Scholar] [CrossRef]
- Han, P.; Chen, J.; Chen, Z.; Che, X.; Peng, Z.; Ding, P. Exploring genetic diversity and population structure in Cinnamomum cassia (L.) J. Presl germplasm in China through phenotypic, chemical component, and molecular marker analyses. Front. Plant Sci. 2024, 15, 1374648. [Google Scholar] [CrossRef] [PubMed]
- Van Den Dool, H.; Kratz, D. A generalization of the retention index system including linear temperature programmed gas-liquid partition chromatography. J. Chromatogr. 1963, 11, 463–471. [Google Scholar] [CrossRef]
- Zhao, Q.; Li, Z.; Zhang, K.; Deng, X.; Wang, G.; Ye, Z.; Liu, M.; Chen, J.; Chen, S.; Ye, X. Revealing the off-flavors in hydro-distilled essential oils of sweet orange (Citrus sinensis) by flavoromics strategy and computational simulation. Food Chem. 2025, 465, 141990. [Google Scholar] [CrossRef] [PubMed]
- Eberhardt, J.; Santos-Martins, D.; Tillack, A.; Forli, S. AutoDock Vina 1.2. 0: New docking methods, expanded force field, and python bindings. J. Chem. Inf. Model. 2021, 61, 3891–3898. [Google Scholar] [CrossRef]
- Mark, P.; Nilsson, L. Structure and dynamics of the TIP3P, SPC, and SPC/E water models at 298 K. J. Phys. Chem. A. 2001, 105, 9954–9960. [Google Scholar] [CrossRef]
- Baseri, H.; Haghighi-Asl, A.; Lotfollahi, M. Effects of operating parameters on the cinnamaldehyde content of extracted essential oil using various methods. Chem. Eng. Technol. 2010, 33, 267–274. [Google Scholar] [CrossRef]
- Wang, R.; Wang, R.; Yang, B. Extraction of essential oils from five cinnamon leaves and identification of their volatile compound compositions. Innov. Food Sci. Emerg. Technol. 2009, 10, 289–292. [Google Scholar] [CrossRef]
- Xing, J.; Yang, C.; Zhang, L. Characterization of key flavor compounds in cinnamon bark oil extracts using principal component analysis. Food Res. Int. 2025, 200, 115446. [Google Scholar] [CrossRef]
- Jadhav, H.; Jadhav, A.; Morabiya, Y.; Qureshi, S.; Baloch, A.; Nizamuddin, S.; Nizamuddin, S.; Mazari, S.; Abro, R.; Mubarak, N. Combined impact of ultrasound pre-treatment and hydrodistillation on bioactive compounds and GC–MS analysis of Cinnamomum cassia bark extract. Waste Biomass Valoriz. 2021, 12, 807–821. [Google Scholar] [CrossRef]
- Schmidt, E.; Jirovetz, L.; Buchbauer, G.; Eller, A.; Stoilova, I.; Krastanov, A.; Stoyanova, A.; Geissler, M. Composition and antioxidant activities of the essential oil of cinnamon (Cinnamomum zeylanicum Blume) leaves from Sri Lanka. J. Essent. Oil Bear. Plants 2006, 9, 170–182. [Google Scholar] [CrossRef]
- Zhang, W.; Jia, C.; Yan, H.; Peng, Y.; Hu, E.; Qi, J.; Lin, Q. Characteristic aroma compound in cinnamon bark extract using soybean oil and/or water. Appl. Sci. 2022, 12, 1284. [Google Scholar] [CrossRef]
- Van Gemert, L. Compilations of Odour Threshold Values in Air, Water and Other Media; Oliemans Punter & Partners BV: Zeist, The Netherlands, 2011. [Google Scholar]
- Yu, H.; Zou, J.; Wu, K.; Chai, X.; Duan, X.; He, D. Antibacterial activity and compositional analysis of aromatic vapours from cinnamon essential oil. Modern Food Sci. Technol. 2022, 38, 239–246. [Google Scholar] [CrossRef]
- Gao, D.; Ouyang, D.; Bai, Y.; Zhao, X. Synthesis and computational investigation of antioxidants prepared by oxidative depolymerization of lignin and aldol condensation of aromatic aldehydes. ChemSusChem 2023, 16, e202300208. [Google Scholar] [CrossRef]
- Bryliakov, K.; Talsi, E.; Stas’ko, S.; Kholdeeva, O.; Popov, S.; Tkachev, A. Stereoselective oxidation of linalool with tert-butyl hydroperoxide, catalyzed by a vanadium (V) complex with a chiral terpenoid ligand. J. Mol. Catal. A Chem. 2003, 194, 79–88. [Google Scholar] [CrossRef]
- Röck, F.; Barsan, N.; Weimar, U. Electronic nose: Current status and future trends. Chem. Rev. 2008, 108, 705–725. [Google Scholar] [CrossRef]
- Kim, M.; Sowndhararajan, K.; Park, S.; Kim, S. Effect of inhalation of isomers,(+)-α-pinene and (+)-β-pinene on human electroencephalographic activity according to gender difference. Eur. J. Integr. Med. 2018, 17, 33–39. [Google Scholar] [CrossRef]
- Brnawi, W.; Hettiarachchy, N.; Horax, R.; Kumar-Phillips, G.; Seo, H.; Marcy, J. Comparison of cinnamon essential oils from leaf and bark with respect to antimicrobial activity and sensory acceptability in strawberry shake. J. Food Sci. 2018, 83, 475–480. [Google Scholar] [CrossRef] [PubMed]
- Shen, J.; Liu, Q.; Ning, J.; Li, L. Elucidating the taste profile in black tea through molecular docking and molecular sensory science. Food Chem. 2025, 491, 145104. [Google Scholar] [CrossRef]
- Xiao, Z.; Li, Q.; Niu, Y.; She, Y.; Sun, Z.; Zhang, J.; Wang, Z.; Zhou, R.; Zhu, J. Mechanism of the interaction between olfactory receptors and characteristic aroma compounds in sweet orange juice. LWT 2024, 207, 116660. [Google Scholar] [CrossRef]
- Zhu, J.; Liu, X.; Lin, Y.; Ke, Q.; Niu, Y.; Zhang, J.; Yang, E.; Shen, T.; Sun, Z.; Xiao, Z. Unraveling the characteristic chestnut aroma compounds in MeiTanCuiYa green tea and their interaction mechanisms with broad-spectrum olfactory receptors using molecular docking. LWT 2024, 194, 115785. [Google Scholar] [CrossRef]
- Rhyu, M.; Kim, Y.; Lyall, V. Interactions between chemesthesis and taste: Role of TRPA1 and TRPV1. Int. J. Mol. Sci. 2021, 22, 3360. [Google Scholar] [CrossRef] [PubMed]
- He, W.; Liang, L.; Zhang, Y. Pungency perception and the interaction with basic taste sensations: An overview. Foods 2023, 12, 2317. [Google Scholar] [CrossRef]
- Liang, Y.; Wang, Z.; Zhang, L.; Dai, H.; Wu, W.; Zheng, Z.; Lin, F.; Xu, J.; Huang, Y.; Sun, W. Characterization of volatile compounds and identification of key aroma compounds in different aroma types of Rougui Wuyi rock tea. Food Chem. 2024, 455, 139931. [Google Scholar] [CrossRef]
- Xu, H.; Blair, N.; Clapham, D. Camphor activates and strongly desensitizes the transient receptor potential vanilloid subtype 1 channel in a vanilloid-independent mechanism. J. Neurosci. 2005, 25, 8924–8937. [Google Scholar] [CrossRef]
- Sherkheli, M.; Vogt-Eisele, A.; Weber, K.; Hatt, H. Camphor modulates TRPV3 cation channels activity by interacting with critical pore-region cysteine residues. Pak. J. Pharm. Sci. 2013, 26, 431–438. [Google Scholar]
- Boonen, B.; Startek, J.; Talavera, K. Chemical activation of sensory TRP channels. In Taste and Smell; Springer: Berlin/Heidelberg, Germany, 2016; pp. 73–113. [Google Scholar]
- Habgood, M.; Seiferth, D.; Zaki, A.; Alibay, I.; Biggin, P. Atomistic mechanisms of human TRPA1 activation by electrophile irritants through molecular dynamics simulation and mutual information analysis. Sci. Rep. 2022, 12, 4929. [Google Scholar] [CrossRef]
- Zheng, W.; Wen, H. Heat activation mechanism of TRPV1: New insights from molecular dynamics simulation. Temperature 2019, 6, 120–131. [Google Scholar] [CrossRef] [PubMed]
- Wang, B.; Wu, W.; Liu, J.; Soladoye, O.; Ho, C.; Zhang, Y.; Fu, Y. Flavor mystery of spicy hot pot base: Chemical understanding of pungent, numbing, umami and fragrant characteristics. Trends Food Sci. Technol. 2023, 139, 104137. [Google Scholar] [CrossRef]





| No | Compound | CAS | RI | Concentration (μg/g) | Aroma Description | ||
|---|---|---|---|---|---|---|---|
| Calculated Value | Literature Value | CEOP | CEOY | ||||
| Alcohols | |||||||
| 1 | τ-Muurolol | 19912-62-0 | 1471 | 1606 | 9.83 ± 3.26 a | 4.49 ± 0.95 b | Herbal, spicy, sweet |
| 2 | Caryophyllenyl alcohol | 913176-41-7 | 1428 | - | 1.19 ± 1.13 | 3.59 ± 1.07 b | - |
| 3 | (3E,7E)-1,5,5,8-Tetramethylcycloundeca-3,7-dienol | 28446-26-6 | 1447 | 1618 | 1.79 ± 0.95 | ND | - |
| 4 | Junenol | 472-07-1 | 1457 | 1588 | 0.51 ± 0.41 | ND | - |
| 5 | 2,4-Quinolinediol | 86-95-3 | 1482 | - | 0.45 ± 0.26 | ND | - |
| 6 | Bicyclo[2.2.1]heptan-2-ol,1,7,7-trimethyl-,(1S-endo)- | 464-45-9 | 1140 | 1124 | 0.31 ± 0.19 a | 5.68 ± 0.12 b | Balsamic |
| 7 | Ethylene glycol | 14912-44-8 | 1304 | 1322 | 0.60 ± 0.30 a | 1.66 ± 0.11 b | - |
| 8 | α-Cadinol | 481-34-5 | 1477 | 1610 | 1.45 ± 0.70 a | 6.08 ± 0.70 b | Herbal |
| 9 | Borneol | 507-70-0 | 1140 | 1136 | 0.73 ± 0.15 a | 2.48 ± 0.20 b | Balsam, camphor, herbal, woody |
| 10 | Nerolidol | 7212-44-4 | 1425 | 1514 | ND | 10.70 ± 0.80 | Floral, green, waxy, citrus, woody |
| 11 | α-Bisabolol | 30159-13-8 | 1304 | - | ND | 4.93 ± 1.47 | - |
| 12 | (5S,6R,7S,10R)-7-Isopropyl-2,10-dimethylspiro[4.5]dec-1-en-6-ol | 72203-99-7 | 1438 | 1572 | 3.27 ± 2.15 | ND | - |
| 13 | (1S,3aS,4S,5S,7aR,8R)-5-Isopropyl-1,7a-dimethyloctahydro-1H-1,4-methanoinden-8-ol | 21966-93-8 | 1449 | - | 3.26 ± 2.06 | ND | - |
| Aldehydes | |||||||
| 1 | Cinnamaldehyde | 104-55-2 | 1249 | 1249 | 701.34 ± 73.67 | 636.83 ± 34.14 | Spicy, sweet, cinnamyl, aldehydic |
| 2 | Benzenepropanal | 104-53-0 | 1150 | 1160 | 1.21 ± 1.21 | 2.78 ± 1.93 | Green |
| 3 | Benzaldehyde | 100-52-7 | - | - | 0.68 ± 0.73 | ND | Fruity, sweet, almond, nutty |
| 4 | (Z)-2-Methoxycinnamaldehyde | 76760-43-5 | 1421 | 1463 | 2.45 ± 0.35 a | 8.70 ± 1.48 b | Sweet, cinnamon, spicy, oily, woody |
| 5 | 2-Hydroxy Benzaldehyde | 90-02-8 | - | - | ND | 0.91 ± 0.07 | Medicinal |
| Terpenes | |||||||
| 1 | Copaene | 3856-25-5 | 1473 | 1472 | 45.54 ± 20.82 | 36.94 ± 1.61 | Woody |
| 2 | Cubenene | 29837-12-5 | 1405 | 1512 | 7.32 ± 3.06 | ND | Spicy |
| 3 | α-Calacorene | 21391-99-1 | 1410 | 1513 | 6.34 ± 2.62 | 6.19 ± 1.17 | Woody |
| 4 | α-Caryophyllene | 6753-98-6 | 1357 | 1418 | 12.46 ± 1.13 a | 9.38 ± 1.91 b | Sweet, woody, spicy |
| 5 | γ-Curcumene | 451-55-8 | 1494 | 1487 | 0.93 ± 0.36 | 7.48 ± 0.45 | - |
| 6 | β-Bisabolene | 495-61-4 | 1391 | 1485 | 0.78 ± 0.40 | 8.06 ± 1.19 | Balsamic, herbal |
| 8 | α-Muurolene | 10208-80-7 | 1374 | 1471 | 55.82 ± 10.37 a | 26.41 ± 2.34 b | Balsamic, herbal |
| 9 | γ-Muurolene | 30021-74-0 | 1444 | 1444 | 7.63 ± 1.22 | ND | Woody, herbal |
| 10 | Isoledene | 95910-36-4 | 1280 | 1373 | 2.92 ± 0.54 a | 13.60 ± 0.25 b | - |
| 13 | α-Pinene | 7785-70-8 | - | - | 0.46 ± 0.44 a | 1.44 ± 0.90 b | Herbal, spicy |
| 14 | Camphene | 79-92-5 | - | - | ND | 4.85 ± 0.11 | Woody |
| 15 | 1,13-Tetradecadiene | 21964-49-8 | 1454 | 1385 | ND | 3.48 ± 1.57 | - |
| 16 | (E,Z)-α-Farnesene | 1000293-03-2 | 1486 | - | ND | 1.79 ± 0.89 | - |
| 17 | (Z)-1-Methyl-4-(6-methylhept-5-en-2-ylidene)cyclohex-1-ene | 13062-00-5 | 1405 | 1478 | ND | 6.26 ± 0.49 | - |
| 18 | Bicyclo[7.2.0]undec-4-ene,4,11,11-trimethyl-8-methylene-,[1R-(1R*,4Z,9S*)]- | 118-65-0 | 1335 | 1383 | ND | 5.12 ± 0.12 | Woody, spicy |
| 19 | Bicyclo[3.1.1]hept-2-ene,2,6-dimethyl-6-(4-methyl-3-pentenyl)- | 17699-05-7 | 1347 | 1403 | ND | 5.34 ± 0.42 | - |
| 20 | Caryophyllene oxide | 1139-30-6 | 1436 | 1537 | ND | 8.32 ± 1.92 | Woody, sweet spicy |
| 21 | Zonarene | 41929-05-9 | 1386 | - | ND | 8.26 ± 1.26 | - |
| 22 | (+)-Sativene | 3650-28-0 | 1316 | 1396 | 4.29 ± 1.35 a | 2.37 ± 0.38 b | - |
| 23 | (+)Cuparene | 16982-00-6 | 1474 | 1488 | ND | 5.26 ± 0.88 | - |
| 24 | β-Cadinene | 523-47-7 | 1454 | 1472 | 3.88 ± 0.21 a | 8.04 ± 0.28 b | Woody |
| 25 | α-Corocalene | 20129-39-9 | 1459 | 1605 | 2.03 ± 1.09 | ND | - |
| 26 | β-selinene | 17066-67-0 | 1377 | 1436 | 0.51 ± 0.24 | ND | Herbal |
| 27 | (+)-d-Cadinene | 483-76-1 | 1400 | 1497 | 64.46 ± 18.02 a | 34.31 ± 0.56 b | Herbal |
| 28 | α-curcumene | 644-30-4 | 1376 | 1453 | 0.83 ± 0.19 a | 7.07 ± 2.19 b | - |
| 29 | 1H-Cyclopropa[a]naphthalene,1a,2,3,5,6,7,7a,7b-octahydro-1,1,7,7a-tetramethyl-,(1aR,7R,7aR,7bS)- | 17334-55-3 | 1342 | 1407 | ND | 6.78 ± 0.23 | - |
| 30 | 1,2,4-Metheno-1H-indene | 22469-52-9 | 1379 | 1377 | 4.80 ± 1.34 a | 1.11 ± 0.66 b | - |
| Alkanes | |||||||
| 1 | Pentane | 107-83-5 | - | - | 3.94 ± 1.29 a | 6.99 ± 0.72 b | - |
| 2 | Cyclohexane | 499-97-8 | - | - | 1.07 ± 0.95 | ND | - |
| 3 | Cyclopentane | 96-37-7 | - | - | 3.10 ± 2.85 a | 16.79 ± 1.77 b | - |
| 4 | Gossonorol | 92691-77-5 | 1468 | 1625 | ND | 7.35 ± 0.65 | - |
| Esters | |||||||
| 1 | (E)-Dodec-2-en-1-yl propyl carbonate | 1000372-79-9 | 1453 | - | ND | 7.41 ± 0.28 | - |
| Aromatic Hydrocarbons | |||||||
| 1 | O-Eugenol | 579-60-2 | 1304 | 1412 | 0.32 ± 0.06 a | 2.34 ± 0.17 b | Spicy |
| 2 | Phenanthrene,7-ethenyl-1,2 | 1686-67-5 | 1626 | 1884 | ND | 1.16 ± 0.20 | - |
| Phenols | |||||||
| 1 | Cadalin | 483-78-3 | 1488 | 1636 | 1.49 ± 1.47 | 2.60 ± 1.60 | - |
| 2 | (-)-γ-Cadinene | 39029-41-9 | 1394 | 1480 | 2.65 ± 0.62 a | 5.70 ± 0.44 b | Woody |
| 3 | (1R,4aS,8aR)-1-Isopropyl-4,7-dimethyl-1,2,4a,5,6,8a-hexahydronaphthalene | 20085-19-2 | 1374 | 1433 | 1.52 ± 0.78 | 1.40 ± 0.88 | - |
| 4 | 1-Isopropyl-4,7-dimethyl-1,2,3,5,6,8a-hexahydronaphthalene | 16729-01-4 | 1400 | - | 31.20 ± 1.24 a | 15.63 ± 1.52 b | - |
| 5 | Naphthalene,1,2,3,4,4a,7-hexahydro-1,6-dimethyl-4-(1-methylethyl)- | 16728-99-7 | 1463 | 1515 | ND | 2.53 ± 0.58 | - |
| 6 | 4-Isopropyl-6-methyl-1-methylene-1,2,3,4-tetrahydronaphthalene | 637-69-4 | 1112 | 1152 | ND | 3.54 ± 0.11 | Sweet |
| Ketones | |||||||
| 1 | 8-Isopropyl-1,5-dimethyltricyclo[4.4.0.02,7]dec-4-en-3-one | 1209-91-2 | 1489 | 1687 | 1.08 ± 0.71 | 1.01 ± 0.5 | - |
| Others | |||||||
| 1 | 10,11-Epoxycalamenene | 143785-42-6 | 1380 | 1491 | 0.53 ± 0.31 a | 1.22 ± 0.76 b | - |
| 2 | 2-[5-(4-Chlorophenyl)-1H-1,2,4-triazol-3-yl]pyrazine | 1000387-00-3 | 1683 | - | ND | 0.61 ± 0.07 | - |
| Receptors | Ligand | Hydrophobic Interactions | Hydrogen Bonds | Binding Energy (kcal/mol) |
|---|---|---|---|---|
| OR1A1 | Cinnamaldehyde | Asn84, Glu24, Phe177, Val17, Gly16, Lys90, Met81, His85, Leu14 | - | −4.39 |
| α-Caryophyllene | Ala64, Phe61, Ile49, Asn57, Pro138, His56, Leu55, Pro58 | - | −5.56 | |
| Borneol | Ile181, His159, Tyr258, Phe206, Val203, Ile105, Met199, Asn155 | Gly202, Asn109 | −5.01 | |
| Benzaldehyde | Gly16, Met81, Val17, Leu14, His85, Glu24, Phe177 | Asn84 | −4.24 | |
| Nerolidol | Ile37, Ile40, Pro36, Gly41, Leu299, Ser289, Leu290, Phe286 | Pro285 | −3.80 | |
| α-Pinene | Ile181, His159, Ile105, Asn109, Val203, Tyr258, Asn155, Gly202 | - | −5.38 | |
| 2-Hydroxy Benzaldehyde | Asp180, Met104, Ile105, Gly108, Tyr258 | Tyr276, Tyr178 | −3.77 | |
| OR1A2 | Cinnamaldehyde | Asn24, Phe27, Val17, Lys90, Phe177, Leu14, Gly16, Val81, Phe31, His85, Phe28 | Asn84 | −4.28 |
| α-Caryophyllene | Ile37, Thr40, Leu44, Phe286, Leu290, Leu299, Ser289, Pro285 | - | −5.28 | |
| Borneol | Tyr258, Ile105, Val203, Lys109, Gly202, Ile181, Met199 | - | −5.04 | |
| Benzaldehyde | Gly16, Phe177, Leu14, Asn84, Val81, Asn24 | Val17 | −4.06 | |
| Nerolidol | Arg29, Asn292, Ile287, Tyr288, Cys238 | Thr239, Ser242, Arg122 | −3.78 | |
| α-Pinene | Gly202, Lys109, Ala108, Ile105, Val203, Tyr258 | - | −5.47 | |
| 2-Hydroxy Benzaldehyde | Phe206, Tyr276, Thr254, Ala108, Ile105, Tyr258 | Tyr178 | −3.53 | |
| OR2W1 | Cinnamaldehyde | Ser109, Gly108, Tyr104, Phe73, Tyr278, Phe251, Ile255, Tyr259, Met105 | - | −3.98 |
| α-Caryophyllene | Phe200, Glu196, Tyr259, Pro192, Asn264, Met258, Gly263, Met197 | - | −5.93 | |
| Borneol | Leu181, Val199, Met258, Pro182, Tyr259, Asn264 | Glu196 | −4.92 | |
| Benzaldehyde | Ile255, Met105, Gly108, Phe251, Tyr104, Ser109, Phe73 | - | −3.98 | |
| Nerolidol | Glu196, Phe200, Met197, Gln261, Pro262, Tyr259, Pro182, Met258, Val185, Asn264, Leu181 | Gly263 | −4.41 | |
| α-Pinene | Cys112, Ile206, Tyr259, Val207, Leu159, Met105, Ser109, Tyr104, Ile255 | - | −5.25 | |
| 2-Hydroxy Benzaldehyde | Phe73, Gly108, Cys108, Cys112, Ser109, Met105, Ile235 | Tyr104 | −3.81 | |
| OR1D2 | Cinnamaldehyde | Gly203, Leu199, Leu255, Phe207, Tyr259 | Tyr182 | −3.49 |
| α-Caryophyllene | Phe207, Leu199, Tyr182, Ile200, Tyr259, His196, Tyr252 | - | −6.29 | |
| Borneol | Tyr259, Leu260, Tyr252, Leu255, Phe207 | Cys256 | −4.84 | |
| Benzaldehyde | Gly203, Cys204, Phe207, Tyr259, Leu199 | Tyr182 | −3.54 | |
| Nerolidol | Leu260, Tyr155, Gly203, Phe207, Leu255, Tyr252, Tyr259, Leu208, Cys256 | - | −4.49 | |
| α-Pinene | Phe207, Tyr252, Tyr259, Cys256, Leu255 | - | −5.14 | |
| 2-Hydroxy Benzaldehyde | Cys204, Tyr259, Gly203, Phe207, Leu199, Ile200 | Tyr182 | −3.26 | |
| OR5M3 | Cinnamaldehyde | Tyr257, Ala201, Gly202, Leu253, Tyr250, Ile254, Phe205 | - | −3.58 |
| α-Caryophyllene | Ser265, Pro261, Met256, Arg259, Tyr257, Val266, Asn173, Pro181 | - | −5.86 | |
| Borneol | Lys270, Gly269, Met256, Pro181, Pro180, His174 | Val266 | −4.36 | |
| Benzaldehyde | His107, Val106, Phe102, Ala201 | Tyr257 | −3.54 | |
| Nerolidol | Tyr257, Pro261, Pro181, Val266, Ser265, Gly269 | Arg259, Met256 | −4.26 | |
| α-Pinene | Phe205, Tyr250, Gly202, Thr206, Tyr257, Leu253, Ile254 | - | −4.54 | |
| 2-Hydroxy Benzaldehyde | Phe102, His107, Met197, Tyr257, Asp179 | - | −3.23 | |
| OR5AC2 | Cinnamaldehyde | Thr242, Met61, Leu65, Tyr292, Arg295, Ile291, Ser241, Ala245 | Asn296 | −3.48 |
| α-Caryophyllene | Leu257, Tyr254, Gln209, Ile258, Phe202, Tyr261, Gly205 | - | −6.98 | |
| Borneol | His157, Gly205, Ile208, Ala110, Gln209 | Thr111, Ala107 | −4.51 | |
| Benzaldehyde | Leu257, Gln209, Tyr254, Ile258, Tyr261 | - | −3.51 | |
| Nerolidol | Ile201, Gly205, Val262, Tyr261, Leu257, Cys114, Aln110, Gln209, Thr111 | Phe202 | −4.17 | |
| α-Pinene | Gly43, Leu50, Ser293, Leu294, Met300, Val299, Leu303, Gly46, Leu47, Pro289 | - | −4.69 | |
| 2-Hydroxy Benzaldehyde | Ile258, Gly205, Tyr261, Leu257 | Gln209 | −3.26 | |
| TRPA1 | Cinnamaldehyde | Gln691, Thr684, Asn687, Phe612, Lys620, Thr624, Ala688 | Cys621 | −4.13 |
| α-Caryophyllene | Leu609, Lys610, His614, Phe612, Cys665, Cys621, Ile623 | - | −4.91 | |
| Borneol | Lys620, Phe612, Cys621, Ser613 | His614, Ser616 | −4.32 | |
| Benzaldehyde | Cys621, Cys665, Tyr662, Ile623, Lys610, Leu609, Phe612 | - | −3.86 | |
| Nerolidol | Phe612, Lys620, Thr684, Ala688, Glu628, Thr624, Cys621, His614 | Asn692, Glu691 | −5.16 | |
| α-Pinene | Lys610, Phe612, Leu609 | - | −4.32 | |
| 2-Hydroxy Benzaldehyde | Leu609, Lys661, Cys621, Phe612, Lys610 | - | −3.89 | |
| TRPV1 | Cinnamaldehyde | Tyr511, Leu515, Leu553, Ser512, Ala566, Tyr554, Gln700, Gly563, Val567, Glu570 | Thr556, Arg557 | −6.17 |
| α-Caryophyllene | Ser510, Phe496, Ile493, Phe517, Glu513, Gly492, Ile514, Tyr495 | - | −7.51 | |
| Borneol | Ile514, Phe496, Leu506, Phe517 | Gly492 | −5.82 | |
| Benzaldehyde | Tyr444, Phe488, Tyr441, Val440, Asn437, Tyr487 | Tyr555 | −5.23 | |
| Nerolidol | Phe496, Leu503, Gly492, Phe517, Tyr495, Ile514 | - | −5.94 | |
| α-Pinene | Glu513, Phe517, Phe496, Leu506, Ile514, Gly492 | - | −6.23 | |
| 2-Hydroxy Benzaldehyde | Tyr495, Glu513, Ile514, Gly492, Phe496, Pro501, Leu506 | Ser510 | −5.37 |
Disclaimer/Publisher’s Note: The statements, opinions and data contained in all publications are solely those of the individual author(s) and contributor(s) and not of MDPI and/or the editor(s). MDPI and/or the editor(s) disclaim responsibility for any injury to people or property resulting from any ideas, methods, instructions or products referred to in the content. |
© 2025 by the authors. Licensee MDPI, Basel, Switzerland. This article is an open access article distributed under the terms and conditions of the Creative Commons Attribution (CC BY) license (https://creativecommons.org/licenses/by/4.0/).
Share and Cite
Huang, Y.; Wang, W.; Xin, X.; Yang, S.; Bai, W.; Zhao, W.; Ren, W.; Zhang, M.; Hao, L. Compounds of Essential Oils from Different Parts of Cinnamomum cassia and the Perception Mechanism of Their Characteristic Flavors. Foods 2025, 14, 3570. https://doi.org/10.3390/foods14203570
Huang Y, Wang W, Xin X, Yang S, Bai W, Zhao W, Ren W, Zhang M, Hao L. Compounds of Essential Oils from Different Parts of Cinnamomum cassia and the Perception Mechanism of Their Characteristic Flavors. Foods. 2025; 14(20):3570. https://doi.org/10.3390/foods14203570
Chicago/Turabian StyleHuang, Yuhua, Wei Wang, Xuan Xin, Shanghua Yang, Weidong Bai, Wenhong Zhao, Wenbin Ren, Mengmeng Zhang, and Lisha Hao. 2025. "Compounds of Essential Oils from Different Parts of Cinnamomum cassia and the Perception Mechanism of Their Characteristic Flavors" Foods 14, no. 20: 3570. https://doi.org/10.3390/foods14203570
APA StyleHuang, Y., Wang, W., Xin, X., Yang, S., Bai, W., Zhao, W., Ren, W., Zhang, M., & Hao, L. (2025). Compounds of Essential Oils from Different Parts of Cinnamomum cassia and the Perception Mechanism of Their Characteristic Flavors. Foods, 14(20), 3570. https://doi.org/10.3390/foods14203570

