Next Article in Journal
Clonal Spread and Genetic Mechanisms Underpinning Ciprofloxacin Resistance in Salmonella enteritidis
Previous Article in Journal
Profiles of Killer Systems and Volatile Organic Compounds of Rowanberry and Rosehip-Inhabiting Yeasts Substantiate Implications for Biocontrol
 
 
Font Type:
Arial Georgia Verdana
Font Size:
Aa Aa Aa
Line Spacing:
Column Width:
Background:
Article

Identification of Oligopeptides in the Distillates from Various Rounds of Soy Sauce-Flavored Baijiu and Their Effect on the Ester–Acid–Alcohol Profile in Baijiu

1
College of Food and Chemical Engineering, Shaoyang University, Shaoshui Road, Shaoyang 422000, China
2
Hunan Province Key Laboratory of New Technology and Application of Ecological Baijiu Production, Shaoyang University, Shaoshui Road, Shaoyang 422000, China
*
Author to whom correspondence should be addressed.
Foods 2025, 14(2), 287; https://doi.org/10.3390/foods14020287
Submission received: 6 December 2024 / Revised: 28 December 2024 / Accepted: 6 January 2025 / Published: 16 January 2025
(This article belongs to the Section Food Physics and (Bio)Chemistry)

Abstract

Endogenous peptides in Baijiu have primarily focused on finished liquor research, with limited attention given to the peptides in base liquor prior to blending. Liquid chromatography–tandem mass spectrometry (LC-MS) was employed to identify endogenous peptides in the distillates from the first to seventh rounds of soy sauce-flavored Baijiu. Two hundred and five oligopeptides were identified from these distillates, all of which had molecular weights below 1000 Da and were composed of amino acid residues associated with flavor (sweet, sour, and bitter) and biological activity. Furthermore, full-wavelength scanning, content determination of the main compounds, and molecular docking were performed to analyze these oligopeptides’ effect on the ester–acid–alcohol profile in Baijiu. This determination revealed a negative correlation between the peptide content and total ester content (r = −0.691), as well as the total acid content (r = −0.323), and a highly significant negative correlation with ethanol content (r = −0.916). Notably, the screened peptides (TRH, YHY, RQTQ, PLDLTSFVLHEAI, KHVS, LPQRHRMVYSLL, and NEWH) had specific interactions with the major flavor substances via hydrogen bonds, including esters (ethyl acetate, ethyl butanoate, ethyl hexanoate, and ethyl lactate), acids (acetate acid, butanoate acid, hexanoate acid, lactate acid), and alcohols (ethanol, 1-propanol, 1-butanol, and 1-hexanol). These findings elucidate the distribution and dynamic changes of endogenous peptides in the distillates from various rounds of soy sauce-flavored Baijiu, providing a theoretical foundation for further investigation into their interaction mechanisms associated with flavor compounds.

1. Introduction

Baijiu is one of China’s traditional distilled alcoholic beverages, produced from a mixture of grains and a fermentation agent prepared through a specialized process. Based on its aroma and flavor profiles, Baijiu is categorized into several distinct aroma types. Among these, the soy sauce-flavored Baijiu is notable for its unique production process. This variety is primarily crafted using sorghum as the main ingredient, while the saccharification and fermentation agents are derived from wheat, which serves as the culture medium during their preparation [1]. The production of Baijiu involves a highly intricate process, particularly for the soy sauce aroma style. This variety requires sorghum as the primary raw material and involves an initial fermentation and distillation step, followed by repeated cycles of fermentation and distillation, totaling eight distillations. The final product is derived by blending the liquors obtained from the last seven distillations in specific proportions. These seven distillation cycles are referred to as the first through seventh rounds of liquor [2].
In recent years, research on Baijiu has primarily focused on characterizing bacterial communities and conducting preliminary investigations into the formation mechanisms of flavor compounds [3], as well as identifying volatile components. However, relatively little attention has been given to non-volatile substances. The primary non-volatile compounds reported in Baijiu include amino acids, reducing sugars, higher fatty acids, polyols, minerals, vitamins, and peptides [4]. Peptides extracted from Baijiu exhibit a range of metabolic and physiological regulatory functions, including antimicrobial, anticancer, antioxidant, and antihypertensive activities [5]. A novel tetrapeptide has been identified, which exerts vasodilatory effects in angiotensin I-stimulated endothelial cells through the eNOS and END1 pathways [6]. A distinct advantage of these peptides is their superior digestibility and bioavailability compared to other flavor-related compounds.
In addition, endogenous oligopeptides in Baijiu can interact with aroma or odor components, resulting in changes to the volatilization properties of the latter and maintaining aroma, changing flavor type, and covering odor [7,8,9]. The tetrapeptide Asp-Arg-Ala-Arg (DRAR), identified in sesame-flavored Baijiu, was found to inhibit the volatilization of aromatic compounds at concentrations ranging from 10 to 1000 μg/L, with inhibition levels ranging from 0.09% to 39.2%. Notably, DRAR exhibited stronger inhibitory effects on esters and alcohols [7]. The peptide Ala-Lis-Arg-Ala (AKRA) in sesame-flavored Baijiu interacts with p-cresol via hydrogen bonding to form an AKRA-p-cresol complex, thereby reducing the headspace concentration of phenolic compounds [8]. It has been found that the cyclic peptide digitonin in strongly flavored Chinese Baijiu selectively influences the volatilization of aromatic compounds, effectively inhibiting the volatilization of phenolic compounds at a concentration of 160 μg/L, with an inhibition rate of 36–48% (p < 0.05) [9].
However, research on endogenous peptides in soy sauce-flavored Baijiu remains limited. Most studies have focused primarily on the investigation of endogenous peptides in finished liquor, with less attention given to the entire production process. Furthermore, no studies have analyzed the changes in peptides derived from different distillation rounds. As a result, the mechanisms underlying their formation during the distillation process remain unclear, hindering efforts to optimize peptide concentrations in subsequent blending stages. This study primarily focuses on the identification of endogenous peptides in different distillation rounds of soy sauce-flavored Baijiu, and it further analyzes the changes in the levels of peptides, esters, acids, and alcohols and the correlations between these components. The findings provide valuable insights into the variations in the content of peptides, esters, acids, and alcohols in soy sauce-flavored Baijiu. These results offer a useful reference for further studies on the production mechanism of endogenous peptides involved in Baijiu fermentation.

2. Materials and Methods

2.1. Chemicals and Reagents

Methanol and acetonitrile (99% purity) were purchased from Aladdin Co., Ltd. (Shanghai, China). All standards, including lactic acid, propionic acid, caproic acid, ethanol, methanol, amyl alcohol, n-propanol, ethyl lactate, ethyl acetate, and ethyl formate, were obtained from Sigma-Aldrich (St. Louis, MO, USA). All other chemicals and reagents used in this study were of analytical grade and were purchased from Sinopharm Chemical Reagent Co., Ltd. (Beijing, China).

2.2. Preparation of Basic Liquor from Different Distillation Rounds of Soy Sauce-Flavored Baijiu

Liquors were collected during seven distillation rounds from Xiangjiao Brewing Ltd. (Shaoyang, China) in accordance with the process for soy sauce-flavored Baijiu. Each round of distillation lasted 50 min, and the liquors were sampled with distillations from 5 to 20 min and had an ethanol content ranging from 52 to 55% (v/v) and a yield of 85% (v/v). Each sample was analyzed in triplicate, and the collected liquors were sealed and stored at 4 °C until further analysis.
As described by Zhang et al. [9], a 100 mL liquor sample was freeze-dried. The resulting freeze-dried powder was then processed using a 10 kDa Millipore ultrafiltration tube (15 mL, Millipore, Billerica, MA, USA) according to the manufacturer’s instructions. These filtrates were demineralized using an Empore solid-phase extraction column C18 (7 mm I.D., 3 mL, Sigma-Aldrich, St. Louis, MO, USA), which was pre-equilibrated using 40 mL of 10% acetonitrile under normal pressure. After washing with 5 mL of 10% acetonitrile, the peptide fractions were eluted with 5 mL of 70% acetonitrile. The eluents were evaporated in a vacuum concentration system to remove acetonitrile. The peptide mixture obtained was subsequently freeze-dried using a vacuum centrifugation concentrator (Thermo Fisher Scientific, Waltham, MA, USA).

2.3. Separation of Peptides from Basic Liquor of Soy Sauce-Flavored Baijiu

As described by Zhang et al. [9], the separation of peptides was carried out using an Easy nLC HPLC system (ThermoFisher Scientific, Waltham, MA, USA), which employs a nanoliter flow rate. A 40 µL sample of the freeze-dried, 0.1% TFA redissolved soy sauce-flavored Baijiu was applied to a Zorbax 300SBC18 peptide trap (15 cm length, 75 µm inner diameter, Agilent Technologies, Wilmington, DE, USA) via an automatic sampler. The peptides were separated using a C18 column (75 µm × 150 mm, Column Technology Inc., Fremont, CA, USA) at a flow rate of 250 nL/min. The column was equilibrated with 95% liquid phase A. The gradient for the mobile phase was as follows: from 0 to 50 min, the B phase increased linearly from 4% to 50%; from 50 to 54 min, the B phase increased linearly from 50% to 100% from 54 to 60 min, and the B phase was maintained at 100%. Phase A was a 0.1% formic acid aqueous solution, and phase B was a 0.1% formic acid acetonitrile aqueous solution (84% acetonitrile).

2.4. Identification of Peptides from Basic Liquor of Soy Sauce-Flavored Baijiu

The peptide fraction was identified using mass spectrometry with a Q Exactive mass spectrometer (Thermo Fisher Scientific, Waltham, MA, USA) [10]. The analysis duration was 60 min. The detection method employed a positive ion mode, with a parent ion scanning range of 300–1800 m/z. The primary mass spectrum resolution was set to 70,000 (at m/z 200), with an automatic gain control (AGC) target of 1e6. The maximum ion trap (IT) value was set to 10 ms, and only one scan range was performed. Dynamic exclusion was set to 20.0 s. The mass-to-charge ratios of peptides and their fragments were collected in the following manner: 10 fragment spectra (MS2 scans) were recorded after each full scan. The MS2 activation type was set to high-energy collision dissociation (HCD), with an isolation window of 1.6 m/z. The secondary mass spectrometry resolution was 17,500 (at m/z 200), with one microscan. The maximum IT value was 60 ms, and the normalized collision energy was set to 27 eV. The underfill ratio was maintained at 0.1%.

2.5. Full-Wavelength Scanning

As described by Zhang et al. [11], full-wavelength scanning was performed using an ultraviolet/visible spectrophotometer (UV2700; Shimadzu, Nakagyo-ku, Kyoto, Japan). Lactic acid, propionic acid, caproic acid, ethanol, methanol, amyl alcohol, n-propanol, ethyl lactate, ethyl acetate, and ethyl formate were dissolved in a 50% v/v ethanol/aqueous solution at a concentration of 10 µL/mL. Both the standard solutions and samples were scanned across the full-wavelength range, with a scanning range from 185 to 1400 nm. A 750 µL sample was aspirated into a 5 mm diameter test tube. After full-wavelength scanning, the maximum absorption values of characteristic peaks corresponding to acids, esters, and peptides (185–200 nm, 200–220 nm, 220–250 nm, and 250–300 nm) were analyzed.

2.6. Determination of the Main Chemical Indices of the Collected Liquor

The peptide concentration in the collected liquors was determined using the Coomassie brilliant blue staining method [12]. Briefly, the sample was concentrated using a rotary evaporator (R100, Buchi, Shanghai, China), and 500 µL of the liquor concentrate was added to 2.5 mL of Coomassie Brilliant Blue solution. The mixture was shaken well and allowed to stand for 5 min, and the absorbance was measured at 595 nm using an ultraviolet/visible spectrophotometer (UV2700; Shimadzu, Nakagyo-ku, Kyoto, Japan) to calculate the peptide concentration.
The contents of total acid and total ester were determined by acid–base titration [13,14]. A 50 mL aliquot of the liquor was placed in a conical flask, and two drops of phenolphthalein indicator (10 g/L) were added. The acid in the sample was neutralized using a 0.1 mol/L sodium hydroxide standard solution. Titration was completed when the solution turned pink, and the volume of sodium hydroxide required was recorded to calculate the total acid content.
For the determination of the total ester content, 25 mL of excess sodium hydroxide was added to the sample, mixed thoroughly, and the mixture was refluxed in a boiling water bath. After cooling for 30 min, the sample was titrated with 0.1 mol/L sulfuric acid standard solution. The endpoint was reached when the solution changed from faint red to colorless. The volume of sulfuric acid required for titration was recorded, and the total ester content was calculated.
The above determinations were performed in triplicate, and the average values were used. Ethanol content in the different rounds of soy sauce-flavored Baijiu was measured using an electronic liquid densimeter (BHOM-SJ04, Shijiazhuang Baiheng General Instrument Manufacturing Ltd., Shijiazhuang, China).

2.7. Molecular Docking

The 3D structure of the peptides and the main flavor substances were drawn using ChemBioDraw 14.0 (OriginLab Co., Ltd. CambridgeSoft, Cambridge, MA, USA) and converted into a pdb file. AutoDock Tools, AutoGrid, and AutoDock modules in the AutoDock 4.2.6 software were used to simulate molecular docking between the peptides and the main flavor substances [11].

2.8. Statistical Analysis

All data were analyzed using Statistical Product and Service Solutions (SPSS, version 21.0, IBM, Armonk, NY, USA). The least significant difference (LSD) range test was applied to determine significant differences (p < 0.05). Spearman’s rank correlation coefficient was used for correlation analysis, and SPSS software was employed to examine the relationship between peptide accumulation and the volatilization of main flavor substances across the different distillation rounds of liquor.

3. Results and Discussion

3.1. Structural Characterization of Peptides in the Distillates from Various Rounds Soy Sauce-Flavored Baijiu

The amino acid sequences of peptides in the distillates from the first to seventh rounds of soy sauce-flavored Baijiu were identified using LC-MS in combination with de novo sequencing. A total of 46 peptides were identified in the first round of soy sauce-flavored Baijiu, with the identification results presented in Table 1. In the second round, 35 peptides were identified (Table 2), while 40 peptides were identified in the third round (Table 3). In the fourth round, 19 peptides were detected (Table 4), and 18 peptides were identified in the fifth round (Table 5). The sixth round contained 19 peptides (Table 6), and the seventh round contained 28 peptides (Table 7).
Based on the confidence score, peak area, and retention time, representative peptide structures with high confidence, large peak areas, and short retention times were selected. The identified peptides from the first to seventh rounds include the following: Thr-Arg-His (TRH, m/z: 412.22), Tyr-His-Tyr (YHY, m/z: 481.20), Arg-Gln-Thr-Gln (RQTQ, m/z: 531.28), Pro-Leu-Asp-Leu-Thr-Ser-Phe-Val-Leu-His-Glu-Ala-Ile (PLDLTSFVLHEAI, m/z: 1453.78), Lys-His-Val-Ser (KHVS, m/z: 469.27), Leu-Pro-Gln-Arg-His-Arg-Met-Val-Tyr-Ser-Leu-Leu (LPQRHRMVYSLL, m/z: 1511.84), and Asn-Glu-Trp-His (NEWH, m/z: 584.23), which, to our best knowledge, has not been reported. These peptides were different from the oligopeptides found in other flavored Baijiu, which contain some amino acids related to biological activity, such as Gln-Gly-Val-Pro (QGVP) from sesame-flavored Baijiu [6] and DRAR [7] and AKRA [8] in sesame-flavored Baijiu. It has been reported that hydrophobic amino acid residues frequently appear in oligopeptides derived from Baijiu related to its flavor. The total ion chromatograms for the first to seventh rounds and their corresponding mass spectra were shown in Figure S1. Moreover, as shown in Table S1, KHVS was detected in both the first and second rounds of soy sauce-flavored Baijiu, while NEWH was detected in both the first and third rounds.
Based on the amino acid sequences of peptides collected from different rounds, it was observed that oligopeptides predominated in all rounds of soy sauce-flavored Baijiu. Peptides isolated from the first to fourth rounds primarily consisted of 2 to 10 amino acids, while peptides from the fifth to seventh rounds were mostly composed of 2 to 5 amino acids (Figure 1A). The molecular weights of peptides from the first to third rounds generally fell below 1000 Da, while those from the fourth round ranged between 500 and 1000 Da. In contrast, peptides from the sixth and seventh rounds mostly had molecular weights below 500 Da (Figure 1B). The retention times of peptides across all rounds were mainly between 52 and 65 min, with an increasing number of peptides detected as the analysis progressed (Figure 1C). Furthermore, there was a higher prevalence of polar and basic amino acids in the peptides from the first to seventh rounds (Figure 1D).
Specific amino acids, such as Ala, Gly, Leu, Glu, Lys, Pro, Arg, and Val, have been reported to positively influence the quality of liquor [7,8]. These amino acids, including Ala, Gly, Leu, Glu, Pro, Arg, Thr, and Val, are also associated with various taste profiles, such as sweet, sour, and bitter [15]. Additionally, key amino acids with known biological activity, including Ala, Leu, Glu, Pro, Arg, Lys, Thr, and Val, have been identified in previous studies [16,17,18]. As shown in Figure 1E, among the amino acids influencing liquor quality, Lys, Leu, Pro, and Gly were found in relatively high proportions in the first round of soy sauce-flavored Baijiu. In the second round, Gly, Arg, Leu, Ala, Val, and Pro were more prevalent. Gly, Leu, Pro, and Val were commonly found in the third round, while Gly, Arg, Leu, Glu, and Val were more prominent in the fourth round. In the fifth round, His, Lys, Leu, Glu, Val, Pro, and Arg were more common. The sixth round showed a higher presence of His, Leu, Asp, Val, and Arg, while His, Leu, Glu, Val, and Arg were more prevalent in the seventh round.
Umami is a highly desirable taste, primarily induced via glutamic acid. In Baijiu, umami substances are mainly derived from amino acids, which are broken down from proteins and contribute to a pleasant, sweet taste. Increasing the amino acid content in liquor can enhance its quality. The type, content, and proportion of amino acids play a significant role in shaping the flavor of liquor. While many amino acids impart a primarily umami flavor, some also contribute bitter or salty notes. In Baijiu, these amino acids combine with other trace compounds to evolve, forming a distinctive, light, and elegant flavor profile characterized by a clean and delicate mouthfeel. This interaction enhances the overall harmony and fullness of the liquor’s body. Among the amino acids, Ala, Gly, Asp, Pro, Thr, and Ser are associated with sweetness, while Leu, Val, Pro, Arg, Try, Met, and Phe are linked to bitterness. As shown in Figure 1F, among the flavor-related amino acids, Leu, Pro, and Gly were found in relatively high proportions in the first round of soy sauce-flavored Baijiu. In the second round, Gly, Arg, Leu, Ala, Val, and Pro were more prevalent. In the third round, Gly, Leu, Pro, Thr, and Val dominated. In the fourth round, Gly, Ser, Leu, Glu, Arg, Thr, and Val were more common. The fifth round was characterized by a higher presence of Leu, Glu, Val, Pro, and Arg. In the sixth round, Ala, Leu, Asp, Val, Arg, Try, and Phe were more prominent. Finally, in the seventh round, Met, Ala, Leu, Glu, Val, Arg, Thr, Try, and Phe were more abundant. Additionally, the first two rounds of liquor exhibited a sour and astringent taste, while the third round began to show a slight balance of sourness and sweetness. The sixth round was characterized by a subtle sweetness and bitterness, and the seventh round displayed a mild sour and bitter profile. The experimental results also revealed significant differences in the flavor amino acid composition across the first to seventh rounds of soy sauce-flavored Baijiu. This highlights the importance of exploring the different endogenous peptides that contribute to the distinct flavor profile of the liquor.
As shown in Figure 1G, among the amino acids reported to have biological activity, Leu, Proline, Gly, and Try make up a relatively large proportion in the first round of soy sauce-flavored Baijiu. In the second round, Gly, Tyr, Leu, Ala, Val, and Pro were more prevalent. In the third round, Gly, Leu, Pro, and Val were more commonly found. The fourth round was characterized by a higher presence of Gly, Ser, Leu, Thr, and Val. In the fifth round, Leu, His, Val, Pro, and Arg were more abundant. The sixth round showed a greater proportion of His, Tyr, Ala, Leu, Asp, Val, Arg, Try, and Phe. Finally, in the seventh round, Met, Ala, Leu, His, Val, Try, and Phe were more prevalent. These findings indicated that there was a higher diversity of amino acids with biological activity in the different rounds of soy sauce-flavored Baijiu, with leucine being particularly abundant across all rounds.

3.2. Correlation Analysis of Peptides Derived from Different Distillation Rounds and Main Components

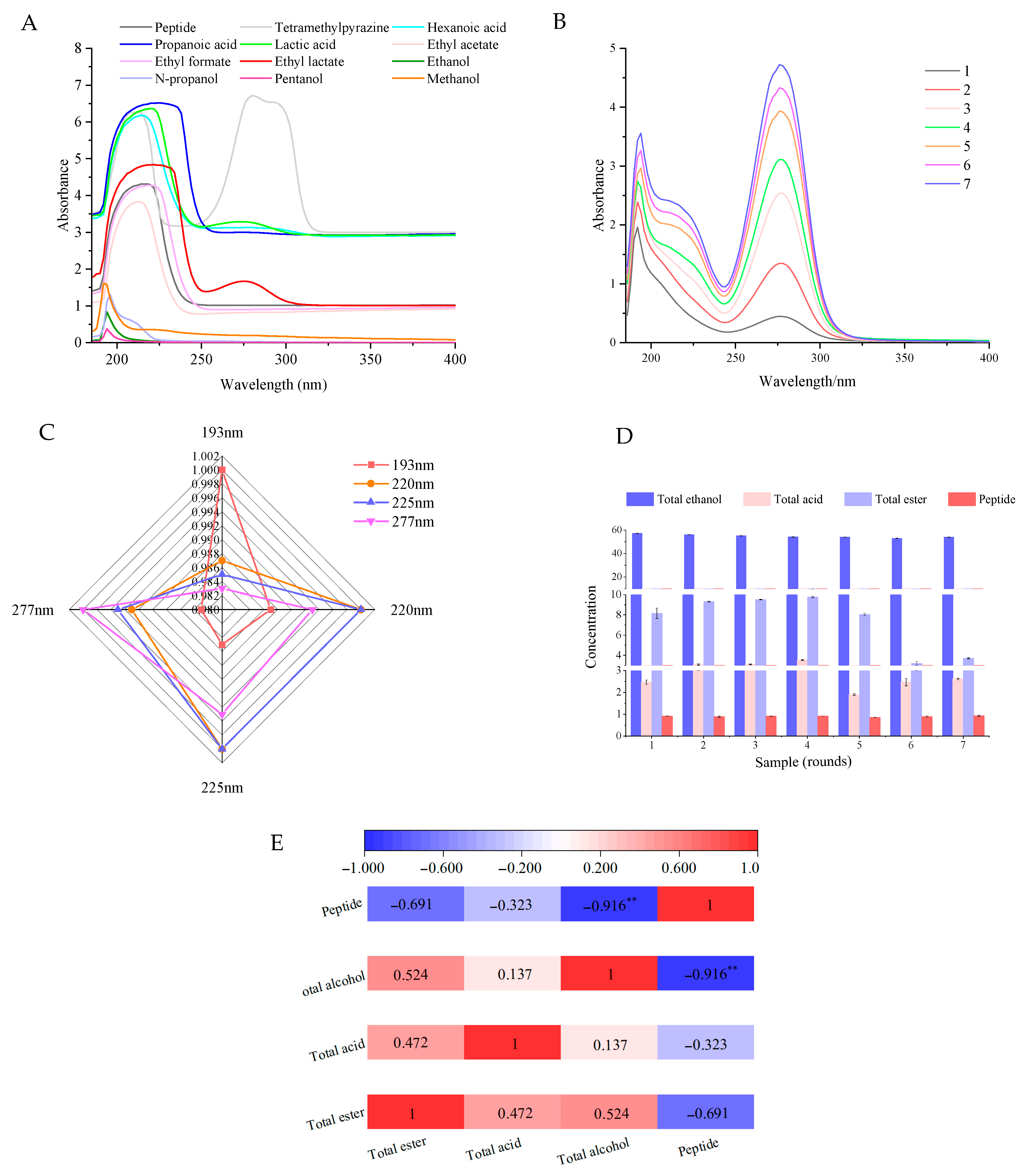
The main components in liquor are alcohols, esters, and acids [19]. Previous studies have performed full-wavelength scans of key flavor substances, such as alcohols, acids, and esters. As shown in Figure 2A, alcohols (ethanol, methanol, n-butanol, and n-propanol) exhibit characteristic peaks within the 185–200 nm range, while acids and 2,3,5,6-tetramethylpyrazine display distinct peaks at 200–220 nm, 220–250 nm, and 250–300 nm, respectively [20,21,22]. Peptide substances are known to exhibit characteristic peaks in the 200–220 nm range [23], while esters typically show peaks between 250 and 300 nm.
Full-wavelength scanning of the different rounds of soy sauce-flavored Baijiu revealed significant differences in the absorption profiles across the 185–200 nm, 200–220 nm, 220–250 nm, and 250–300 nm regions (Figure 2B). The correlation analysis of the peak intensities across these four wavelength segments for liquor samples from different rounds was presented in Figure 2C. The maximum absorption values at 193 nm and 220 nm exhibited a strong positive correlation (r = 0.987), indicating a close relationship between these wavelengths. Similarly, absorption peaks at 225 nm (r = 0.985) and 277 nm (r = 0.983) showed a significant positive correlation. Additionally, the absorption peak at 225 nm was positively correlated with those at 220 nm (r = 1) and 277 nm (r = 0.995). A strong correlation was also observed between the absorption values at 220 nm and 277 nm (r = 0.993).
The contents of peptide, total acid, total ester, and ethanol in different rounds of soy sauce-flavored Baijiu were tested, and their correlations were analyzed. As shown in Figure 2D, the total ester content in the first to fourth rounds of soy sauce-flavored Baijiu increased from 8.16 g/L to 9.77 g/L and then decreased to 3.19 g/L. The seventh round showed a slight increase to 3.70 g/L. The total acid content also increased from 2.47 g/L to 3.53 g/L in the first to fourth rounds and then decreased to 1.90 g/L in the fifth round, and increased to 2.47 g/L in the sixth and 2.62 g/L in the seventh rounds. The ethanol content showed an overall downward trend from 57.1% (v/v) to 52.9% (v/v), rising to 53.9% (v/v) in the seventh round. The peptide concentration in the different rounds of soy sauce-flavored Baijiu showed fluctuating changes. It first decreased in the first to seventh rounds, then increased, then decreased again, and finally increased in the seventh round to reach the maximum value of 0.93 mg/mL. In general, the peptide content in different rounds of soy sauce-flavored Baijiu did not differ significantly, but the content was highest in the first and seventh rounds.
As shown in Figure 2E, the contents of total ester and total acid (r = 0.472) and alcohol (r = 0.524) were positively correlated with each other, while the contents of total ester and peptide were negatively correlated (r = −0.691). A positive correlation was observed between total acid content and alcohol content (r = 0.137), whereas a negative correlation was found between total acid content and peptide content (r = −0.323). There was a significant negative correlation between peptide content and ethanol content (r = −0.916, p < 0.01). These results suggest that the correlation between peptide content and alcohol content is the strongest among the various components in the different rounds of soy sauce-flavored Baijiu. This may be attributed to the large differences in acidity, temperature, and microbial content in the fermented grains during different rounds of fermentation [22,23], which in turn affect various indices in distilled soy sauce-flavored Baijiu.

3.3. Interaction of Peptides Derived from Different Distillation Rounds and Main Components

Seven representative peptides were selected as receptors, while flavor substances were used as ligands for a one-to-one molecular docking analysis. The results revealed that the torsion energy of each peptide remained constant when interacting with the same flavor substance (Figure 3 and Table S2). Based on these observations, the maximum and minimum binding energy values were highlighted for comparison. Among the findings, the peptide PLDLTSFVLHEAI exhibited the highest binding energy with alcohols and esters, while KHVS showed the strongest binding with acetic acid, butyric acid, and caproic acid, and TRH demonstrated the highest binding energy with lactic acid. The binding energy of alcohols with PLDLTSFVLHEAI ranged from −1.89 to −2.30 kcal/mol, while esters ranged from −2.31 to −2.65 kcal/mol. For acids, binding energy values ranged from −3.12 to −3.19 kcal/mol with KHVS or TRH.
The van der Waals, hydrogen bond, and desolvation energy (Vdw-Hb-Desolv energy) contributed favorably to binding (negative values), while electrostatic energy was generally conducive to binding but occasionally unfavorable (positive values). Torsion energy, however, consistently hindered binding. For alcohols and esters binding with PLDLTSFVLHEAI, the Vdw-Hb-Desolv energy ranged from −2.16 to −3.74 kcal/mol and −2.94 to −4.24 kcal/mol, respectively. For acids binding with KHVS or TRH, the Vdw-Hb-Desolv energy ranged from −0.97 to −2.34 kcal/mol, while the electrostatic energy ranged from −2.01 to −2.44 kcal/mol.
The electrostatic energy values for alcohols and esters binding with peptides were relatively small, ranging from −0.03 to −0.09 kcal/mol for alcohols and −0.02 to 0.04 kcal/mol for esters. Torsion energy tended to increase with the carbon chain length; for example, the torsion energy of butyric acid (0.89 kcal/mol) was higher than that of acetic acid (0.30 kcal/mol), and the torsion energy of ethyl butyrate (1.19 kcal/mol) exceeded that of butyric acid.
Interestingly, not all hydrogen bonds correlated with high Vdw-Hb-Desolv energy values. For instance, while PLDLTSFVLHEAI exhibited the highest Vdw-Hb-Desolv energy with ethyl butyrate, no hydrogen bond was formed in this case. On the other hand, PLDLTSFVLHEAI demonstrated the lowest binding energy with ethanol, and the binding energies of KHVS and TRH with acids were higher than with ethanol. This suggests that PLDLTSFVLHEAI may have a positive impact on flavor in high-alcohol liquors, while KHVS or TRH could enhance flavor in low-alcohol liquors.
The structural analysis further revealed specific hydrogen bond formations: Ala(H) or Phe(O) of PLDLTSFVLHEAI formed hydrogen bonds with alcohols, with bond lengths ranging from 1.736 Å to 2.088 Å. Similarly, Ser(O) and Phe(O) of PLDLTSFVLHEAI formed hydrogen bonds with ethyl butyrate and ethyl lactate, with bond lengths of 2.945 Å and 2.092 Å, respectively. Lys(H) of KHVS formed a hydrogen bond with ethyl acetate, with a bond length of 2.181 Å. Furthermore, Thr(H) or Arg(O) of TRH formed hydrogen bonds with ethyl lactate, with bond lengths of 1.431 Å and 1.905 Å, respectively.
These findings highlight the nuanced interactions between peptides and flavor substances, offering valuable insights into their roles in enhancing the sensory profiles of liquor.

4. Conclusions

Two thousand and five peptides were discovered in the distillates from seven rounds of soy sauce-flavored Baijiu identified via LC-MS. The distillate from the first round was rich in oligopeptides, the amino acid length of which mainly ranged from 2 to 10 amino acids. These identified peptides had potential benefits on Baijiu quality, potentially influencing acidity, bitterness, and sweetness, and they even exhibited biological activity. Furthermore, the peptide content was negatively correlated with the ester–acid–alcohol content. The molecular docking results showed that peptides such as TRH, YHY, RQTQ, PLDLTSFVLHEAI, KHVS, LPQRHRMVYSLL, and NEWH bound with the esters (ethyl acetate, ethyl butanoate, ethyl hexanoate, and ethyl lactate), the acids (acetate acid, butanoate acid, hexanoate acid, and lactate acid), and the alcohols (ethanol, 1-propanol, 1-butanol, and 1-hexanol) via hydrogen bonds. This study revealed the changes to endogenous peptides in different distillation rounds of soy sauce-flavored Baijiu, and the study explored these changes’ correlation with the ester–acid–alcohol profile and interaction with the main flavor compounds, which provided a theoretical basis for liquor enterprises to improve the distillation process in order to increase the peptide content, thereby improving the quality of Baijiu.

Supplementary Materials

The following supporting information can be downloaded at: https://www.mdpi.com/article/10.3390/foods14020287/s1. Table S1. Peptides identified in multiple rounds of soy sauce-flavored Baijiu. Table S2. Molecular docking between the typical peptides and the odorous substances. Figure S1. Identification of peptides in the distillates from various round of soy sauce-flavored Baijiu by LC-MS.

Author Contributions

Conceptualization, Q.W. and X.Z.; methodology, S.T. and X.Z.; software, S.T. and X.Z.; validation, S.T. and X.Z.; formal analysis, S.T. and X.Z.; investigation, S.T., X.Z. and Y.Z.; resources, Q.W. and Y.Y.; data curation, S.T. and X.Z.; writing—original draft preparation, S.T. and Q.W.; writing—review and editing, Q.W.; visualization, Q.W.; supervision, Q.W.; project administration, Q.W.; funding acquisition, Q.W. All authors have read and agreed to the published version of the manuscript.

Funding

This study was supported by the National Natural Science Foundation of China (32202573), the Key Scientific Research Project of Hunan Education Department (22A0538), the Aid Program for Science and Technology Innovative Research Team in Higher Educational Institutions of Hunan Province (Xiangjiaotong [2023] NO. 233), and the Graduate Student Research Innovation Project of Shaoyang University (CX2023SY038).

Institutional Review Board Statement

Not applicable.

Informed Consent Statement

Not applicable.

Data Availability Statement

The original contributions presented in the study are included in the article/Supplementary Materials; further inquiries can be directed to the corresponding author.

Conflicts of Interest

The authors declare no conflicts of interest.

References

  1. Hong, J.; Tian, W.; Zhao, D. Research progress of trace components in sesame-aroma type of baijiu. Food Res. Int. 2020, 137, 109695. [Google Scholar] [CrossRef]
  2. Wu, J.; Huang, M.; Zheng, F.; Sun, J.; Sun, X.; Li, H.; Sun, B. Baijiu health and healthy Baijiu. J. Food Sci. Tech. 2019, 37, 17–23. [Google Scholar] [CrossRef]
  3. Pan, F.; Qiu, S.; Lv, Y.; Li, D. Exploring the controllability of the Baijiu fermentation process with microbiota orientation. Food Res. Int. 2023, 173, 113249. [Google Scholar] [CrossRef] [PubMed]
  4. Hong, J.; Zhao, D.; Sun, B. Research progress on the profile of trace components in Baijiu. Food Rev. Int. 2021, 39, 1666–1693. [Google Scholar] [CrossRef]
  5. Li, Y.; Yuan, S.; Yong, X.; Zhao, T.; Liu, J. Research progress on small peptides in Chinese Baijiu. J. Funct. Foods 2020, 72, 104081. [Google Scholar] [CrossRef]
  6. Wu, Q.; Zhong, C.; Zeng, G.; Zhang, X.; Xiang, L.; Wan, C.; Yu, Y. Identification and characterization of a novel tetrapeptide from enzymatic hydrolysates of Baijiu byproduct. Food Sci. Hum. Well. 2022, 11, 1641–1649. [Google Scholar] [CrossRef]
  7. Huang, M.; Huo, J.; Wu, J.; Zhao, M.; Sun, J.; Zheng, F.; Sun, X.; Li, H. Structural characterization of a tetrapeptide from sesame flavor-type Baijiu and its interactions with aroma compounds. Food Res. Int. 2019, 119, 733–740. [Google Scholar] [CrossRef] [PubMed]
  8. Huang, M.; Huo, J.; Wu, J.; Zhao, M.; Zheng, F.; Sun, J.; Sun, X. Interactions between p-cresol and Ala-Lys-Arg-Ala (AKRA) from sesame-flavor-type Baijiu. Langmuir 2018, 34, 12549–12559. [Google Scholar] [CrossRef]
  9. Zhang, L.; Jiang, Y.; Yin, Z.; Sun, J.; Li, H.; Sun, X.; Zheng, F. Isolation and evaluation of two angiotensin-I-converting enzyme inhibitory peptides from fermented grains (Jiupei) used in Chinese Baijiu production. RSC Adv. 2018, 8, 37451–37461. [Google Scholar] [CrossRef] [PubMed]
  10. Zheng, Q.; Wang, Z.; Xiong, A.; Hu, Y.; Su, Y.; Zhao, K.; Yu, Y. Elucidating oxidation-based flavour formation mechanism in the aging process of Chinese distilled spirits by electrochemistry and UPLC-Q-Orbitrap-MS/MS. Food Chem. 2021, 355, 129596. [Google Scholar] [CrossRef] [PubMed]
  11. Zhang, X.; Li, X.; Zhao, Y.; Wu, Q.; Wan, Y.; Yu, Y. Endogenous peptides identified in soy sauce aroma style Baijiu which interacts with the main flavor compounds during the distillation process. Foods 2022, 11, 3339. [Google Scholar] [CrossRef] [PubMed]
  12. Kurien, B.T.; Scofield, R.H. Application of Heat to Quickly Stain and Destain Proteins Stained with Coomassie Blue. In Protein Gel Detection and Imaging; Humana Press: Totowa, NY, USA, 2018; pp. 37–45. [Google Scholar]
  13. Fetzer, W.R.; Jones, R.C. Determination of free and total acidity in commercial lactic acid. Anal. Chem. 1952, 24, 835–837. [Google Scholar] [CrossRef]
  14. Wang, C.; Zhao, F.; Bai, Y.; Li, C.; Xu, X.; Kristiansen, K.; Zhou, G. In vitro digestion mimicking conditions in young and elderly reveals marked differences between profiles and potential bioactivity of peptides from meat and soy proteins. Food Res. Int. 2022, 157, 111215. [Google Scholar] [CrossRef]
  15. Ardö, Y. Flavour formation by amino acid catabolism. Biotechnol. Adv. 2006, 24, 238–242. [Google Scholar] [CrossRef] [PubMed]
  16. Peng, L.; Kong, X.; Wang, Z.; Ai-lati, A.; Ji, Z.; Mao, J. Baijiu vinasse as a new source of bioactive peptides with antioxidant and anti-inflammatory activity. Food Chem. 2021, 339, 128159. [Google Scholar] [CrossRef] [PubMed]
  17. Wong, F.C.; Xiao, J.; Wang, S.; Ee, K.Y.; Chai, T.T. Advances on the antioxidant peptides from edible plant sources. Trends Food Sci. Technol. 2020, 99, 44–57. [Google Scholar] [CrossRef]
  18. Wu, J.; Sun, B.; Zhao, M.; Zheng, F.; Sun, J.; Sun, X.; Huang, M. Discovery of a bioactive peptide, an angiotensin converting enzyme inhibitor in Chinese Baijiu. J. Chin. Inst. Food Sci. Technol. 2016, 16, 14–20. [Google Scholar] [CrossRef]
  19. Li, H.; Wang, C.; Zhu, L.; Huang, W.; Yi, B.; Zhang, L.; Shen, C.; Zhang, S.; Xu, D. Variations of flavor substances in distillation process of Chinese Luzhou-flavor liquor. J. Food Process Eng. 2011, 35, 314–334. [Google Scholar] [CrossRef]
  20. Wu, C.; Liu, J.; Zhang, X. Determination of organic acids in the root exudates of Cr-hyperaccumulator Leersia hexandra Swartz using high performance liquid chromatography. Chin. J. Chromatogr. 2018, 36, 167. [Google Scholar] [CrossRef]
  21. Stalikas, C.D. Extraction, separation, and detection methods for phenolic acids and flavonoids. J. Sep. Sci. 2007, 30, 3268–3295. [Google Scholar] [CrossRef]
  22. Wang, R.; Yang, H.J.; Yang, X.; Cao, B.H. Four phenolic acids determined by an improved HPLC method with a programmed ultraviolet wavelength detection and their relationships with lignin content in 13 agricultural residue feeds. J. Sci. Food Agr. 2013, 93, 53–60. [Google Scholar] [CrossRef] [PubMed]
  23. Ding, X.F.; Wu, C.D.; Zhang, L.Q.; Zheng, J.; Zhou, R.Q. Characterization of eubacterial and archaeal community diversity in the pit mud of Chinese Luzhou-flavor liquor by nested PCR-DGGE. World J. Microb. Biotechnol. 2013, 30, 605–612. [Google Scholar] [CrossRef] [PubMed]
Figure 1. Statistical analysis of the amino acid residues that occurred in peptides of the liquors from different rounds. (A) Distribution diagram of the length of the peptides. It was calculated as the proportion in the totality of amino acid residues of all peptides. The circles from the inside to the outside represent the one to seven rounds of liquor. (B) Distribution diagram of the molecular weight of the peptides. It was calculated as the proportion in the totality of amino acid residues of all peptides. The circles from the inside to the outside represent the one to seven rounds of liquor. (C) Distribution diagram of the retention time of the peptides. It was calculated as the proportion in the totality of amino acid residues of all peptides. The circles from the inside to the outside represent the one to seven rounds of liquor. (D) Distribution diagram of the amino acid properties of the peptides. It was calculated as the proportion in the totality of amino acid residues of all peptides. The circles from the inside to the outside represent the one to seven rounds of liquor. (E) Distribution diagram of amino acids influenced the Baijiu quality of the liquors. It was calculated as the proportion of the totality of amino acid residues of all peptides. (F) Distribution diagram of the flavor-related amino acid of the liquors. It was calculated as the proportion in the totality of amino acid residues of all peptides. (G) Distribution diagram of the bioactive amino acid of the liquors. It was calculated as the proportion in the totality of amino acid residues of all peptides.
Figure 1. Statistical analysis of the amino acid residues that occurred in peptides of the liquors from different rounds. (A) Distribution diagram of the length of the peptides. It was calculated as the proportion in the totality of amino acid residues of all peptides. The circles from the inside to the outside represent the one to seven rounds of liquor. (B) Distribution diagram of the molecular weight of the peptides. It was calculated as the proportion in the totality of amino acid residues of all peptides. The circles from the inside to the outside represent the one to seven rounds of liquor. (C) Distribution diagram of the retention time of the peptides. It was calculated as the proportion in the totality of amino acid residues of all peptides. The circles from the inside to the outside represent the one to seven rounds of liquor. (D) Distribution diagram of the amino acid properties of the peptides. It was calculated as the proportion in the totality of amino acid residues of all peptides. The circles from the inside to the outside represent the one to seven rounds of liquor. (E) Distribution diagram of amino acids influenced the Baijiu quality of the liquors. It was calculated as the proportion of the totality of amino acid residues of all peptides. (F) Distribution diagram of the flavor-related amino acid of the liquors. It was calculated as the proportion in the totality of amino acid residues of all peptides. (G) Distribution diagram of the bioactive amino acid of the liquors. It was calculated as the proportion in the totality of amino acid residues of all peptides.
Foods 14 00287 g001
Figure 2. Correlation analysis between the peptides and the main flavor substances in the liquors collected at different rounds. (A) Spectra of the standard substances involved in Baijiu. (B) Spectra of the liquors from different rounds. (C) Correlation analysis among the characteristic peaks based on the maximum absorption value. (D) Content determination of total acid, total ester, total alcohol, and the peptide. (E) Correlation analysis between the content of the peptide and total acid, total ester, or total alcohol. Red represents positive, and blue represents negative. ** p ≤ 0.01.
Figure 2. Correlation analysis between the peptides and the main flavor substances in the liquors collected at different rounds. (A) Spectra of the standard substances involved in Baijiu. (B) Spectra of the liquors from different rounds. (C) Correlation analysis among the characteristic peaks based on the maximum absorption value. (D) Content determination of total acid, total ester, total alcohol, and the peptide. (E) Correlation analysis between the content of the peptide and total acid, total ester, or total alcohol. Red represents positive, and blue represents negative. ** p ≤ 0.01.
Foods 14 00287 g002
Figure 3. Molecular docking of the peptides with a flavor substance. (A1) PLDLTSFVLHEAI and the alcohols. (B1) PLDLTSFVLHEAI and the ester substances. (C1) KHVS or TRH and the acid substances. The interaction force model of the peptide and flavor substance molecules. (A2) PLDLTSFVLHEAI and the alcohols. (B2) PLDLTSFVLHEAI and the ester substances. (C2) KHVS or TRH and the acid substances.
Figure 3. Molecular docking of the peptides with a flavor substance. (A1) PLDLTSFVLHEAI and the alcohols. (B1) PLDLTSFVLHEAI and the ester substances. (C1) KHVS or TRH and the acid substances. The interaction force model of the peptide and flavor substance molecules. (A2) PLDLTSFVLHEAI and the alcohols. (B2) PLDLTSFVLHEAI and the ester substances. (C2) KHVS or TRH and the acid substances.
Foods 14 00287 g003
Table 1. Composition of peptide in the first round of soy sauce-flavored Baijiu.
Table 1. Composition of peptide in the first round of soy sauce-flavored Baijiu.
SampleSequenceLengthMassSequenceLengthMass
The first roundSDAE4420.14924MVTETLNFEHSNIQVKDFIMG212452.1767
TRLF4535.31183ALDSSHERP91010.4781
WAK3403.22195IPDLQVETNQGKI131453.7777
NVLH4481.26488IIPAECRWR91142.6019
WVP3400.21106FDHGFAEQ8949.393
NMLP4473.2308LQMARGGI8844.45891
YPH3415.18557AGDDKKNRD91017.4839
LHR3424.25465IADELFFMP91081.5154
KHVS4469.26488LDMYLNLY81043.4998
NYFV4541.25365PSRDLMAY8951.4484
FCF3415.15658NCAKKGDP8831.39089
MDF3411.14641KHAPTVQS8866.46102
PPNF4473.22743PPLPTKVG8807.48544
LFNP4489.25873RILMVGPG8841.48439
WSW3477.20122HHHCAAAR8901.40894
WRD3475.21793LHVKGLQK8921.57599
RHE3440.21318LLGKLGGL8769.50617
NEWH4584.23431PKQKKLPI8950.62769
QPAY4477.22235VVNIPVVG8795.48544
KHGE4469.2285PPFTG5517.25365
TRH3412.21827PLFVN5588.32715
QPMQ4502.22097GWFWW5780.33838
MKY3440.20934RMND4534.22203
Table 2. Identification of peptides in the second round of soy sauce-flavored Baijiu.
Table 2. Identification of peptides in the second round of soy sauce-flavored Baijiu.
SampleSequenceLengthMassSequenceLengthMass
The second roundRKF3449.27505LPLEELPAIMEAI131437.7789
TRLF4535.31183DLYANTVLSGGTTMYPGIADR212214.0627
RRQ3458.27136ICYLQILR81020.579
KHVS4469.26488NAWGALVQ8857.43955
WRD3475.21793VVSPLSSL8800.46437
VHY3417.20122GVRWFRYL81095.5978
PPNF4473.22743LLHCQGHP8903.43851
TREY4567.26528VGHKMIVF8929.51569
LFNP4489.25873KGIFGVGS8763.42284
VMY3411.18279NKKAVLLV8883.58549
KHGE4469.2285PLHRPPPL8925.54977
RNN3402.19753RRVERRRA81097.6642
MDF3411.14641VVPKAGSV8755.45414
YHY3481.19613YYAGPRAA8867.4239
HDY3433.15975PKGLPVVG8765.47487
TEY3411.16416VCGY4440.17296
EDM3393.12059TKAS4405.22235
MKY3440.20934
Table 3. Identification of peptides in the third round of soy sauce-flavored Baijiu.
Table 3. Identification of peptides in the third round of soy sauce-flavored Baijiu.
SampleSequenceLengthMassSequenceLengthMass
The third roundRKF3449.27505MVTETLNFEHSNIQVKDFIMG212452.1767
QKL3387.24817LPLEELPAIMEAI131437.7789
RRQ3458.27136PLDLTSFVLHEAI131453.7817
TRLF4535.31183DLYANTVLSGGTTMYPGIADR212214.0627
WAK3403.22195PLHMHGGN8861.39156
HFD3417.16483RQKAMALL8929.54806
RHV3410.239VAPKIIGG8753.47487
NYFV4541.25365YVVLTKLI8947.60555
QPAY4477.22235LLGKLGGL8769.50617
VEE3375.16416PKLPPSLG8807.48544
WLSD4519.23291VANAPLPL8793.46979
VRQ3401.23867VLDLPKVV8881.5586
RNN3402.19753VVGINPPV8793.46979
RCY3440.18419VVNIPVVG8795.48544
NEWH4584.23431PPFTG5517.25365
TRH3412.21827PPTSH5537.25471
RNK3416.24957SHDPP5551.23398
TEY3411.16416RQTQ4531.27651
MEY3441.15697MKVP4473.26719
QKHA4482.26013NMLP4473.2308
Table 4. Identification of peptides in the fourth round of soy sauce-flavored Baijiu.
Table 4. Identification of peptides in the fourth round of soy sauce-flavored Baijiu.
SampleSequenceLengthMassSequenceLengthMass
The fourth roundEDRP4515.23398HDSLFFVNEIK111347.6823
VFFSD5613.27478PLDLTSFVLHEAI131453.7817
EELL4502.26388TINELGGKYSGMDRYEARK192187.0743
VNKSD5561.27584RFTAGGSS8781.37187
TRK3403.25432GVCYGFQW8958.40072
RGEY4523.23906VWCGPCRA8890.38911
TREY4567.26528YNGSVAGC8769.30649
KHGE4469.2285VRLITTLL8927.6117
KHVS4469.26488SDPHE5583.2238
WVP3400.21106
Table 5. Identification of peptides in the fifth round of soy sauce-flavored Baijiu.
Table 5. Identification of peptides in the fifth round of soy sauce-flavored Baijiu.
SampleSequenceLengthMassSequenceLengthMass
The fifth roundRRQ3458.27136MVTETLNFEHSNIQVKDFIMG212452.1767
RKF3449.27505LPQRHRMVYSLL121511.8395
RQP3399.22302TKAS4405.22235
WVP3400.21106NVLH4481.26488
RNK3416.24957RGEY4523.23906
VEE3375.16416PPVRC5570.2948
LHR3424.25465KHVS4469.26488
RHE3440.21318KHGE4469.2285
EDM3393.12059QPAY4477.22235
Table 6. Identification of peptides in the sixth round of soy sauce-flavored Baijiu.
Table 6. Identification of peptides in the sixth round of soy sauce-flavored Baijiu.
SampleSequenceLengthMassSequenceLengthMass
The sixth roundRKF3449.27505MVTETLNFEHSNIQVKDFIMG212452.1767
RRQ3458.27136LPQRHRMVYSLL121511.8395
YHY3481.19613PLDLTSFVLHEAI131453.7817
RHV3410.239AGDDKKNRD91017.4839
RQP3399.22302VSRY4523.27545
YPH3415.18557NVLH4481.26488
FCF3415.15658NEWH4584.23431
RNK3416.24957PLFVN5588.32715
HDY3433.15975WWWYL5852.3959
EDM3393.12059
Table 7. Identification of peptides in the seventh round of soy sauce-flavored Baijiu.
Table 7. Identification of peptides in the seventh round of soy sauce-flavored Baijiu.
SampleSequenceLengthMassSequenceLengthMass
The seventh roundRRQ3458.27136MVTETLNFEHSNIQVKDFIMG212452.1767
RFL3434.26415PLDLTSFVLHEAI131453.7817
WAK3403.22195MKVP4473.26719
RFH3458.239PPFTG5517.25365
QKL3387.24817NVLH4481.26488
RHV3410.239VSRY4523.27545
VEE3375.16416FFTQ4541.25365
THF3403.18557LFNP4489.25873
YHY3481.19613NYFV4541.25365
MDF3411.14641NEWH4584.23431
WSW3477.20122KHGE4469.2285
TEY3411.16416RMND4534.22203
MMQ3408.15011LEWE4575.25913
RQD3417.1972QPAY4477.22235
Disclaimer/Publisher’s Note: The statements, opinions and data contained in all publications are solely those of the individual author(s) and contributor(s) and not of MDPI and/or the editor(s). MDPI and/or the editor(s) disclaim responsibility for any injury to people or property resulting from any ideas, methods, instructions or products referred to in the content.

Share and Cite

MDPI and ACS Style

Wu, Q.; Tian, S.; Zhang, X.; Zhao, Y.; Yu, Y. Identification of Oligopeptides in the Distillates from Various Rounds of Soy Sauce-Flavored Baijiu and Their Effect on the Ester–Acid–Alcohol Profile in Baijiu. Foods 2025, 14, 287. https://doi.org/10.3390/foods14020287

AMA Style

Wu Q, Tian S, Zhang X, Zhao Y, Yu Y. Identification of Oligopeptides in the Distillates from Various Rounds of Soy Sauce-Flavored Baijiu and Their Effect on the Ester–Acid–Alcohol Profile in Baijiu. Foods. 2025; 14(2):287. https://doi.org/10.3390/foods14020287

Chicago/Turabian Style

Wu, Qiang, Shanlin Tian, Xu Zhang, Yunhao Zhao, and Yougui Yu. 2025. "Identification of Oligopeptides in the Distillates from Various Rounds of Soy Sauce-Flavored Baijiu and Their Effect on the Ester–Acid–Alcohol Profile in Baijiu" Foods 14, no. 2: 287. https://doi.org/10.3390/foods14020287

APA Style

Wu, Q., Tian, S., Zhang, X., Zhao, Y., & Yu, Y. (2025). Identification of Oligopeptides in the Distillates from Various Rounds of Soy Sauce-Flavored Baijiu and Their Effect on the Ester–Acid–Alcohol Profile in Baijiu. Foods, 14(2), 287. https://doi.org/10.3390/foods14020287

Note that from the first issue of 2016, this journal uses article numbers instead of page numbers. See further details here.

Article Metrics

Back to TopTop