Foliar-Selenium-Induced Modulation of Volatile Organic Compounds in Rice Grains: A Comparative Study of Sodium Selenite and Nano-Selenium
Abstract
1. Introduction
2. Results and Discussion
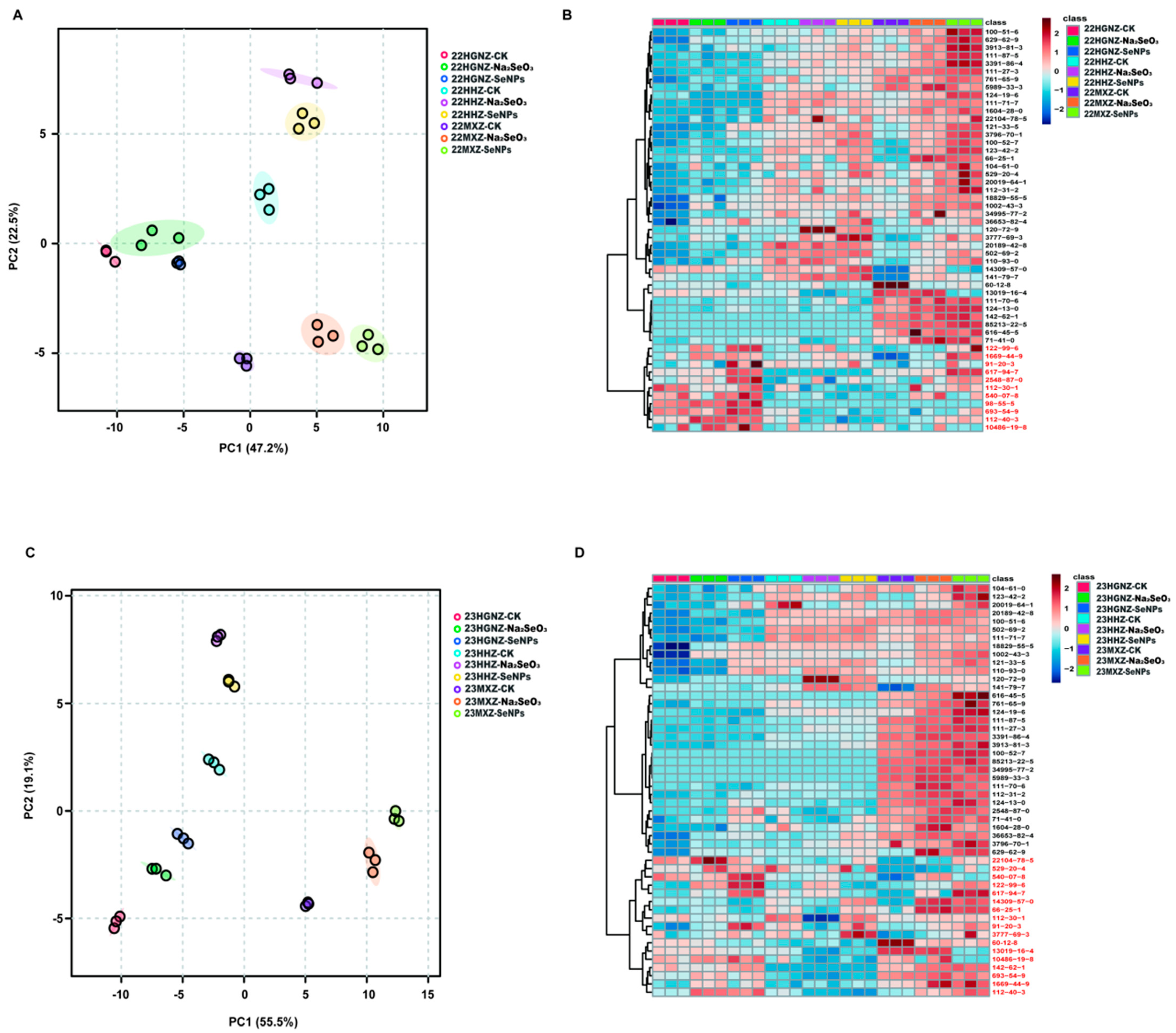
2.1. Qualitative and Quantitative Analysis of VOCs in Brown Rice of Different Varieties Under Various Se Treatments in Two Years
2.2. Influence of SeNPs and Na2SeO3 on VOCs in Three Rice Varieties
2.3. Three-Factor ANOVA
3. Materials and Methods
3.1. Field Experiment Design
3.2. Se-Rich Cultivation of Different Rice Varieties
3.3. HS-SPME-GC-MS Analysis
3.4. Statistic Analysis
4. Conclusions
Supplementary Materials
Author Contributions
Funding
Institutional Review Board Statement
Informed Consent Statement
Data Availability Statement
Acknowledgments
Conflicts of Interest
References
- Routray, W.; Rayaguru, K. 2-Acetyl-1-pyrroline: A key aroma component of aromatic rice and other food products. Food Rev. Int. 2018, 34, 539–565. [Google Scholar] [CrossRef]
- Hu, X.; Lu, L.; Guo, Z.; Zhu, Z. Volatile compounds, affecting factors and evaluation methods for rice aroma: A review. Trends Food Sci. Technol. 2020, 97, 136–146. [Google Scholar] [CrossRef]
- Champagne, E.T. Rice Aroma and Flavor: A Literature Review. Cereal Chem. 2008, 85, 445–454. [Google Scholar] [CrossRef]
- Vanavichit, A.; Yoshihashi, T. Molecular Aspects of Fragrance and Aroma in Rice. Adv. Bot. Res. 2010, 56, 49–73. [Google Scholar] [CrossRef]
- Wakte, K.; Zanan, R.; Hinge, V.; Khandagale, K.; Nadaf, A.; Henry, R. Thirty-three years of 2-acetyl-1-pyrroline, a principal basmati aroma compound in scented rice (Oryza sativa L.): A status review. J. Sci. Food Agri. 2017, 97, 384–395. [Google Scholar] [CrossRef]
- Buttery, R.G.; Turnbaugh, J.G.; Ling, L.C. Contribution of Volatiles to Rice Aroma. J. Agri. Food Chem. 1988, 36, 1006–1009. [Google Scholar] [CrossRef]
- Liyanaarachchi, G.D.; Kottearachchi, N.S.; Samarasekera, R. Volatile profiles of traditional aromatic rice varieties in Sri Lanka. J. Natl. Sci. Found. Sri Lanka 2014, 42, 87–93. [Google Scholar] [CrossRef]
- Rayman, M.P. The argument for increasing selenium intake. Proc. Nutr. Soc. 2002, 61, 203–215. [Google Scholar] [CrossRef]
- Chen, L.; Yang, F.; Xu, J.; Hu, Y.; Hu, Q.; Zhang, Y.; Pan, G. Determination of Selenium Concentration of Rice in China and Effect of Fertilization of Sele-nite and Selenate on Selenium Content of Rice. J. Agri. Food Chem. 2002, 50, 5128–5130. [Google Scholar] [CrossRef]
- Combs, G.F., Jr. Selenium in global food systems. Br. J. Nutr. 2001, 85, 517–547. [Google Scholar] [CrossRef]
- Kikkert, J.; Hale, B.; Berkelaar, E. Selenium accumulation in durum wheat and spring canola as a function of amending soils with selenite, selenate and or sulphate. Plant Soil 2013, 372, 629–641. [Google Scholar] [CrossRef]
- Longchamp, M.; Angeli, N.; Castrec-Rouelle, M. Selenium uptake in Zea mays supplied with selenate or selenite under hydroponic conditions. Plant Soil 2013, 362, 107–117. [Google Scholar] [CrossRef]
- Stroud, J.L.; Broadley, M.R.; Foot, I.; Fairweather-Tait, S.J.; Hart, D.J.; Hurst, R.; Knott, P.; Mowat, H.; Norman, K.; Scott, P.; et al. Soil factors affecting selenium concentration in wheat grain and the fate and speciation of Se fertilisers applied to soil. Plant Soil 2010, 332, 19–30. [Google Scholar] [CrossRef]
- Hartikainen, H. Biogeochemistry of selenium and its impact on food chain quality and human health. J. Trace Elem. Med. Biol. 2005, 18, 309–318. [Google Scholar] [CrossRef] [PubMed]
- Hu, T.; Li, H.; Li, J.; Zhao, G.; Wu, W.; Liu, L.; Wang, Q.; Guo, Y. Absorption and Bio-Transformation of Selenium Nanoparticles by Wheat Seedlings (Triticum aestivum L.). Front. Plant Sci. 2018, 9, 597. [Google Scholar] [CrossRef]
- Wang, Q.; Yu, Y.; Li, J.; Wan, Y.; Huang, Q.; Guo, Y.; Li, H. Effects of Different Forms of Selenium Fertilizers on Se Accumulation, Distribution, and Residual Effect in Winter Wheat–Summer Maize Rotation System. J. Agri. Food Chem. 2017, 65, 1116–1123. [Google Scholar] [CrossRef]
- Lidon, F.C.; Oliveira, K.; Ribeiro, M.M.; Pelica, J.; Pataco, I.; Ramalho, J.C.; Leitão, A.E.; Almeida, A.S.; Campos, P.S.; Ribeiro-Barros, A.I.; et al. Selenium biofortification of rice grains and implications on macronutrients quality. J. Cereal Sci. 2018, 81, 22–29. [Google Scholar] [CrossRef]
- Yan, J.; Chen, X.; Zhu, T.; Zhang, Z.; Fan, J. Effects of Selenium Fertilizer Application on Yield and Selenium Accumulation Characteristics of Different Japonica Rice Varieties. Sustainability 2021, 13, 10284. [Google Scholar] [CrossRef]
- Ruan, S.; Luo, H.; Wu, F.; He, L.; Lai, R.; Tang, X. Organic cultivation induced reg-ulation in yield formation, grain quality attributes, and volatile organic compounds of fragrant rice. Food Chem. 2023, 405, 134845. [Google Scholar] [CrossRef]
- Luo, H.; He, L.; Du, B.; Pan, S.; Mo, Z.; Duan, M.; Tian, H.; Tang, X. Bio-fortification with chelating selenium in fragrant rice: Effects on photosynthetic rates, aroma, grain quality and yield formation. Field Crops Res. 2020, 255, 107909. [Google Scholar] [CrossRef]
- Xiong, Y.; Tian, X.; Qiu, T.; Cong, X.; Zheng, X.; Chen, S.; You, A.; Cheng, S.; Wu, M.; Xu, D. Effects of SeNPs Fertilizer on Se and Microelement Contents, Eating and Cooking Qualities, and Volatile Organic Compounds in Rice Grains. Sustainability 2023, 15, 10553. [Google Scholar] [CrossRef]
- Ma, Y.; Yin, J.; Wang, J.; Liu, X.; He, J.; Zhang, R.; Rao, S.; Cong, X.; Xiong, Y.; Wu, M. Selenium speciation and volatile flavor compound profiles in the edible flowers, stems, and leaves of selenium-hyperaccumulating vegetable Cardamine violifolia. Food Chem. 2023, 427, 136710. [Google Scholar] [CrossRef]
- Feng, X.; Wang, H.; Wang, Z.; Huang, P.; Kan, J. Discrimination and char-acterization of the volatile organic compounds in eight kinds of huajiao with geographical indication of China using electronic nose, HS-GC-IMS and HS-SPME-GC-MS. Food Chem. 2022, 375, 131671. [Google Scholar] [CrossRef]
- Li, S.; Li, H.; Lu, L.; Shao, G.; Guo, Z.; He, Y.; Wang, Y.; Yang, X.; Chen, M.; Hu, X. Analysis of rice characteristic volatiles and their influence on rice aroma. Curr. Res. Food Sci. 2024, 9, 100794. [Google Scholar] [CrossRef]
- Dias, L.G.; Hacke, A.; Bergara, S.F.; Villela, O.V.; Mariutti, L.R.B.; Bragagnolo, N. Identification of volatiles and odor-active compounds of aromatic rice by OSME analysis and SPME/GC-MS. Food Res. Int. 2021, 142, 110206. [Google Scholar] [CrossRef] [PubMed]
- Thevenot, E.A.; Roux, A.; Xu, Y.; Ezan, E.; Junot, C. Analysis of the human adult urinary metabolome variations with age, body mass index, and gender by implementing a comprehensive workflow for univariate and OPLS statistical analyses. J. Proteome Res. 2015, 14, 3322–3335. [Google Scholar] [CrossRef] [PubMed]
- Nie, H.; Chen, H.; Li, G.; Su, K.; Song, M.; Duan, Z.; Li, X.; Cao, X.; Huang, J.; Huang, S.; et al. Comparison of flavonoids and phenylpropanoids compounds in Chinese water chestnut processed with different methods. Food Chem. 2021, 335, 127662. [Google Scholar] [CrossRef] [PubMed]
- Gao, C.; Li, Y.; Pan, Q.; Fan, M.; Wang, L.; Qian, H. Analysis of the key aroma vola-tile compounds in rice bran during storage and processing via HS-SPME GC/MS. J. Cereal Sci. 2021, 99, 103178. [Google Scholar] [CrossRef]
- Li, H.; Chen, X.; Liu, J.; Niu, J.; Zhu, X.; Zhu, H.; Li, W.; Li, X.; Sun, B. Regulating fermentation based on dominant genus: Effects of phenethyl alcohol-producing Saccha-romyces cerevisiae on microbial succession and flavor compounds in fermented grains. Food Biosc. 2025, 65, 106079. [Google Scholar] [CrossRef]
- Mi, Y.; Wang, Z.; Guan, L.; Zhang, M.; Li, S.; Ye, G.; Ren, X.; Liang, S. Analysis of volatile compounds in rice porridge of different japonica rice varieties in Northeast China. J. Cereal Sci. 2023, 113, 8. [Google Scholar] [CrossRef]
- Zhou, C.; Zhang, J.; Wu, Y.; Cheng, H.; Pang, Q.; Xiao, Y.; Li, D.; Pan, C. Metabolomic Analysis on the Mechanism of Nanoselenium Biofortification Improving the Siraitia grosvenorii Nutritional and Health Value. Foods 2022, 11, 3019. [Google Scholar] [CrossRef]
- Gao, X.; Shan, P.; Feng, T.; Zhang, L.; He, P.; Ran, J.; Fu, J.; Zhou, C. Enhancing selenium and key flavor compounds contents in soy sauce using selenium-enriched soybean. J. Food Compos. Anal. 2022, 106, 104299. [Google Scholar] [CrossRef]
- Shiriaev, A.; Brizzolara, S.; Sorce, C.; Meoni, G.; Vergata, C.; Martinelli, F.; Maza, E.; Djari, A.; Pirrello, J.; Pezzarossa, B.; et al. Selenium biofortification impacts the tomato fruit metabolome and transcriptional profile at ripening. J. Agric. Food Chem. 2023, 71, 13554–13565. [Google Scholar] [CrossRef]
- Zeng, Z.; Zhang, H.; Chen, J.Y.; Zhang, T.; Matsunaga, R. Direct Extraction of Volatiles of Rice During Cooking Using Solid-Phase Microextraction. Cereal Chem. 2007, 84, 423–427. [Google Scholar] [CrossRef]
- Yang, D.S.; Shewfelt, R.L.; Lee, K.S.; Kays, S.J. Comparison of odor-active com-pounds from six distinctly different rice flavor types. J. Agric. Food Chem. 2008, 56, 2780–2787. [Google Scholar] [CrossRef]
- Zhou, J.; Zhang, D.; Lv, X.Q.; Liu, X.Q.; Xu, W.; Chen, L.; Cai, J.; Din, Z.; Cheng, S.Y. Green Synthesis of Robust Selenium Nanoparticles via Polysaccharide-Polyphenol Interaction: Design Principles and Structure-Bioactivity Relationship. ACS Sustain. Chem. Eng. 2022, 6, 2052–2062. [Google Scholar] [CrossRef]
- Jolliffe, I.T.; Cadima, J. Principal component analysis: A review and recent developments. Philos. Trans. R. Soc. A 2016, 374, 20150202. [Google Scholar] [CrossRef]



| Compound | CAS | Formula | MW | Match Index | RT (min) | RI | RI (Literature) | Odor Description | Detected Samples | |
|---|---|---|---|---|---|---|---|---|---|---|
| Aldehydes (13) | ||||||||||
| 1 | Hexanal | 66-25-1 | C6H12O | 100.2 | 829 | 5.85 | 1078 | 1080 | Fruity, grass, green, green tomato, | 22HHZ, 22HGNZ, 22MXZ, 23HHZ, 23HGNZ, 23MXZ |
| 2 | Heptanal | 111-71-7 | C7H14O | 114.2 | 885 | 8.8 | 1180 | 1182 | Grass, fresh, floral, fatty, citrus, rancid | 22HHZ, 22HGNZ, 22MXZ, 23HHZ, 23HGNZ, 23MXZ |
| 3 | Octanal | 124-13-0 | C8H16O | 128.2 | 923 | 12.51 | 1280 | 1286 | Citrus, floral, Lemon, green, fat, | 22HHZ, 22HGNZ, 22MXZ, 23HHZ, 23HGNZ, 23MXZ |
| 4 | (E)-2-Heptenal | 18829-55-5 | C7H12O | 112.2 | 873 | 13.83 | 1311 | 1321 | Slightly fruity | 22HHZ, 22HGNZ, 22MXZ, 23HHZ, 23HGNZ, 23MXZ |
| 5 | 1-Nonanal | 124-19-6 | C9H18O | 142.2 | 879 | 16.71 | 1380 | 1380 | Citrus, fatty, orange peel, waxy | 22HHZ, 22HGNZ, 22MXZ, 23HHZ, 23HGNZ, 23MXZ |
| 6 | (E)-2-Octenal | 2548-87-0 | C8H14O | 126.2 | 901 | 18.02 | 1410 | 1412 | Green and fatty-like | 22HHZ, 22HGNZ, 22MXZ, 23HHZ, 23HGNZ, 23MXZ |
| 7 | Decanal | 112-31-2 | C10H20O | 156.3 | 892 | 20.99 | 1481 | 1485 | Fatty, citrusy, sweet, floral, waxy | 22HHZ, 22HGNZ, 22MXZ, 23HHZ, 23HGNZ, 23MXZ |
| 8 | Benzaldehyde | 100-52-7 | C7H6O | 106.1 | 893 | 21.54 | 1493 | 1508 | Nutty, sweet, bitter, almond | 22HHZ, 22HGNZ, 22MXZ, 23MXZ |
| 9 | 2-Methylbenzaldehyde | 529-20-4 | C8H8O | 120.1 | 826 | 25.43 | 1588 | 1600 | Mild floral, sweet | 22HHZ, 22HGNZ, 22MXZ, 23HHZ, 23HGNZ, 23MXZ |
| 10 | (E)-2-Decenal | 3913-81-3 | C10H18O | 154.2 | 847 | 26.55 | 1616 | 1630 | Fatty and waxy-like | 22HHZ, 22HGNZ, 22MXZ, 23HHZ, 23HGNZ, 23MXZ |
| 11 | 2-Octenal, 2-butyl- | 13019-16-4 | C12H22O | 182.3 | 904 | 27.55 | 1644 | 1659 | - | 22HHZ, 22HGNZ, 22MXZ, 23HHZ, 23HGNZ, 23MXZ |
| 12 | Tridecanal | 10486-19-8 | C13H26O | 198.3 | 852 | 32.62 | 1794 | 1800 | - | 22HHZ, 22HGNZ, 22MXZ, 23HHZ, 23HGNZ, 23MXZ |
| 13 | Vanillin | 121-33-5 | C8H8O3 | 152.1 | 927 | 49.24 | 2576 | 2566 | Vanilla-like | 22HHZ, 22HGNZ, 22MXZ, 23HHZ, 23HGNZ, 23MXZ |
| Ketones (12) | ||||||||||
| 14 | 3-Penten-2-one, 4-methyl- | 141-79-7 | C6H10O | 98.1 | 841 | 7.15 | 1127 | 1125 | - | 22HHZ, 22HGNZ, 22MXZ, 23HHZ, 23HGNZ, 23MXZ |
| 15 | 6-Methyl-5-hepten-2-one | 110-93-0 | C8H14O | 126.2 | 815 | 14.46 | 1328 | 1336 | Herby, green, banana-like | 22HHZ, 22HGNZ, 22MXZ, 23HHZ, 23HGNZ, 23MXZ |
| 16 | 4-Hydroxy-4-methyl-2-pentanone | 123-42-2 | C6H12O2 | 116.2 | 903 | 15.37 | 1350 | 1352 | - | 22HHZ, 22HGNZ, 22MXZ, 23HHZ, 23HGNZ, 23MXZ |
| 17 | 3-Octen-2-one | 1669-44-9 | C8H14O | 126.2 | 826 | 17.16 | 1391 | 1414 | Citrus, floral, green, fruity | 22HHZ, 22HGNZ, 22MXZ, 23HHZ, 23HGNZ, 23MXZ |
| 18 | 2-Decanone | 693-54-9 | C10H20O | 156.3 | 844 | 20.82 | 1477 | 1482 | Orange-like, fruity, fatty | 22HHZ, 22HGNZ, 22MXZ, 23HHZ, 23HGNZ, 23MXZ |
| 19 | 3-Nonen-2-one | 14309-57-0 | C9H16O | 140.2 | 857 | 21.45 | 1491 | 1506 | Pleasant fruity | 22HHZ, 22HGNZ, 22MXZ, 23HHZ, 23HGNZ, 23MXZ |
| 20 | 3,5-Heptadien-2-one,6-methyl- | 1604-28-0 | C8H12O | 124.2 | 925 | 24.56 | 1568 | 1582 | - | 22HHZ, 22HGNZ, 22MXZ, 23HHZ, 23HGNZ, 23MXZ |
| 21 | 2(5H)-Furanone, 5,5-dimethyl- | 20019-64-1 | C6H8O2 | 112.1 | 846 | 24.94 | 1577 | 1590 | - | 22HHZ, 22HGNZ, 22MXZ, 23HHZ, 23HGNZ, 23MXZ |
| 22 | (E)-6,10-Dimethylundeca-5,9-dien-2-one | 3796-70-1 | C13H22O | 194.3 | 811 | 33.82 | 1836 | 1849 | Rose, floral, fruity | 22HHZ, 22HGNZ, 22MXZ, 23HHZ, 23HGNZ, 23MXZ |
| 23 | 2-Pyrrolidinone | 616-45-5 | C4H7NO | 85.1 | 812 | 38.11 | 2018 | 2020 | - | 22MXZ, 23MXZ |
| 24 | 2-Pentadecanone,6,10,14-trimethyl- | 502-69-2 | C18H36O | 268.5 | 867 | 40.92 | 2121 | 2110 | - | 22HHZ, 22HGNZ, 22MXZ, 23HHZ, 23HGNZ, 23MXZ |
| 25 | 3-Ethyl-4-methyl-1H-pyrrole-2,5-dione | 20189-42-8 | C7H9NO2 | 139.2 | 893 | 44.45 | 2270 | 2260 | - | 22HHZ, 22HGNZ, 22MXZ, 23HHZ, 23HGNZ, 23MXZ |
| Alcohols (15 in 2022, 14 in 2023) | ||||||||||
| 26 | 1-Pentanol | 71-41-0 | C5H12O | 88.1 | 885 | 11.44 | 1253 | 1252 | Plastic, moderately strong, green, fusel oil-like | 22HHZ, 22HGNZ, 22MXZ, 23HHZ, 23HGNZ, 23MXZ |
| 27 | 1-Hexanol | 111-27-3 | C6H14O | 102.2 | 852 | 15.52 | 1353 | 1360 | Green, herbaceous, sweet | 22HHZ, 22HGNZ, 22MXZ, 23HHZ, 23HGNZ, 23MXZ |
| 28 | (Z)-2-[(2R,5S)-5-Methyl-5-vinyltetrahydro-2-furanyl]-2-propanol | 5989-33-3 | C10H18O2 | 170.2 | 851 | 18.75 | 1430 | 1425 | - | 22HHZ, 22HGNZ, 22MXZ, 23MXZ |
| 29 | 1-Octen-3-ol | 3391-86-4 | C8H16O | 128.2 | 845 | 19.5 | 1447 | 1451 | Raw mushroom, straw | 22HHZ, 22HGNZ, 22MXZ, 23HHZ, 23HGNZ, 23MXZ |
| 30 | 1-Heptanol | 111-70-6 | C7H16O | 116.2 | 846 | 19.7 | 1452 | 1454 | Woody, sweet, green | 22HHZ, 22HGNZ, 22MXZ, 23HHZ, 23HGNZ, 23MXZ |
| 31 | 2-Furanmethanol,5-ethenyltetra | 34995-77-2 | C10H18O2 | 170.2 | 803 | 19.96 | 1458 | 1452 | - | 22HHZ, 22HGNZ, 22MXZ, 23MXZ |
| 32 | 1-Octanol | 111-87-5 | C8H18O | 130.2 | 916 | 23.83 | 1550 | 1558 | Fatty, metallic, citrus, fruity, floral | 22HHZ, 22HGNZ, 22MXZ, 23HHZ, 23HGNZ, 23MXZ |
| 33 | 2-Octen-1-ol | 22104-78-5 | C8H16O | 128.2 | 877 | 26.02 | 1602 | 1613 | - | 22HHZ, 22HGNZ, 22MXZ, 23HHZ, 23HGNZ, 23MXZ |
| 34 | alpha-Terpineol | 98-55-5 | C10H18O | 154.2 | 803 | 28.94 | 1679 | 1680 | - | 22HGNZ |
| 35 | 1-Decanol | 112-30-1 | C10H22O | 158.3 | 816 | 31.39 | 1754 | 1752 | - | 22HHZ, 22HGNZ, 22MXZ, 23HHZ, 23HGNZ, 23MXZ |
| 36 | Benzyl alcohol | 100-51-6 | C7H8O | 108.1 | 879 | 34.3 | 1860 | 1866 | Slightly sweet | 22HHZ, 22HGNZ, 22MXZ, 23HHZ, 23HGNZ, 23MXZ |
| 37 | Phenethyl alcohol | 60-12-8 | C8H10O | 122.2 | 848 | 35.18 | 1894 | 1901 | - | 22HHZ, 22HGNZ, 22MXZ, 23HHZ, 23HGNZ, 23MXZ |
| 38 | 2-Phenyl-2-propanol | 617-94-7 | C9H12O | 136.2 | 917 | 31.03 | 1741 | 1759 | - | 22HGNZ, 22MXZ, 23HHZ, 23HGNZ, 23MXZ |
| 39 | 2-Phenoxyethanol | 122-99-6 | C8H10O2 | 138.2 | 871 | 41.36 | 2140 | 2139 | Pleasant | 22HHZ, 22HGNZ, 22MXZ, 23HHZ, 23HGNZ, 23MXZ |
| 40 | 1-Hexadecanol | 36653-82-4 | C16H34O | 242.5 | 863 | 46.35 | 2386 | 2363 | - | 22HHZ, 22HGNZ, 22MXZ, 23HHZ, 23HGNZ, 23MXZ |
| Esters (2) | ||||||||||
| 41 | Pentyl hexanoate | 540-07-8 | C11H22O2 | 186.3 | 813 | 21.77 | 1496 | 1509 | - | 22HHZ, 22HGNZ, 22MXZ, 23HHZ, 23HGNZ, 23MXZ |
| 42 | gamma-Nonanolactone | 104-61-0 | C9H16O2 | 152.2 | 879 | 37.77 | 2006 | 2003 | - | 22HHZ, 22HGNZ, 22MXZ, 23HHZ, 23HGNZ, 23MXZ |
| Alkanes (3) | ||||||||||
| 43 | Dodecane | 112-40-3 | C12H26 | 170.3 | 859 | 9.42 | 1197 | / | Gasoline like | 22HHZ, 22HGNZ, 22MXZ, 23HHZ, 23HGNZ, 23MXZ |
| 44 | 3-Methylundecane | 1002-43-3 | C12H26 | 170.3 | 811 | 13.19 | 1295 | / | Floral, sweet, cooked vegetable | 22HHZ, 22HGNZ, 22MXZ, 23HHZ, 23HGNZ, 23MXZ |
| 45 | Pentadecane | 629-62-9 | C15H32 | 212.4 | 859 | 21.29 | 1487 | / | Mild odor | 22HHZ, 22HGNZ, 22MXZ, 23HHZ, 23HGNZ, 23MXZ |
| Others (6) | ||||||||||
| 46 | 2-Pentyl-Furan | 3777-69-3 | C9H14O | 138.2 | 872 | 10.43 | 1226 | 1229 | - | 22HHZ, 22HGNZ, 22MXZ, 23HHZ, 23HGNZ, 23MXZ |
| 47 | 2-Acetyl-1-pyrroline | 85213-22-5 | C6H9NO | 111.1 | 810 | 14.29 | 1323 | 1323 | Popcorn-like, sweet, pleasant, peanut, Cooked jasmine rice | 22MXZ, 23MXZ |
| 48 | Naphthalene | 91-20-3 | C10H8 | 128.2 | 890 | 29.61 | 1696 | 1707 | Tar | 22HHZ, 22HGNZ, 22MXZ, 23HHZ, 23HGNZ, 23MXZ |
| 49 | N,N-Dibutylformamide | 761-65-9 | C9H19NO | 157.3 | 860 | 31.24 | 1750 | 1746 | - | 22HHZ, 22HGNZ, 22MXZ, 23HHZ, 23HGNZ, 23MXZ |
| 50 | Hexanoic acid | 142-62-1 | C6H12O2 | 116.2 | 877 | 33.84 | 1841 | 1854 | Fatty, cheese, rancid | 22MXZ, 23HGNZ, 23MXZ |
| 51 | Indole | 120-72-9 | C8H7N | 117.2 | 876 | 47.26 | 2448 | 2448 | Sour, fruit, floral, burnt | 22HHZ, 22HGNZ, 22MXZ, 23HHZ, 23HGNZ, 23MXZ |
| Compounds | Variety (V) | Se Species (Se) | YEAR(Y) | V × Se | V × Y | Se × Y | V × Se × Y | |
|---|---|---|---|---|---|---|---|---|
| 66-25-1 | Hexanal | 170.44 *** | 55.58 *** | 2.1 | 80.09 *** | 4.82 * | 3.26 * | 1.94 |
| 141-79-7 | 3-Penten-2-one, 4-methyl- | 330.2 *** | 187.19 *** | 2.26 | 105.74 *** | 14.9 *** | 13.76 *** | 1.67 |
| 111-71-7 | Heptanal | 545.17 *** | 9.98 *** | 2.84 | 11.92 *** | 11.75 *** | 2.68 | 6.86 *** |
| 112-40-3 | Dodecane | 299.87 *** | 37.94 *** | 62.26 *** | 94.68 *** | 27.74 | 2.85 | 0.99 |
| 3777-69-3 | 2-Pentyl-Furan | 24.13 *** | 43.33 *** | 1.16 | 8.8 *** | 3.05 | 1.98 | 1.05 |
| 71-41-0 | 1-Pentanol | 160.77 *** | 17.33 *** | 10.64 ** | 11.51 *** | 0.21 | 2.33 | 3.01 * |
| 124-13-0 | Octanal | 638.31 *** | 19.42 *** | 0.03 | 15.96 *** | 1.39 | 0.13 | 1.88 |
| 1002-43-3 | 3-Methylundecane | 180.87 *** | 116.73 *** | 1.69 | 38.34 *** | 3.11 | 0.58 | 1.44 |
| 18829-55-5 | (E)-2-Heptenal | 178.28 *** | 112.83 *** | 1.37 | 20.24 *** | 5.52** | 0.57 | 2.92 * |
| 85213-22-5 | 2-Acetyl-1-pyrroline | 3030.46 *** | 17.71 *** | 188.84 *** | 17.71 *** | 188.84 *** | 0.12 | 0.12 |
| 110-93-0 | 6-Methyl-5-hepten-2-one | 141.7 *** | 62.04 *** | 29.08 *** | 34.39 *** | 10.21 *** | 1.63 | 7.3 *** |
| 123-42-2 | 4-Hydroxy-4-methyl-2-pentanone | 553.85 *** | 231.26 *** | 0.92 | 130.63 *** | 1.82 | 6.33 ** | 3.85 * |
| 111-27-3 | 1-Hexanol | 3415.48 *** | 190.07 *** | 254.04 *** | 32.49 *** | 317 *** | 4.93 * | 11.59 *** |
| 124-19-6 | 1-Nonanal | 2131.58 *** | 116.73 *** | 318.84 *** | 329.13 *** | 422.38 *** | 44.13 *** | 41.43 *** |
| 1669-44-9 | 3-Octen-2-one | 23.93 *** | 49.96 *** | 47.46 *** | 10.43 *** | 42.99 *** | 3.09 | 2.5 |
| 2548-87-0 | (E)-2-Octenal | 68.56 *** | 25.13 *** | 100.67 *** | 10.64 *** | 50.41 *** | 1.21 | 4.92 ** |
| 5989-33-3 | (Z)-2-[(2R,5S)-5-Methyl-5-vinyltetrahydro-2-furanyl]-2-propanol | 1231.56 *** | 4.15 * | 161.61 *** | 4.43 ** | 450.13 *** | 1.43 | 1.39 |
| 3391-86-4 | 1-Octen-3-ol | 900.13 *** | 24.94 *** | 103.17 *** | 20.71 *** | 105.9 *** | 16.86 *** | 13.89 *** |
| 111-70-6 | 1-Heptanol | 521.89 *** | 9.18 *** | 81.62 *** | 8.19 *** | 70.13 *** | 8.74 *** | 2.18 |
| 34995-77-2 | 2-Furanmethanol,5-ethenyltetra | 492.69 *** | 6.12** | 677.51 *** | 6.74 *** | 313.8 *** | 0.9 | 2.01 |
| 693-54-9 | 2-Decanone | 141.3 *** | 1.32 | 162.68 *** | 5.56** | 121.88 *** | 7.54 ** | 2.89 * |
| 112-31-2 | Decanal | 317.56 *** | 17.79 *** | 205.28 *** | 6.63 *** | 133.71 *** | 0.74 | 3.34 * |
| 629-62-9 | Pentadecane | 188.71 *** | 115.93 *** | 41.44 *** | 23.61 *** | 27.23 *** | 12.59 *** | 7.97 *** |
| 14309-57-0 | 3-Nonen-2-one | 64.64 *** | 68.34 *** | 285.37 *** | 172.84 *** | 247.68 *** | 20.81 *** | 9.84 *** |
| 100-52-7 | Benzaldehyde | 767.66 *** | 149.17 *** | 7461.2 *** | 43.18 *** | 442.5 *** | 43.69 *** | 2.69 * |
| 540-07-8 | Pentyl hexanoate | 75.44 *** | 9.58 *** | 4.17 * | 25.94 *** | 4.24 * | 0.61 | 1.14 |
| 111-87-5 | 1-Octanol | 1137.11 *** | 34.99 *** | 342.46 *** | 16.84 *** | 392.76 *** | 0.31 | 0.79 |
| 1604-28-0 | 3,5-Heptadien-2-one,6-methyl- | 213.57 *** | 2.75 | 22.64 *** | 16.04 *** | 8.31 ** | 0.11 | 8.04 *** |
| 20019-64-1 | 2(5H)-Furanone, 5,5-dimethyl- | 64.89 *** | 11.81 *** | 2.4 | 21.59 *** | 3.26 * | 5.79 *** | 4.09 *** |
| 529-20-4 | 2-Methylbenzaldehyde | 5.69 ** | 7 ** | 111.91 *** | 1.62 | 21.71 *** | 0.49 | 1.01 |
| 22104-78-5 | 2-Octen-1-ol | 11.58 *** | 9.03 *** | 244.33 *** | 10.83 *** | 73.71 *** | 1.07 | 10.75 *** |
| 3913-81-3 | (E)-2-Decenal | 551.07 *** | 65.43 *** | 333.94 *** | 9.58 *** | 226.7* | 4.82 | 2.28 |
| 13019-16-4 | 2-Octenal, 2-butyl- | 632.88 *** | 305.96 *** | 5.63 * | 197.25 *** | 2.75 | 0.34 | 1.15 |
| 98-55-5 | alpha-Terpineol | 470.2 *** | 6.91** | 470.2 *** | 6.91 *** | 470.2 *** | 6.91 ** | 6.91 *** |
| 91-20-3 | Naphthalene | 1.2 | 58.94 *** | 65.06 *** | 11.06 *** | 2.33 | 4.31 * | 2.64 * |
| 617-94-7 | 2-Phenyl-2-propanol | 264.12 *** | 339.69 *** | 161.12 *** | 127.78 *** | 106.32 *** | 6.54 ** | 1.65 |
| 761-65-9 | N,N-Dibutylformamide | 240.62 *** | 5.08 * | 19.93 *** | 15.65 *** | 19.33 *** | 2.77 | 4.36 ** |
| 112-30-1 | 1-Decanol | 1.89 | 44.6 *** | 914.43 *** | 52.07 *** | 20.73 *** | 32.45 *** | 44.88 *** |
| 10486-19-8 | Tridecanal | 15.05 *** | 0.19 | 11.3 ** | 3.42 * | 1.86 | 1.44 | 0.11 |
| 3796-70-1 | (E)-6,10-Dimethylundeca-5,9-dien-2-one | 120.91 *** | 34.22 *** | 35.39 *** | 3.14 * | 30.95 *** | 0.06 | 1.86 |
| 142-62-1 | Hexanoic acid | 668.42 *** | 25.4 *** | 207.55 *** | 15.59 *** | 89.42 *** | 10.21 *** | 7.93 *** |
| 100-51-6 | Benzyl alcohol | 666.51 *** | 50.81 *** | 1078.45 *** | 5.34 ** | 252.15 *** | 2.12 | 17.27 *** |
| 60-12-8 | Phenethyl alcohol | 290.24 *** | 146.69 *** | 85.23 *** | 118.58 *** | 9.26 *** | 7.92 ** | 13.44 *** |
| 104-61-0 | gamma-Nonanolactone | 47.55 *** | 12.22 *** | 6.67 * | 3.8 * | 3.52 * | 1.72 | 0.2 |
| 616-45-5 | 2-Pyrrolidinone | 221 *** | 25.21 *** | 39 *** | 25.21 *** | 39 *** | 21.99 *** | 21.99 *** |
| 502-69-2 | 2-Pentadecanone,6,10,14-trimethyl- | 1040.33 *** | 101.47 *** | 23.33 *** | 9.51 *** | 26.16 *** | 4.71 * | 2.02 |
| 122-99-6 | 2-Phenoxyethanol | 16.85 *** | 40.55 *** | 2.29 | 22.41 *** | 0.66 | 0.41 | 0.54 |
| 20189-42-8 | 3-Ethyl-4-methyl-1H-pyrrole-2,5-dione | 544.69 *** | 19.57 *** | 143.54 *** | 12.57 *** | 117.01 *** | 0 | 0.46 |
| 36653-82-4 | 1-Hexadecanol | 166.69 *** | 93.65 *** | 148.26 *** | 15.43 *** | 113.71 *** | 0.03 | 1.23 |
| 120-72-9 | Indole | 2532.55 *** | 1475.51 *** | 0.65 | 936.3 *** | 73.43 *** | 7.16 ** | 5.51 ** |
| 121-33-5 | Vanillin | 1198.31 *** | 918.66 *** | 1.24 | 116.51 *** | 1.71 | 3.95 * | 2.53 |
Disclaimer/Publisher’s Note: The statements, opinions and data contained in all publications are solely those of the individual author(s) and contributor(s) and not of MDPI and/or the editor(s). MDPI and/or the editor(s) disclaim responsibility for any injury to people or property resulting from any ideas, methods, instructions or products referred to in the content. |
© 2025 by the authors. Licensee MDPI, Basel, Switzerland. This article is an open access article distributed under the terms and conditions of the Creative Commons Attribution (CC BY) license (https://creativecommons.org/licenses/by/4.0/).
Share and Cite
Xiong, Y.; Hu, Y.; Li, R.; Cheng, H.; Wu, Y.; Tian, X.; Chen, Y.; Zhou, J.; Zhao, L.; Wang, C. Foliar-Selenium-Induced Modulation of Volatile Organic Compounds in Rice Grains: A Comparative Study of Sodium Selenite and Nano-Selenium. Foods 2025, 14, 3399. https://doi.org/10.3390/foods14193399
Xiong Y, Hu Y, Li R, Cheng H, Wu Y, Tian X, Chen Y, Zhou J, Zhao L, Wang C. Foliar-Selenium-Induced Modulation of Volatile Organic Compounds in Rice Grains: A Comparative Study of Sodium Selenite and Nano-Selenium. Foods. 2025; 14(19):3399. https://doi.org/10.3390/foods14193399
Chicago/Turabian StyleXiong, Yin, Yingying Hu, Ruomeng Li, Haoyue Cheng, Yulin Wu, Xuhong Tian, Yibo Chen, Jingbo Zhou, Lei Zhao, and Chongrong Wang. 2025. "Foliar-Selenium-Induced Modulation of Volatile Organic Compounds in Rice Grains: A Comparative Study of Sodium Selenite and Nano-Selenium" Foods 14, no. 19: 3399. https://doi.org/10.3390/foods14193399
APA StyleXiong, Y., Hu, Y., Li, R., Cheng, H., Wu, Y., Tian, X., Chen, Y., Zhou, J., Zhao, L., & Wang, C. (2025). Foliar-Selenium-Induced Modulation of Volatile Organic Compounds in Rice Grains: A Comparative Study of Sodium Selenite and Nano-Selenium. Foods, 14(19), 3399. https://doi.org/10.3390/foods14193399

