Bacillus subtilis-Derived Postbiotics as a Multifunctional Bio-Catalyst for Enhancing Lactic Acid Bacteria Viability and Yogurt Quality
Abstract
1. Introduction
2. Materials and Methods
2.1. Microorganisms
2.2. Preparation of BSP
2.3. Effect of BPS on the Growth of S. thermophilus and L. bulgaricus
2.4. Yogurts Preparation
2.5. Enumeration of Biomass and Cell Counts
2.6. Sensory Evaluation of Yogurts
2.7. Milk-Clotting Enzyme Activity
2.8. Physicochemical Analysis of Yogurt
2.9. Quantification of Extracellular Polysaccharides (EPS) in Yogurt
2.10. Metabolomics Analysis of Yogurt
2.11. Statistical Analysis
3. Results
3.1. BSP Enhances the Microbial Activity of S. thermophilus and L. bulgaricus
3.2. BSP Enhances the Microbial Activity, Acidification Rate, and Quality in Yogurt Preparation
3.3. BSP Improves the Physicochemical Characteristic of Yogurt
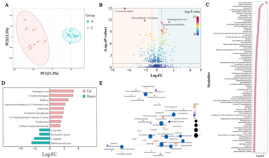
3.4. BSP Enhances Yogurt Profile
3.5. BSP Delays the Acidification of Yogurt During Storage
4. Discussion
5. Conclusions
Supplementary Materials
Author Contributions
Funding
Institutional Review Board Statement
Informed Consent Statement
Data Availability Statement
Conflicts of Interest
References
- Fazilah, N.F.; Ariff, A.B.; Khayat, M.E.; Rios-Solis, L.; Halim, M. Influence of probiotics, prebiotics, synbiotics and bioactive phytochemicals on the formulation of functional yogurt. J. Funct. Foods 2018, 48, 387–399. [Google Scholar] [CrossRef]
- Garofalo, G.; Gaglio, R.; Busetta, G.; Ponte, M.; Barbera, M.; Riggio, S.; Piazzese, D.; Bonanno, A.; Erten, H.; Sardina, M.T.; et al. Addition of fruit purees to enhance quality characteristics of sheep yogurt with selected strains. J. Agric. Food Res. 2024, 16, 101153. [Google Scholar] [CrossRef]
- Sobti, B.; Alhefeiti, R.M.S.; Alahdali, F.A.; Al Samri, M.A.M.; Kamal-Eldin, A. Supplementation of drinkable yogurt (Laban) from Camel milk with fruit purees improves its quality and sensory properties. NFS J. 2023, 32, 100143. [Google Scholar] [CrossRef]
- Wilbey, R.A. Tamime and Robinson’s Yoghurt, 3rd ed.; Woodhead Publishing: Sawston, UK, 2009; Volume 23, pp. 55–56. [Google Scholar]
- Liu, E.; Zheng, H.; Shi, T.; Ye, L.; Konno, T.; Oda, M.; Shen, H.; Ji, Z.-S. Relationship between Lactobacillus bulgaricus and Streptococcus thermophilus under whey conditions: Focus on amino acid formation. Int. Dairy J. 2016, 56, 141–150. [Google Scholar] [CrossRef]
- Fernandez, M.A.; Marette, A. Potential Health Benefits of Combining Yogurt and Fruits Based on Their Probiotic and Prebiotic Properties. Adv. Nutr. 2017, 8, 155S–164S. [Google Scholar] [CrossRef]
- Wu, T.; Guo, S.; Kwok, L.Y.; Zhang, H.; Wang, J. Temperature-Dependent Metabolic Interactions Between Streptococcus thermophilus and Lactobacillus delbrueckii ssp. bulgaricus in Milk Fermentation: Insights from GC-IMS Metabolomics. J. Dairy Sci. 2025, 108, 242–256. [Google Scholar]
- Kim, S.K.; Guevarra, R.B.; Kim, Y.T.; Kwon, J.; Kim, H.; Cho, J.H.; Kim, H.B.; Lee, J.H. Role of Probiotics in Human Gut Microbiome-Associated Diseases. J. Microbiol. Biotechnol. 2019, 29, 1335–1340. [Google Scholar] [CrossRef]
- Quigley, E.M.; Shanahan, F. Probiotics in Health Care: A Critical Appraisal. Annu. Rev. Med. 2025, 76, 129–141. [Google Scholar] [CrossRef] [PubMed]
- Nyanzi, R.; Jooste, P.J.; Buys, E.M. Invited review: Probiotic yogurt quality criteria, regulatory framework, clinical evidence, and analytical aspects. J. Dairy Sci. 2021, 104, 1–19. [Google Scholar] [CrossRef]
- Xue, R.; Liu, J.; Zhang, M.; Aziz, T.; Felemban, S.; Khowdiary, M.M.; Yang, Z. Physicochemical, microbiological and metabolomics changes in yogurt supplemented with lactosucrose. Food Res. Int. 2024, 178, 114000. [Google Scholar] [CrossRef]
- Salminen, S.; Collado, M.C.; Endo, A.; Hill, C.; Lebeer, S.; Quigley, E.M.M.; Sanders, M.E.; Shamir, R.; Swann, J.R.; Szajewska, H.; et al. The International Scientific Association of Probiotics and Prebiotics (ISAPP) consensus statement on the definition and scope of postbiotics. Nat. Rev. Gastroenterol. Hepatol. 2021, 18, 649–667, Erratum in Nat. Rev. Gastroenterol. Hepatol. 2022, 19, 551. [Google Scholar] [CrossRef] [PubMed]
- Sittipo, P.; Shim, J.; Lee, Y. Microbial Metabolites Determine Host Health and the Status of Some Diseases. Int. J. Mol. Sci. 2019, 20, 5296. [Google Scholar] [CrossRef] [PubMed]
- Rowland, I.; Gibson, G.; Heinken, A.; Scott, K.; Swann, J.; Thiele, I.; Tuohy, K. Gut microbiota functions: Metabolism of nutrients and other food components. Eur. J. Nutr. 2018, 57, 1–24. [Google Scholar] [CrossRef]
- Nidhi, P.; Jinil, P.; Sachidanand, S.; Kumar, Y.V.; Chinmayi, J.; Anil, P.; Dharmendra, P.; Kumar, S.D.; Ashish, P. Postbiotic production: Harnessing the power of microbial metabolites for health applications. Front. Microbiol. 2023, 14, 1306192. [Google Scholar]
- Kaspar, F.; Neubauer, P.; Gimpel, M. Bioactive Secondary Metabolites from Bacillus subtilis: A Comprehensive Review. J. Nat. Prod. 2019, 82, 2038–2053. [Google Scholar] [CrossRef]
- GB 2760-2014; National Standard for Food Safety Standard for the Use of Food Additives. National Standards of the People’s Republic of China. National Health and Family Planning Commission: Concord, NH, USA, 2014.
- Yu, T.; Kong, J.; Zhang, L.; Gu, X.; Wang, M.; Guo, T. New crosstalk between probiotics Lactobacillus plantarum and Bacillus subtilis. Sci. Rep. 2019, 9, 13151. [Google Scholar] [CrossRef]
- Schoenborn, A.A.; Yannarell, S.M.; Wallace, E.D.; Clapper, H.; Weinstein, I.C.; Shank, E.A. Defining the Expression, Production, and Signaling Roles of Specialized Metabolites during Bacillus subtilis Differentiation. J. Bacteriol. 2021, 203, e0033721. [Google Scholar] [CrossRef]
- Sajid, I.; Farida, B.; Rabaan, A.A.; Mohammed, A.; Al Shammari, B.R.; Abdulsalam, A.; Amer, A.; Tarek, S.; Alam, K. Classification and Multifaceted Potential of Secondary Metabolites Produced by Bacillus subtilis Group: A Comprehensive Review. Molecules 2023, 28, 927. [Google Scholar] [CrossRef]
- Hu, J.-Y.; Han, X.-Y.; Chen, H.-P.; Li, J.-Z.; Wang, Z.-L.; Luo, X.-C.; Deng, J.-J. Biodegradation of skatole by Bacillus subtilis GDAAS-A32 and its inhibition for odor emissions from swine manure. J. Environ. Chem. Eng. 2025, 13, 115426. [Google Scholar] [CrossRef]
- Ge, Y.; Yu, X.; Zhao, X.; Liu, C.; Li, T.; Mu, S.; Zhang, L.; Chen, Z.; Zhang, Z.; Song, Z.; et al. Fermentation characteristics and postacidification of yogurt by Streptococcus thermophilus CICC 6038 and Lactobacillus delbrueckii ssp. bulgaricus CICC 6047 at optimal inoculum ratio. J. Dairy Sci. 2024, 107, 123–140. [Google Scholar] [CrossRef]
- Shi, Z.; Li, X.; Fan, X.; Xu, J.; Liu, Q.; Wu, Z.; Pan, D. PMA-qPCR method for the selective quantitation of viable lactic acid bacteria in fermented milk. Front. Microbiol. 2022, 13, 984506. [Google Scholar] [CrossRef] [PubMed]
- Kim, E.; Yang, S.M.; Lim, B.; Park, S.H.; Rackerby, B.; Kim, H.Y. Design of PCR assays to specifically detect and identify 37 Lactobacillus species in a single 96 well plate. BMC Microbiol. 2020, 20, 96. [Google Scholar] [CrossRef] [PubMed]
- Choi, Y.H.; Han, M.J. Rice yogurt with various beans fermented by lactic acid bacteria from kimchi. Food Sci. Biotechnol. 2022, 31, 819–825. [Google Scholar] [CrossRef]
- Zhang, Z.; Guo, S.; Wu, T.; Yang, Y.; Yu, X.; Yao, S. Inoculum size of co-fermentative culture affects the sensory quality and volatile metabolome of fermented milk over storage. J. Dairy Sci. 2022, 105, 5654–5668. [Google Scholar] [CrossRef]
- Arima, K.; Yu, J.; Iwasaki, S.; Tamura, G. Milk-clotting Enzyme from Microorganisms: V. Purification and Crystallization of Mucor Rennin from Mucor pusillus var. Lindt. Appl. Microbiol. 1968, 16, 1727–1733. [Google Scholar] [CrossRef]
- Sahan, N.; Yasar, K.; Hayaloglu, A.A. Physical, chemical and flavour quality of non-fat yogurt as affected by a β-glucan hydrocolloidal composite during storage. Food Hydrocoll. 2008, 22, 1291–1297. [Google Scholar] [CrossRef]
- GB 5009.239-2016; National Standard for Food Safety Determination of Acidity of Food. National Standards of the People’s Republic of China. National Health and Family Planning Commission: Concord, NH, USA, 2016.
- DuBois, M.; Gilles, K.A.; Hamilton, J.K.; Rebers, P.A.; Smith, F. Colorimetric Method for Determination of Sugars and Related Substances. Anal. Chem. 2002, 28, 350–356. [Google Scholar] [CrossRef]
- Aryana, K.J.; Olson, D.W. A 100-Year Review: Yogurt and other cultured dairy products. J. Dairy Sci. 2017, 100, 9987–10013. [Google Scholar] [CrossRef]
- CODEX STAN 243-2003; Codex Standard For Fermented Milks. Codex Standard. Codex Alimentarius Commission: Sacramento, CA, USA, 2003.
- Chen, C.; Zhao, S.; Hao, G.; Yu, H.; Tian, H.; Zhao, G. Role of lactic acid bacteria on the yogurt flavour: A review. Int. J. Food Prop. 2017, 20, S316–S330. [Google Scholar] [CrossRef]
- Dong, Y.; Han, M.; Fei, T.; Liu, H.; Gai, Z. Utilization of diverse oligosaccharides for growth by Bifidobacterium and Lactobacillus species and their in vitro co-cultivation characteristics. Int. Microbiol. 2024, 27, 941–952. [Google Scholar] [CrossRef]
- Fan, X.; Du, L.; Xu, J.; Shi, Z.; Zhang, T.; Jiang, X.; Zeng, X.; Wu, Z.; Pan, D. Effect of single probiotics Lacticaseibacillus casei CGMCC1.5956 and Levilactobacillus brevis CGMCC1.5954 and their combination on the quality of yogurt as fermented milk. LWT 2022, 163, 113530. [Google Scholar] [CrossRef]
- Wang, Y.; Shen, C.; Huo, K.; Cai, D.; Zhao, G. Antioxidant activity of yeast mannans and their growth-promoting effect on Lactobacillus strains. Food Funct. 2021, 12, 10423–10431. [Google Scholar] [CrossRef] [PubMed]
- Marshall, V.M.; Cole, W.M.; Mabbitt, L.A. Fermentation of specially formulated milk with single strains of bifidobacteria. Int. J. Dairy Technol. 1982, 35, 143–144. [Google Scholar] [CrossRef]
- Prasanna, P.H.P.; Grandison, A.S.; Charalampopoulos, D. Microbiological, chemical and rheological properties of low fat set yoghurt produced with exopolysaccharide (EPS) producing Bifidobacterium strains. Food Res. Int. 2013, 51, 15–22. [Google Scholar] [CrossRef]
- Rašić, J.L. The role of dairy foods containing bifido- and acidophilus bacteria in nutrition and health [infants, children, adults, intestine, gut microflora, immunosystem]. N. Eur. Dairy J. 1983, 49, 80–88. [Google Scholar]
- Ibrahim, S.A.; Bezkorovainy, A. Inhibition of Escherichia coli by Bifidobacteria. J. Food Prot. 1993, 56, 713–715. [Google Scholar] [CrossRef]
- Aguilar-Toalá, J.E.; Garcia-Varela, R.; Garcia, H.S.; Mata-Haro, V.; González-Córdova, A.F.; Vallejo-Cordoba, B.; Hernández-Mendoza, A. Postbiotics: An evolving term within the functional foods field. Trends Food Sci. Technol. 2018, 75, 105–114. [Google Scholar] [CrossRef]
- Zhang, L.; Xie, J.; Zhang, Z.; Yan, R.; Wu, Z. RNA-Seq Transcriptomic Analysis of Green Tea Polyphenols Modulation of Differently Expressed Genes in Enterococcus faecalis Under Bile Salt Stress. Curr. Microbiol. 2022, 79, 147. [Google Scholar] [CrossRef]
- Rao, N.S.; Ermann Lundberg, L.; Tomasson, J.; Tullberg, C.; Brink, D.P.; Palmkron, S.B.; van Niel, E.W.J.; Hakansson, S.; Carlquist, M. Non-inhibitory levels of oxygen during cultivation increase freeze-drying stress tolerance in Limosilactobacillus reuteri DSM 17938. Front. Microbiol. 2023, 14, 1152389. [Google Scholar] [CrossRef]
- Benedikt, G.; AncaElena, C.; Genevieve, E.; Johann, K.; Aglaia, E.; Samuel, B.; Arno, S.; Markus, M. Light in the Rational Treatment of Autism? Effects of Metformin on Steroid Hormones in a Patient with Polycystic Ovarian Syndrome (PCOS). Life 2022, 12, 1736. [Google Scholar] [CrossRef]
- Agarwal, Y.; Rajinikanth, P.S.; Ranjan, S.; Tiwari, U.; Balasubramnaiam, J.; Pandey, P.; Arya, D.K.; Anand, S.; Deepak, P. Curcumin loaded polycaprolactone-/polyvinyl alcohol-silk fibroin based electrospun nanofibrous mat for rapid healing of diabetic wound: An in-vitro and in-vivo studies. Int. J. Biol. Macromol. 2021, 176, 376–386. [Google Scholar] [CrossRef] [PubMed]
- Taj, R.; Masud, T.; Sohail, A.; Sammi, S.; Naz, R.; Sharma Khanal, B.K.; Nawaz, M.A. In vitro screening of EPS-producing Streptococcus thermophilus strains for their probiotic potential from Dahi. Food Sci. Nutr. 2022, 10, 2347–2359. [Google Scholar] [CrossRef] [PubMed]
- Akhavan Mahdavi, S.; Jafari, S.M.; Assadpoor, E.; Dehnad, D. Microencapsulation optimization of natural anthocyanins with maltodextrin, gum Arabic and gelatin. Int. J. Biol. Macromol. 2016, 85, 379–385. [Google Scholar] [CrossRef]
- Cui, Y.; Jiang, X.; Hao, M.; Qu, X.; Hu, T. New advances in exopolysaccharides production of Streptococcus thermophilus. Arch. Microbiol. 2017, 199, 799–809. [Google Scholar] [CrossRef]
- Ghaderi-Ghahfarokhi, M.; Yousefvand, A.; Ahmadi Gavlighi, H.; Zarei, M.; Farhangnia, P. Developing novel synbiotic low-fat yogurt with fucoxylogalacturonan from tragacanth gum: Investigation of quality parameters and Lactobacillus casei survival. Food Sci. Nutr. 2020, 8, 4491–4504. [Google Scholar] [CrossRef]
- Nguyen, B.P.; Pham, H.N.; Tran, H.; Nghiem, N.; Nguyen, Q.H.; Do, T.T.T.; Tran, C.T.; Simpson, C.R. Predicting the onset of type 2 diabetes using wide and deep learning with electronic health records. Comput. Methods Programs Biomed. 2019, 182, 105055. [Google Scholar] [CrossRef]
- Mira De Orduña, R.; Patchett, M.L.; Liu, S.Q.; Pilone, G.J. Growth and arginine metabolism of the wine lactic acid bacteria Lactobacillus buchneri and Oenococcus oeni at different pH values and arginine concentrations. Appl. Environ. Microbiol. 2001, 67, 1657–1662. [Google Scholar] [CrossRef]
- Casiano-Colón, A.; Marquis, R.E. Role of the arginine deiminase system in protecting oral bacteria and an enzymatic basis for acid tolerance. Appl. Environ. Microbiol. 1988, 54, 1318–1324. [Google Scholar] [CrossRef]
- Fisunov, G.Y.; Pobeguts, O.V.; Ladygina, V.G.; Zubov, A.I.; Galyamina, M.A.; Kovalchuk, S.I.; Ziganshin, R.K.; Evsyutina, D.V.; Matyushkina, D.S.; Butenko, I.O.; et al. Thymidine utilisation pathway is a novel phenotypic switch of Mycoplasma hominis. J. Med. Microbiol. 2022, 71, 001468. [Google Scholar] [CrossRef]
- Brosnan, M.E.; Brosnan, J.T. Histidine Metabolism and Function. J. Nutr. 2020, 150, 2570S–2575S. [Google Scholar] [CrossRef]
- Graca, J.S.; Furtado, M.M.; Freire, L.; Watanabe, C.A.; Rocha, R.S.; Sant’Ana, A.S. Impact of pre-exposure stress on the growth and viability of Lactobacillus acidophilus in regular, buriti pulp and orange byproduct fermented milk products. Food Microbiol. 2025, 125, 104660. [Google Scholar] [CrossRef] [PubMed]
- del Campo, R.; Bravo, D.; Canton, R.; Ruiz-Garbajosa, P.; Garcia-Albiach, R.; Montesi-Libois, A.; Yuste, F.J.; Abraira, V.; Baquero, F. Scarce evidence of yogurt lactic acid bacteria in human feces after daily yogurt consumption by healthy volunteers. Appl. Environ. Microbiol. 2005, 71, 547–549. [Google Scholar] [CrossRef] [PubMed]
- Kneifel, W.; Jaros, D.; Erhard, F. Microflora and acidification properties of yogurt and yogurt-related products fermented with commercially available starter cultures. Int. J. Food Microbiol. 1993, 18, 179–189. [Google Scholar] [CrossRef]
- Nighswonger, B.D.; Brashears, M.M.; Gilliland, S.E. Viability of Lactobacillus acidophilus and Lactobacillus casei in fermented milk products during refrigerated storage. J. Dairy Sci. 1996, 79, 212–219. [Google Scholar] [CrossRef]
- Meybodi, N.M.; Mortazavian, A.M.; Arab, M.; Nematollahi, A. Probiotic viability in yoghurt: A review of influential factors. Int. Dairy J. 2020, 109, 104793. [Google Scholar] [CrossRef]
- Donkor, O.N.; Henriksson, A.; Singh, T.K.; Vasiljevic, T.; Shah, N.P. ACE-inhibitory activity of probiotic yoghurt. Int. Dairy J. 2007, 17, 1321–1331. [Google Scholar] [CrossRef]
- Markowiak, P.; Slizewska, K. Effects of Probiotics, Prebiotics, and Synbiotics on Human Health. Nutrients 2017, 9, 1021. [Google Scholar] [CrossRef]
- Afzaal, M.; Khan, A.U.; Saeed, F.; Ahmed, A.; Ahmad, M.H.; Maan, A.A.; Tufail, T.; Anjum, F.M.; Hussain, S. Functional exploration of free and encapsulated probiotic bacteria in yogurt and simulated gastrointestinal conditions. Food Sci. Nutr. 2019, 7, 3931–3940. [Google Scholar] [CrossRef]






Disclaimer/Publisher’s Note: The statements, opinions and data contained in all publications are solely those of the individual author(s) and contributor(s) and not of MDPI and/or the editor(s). MDPI and/or the editor(s) disclaim responsibility for any injury to people or property resulting from any ideas, methods, instructions or products referred to in the content. |
© 2025 by the authors. Licensee MDPI, Basel, Switzerland. This article is an open access article distributed under the terms and conditions of the Creative Commons Attribution (CC BY) license (https://creativecommons.org/licenses/by/4.0/).
Share and Cite
Wu, J.; Wang, Z.; Hu, J.; Liu, J.; Han, X.; Chen, H.; Zhu, S.; Deng, J. Bacillus subtilis-Derived Postbiotics as a Multifunctional Bio-Catalyst for Enhancing Lactic Acid Bacteria Viability and Yogurt Quality. Foods 2025, 14, 1806. https://doi.org/10.3390/foods14101806
Wu J, Wang Z, Hu J, Liu J, Han X, Chen H, Zhu S, Deng J. Bacillus subtilis-Derived Postbiotics as a Multifunctional Bio-Catalyst for Enhancing Lactic Acid Bacteria Viability and Yogurt Quality. Foods. 2025; 14(10):1806. https://doi.org/10.3390/foods14101806
Chicago/Turabian StyleWu, Jing, Zhilin Wang, Jingyi Hu, Jing Liu, Xueying Han, Hongping Chen, Siming Zhu, and Junjin Deng. 2025. "Bacillus subtilis-Derived Postbiotics as a Multifunctional Bio-Catalyst for Enhancing Lactic Acid Bacteria Viability and Yogurt Quality" Foods 14, no. 10: 1806. https://doi.org/10.3390/foods14101806
APA StyleWu, J., Wang, Z., Hu, J., Liu, J., Han, X., Chen, H., Zhu, S., & Deng, J. (2025). Bacillus subtilis-Derived Postbiotics as a Multifunctional Bio-Catalyst for Enhancing Lactic Acid Bacteria Viability and Yogurt Quality. Foods, 14(10), 1806. https://doi.org/10.3390/foods14101806
