Xenia Effect on Nutritional and Flavor Components of ‘Jingbaili’ Pear
Abstract
1. Introduction
2. Materials and Methods
2.1. Chemical and Reagents
2.2. Experimental Design
2.3. Measurement of Physical and Chemical Properties
2.4. Volatile Compound Analysis
2.4.1. Sample Preparation
2.4.2. Gas Chromatographic Mass Spectrometry (GC-MS) Conditions
2.5. Nonvolatile Metabolite Analysis
2.5.1. Sample Preparation
2.5.2. LC-MS Conditions
2.6. Statistical Analysis
3. Results and Discussion
3.1. Effects of Xenia on the Physicochemical Properties of JBP
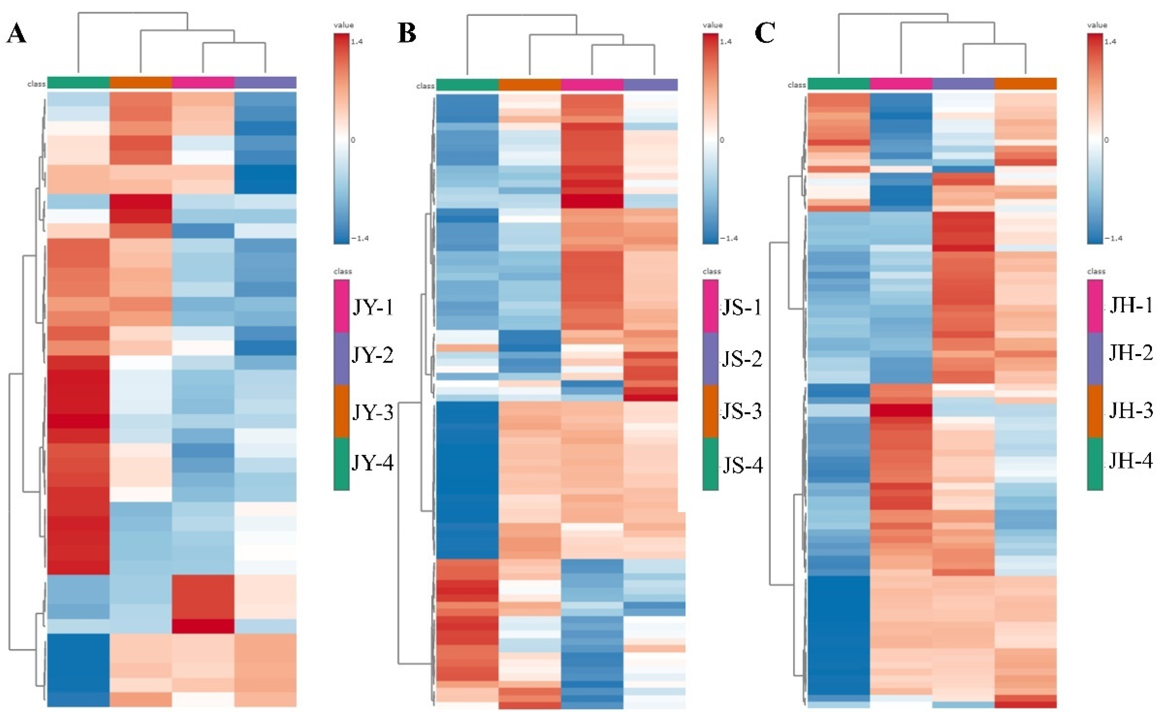
3.2. Effect of Xenia on Volatile Components of JBP
3.3. Effects of Xenia on Nonvolatile Metabolites of JBP
4. Conclusions
Supplementary Materials
Author Contributions
Funding
Institutional Review Board Statement
Informed Consent Statement
Data Availability Statement
Conflicts of Interest
References
- Wei, J.; Cheng, Y.; Feng, Y.; Qi, X.; He, J.; Guan, J. Different response to 1-methylcyclopropene in two cultivars of chinese pear fruit with contrasting softening characteristics. J. Appl. Bot. Food Qual. 2019, 92, 138–142. [Google Scholar]
- Wu, J.; Wang, Y.; Xu, J.; Korban, S.S.; Fei, Z.; Tao, S.; Ming, R.; Tai, S.; Khan, A.M.; Postman, J.D.; et al. Diversification and independent domestication of asian and european pears. Genome Biol. 2018, 19, 77. [Google Scholar] [CrossRef] [PubMed]
- Liu, W.; Zhang, Y.; Wang, L.; Ahmad, B.; Shi, X.; Ren, Y.; Liang, C.; Zhang, X.; Zhang, Y.; Du, G. Integrated transcriptome and metabolome analysis unveiled the mechanisms of xenia effect and the role of different pollens on aroma formation in ‘yali’ pear (Pyrus bretschneideri Rehd). Sci. Hortic. 2023, 307, 111503. [Google Scholar] [CrossRef]
- Wang, T.; Zheng, Y.; Xu, C.; Deng, Y.L.; Hao, X.Y.; Chu, Z.C.; Tian, J.; Wang, Y.; Zhang, X.Z.; Han, Z.H.; et al. Movement of acc oxidase 3 mrna from seeds to flesh promotes fruit ripening in apple. Mol. Plant 2024, 17, 1221–1235. [Google Scholar] [CrossRef]
- Zhang, H.; Liu, C.; Yao, J.-L.; Deng, C.H.; Chen, S.; Chen, J.; Wang, Z.; Yu, Q.; Cheng, Y.; Xu, J. Citrus mangshanensis pollen confers a xenia effect on linalool oxide accumulation in pummelo fruit by enhancing the expression of a cytochrome p450 78a7 gene citlo1. J. Agric. Food Chem. 2019, 67, 9468–9476. [Google Scholar] [CrossRef] [PubMed]
- Colantonio, V.; Ferra, L.F.V.; Tieman, D.M.; Bliznyuk, N.; Sims, C.; Klee, H.J.; Munoz, P.; Resende, M.F.R. Metabolomic selection for enhanced fruit flavor. Proc. Natl. Acad. Sci. USA 2022, 119, e2115865119. [Google Scholar] [CrossRef]
- Shi, J.Y.; Xiao, Y.H.; Jia, C.L.; Zhang, H.M.; Gan, Z.L.; Li, X.Y.; Yang, M.Q.; Yin, Y.D.; Zhang, G.Q.; Hao, J.Y.; et al. Physiological and biochemical changes during fruit maturation and ripening in highbush blueberry (Vaccinium corymbosum L.). Food Chem. 2023, 410, 135299. [Google Scholar] [CrossRef]
- Mustafa, A.M.; Angeloni, S.; Abouelenein, D.; Acquaticci, L.; Xiao, J.; Sagratini, G.; Maggi, F.; Vittori, S.; Caprioli, G. A new hplc-ms/ms method for the simultaneous determination of 36 polyphenols in blueberry, strawberry and their commercial products and determination of antioxidant activity. Food Chem. 2022, 367, 130743. [Google Scholar] [CrossRef]
- Lindo-Garcia, V.; Munoz, P.; Larrigaudiere, C.; Munne-Bosch, S.; Gine-Bordonaba, J. Interplay between hormones and assimilates during pear development and ripening and its relationship with the fruit postharvest behaviour. Plant Sci. 2020, 291, 110339. [Google Scholar] [CrossRef]
- Huiyun, L.; Jine, Q.; Sohel, R.; Shunyang, Y.; Yanmei, W.; Zhi, L.; Qifei, C.; Chaowang, M.; Xiaodong, G.; Zhen, L. Comprehensive metabolomic and transcriptomic analysis of the regulatory network of volatile terpenoid formation during the growth and development of pears (Pyrus spp. “Panguxiang”). Horticulturae 2023, 9, 483. [Google Scholar] [CrossRef]
- Yi, X.K.; Liu, G.F.; Rana, M.M.; Zhu, L.W.; Jiang, S.L.; Huang, Y.F.; Lu, W.M.; Wei, S. Volatile profiling of two pear genotypes with different potential for white pear aroma improvement. Sci. Hortic. 2016, 209, 221–228. [Google Scholar] [CrossRef]
- Sun, L.L.; Zhang, R.; He, S.T.; Liu, J.P.; Liu, G.Q. Genome-wide transcriptome profiling provides new insights into flower bud dormancy in pear. Biol. Plant. 2020, 64, 129–135. [Google Scholar] [CrossRef]
- Li, S.; Su, X.; Abdullah, M.; Sun, Y.; Li, G.; Cheng, X.; Lin, Y.; Cai, Y.; Jin, Q. Effects of different pollens on primary metabolism and lignin biosynthesis in pear. Int. J. Mol. Sci. 2018, 19, 2273. [Google Scholar] [CrossRef] [PubMed]
- Jiang, H.; Wu, F.; Jiang, X.; Pu, Y.-F.; Shen, L.-R.; Wu, C.-Y.; Bai, H.-J. Antioxidative, cytoprotective and whitening activities of fragrant pear fruits at different growth stages. Front. Nutr. 2022, 9, 1020855. [Google Scholar] [CrossRef]
- Li, X.; Wang, T.; Zhou, B.; Gao, W.; Cao, J.; Huang, L. Chemical composition and antioxidant and anti-inflammatory potential of peels and flesh from 10 different pear varieties (Pyrus spp.). Food Chem. 2014, 152, 531–538. [Google Scholar] [CrossRef]
- Guzman-Maldonado, S.H.; Morales-Montelongo, A.L.; Mondragon-Jacobo, C.; Herrera-Hernandez, G.; Guevara-Lara, F.; Reynoso-Camacho, R. Physicochemical, nutritional, and functional characterization of fruits xoconostle (opuntia matudae) pears from central-mexico region. J. Food Sci. 2010, 75, C485–C492. [Google Scholar] [CrossRef] [PubMed]
- Zhu, D.S.; Ren, X.J.; Wei, L.W.; Cao, X.H.; Ge, Y.H.; Liu, H.; Li, J.R. Collaborative analysis on difference of apple fruits flavour using electronic nose and electronic tongue. Sci. Hortic. 2020, 260, 108879. [Google Scholar] [CrossRef]
- Wu, J.; Cao, J.; Chen, J.; Huang, L.; Wang, Y.; Sun, C.; Sun, C. Detection and classification of volatile compounds emitted by three fungi-infected citrus fruit using gas chromatography-mass spectrometry. Food Chem. 2023, 412, 135524. [Google Scholar] [CrossRef]
- Qin, G.H.; Tao, S.T.; Cao, Y.F.; Wu, J.Y.; Zhang, H.P.; Huang, W.J.; Zhang, S.L. Evaluation of the volatile profile of 33 Pyrus ussuriensis cultivars by hs-spme with gc-ms. Food Chem. 2012, 134, 2367–2382. [Google Scholar] [CrossRef] [PubMed]
- Zheng, P.; Zhang, M.; Fang, X.; Tang, L.; Wang, Z.; Shi, F. Analysis of the fruit quality of pear (Pyrus spp.) using widely targeted metabolomics. Foods 2022, 11, 1440. [Google Scholar]
- Li, K.; Zhao, J.; Yu, W.; Qiao, Y.; Shu, X.; Ning, F.; Luo, L. Deep enzymatic hydrolysis of bee pollen with multiple enzymes: Improves nutrient release and potential biological activity of bee pollen. Food Biosci. 2024, 62, 105001. [Google Scholar] [CrossRef]
- Bisi, R.B.; Pio, R.; Locatelli, G.; Farias, D.D.H.; Botelho, F.B.B.S. General and specific combining ability in the selection of polliniser cultivars of hybrid pear trees (Pyrus communis x P. pyrifolia). Sci. Hortic. 2021, 277, 109797. [Google Scholar] [CrossRef]
- Gharaghani, A.; Soloklui, A.A.G.; Oraguzie, N.; Zare, D. Pollen source influences fruit quality, aril properties, and seed characteristics in pomegranate. Int. J. Fruit Sci. 2017, 17, 333–348. [Google Scholar] [CrossRef]
- Manman, Z.; Zenghui, W.; Yunfei, M.; Yanli, H.; Lu, Y.; Yunyun, W.; Lulu, Z.; Xiang, S. Effects of quince pollen pollination on fruit qualities and phenolic substance contents of apples. Sci. Hortic. 2019, 256, 108628. [Google Scholar]
- Oh, E.U.; Kim, S.C.; Lee, M.H.; Song, K.J. Pollen application methods affecting fruit quality and seed formation in artificial pollination of yellow-fleshed kiwifruit. Horticulturae 2022, 8, 150. [Google Scholar] [CrossRef]
- Deng, L.; Wang, T.; Hu, J.; Yang, X.; Yao, Y.; Jin, Z.; Huang, Z.; Sun, G.; Xiong, B.; Liao, L.; et al. Effects of pollen sources on fruit set and fruit characteristics of ‘fengtangli’ plum (Prunus salicina Lindl.) based on microscopic and transcriptomic analysis. Int. J. Mol. Sci. 2022, 23, 12959. [Google Scholar] [CrossRef]
- Liu, J.; Xu, J.; Wang, Y.; Li, K.; Zong, Y.; Yang, L.; Chen, W.; Liao, F.; Guo, W. The xenia effect promotes fruit quality and assists in optimizing cross combinations in ‘o’neal’ and ‘emerald’ blueberry. Horticulturae 2022, 8, 659. [Google Scholar] [CrossRef]
- Şeker, M.; Gündoğdu, M.A.; Ekinci, N.; Gür, E. Recent developments on aroma biochemistry in fresh fruits. Int. J. Innov. Approaches Sci. Res. 2021, 5, 84–103. [Google Scholar] [CrossRef]
- Wang, X.; Chen, Y.; Zhang, J.; Wang, Z.; Qi, K.; Li, H.; Tian, R.; Wu, X.; Qiao, X.; Zhang, S.; et al. Comparative analysis of volatile aromatic compounds from a wide range of pear (Pyrus L.) germplasm resources based on hs-spme with gc–ms. Food Chem. 2023, 418, 135963. [Google Scholar] [CrossRef]
- Liu, Y.; Xiang, S.; Zhang, H.; Zhang, H.; Wu, C.; Tang, Z.; Wang, J.; Xu, J. Sensory quality evaluation of korla pear from different orchards and analysis of their primary and volatile metabolites. Molecules 2020, 25, 5567. [Google Scholar] [CrossRef]
- Yu, W.; Zhang, G.; Guo, L.; Huang, X.; Ning, F.; Liu, Y.; Luo, L. Identification of the botanical origins of honey based on nanoliter electrospray ionization mass spectrometry. Food Chem. 2023, 418, 135976. [Google Scholar] [CrossRef]
- Chen, Y.; Yin, H.; Wu, X.; Shi, X.; Qi, K.; Zhang, S. Comparative analysis of the volatile organic compounds in mature fruits of 12 occidental pear (Pyrus communis L.) cultivars. Sci. Hortic. 2018, 240, 239–248. [Google Scholar] [CrossRef]
- Mostafa, S.; Wang, Y.; Zeng, W.; Jin, B. Floral scents and fruit aromas: Functions, compositions, biosynthesis, and regulation. Front. Plant Sci. 2022, 13, 860157. [Google Scholar] [CrossRef]
- Luo, M.L.; Zhou, X.; Sun, H.J.; Zhou, Q.; Ge, W.Y.; Sun, Y.Y.; Yao, M.M.; Ji, S.J. Insights into profiling of volatile ester and lox-pathway related gene families accompanying post-harvest ripening of ‘nanguo’ pears. Food Chem. 2021, 335, 127665. [Google Scholar] [CrossRef] [PubMed]
- Huang, D.; Ma, F.; Wu, B.; Lv, W.; Xu, Y.; Xing, W.; Chen, D.; Xu, B.; Song, S. Genome-wide association and expression analysis of the lipoxygenase gene family in passiflora edulis revealing pelox4 might be involved in fruit ripeness and ester formation. Int. J. Mol. Sci. 2022, 23, 12496. [Google Scholar] [CrossRef]
- Maoz, I.; Lewinsohn, E.; Gonda, I. Amino acids metabolism as a source for aroma volatiles biosynthesis. Curr. Opin. Plant Biol. 2022, 67, 102221. [Google Scholar] [CrossRef] [PubMed]
- Liu, X.; Hao, N.; Feng, R.; Meng, Z.; Li, Y.; Zhao, Z. Transcriptome and metabolite profiling analyses provide insight into volatile compounds of the apple cultivar “ruixue” and its parents during fruit development. BMC Plant Biol. 2021, 21, 231. [Google Scholar] [CrossRef] [PubMed]
- Liu, H.; Wu, S.; Liu, M.; Sun, Y.; Li, J. Exploring flavour profile changes of strawberry fruits under different organic fertilizer strategies by combining hs-spme-gc-ms and metabolomics. J. Food Compos. Anal. 2024, 135, 106653. [Google Scholar] [CrossRef]
- Wang, R.C.; Shu, P.; Zhang, C.; Zhang, J.L.; Chen, Y.; Zhang, Y.X.; Du, K.; Xie, Y.; Li, M.Z.; Ma, T.; et al. Integrative analyses of metabolome and genome-wide transcriptome reveal the regulatory network governing flavor formation in kiwifruit (Actinidia chinensis). New Phytol. 2022, 233, 373–389. [Google Scholar] [CrossRef]
- Jiang, W.; Li, C.; Cheng, J.; Wei, S.; Wang, Y. Analysis of quality changes in mulberry fruit at three developmental stages using targeted metabolomics based on lc-ms. Trop. Plant Biol. 2023, 16, 287–306. [Google Scholar] [CrossRef]
- Wu, J.; Fan, J.; Li, Q.; Jia, L.; Xu, L.; Wu, X.; Wang, Z.; Li, H.; Qi, K.; Qiao, X.; et al. Variation of organic acids in mature fruits of 193 pear (Pyrus spp.) cultivars. J. Food Compos. Anal. 2022, 109, 104483. [Google Scholar] [CrossRef]
- Fang, H.; Shi, Y.; Liu, S.; Jin, R.; Sun, J.; Grierson, D.; Li, S.; Chen, K. The transcription factor citzat5 modifies sugar accumulation and hexose proportion in citrus fruit. Plant Physiol. 2023, 192, 1858–1876. [Google Scholar] [CrossRef] [PubMed]
- Xiong, Y.; Yan, P.; Du, K.; Li, M.; Xie, Y.; Gao, P. Nutritional component analyses of kiwifruit in different development stages by metabolomic and transcriptomic approaches. J. Sci. Food Agric. 2020, 100, 2399–2409. [Google Scholar] [CrossRef] [PubMed]
- Hnin Phyu, L.; Torres, C.A.; Rudell, D.R.; Jinwook, L. Chilling-related browning of ’wonhwang’ pear cortex is associated with the alteration of minerals and metabolism. Sci. Hortic. 2023, 321, 112321. [Google Scholar]
- Wang, H.; Xu, K.; Li, X.; Blanco-Ulate, B.; Yang, Q.; Yao, G.; Wei, Y.; Wu, J.; Sheng, B.; Chang, Y.; et al. A pear s1-bzip transcription factor ppbzip44 modulates carbohydrate metabolism, amino acid, and flavonoid accumulation in fruits. Hortic. Res. 2023, 10, uhad140. [Google Scholar] [CrossRef] [PubMed]








| Compounds | JY (μg/kg DW) | JS (μg/kg DW) | JH (μg/kg DW) |
|---|---|---|---|
| E-2-Hexenal | 163.40 ± 201.61 a | 79.46 ± 19.15 b | 162.18 ± 253.26 a |
| Heptanal | 1.47 ± 0.26 a | 0.79 ± 0.16 b | 1.29 ± 0.19 a |
| (E, E)-2,4-Hexadaienal | 137.80 ± 217.29 b | 219.68 ± 159.07 a | 70.43 ± 106.88 c |
| Octanal | 5.11 ± 1.01 a | 3.04 ± 0.39 b | 3.17 ± 0.06 b |
| Benzeneacetaldehyde | 3.63 ± 2.93 a | 3.91 ± 2.83 a | 0.96 ± 0.81 b |
| E-2-Octenal | 2.24 ± 0.65 a | 2.14 ± 0.79 a | 1.82 ± 0.53 b |
| Nonanal | 12.69 ± 0.49 a | 7.72 ± 0.77 b | 7.58 ± 0.32 b |
| Decanal | 8.99 ± 2.71 a | 4.91 ± 0.40 b | 2.13 ± 0.73 c |
| Dodecanal | 6.67 ± 0.67 a | 6.51 ± 0.28 a | 6.54 ± 0.36 a |
| Hexyl acetate | 87.30 ± 34.22 a | 45.85 ± 29.63 b | 25.25 ± 17.73 c |
| Hexyl caproate | 5.28 ± 0.28 a | 5.28 ± 0.37 a | 5.03 ± 0.25 a |
| 1-Octen-3-one | 4.18 ± 0.96 a | 1.47 ± 0.99 b | 0.66 ± 0.56 c |
| 5-Hepten-2-one, 6-methyl- | 3.54 ± 0.34 a | 2.93 ± 0.99 b | 3.04 ± 0.16 b |
| Total volatile compounds | 442.30 | 383.69 | 290.08 |
Disclaimer/Publisher’s Note: The statements, opinions and data contained in all publications are solely those of the individual author(s) and contributor(s) and not of MDPI and/or the editor(s). MDPI and/or the editor(s) disclaim responsibility for any injury to people or property resulting from any ideas, methods, instructions or products referred to in the content. |
© 2025 by the authors. Licensee MDPI, Basel, Switzerland. This article is an open access article distributed under the terms and conditions of the Creative Commons Attribution (CC BY) license (https://creativecommons.org/licenses/by/4.0/).
Share and Cite
Qiao, Y.; Yu, W.; Li, K.; Cao, J.; Zhu, J.; Wang, Q.; Zhao, J.; Wang, Y.; Luo, L.; Li, J.; et al. Xenia Effect on Nutritional and Flavor Components of ‘Jingbaili’ Pear. Foods 2025, 14, 94. https://doi.org/10.3390/foods14010094
Qiao Y, Yu W, Li K, Cao J, Zhu J, Wang Q, Zhao J, Wang Y, Luo L, Li J, et al. Xenia Effect on Nutritional and Flavor Components of ‘Jingbaili’ Pear. Foods. 2025; 14(1):94. https://doi.org/10.3390/foods14010094
Chicago/Turabian StyleQiao, Yaxun, Wenjie Yu, Keju Li, Jingze Cao, Jie Zhu, Qiuning Wang, Jiaqi Zhao, Yunping Wang, Liping Luo, Jinwang Li, and et al. 2025. "Xenia Effect on Nutritional and Flavor Components of ‘Jingbaili’ Pear" Foods 14, no. 1: 94. https://doi.org/10.3390/foods14010094
APA StyleQiao, Y., Yu, W., Li, K., Cao, J., Zhu, J., Wang, Q., Zhao, J., Wang, Y., Luo, L., Li, J., & Ning, F. (2025). Xenia Effect on Nutritional and Flavor Components of ‘Jingbaili’ Pear. Foods, 14(1), 94. https://doi.org/10.3390/foods14010094

