Metabolomics Unveiled the Accumulation Characteristics of Taste Compounds During the Development and Maturation of Litchi Fruit
Abstract
1. Introduction
2. Materials and Methods
2.1. Materials and Treatment Methods
2.2. Sample Preparation and Analysis
2.3. Qualitative and Quantitative Data Analysis of Metabolites
2.4. Statistical Analysis
3. Results
3.1. Some Phenotypic and Quality Characteristics of Fruit Development
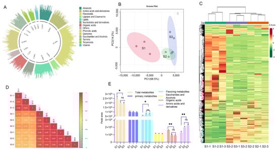
3.2. Overview of Metabonomic Analysis
3.3. Variation Characteristics of Nonvolatile Taste Metabolites at Different Development Stages
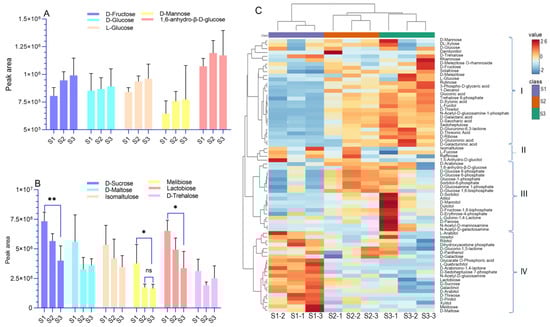
3.3.1. Accumulation Characteristics of Saccharides and Alcohols
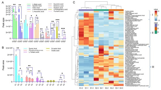
3.3.2. Accumulation Characteristics of Organic Acid Metabolites
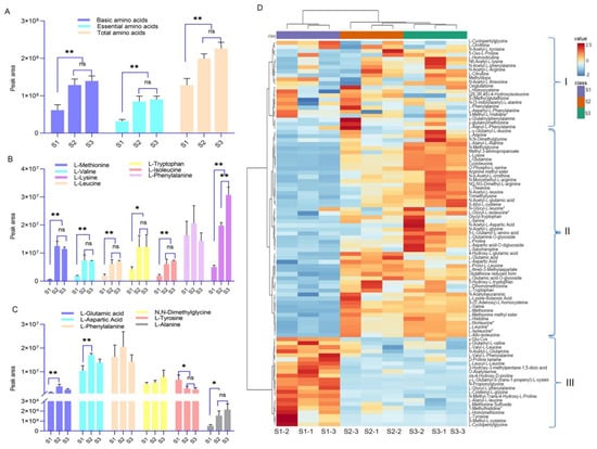
3.3.3. Accumulation Characteristics of Amino Acid Metabolites
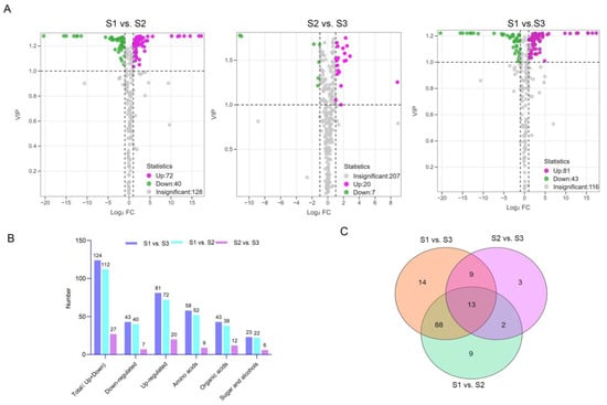
3.4. Analysis of Significant Differences
3.5. KEGG Function Notes and Enrichment Analysis
4. Discussion
4.1. Sugars, Organic Acids, and Amino Acids Collectively Contribute to the Savory Taste of XJF Litchi
4.2. Key Metabolites and Metabolic Pathways During Different Developmental Stages of Litchi
5. Conclusions
Supplementary Materials
Author Contributions
Funding
Institutional Review Board Statement
Informed Consent Statement
Data Availability Statement
Conflicts of Interest
References
- Chen, H.; Yang, S.; Su, Z.; Ou, S.; Pan, W.; Peng, X. Analysis of the National Litchi Production in 2024 and Management Suggestions. China Trop. Agric. 2024, 3, 8–20. [Google Scholar]
- Jiang, N.; Xiang, X.; Zhong, Y.; Zhu, H.; Liu, W.; Xiao, Z. Identification of volatile compounds and analysis of aroma characteris tics in litchi fruits of 6 special-early maturing and early maturing germ plasms. J. Fruit Sci. 2023, 40, 1915–1931. [Google Scholar]
- Qiu, Y.; Li, Z.; Yuan, P.; Ou, L.; Xiang, X.; Chen, J.; Sun, Q.; Cai, C. Observation on the Characteristics of the New Litchi Variety ‘Xianjinfeng’. Guangdong Agric. Sci. 2010, 37, 65–66. [Google Scholar]
- Jiang, N.; Zhu, H.; Lium, W.; Xiang, X.; Xiao, Z. Comprehensive Analysis of Nutritional Metabolites in Litchi Pulp Based on Extensive Metabolomics. Food Sci. 2022, 43, 269–278. [Google Scholar]
- Chen, C.; Chen, H.; Yang, W.; Li, J.; Tang, W.; Gong, R. Transcriptomic and Metabolomic Analysis of Quality Changes during Sweet Cherry Fruit Development and Mining of Related Genes. Int. J. Mol. Sci. 2022, 23, 7402. [Google Scholar] [CrossRef] [PubMed]
- Zhao, L.; Zhang, B.; Huang, H.; Huang, W.; Zhang, Z.; Wang, Q.; Luo, H.; An, B. Metabolomic and transcriptomic analyses provide insights into metabolic networks during cashew fruit development and ripening. Food Chem. 2023, 404 Pt B, 134765. [Google Scholar] [CrossRef]
- Li, X.; Zhang, X.; Tong, L.; Zhang, S.; Ye, D.; Wu, L. Summary of free amino acids to improve crop taste qualit. J. China Agric. Univ. 2022, 27, 73–81. [Google Scholar]
- Li, J. Litchi Science; China Agricultural Press: Beijing, China, 2008; Volume 11, p. 243. [Google Scholar]
- Liu, X.; Qiu, Y.; Chen, J.; Yuan, P. Effect of water stress on litchi fruit development and sugar metabolism. J. Fruit Sci. 2012, 29, 620–624. [Google Scholar]
- Zhao, L.; Wang, K.; Wang, K.; Zhu, J.; Hu, Z. Nutrient components, health benefits, and safety of litchi (Litchi chinensis Sonn.): A review. Compr. Rev. Food Sci. Food Saf. 2020, 19, 2139–2163. [Google Scholar] [CrossRef]
- Bo, Z.; Pei, G.P.; Min, S.; Yan, Z.; Feng, H.; Lu, Y.; Xuan, G.; Yong, H.; Xin, X.J. Transcriptome and metabolome analyses reveal improvement in blueberry fruit quality by interspecific grafting. Trees 2023, 38, 65–78. [Google Scholar] [CrossRef]
- Ye, L.A.; Yaowapa, L.; Pinthip, R.; Sudathip, S.; Kriskamol, N.J. Comparative Investigation of Combined Metabolomics-Tasteomics during the Ripening of Mango (Mangifera indica L.) cv. ‘Nam Dok Mai Si Thong’ and ‘Nam Dok Mai No. 4’. Plants 2021, 10, 2198. [Google Scholar]
- Zhang, H.; Xie, X.; Qian, D.; Zhao, M.; Li, J. Effects of differents prouting stages of last autumn shoot on the flowering, fruiting, yield and quality of Xianjinfeng litchi. South. China Fruit Trees 2024, 53, 63–67. [Google Scholar]
- Jiang, Y.; Liu, H.; Yan, Q.; Chen, J.; Shi, F.; Wen, Y.; Cai, C.; Ou, L. Effect of Bending on Shoot Growth, Flowering and Fruiting of Xianjinfeng Litchi. Guangdong Agric. Sci. 2023, 50, 30–38. [Google Scholar]
- Huang, C.; Li, Y.; Chen, Y.; Peng, H.; Lium, C.; Zhu, J.; Li, H.; Ding, F.; Qin, X.; Luo, H. Comprehensive evaluation and screening of fruit traits of new litchi varieties in China. Fruit Trees South. China 2021, 50, 79–83. [Google Scholar]
- Chen, H.; Shi, Y.; Wang, L.; Hu, X.; Lin, X. Phenolic profile and α-glucosidase inhibitory potential of wampee (Clausena lansium (Lour.) Skeels) peel and pulp: In vitro digestion/in silico evaluations. Food Res. Int. 2023, 173, 113274. [Google Scholar] [CrossRef] [PubMed]
- GB/T 12456-2021; National Food Safety Standard—Determination of Total Acids in Food. Standards Press of China: Beijing, China, 2021.
- GB 5009.86-2016; National Food Safety Standard—Determination of Ascorbic Acid in Food. Standards Press of China: Beijing, China, 2017.
- Zhu, C.; Lu, Q.; Zhou, X.; Li, J.; Yue, J.; Wang, Z.; Pan, S. Metabolic variations of organic acids, amino acids, fatty acids and aroma compounds in the pulp of different pummelo varieties. LWT-Food Sci. Technol. 2020, 130, 109445. [Google Scholar] [CrossRef]
- Liu, W.; Xu, H. Progress in Research on the Physiological Activity and Pharmacological Effects of Theanine. Foreign Med. Sci. (Sect. Hyg.) 2006, 5, 287–291. [Google Scholar]
- Paull, R.E.; Chen, N.J.; Deputy, J.; Huang, H.; Gao, F. Litchi growth and compositional changes during fruit development. J. Am. Soc. Hortic. Sci. 1984, 109, 817–821. [Google Scholar] [CrossRef]
- Wang, H.C.; Huang, H.B.; Huang, X.; Hu, Z.Q. Sugar and acid compositions in the arils of Litchi chinensis Sonn.:cultivar differences and evidence for the absence of succinic acid. J. Hortic. Sci. Biotechnol. 2006, 81, 57–62. [Google Scholar] [CrossRef]
- Dai, H.; Qiu, Y.; Xiang, X.; Yuan, P.; Fan, C.; Jiang, N.; Liu, W. Maturity Characters of Litchi Fruit. Chin. Agric. Sci. Bull. 2018, 34, 57–63. [Google Scholar]
- Zhang, H.; Wang, H.; Yi, H.; Zhai, W.; Wang, G.; Fu, Q. Transcriptome profiling of Cucumis melo fruit development and ripening. Hortic Res. 2016, 3, 16014. [Google Scholar] [CrossRef] [PubMed]
- Xu, J.; Yan, J.; Li, W.; Wang, Q.; Wang, C.; Guo, J.; Geng, D.; Guan, Q.; Ma, F. Integrative Analyses of Widely Targeted Metabolic Profiling and Transcriptome Data Reveals Molecular Insight into Metabolomic Variations during Apple (Malus domestica) Fruit Development and Ripening. Int. J. Mol. Sci. 2020, 21, 4797. [Google Scholar] [CrossRef] [PubMed]
- Zhang, R.; Lim, M.; Qi, Y.; Wang, X.; Sun, Z. Transcriptome and metabolome combined analysis metabolism change of soluble sugars and organic acids in mulberry fruit during development stages. J. Fruit Sci. 2024, 41, 690–702. [Google Scholar]
- Wang, L.; Gao, F.; Zhang, Z.; Li, W.; Cao, B.; Xu, K. Change of Sugar in Grafted Tomato Fruit and Correlation Analysis with Nitrogen and Phosphorus Content. Acta Hortic. Sin. 2024, 51, 361–371. [Google Scholar]
- Li, J.; Luo, S.; Yuan, W. Changes of Sugar Accumulation and Enzyme Activity Related to Sugar Metabolism During Litchi Fruit Maturation. J. South China Agric. Univ. (Nat. Sci. Ed.) 2003, 2, 87–88. [Google Scholar]
- Liao, H.; Lin, X.; Du, J.; Peng, J.; Zhou, K. Transcriptomic analysis reveals key genes regulating organic acid synthesis and accumulation in the pulp of Litchi chinensis Sonn. cv. Feizixiao. Sci. Hortic. 2022, 303, 111220. [Google Scholar]
- Somboonkaew, N.; Terry, L.A. Physiological and biochemical profiles of imported litchi fruit under modified atmosphere packaging. Postharvest Biol. Technol. 2010, 56, 246–253. [Google Scholar] [CrossRef]
- Chen, H.; Cao, Y.; Gao, H.; Tao, F.; Fu, Y. Quality Properties and Cluster Analysis of Different Litchi Cultivars. J. Chin. Inst. Food Sci. Technol. 2013, 13, 198–210. [Google Scholar] [CrossRef]
- Huang, G.; Bai, W.; Yang, Y.; Ma, Y. Determination of Ten Organic Acids in Lychees by Reversed Phase High Performance Liquid Chromatography. Mod. Food Sci. Technol. 2009, 25, 568–570. [Google Scholar]
- Wang, K.; Sun, M.; Song, J.; Wang, H.; Shao, X.; Li, H.; Zhou, W.; Xu, F. Research Progress in the Formation Mechanism and Accumulation Methods of γ-Aminobutyric Acid (GABA). Food Ind. Sci. Technol. 2018, 39, 323–329. [Google Scholar]
- Zhao, M.; Wu, Y.; Jiang, G.; Xie, M.; Lin, Y.; Cai, Y. Advances in research on the metabolism of organic acids in citrus fruits. J. Fruit Sci. 2008, 225–230. [Google Scholar]
- Adam, M.; Daryl, R. Pathway Analysis of Branched-Chain Ester Biosynthesis in Apple Using Deuterium Labeling and Enantioselective Gas Chromatography−Mass Spectrometry. J. Agric. Food Chem. 2007, 55, 2727–2735. [Google Scholar]
- Zhang, N.; Wang, K.; Mi, L.; Liu, F.; Zhang, X.; Xu, Z. Research Progress on Mango Phytochemicals and Its Change After Classic Juice. Nectar Prod. Technol. 2024, 1–13. [Google Scholar]
- Liu, Q. Quality Difference of Mulberry in Various Types and Growing Stages Based on Pseudo-Targeted Metabolomics; Jiangsu University of Science and Technology: Zhenjiang, China, 2022. [Google Scholar]
- Chu, S.L.; Huang, J.R.; Chang, Y.T.; Yao, S.Y.; Yang, J.S.; Hsu, V.W.; Hsu, J.W. Phosphoglycerate kinase 1 acts as a cargo adaptor to promote EGFR transport to the lysosome. Nat. Commun. 2024, 15, 1021. [Google Scholar] [CrossRef] [PubMed]
- Wu, Y.-Q.; Zhang, C.-S.; Xiong, J.; Cai, D.-Q.; Wang, C.-Z.; Wang, Y.; Liu, Y.-H.; Wang, Y.; Li, Y.; Wu, J.; et al. Low glucose metabolite 3-phosphoglycerate switches PHGDH from serine synthesis to p53 activation to control cell fate. Cell Res. 2023, 33, 835–850. [Google Scholar] [CrossRef]
- Li, Y.; Wang, Y.; Yuan, Q. Latest Findings on the Role of α-Ketoglutarate in Metabolic Syndrome. J. Sichuan Univ. (Med. Ed.) 2024, 55, 783. [Google Scholar]
- Jang, Y.K.; Jung, E.; Lee, H.A.; Choi, D.; Lee, C.H. Metabolomic Characterization of Hot pepper (Capsicum annuum ‘CM334’) During Fruit Development. J. Agric. Food Chem. 2015, 63, 9452–9460. [Google Scholar] [CrossRef] [PubMed]
- Olgun, M.; Onarcan, A.O.; Özkan, K.; Işik, Ş.; Sezer, O.; Özgişi, K.; Ayter, N.G.; Başçiftçi, Z.B.; Ardiç, M.; Koyuncu, O. Wheat grain classification by using dense SIFT features with SVM classifier. Comput. Electron. Agric. 2016, 122, 185–190. [Google Scholar] [CrossRef]
- Yang, B.; Yao, L.; Li, G.; Zhou, C.; He, Z.; Tu, S. Analysis of Amino Acids and Aromatic Components of Pulps for Different Litchi Variety. Chin. J. Trop. Crops 2014, 35, 1228–1234. [Google Scholar]
- Del Campo, C.P.; Garde-Cerdán, T.; Sánchez, A.M.; Maggi, L.; Carmona, M.; Alonso, G.L. Determination of free amino acids and ammonium ion in saffron (Crocus sativus L.) from different geographical origins. Food Chem. 2009, 114, 1542–1548. [Google Scholar] [CrossRef]







Disclaimer/Publisher’s Note: The statements, opinions and data contained in all publications are solely those of the individual author(s) and contributor(s) and not of MDPI and/or the editor(s). MDPI and/or the editor(s) disclaim responsibility for any injury to people or property resulting from any ideas, methods, instructions or products referred to in the content. |
© 2025 by the authors. Licensee MDPI, Basel, Switzerland. This article is an open access article distributed under the terms and conditions of the Creative Commons Attribution (CC BY) license (https://creativecommons.org/licenses/by/4.0/).
Share and Cite
Jiang, N.; Liu, W.; Xiao, Z.; Xiang, X.; Zhong, Y. Metabolomics Unveiled the Accumulation Characteristics of Taste Compounds During the Development and Maturation of Litchi Fruit. Foods 2025, 14, 144. https://doi.org/10.3390/foods14010144
Jiang N, Liu W, Xiao Z, Xiang X, Zhong Y. Metabolomics Unveiled the Accumulation Characteristics of Taste Compounds During the Development and Maturation of Litchi Fruit. Foods. 2025; 14(1):144. https://doi.org/10.3390/foods14010144
Chicago/Turabian StyleJiang, Nonghui, Wei Liu, Zhidan Xiao, Xu Xiang, and Yun Zhong. 2025. "Metabolomics Unveiled the Accumulation Characteristics of Taste Compounds During the Development and Maturation of Litchi Fruit" Foods 14, no. 1: 144. https://doi.org/10.3390/foods14010144
APA StyleJiang, N., Liu, W., Xiao, Z., Xiang, X., & Zhong, Y. (2025). Metabolomics Unveiled the Accumulation Characteristics of Taste Compounds During the Development and Maturation of Litchi Fruit. Foods, 14(1), 144. https://doi.org/10.3390/foods14010144

