Uncovering the Beneficial Role of Limosilactobacillus fermentum E7 Exhibiting Antioxidant Activity in Ameliorating DSS-Induced Ulcerative Colitis in a Murine Model
Abstract
1. Introduction
2. Materials and Methods
2.1. Antioxidant Ability of Probiotics In Vitro
2.1.1. Bacterial Strains and Preparation
2.1.2. DPPH Radical Scavenging Capacity
2.1.3. ABTS Radical Scavenging Capacity
2.1.4. Hydroxyl Radical Scavenging Activity
2.1.5. Reducing Ability Determination
2.2. Animal Experiments
2.3. Measurement of Disease Activity Index (DAI)
2.4. Histological Analysis
2.5. Immunofluorescence (IF) Staining
2.6. Western Blot Analysis
2.7. Detection of Oxidative Stress Index and Inflammatory Factors in Colonic Tissue
2.8. Quantitative RT-PCR
2.9. RNA Extraction, 16S rRNA Amplicon Sequencing, and Data Analysis
2.10. SCFA Concentration Analysis
2.11. Statistical Analysis
3. Results
3.1. Screening of Antioxidant Probiotics In Vitro
3.2. Probiotics Substantially Reduce the Symptoms of Ulcerative Colitis in Mice
3.3. Intervention of Probiotics Alleviated Oxidative Stress in Colitis Mice
3.4. Probiotics Mitigated Colon Tissue Damage
3.5. Probiotics Can Regulate Gut Microbiota Composition in Mice with Colitis
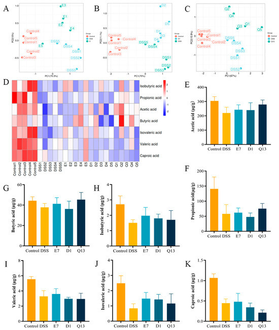
3.6. Probiotics Increased the Content of SCFAs in Colitis Mice
3.7. Probiotics Improved Inflammatory Factors in Colonic Tissues and Increased the Expression of TJ Proteins
3.8. Correlations Among the Gut Microbiota, Metabolites, and Clinical Parameters
4. Discussion
5. Conclusions
Supplementary Materials
Author Contributions
Funding
Institutional Review Board Statement
Informed Consent Statement
Data Availability Statement
Conflicts of Interest
References
- Mikami, Y.; Tsunoda, J.; Suzuki, S.; Mizushima, I.; Kiyohara, H.; Kanai, T. Significance of 5-Aminosalicylic Acid Intolerance in the Clinical Management of Ulcerative Colitis. Digestion 2023, 104, 58–65. [Google Scholar] [CrossRef]
- Eriksson, C.; Rundquist, S.; Cao, Y.; Montgomery, S.; Halfvarson, J. Impact of Thiopurines on the Natural History and Surgical Outcome of Ulcerative Colitis: A Cohort Study. Gut 2019, 68, 623–632. [Google Scholar] [CrossRef] [PubMed]
- Lasa, J.S.; Olivera, P.A.; Danese, S.; Peyrin-Biroulet, L. Efficacy and Safety of Biologics and Small Molecule Drugs for Patients with Moderate-to-Severe Ulcerative Colitis: A Systematic Review and Network Meta-Analysis. Lancet Gastroenterol. Hepatol. 2022, 7, 161–170. [Google Scholar] [CrossRef]
- Resál, T.; Mangó, K.; Bacsur, P.; Szántó, K.; Pigniczki, D.; Keresztes, C.; Rutka, M.; Bálint, A.; Milassin, Á.; Bor, R.; et al. Possible Genetical Predictors of Efficacy and Safety of Budesonide-Mmx in Patients with Mild-to-Moderate Ulcerative Colitis, and Safety Comparison with Methylprednisolone. Expert Opin. Drug Saf. 2023, 22, 517–524. [Google Scholar] [CrossRef] [PubMed]
- Núñez, P.; Quera, R.; Yarur, A.J. Safety of Janus Kinase Inhibitors in Inflammatory Bowel Diseases. Drugs 2023, 83, 299–314. [Google Scholar] [CrossRef]
- Niu, C.; Hu, X.-l.; Yuan, Z.-w.; Xiao, Y.; Ji, P.; Wei, Y.-m.; Hua, Y.-l. Pulsatilla Decoction Improves DSS-Induced Colitis Via Modulation of Fecal-Bacteria-Related Short-Chain Fatty Acids and Intestinal Barrier Integrity. J. Ethnopharmacol. 2023, 300, 115741. [Google Scholar] [CrossRef]
- Niu, M.M.; Guo, H.-X.; Cai, J.-W.; Duan, B.-F.; Chen, Y.-H.; Meng, X.-C. Exopolysaccharide from Bifidobacterium breve Alleviate Dextran Sulfate Sodium-Induced Colitis in Mice Via Inhibiting Oxidative Stress and Regulating Intestinal Flora. Food Biosci. 2023, 56, 103020. [Google Scholar] [CrossRef]
- Muro, P.; Zhang, L.; Li, S.; Zhao, Z.; Jin, T.; Mao, F.; Mao, Z. The Emerging Role of Oxidative Stress in Inflammatory Bowel Disease. Front. Endocrinol. 2024, 15, 1390351. [Google Scholar] [CrossRef]
- Zhou, L.; Liu, T.; Huang, B.; Luo, M.; Chen, Z.; Zhao, Z.; Wang, J.; Leung, D.; Yang, X.; Chan, K.W.; et al. Excessive Deubiquitination of Nlrp3-R779c Variant Contributes to Very-Early-Onset Inflammatory Bowel Disease Development. J. Allergy Clin. Immunol. 2021, 147, 267–279. [Google Scholar] [CrossRef] [PubMed]
- Wu, Y.; Ran, L.; Yang, Y.; Gao, X.; Peng, M.; Liu, S.; Sun, L.; Wan, J.; Wang, Y.; Yang, K.; et al. Deferasirox Alleviates DSS-Induced Ulcerative Colitis in Mice by Inhibiting Ferroptosis and Improving Intestinal Microbiota. Life Sci. 2023, 314, 121312. [Google Scholar] [CrossRef]
- Zhang, W.; Zou, G.; Li, B.; Du, X.; Sun, Z.; Sun, Y.; Jiang, X. Fecal Microbiota Transplantation (FMT) Alleviates Experimental Colitis in Mice by Gut Microbiota Regulation. J. Microbiol. Biotechnol. 2020, 30, 1132–1141. [Google Scholar] [CrossRef] [PubMed]
- Zhang, S.; Nie, Q.; Sun, Y.; Zuo, S.; Chen, C.; Li, S.; Yang, J.; Hu, J.; Zhou, X.; Yu, Y.; et al. Bacteroides uniformis Degrades Β-Glucan to Promote Lactobacillus johnsonii Improving Indole-3-Lactic Acid Levels in Alleviating Colitis. Microbiome 2024, 12, 177. [Google Scholar] [CrossRef]
- Johansson, M.E.; Hansson, G.C. Immunological Aspects of Intestinal Mucus and Mucins. Nat. Rev. Immunol. 2016, 16, 639–649. [Google Scholar] [CrossRef]
- Zhang, W.; Zhou, Q.; Liu, H.; Xu, J.; Huang, R.; Shen, B.; Guo, Y.; Ai, X.; Xu, J.; Zhao, X.; et al. Bacteroides Fragilis Strain Zy-312 Facilitates Colonic Mucosa Regeneration in Colitis Via Motivating Stat3 Signaling Pathway Induced by Il-22 from Ilc3 Secretion. Front. Immunol. 2023, 14, 1156762. [Google Scholar] [CrossRef]
- Hansson, G.C.; Johansson, M.E. The Inner of the Two Muc2 Mucin-Dependent Mucus Layers in Colon Is Devoid of Bacteria. Gut Microbes 2010, 1, 51–54. [Google Scholar] [CrossRef]
- Rawat, M.; Nighot, M.; Al-Sadi, R.; Gupta, Y.; Viszwapriya, D.; Yochum, G.; Koltun, W.; Ma, T.Y. Il1b Increases Intestinal Tight Junction Permeability by up-Regulation of Mir200c-3p, Which Degrades Occludin mRNA. Gastroenterology 2020, 159, 1375–1389. [Google Scholar] [CrossRef] [PubMed]
- Lee, H.L.; Kim, J.M.; Moon, J.H.; Kim, M.J.; Jeong, H.R.; Go, M.J.; Kim, H.J.; Eo, H.J.; Lee, U.; Heo, H.J. Anti-Amnesic Effect of Synbiotic Supplementation Containing Corni fructus and Limosilactobacillus reuteri in DSS-Induced Colitis Mice. Int. J. Mol. Sci. 2022, 24, 90. [Google Scholar] [CrossRef]
- Qiu, P.; Ishimoto, T.; Fu, L.; Zhang, J.; Zhang, Z.; Liu, Y. The Gut Microbiota in Inflammatory Bowel Disease. Front. Cell Infect. Microbiol. 2022, 12, 733992. [Google Scholar] [CrossRef] [PubMed]
- Pittayanon, R.; Lau, J.T.; Leontiadis, G.I.; Tse, F.; Yuan, Y.; Surette, M.; Moayyedi, P. Differences in Gut Microbiota in Patients with Vs without Inflammatory Bowel Diseases: A Systematic Review. Gastroenterology 2020, 158, 930–946.e1. [Google Scholar] [CrossRef] [PubMed]
- Mao, B.; Guo, W.; Cui, S.; Zhang, Q.; Zhao, J.; Tang, X.; Zhang, H. Blautia Producta Displays Potential Probiotic Properties against Dextran Sulfate Sodium-Induced Colitis in Mice. Food Sci. Hum. Wellness 2024, 13, 709–720. [Google Scholar] [CrossRef]
- Gonçalves, P.; Araújo, J.R.; Di Santo, J.P. A Cross-Talk Between Microbiota-Derived Short-Chain Fatty Acids and the Host Mucosal Immune System Regulates Intestinal Homeostasis and Inflammatory Bowel Disease. Inflamm. Bowel Dis. 2018, 24, 558–572. [Google Scholar] [CrossRef]
- Ma, L.; Shen, Q.; Lyu, W.; Lv, L.; Wang, W.; Yu, M.; Yang, H.; Tao, S.; Xiao, Y. Clostridium Butyricum and Its Derived Extracellular Vesicles Modulate Gut Homeostasis and Ameliorate Acute Experimental Colitis. Microbiol. Spectr. 2022, 10, e0136822. [Google Scholar] [CrossRef] [PubMed]
- Chen, M.; Feng, Y.; Liu, W. Efficacy and Safety of Probiotics in the Induction and Maintenance of Inflammatory Bowel Disease Remission: A Systematic Review and Meta-Analysis. Ann. Palliat. Med. 2021, 10, 11821–11829. [Google Scholar] [CrossRef] [PubMed]
- Wieërs, G.; Belkhir, L.; Enaud, R.; Leclercq, S.; Philippart de Foy, J.M.; Dequenne, I.; de Timary, P.; Cani, P.D. How Probiotics Affect the Microbiota. Front. Cell Infect. Microbiol. 2019, 9, 454. [Google Scholar] [CrossRef] [PubMed]
- Mishra, J.; Stubbs, M.; Kuang, L.; Vara, N.; Kumar, P.; Kumar, N. Inflammatory Bowel Disease Therapeutics: A Focus on Probiotic Engineering. Mediat. Inflamm. 2022, 2022, 9621668. [Google Scholar] [CrossRef]
- Parada Venegas, D.; De la Fuente, M.K.; Landskron, G.; González, M.J.; Quera, R.; Dijkstra, G.; Harmsen, H.J.M.; Faber, K.N.; Hermoso, M.A. Short Chain Fatty Acids (SCFAs)-Mediated Gut Epithelial and Immune Regulation and Its Relevance for Inflammatory Bowel Diseases. Front. Immunol. 2019, 10, 277. [Google Scholar]
- Al-Sadi, R.; Nighot, P.; Nighot, M.; Haque, M.; Rawat, M.; Ma, T.Y. Lactobacillus acidophilus Induces a Strain-Specific and Toll-Like Receptor 2-Dependent Enhancement of Intestinal Epithelial Tight Junction Barrier and Protection against Intestinal Inflammation. Am. J. Pathol. 2021, 191, 872–884. [Google Scholar] [CrossRef]
- Zhai, R.; Xue, X.; Zhang, L.; Yang, X.; Zhao, L.; Zhang, C. Strain-Specific Anti-Inflammatory Properties of Two Akkermansia muciniphila Strains on Chronic Colitis in Mice. Front. Cell Infect. Microbiol. 2019, 9, 239. [Google Scholar] [CrossRef]
- Liu, Y.; Duan, H.; Chen, Y.; Zhang, C.; Zhao, J.; Narbad, A.; Tian, F.; Zhai, Q.; Yu, L.; Chen, W. Intraspecific Difference of Latilactobacillus sakei in Inflammatory Bowel Diseases: Insights into Potential Mechanisms through Comparative Genomics and Metabolomics Analyses. iMeta 2023, 2, e136. [Google Scholar] [CrossRef] [PubMed]
- Garcia-Gonzalez, N.; Battista, N.; Prete, R.; Corsetti, A. Health-Promoting Role of Lactiplantibacillus plantarum Isolated from Fermented Foods. Microorganisms 2021, 9, 349. [Google Scholar] [CrossRef] [PubMed]
- Cufaro, M.C.; Prete, R.; Di Marco, F.; Sabatini, G.; Corsetti, A.; Gonzalez, N.G.; Del Boccio, P.; Battista, N. A Proteomic Insight Reveals the Role of Food-Associated Lactiplantibacillus plantarum C9o4 in Reverting Intestinal Inflammation. iScience 2023, 26, 108481. [Google Scholar] [CrossRef]
- Ahmad, W.; Din, A.U.; Khan, T.M.; Rehman, M.U.; Hassan, A.; Aziz, T.; Alharbi, M.; Wu, J. Lacticaseibacillusparacasei Bncc345679 Revolutionizes DSS-Induced Colitis and Modulates Gut Microbiota. Front. Microbiol. 2024, 15, 1343891. [Google Scholar] [CrossRef]
- Alemany-Cosme, E.; Sáez-González, E.; Moret, I.; Mateos, B.; Iborra, M.; Nos, P.; Sandoval, J.; Beltrán, B. Oxidative Stress in the Pathogenesis of Crohn’s Disease and the Interconnection with Immunological Response, Microbiota, External Environmental Factors, and Epigenetics. Antioxidants 2021, 10, 64. [Google Scholar] [CrossRef]
- Zhou, X.; Liu, H.; Zhang, J.; Mu, J.; Zalan, Z.; Hegyi, F.; Takács, K.; Zhao, X.; Du, M. Protective Effect of Lactobacillus fermentum Cqpc04 on Dextran Sulfate Sodium-Induced Colitis in Mice Is Associated with Modulation of the Nuclear Factor-κB Signaling Pathway. J. Dairy Sci. 2019, 102, 9570–9585. [Google Scholar] [CrossRef]
- Lin, E.Y.; Lai, H.J.; Cheng, Y.K.; Leong, K.Q.; Cheng, L.C.; Chou, Y.C.; Peng, Y.C.; Hsu, Y.H.; Chiang, H.S. Neutrophil Extracellular Traps Impair Intestinal Barrier Function During Experimental Colitis. Biomedicines 2020, 8, 275. [Google Scholar] [CrossRef]
- Pan, Y.; Ning, Y.; Hu, J.; Wang, Z.; Chen, X.; Zhao, X. The Preventive Effect of Lactobacillus Plantarum Zs62 on DSS-Induced Ibd by Regulating Oxidative Stress and the Immune Response. Oxid. Med. Cell Longev. 2021, 2021, 9416794. [Google Scholar] [CrossRef]
- Wu, Y.; Jha, R.; Li, A.; Liu, H.; Zhang, Z.; Zhang, C.; Zhai, Q.; Zhang, J. Probiotics (Lactobacillus Plantarum Hnu082) Supplementation Relieves Ulcerative Colitis by Affecting Intestinal Barrier Functions, Immunity-Related Gene Expression, Gut Microbiota, and Metabolic Pathways in Mice. Microbiol. Spectr. 2022, 10, e0165122. [Google Scholar] [CrossRef] [PubMed]
- Barnaba, V.; Sinigaglia, F. Molecular Mimicry and T Cell-Mediated Autoimmune Disease. J. Exp. Med. 1997, 185, 1529–1531. [Google Scholar] [CrossRef] [PubMed]
- Yilmaz, O.; Okullu, S.O.; Catakci, M.; Elmas, M.A.; Pinheiro, Y.; Arbak, S.; Demir, E.; Schaefer, K.H.; Kolgazi, M. Akkermansia muciniphila Improves Chronic Colitis-Induced Enteric Neuroinflammation in Mice. Neurogastroenterol. Motil. 2024, 36, e14745. [Google Scholar]
- Hu, S.; Bourgonje, A.R.; Gacesa, R.; Jansen, B.H.; Björk, J.R.; Bangma, A.; Hidding, I.J.; van Dullemen, H.M.; Visschedijk, M.C.; Faber, K.N.; et al. Mucosal Host-Microbe Interactions Associate with Clinical Phenotypes in Inflammatory Bowel Disease. Nat. Commun. 2024, 15, 1470. [Google Scholar] [CrossRef] [PubMed]
- Lavelle, A.; Sokol, H. Gut Microbiota-Derived Metabolites as Key Actors in Inflammatory Bowel Disease. Nat. Rev. Gastroenterol. Hepatol. 2020, 17, 223–237. [Google Scholar] [CrossRef] [PubMed]
- Martin-Gallausiaux, C.; Garcia-Weber, D.; Lashermes, A.; Larraufie, P.; Marinelli, L.; Teixeira, V.; Rolland, A.; Béguet-Crespel, F.; Brochard, V.; Quatremare, T.; et al. Akkermansia muciniphila Upregulates Genes Involved in Maintaining the Intestinal Barrier Function Via Adp-Heptose-Dependent Activation of the Alpk1/Tifa Pathway. Gut Microbes 2022, 14, 2110639. [Google Scholar] [CrossRef] [PubMed]
- Qi, H.; Li, Y.; Yun, H.; Zhang, T.; Huang, Y.; Zhou, J.; Yan, H.; Wei, J.; Liu, Y.; Zhang, Z.; et al. Lactobacillus Maintains Healthy Gut Mucosa by Producing L-Ornithine. Commun. Biol. 2019, 2, 171. [Google Scholar] [CrossRef] [PubMed]
- Shan, M.; Gentile, M.; Yeiser, J.R.; Walland, A.C.; Bornstein, V.U.; Chen, K.; He, B.; Cassis, L.; Bigas, A.; Cols, M.; et al. Mucus Enhances Gut Homeostasis and Oral Tolerance by Delivering Immunoregulatory Signals. Science 2013, 342, 447–453. [Google Scholar] [CrossRef]
- Havenaar, R. Intestinal Health Functions of Colonic Microbial Metabolites: A Review. Benef. Microbes 2011, 2, 103–114. [Google Scholar] [CrossRef] [PubMed]
- Chen, H.; Qian, Y.; Jiang, C.; Tang, L.; Yu, J.; Zhang, L.; Dai, Y.; Jiang, G. Butyrate Ameliorated Ferroptosis in Ulcerative Colitis through Modulating Nrf2/Gpx4 Signal Pathway and Improving Intestinal Barrier. Biochim. Biophys. Acta Mol. Basis Dis. 2024, 1870, 166984. [Google Scholar] [CrossRef] [PubMed]
- Jangi, S.; Hsia, K.; Zhao, N.; Kumamoto, C.A.; Friedman, S.; Singh, S.; Michaud, D.S. Dynamics of the Gut Mycobiome in Patients with Ulcerative Colitis. Clin. Gastroenterol. Hepatol. 2024, 22, 821–830.e7. [Google Scholar] [CrossRef]
- Turner, M.D.; Nedjai, B.; Hurst, T.; Pennington, D.J. Cytokines and Chemokines: At the Crossroads of Cell Signalling and Inflammatory Disease. Biochim. Biophys. Acta (BBA)-Mol. Cell Res. 2014, 1843, 2563–2582. [Google Scholar] [CrossRef]
- Neurath, M.F. Strategies for Targeting Cytokines in Inflammatory Bowel Disease. Nat. Rev. Immunol. 2024, 24, 559–576. [Google Scholar] [CrossRef] [PubMed]
- Jia, W.; Yu, S.; Liu, X.; Le, Q.; He, X.; Yu, L.; He, J.; Yang, L.; Gao, H. Ethanol Extract of Limonium Bicolor Improves Dextran Sulfate Sodium-Induced Ulcerative Colitis by Alleviating Inflammation and Restoring Gut Microbiota Dysbiosis in Mice. Mar. Drugs 2024, 22, 175. [Google Scholar] [CrossRef]
- Fay, N.C.; Muthusamy, B.P.; Nyugen, L.P.; Desai, R.C.; Taverner, A.; MacKay, J.; Seung, M.; Hunter, T.; Liu, K.; Chandalia, A.; et al. A Novel Fusion of Il-10 Engineered to Traffic across Intestinal Epithelium to Treat Colitis. J. Immunol. 2020, 205, 3191–3204. [Google Scholar] [CrossRef]








| Strain Name | Strain Code | DPPH Radical Scavenging % | ABTS Radical Scavenging % | Hydroxyl Radical Scavenging % | Reducing Ability |
|---|---|---|---|---|---|
| Enterococcus durans | DS1 | — | 15.2 ± 2.71 | 28.01 ± 3.03 | 86.33 ± 1.13 |
| Enterococcus durans | DS4 | 21.78 ± 1.30 | 22.73 ± 3.51 | 14.81 ± 1.65 | 80.83 ± 3.58 |
| Enterococcus lactis | DS2b | 10.50 ± 1.17 | 21.42 ± 1.75 | 29.06 ± 1.62 | 84.33 ± 1.93 |
| Pediococcus acidilactici | DS6 | 25.81 ± 1.46 | 20.33 ± 4.41 | 39.67 ± 1.19 | 85.8 ± 3.08 |
| Pediococcus acidilactici | P21 | 12.11 ± 2.40 | 21.40 ± 1.04 | 30.90 ± 1.10 | 77.70 ± 5.27 |
| Lactiplantibacillus plantarum | H6 | 33.44 ± 1.50 | 37.81 ± 3.12 | 55.36 ± 1.35 | 188.60 ± 1.43 |
| Lactiplantibacillus plantarum | H8 | - | 25.59 ± 2.59 | 27.17 ± 4.09 | 79.23 ± 0.79 |
| Lactiplantibacillus plantarum | P3 | 13.70 ± 1.58 | 17.83 ± 4.37 | 40.01 ± 5.61 | 85.56 ± 1.96 |
| Lactiplantibacillus plantarum | P4 | 14.80 ± 0.96 | 18.72 ± 1.67 | 32.95 ± 1.47 | 127.9 ± 3.30 |
| Lactiplantibacillus plantarum | P19 | 12.65 ± 2.59 | 26.74 ± 2.63 | 28.69 ± 2.81 | 91.00 ± 2.60 |
| Lactiplantibacillus plantarum | P20 | — | 17.64 ± 3.56 | 29.24 ± 2.71 | 81.36 ± 4.64 |
| Lactiplantibacillus plantarum | T3 | 13.87 ± 0.90 | 17.82 ± 2.58 | 13,60 ± 0.70 | 83.63 ± 2.86 |
| Lactiplantibacillus plantarum | K8 | — | 7.62 ± 2.78 | 29.68 ± 4.85 | 86.90 ± 1.64 |
| Latilactobacillus sakei | LC4 | 22.61 ± 3.13 | 12.72 ± 3.63 | 46.15 ± 1.60 | 125.97 ± 3.10 |
| Latilactobacillus sakei | QC9 | 31.85 ± 2.30 | 36.61 ± 1.31 | 48.94 ± 3.15 | 155.43 ± 1.04 |
| Limosilactobacillus fermentum | F6 | 17.92 ± 1.77 | 24.26 ± 5.61 | 43.46 ± 2.74 | 98.60 ± 2.26 |
| Limosilactobacillus fermentum | E7 | 27.49 ± 1.94 | 34.71 ± 4.92 | 52.58 ± 1.30 | 194.60 ± 4.20 |
| Limosilactobacillus fermentum | T20 | 22.16 ± 5.52 | 32.51 ± 2.52 | — | 97.3 ± 3.63 |
| Bacillus subtills | D1 | 37.63 ± 2.22 | 41.88 ± 1.26 | 60.15 ± 2.44 | 283.10 ± 3.81 |
| Bacillus subtilis subsp. subtilis str. | YS1 | 24.09 ± 3.35 | 24.90 ± 3.50 | 50.30 ± 4.97 | 286.9 ± 1.27 |
| Bacillus subtilis subsp. subtilis str. | YK6 | 25.50 ± 1.78 | 28.63 ± 3.62 | 48.17 ± 1.73 | 110.7 ± 2.32 |
| Bacillus licheniformis | Q13 | 37.64 ± 1.67 | 42.49 ± 0.93 | 57.00 ± 2.16 | 289.80 ± 3.48 |
| Bacillus paralicheniformis | Q23 | 28.43 ± 1.31 | 38.37 ± 2.72 | 59.63 ± 3.36 | 234.4 ± 1.72 |
| Bacillus amyloliquefaciens | Q25 | 29.67 ± 1.28 | 39.71 ± 2.94 | 43.43 ± 2.67 | 139.3 ± 4.43 |
| Bacillus amyloliquefaciens | Q221 | 28.46 ± 4.27 | 30.84 ± 1.72 | 42.94 ± 1.36 | 106.7 ± 1.17 |
| Bacillus stercoris | YJ2 | 26.68 ± 1.30 | 27.85 ± 1.83 | 32.10 ± 1.61 | 226.00 ± 2.31 |
| Bacillus safensis | YB1 | 25.67 ± 1.51 | 36.39 ± 4.36 | 49.36 ± 1.44 | 106.2 ± 1.12 |
| Weissella confusa | M1 | 14.39 ± 1.73 | 15.73 ± 0.69 | 12.23 ± 0.90 | 193.40 ± 3.29 |
| Leuconostoc mesenteroides | M2 | 16.90 ± 3.88 | 17.31 ± 1.73 | 33.56 ± 2.73 | 89.74 ± 3.64 |
| Lactobacillus brevis | S10 | 10.60 ± 1.33 | 10.60 ± 1.52 | 17.80 ± 2.00 | 94.00 ± 2.90 |
Disclaimer/Publisher’s Note: The statements, opinions and data contained in all publications are solely those of the individual author(s) and contributor(s) and not of MDPI and/or the editor(s). MDPI and/or the editor(s) disclaim responsibility for any injury to people or property resulting from any ideas, methods, instructions or products referred to in the content. |
© 2025 by the authors. Licensee MDPI, Basel, Switzerland. This article is an open access article distributed under the terms and conditions of the Creative Commons Attribution (CC BY) license (https://creativecommons.org/licenses/by/4.0/).
Share and Cite
Zhang, H.; Wang, H.; Li, Y.; Leng, Y.; Lin, K.; Ren, D. Uncovering the Beneficial Role of Limosilactobacillus fermentum E7 Exhibiting Antioxidant Activity in Ameliorating DSS-Induced Ulcerative Colitis in a Murine Model. Foods 2025, 14, 137. https://doi.org/10.3390/foods14010137
Zhang H, Wang H, Li Y, Leng Y, Lin K, Ren D. Uncovering the Beneficial Role of Limosilactobacillus fermentum E7 Exhibiting Antioxidant Activity in Ameliorating DSS-Induced Ulcerative Colitis in a Murine Model. Foods. 2025; 14(1):137. https://doi.org/10.3390/foods14010137
Chicago/Turabian StyleZhang, Hongyan, Hailing Wang, Yue Li, Yue Leng, Ke Lin, and Dayong Ren. 2025. "Uncovering the Beneficial Role of Limosilactobacillus fermentum E7 Exhibiting Antioxidant Activity in Ameliorating DSS-Induced Ulcerative Colitis in a Murine Model" Foods 14, no. 1: 137. https://doi.org/10.3390/foods14010137
APA StyleZhang, H., Wang, H., Li, Y., Leng, Y., Lin, K., & Ren, D. (2025). Uncovering the Beneficial Role of Limosilactobacillus fermentum E7 Exhibiting Antioxidant Activity in Ameliorating DSS-Induced Ulcerative Colitis in a Murine Model. Foods, 14(1), 137. https://doi.org/10.3390/foods14010137
