Correlation Analysis between Microbial Communities and Flavor Compounds during the Post-Ripening Fermentation of Traditional Chili Bean Paste
Abstract
1. Introduction
2. Materials and Methods
2.1. Samples and Chemicals
2.2. Determination of Basic Nutritional Indicators
2.3. Determination of Amino Acids
2.4. Determination of Organic Acids
2.5. Determination of Volatile Flavor Compounds
2.6. DNA Extraction, PCR Amplification, and Illumina MiSeq Sequencing
2.7. Data Analysis
3. Results
3.1. Analysis of Basic Nutrition
3.2. Analysis of Free Amino Acids
3.3. Analysis of Organic Acids
3.4. Analysis of Volatile Flavor Compounds
3.5. Microbial-Community Composition
3.6. Microbial Interactions at the Genus Level
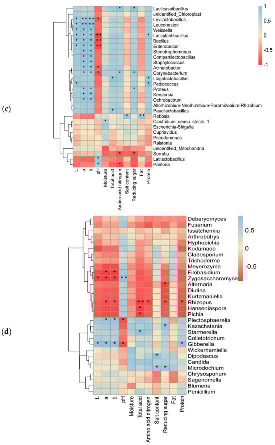
3.7. Correlation Analysis of Microbial and Physicochemical Indicators
3.8. Correlation Analysis of Microbial and Flavor Compounds
4. Conclusions
Supplementary Materials
Author Contributions
Funding
Institutional Review Board Statement
Informed Consent Statement
Data Availability Statement
Conflicts of Interest
References
- Liu, C.; Zhu, T.; Song, H.; Niu, C.; Wang, J.; Zheng, F.; Li, Q. Evaluation and prediction of the biogenic amines in Chinese traditional broad bean paste. J. Food Sci. Tech. Mys. 2021, 58, 2734–2748. [Google Scholar] [CrossRef] [PubMed]
- Yang, M.; Huang, J.; Zhou, R.; Qi, Q.; Peng, C.; Zhang, L.; Jin, Y.; Wu, C.; Tang, Q. Characterization of the flavor in traditional Pixian Doubanjiang by polyphasic quantitative detection technology. Food. Res. Int. 2020, 138. [Google Scholar] [CrossRef] [PubMed]
- Zhang, L.; Che, Z.; Xu, W.; Yue, P.; Li, R.; Li, Y.; Pei, X.; Zeng, P. Dynamics of physicochemical factors and microbial communities during ripening fermentation of Pixian Doubanjiang, a typical condiment in Chinese cuisine. Food Microbiol. 2020, 86. [Google Scholar] [CrossRef]
- Lu, Y.; Tan, X.; Lv, Y.; Yang, G.; Chi, Y.; He, Q. Physicochemical properties and microbial community dynamics during Chinese horse bean-chili-paste fermentation, revealed by culture-dependent and culture-independent approaches. Food Microbiol. 2020, 85, 103309. [Google Scholar] [CrossRef] [PubMed]
- Li, Z.; Dong, L.; Huang, Q.; Wang, X. Bacterial communities and volatile compounds in Doubanjiang, a Chinese traditional red pepper paste. J. Appl. Microbiol. 2016, 120, 1585–1594. [Google Scholar] [CrossRef]
- Lin, H.; Bi, X.; Zhou, B.; Fang, J.; Liu, P.; Ding, W.; Che, Z.; Wang, Q.; He, Q. Microbial communities succession and flavor substances changes during Pixian broad-bean paste fermentation. Food Biosci. 2021, 42, 101053. [Google Scholar] [CrossRef]
- Yang, M.; Huang, J.; Zhou, R.; Qi, Q.; Peng, C.; Zhang, L.; Jin, Y.; Wu, C. Characterizing the microbial community of Pixian Doubanjiang and analysing the metabolic pathway of major flavour metabolites. Lwt-Food Sci. Technol. 2021, 143, 111170. [Google Scholar] [CrossRef]
- GB/T 20560; Geographical Indication Products, Pixian Douban. Standardization Administration of China: Beijing, China, 2006; pp. 1–9.
- GB 5009.3; National Standard for Food Safety Food, Determination of Moisture in Food. Standardization Administration of China: Beijing, China, 2006; pp. 1–8.
- Kim, M.K.; Chung, H.; Bang, W. Correlating physiochemical quality characteristics to consumer hedonic perception of traditional Doenjang (fermented soybean paste) in Korea. J. Sens. Stud. 2018, 33, e12462. [Google Scholar] [CrossRef]
- GB 5009.6; National Standard for Food Safety, Determination of Fat in Food. Standardization Administration of China: Beijing, China, 2016; pp. 1–13.
- Zhang, L.; Zhou, R.; Cui, R.; Huang, J.; Wu, C. Characterizing Soy Sauce Moromi Manufactured by High-Salt Dilute-State and Low-Salt Solid-State Fermentation Using Multiphase Analyzing Methods. J. Food Sci. 2016, 81, C2639–C2646. [Google Scholar] [CrossRef]
- Xu, Z.; Zhong, D.; Wang, J.; Mei, Q.; Wu, Q.; Qin, L.; Zeng, H. Colour, physicochemical, microbiological and bioactive component quality analysis of peppers in Guizhou. Int. J. Food Sci. Tech. 2023, 58, 665–675. [Google Scholar] [CrossRef]
- Tian, Z.; Zhu, Q.; Chen, Y.; Zhou, Y.; Hu, K.; Li, H.; Lu, K.; Zhou, J.; Liu, Y.; Chen, X. Studies on Flavor Compounds and Free Amino Acid Dynamic Characteristics of Fermented Pork Loin Ham with a Complex Starter. Foods 2022, 11, 1501. [Google Scholar] [CrossRef] [PubMed]
- Li, J.; Wang, X.; Wu, W.; Jiang, J.; Feng, D.; Shi, Y.; Hu, P. Comparison of Fermentation Behaviors and Characteristics of Tomato Sour Soup between Natural Fermentation and Dominant Bacteria-Enhanced Fermentation. Microorganisms 2022, 10, 640. [Google Scholar] [CrossRef] [PubMed]
- Liu, N.; Pan, J.; Miao, S.; Qin, L. Microbial community in Chinese traditional fermented acid rice soup ( rice-acid ) and its correlations with key organic acids and volatile compounds. Food Res. Int. 2020, 137, 109672. [Google Scholar] [CrossRef] [PubMed]
- Xie, C.; Zeng, H.; Wang, C.; Xu, Z.; Qin, L. Volatile flavour components, microbiota and their correlations in different sufu, a Chinese fermented soybean food. J. Appl. Microbiol. 2018, 125, 1761–1773. [Google Scholar] [CrossRef] [PubMed]
- Kang, C.; Zhang, Y.; Zhang, M.; Qi, J.; Zhao, W.; Gu, J.; Guo, W.; Li, Y. Screening of specific quantitative peptides of beef by LC-MS/MS coupled with OPLS-DA. Food Chem. 2022, 387, 132932. [Google Scholar] [CrossRef] [PubMed]
- Arendse, E.; Fawole, O.A.; Magwaza, L.S.; Nieuwoudt, H.; Opara, U.L. Evaluation of biochemical markers associated with the development of husk scald and the use of diffuse reflectance NIR spectroscopy to predict husk scald in pomegranate fruit. Sci. Hortic. 2018, 232, 240–249. [Google Scholar] [CrossRef]
- Liao, H.; Luo, Y.; Huang, X.; Xia, X. Dynamics of quality attributes, flavor compounds, and microbial communities during multi-driven-levels chili fermentation: Interactions between the metabolome and microbiome. Food Chem. 2023, 405, 134936. [Google Scholar] [CrossRef] [PubMed]
- Ding, W.; Ye, X.; Zhao, X.; Liu, Y.; Zhang, M.; Luo, Y.; Xiong, Y.; Liu, Y.; Che, Z.; Lin, H.; et al. Fermentation characteristics of Pixian broad bean paste in closed system of gradient steady-state temperature field. Food Chem. 2022, 374, 131560. [Google Scholar] [CrossRef]
- Ketnawa, S.; Ogawa, Y. Evaluation of protein digestibility of fermented soybeans and changes in biochemical characteristics of digested fractions. J. Funct. Foods 2019, 52, 640–647. [Google Scholar] [CrossRef]
- Seong, H.; Kim, M. Enhanced protein quality and antioxidant activity of fermented Brown rice with Gryllus bimaculatus. Lwt-Food Sci. Technol. 2021, 150, 111948. [Google Scholar] [CrossRef]
- Li, Z.; Rui, J.; Li, X.; Li, J.; Dong, L.; Huang, Q.; Huang, C.; Wang, Z.; Li, L.; Xuan, P.; et al. Bacterial community succession and metabolite changes during doubanjiang-meju fermentation, a Chinese traditional fermented broad bean (Vicia faba L.) paste. Food Chem. 2017, 218, 534–542. [Google Scholar] [CrossRef] [PubMed]
- Chen, G.; Chen, Y.; Hou, Y.; Huo, Y.; Gao, A.; Li, S.; Chen, Y. Preparation, characterization and the in vitro bile salts binding capacity of celery seed protein hydrolysates via the fermentation using B. subtilis. Lwt-Food Sci. Technol. 2020, 117, 108571. [Google Scholar] [CrossRef]
- Ruan, W.; Liu, J.; Li, P.; Zhao, W.; Zhang, A.; Liu, S.; Wang, Z.; Liu, J. Dynamics of Microbial Communities, Flavor, and Physicochemical Properties during Ziziphus jujube Vinegar Fermentation: Correlation between Microorganisms and Metabolites. Foods 2022, 11, 3334. [Google Scholar] [CrossRef] [PubMed]
- Liu, P.; Xiang, Q.; Sun, W.; Wang, X.; Lin, J.; Che, Z.; Ma, P. Correlation between microbial communities and key flavors during postfermentation of Pixian broad bean paste. Food Res. Int. 2020, 137, 109513. [Google Scholar] [CrossRef] [PubMed]
- Que, Z.; Jin, Y.; Huang, J.; Zhou, R.; Wu, C. Flavor compounds of traditional fermented bean condiments: Classes, synthesis, and factors involved in flavor formation. Trends Food Sci. Technol. 2023, 133, 160–175. [Google Scholar] [CrossRef]
- Gao, P.; Xia, W.; Li, X.; Liu, S. Use of Wine and Dairy Yeasts as Single Starter Cultures for Flavor Compound Modification in Fish Sauce Fermentation. Front. Microbiol. 2019, 10, 2300. [Google Scholar] [CrossRef] [PubMed]
- Wu, N.; Zhang, J.; Chen, Y.; Xu, Q.; Song, P.; Li, Y.; Li, K.; Liu, H. Recent advances in microbial production of L-malic acid. Appl. Microbiol. Biot. 2022, 106, 7973–7992. [Google Scholar] [CrossRef] [PubMed]
- Zhao, Y.; Suyama, T.; Wu, Z.; Zhang, W. Characterization of variations and correlations between flavor metabolites and microbial communities of industrial paocai brine during fermentation. J. Food Process Pres. 2022, 46, e16859. [Google Scholar] [CrossRef]
- Lan, L.; Wang, J.; Wang, S.; He, Q.; Wei, R.; Sun, Z.; Duan, S.; Li, Y. Correlation between microbial community succession and flavor substances during fermentation of Yongchuan Douchi. Food Biosci. 2023, 56, 103192. [Google Scholar] [CrossRef]
- Yan, Y.; Sun, L.; Xing, X.; Wu, H.; Lu, X.; Zhang, W.; Xu, J.; Ren, Q. Microbial succession and exploration of higher alcohols-producing core bacteria in northern Huangjiu fermentation. Amb. Express 2022, 12. [Google Scholar] [CrossRef]
- Xu, X.; Wu, B.; Zhao, W.; Lao, F.; Chen, F.; Liao, X.; Wu, J. Shifts in autochthonous microbial diversity and volatile metabolites during the fermentation of chili pepper (Capsicum frutescens L.). Food Chem. 2021, 335, 127512. [Google Scholar] [CrossRef]
- Zhao, S.; Niu, C.; Xing, X.; Fan, L.; Zheng, F.; Liu, C.; Wang, J.; Li, Q. Revealing the changes of microbiota structure and function in broad bean paste mediated by sunlight and ventilation. Lwt-Food Sci. Technol. 2022, 159, 113152. [Google Scholar] [CrossRef]
- Kang, K.; Baek, H. Aroma quality assessment of Korean fermented red pepper paste (gochujang) by aroma extract dilution analysis and headspace solid-phase microextraction-gas chromatography-olfactometry. Food Chem. 2014, 145, 488–495. [Google Scholar] [CrossRef] [PubMed]
- Nam, Y.; Lee, S.; Lim, S. Microbial community analysis of Korean soybean pastes by next-generation sequencing. Int. J. Food Microbiol. 2012, 155, 36–42. [Google Scholar] [CrossRef] [PubMed]
- Gaenzle, M.G. Lactic metabolism revisited: Metabolism of lactic acid bacteria in food fermentations and food spoilage. Curr. Opin. Food Sci. 2015, 2, 106–117. [Google Scholar] [CrossRef]
- Chen, Z.; Geng, Y.; Wang, M.; Du, L.; Huang, S.; Guan, Y.; Hu, Y. Relationship between microbial community and flavor profile during the fermentation of chopped red chili (Capsicum annuum L.). Food Biosci. 2022, 50, 102071. [Google Scholar] [CrossRef]
- Wang, C.; Zhang, Q.; He, L.; Li, C. Determination of the microbial communities of Guizhou Suantang, a traditional Chinese fermented sour soup, and correlation between the identified microorganisms and volatile compounds. Food Res. Int. 2020, 138, 109820. [Google Scholar] [CrossRef]
- Wang, D.; Chen, G.; Tang, Y.; Ming, J.; Huang, R.; Li, J.; Ye, M.; Fan, Z.; Yin, L.; Zhang, Q.; et al. Effect of non-core microbes on the key odorants of paocai. Lwt-Food Sci. Technol. 2022, 172, 114211. [Google Scholar] [CrossRef]
- Heir, E.; Moen, B.; Asli, A.W.; Sunde, M.; Langsrud, S. Antibiotic Resistance and Phylogeny of Pseudomonas spp. Isolated over Three Decades from Chicken Meat in the Norwegian Food Chain. Microorganisms 2021, 9, 207. [Google Scholar] [CrossRef]
- Yang, M.; Huang, J.; Zhou, R.; Jin, Y.; Wu, C. Exploring major variable factors influencing flavor and microbial characteristics of Pixian Doubanjiang. Food Res. Int. 2022, 152, 110920. [Google Scholar] [CrossRef]
- Meng, Y.; Chen, X.; Sun, Z.; Li, Y.; Chen, D.; Fang, S.; Chen, J. Exploring core microbiota responsible for the production of volatile flavor compounds during the traditional fermentation of Koumiss. Lwt-Food Sci. Technol. 2021, 135, 110049. [Google Scholar] [CrossRef]
- Chen, T.; Wang, H.; Su, W.; Mu, Y.; Tian, Y. Analysis of the formation mechanism of volatile and non - volatile flavor substances in corn wine fermentation based on high-throughput sequencing and metabolomics. Food Res. Int. 2023, 165, 112350. [Google Scholar] [CrossRef]
- Feng, Y.; Wu, W.; Chen, T.; Huang, M.; Zhao, M. Exploring the core functional microbiota related with flavor compounds in fermented soy sauce from different sources. Food Res. Int. 2023, 173, 113456. [Google Scholar] [CrossRef] [PubMed]
- Le Lay, C.; Coton, E.; Le Blay, G.; Chobert, J.; Haertle, T.; Choiset, Y.; Van Long, N.N.; Meslet-Cladiere, L.; Mounier, J. Identification and quantification of antifungal compounds produced by lactic acid bacteria and propionibacteria. Int. J. Food Microbiol. 2016, 239, 79–85. [Google Scholar] [CrossRef] [PubMed]
- Li, Q.; Wang, Y.; Tian, Y.; Lv, L.; Dong, L.; Zhao, C.; Zhang, F.; Zuo, Y.; Zhang, S.; Li, Z. Dynamic analysis of microbial community, flavor components of low-salt fermented red pepper sauce and exploring the key flavours formation. Food Biosci. 2023, 56, 103423. [Google Scholar] [CrossRef]
- Zhao, C.; Su, W.; Mu, Y.; Jiang, L.; Mu, Y. Correlations between microbiota with physicochemical properties and volatile flavor components in black glutinous rice wine fermentation. Food Res. Int. 2020, 138, 109800. [Google Scholar] [CrossRef] [PubMed]
- Sakandar, H.A.; Hussain, R.; Khan, Q.F.; Zhang, H. Functional microbiota in Chinese traditional Baijiu and Mijiu Qu (starters): A review. Food Res. Int. 2020, 138, 109830. [Google Scholar] [CrossRef]
- Liu, A.; Yang, X.; Guo, Q.; Li, B.; Zheng, Y.; Shi, Y.; Zhu, L. Microbial Communities and Flavor Compounds during the Fermentation of Traditional Hong Qu Glutinous Rice Wine. Foods 2022, 11, 1097. [Google Scholar] [CrossRef]
- Ortiz, G.E.; Noseda, D.G.; Ponce Mora, M.C.; Recupero, M.N.; Blasco, M.; Albertó, E. A Comparative Study of New Aspergillus Strains for Proteolytic Enzymes Production by Solid State Fermentation. Enzyme Res. 2016, 3016149. [Google Scholar] [CrossRef]
- Jeong, D.; Heo, S.; Lee, B.; Lee, H.; Jeong, K.; Her, J.; Lee, K.; Lee, J. Effects of the predominant bacteria from meju and doenjang on the production of volatile compounds during soybean fermentation. Int. J. Food Microbiol. 2017, 262, 8–13. [Google Scholar] [CrossRef]
- Wang, P.; Mao, J.; Meng, X.; Li, X.; Liu, Y.; Feng, H. Changes in flavour characteristics and bacterial diversity during traditional fermentation of Chinese rice wines from Shaoxing region. Food Control 2014, 44, 58–63. [Google Scholar] [CrossRef]
- Montanari, C.; Bargossi, E.; Gardini, A.; Lanciotti, R.; Magnani, R.; Gardini, F.; Tabanelli, G. Correlation between volatile profiles of Italian fermented sausages and their size and starter culture. Food Chem. 2016, 192, 736–744. [Google Scholar] [CrossRef] [PubMed]
- Ma, D.; Li, Y.; Chen, C.; Fan, S.; Zhou, Y.; Deng, F.; Zhao, L. Microbial succession and its correlation with the dynamics of volatile compounds involved in fermented minced peppers. Front. Nutr. 2022, 9, 1041608. [Google Scholar] [CrossRef] [PubMed]







| BP0 | BP6 | |
|---|---|---|
| L | 10.94 ± 0.54 b | 15.58 ± 0.62 a |
| a | 1.68 ± 0.08 b | 9.73 ± 0.72 a |
| b | 1.92 ± 0.19 b | 3.00 ± 0.12 a |
| pH | 4.98 ± 0.01 a | 4.89 ± 0.06 a |
| Moisture (%) | 65.57 ± 1.84 a | 66.64 ± 2.11 a |
| Total acid (g/100 g) | 0.55 ± 0.05 b | 0.80 ± 0.08 a |
| Amino acid nitrogen (g/100 g) | 0.23 ± 0.02 b | 0.34 ± 0.03 a |
| Salt content (g/100 g) | 13.18 ± 0.39 a | 13.42 ± 0.73 a |
| Reducing sugar (g/100 g) | 1.29± 0.13 b | 3.14± 0.07 a |
| Fat (g/100 g dw) | 0.44 ± 0.03 a | 0.44 ± 0.05 a |
| Protein (g/100 g dw) | 7.45 ± 0.13 b | 9.07 ± 1.18 a |
| Taste | FAA | BP0 (mg/g) | BP6 (mg/g) | Threshold (mg/g) | TAV | |
|---|---|---|---|---|---|---|
| BP0 | BP6 | |||||
| Umami | ASP | 0.47 ± 0.01 b | 0.59 ± 0.02 a | 0.03 | 15.67 | 19.67 |
| GLU | 2.58 ± 0.08 b | 4.00 ± 0.15 a | 0.05 | 51.60 | 80.00 | |
| Sweet | THR | 0.46 ± 0.01 b | 0.75 ± 0.03 a | 2.6 | 0.18 | 0.29 |
| SER | 0.82 ± 0.02 b | 1.26 ± 0.05 a | 1.5 | 0.55 | 0.84 | |
| GLY | 0.35 ± 0.01 b | 0.56 ± 0.02 a | 1.3 | 0.27 | 0.43 | |
| ALA | 0.80 ± 0.03 b | 1.14 ± 0.05 a | 0.6 | 1.33 | 1.90 | |
| Bitter | VAL | 0.71 ± 0.02 b | 1.03 ± 0.03 a | 0.4 | 1.78 | 2.58 |
| PHE | 0.67 ± 0.02 b | 0.86 ± 0.03 a | 0.9 | 0.74 | 0.96 | |
| MET | 0.12 ± 0.00 b | 0.21 ± 0.04 a | 0.9 | 0.13 | 0.23 | |
| LEU | 1.19 ± 0.04 b | 1.61 ± 0.08 a | 1.9 | 0.63 | 0.85 | |
| ILE | 0.77 ± 0.04 a | 0.96 ± 0.13 a | 0.9 | 0.86 | 1.07 | |
| HIS | 0.33 ± 0.06 a | 0.39 ± 0.01 a | 0.2 | 1.65 | 1.95 | |
| ARG | 0.55 ± 0.02 b | 0.85 ± 0.03 a | 0.5 | 1.10 | 1.70 | |
| TYR | 0.46 ± 0.02 b | 0.72 ± 0.09 a | 0.91 | 0.51 | 0.79 | |
| Tasteless | CYS | 0.02 ± 0.00 a | 0.01 ± 0.00 b | - | - | - |
| LYS | 1.00 ± 0.02 b | 1.20 ± 0.08 a | 0.5 | 2.00 | 2.40 | |
| PRO | 0.55 ± 0.01 b | 0.89 ± 0.04 a | 3 | 0.18 | 0.30 | |
| TAA | 11.85 ± 0.24 b | 17.03 ± 0.55 a | ||||
| EAA | 5.26 ± 0.07 b | 7.01 ± 0.21 a | ||||
| EAA/TAA | 44.35 ± 0.43 a | 41.19 ± 0.96 b | ||||
| Sample | Oxalic Acid | Tartaric Acid | Malic Acid | Acetic Acid | Citric Acid | Lactic Acid |
|---|---|---|---|---|---|---|
| BP0 | 0.48 ± 0.09 a | 0.43 ± 0.03 b | 0.25 ± 0.05 b | 0.55 ± 0.07 a | 3.60 ± 0.94 b | 0.88 ± 0.09 a |
| BP6 | 0.47 ± 0.08 a | 0.84 ± 0.06 a | 0.69 ± 0.14 a | 0.62 ± 0.07 a | 5.43 ± 0.25 a | 1.00 ± 0.11 a |
| Flavor Compounds | Threshold | Odor Description | ROAV | Relative Content (%) | ||
|---|---|---|---|---|---|---|
| BP0 | BP6 | BP0 | BP6 | |||
| Methyl salicylate | 0.06 | Oil and grease aroma | 2.04 | 11.00 | 0.49 ± 0.10 | 2.64 ± 0.50 |
| Hexanoic acid, methyl ester | 0.01 | - | 3.50 | 7.00 | 0.14 ± 0.03 | 0.28 ± 0.03 |
| 1-nonanol | 0.02 | Fatty aroma, floral | 1.88 | - | 0.15 ± 0.02 | - |
| 2-octanol | 0.12 | Oily, citrusy | 31.48 | 23.69 | 15.11 ± 1.77 | 11.37 ± 2.05 |
| 3-hexen-1-ol | 0.07 | Wine, fruit flavors | 3.61 | 1.00 | 1.01 ± 0.04 | 0.28 ± 0.05 |
| Linalool oxide | 0.006 | Woody, floral aroma | 13.75 | 12.50 | 0.33 ± 0.06 | 0.30 ± 0.01 |
| Hotrienol | 0.006 | Floral, citrusy | 2.08 | 4.17 | 0.05 ± 0.01 | 0.10 ± 0.01 |
| (E)-2-heptenal | 0.0005 | Grassy aroma (fruity) | 40.00 | 25.00 | 0.08 ± 0.00 | 0.05 ± 0.00 |
| (E)-2-octenal | 0.0002 | Cucumber, vegetable flavor | 100.00 | 87.50 | 0.08 ± 0.00 | 0.07 ± 0.01 |
| Decanal | 0.005 | Aromatic, fruity, floral | 2.00 | 3.00 | 0.04 ± 0.00 | 0.06 ± 0.01 |
| Nonanal | 0.015 | Oily and fruity aroma | 2.83 | 3.50 | 0.17 ± 0.03 | 0.21 ± 0.03 |
| 2-octanone | 0.041 | Floral fragrance | 3.54 | 1.83 | 0.58 ± 0.10 | 0.30 ± 0.05 |
| 2-ethyl-3,5-dimethylpyrazine, | 0.00025 | Caramel | 50.00 | - | 0.05 ± 0.00 | - |
| Β-myrcene | 0.042 | Floral fragrance | 1.01 | 0.89 | 0.17 ± 0.03 | 0.15 ± 0.03 |
| 4-vinylphenol | 0.02 | Caramel, spicy aroma | 1.63 | 5.13 | 0.13 ± 0.01 | 0.41 ± 0.07 |
Disclaimer/Publisher’s Note: The statements, opinions and data contained in all publications are solely those of the individual author(s) and contributor(s) and not of MDPI and/or the editor(s). MDPI and/or the editor(s) disclaim responsibility for any injury to people or property resulting from any ideas, methods, instructions or products referred to in the content. |
© 2024 by the authors. Licensee MDPI, Basel, Switzerland. This article is an open access article distributed under the terms and conditions of the Creative Commons Attribution (CC BY) license (https://creativecommons.org/licenses/by/4.0/).
Share and Cite
Wu, Q.; Xu, Z.; Feng, S.; Shi, X.; Qin, L.; Zeng, H. Correlation Analysis between Microbial Communities and Flavor Compounds during the Post-Ripening Fermentation of Traditional Chili Bean Paste. Foods 2024, 13, 1209. https://doi.org/10.3390/foods13081209
Wu Q, Xu Z, Feng S, Shi X, Qin L, Zeng H. Correlation Analysis between Microbial Communities and Flavor Compounds during the Post-Ripening Fermentation of Traditional Chili Bean Paste. Foods. 2024; 13(8):1209. https://doi.org/10.3390/foods13081209
Chicago/Turabian StyleWu, Quanye, Zhaona Xu, Shirong Feng, Xunzhu Shi, Likang Qin, and Haiying Zeng. 2024. "Correlation Analysis between Microbial Communities and Flavor Compounds during the Post-Ripening Fermentation of Traditional Chili Bean Paste" Foods 13, no. 8: 1209. https://doi.org/10.3390/foods13081209
APA StyleWu, Q., Xu, Z., Feng, S., Shi, X., Qin, L., & Zeng, H. (2024). Correlation Analysis between Microbial Communities and Flavor Compounds during the Post-Ripening Fermentation of Traditional Chili Bean Paste. Foods, 13(8), 1209. https://doi.org/10.3390/foods13081209

