Study on the Fermented Grain Characteristics and Volatile Flavor Substances during the Tuqu Fermentation of Hunan Light-Flavor Baijiu
Abstract
1. Introduction
2. Materials and Methods
2.1. Sample Collection
2.2. The Brewing Process of the Tuqu Fermentation of Hunan Light-Flavor Baijiu
2.3. Major Reagents and Instruments
2.4. Determination of Physical and Chemical Indicators
2.5. DNA Extraction, Polymerase Chain Reaction (PCR) Amplification, and Sequencing
2.5.1. DNA Extraction
2.5.2. 16S rRNA and ITS Gene Amplicon Sequencing
2.6. Determination of Volatile Flavor Substances
2.7. Analysis of Relative Odor Activity Value
2.8. Statistical Analysis
3. Results and Discussion
3.1. Variation Rules of Enzyme Activity during the Tuqu Fermentation of Hunan Light-Flavor Baijiu
3.2. Variation in Moisture and Acidity during the Tuqu Fermentation Process of Hunan Light-Flavor Baijiu
3.3. Variations in the Structure of Bacteria during the Tuqu Fermentation of Hunan Light-Flavor Baijiu
3.3.1. Bacterial Alpha Diversity Analysis of the Fermented Grains
3.3.2. Analysis of the Bacterial Community Structure of the Fermented Grains
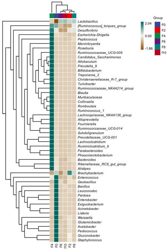
3.3.3. Heat Map Analysis of the Fermented Grain Bacterial Community Succession
3.4. Variations in the Structure of Fungi during the Tuqu Fermentation of Hunan Light-Flavor Baijiu
3.4.1. Fungi Alpha Diversity Analysis
3.4.2. Analysis of the Fermented Grain Fungi Community Structure
3.4.3. Heat Map Analysis of Fungal Community Succession Based on the Species Taxonomic Genus Level
3.5. Correlation Analysis of Microbial and Physicochemical System Indicators in the Tuqu Fermentation Process of Hunan Light-Flavor Baijiu
3.5.1. Correlation Analysis of Bacteria at the Genus Level and Physicochemical Indicators
3.5.2. Correlation Analysis of Fungi at the Genus Level and Physicochemical Indicators
3.6. Qualitative and Quantitative Analysis of VOCs by GC–MS
3.7. Critical Volatile Compounds
4. Conclusions
Author Contributions
Funding
Institutional Review Board Statement
Informed Consent Statement
Data Availability Statement
Conflicts of Interest
References
- Yao, F.; Yi, B.; Shen, C.; Tao, F.; Liu, Y.; Lin, Z.; Xu, P. Chemical Analysis of the Chinese Liquor Luzhoulaojiao by Comprehensive Two-Dimensional Gas Chromatography/Time-of-Flight Mass Spectrometry. Sci. Rep. 2015, 5, 9553. [Google Scholar] [CrossRef]
- Li, R.-R.; Xu, M.; Zheng, J.; Liu, Y.-J.; Sun, C.-H.; Wang, H.; Guo, X.-W.; Xiao, D.-G.; Wu, X.-L.; Chen, Y.-F. Application Potential of Baijiu Non-Saccharomyces Yeast in Winemaking through Sequential Fermentation with Saccharomyces cerevisiae. Front. Microbiol. 2022, 13, 902597. [Google Scholar] [CrossRef] [PubMed]
- Huang, X.; Fan, Y.; Lu, T.; Kang, J.; Pang, X.; Han, B.; Chen, J. Composition and Metabolic Functions of the Microbiome in Fermented Grain during Light-Flavor Baijiu Fermentation. Microorganisms 2020, 8, 1281. [Google Scholar] [CrossRef] [PubMed]
- Tang, J.; Liu, Y.; Lin, B.; Zhu, H.; Jiang, W.; Yang, Q.; Chen, S. Effects of Ultra-Long Fermentation Time on the Microbial Community and Flavor Components of Light-Flavor Xiaoqu Baijiu Based on Fermentation Tanks. World J. Microbiol. Biotechnol. 2022, 38, 3. [Google Scholar] [CrossRef] [PubMed]
- Wang, L.; Wang, Y.Y.; Wang, D.Q.; Xu, J.; Yang, F.; Liu, G.; Zhang, D.Y.; Feng, Q.; Xiao, L.; Xue, W.B.; et al. Dynamic Changes in the Bacterial Community in Moutai Liquor Fermentation Process Characterized by Deep Sequencing: Dynamic Changes in the Bacterial Community in Moutai Liquor. J. Inst. Brew. 2015, 121, 603–608. [Google Scholar] [CrossRef]
- Ji, X.; Yu, X.; Wu, Q.; Xu, Y. Initial Fungal Diversity Impacts Flavor Compounds Formation in the Spontaneous Fermentation of Chinese Liquor. Food Res. Int. 2022, 155, 110995. [Google Scholar] [CrossRef] [PubMed]
- Wang, Q.; Wang, C.; Xiang, X.; Xu, H.; Han, G. Analysis of Microbial Diversity and Succession during Xiaoqu Baijiu Fermentation Using High-throughput Sequencing Technology. Eng. Life Sci. 2022, 22, 495–504. [Google Scholar] [CrossRef] [PubMed]
- Wang, Z.; Sun, X.; Liu, Y.; Yang, H. Characterization of Key Aroma Compounds in Xiaoqu Liquor and Their Contributions to the Sensory Flavor. Beverages 2020, 6, 42. [Google Scholar] [CrossRef]
- Pan, Y.; Wang, Y.; Hao, W.; Duan, C.; Wang, S.; Wei, J.; Liu, G. Metatranscriptomics Unravel Composition, Drivers, and Functions of the Active Microorganisms in Light-Flavor Liquor Fermentation. Microbiol. Spectr. 2022, 10, e02151-21. [Google Scholar] [CrossRef]
- DB34/T2264-2014; The Analysis Method of Solid-State Fermented Grains. Anhui Provincial Bureau: Hefei, China, 2014.
- Xiao, Y.; Huang, Y.; Chen, Y.; Zhu, M.; He, C.; Li, Z.; Wang, Y.; Liu, Z. Characteristic Fingerprints and Change of Volatile Organic Compounds of Dark Teas during Solid-State Fermentation with Eurotium Cristatum by Using HS-GC-IMS, HS-SPME-GC-MS, E-Nose and Sensory Evaluation. LWT 2022, 169, 113925. [Google Scholar] [CrossRef]
- Xiao, L.; Yang, C.; Zhang, X.; Wang, Y.; Li, Z.; Chen, Y.; Liu, Z.; Zhu, M.; Xiao, Y. Effects of Solid-State Fermentation with Bacillus Subtilis LK-1 on the Volatile Profile, Catechins Composition and Antioxidant Activity of Dark Teas. Food Chem. X 2023, 19, 100811. [Google Scholar] [CrossRef] [PubMed]
- Van Gemert, L.J. Compilations of Flavour Threshold Values in Water and Other Media, 2nd Enlarged and Revised ed.; Boelens Aroma Chemical Information Service: Huizen, The Netherlands, 2018. [Google Scholar]
- Zeng, Y.; Wang, Y.; Chen, Q.; Xia, X.; Liu, Q.; Chen, X.; Wang, D.; Zhu, B. Dynamics of Microbial Community Structure and Enzyme Activities during the Solid-State Fermentation of Forgood Daqu: A Starter of Chinese Strong Flavour Baijiu. Arch. Microbiol. 2022, 204, 577. [Google Scholar] [CrossRef]
- Wang, B.; Wu, Q.; Xu, Y.; Sun, B. Specific Volumetric Weight-Driven Shift in Microbiota Compositions with Saccharifying Activity Change in Starter for Chinese Baijiu Fermentation. Front. Microbiol. 2018, 9, 2349. [Google Scholar] [CrossRef]
- Luo, A.; Yang, N.; Yang, J.; Hao, J.; Zhao, J.; Shi, S.; Hu, B. Effects of Microbial Interspecies Relationships and Physicochemical Parameters on Volatile Flavors in Sorghum-based Fermented Grains during the Fermentation of Shanxi Light-flavored Liquor. Food Sci. Nutr. 2023, 11, 1452–1462. [Google Scholar] [CrossRef]
- Wu, Y.; Hou, Y.; Chen, H.; Wang, J.; Zhang, C.; Zhao, Z.; Ao, R.; Huang, H.; Hong, J.; Zhao, D.; et al. ‘Key Factor’ for Baijiu Quality: Research Progress on Acid Substances in Baijiu. Foods 2022, 11, 2959. [Google Scholar] [CrossRef]
- Le Lay, C.; Coton, E.; Le Blay, G.; Chobert, J.M.; Haertlé, T.; Choiset, Y.; Van Long, N.N.; Meslet-Cladière, L.; Mounier, J. Identification and Quantification of Antifungal Compounds Produced by Lactic Acid Bacteria and Propionibacteria. Int. J. Food Microbiol. 2016, 239, 79–85. [Google Scholar] [CrossRef] [PubMed]
- Kouitcheu Mabeku, L.B.; Ngue, S.; Bonsou Nguemo, I.; Leundji, H. Potential of Selected Lactic Acid Bacteria from Theobroma cacao Fermented Fruit Juice and Cell-Free Supernatants from Cultures as Inhibitors of Helicobacter pylori and as Good Probiotic. BMC Res. Notes 2020, 13, 64. [Google Scholar] [CrossRef] [PubMed]
- Pang, X.N.; Han, B.Z.; Huang, X.N.; Zhang, X.; Hou, L.F.; Cao, M.; Gao, L.J.; Hu, G.H.; Chen, J.Y. Effect of the Environment Microbiota on the Flavour of Light-Flavour Baijiu during Spontaneous Fermentation. Sci. Rep. 2018, 8, 3396. [Google Scholar] [CrossRef]
- Shen, T.; Liu, J.; Wu, Q.; Xu, Y. Increasing 2-Furfurylthiol Content in Chinese Sesame-Flavored Baijiu via Inoculating the Producer of Precursor l-Cysteine in Baijiu Fermentation. Food Res. Int. 2020, 138, 109757. [Google Scholar] [CrossRef]
- Sun, W.; Xiao, H.; Peng, Q.; Zhang, Q.; Li, X.; Han, Y. Analysis of Bacterial Diversity of Chinese Luzhou-Flavor Liquor Brewed in Different Seasons by Illumina Miseq Sequencing. Ann. Microbiol. 2016, 66, 1293–1301. [Google Scholar] [CrossRef]
- Wang, H.-Y.; Zhang, X.-J.; Zhao, L.-P.; Xu, Y. Analysis and Comparison of the Bacterial Community in Fermented Grains during the Fermentation for Two Different Styles of Chinese Liquor. J. Ind. Microbiol. Biotechnol. 2008, 35, 603–609. [Google Scholar] [CrossRef]
- Hao, H.; Yan, R.; Miao, Z.; Wang, B.; Sun, J.; Sun, B. Volatile Organic Compounds Mediated Endogenous Microbial Interactions in Chinese Baijiu Fermentation. Int. J. Food Microbiol. 2022, 383, 109955. [Google Scholar] [CrossRef]
- Lin, B.; Tang, J.; Yang, Q.; Su, Z.; Zhu, L.; Li, Q.; Jiang, W.; Zhang, L.; Liu, Y.; Chen, S. Microbial Succession and Its Effect on Key Aroma Components during Light-Aroma-Type Xiaoqu Baijiu Brewing Process. World J. Microbiol. Biotechnol. 2022, 38, 166. [Google Scholar] [CrossRef]
- Zhang, H.; Wang, L.; Tan, Y.; Wang, H.; Yang, F.; Chen, L.; Hao, F.; Lv, X.; Du, H.; Xu, Y. Effect of Pichia on Shaping the Fermentation Microbial Community of Sauce-Flavor Baijiu. Int. J. Food Microbiol. 2021, 336, 108898. [Google Scholar] [CrossRef]
- Schloss, P.D.; Gevers, D.; Westcott, S.L. Reducing the Effects of PCR Amplification and Sequencing Artifacts on 16S rRNA-Based Studies. Edited by Jack Anthony Gilbert. PLoS ONE 2011, 6, e27310. [Google Scholar] [CrossRef]
- Dorn-In, S.; Hölzel, C.S.; Janke, T.; Schwaiger, K.; Balsliemke, J.; Bauer, J. PCR-SSCP-Based Reconstruction of the Original Fungal Flora of Heat-Processed Meat Products. Int. J. Food Microbiol. 2013, 162, 71–81. [Google Scholar] [CrossRef] [PubMed]
- Wang, W.; Fan, G.; Li, X.; Fu, Z.; Liang, X.; Sun, B. Application of Wickerhamomyces Anomalus in Simulated Solid-State Fermentation for Baijiu Production: Changes of Microbial Community Structure and Flavor Metabolism. Front. Microbiol. 2020, 11, 598758. [Google Scholar] [CrossRef]
- Cappello, M.S.; Zapparoli, G.; Logrieco, A.; Bartowsky, E.J. Linking Wine Lactic Acid Bacteria Diversity with Wine Aroma and Flavour. Int. J. Food Microbiol. 2017, 243, 16–27. [Google Scholar] [CrossRef]
- Hao, F.; Tan, Y.; Lv, X.; Chen, L.; Yang, F.; Wang, H.; Du, H.; Wang, L.; Xu, Y. Microbial Community Succession and Its Environment Driving Factors During Initial Fermentation of Maotai-Flavor Baijiu. Front. Microbiol. 2021, 12, 669201. [Google Scholar] [CrossRef] [PubMed]
- Song, Z.; Du, H.; Zhang, Y.; Xu, Y. Unraveling Core Functional Microbiota in Traditional Solid-State Fermentation by High-Throughput Amplicons and Metatranscriptomics Sequencing. Front. Microbiol. 2017, 8, 1294. [Google Scholar] [CrossRef] [PubMed]
- Bartowsky, E.J.; Henschke, P.A. The ‘Buttery’ Attribute of Wine—Diacetyl—Desirability, Spoilage and Beyond. Int. J. Food Microbiol. 2004, 96, 235–252. [Google Scholar] [CrossRef] [PubMed]
- Yamada, T.; Ogrydziak, D.M. Extracellular Acid Proteases Produced by Saccharomycopsis lipolytica. J. Bacteriol. 1983, 154, 23–31. [Google Scholar] [CrossRef] [PubMed]
- Cheng, W.; Chen, X.; Lan, W.; Liu, G.; Xue, X.; Li, R.; Pan, T.; Li, N.; Zhou, D.; Chen, X. Insights into the Influence of Physicochemical Parameters on the Microbial Community and Volatile Compounds during the Ultra-Long Fermentation of Compound-Flavor Baijiu. Front. Microbiol. 2023, 14, 1272559. [Google Scholar] [CrossRef] [PubMed]
- He, Q.; Zhou, W.; Chen, X.; Zhang, Q. Chemical and Bacterial Composition of Broussonetia papyrifera Leaves Ensiled at Two Ensiling Densities with or without Lactobacillus plantarum. J. Clean. Prod. 2021, 329, 129792. [Google Scholar] [CrossRef]
- Li, W.; Fan, G.; Fu, Z.; Wang, W.; Xu, Y.; Teng, C.; Zhang, C.; Yang, R.; Sun, B.; Li, X. Effects of Fortification of Daqu with Various Yeasts on Microbial Community Structure and Flavor Metabolism. Food Res. Int. 2020, 129, 108837. [Google Scholar] [CrossRef]
- Xia, D.; Tan, X.; Wang, L.; Li, Z.; Hou, A.; Zhu, Y.; Lai, L.; Wang, Y. GC-MS Coupled with Rate-All-That-Apply (RATA) to Analyse the Volatile Flavor Substances of Yellow Wine during Fermentation. Foods 2023, 12, 1992. [Google Scholar] [CrossRef]












| Fermentation Days (d) | Alpha Amylase Activity/(U/g) | Acid Protease Activity/(U/g) | Glucoamylase Activity/(U/g) | Cellulase Activity/(U/g) | Lipase Activity/(U/g) |
|---|---|---|---|---|---|
| 0 | 28.1 | 7.6 | 1027.1 | 118.9 | 31.1 |
| 2 | 6.5 | 30.6 | 809.8 | 473.8 | 34.3 |
| 4 | 4.2 | 25.7 | 786.2 | 607.7 | 34.8 |
| 6 | 3.5 | 20.5 | 691.8 | 603.1 | 33.5 |
| 8 | 4.9 | 14.7 | 732.5 | 607.1 | 35.1 |
| 10 | 3.8 | 16.7 | 766.7 | 668.7 | 36.4 |
| NO | Compounds | CAS | RI a/RI b | Identification c | F0 | F2 | F4 | F6 | F8 | F10 | Thresholds (μg/kg) | F0 | F2 | F4 | F6 | F8 | F10 |
|---|---|---|---|---|---|---|---|---|---|---|---|---|---|---|---|---|---|
| Acids | |||||||||||||||||
| a1 | 2-Hydroxypropan | 50–21-5 | 838/835 | MS, RI | n.d. | 5.86 ± 0.46 C | 15.90 ± 1.19 A | 11.81 ± 0.94 B | n.d. | n.d. | n.f. | - | - | - | - | - | - |
| a2 | 2-amino-4-methylbenzoic acid | 2305-36-4 | 949/925 | MS, RI | 159.79 ± 19.92 | 240.52 ± 26.93 C | 244.87 ± 16.50 AB | 224.45 ± 9.42 AB | 266.98 ± 10.69 A | 189.91 ± 58.27 BC | n.f. | - | - | - | - | - | - |
| Alcohols | |||||||||||||||||
| a3 | 3-Methyl-1-butanol | 123-51-3 | 736/740 | MS, RI | 698.71 ± 23.34 B | 296.73 ± 50.96 D | 472.78 ± 20.98 C | 459.49 ± 17.67 C | 1219.52 ± 136.97 A | 502.99 ± 53.32 C | 4 | 35.49 | 2.44 | 5.29 | 6.85 | 19.32 | 3.52 |
| a4 | 1-Octen-3-ol | 3391-86-4 | 980/981 | MS, RI | 25.72 ± 8.43 A | 15.91 ± 3.06 B | 24.61 ± 2.56 A | 15.65 ± 0.50 B | 18.56 ± 2.31 B | 15.30 ± 1.24 B | 1.5 | 3.48 | 0.35 | 0.73 | 0.62 | 0.78 | 0.29 |
| a5 | 2-Ethylhexan-1-ol | 104-76-7 | 1030/1032 | MS, RI | 3.00 ± 0.40 A | n.d. | n.d. | n.d. | n.d. | n.d. | - | - | - | - | - | - | |
| a6 | Phenethyl alcohol | 60-12.8 | 1116/1117 | MS, RI | 273.40 ± 1.71 E | 637.84 ± 52.93 D | 802.88 ± 84.86 B | 1031.92 ± 99.92 A | 485.74 ± 19.76 D | 736.40 ± 71.82 BC | 564.23 | 0.10 | 0.04 | 0.06 | 0.11 | 0.05 | 0.04 |
| a7 | 2-Methyl-1-butanol | 137-32-6 | 739/738 | MS, RI | n.d. | n.d. | n.d. | 1052.98 ± 17.40 B | 328.97 ± 7.45 C | 1513.12 ± 99.28 A | 15.9 | 0.00 | 0.00 | 0.00 | 3.95 | 1.31 | 2.66 |
| a8 | 1-Octanol | 111-87-5 | 1071/1074 | MS, RI | n.d. | n.d. | n.d. | 20.65 ± 2.36 B | 12.74 ± 0.82 C | 32.64 ± 2.16 A | 125.8 | 0.00 | 0.00 | 0.00 | 0.01 | 0.01 | 0.01 |
| Esters | |||||||||||||||||
| a9 | Ethyl lactate | 97-64-3 | 815/812 | MS, RI | 7.25 ± 0.17 E | 13.30 ± 0.96 D | 54.60 ± 0.90 B | 69.38 ± 3.46 A | 44.29 ± 1.99 B | 34.78 ± 4.87 C | n.f. | - | - | - | - | - | - |
| a10 | Isoamyl acetate | 123-92-2 | 876/876 | MS, RI | 73.83 ± 6.55 D | 455.61 ± 38.73 AB | 335.35 ± 22.99 B | 251.52 ± 19.00 C | 236.75 ± 7.32 C | 536.37 ± 26.61 A | 0.15 | 100.00 | 100.00 | 100.00 | 100.00 | 100.00 | 100.00 |
| a11 | Ethyl caprylate | 106-32-1 | 1196/1200 | MS, RI | 7.15 ± 0.91 C | 352.63 ± 11.79 A | 369.77 ± 33.46 A | 401.26 ± 50.43 A | 239.56 ± 31.40 B | 369.52 ± 17.22 A | 19.3 | 0.08 | 0.60 | 0.86 | 1.24 | 0.79 | 0.54 |
| a12 | Diethyl succinate | 123-25-1 | 1182/1186 | MS, RI | 2.75 ± 0.46 E | 513.20 ± 47.83 B | 586.85 ± 23.91 A | 500.78 ± 25.07 B | 248.46 ± 62.24 D | 379.88 ± 10.56 C | n.f. | - | - | - | - | - | - |
| a13 | Ethyl caprate | 110-38-3 | 1396/1401 | MS, RI | 4.70 ± 0.49 D | 85.34 ± 3.71 C | 126.78 ± 2.47 b | 192.61 ± 15.70 A | 97.32 ± 5.20 C | 92.56 ± 5.18 C | 5 | 0.19 | 0.56 | 1.13 | 2.30 | 1.23 | 0.52 |
| a14 | Ethyl phenylacetate | 101-97-3 | 1246/1248 | MS, RI | n.d. | 5.99 ± 0.39 A | 5.33 ± 0.41 B | 5.93 ± 1.76 A | 6.70 ± 0.16 A | 6.87 ± 0.19 A | n.f. | - | - | - | - | - | - |
| a15 | Phenethyl acetate | 103-45-7 | 1258/1259 | MS, RI | n.d. | 58.08 ± 9.51 B | 71.15 ± 3.07 A | 79.47 ± 3.86 A | 72.91 ± 4.07 A | 52.40 ± 1.42 A | 249.59 | 0.00 | 0.01 | 0.01 | 0.02 | 0.02 | 0.01 |
| a16 | Ethyl caproate | 123-66-0 | 1000/1004 | MS, RI | n.d. | 311.90 ± 23.51 A | 308.75 ± 27.45 A | n.d. | n.d. | n.d. | 5 | 0.00 | 2.05 | 2.76 | 0.00 | 0.00 | 0.00 |
| a17 | Ethyl nonanoate | 123-29-5 | 1296/1299 | MS, RI | n.d. | 7.24 ± 1.25 B | 9.38 ± 1.21 A | n.d. | n.d. | n.d. | n.f. | - | - | - | - | - | - |
| a18 | Ethyl laurate | 106-33-2 | 1595/1605 | MS, RI | n.d. | 4.08 ± 0.82 BC | 5.03 ± 0.90 ABC | 6.65 ± 1.30 A | 5.28 ± 1.55 AB | 3.38 ± 0.17 C | n.f. | - | - | - | - | - | - |
| a19 | 2-Methylbutyl acetate | 624-41-9 | 880/880 | MS, RI | n.d. | n.d. | 233.73 ± 12.48 D | 422.28 ± 18.13 B | 659.90 ± 28.35 A | 292.66 ± 20.03 C | 5 | 0.00 | 0.00 | 2.09 | 5.04 | 8.36 | 1.64 |
| a20 | 2-hydroxy-4-methylvalerate ethyl ester | 10348-47-7 | 1060/1061 | MS, RI | n.d. | n.d. | 16.76 ± 0.53 B | 20.74 ± 1.93 A | 12.74 ± 0.82 C | 12.28 ± 2.09 C | n.f. | - | - | - | - | - | - |
| a21 | Ethyl heptanoate | 106-30-9 | 1097/1105 | MS, RI | n.d. | n.d. | 7.12 ± 0.31 a | n.d. | n.d. | n.d. | 1.9 | 0.00 | 0.00 | 0.17 | 0.00 | 0.00 | 0.00 |
| a22 | Hexyl acetate | 142-92-7 | 1011/1016 | MS, RI | n.d. | n.d. | n.d. | n.d. | 8.46 ± 0.20 A | n.d. | n.f. | - | - | - | - | - | - |
| Alkenes | |||||||||||||||||
| a23 | 1-Nonene | 124-11-8 | 889/879 | MS, RI | 42.09 ± 2.52 A | n.d. | n.d. | n.d. | n.d. | n.d. | n.f. | - | - | - | - | - | - |
| a24 | 3-Methyl-1-heptene | 4810/9/7 | 1075/1071 | MS, RI | 14.92 ± 0.50 B | 13.85 ± 0.39 B | 10.50 ± 0.35 C | 16.04 ± 1.50 B | 23.50 ± 3.01 B | 440.40 ± 12.97 A | n.f. | - | - | - | - | - | - |
| a25 | 1-Dodecene | 112-41-4 | 1190/1192 | MS, RI | 6.79 ± 0.41 B | 4.94 ± 0.71 B | n.d. | n.d. | 11.52 ± 3.59 A | 10.18 ± 0.77 A | n.f. | - | - | - | - | - | - |
| a26 | 1, 2, 3, 3 cyclopentadiene | 65372-78-3 | 1386/1387 | MS, RI | 2.27 ± 0.99 C | 3.21 ± 0.29 C | 5.53 ± 0.32 B | 7.88 ± 1.29 A | n.d. | n.d. | n.f. | - | - | - | - | - | - |
| a27 | 1-Tetradecene | 1120-36-1 | 1392/1394 | MS, RI | 3.49 ± 0.78 B | n.d. | n.d. | 4.83 ± 0.17 A | 4.16 ± 0.71 AB | 2.45 ± 0.67 C | n.f. | - | - | - | - | - | - |
| a28 | (Z)-3-Un.d.ecene | 821-97-6 | 1086/1074 | MS, RI | n.d. | 20.78 ± 5.27 A | n.d. | n.d. | n.d. | n.d. | n.f. | - | - | - | - | - | - |
| a29 | l-Caryophyllene | 87-44-5 | 1419/1421 | MS, RI | 11.40 ± 0.42 BC | 11.83 ± 1.19 BC | 14.53 ± 1.70 B | 25.64 ± 3.57 A | 8.89 ± 1.16 C | 9.30 ± 1.01 C | 64 | 0.04 | 0.01 | 0.01 | 0.02 | 0.01 | 0.00 |
| a30 | 4-Methoxystyrene | 637-69-4 | 1156/1151 | MS, RI | n.d. | n.d. | n.d. | 6.34 ± 1.15 B | 23.36 ± 0.25 A | 3.53 ± 1.09 C | n.f. | - | - | - | - | - | - |
| a31 | 1, 2, 3, 3 cyclopentadiene | 65372-78-3 | 1386/1386 | MS, RI | n.d. | n.d. | n.d. | n.d. | 3.45 ± 0.82 A | 3.01 ± 0.78 A | n.f. | - | - | - | - | - | - |
| Alkanes | |||||||||||||||||
| a32 | Cis-1, 2-dimethylcyclopentane | 1192-18-3 | 723/724 | MS, RI | 715.98 ± 33.87 C | 937 ± 83.22 A | 814.94 ± 58.83 B | 664.03 ± 58.58 C | 656.27 ± 39.86 C | 826.49 ± 36.56 B | n.f. | - | - | - | - | - | - |
| a33 | 2, 6, 11-Trimethyldodecane | 31295-56-4 | 1275/1281 | MS, RI | 4.04 ± 0.59 A | n.d. | n.d. | n.d. | n.d. | n.d. | n.f. | - | - | - | - | - | - |
| a34 | Tridecane | 629-50-5 | 1300/1301 | MS, RI | 4.94 ± 0.77 A | n.d. | n.d. | n.d. | n.d. | n.d. | n.f. | - | - | - | - | - | - |
| a35 | 4, 6-Dimethyldodecane | 61141-72-8 | 1325/1327 | MS, RI | n.d. | n.d. | n.d. | n.d. | 6.88 ± 0.59 A | 5.63 ± 0.79 B | n.f. | - | - | - | - | - | - |
| Aldehydes | n.f. | ||||||||||||||||
| a36 | Phenylacetaldehyde | 122-78-1 | 1045/1046 | MS, RI | 4.63 ± 0.23 C | 6.75 ± 0.64 B | 7.99 ± 1.25 A | 8.14 ± 0.88 A | n.d. | n.d. | 6.3 | 0.15 | 0.04 | 0.06 | 0.08 | 0.00 | 0.00 |
| a37 | Decanal | 112-31-2 | 1206/1208 | MS, RI | 1.34 ± 0.13 CD | 4.23 ± 0.34 C | 3.29 ± 0.96 CD | 3.11 ± 0.34 CD | 10.04 ± 2.27 A | 7.81 ± 0.56 B | 3 | 0.09 | 0.05 | 0.05 | 0.06 | 0.21 | 0.07 |
| a38 | Hexanal | 66-25-1 | 800/803 | MS, RI | n.d. | 49.69 ± 4.45 A | n.d. | n.d. | n.d. | n.d. | 5 | 0.00 | 0.33 | 0.00 | 0.00 | 0.00 | 0.00 |
| a39 | 1-Nonanal | 124-19-6 | 1104/1106 | MS, RI | 7.51 ± 1.75 C | 51.91 ± 11.88 B | 92.99 ± 7.91 A | n.d. | n.d. | n.d. | 1.1 | 1.39 | 1.55 | 3.78 | 0.00 | 0.00 | 0.00 |
| a40 | 2, 5-Dimethylbenzaldehyde | 5779-94-2 | 1208/1217 | MS, RI | n.d. | n.d. | 6.58 ± 0.38 A | n.d. | n.d. | n.d. | n.f. | - | - | - | - | - | - |
| Phenols | |||||||||||||||||
| a41 | 2, 4-Di-tert-butylphenol | 96-76-4 | 1519/1520 | MS, RI | 3.55 ± 0.40 A | n.d. | n.d. | n.d. | n.d. | n.d. | n.f. | - | - | - | - | - | - |
| a42 | 4-Ethylguaiacol | 2785-89-9 | 1282/1281 | MS, RI | n.d. | 13.13 ± 1.55 A | 12.90 ± 0.75 A | 12.39 ± 0.62 A | 13.46 ± 0.62 A | n.d. | 89.25 | 0.00 | 0.00 | 0.01 | 0.01 | 0.01 | 0.00 |
| Ketones | |||||||||||||||||
| a43 | 3-Octanone | 106-68-3 | 986/989 | MS, RI | n.d. | n.d. | n.d. | n.d. | 35.02 ± 1.69 A | n.d. | 21.4 | 0.00 | 0.00 | 0.00 | 0.00 | 0.10 | 0.00 |
| Other | |||||||||||||||||
| a44 | Naphthalene | 91-20-3 | 1182/1182 | MS, RI | 8.46 ± 0.45 A | n.d. | n.d. | n.d. | n.d. | n.d. | n.f. | - | - | - | - | - | - |
| a45 | Benzylhydrazine | 555-96-4 | 1118/1122 | MS, RI | 69.00 ± 3.06 C | 319.93 ± 13.71 B | 37.13 ± 2.48 D | 46.18 ± 3.53 D | 352.31 ± 23.38 A | 46.57 ± 4.17 D | n.f. | - | - | - | - | - | - |
| a46 | 2-Pentylfuran | 3777-69-3 | 993/992 | MS, RI | n.d. | n.d. | n.d. | n.d. | n.d. | 44.27 ± 5.13 A | 5.8 | 0.00 | 0.00 | 0.00 | 0.00 | 0.00 | 0.21 |
Disclaimer/Publisher’s Note: The statements, opinions and data contained in all publications are solely those of the individual author(s) and contributor(s) and not of MDPI and/or the editor(s). MDPI and/or the editor(s) disclaim responsibility for any injury to people or property resulting from any ideas, methods, instructions or products referred to in the content. |
© 2024 by the authors. Licensee MDPI, Basel, Switzerland. This article is an open access article distributed under the terms and conditions of the Creative Commons Attribution (CC BY) license (https://creativecommons.org/licenses/by/4.0/).
Share and Cite
Xu, J.; Zhang, T.; Chen, H.; Dai, Y.; Li, Z.; He, J.; Ju, R.; Hou, A. Study on the Fermented Grain Characteristics and Volatile Flavor Substances during the Tuqu Fermentation of Hunan Light-Flavor Baijiu. Foods 2024, 13, 899. https://doi.org/10.3390/foods13060899
Xu J, Zhang T, Chen H, Dai Y, Li Z, He J, Ju R, Hou A. Study on the Fermented Grain Characteristics and Volatile Flavor Substances during the Tuqu Fermentation of Hunan Light-Flavor Baijiu. Foods. 2024; 13(6):899. https://doi.org/10.3390/foods13060899
Chicago/Turabian StyleXu, Jie, Ting Zhang, Huitai Chen, Yijie Dai, Zongjun Li, Jia He, Rongfang Ju, and Aixiang Hou. 2024. "Study on the Fermented Grain Characteristics and Volatile Flavor Substances during the Tuqu Fermentation of Hunan Light-Flavor Baijiu" Foods 13, no. 6: 899. https://doi.org/10.3390/foods13060899
APA StyleXu, J., Zhang, T., Chen, H., Dai, Y., Li, Z., He, J., Ju, R., & Hou, A. (2024). Study on the Fermented Grain Characteristics and Volatile Flavor Substances during the Tuqu Fermentation of Hunan Light-Flavor Baijiu. Foods, 13(6), 899. https://doi.org/10.3390/foods13060899

