Anti-Bacterial and Anti-Biofilm Activities of Essential Oil from Citrus reticulata Blanco cv. Tankan Peel Against Listeria monocytogenes
Abstract
1. Introduction
2. Materials and Methods
2.1. Materials
2.2. CPEO Extraction
2.3. CPEO Composition Analysis
2.4. Minimum Inhibitory Concentration (MIC) and Time Kill Analysis
2.5. Extracellular Alkaline Phosphatase (AKP) Activity Determination
2.6. Cell Membrane Properties Analysis in LM
2.6.1. Electron Microscopy Observation
2.6.2. Fluorescence Polarization Measurement
2.6.3. Flow Cytometry Analysis
2.6.4. Fluorescence Spectrum Analysis
2.7. CPEO–Membrane Interactions in POPG Liposome
2.7.1. Liposome Preparation
2.7.2. Fluorescent Strength Determination
2.8. Biofilm Formation Analysis
2.8.1. Biofilm Biomass Determination
2.8.2. Bacterial Aggregation Ability
2.8.3. EPS Determination
2.8.4. Bacterial Zeta Potential Measurement
2.9. Transcriptome Analysis
2.10. Statistical Analysis
3. Results and Discussion
3.1. Chemical Compositions of CPEO
3.2. Anti-Bacterial Activity of CPEO
3.3. SEM and TEM Analysis of LM Treated with CPEO
3.4. Influences of CPEO Treatment on the Cell Wall and Cell Membrane of LM
3.5. Membrane-Disturbing Effects of CPEO in a POPG Model
3.6. Membrane Protein Conformation of LM Treated with CPEO
3.7. Inhibition of LM Biofilm Formation by CPEO
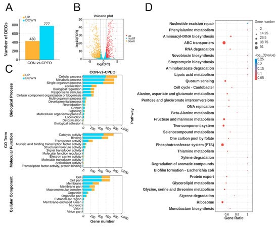
3.8. Transcriptome Analysis of LM Treated with CPEO
3.8.1. DEGs Associated with Cell Structures
3.8.2. DEGs Associated with DNA Replication and Repair
3.8.3. DEGs Linked to Biofilm Formation
4. Conclusions
Author Contributions
Funding
Institutional Review Board Statement
Informed Consent Statement
Data Availability Statement
Acknowledgments
Conflicts of Interest
References
- Zhang, J.; Hao, J.; Wang, J.; Li, H.; Zhao, D. Strategic manipulation of biofilm dispersion for controlling Listeria monocytogenes infections. Crit. Rev. Food Sci. Nutr. 2024. online ahead of print. [Google Scholar] [CrossRef] [PubMed]
- Fan, Y.; Qiao, J.; Lu, Z.; Fen, Z.; Tao, Y.; Lv, F.; Zhao, H.; Zhang, C.; Bie, X. Influence of different factors on biofilm formation of Listeria monocytogenes and the regulation of cheY gene. Food Res. Int. 2020, 137, 109405. [Google Scholar] [CrossRef] [PubMed]
- Silva, N.F.D.; Neves, M.M.P.S.; Magalhães, J.M.C.S.; Freire, C.; Delerue-Matos, C. Emerging electrochemical biosensing approaches for detection of Listeria monocytogenes in food samples: An overview. Trends Food Sci. Technol. 2020, 99, 621–633. [Google Scholar] [CrossRef]
- Chen, C.; Chen, L.; Mao, C.; Jin, L.; Wu, S.; Zheng, Y.; Cui, Z.; Li, Z.; Zhang, Y.; Zhu, S.; et al. Natural extracts for antibacterial applications. Small 2024, 20, 2306553. [Google Scholar] [CrossRef] [PubMed]
- Zamuz, S.; Munekata, P.E.S.; Dzuvor, C.K.O.; Zhang, W.; Sant’Ana, A.S.; Lorenzo, J.M. The role of phenolic compounds against Listeria monocytogenes in food. A review. Trends Food Sci. Technol. 2021, 110, 385–392. [Google Scholar] [CrossRef]
- Vázquez-Sánchez, D.; Galvão, J.A.; Ambrosio, C.M.S.; Gloria, E.M.; Oetterer, M. Single and binary applications of essential oils effectively control Listeria monocytogenes biofilms. Ind. Crops Prod. 2018, 121, 452–460. [Google Scholar] [CrossRef]
- Zou, Z.; Purnawan, M.A.; Wang, Y.; Ismail, B.B.; Zhang, X.; Yang, Z.; Guo, M. A novel antimicrobial peptide WBp-1 from wheat bran: Purification, characterization and antibacterial potential against Listeria monocytogenes. Food Chem. 2025, 463, 141261. [Google Scholar] [CrossRef]
- Wedamulla, N.E.; Fan, M.; Choi, Y.-J.; Kim, E.-K. Citrus peel as a renewable bioresource: Transforming waste to food additives. J. Funct. Foods 2022, 95, 105163. [Google Scholar] [CrossRef]
- Zhang, A.; Ni, J.; Martynenko, A.; Chen, C.; Fang, X.; Ding, C.; Chen, J.; Zhang, J.; Xiao, H. Electrohydrodynamic drying of citrus (Citrus sinensis L.) peel: Comparative evaluation on the physiochemical quality and volatile profiles. Food Chem. 2023, 429, 136832. [Google Scholar] [CrossRef]
- Lamine, M.; Rahali, F.Z.; Hammami, M.; Mliki, A. Correlative metabolite profiling approach to understand antioxidant and antimicrobial activities from citrus essential oils. Int. J. Food Sci. Technol. 2019, 54, 2615–2623. [Google Scholar] [CrossRef]
- Mahato, N.; Sharma, K.; Koteswararao, R.; Sinha, M.; Baral, E.; Cho, M.H. Citrus essential oils: Extraction, authentication and application in food preservation. Crit. Rev. Food Sci. Nutr. 2019, 59, 611–625. [Google Scholar] [CrossRef] [PubMed]
- Toscano-Garibay, J.D.; Arriaga-Alba, M.; Sánchez-Navarrete, J.; Mendoza-García, M.; Flores-Estrada, J.J.; Moreno-Eutimio, M.A.; Espinosa-Aguirre, J.J.; González-Ávila, M.; Ruiz-Pérez, N.J. Antimutagenic and antioxidant activity of the essential oils of Citrus sinensis and Citrus latifolia. Sci. Rep. 2017, 7, 11479. [Google Scholar] [CrossRef] [PubMed]
- Wang, J.; Wang, Z.; Liu, M.; Chen, X.; Huang, F.; Li, G.; Wu, Y. Study on chemical composition, antimicrobial activity and antioxidant ability of essential oil from Chaozhou citrus peel. J. Hanshan Norm. Univ. 2014, 35, 61–67. [Google Scholar] [CrossRef]
- Liang, X.; Liang, G.; Qiu, Y.; Xiao, G.; Wang, Q.; Peng, J. Effects of Citrus reticulate Blanco cv. Bonkan peel polysaccharides on set yogurt quality during refrigerated storage life. Food Res. Dev. 2024, 45, 60–66. [Google Scholar] [CrossRef]
- Cui, H.; Zhang, C.; Li, C.; Lin, L. Antibacterial mechanism of oregano essential oil. Ind. Crops Prod. 2019, 139, 111498. [Google Scholar] [CrossRef]
- Liu, T.; Shen, H.; Wang, F.; Zhou, X.; Zhao, P.; Yang, Y.; Guo, Y. Thinned-young apple polyphenols inhibit halitosis-related bacteria through damage to the cell membrane. Front. Microbiol. 2022, 12, 745100. [Google Scholar] [CrossRef]
- Wang, R.; Zhang, Y.; Jia, Y.; Zhang, M.; Huang, Y.; Li, C.; Li, K. Persimmon oligomeric proanthocyanidins exert antibacterial activity through damaging the cell membrane and disrupting the energy metabolism of Staphylococcus aureus. ACS Food Sci. Technol. 2021, 1, 35–44. [Google Scholar] [CrossRef]
- Freire, R.V.M.; Pillco-Valencia, Y.; da Hora, G.C.A.; Ramstedt, M.; Sandblad, L.; Soares, T.A.; Salentinig, S. Antimicrobial peptide induced colloidal transformations in bacteria-mimetic vesicles: Combining in silico tools and experimental methods. J. Colloid Interface Sci. 2021, 596, 352–363. [Google Scholar] [CrossRef]
- Zhu, W.; Xiong, L.; Peng, J.; Deng, X.; Gao, J.; Li, C. Structure-dependent membrane-perturbing potency of four proanthocyanidin dimers on 3T3-L1 preadipocytes. J. Agric. Food Chem. 2016, 64, 7022–7032. [Google Scholar] [CrossRef]
- Wang, R.; Peng, J.; Shi, X.; Cao, S.; Xu, Y.; Xiao, G.; Li, C. Change in membrane fluidity induced by polyphenols is highly dependent on the position and number of galloyl groups. Biochim. Biophys. Acta (BBA)-Biomembr. 2022, 1864, 184015. [Google Scholar] [CrossRef]
- Zhang, W.; Wu, J.; Weng, L.; Zhang, H.; Zhang, J.; Wu, A. An improved phenol-sulfuric acid method for the determination of carbohydrates in the presence of persulfate. Carbohydr. Polym. 2020, 227, 115332. [Google Scholar] [CrossRef] [PubMed]
- Li, Q.; Lin, H.; Lin, H.; Lin, M.; Wang, H.; Wei, W.; Chen, J.; Lu, W.; Shao, X.; Fan, Z. The metabolism of membrane lipid participates in the occurrence of chilling injury in cold-stored banana fruit. Food Res. Int. 2023, 173, 113415. [Google Scholar] [CrossRef] [PubMed]
- Yang, J.; Lee, S.-Y.; Jang, S.-K.; Kim, K.-J.; Park, M.-J. Inhibition of melanogenesis by essential oils from the citrus cultivars peels. Int. J. Mol. Sci. 2023, 24, 4207. [Google Scholar] [CrossRef] [PubMed]
- Guo, J.; Gao, Z.; Li, G.; Fu, F.; Liang, Z.; Zhu, H.; Shan, Y. Antimicrobial and antibiofilm efficacy and mechanism of essential oil from Citrus Changshan-huyou Y. B. chang against Listeria monocytogenes. Food Control 2019, 105, 256–264. [Google Scholar] [CrossRef]
- Guo, J.; Hu, X.; Gao, Z.; Li, G.; Fu, F.; Shang, X.; Liang, Z.; Shan, Y. Global transcriptomic response of Listeria monocytogenes exposed to Fingered Citron (Citrus medica L. var. sarcodactylis Swingle) essential oil. Food Res. Int. 2021, 143, 110274. [Google Scholar] [CrossRef] [PubMed]
- Andrade-Ochoa, S.; Chacón-Vargas, K.F.; Sánchez-Torres, L.E.; Rivera-Chavira, B.E.; Nogueda-Torres, B.; Nevárez-Moorillón, G.V. Differential antimicrobial effect of essential oils and their main components: Insights based on the cell membrane and external structure. Membranes 2021, 11, 405. [Google Scholar] [CrossRef]
- Fancello, F.; Petretto, G.L.; Marceddu, S.; Venditti, T.; Pintore, G.; Zara, G.; Mannazzu, I.; Budroni, M.; Zara, S. Antimicrobial activity of gaseous Citrus limon var pompia leaf essential oil against Listeria monocytogenes on ricotta salata cheese. Food Microbiol. 2020, 87, 103386. [Google Scholar] [CrossRef]
- Carvalho, F.; Coimbra, A.T.; Silva, L.; Duarte, A.P.; Ferreira, S. Melissa officinalis essential oil as an antimicrobial agent against Listeria monocytogenes in watermelon juice. Food Microbiol. 2023, 109, 104105. [Google Scholar] [CrossRef]
- Strahl, H.; Errington, J. Bacterial Membranes: Structure, Domains, and Function. Annu. Rev. Microbiol. 2017, 71, 519–538. [Google Scholar] [CrossRef]
- Wang, F.; Wei, F.; Song, C.; Jiang, B.; Tian, S.; Yi, J.; Yu, C.; Song, Z.; Sun, L.; Bao, Y.; et al. Dodartia orientalis L. essential oil exerts antibacterial activity by mechanisms of disrupting cell structure and resisting biofilm. Ind. Crops Prod. 2017, 109, 358–366. [Google Scholar] [CrossRef]
- Li, C.; Zhang, C.; Chen, X.; Cui, H.; Lin, L. The interference mechanism of basil essential oil on the cell membrane barrier and respiratory metabolism of Listeria monocytogenes. Front. Microbiol. 2022, 13, 855905. [Google Scholar] [CrossRef] [PubMed]
- Flegler, A.; Kombeitz, V.; Lipski, A. Menaquinone-mediated regulation of membrane fluidity is relevant for fitness of Listeria monocytogenes. Arch. Microbiol. 2021, 203, 3353–3360. [Google Scholar] [CrossRef] [PubMed]
- Wen, Y.; Li, W.; Su, R.; Yang, M.; Zhang, N.; Li, X.; Li, L.; Sheng, J.; Tian, Y. Multi-target antibacterial mechanism of moringin from Moringa oleifera seeds against Listeria monocytogenes. Front. Microbiol. 2022, 13, 925291. [Google Scholar] [CrossRef] [PubMed]
- Paparella, A.; Taccogna, L.; Aguzzi, I.; Chaves-López, C.; Serio, A.; Marsilio, F.; Suzzi, G. Flow cytometric assessment of the antimicrobial activity of essential oils against Listeria monocytogenes. Food Control 2008, 19, 1174–1182. [Google Scholar] [CrossRef]
- Hąc-Wydro, K.; Flasiński, M.; Romańczuk, K. Essential oils as food eco-preservatives: Model system studies on the effect of temperature on limonene antibacterial activity. Food Chem. 2017, 235, 127–135. [Google Scholar] [CrossRef] [PubMed]
- Wang, J.; Wang, J.; Song, W.; Yang, X.; Zong, W.; Liu, R. Molecular mechanism investigation of the neutralization of cadmium toxicity by transferrin. Phys. Chem. Chem. Phys. 2016, 18, 3536–3544. [Google Scholar] [CrossRef]
- Hua, Z.; Zhu, M.-J. Comprehensive strategies for controlling Listeria monocytogenes biofilms on food-contact surfaces. Compr. Rev. Food Sci. Food Saf. 2024, 23, e13348. [Google Scholar] [CrossRef]
- Merino, L.; Trejo, F.M.; De Antoni, G.; Golowczyc, M.A. Lactobacillus strains inhibit biofilm formation of Salmonella sp. isolates from poultry. Food Res. Int. 2019, 123, 258–265. [Google Scholar] [CrossRef]
- Zhang, C.; Li, C.; Abdel-Samie, M.A.; Cui, H.; Lin, L. Unraveling the inhibitory mechanism of clove essential oil against Listeria monocytogenes biofilm and applying it to vegetable surfaces. LWT 2020, 134, 110210. [Google Scholar] [CrossRef]
- Li, Y.; Xiao, P.; Wang, Y.; Hao, Y. Mechanisms and control measures of mature biofilm resistance to antimicrobial agents in the clinical context. ACS Omega 2020, 5, 22684–22690. [Google Scholar] [CrossRef]
- Di Bonaventura, G.; Piccolomini, R.; Paludi, D.; D’Orio, V.; Vergara, A.; Conter, M.; Ianieri, A. Influence of temperature on biofilm formation by Listeria monocytogenes on various food-contact surfaces: Relationship with motility and cell surface hydrophobicity. J. Appl. Microbiol. 2008, 104, 1552–1561. [Google Scholar] [CrossRef] [PubMed]
- Bernal-Mercado, A.T.; Gutierrez-Pacheco, M.M.; Encinas-Basurto, D.; Mata-Haro, V.; Lopez-Zavala, A.A.; Islas-Osuna, M.A.; Gonzalez-Aguilar, G.A.; Ayala-Zavala, J.F. Synergistic mode of action of catechin, vanillic and protocatechuic acids to inhibit the adhesion of uropathogenic Escherichia coli on silicone surfaces. J. Appl. Microbiol. 2020, 128, 387–400. [Google Scholar] [CrossRef] [PubMed]
- Brown, L.; Wolf, J.M.; Prados-Rosales, R.; Casadevall, A. Through the wall: Extracellular vesicles in Gram-positive bacteria, mycobacteria and fungi. Nat. Rev. Microbiol. 2015, 13, 620–630. [Google Scholar] [CrossRef] [PubMed]
- Wang, Y.; Malkmes, M.J.; Jiang, C.; Wang, P.; Zhu, L.; Zhang, H.; Zhang, Y.; Huang, H.; Jiang, L. Antibacterial mechanism and transcriptome analysis of ultra-small gold nanoclusters as an alternative of harmful antibiotics against Gram-negative bacteria. J. Hazard. Mater. 2021, 416, 126236. [Google Scholar] [CrossRef]
- Goncheva, M.I.; Chin, D.; Heinrichs, D.E. Nucleotide biosynthesis: The base of bacterial pathogenesis. Trends Microbiol. 2022, 30, 793–804. [Google Scholar] [CrossRef]
- Ma, L.; Feng, S.; Fuente-Núñez, C.d.l.; Hancock, R.E.W.; Lu, X. Development of molecularly imprinted polymers to block quorum sensing and inhibit bacterial biofilm formation. ACS Appl. Mater. Interfaces 2018, 10, 18450–18457. [Google Scholar] [CrossRef]
- Guo, Q.; Zhang, Y.; Fang, X.; Yang, Y.; Liang, X.; Liu, J.; Fang, C. Two-component system virS/virR regulated biofilm formation of Listeria monocytogenes 10403S. Food Biosci. 2023, 55, 102973. [Google Scholar] [CrossRef]
- Price, R.; Jayeola, V.; Niedermeyer, J.; Parsons, C.; Kathariou, S. The Listeria monocytogenes key virulence determinants hly and prfA are involved in biofilm formation and aggregation but not colonization of fresh produce. Pathogens 2018, 7, 18. [Google Scholar] [CrossRef] [PubMed]
- Alonso, A.N.; Perry, K.J.; Regeimbal, J.M.; Regan, P.M.; Higgins, D.E. Identification of Listeria monocytogenes determinants required for biofilm formation. PLoS ONE 2014, 9, e113696. [Google Scholar] [CrossRef]










| Peak No. | RT (min) | Compounds | CAS No. | Percentage (%) |
|---|---|---|---|---|
| 1 | 7.930 | α-pinene | 007785−26−4 | 0.953% ± 0.032% |
| 2 | 9.084 | α-sabinene | 003387−41−5 | 0.158% ± 0.004% |
| 3 | 9.605 | β-myrcene | 000123−35−3 | 2.689% ± 0.121% |
| 4 | 9.984 | α-phellandrene | 000099−83−2 | 0.056% ± 0.001% |
| 5 | 10.779 | limonene | 005989−27−5 | 95.993% ± 3.763% |
| 6 | 11.319 | α-fenchene | 000471−84−1 | 0.151% ± 0.005% |
Disclaimer/Publisher’s Note: The statements, opinions and data contained in all publications are solely those of the individual author(s) and contributor(s) and not of MDPI and/or the editor(s). MDPI and/or the editor(s) disclaim responsibility for any injury to people or property resulting from any ideas, methods, instructions or products referred to in the content. |
© 2024 by the authors. Licensee MDPI, Basel, Switzerland. This article is an open access article distributed under the terms and conditions of the Creative Commons Attribution (CC BY) license (https://creativecommons.org/licenses/by/4.0/).
Share and Cite
Peng, J.; Chen, G.; Guo, S.; Lin, Z.; Zeng, Y.; Ren, J.; Wang, Q.; Yang, W.; Liang, Y.; Li, J. Anti-Bacterial and Anti-Biofilm Activities of Essential Oil from Citrus reticulata Blanco cv. Tankan Peel Against Listeria monocytogenes. Foods 2024, 13, 3841. https://doi.org/10.3390/foods13233841
Peng J, Chen G, Guo S, Lin Z, Zeng Y, Ren J, Wang Q, Yang W, Liang Y, Li J. Anti-Bacterial and Anti-Biofilm Activities of Essential Oil from Citrus reticulata Blanco cv. Tankan Peel Against Listeria monocytogenes. Foods. 2024; 13(23):3841. https://doi.org/10.3390/foods13233841
Chicago/Turabian StylePeng, Jinming, Guangwei Chen, Shaoxin Guo, Ziyuan Lin, Yue Zeng, Jie Ren, Qin Wang, Wenhua Yang, Yongqian Liang, and Jun Li. 2024. "Anti-Bacterial and Anti-Biofilm Activities of Essential Oil from Citrus reticulata Blanco cv. Tankan Peel Against Listeria monocytogenes" Foods 13, no. 23: 3841. https://doi.org/10.3390/foods13233841
APA StylePeng, J., Chen, G., Guo, S., Lin, Z., Zeng, Y., Ren, J., Wang, Q., Yang, W., Liang, Y., & Li, J. (2024). Anti-Bacterial and Anti-Biofilm Activities of Essential Oil from Citrus reticulata Blanco cv. Tankan Peel Against Listeria monocytogenes. Foods, 13(23), 3841. https://doi.org/10.3390/foods13233841

