Aqueous Extract of Lycium ruthenicum Murray Attenuates Neuroinflammation in C57BL/6J Mice Induced by High-Fat and High-Fructose Diet Through Regulating Gut Microbiota and Bile Acid Metabolism
Abstract
1. Introduction
2. Materials and Methods
2.1. Preparation of LRE
2.2. Animal Experiments
2.3. Oral Glucose Tolerance Test (OGTT)
2.4. Testing of Serum Samples
2.5. Behavior Assessment
2.5.1. Morris Water Maze (MWM) Assessment
2.5.2. Y-Maze Assessment
2.6. Analysis of RT-qPCR
2.7. Histological Analysis and Immunofluorescence Analysis
2.8. Analysis of BAs
2.9. Gut Microbiota Analysis
2.10. Statistical Analysis
3. Results
3.1. LRE Reduced Weight Gain in HFFD-Fed Mice
3.2. Effects of LRE on Preventing HFFD-Induced Cognitive Deficits
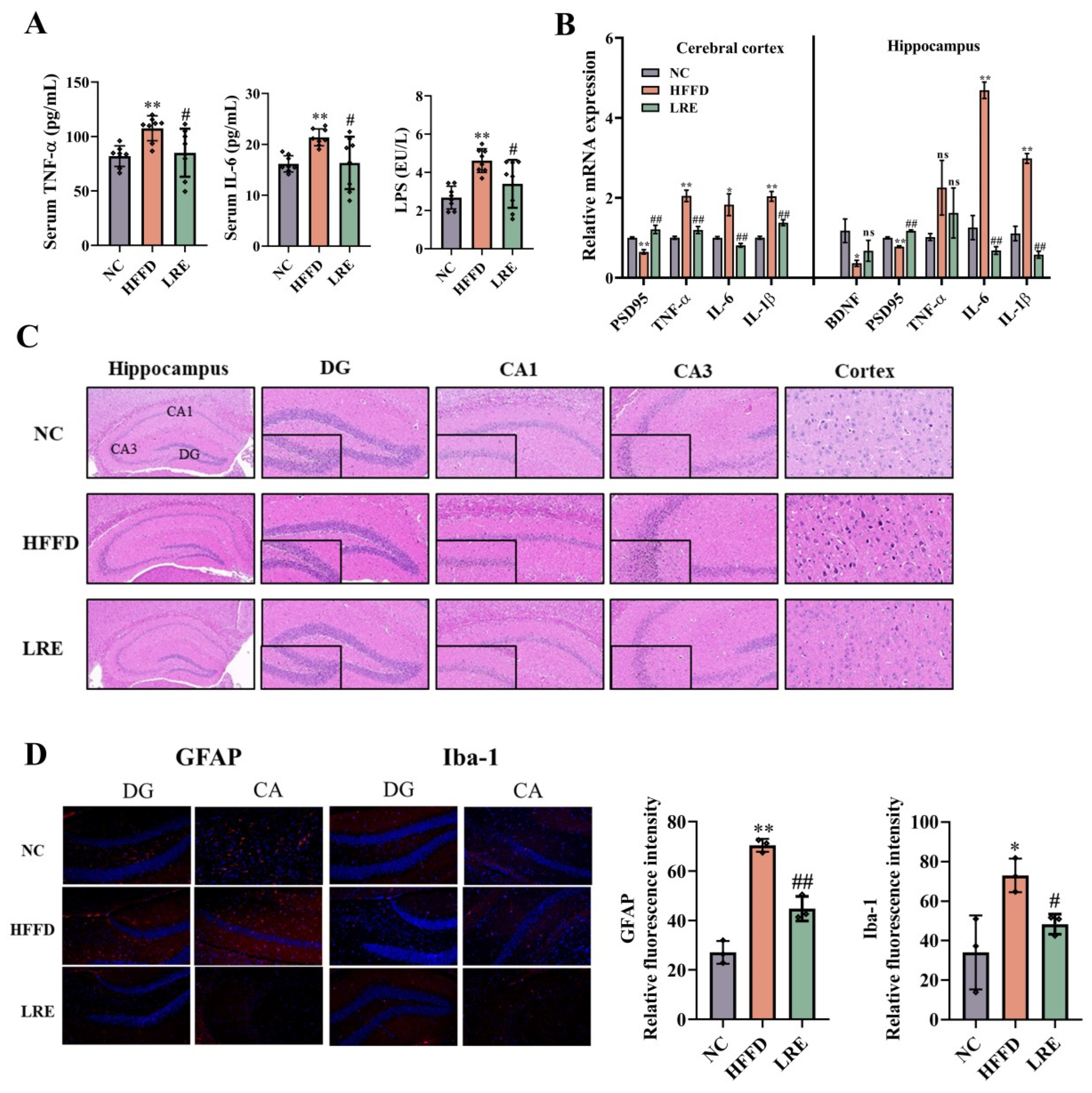
3.3. LRE Attenuated Microglia Activation and Neuroinflammation Induced by HFFD
3.4. Effects of LRE on Hepatic and Feces BAs Levels in HFFD-Fed Mice
3.5. Effects of LRE on Serum and Brain BAs Levels in HFFD-Induced Mice
3.6. Effects of LRE on Gut Microbiota in HFFD-Induced Mice
4. Discussion
5. Conclusions
Author Contributions
Funding
Institutional Review Board Statement
Informed Consent Statement
Data Availability Statement
Acknowledgments
Conflicts of Interest
References
- Dong, W.; Huang, Y.; Shu, Y.; Fan, X.; Tian, X.; Yan, Y.; Mi, J.; Lu, L.; Zeng, X.; Cao, Y. Water extract of goji berries improves neuroinflammation induced by a high-fat and high-fructose diet based on the bile acid-mediated gut-brain axis pathway. Food Funct. 2023, 14, 8631–8645. [Google Scholar] [CrossRef] [PubMed]
- Jeong, O.; Kim, H.S. Dietary chokeberry and dried jujube fruit attenuates high-fat and high-fructose diet-induced dyslipidemia and insulin resistance via activation of the IRS-1/PI3K/Akt pathway in C57BL/6 J mice. Nutr. Metab. 2019, 16, 38. [Google Scholar] [CrossRef] [PubMed]
- Zhao, L.; Li, D.; Qi, X.; Guan, K.; Chen, H.; Wang, R.; Ma, Y. Potential of food-derived bioactive peptides in alleviation and prevention of Alzheimer’s disease. Food Funct. 2022, 13, 10851–10869. [Google Scholar] [CrossRef] [PubMed]
- Mulati, A.; Ma, S.; Zhang, H.; Ren, B.; Zhao, B.; Wang, L.; Liu, X.; Zhao, T.; Kamanova, S.; Sair, A.; et al. Sea-Buckthorn Sea-buckthorn flavonoids alleviate high-fat and high-fructose diet-induced cognitive impairment by inhibiting insulin resistance and neuroinflammation. J. Agric. Food Chem. 2020, 68, 5835–5846. [Google Scholar] [CrossRef]
- Shi, H.; Yu, Y.; Lin, D.; Zheng, P.; Zhang, P.; Hu, M.; Wang, Q.; Pan, W.; Yang, X.; Hu, T.; et al. β-glucan attenuates cognitive impairment via the gut-brain axis in diet-induced obese mice. Microbiome 2020, 8, 143. [Google Scholar] [CrossRef]
- Kiriyama, Y.; Nochi, H. The Biosynthesis, Signaling, and neurological functions of bile acids. Biomolecules 2020, 9, 232. [Google Scholar] [CrossRef]
- Jena, P.K.; Sheng, L.; Di Lucente, J.; Jin, L.W.; Maezawa, I.; Wan, Y.Y. Dysregulated bile acid synthesis and dysbiosis are implicated in Western diet-induced systemic inflammation, microglial activation, and reduced neuroplasticity. FASEB J. 2018, 32, 2866–2877. [Google Scholar] [CrossRef]
- Mulak, A. Bile acids as key modulators of the brain-gut-microbiota axis in Alzheimer’s disease. J. Alzheimer’s Dis. 2021, 84, 461–477. [Google Scholar] [CrossRef]
- Staley, C.; Weingarden, A.R.; Khoruts, A.; Sadowsky, M.J. Interaction of gut microbiota with bile acid metabolism and its influence on disease states. Appl. Microbiol. Biot. 2017, 101, 47–64. [Google Scholar] [CrossRef]
- Dionisio, P.A.; Amaral, J.D.; Ribeiro, M.F.; Lo, A.C.; D’Hooge, R.; Rodrigues, C.M. Amyloid-β pathology is attenuated by tauroursodeoxycholic acid treatment in APP/PS1 mice after disease onset. Neurobiol. Aging 2015, 36, 228–240. [Google Scholar] [CrossRef]
- Wang, Z.; Yan, Y.; Nisar, T.; Zou, L.; Yang, X.; Niu, P.; Sun, L.; Guo, Y. Comparison and multivariate statistical analysis of anthocyanin composition in Lycium ruthenicum Murray from different regions to trace geographical origins: The case of China. Food Chem. 2018, 246, 233–241. [Google Scholar] [CrossRef] [PubMed]
- Peng, Y.; Dong, W.; Chen, G.; Mi, J.; Lu, L.; Xie, Z.; Xu, W.; Zhou, W.; Sun, Y.; Zeng, X.; et al. Anthocyanins from Lycium ruthenicum Murray ameliorated high-fructose diet-induced neuroinflammation through the promotion of the integrity of the intestinal barrier and the proliferation of Lactobacillus. J. Agric. Food Chem. 2023, 71, 2864–2882. [Google Scholar] [CrossRef] [PubMed]
- Cheng, H.; Wu, W.; Chen, J.; Pan, H.; Xu, E.; Chen, S.; Ye, X.; Chen, J. Establishment of anthocyanin fingerprint in black wolfberry fruit for quality and geographical origin identification. LWT-Food Sci. Technol. 2022, 157, 113080. [Google Scholar] [CrossRef]
- Chen, S.; Zhou, H.; Zhang, G.; Meng, J.; Deng, K.; Zhou, W.; Wang, H.; Wang, Z.; Hu, N.; Suo, Y.R. Anthocyanins from Lycium ruthenicum Murr. ameliorated D-galactose-induced memory impairment, oxidative stress, and neuroinflammation in adult rats. J. Agric. Food Chem. 2019, 67, 3140–3149. [Google Scholar] [CrossRef]
- Chen, S.; Hu, N.; Wang, H.; Wu, Y.; Li, G. Bioactivity-guided isolation of the major anthocyanin from Lycium ruthenicum Murr. fruit and its antioxidant activity and neuroprotective effects in vitro and in vivo. Food Func. 2022, 13, 3247–3257. [Google Scholar] [CrossRef]
- Liu, P.; Zhou, W.; Xu, W.; Peng, Y.; Yan, Y.; Lu, L.; Mi, J.; Zeng, X.; Cao, Y. The main anthocyanin monomer from Lycium ruthenicum Murray fruit mediates obesity via modulating the gut microbiota and improving the intestinal barrier. Foods 2022, 11, 98. [Google Scholar] [CrossRef]
- Zhou, H.; Ding, S.; Sun, C.; Fu, J.; Yang, D.; Wang, X.; Wang, C.; Wang, L. Lycium barbarum extracts extend lifespan and alleviate proteotoxicity in Caenorhabditis elegans. Front. Nutr. 2022, 8, 851947. [Google Scholar] [CrossRef]
- Albalasmeh, A.A.; Berhe, A.A.; Ghezzehei, T.A. A new method for rapid determination of carbohydrate and total carbon concentrations using UV spectrophotometry. Carbohydr. Polym. 2013, 97, 253–261. [Google Scholar] [CrossRef]
- Velioglu, Y.S.; Mazza, G.; Gao, L.; Oomah, B.D. Antioxidant activity and total phenolics in selected fruits, vegetables, and grain products. J. Agric. Food Chem. 1998, 46, 4113–4117. [Google Scholar] [CrossRef]
- Ordonez, A.A.L.; Gomez, J.D.; Vattuone, M.A.; Isla, M.I. Antioxidant activities of Sechium edule (Jacq.) Swartz extracts. Food Chem. 2006, 97, 452–458. [Google Scholar] [CrossRef]
- Pruessner, J.C.; Kirschbaum, C.; Meinlschmid, G.; Hellhammer, D.H. Two formulas for computation of the area under the curve represent measures of total hormone concentration versus time-dependent change. Psychoneuroendocrino 2003, 28, 916–931. [Google Scholar] [CrossRef] [PubMed]
- Tian, X.; Dong, W.; Zhou, W.; Yan, Y.; Lu, L.; Mi, J.; Cao, Y.; Sun, Y.; Zeng, X. The polysaccharides from the fruits of Lycium barbarum ameliorate high-fat and high-fructose diet-induced cognitive impairment via regulating blood glucose and mediating gut microbiota. Int. J. Biol. Macromol. 2024, 258, 129036. [Google Scholar] [CrossRef] [PubMed]
- Xie, G.; Zhong, W.; Li, H.; Li, Q.; Qiu, Y.; Zheng, X.; Chen, H.; Zhao, X.; Zhang, S.; Zhou, Z.; et al. Alteration of bile acid metabolism in the rat induced by chronic ethanol consumption. FASEB J. 2013, 27, 3583–3593. [Google Scholar] [CrossRef] [PubMed]
- Castellanos-Jankiewicz, A.; Guzman-Quevedo, O.; Fenelon, V.S.; Zizzari, P.; Quarta, C.; Bellocchio, L.; Tailleux, A.; Charton, J.; Fernandois, D.; Henricsson, M.; et al. Hypothalamic bile acid-tgr5 signaling protects from obesity. Cell Metab. 2021, 33, 1483–1492. [Google Scholar] [CrossRef]
- Tozuka, Y.; Kumon, M.; Wada, E.; Onodera, M.; Mochizuki, H.; Wada, K. Maternal obesity impairs hippocampal BDNF production and spatial learning performance in young mouse offspring. Neurochem. Int. 2010, 57, 235–247. [Google Scholar] [CrossRef]
- Cherif, A.; Roelands, B.; Meeusen, R.; Chamari, K. Effects of intermittent fasting, caloric restriction, and ramadan intermittent fasting on cognitive performance at rest and during exercise in adults. Sports Med. 2015, 46, 35–47. [Google Scholar] [CrossRef]
- Leigh, S.J.; Morris, M.J. Diet, inflammation and the gut microbiome: Mechanisms for obesity-associated cognitive impairment. BBA-Mol. Basis Dis. 2020, 1866, 165767. [Google Scholar] [CrossRef]
- Yang, X.; He, F.; Zhang, Y.; Xue, J.; Li, K.; Zhang, X.; Zhu, L.; Wang, Z.; Wang, H.; Yang, S. Inulin ameliorates alcoholic liver disease via suppressing LPS-TLR4-Mpsi axis and modulating gut microbiota in mice. Alcohol. Clin. Exp. Res. 2019, 43, 411–424. [Google Scholar] [CrossRef]
- Su, L.; Zeng, Y.; Li, G.; Chen, J.; Chen, X. Quercetin improves high-fat diet-induced obesity by modulating gut microbiota and metabolites in C57BL/6J mice. Phytother. Res. 2022, 36, 4558–4572. [Google Scholar] [CrossRef]
- Fang, X.; Zhou, X.; Miao, Y.; Han, Y.; Wei, J.; Chen, T. Therapeutic effect of GLP-1 engineered strain on mice model of Alzheimer’s disease and Parkinson’s disease. AMB Expr. 2020, 10, 80. [Google Scholar] [CrossRef]
- Wang, F.; Liu, Q.; Wu, H.; Tang, T.; Zhao, T.; Li, Z. The dysbiosis gut microbiota induces the alternation of metabolism and imbalance of Th17/Treg in OSA patients. Arch. Microbiol. 2022, 204, 217. [Google Scholar] [CrossRef]
- Rajilic-Stojanovic, M.; Biagi, E.; Heilig, H.G.; Kajander, K.; Kekkonen, R.A.; Tims, S.; de Vos, W.M. Global and deep molecular analysis of microbiota signatures in fecal samples from patients with irritable bowel syndrome. Gastroenterology. 2011, 141, 1792–1801. [Google Scholar] [CrossRef] [PubMed]
- Liu, J.; Li, Q.; Tan, R. An exploratory to analysis the effects of the dirrerent roles of mathca on lipid metabolism and intestinal flora regulation between normal and diabetic mice fed a high-fat diet. Food Sci. Technol. 2022, 42, e25022. [Google Scholar] [CrossRef]
- Bhargava, P.; Smith, M.D.; Mische, L.; Harrington, E.; Fitzgerald, K.C.; Martin, K.; Kim, S.; Reyes, A.A.; Gonzalez-Cardona, J.; Volsko, C.; et al. Bile acid metabolism is altered in multiple sclerosis and supplementation ameliorates neuroinflammation. J. Clin. Investig. 2020, 130, 3467–3482. [Google Scholar] [CrossRef]
- Qi, Y.; Jiang, C.; Cheng, J.; Krausz, K.W.; Li, T.; Ferrell, J.M.; Gonzalez, F.J.; Chiang, J.Y. Bile acid signaling in lipid metabolism: Metabolomic and lipidomic analysis of lipid and bile acid markers linked to anti-obesity and anti-diabetes in mice. BBA-Mol. Cell Biol. Lipids 2015, 1851, 19–29. [Google Scholar] [CrossRef]
- Li, T.; Owsley, E.; Matozel, M.; Hsu, P.; Novak, C.M.; Chiang, J.Y. Transgenic expression of cholesterol 7α-hydroxylase in the liver prevents high-fat diet-induced obesity and insulin resistance in mice. Hepatology 2010, 52, 678–690. [Google Scholar] [CrossRef]
- Zangerolamo, L.; Vettorazzi, J.F.; Solon, C.; Bronczek, G.A.; Engel, D.F.; Kurauti, M.A.; Soares, G.M.; Rodrigues, K.S.; Velloso, L.A.; Boschero, A.C.; et al. The bile acid TUDCA improves glucose metabolism in streptozotocin-induced Alzheimer’s disease mice model. Mol. Cell. Endocrinol. 2021, 521, 111116. [Google Scholar] [CrossRef]
- Elia, A.E.; Lalli, S.; Monsurro, M.R.; Sagnelli, A.; Taiello, A.C.; Reggiori, B.; La Bella, V.; Tedeschi, G.; Albanese, A. Tauroursodeoxycholic acid in the treatment of patients with amyotrophic lateral sclerosis. Eur. J. Neurol. 2016, 23, 45–52. [Google Scholar] [CrossRef]
- Wu, X.; Liu, C.; Chen, L.; Du, Y.; Hu, M.; Reed, M.N.; Long, Y.; Suppiramaniam, V.; Hong, H.; Tang, S. Protective effects of tauroursodeoxycholic acid on lipopolysaccharide-induced cognitive impairment and neurotoxicity in mice. Int. Immunopharmacol. 2019, 72, 166–175. [Google Scholar] [CrossRef]
- Ge, X.; Huang, S.; Ren, C.; Zhao, L. Taurocholic acid and glycocholic acid inhibit inflammation and activate Farnesoid X receptor expression in LPS-stimulated zebrafish and macrophages. Molecules 2023, 28, 2005. [Google Scholar] [CrossRef]
- Zhang, J.Y.; Li, P.; Wang, Y.P.; Liu, J.X.; Zhang, Z.J.; Cheng, W.D.; Wang, Y.Y. Ameliorative effects of a combination of baicalin, jasminoidin and cholic acid on ibotenic acid-induceddementia model in rats. PLoS ONE 2013, 8, e56658. [Google Scholar] [CrossRef]
- Huang, F.; Wang, T.; Lan, Y.; Yang, L.; Pan, W.; Zhu, Y.; Lv, B.; Wei, Y.; Shi, H.; Wu, H.; et al. Deletion of mouse FXR gene disturbs multiple neurotransmitter systems and alters neurobehavior. Front. Behav. Neurosci. 2015, 9, 70. [Google Scholar] [CrossRef] [PubMed]
- Gillard, J.; Clerbaux, L.A.; Nachit, M.; Sempoux, C.; Staels, B.; Bindels, L.B.; Tailleux, A.; Leclercq, I.A. Bile acids contribute to the development of non-alcoholic steatohepatitis in mice. JHEP Rep. 2022, 4, 100387. [Google Scholar] [CrossRef] [PubMed]
- Ridlon, J.M.; Kang, D.J.; Hylemon, P.B.; Bajaj, J.S. Bile acids and the gut microbiome. Curr. Opin. Gastroen. 2014, 30, 332–338. [Google Scholar] [CrossRef]
- Islam, K.B.; Fukiya, S.; Hagio, M.; Fujii, N.; Ishizuka, S.; Ooka, T.; Ogura, Y.; Hayashi, T.; Yokota, A. Bile acid is a host factor that regulates the composition of the cecal microbiota in rats. Gastroenterology 2011, 141, 1773–1781. [Google Scholar] [CrossRef]
- Kurdi, P.; Kawanishi, K.; Mizutani, K.; Yokota, A. Mechanism of growth inhibition by free bile acids in lactobacilli and bifidobacteria. J. Bacteriol. 2006, 188, 1979–1986. [Google Scholar] [CrossRef]







| Target Gene | Primer | Sequence (5′-3′) |
|---|---|---|
| TNF-α | forward | CTCATGCACCACCATCAAGG |
| reverse | ACCTGACCACTCTCCCTTTG | |
| IL-1β | forward | AGCTTCAAATCTCGCAGCAG |
| reverse | TCTCCACAGCCACAATGAGT | |
| IL-6 | forward | CTCTGGCGGAGCTATTGAGA |
| reverse | AAGTCTCCTGCGTGGAGAAA | |
| PSD-95 | forward | TCTGTGCGAGAGGTAGCAGA |
| reverse | AAGCACTCCGTGAACTCCTG | |
| CYP7A1 | forward | AGCAACTAAACAACCTGCCAGTACTA |
| reverse | GTCCGGATATTCAAGGATGCA | |
| CYP27A1 | forward | GCCTCACCTATGGGATCTTCA |
| reverse | TCAAAGCCTGACGCAGATG | |
| FXR | forward | AGGAGCCCCTGCTTGATGT |
| reverse | GCGGGTTCTCAGGCTGGTA | |
| FGFR4 | forward | GGCTCCATGACCGTCGTACA |
| forward | ATGACCACTCGAGGAGCTGC | |
| SHP | reverse | AGGGTAGAGGCCATGAGGAG |
| forward | ACGATCCTCTTCAACCCAGA | |
| ZO-1 | reverse | TGAGTGCGTTTCTCTCCCTT |
| forward | CCCTCTGTGTTCCTCATGGT | |
| Occludin | forward | AGCACTTAACCTGCCTGGAT |
| reverse | AGCCTGTGGAAGCAAGAGAT | |
| Claudin-1 | forward | AGCTGCCTGTTCCATGTACT |
| forward | CTCCCATTTGTCTGCTGCTC | |
| GAPDH | reverse | GGACTTACAGAGGTCCGCTT |
| forward | CTATAGGGCCTGGGTCAGTG |
Disclaimer/Publisher’s Note: The statements, opinions and data contained in all publications are solely those of the individual author(s) and contributor(s) and not of MDPI and/or the editor(s). MDPI and/or the editor(s) disclaim responsibility for any injury to people or property resulting from any ideas, methods, instructions or products referred to in the content. |
© 2024 by the authors. Licensee MDPI, Basel, Switzerland. This article is an open access article distributed under the terms and conditions of the Creative Commons Attribution (CC BY) license (https://creativecommons.org/licenses/by/4.0/).
Share and Cite
Fan, X.; Dong, W.; Huang, Y.; Shu, Y.; Yan, Y.; Mi, J.; Lu, L.; Zeng, X.; Cao, Y. Aqueous Extract of Lycium ruthenicum Murray Attenuates Neuroinflammation in C57BL/6J Mice Induced by High-Fat and High-Fructose Diet Through Regulating Gut Microbiota and Bile Acid Metabolism. Foods 2024, 13, 3812. https://doi.org/10.3390/foods13233812
Fan X, Dong W, Huang Y, Shu Y, Yan Y, Mi J, Lu L, Zeng X, Cao Y. Aqueous Extract of Lycium ruthenicum Murray Attenuates Neuroinflammation in C57BL/6J Mice Induced by High-Fat and High-Fructose Diet Through Regulating Gut Microbiota and Bile Acid Metabolism. Foods. 2024; 13(23):3812. https://doi.org/10.3390/foods13233812
Chicago/Turabian StyleFan, Xia, Wei Dong, Yujie Huang, Yifan Shu, Yamei Yan, Jia Mi, Lu Lu, Xiaoxiong Zeng, and Youlong Cao. 2024. "Aqueous Extract of Lycium ruthenicum Murray Attenuates Neuroinflammation in C57BL/6J Mice Induced by High-Fat and High-Fructose Diet Through Regulating Gut Microbiota and Bile Acid Metabolism" Foods 13, no. 23: 3812. https://doi.org/10.3390/foods13233812
APA StyleFan, X., Dong, W., Huang, Y., Shu, Y., Yan, Y., Mi, J., Lu, L., Zeng, X., & Cao, Y. (2024). Aqueous Extract of Lycium ruthenicum Murray Attenuates Neuroinflammation in C57BL/6J Mice Induced by High-Fat and High-Fructose Diet Through Regulating Gut Microbiota and Bile Acid Metabolism. Foods, 13(23), 3812. https://doi.org/10.3390/foods13233812

