Transcriptome Analysis of Aureobasidium pullulans YQ65 Grown on Yeast Extract Peptone Glucose and Potato Dextrose Agar Media and Quantification of Their Effects on Pullulan Production
Abstract
1. Introduction
2. Materials and Methods
2.1. Strains and Materials
2.2. Cultivation and Morphological Observation of Aureobasidium pullulans YQ65
2.3. Determination of Pullulan Yield, Molecular Weight, and Biomass
2.4. Differential Analysis of Pullulan by FTIR
2.5. Analysis of Differences in Thermodynamic Stability
2.6. Transcriptome Sequencing and Analysis
2.7. Primer Design and Gene Expression Verification
2.8. Statistical Analysis
3. Results and Discussion
3.1. Comparison of the Morphology of Aureobasidium Pullulans YQ65 Cultured on Different Media
3.2. Differences in Yield, Molecular Weight, and Biomass of Pullulan Produced by Fermentation in Different Culture Media
3.3. Analysis of the Difference in Pullulan Production in Different Culture Media by FTIR
3.4. Analysis of the Difference in Thermodynamic Stability of Pullulan Produced in Different Culture Media
3.5. Transcriptome Sequencing Gene Statistics and Sample Relationships
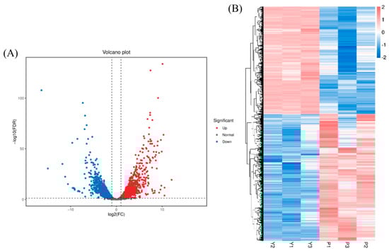
3.6. Gene Expression Analysis
3.7. Functional Annotation of Differentially Expressed Genes
3.7.1. GO Analysis
3.7.2. KEGG Analysis
3.8. Validation of Key Genes
4. Conclusions
Supplementary Materials
Author Contributions
Funding
Institutional Review Board Statement
Informed Consent Statement
Data Availability Statement
Conflicts of Interest
References
- Xing, Y.; Chen, C.N.; Sun, W.L.; Zhang, B.W.; Sang, Y.B.; Xiu, Z.L.; Dong, Y.S. An Environment-Friendly Approach to Isolate and Purify Glucan from Spent Cells of Recombinant Pichia Pastoris and the Bioactivity Characterization of the Purified Glucan. Eng. Life Sci. 2018, 18, 227–235. [Google Scholar] [CrossRef] [PubMed]
- Gniewosz, M.; Duszkiewicz-Reinhard, W. Comparative Studies on Pullulan Synthesis, Melanin Synthesis and Morphology of White Mutant Aureobasidium Pullulans B-1 and Parent Strain A.p.-3. Carbohydr. Polym. 2008, 72, 431–438. [Google Scholar] [CrossRef]
- Liu, F.; Zhang, J.H.; Zhang, L.J.; Diao, M.Q.; Ling, P.X.; Wang, F.S. Correlation between the Synthesis of Pullulan and Melanin in Aureobasidium Pullulans. Int. J. Biol. Macromol. 2021, 177, 252–260. [Google Scholar] [CrossRef] [PubMed]
- Ronen, M.; Guterman, H.; Shabtai, Y. Monitoring and Control of Pullulan Production Using Vision Sensor. J. Biochem. Biophys. Methods 2002, 51, 243–249. [Google Scholar] [CrossRef]
- Pollock, T.J.; Thorne, L.; Armentrout, R.W. Isolation of New Aureobasidium Strains That Produce High-Molecular-Weight Pullulan with Reduced Pigmentation. Appl. Environ. Microbiol. 1992, 58, 877–883. [Google Scholar] [CrossRef]
- Kang, J.X.; Chen, X.J.; Chen, W.R.; Li, M.S.; Fang, Y.; Li, D.S.; Ren, Y.Z.; Liu, D.Q. Enhanced Production of Pullulan in Aureobasidium Pullulans by a New Process of Genome Shuffling. Process Biochem. 2011, 46, 792–795. [Google Scholar] [CrossRef]
- Yu, X.L.; Wang, Y.L.; Wei, G.Y.; Dong, Y.Y. Media Optimization for Elevated Molecular Weight and Mass Production of Pigment-Free Pullulan. Carbohydr. Polym. 2012, 89, 928–934. [Google Scholar] [CrossRef]
- Wei, X.; Liu, G.L.; Jia, S.L.; Chi, Z.; Hu, Z.; Chi, Z.M. Pullulan Biosynthesis and Its Regulation in Aureobasidium spp. Carbohydr. Polym. 2021, 251, 117076. [Google Scholar] [CrossRef]
- Prajapati, V.D.; Jani, G.K.; Khanda, S.M. Pullulan: An Exopolysaccharide and Its Various Applications. Carbohydr. Polym. 2013, 95, 540–549. [Google Scholar] [CrossRef]
- Ates, O. Systems Biology of Microbial Exopolysaccharides Production. Front. Bioeng. Biotechnol. 2015, 3, 200. [Google Scholar] [CrossRef]
- Chen, L.L.; Ji, F.L.; Bao, Y.M.; Xia, J.; Guo, L.Y.; Wang, J.Y.; Li, Y.C. Biocompatible Cationic Pullulan-g-Desoxycholic Acid-g-PEI Micelles Used to Co-Deliver Drug and Gene for Cancer Therapy. Mater. Sci. Engineering. C-Mater. Biol. Appl. 2017, 70, 418–429. [Google Scholar] [CrossRef]
- Kang, C.; Hao, L.; Zhang, L.; Zheng, Z.; Yang, Y. Isolation, Purification and Antioxidant Activity of Polysaccharides from the Leaves of Maca (Lepidium meyenii). Int. J. Biol. Macromol. 2018, 107, 2611–2619. [Google Scholar] [CrossRef]
- Catley, B.J. Utilization of Carbon Sources by Pullularia pullulans for the Elaboration of Extracellular Polysaccharides. Appl. Microbiol. 1971, 22, 641–649. [Google Scholar] [CrossRef]
- Duan, X.H.; Chi, Z.M.; Wang, L.; Wang, X.H. Influence of Different Sugars on Pullulan Production and Activities of α-Phosphoglucose Mutase, UDPG-Pyrophosphorylase and Glucosyltransferase Involved in Pullulan Synthesis in Aureobasidium pullulans Y68. Carbohydr. Polym. 2008, 73, 587–593. [Google Scholar] [CrossRef]
- Chen, X.; Wang, Y.; Zhang, X.T.; Wu, Y.N.; Zhang, X.L.; Zhang, G.C.; Wang, C.L.; Zou, X.; Wang, D.H.; Wei, G.Y. MAL31, a Sugar Transporter Involved in Pullulan Biosynthesis in Aureobasidium pullulans. J. Biotechnol. 2022, 359, 176–184. [Google Scholar] [CrossRef]
- Wani, S.M.; Masoodi, F.A.; Mir, S.A.; Khanday, F.A. Pullulan Production by Aureobasidium pullulans MTCC 1991 from Apple Pomace and Its Characterization. Food Biosci. 2022, 51, 102254. [Google Scholar] [CrossRef]
- He, C.Y.; Zhang, X.H.; Zhang, Z.; Wang, C.L.; Wang, D.H.; Wei, G.Y. Whole-Crop Biorefinery of Corn Biomass for Pullulan Production by Aureobasidium pullulans. Bioresour. Technol. 2023, 370, 128517. [Google Scholar] [CrossRef]
- Oliveira, V.R.L.; Coelho, V.V.; Servulo, E.F.C.; Caladoa, V.M. de A. Study of the Molecular Weight of Pullulan Produced by Aureobasidium Pullulans from Industrial Waste. Mater. Res. 2023, 26, e20230060. [Google Scholar] [CrossRef]
- Rufis, F.T.T.; Mónica María, C.S.; Antonio, F.; Vinícius, P.S.; Sara, B.M.; Albine, J.; Silvio, S.d.S.; Lemoupi, B.; Júlio César, S. Pullulan Production from Sugarcane Bagasse Hemicellulosic Hydrolysate by Aureobasidium pullulans ATCC 42023 InBubble Column Reactor. Fermentation 2024, 10, 322. [Google Scholar] [CrossRef]
- Gamze, N.M. Experimental Modeling and Optimization of Melanin Production by Aureobasidium pullulans NBRC 100716 in Carrot Peel Extract. Environ. Prog. Sustain. Energy 2022, 41, e13919. [Google Scholar] [CrossRef]
- Gil, D.; Gil, R.; Gil-Turnes, C.; Giana, G.; Luiza, F.S.; França, R.; Cristina, G.F.; Fabricio, R.C. Probiotic Effect of Pichia Pastoris X-33 Produced in Parboiled Rice Effluent and YPD Medium on Broiler Chickens. PLoS ONE 2018, 13, e0192904. [Google Scholar] [CrossRef]
- Albers, E.; Larsson, C. A Comparison of Stress Tolerance in YPD and Industrial Lignocellulose-Based Medium among Industrial and Laboratory Yeast Strains. J. Ind. Microbiol. Biotechnol. 2009, 36, 1085–1091. [Google Scholar] [CrossRef]
- Luiza de Farias, V.; Ximenes Monteiro, K.; Rodrigues, S.; André Narciso Fernandes, F.; Adolfo Saavedra Pinto, G. Comparison of Aspergillus Niger Spore Production on Potato Dextrose Agar (PDA) and Crushed Corncob Medium. J. Gen. Appl. Microbiol. 2010, 56, 399–402. [Google Scholar] [CrossRef]
- Deshpande, M.S.; Rale, V.B.; Lynch, J.M. Aureobasidium pullulans in Applied Microbiology: A Status Report. Enzym. Microb. Technol. 1992, 14, 514–527. [Google Scholar] [CrossRef]
- Lin, C.Y.; Zhang, K.; Zhao, S.S.; Wang, W.; Ru, X.; Song, J.Z.; Cong, H.; Yang, Q. Screening and Identification of a Strain of Aureobasidium Pullulans and Its Application in Potato Starch Industrial Waste. Environ. Res. 2022, 214, 113947. [Google Scholar] [CrossRef]
- Zhang, K.; Lin, C.Y.; Zhao, S.S.; Wang, W.; Zhou, W.; Ru, X.; Cong, H.; Yang, Q. The Role of PH Transcription Factor Appacc in Upregulation of Pullulan Biosynthesis in Aureobasidium pullulans Using Potato Waste as a Substrate. Int. J. Biol. Macromol. 2023, 242, 124797. [Google Scholar] [CrossRef]
- Heald, P.J.; Kristiansen, B. Synthesis of Polysaccharide by Yeast-like Forms of Aureobasidium pullulans. Biotechnol. Bioeng. 1985, 27, 1516–1519. [Google Scholar] [CrossRef]
- Wang, Y.K.; Chi, Z.; Zhou, H.X.; Liu, G.L.; Chi, Z.M. Enhanced Production of Ca2+-Polymalate (PMA) with High Molecular Mass by Aureobasidium pullulans Var. Pullulans MCW. Microb. Cell Factories 2015, 14, 115. [Google Scholar] [CrossRef]
- Sava, I.; Burescu, A.; Lisa, G. Study of Thermal Behavior of Polyimides Containing Pendent-Substituted Azobenzene Units. Polym. Bull. 2014, 71, 1359–1373. [Google Scholar] [CrossRef]
- Kumar, T.S.M.; Rajini, N.; Huafeng, T.; Rajulu, A.V.; Ayrilmis, N.; Siengchin, S. Improved Mechanical and Thermal Properties of Spent Coffee Bean Particulate Reinforced Poly (Propylene Carbonate) Composites. Part. Sci. Technol. 2018, 37, 643–650. [Google Scholar] [CrossRef]
- Long, L.K.; Liu, Z.; Deng, C.Y.; Li, C.H.; Wu, L.L.; Hou, B.W.; Lin, Q.Y. Genomic Sequence and Transcriptome Analysis of the Medicinal Fungus Keithomyces neogunnii. Genome Biol. Evol. 2022, 14, evac033. [Google Scholar] [CrossRef] [PubMed]
- Zhang, J.; Sun, T.T.; Wang, S.X.; Zou, L. Transcriptome Exploration to Provide a Resource for the Study of Auricularia heimuer. J. For. Res. 2019, 31, 1881–1887. [Google Scholar] [CrossRef]
- Guo, J.S.; Huang, S.Y.; Chen, Y.F.; Guo, X.W.; Xiao, D.G. Discovering the Role of the Apolipoprotein Gene and the Genes in the Putative Pullulan Biosynthesis Pathway on the Synthesis of Pullulan, Heavy Oil and Melanin in Aureobasidium pullulans. World J. Microbiol. Biotechnol. 2017, 34, 11. [Google Scholar] [CrossRef]










Disclaimer/Publisher’s Note: The statements, opinions and data contained in all publications are solely those of the individual author(s) and contributor(s) and not of MDPI and/or the editor(s). MDPI and/or the editor(s) disclaim responsibility for any injury to people or property resulting from any ideas, methods, instructions or products referred to in the content. |
© 2024 by the authors. Licensee MDPI, Basel, Switzerland. This article is an open access article distributed under the terms and conditions of the Creative Commons Attribution (CC BY) license (https://creativecommons.org/licenses/by/4.0/).
Share and Cite
Wang, W.; Zhao, J.; Zhang, K.; Wang, Z.; Ma, J.; Yang, Q.; Lin, C. Transcriptome Analysis of Aureobasidium pullulans YQ65 Grown on Yeast Extract Peptone Glucose and Potato Dextrose Agar Media and Quantification of Their Effects on Pullulan Production. Foods 2024, 13, 3619. https://doi.org/10.3390/foods13223619
Wang W, Zhao J, Zhang K, Wang Z, Ma J, Yang Q, Lin C. Transcriptome Analysis of Aureobasidium pullulans YQ65 Grown on Yeast Extract Peptone Glucose and Potato Dextrose Agar Media and Quantification of Their Effects on Pullulan Production. Foods. 2024; 13(22):3619. https://doi.org/10.3390/foods13223619
Chicago/Turabian StyleWang, Wan, Jiyun Zhao, Kai Zhang, Zhengran Wang, Jingqiu Ma, Qian Yang, and Congyu Lin. 2024. "Transcriptome Analysis of Aureobasidium pullulans YQ65 Grown on Yeast Extract Peptone Glucose and Potato Dextrose Agar Media and Quantification of Their Effects on Pullulan Production" Foods 13, no. 22: 3619. https://doi.org/10.3390/foods13223619
APA StyleWang, W., Zhao, J., Zhang, K., Wang, Z., Ma, J., Yang, Q., & Lin, C. (2024). Transcriptome Analysis of Aureobasidium pullulans YQ65 Grown on Yeast Extract Peptone Glucose and Potato Dextrose Agar Media and Quantification of Their Effects on Pullulan Production. Foods, 13(22), 3619. https://doi.org/10.3390/foods13223619

