Patterns of the Nutrients and Metabolites in Apostichopus japonicus Fermented by Bacillus natto and Their Ability to Alleviate Acute Alcohol Intoxication
Abstract
1. Introduction
2. Results
2.1. Analysis of the Basic Compositions of FSC and SC
2.2. Protein Characterization
2.3. Effects of FSC on AAI
2.3.1. Blood Alcohol Content and Behavioral Analysis
2.3.2. Effect of FSC on Liver Injury
2.3.3. Analysis of the Liver Tissue Biochemical Indices
2.4. Metabolomics Analysis
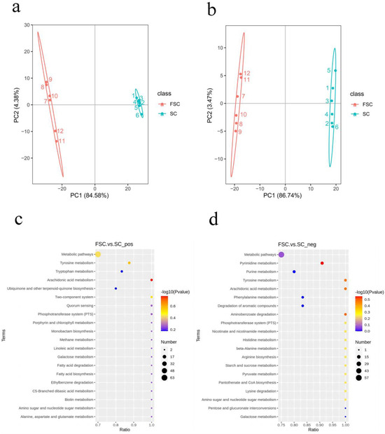
2.4.1. Screening Differentially Abundant Metabolites
2.4.2. Differentially Abundant Metabolites Related to Amino Acid Metabolism
2.4.3. Kyoto Encyclopedia of Genes and Genomes (KEGG) Enrichment Analysis
3. Discussion
4. Materials and Methods
4.1. Materials
4.2. Preparation of Fermented Sea Cucumber
4.3. Determination of the Essential Components
4.4. Protein Characterization
4.5. Amino Acid Composition
4.6. Animal Experiments
4.6.1. Animal Feeding Plan
4.6.2. Design of the Animal Experiments
4.6.3. Behavioral Observations
4.6.4. Blood Alcohol Content Analysis
4.6.5. Determination of Liver Tissue Biochemical Indices
4.6.6. Determination of Plasma Transaminase
4.7. Nontargeted Metabolomics Analysis
4.7.1. Metabolite Extraction
4.7.2. LC-MS/MS Analysis
4.7.3. Data Processing
4.8. Statistical Analysis
5. Conclusions
Supplementary Materials
Author Contributions
Funding
Institutional Review Board Statement
Informed Consent Statement
Data Availability Statement
Conflicts of Interest
Abbreviations
| AAI | Acute alcohol intoxication |
| SC | Sea cucumber |
| FSC | Fermented sea cucumber |
| KEGG | Kyoto Encyclopedia of Genes and Genomes |
| SC group | Sea cucumber group |
| L-FSC group | Low dose fermented sea cucumber group |
| H-FSC group | High dose fermented sea cucumber group |
References
- Klein, L.R.; Cole, J.B.; Driver, B.E.; Battista, C.; Jelinek, R.; Martel, M.L. Unsuspected critical illness among emergency department patients presenting for acute alcohol intoxication. Ann. Emerg. Med. 2018, 71, 279–288. [Google Scholar] [CrossRef]
- Mirijello, A.; Sestito, L.; Antonelli, M.; Gasbarrini, A.; Addolorato, G. Identification and management of acute alcohol intoxication. Eur. J. Intern. Med. 2023, 108, 1–8. [Google Scholar] [CrossRef]
- Xiao, C.; Zhou, F.; Zhao, M.; Su, G.; Sun, B. Chicken breast muscle hydrolysates ameliorate acute alcohol-induced liver injury in mice through alcohol dehydrogenase (ADH) activation and oxidative stress reduction. Food Funct. 2018, 9, 774–784. [Google Scholar] [CrossRef]
- Lu, J.; Zhu, X.; Zhang, C.; Lu, F.; Lu, Z.; Lu, Y. Co-expression of alcohol dehydrogenase and aldehyde dehydrogenase in Bacillus subtilis for alcohol detoxification. Food Chem. Toxicol. 2020, 135, 110890. [Google Scholar] [CrossRef]
- Chen, S.; Jia, S.; Suo, K.; Kang, Q.; Hao, L.; Lu, L.; Liu, X.; Huang, J.; Lu, J. Positive effect of ethanol-induced Lactococcus lactis on alcohol metabolism in mice. Food Sci. Hum. Wellness 2022, 11, 1183–1190. [Google Scholar] [CrossRef]
- Hamel, J.F.; Eeckhaut, I.; Conand, C.; Sun, J.; Caulier, G.; Mercier, A. Global knowledge on the commercial sea cucumber Holothuria scabra. Adv. Mar. Biol. 2022, 91, 280–286. [Google Scholar] [CrossRef]
- Hossain, A.; Dave, D.; Shahidi, F. Antioxidant potential of sea cucumbers and their beneficial effects on human health. Mar. Drugs 2022, 20, 521. [Google Scholar] [CrossRef]
- Lin, P.; Shen, N.; Yin, F.; Guo, S. Sea cucumber-derived compounds for treatment of dyslipidemia: A review. Front. Pharmacol. 2022, 13, 1000315. [Google Scholar] [CrossRef]
- Gong, P.; Wu, Y.; Liu, Y.; Lv, S.; You, Y.; Zhou, Z.; Chen, X.; Li, H. Structure and hypoglycemic effect of a neutral polysaccharide isolated from sea cucumber Stichopus japonicus. Int. J. Biol. Macromol. 2022, 216, 14–23. [Google Scholar] [CrossRef]
- Li, M.; Qi, Y.; Mu, L.; Li, Z.; Zhao, Q.; Sun, J.; Jiang, Q. Effects of processing method on chemical compositions and nutritional quality of ready-to-eat sea cucumber (Apostichopus japonicus). Food Sci. Nutr. 2019, 7, 755–763. [Google Scholar] [CrossRef]
- Mildenberger, J.; Remm, M.; Atanassova, M. Self-assembly potential of bioactive peptides from Norwegian sea cucumber Parastichopus tremulus for development of functional hydrogels. LWT Food Sci. Technol. 2021, 148, 111678. [Google Scholar] [CrossRef]
- Lu, Z.; Sun, N.; Dong, L.; Gao, Y.; Lin, S. Production of bioactive peptides from sea cucumber and its potential health benefits: A comprehensive review. J. Agric. Food Chem. 2022, 70, 7607–7625. [Google Scholar] [CrossRef]
- Wang, T. Fermentation of Sea Cucumber Ovum and Tilapia Skin by Bacillus Subtilis: Fermentation Condition Optimization and Product Bioactivity; Dalian Polytechnic University: Dalian, China, 2017. [Google Scholar]
- Li, Y.; Liu, S.; Ding, Y.; Li, S.; Sang, X.; Li, T.; Zhao, Q.; Yu, S. Structure, in vitro digestive characteristics and effect on gut microbiota of sea cucumber polysaccharide fermented by Bacillus subtilis Natto. Food Res. Int. 2023, 169, 112872. [Google Scholar] [CrossRef]
- Harwood, C.R.; Kikuchi, Y. The ins and outs of Bacillus proteases: Activities, functions and commercial significance. FEMS Microbiol. Rev. 2022, 46, fuab046. [Google Scholar] [CrossRef]
- Zhu, Q.; Zhuo, H.; Yang, L.; Ouyang, H.; Chen, J.; Liu, B.; Huang, H. A Peptide HEPFYGNEGALR from Apostichopus japonicus Alleviates Acute Alcoholic Liver Injury by Enhancing Antioxidant Response in Male C57BL/6J Mice. Molecules 2022, 27, 5839. [Google Scholar] [CrossRef]
- Rose, A.J. Amino acid nutrition and metabolism in health and disease. Nutrients 2019, 11, 2623. [Google Scholar] [CrossRef]
- Wu, G. Amino acids in nutrition, health, and disease. Front. Biosci. 2021, 26, 1386–1392. [Google Scholar] [CrossRef]
- Zhang, L.; Wu, J.L.; Xu, P.; Guo, S.; Zhou, T.; Li, N. Soy protein degradation drives diversity of amino-containing compounds via Bacillus subtilis natto fermentation. Food Chem. 2022, 388, 133034. [Google Scholar] [CrossRef]
- Harjumäki, R.; Pridgeon, C.S.; Ingelman-Sundberg, M. CYP2E1 in Alcoholic and Non-Alcoholic Liver Injury. Roles of ROS, Reactive Intermediates and Lipid Overload. Int. J. Mol. Sci. 2021, 22, 8221. [Google Scholar] [CrossRef]
- Singh, R.; Sharma, V. Protective and antioxidant capacity of Moringa oleifera leaves extracts against early alcohol-induced liver injury in rat. Int. J. Surg. 2022, 100, 106310. [Google Scholar] [CrossRef]
- Liu, H.; Kang, X.; Ren, P.; Kuang, X.; Yang, X.; Yang, H.; Shen, X.; Yan, H.; Kang, Y.; Zhang, F.; et al. Hydrogen gas ameliorates acute alcoholic liver injury via anti-inflammatory and antioxidant effects and regulation of intestinal microbiota. Int. Immunopharmacol. 2023, 120, 110252. [Google Scholar] [CrossRef]
- Wang, X.-j.; Liu, X.-l.; Zheng, X.-q.; Qu, Y.; Shi, Y.-g. Preparation of corn glycopeptides and evaluation of their antagonistic effects on alcohol-induced liver injury in rats. J. Funct. Foods 2020, 66, 103776. [Google Scholar] [CrossRef]
- Gao, Y.; Chen, H.; Liu, R.; Wu, W.; Mu, H.; Han, Y.; Yang, H.; Gao, H. Ameliorating effects of water bamboo shoot (Zizania latifolia) on acute alcoholism in a mice model and its chemical composition. Food Chem. 2022, 378, 132122. [Google Scholar] [CrossRef]
- Yang, C.; Liao, A.-M.; Cui, Y.; Yu, G.; Hou, Y.; Pan, L.; Chen, W.; Zheng, S.; Li, X.; Ma, J.; et al. Wheat embryo globulin protects against acute alcohol-induced liver injury in mice. Food Chem. Toxicol. 2021, 153, 112240. [Google Scholar] [CrossRef]
- Cheng, H.; Huang, H.; Guo, Z.; Chang, Y.; Li, Z. Role of prostaglandin E2 in tissue repair and regeneration. Theranostics 2021, 11, 8836–8854. [Google Scholar] [CrossRef]
- Fu, J.; Li, L.; Chen, L.; Su, C.; Feng, X.; Huang, K.; Zhang, L.; Yang, X.; Fu, Q. PGE2 protects against heart failure through inhibiting TGF-β1 synthesis in cardiomyocytes and crosstalk between TGF-β1 and GRK2. J. Mol. Cell. Cardiol. 2022, 172, 63–77. [Google Scholar] [CrossRef]
- Mehdawi, L.M.; Satapathy, S.R.; Gustafsson, A.; Lundholm, K.; Alvarado-Kristensson, M.; Sjölander, A. A potential anti-tumor effect of leukotriene C4 through the induction of 15-hydroxyprostaglandin dehydrogenase expression in colon cancer cells. Oncotarget 2017, 8, 35033–35047. [Google Scholar] [CrossRef]
- Lee, S.B.; Lee, S.; Park, J.Y.; Lee, S.Y.; Kim, H.S. Induction of p53-dependent apoptosis by prostaglandin A(2). Biomolecules 2020, 10, 492. [Google Scholar] [CrossRef]
- Setyani, W.; Patramurti, C.; Lestari, A.B.S.; Mcseer, R.; Kya, M.R.L. Proximate analysis on animal feed granules composed of raw material from fish innards wastes. Pharm. Educ. 2021, 21, 281–286. [Google Scholar] [CrossRef]
- Schägger, H. Tricine-SDS-PAGE. Nat. Protoc. 2002, 1, 17–22. [Google Scholar] [CrossRef]
- Tang, T. Development and Application of hplc Methods for Precolumn Derivatization of Amino Acids; Nanjing University of Science and Technology: Nanjing, China, 2006. [Google Scholar]
- Goto, K.; Ikemoto, S. Analysis of ethyl alcohol concentration in blood using gas chromatography equipped with blood gas sampler. Jpn. J. Leg. Med. 1991, 45, 393–399. [Google Scholar]



| Main Components | SC | FSC |
|---|---|---|
| Protein (%) | 52.97 ± 1.02 a | 56.28 ± 1.12 a |
| Total sugar (%) | 9.17 ± 0.87 a | 10.32 ± 0.56 a |
| Crude fats (%) | 2.50 ± 0.12 a | 2.60 ± 0.24 a |
| Ash content (%) | 17.38 ± 1.04 a | 18.05 ± 0.85 a |
| Water content (%) | 3.97 ± 0.25 a | 4.61 ± 0.23 a |
| Amino acid composition (g/100 g) | ||
| Alanine | 1.95 ± 0.02 a | 2.67 ± 0.11 a |
| Arginine | 1.71 ± 0.05 b | 2.93 ± 0.17 a |
| Aspartic acid | 3.43 ± 0.13 a | 3.73 ± 0.22 a |
| Cysteine | 0.18 ± 0.03 a | 0.24 ± 0.03 a |
| Glutamic acid | 4.45 ± 0.10 a | 6.13 ± 0.25 a |
| Glycine | 4.64 ± 0.03 b | 5.28 ± 0.19 a |
| Histidine | 0.72 ± 0.03 a | 0.60 ± 0.10 b |
| Proline | 2.94 ± 0.16 a | 2.92 ± 0.03 a |
| Tyrosine | 0.77 ± 0.03 b | 1.20 ± 0.12 a |
| Serine | 1.45 ± 0.02 b | 1.91 ± 0.09 a |
| Non-essential amino acid | 22.24 a | 27.61 b |
| Lysine | 2.00 ± 0.05 a | 1.86 ± 0.08 a |
| Isoleucine | 1.20 ± 0.08 b | 1.44 ± 0.24 a |
| Methionine | 0.70 ± 0.10 a | 0.72 ± 0.11 a |
| Threonine | 1.40 ± 0.02 b | 1.93 ± 0.10 a |
| Valine | 1.45 ± 0.07 a | 1.71 ± 0.10 a |
| Leucine | 1.67 ± 0.06 b | 2.01 ± 0.21 a |
| Phenylalanine | 2.10 ± 0.28 a | 2.17 ± 0.08 a |
| Essential amino acid | 10.52 a | 11.84 b |
| Groups | Latency Time (min) | Duration Time (min) | Blood Alcohol Content (μg/mL) |
|---|---|---|---|
| Control group | - | - | - |
| Model group | 13.11 ± 3.85 a | 239.00 ± 74.56 a | 19.33 ± 2.22 a |
| Positive group | 28.07 ± 5.15 b | 149.91 ± 5.38 b | 13.80 ± 1.51 b |
| SC group | 14.58 ± 5.05 a | 237.25 ± 48.04 a | 15.37 ± 3.78 a |
| L-FSC group | 16.01 ± 3.71 a | 208.44 ± 58.59 a | 14.13 ± 1.93 b |
| H-FSC group | 23.61 ± 6.67 b | 169.11 ± 18.18 b | 13.53 ± 2.39 b |
| Groups | Liver Index (%) | TG (mmol/g) | ALT (U/mL) | AST (U/mL) |
|---|---|---|---|---|
| Control group | 4.46 ± 0.87 a | 0.049 ± 0.012 a | 0.699 ± 0.227 a | 2.625 ± 0.152 a |
| Model group | 4.97 ± 0.45 a | 0.087 ± 0.029 b | 1.600 ± 0.435 b | 3.918 ± 0.357 b |
| Positive group | 4.68 ± 0.37 a | 0.066 ± 0.010 b | 1.392 ± 0.337 b | 4.059 ± 0.450 b |
| SC group | 4.90 ± 0.29 a | 0.072 ± 0.017 b | 0.901 ± 0.132 a | 2.692 ± 0.127 a |
| L-FSC group | 4.84 ± 0.41 a | 0.076 ± 0.024 b | 0.621 ± 0.267 a | 2.713 ± 0.126 a |
| H-FSC group | 4.70 ± 0.46 a | 0.069 ± 0.008 b | 0.899 ± 0.209 a | 2.562 ± 0.238 a |
Disclaimer/Publisher’s Note: The statements, opinions and data contained in all publications are solely those of the individual author(s) and contributor(s) and not of MDPI and/or the editor(s). MDPI and/or the editor(s) disclaim responsibility for any injury to people or property resulting from any ideas, methods, instructions or products referred to in the content. |
© 2024 by the authors. Licensee MDPI, Basel, Switzerland. This article is an open access article distributed under the terms and conditions of the Creative Commons Attribution (CC BY) license (https://creativecommons.org/licenses/by/4.0/).
Share and Cite
Gu, X.; Zhao, R.; Li, H.; Dong, X.; Meng, M.; Li, T.; Zhao, Q.; Li, Y. Patterns of the Nutrients and Metabolites in Apostichopus japonicus Fermented by Bacillus natto and Their Ability to Alleviate Acute Alcohol Intoxication. Foods 2024, 13, 262. https://doi.org/10.3390/foods13020262
Gu X, Zhao R, Li H, Dong X, Meng M, Li T, Zhao Q, Li Y. Patterns of the Nutrients and Metabolites in Apostichopus japonicus Fermented by Bacillus natto and Their Ability to Alleviate Acute Alcohol Intoxication. Foods. 2024; 13(2):262. https://doi.org/10.3390/foods13020262
Chicago/Turabian StyleGu, Xingyu, Ran Zhao, Haiman Li, Xinyu Dong, Meishan Meng, Tingting Li, Qiancheng Zhao, and Ying Li. 2024. "Patterns of the Nutrients and Metabolites in Apostichopus japonicus Fermented by Bacillus natto and Their Ability to Alleviate Acute Alcohol Intoxication" Foods 13, no. 2: 262. https://doi.org/10.3390/foods13020262
APA StyleGu, X., Zhao, R., Li, H., Dong, X., Meng, M., Li, T., Zhao, Q., & Li, Y. (2024). Patterns of the Nutrients and Metabolites in Apostichopus japonicus Fermented by Bacillus natto and Their Ability to Alleviate Acute Alcohol Intoxication. Foods, 13(2), 262. https://doi.org/10.3390/foods13020262

