Effects of Steaming on Chemical Composition of Different Varieties of Purple-Fleshed Sweetpotato
Abstract
1. Introduction
2. Materials and Methods
2.1. Chemicals and Reagents
2.2. Plant Material
2.3. Cooking Methods and Sample Preparation
2.4. Determination of Color Characteristics of Purple-Fleshed Sweetpotato
2.5. Determination of Total Anthocyanin Content
2.6. Determination of Total Starch and Amylose
2.7. Determination of Soluble Sugar Content
2.8. Determination of Pasting Properties
2.9. Sensory Evaluation Analysis
2.10. Determination of Volatile Organic Compounds (VOCs) by GC-MS
2.11. Relative Odor Activity Value (rOAV) Analysis
2.12. Statistical Analysis and Visualization
3. Results and Discussion
3.1. Phenotypic Investigation
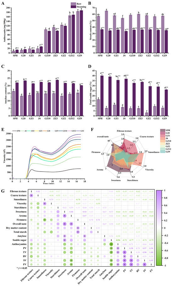
3.2. Total Anthocyanin Content
3.3. Starch and Soluble Sugar Content
3.4. Pasting Properties
3.5. Sensory Evaluation
3.6. Correlation Network Analysis of Starch, Amylose, Soluble Sugar, Pasting Properties and Sensory Evaluation of PFSPs
3.7. Volatile Metabolites Profiles
3.8. Odor Profiles of PFSPs
4. Conclusions
Supplementary Materials
Author Contributions
Funding
Institutional Review Board Statement
Informed Consent Statement
Data Availability Statement
Conflicts of Interest
References
- Laveriano-Santos, E.P.; Lopez-Yerena, A.; Jaime-Rodriguez, C.; Gonzalez-Coria, J.; Lamuela-Raventos, R.M.; Vallverdu-Queralt, A.; Romanya, J.; Perez, M. Sweet Potato Is Not Simply an Abundant Food Crop: A Comprehensive Review of Its Phytochemical Constituents, Biological Activities, and the Effects of Processing. Antioxidants 2022, 11, 1648. [Google Scholar] [CrossRef]
- FAOSTAT. Statistics Division of Food and Agriculture Organization of the United Nations. 2022. Available online: http://www.fao.org/faostat/en/#data (accessed on 13 September 2024).
- Alam, M.K. A comprehensive review of sweet potato (Ipomoea batatas [L.] Lam): Revisiting the associated health benefits. Trends Food Sci. Technol. 2021, 115, 512–529. [Google Scholar] [CrossRef]
- Przybył, K.; Adamski, F.; Wawrzyniak, J.; Gawrysiak-Witulska, M.; Stangierski, J.; Kmiecik, D. Machine and Deep Learning in the Evaluation of Selected Qualitative Characteristics of Sweet Potatoes Obtained under Different Convective Drying Conditions. Appl. Sci. 2022, 12, 7840. [Google Scholar] [CrossRef]
- de Aguiar Cipriano, P.; Kim, H.; Fang, C.; Paula Venancio, V.; Mertens-Talcott, S.U.; Talcott, S.T. In vitro digestion, absorption and biological activities of acylated anthocyanins from purple sweet potatoes (Ipomoea batatas). Food Chem. 2022, 374, 131076. [Google Scholar] [CrossRef] [PubMed]
- Zhou, Q.; Yue, Z.; Li, Q.; Zhou, R.; Liu, L. Exposure to PbSe Nanoparticles and Male Reproductive Damage in a Rat Model. Environ. Sci. Technol. 2019, 53, 13408–13416. [Google Scholar] [CrossRef] [PubMed]
- Xie, Y.; Bian, X.; Jia, Z.; Ma, P.; Yu, Y.; Zhang, Q.; Liu, S. Development status and prospect of fresh sweetpotato industry in China. Jiangsu J. Agric. Sci. 2022, 38, 1694–1701. [Google Scholar]
- Jiang, X.; Zhang, R.; Yao, Y.; Yang, Y.; Wang, B.; Wang, Z. Effect of cooking methods on metabolites of deep purple-fleshed sweetpotato. Food Chem. 2023, 429, 136931. [Google Scholar] [CrossRef]
- Huang, Y.; Zhou, S.; Zhao, G.; Ye, F. Destabilisation and stabilisation of anthocyanins in purple-fleshed sweet potatoes: A review. Trends Food Sci. Technol. 2021, 116, 1141–1154. [Google Scholar] [CrossRef]
- Liao, M.; Zou, B.; Chen, J.; Yao, Z.; Huang, L.; Luo, Z.; Wang, Z. Effect of domestic cooking methods on the anthocyanins and antioxidant activity of deeply purple-fleshed sweetpotato GZ9. Heliyon 2019, 5, e01515. [Google Scholar] [CrossRef]
- Karim, M.D.; Abuhena, M.; Hossain, M.D.; Billah, M.M. Assessment and comparison of cooking qualities and physio-chemical properties of seven rice varieties in terms of amylose content. Food Phys. 2024, 1, 100014. [Google Scholar] [CrossRef]
- Wei, S.; Lu, G.; Cao, H. Effects of cooking methods on starch and sugar composition of sweetpotato storage roots. PLoS ONE 2017, 12, e0182604. [Google Scholar] [CrossRef] [PubMed]
- Jiang, T.; Mao, Y.; Sui, L.; Yang, N.; Li, S.; Zhu, Z.; Wang, C.; Yin, S.; He, J.; He, Y. Degradation of anthocyanins and polymeric color formation during heat treatment of purple sweet potato extract at different pH. Food Chem. 2019, 274, 460–470. [Google Scholar] [CrossRef]
- Tang, C.; Jiang, B.; Ejaz, I.; Ameen, A.; Zhang, R.; Mo, X.; Wang, Z. High-throughput phenotyping of nutritional quality components in sweet potato roots by near-infrared spectroscopy and chemometrics methods. Food Chem. X 2023, 20, 100916. [Google Scholar] [CrossRef] [PubMed]
- Yao, Y.; Zhang, R.; Jiang, X.; Li, Y.; Tang, C.; Qiao, Y.; Wang, Z. Impact of steam cooking on the chemical profile of table-stock sweetpotatoes with different carotenoids content. Food Chem. X 2024, 22, 101308. [Google Scholar] [CrossRef]
- Tang, Z.; LI, H.; Zhang, A.; Shi, X.; XU, F.; Sun, J. Effect of potassium fertilizer application on main quality traits and starch RVA characters of sweetpotato. Acta Agric. Zhejiangensis 2011, 23, 46–51. [Google Scholar]
- Xie, J.; Wang, L.; Deng, Y.; Yuan, H.; Zhu, J.; Jiang, Y.; Yang, Y. Characterization of the key odorants in floral aroma green tea based on GC-E-Nose, GC-IMS, GC-MS and aroma recombination and investigation of the dynamic changes and aroma formation during processing. Food Chem. 2023, 427, 136641. [Google Scholar] [CrossRef]
- Li, A.; Xiao, R.; He, S.; An, X.; He, Y.; Wang, C.; Yin, S.; Wang, B.; Shi, X.; He, J. Research Advances of Purple Sweet Potato Anthocyanins: Extraction, Identification, Stability, Bioactivity, Application, and Biotransformation. Molecules 2019, 24, 3816. [Google Scholar] [CrossRef]
- Lachman, J.; Hamouz, K.; Musilova, J.; Hejtmankova, K.; Kotikova, Z.; Pazderu, K.; Domkarova, J.; Pivec, V.; Cimr, J. Effect of peeling and three cooking methods on the content of selected phytochemicals in potato tubers with various colour of flesh. Food Chem. 2013, 138, 1189–1197. [Google Scholar] [CrossRef]
- Xu, Y.; Chen, Y.; Cao, Y.; Xia, W.; Jiang, Q. Application of simultaneous combination of microwave and steam cooking to improve nutritional quality of cooked purple sweet potatoes and saving time. Innov. Food Sci. Emerg. Technol. 2016, 36, 303–310. [Google Scholar] [CrossRef]
- Huang, J.; Gan, X.; Xu, R.; Yang, T.; Su, M. Nutrition and Yield of Purple Sweetpotato from Twenty-one Germplasm Source. Fujian J. Agric. Sci. 2021, 26, 215–222. [Google Scholar]
- Kan, L.; Li, Q.; Xie, S.; Hu, J.; Wu, Y.; Ouyang, J. Effect of thermal processing on the physicochemical properties of chestnut starch and textural profile of chestnut kernel. Carbohydr. Polym. 2016, 151, 614–623. [Google Scholar] [CrossRef] [PubMed]
- Nicoletto, C.; Vianello, F.; Sambo, P. Effect of different home-cooking methods on textural and nutritional properties of sweet potato genotypes grown in temperate climate conditions. J. Sci. Food Agric. 2018, 98, 574–581. [Google Scholar] [CrossRef]
- Ge, J.; Chen, X.; Zhang, X.; Dai, Q.; Wei, H. Comparisons of rice taste and starch physicochemical properties in superior and inferior grains of rice with different taste value. Food Res. Int. 2023, 169, 112886. [Google Scholar] [CrossRef]
- Li, X.; Guo, Y.; Chen, L.; Liu, K.; Gong, K. Texture and bio-functional characteristics of a Chinese steamed bread prepared from lotus root powder partially replacing wheat flour. Sci. Rep. 2021, 11, 16338. [Google Scholar] [CrossRef] [PubMed]
- Kim, J.; Ren, C.; Shin, M. Physicochemical properties of starch isolated from eight different varieties of Korean sweet potatoes. Starch Stärke 2013, 65, 923–930. [Google Scholar] [CrossRef]
- Zhu, F.; Wang, S. Physicochemical properties, molecular structure, and uses of sweetpotato starch. Trends Food Sci. Technol. 2014, 36, 68–78. [Google Scholar] [CrossRef]
- Abegunde, O.K.; Mu, T.-H.; Chen, J.-W.; Deng, F.-M. Physicochemical characterization of sweet potato starches popularly used in Chinese starch industry. Food Hydrocoll. 2013, 33, 169–177. [Google Scholar] [CrossRef]
- Waramboi, J.G.; Dennien, S.; Gidley, M.J.; Sopade, P.A. Characterisation of sweetpotato from Papua New Guinea and Australia: Physicochemical, pasting and gelatinisation properties. Food Chem. 2011, 126, 1759–1770. [Google Scholar] [CrossRef]
- Martin, M.; Fitzgerald, M.A. Proteins in Rice Grains Influence Cooking Properties! J. Cereal Sci. 2002, 36, 285–294. [Google Scholar] [CrossRef]
- Liu, W.; Yu, H.; Ren, L.; Pan, W.; Guo, J. Study on the relationship between nutritional ingredient and taste quality of sweetpotato varieties. Sci. Technol. Food Ind. 2014, 35, 91–95. [Google Scholar]
- Yoon, H.; No, J.; Kim, W.; Shin, M. Textural character of sweet potato root of Korean cultivars in relation to chemical constituents and their properties. Food Sci. Biotechnol. 2018, 27, 1627–1637. [Google Scholar] [CrossRef] [PubMed]
- Chi, C.; Li, X.; Zhang, Y.; Chen, L.; Xie, F.; Li, L.; Bai, G. Modulating the in vitro digestibility and predicted glycemic index of rice starch gels by complexation with gallic acid. Food Hydrocoll. 2019, 89, 821–828. [Google Scholar] [CrossRef]
- Zhang, R.; Tang, C.; Jiang, B.; Mo, X.; Wang, Z. Optimization of HS-SPME for GC-MS Analysis and Its Application in Characterization of Volatile Compounds in Sweet Potato. Molecules 2021, 26, 5808. [Google Scholar] [CrossRef] [PubMed]
- Multari, S.; Marsol-Vall, A.; Heponiemi, P.; Suomela, J.-P.; Yang, B. Changes in the volatile profile, fatty acid composition and other markers of lipid oxidation of six different vegetable oils during short-term deep-frying. Food Res. Int. 2019, 122, 318–329. [Google Scholar] [CrossRef] [PubMed]
- Su, X.; Yin, Y. Aroma characterization of regional Cascade and Chinook hops (Humulus lupulus L.). Food Chem. 2021, 364, 130410. [Google Scholar] [CrossRef]
- Metrani, R.; Singh, J.; Jayaprakasha, G.K.; Crosby, K.M.; Jifon, J.L.; Ravishankar, S.; Brierley, P.E.; Leskovar, D.I.; Turini, T.A.; Schultheis, J.; et al. Multi-location evaluation of cantaloupe (Cucumis melo L.) cultivars for their aroma and flavor related volatile composition using a metabolomics approach. Food Chem. Adv. 2023, 2, 100223. [Google Scholar] [CrossRef]
- Luo, X.; Xiao, S.; Ruan, Q.; Gao, Q.; An, Y.; Hu, Y.; Xiong, S. Differences in flavor characteristics of frozen surimi products reheated by microwave, water boiling, steaming, and frying. Food Chem. 2022, 372, 131260. [Google Scholar] [CrossRef]
- Tsai, Y.J.; Lin, L.Y.; Yang, K.M.; Chiang, Y.C.; Chen, M.H.; Chiang, P.Y. Effects of Roasting Sweet Potato (Ipomoea batatas L. Lam.): Quality, Volatile Compound Composition, and Sensory Evaluation. Foods 2021, 10, 2602. [Google Scholar] [CrossRef]
- Tian, Z.; Dong, T.; Wang, S.; Sun, J.; Chen, H.; Zhang, N.; Wang, S. A comprehensive review on botany, chemical composition and the impacts of heat processing and dehydration on the aroma formation of fresh carrot. Food Chem. X 2024, 22, 101201. [Google Scholar] [CrossRef]



| PV (cP) | TV (cP) | BV (cP) | FV (cP) | SV (cP) | Peak Time (min) | PT (°C) | |
|---|---|---|---|---|---|---|---|
| SPH | 720.33 ± 6.11 g | 525.33 ± 5.86 g | 195.00 ± 1.00 f | 786.33 ± 9.29 i | 261.00 ± 3.46 g | 4.84 ± 0.04 f | 79.67 ± 0.49 a |
| G20 | 1909.00 ± 39.05 de | 1518.00 ± 32.23 d | 391.00 ± 9.17 d | 2665.00 ± 58.89 e | 1147.00 ± 27.07 c | 6.07 ± 0.07 a | 77.42 ± 0.49 d |
| GZ1 | 1963.33 ± 74.85 cd | 1464.33 ± 79.22 d | 499.00 ± 6.08 b | 2467.00 ± 98.61 f | 1011.67 ± 19.43 d | 5.20 ± 0.00 e | 76.68 ± 0.43 e |
| J4 | 1195.00 ± 39.00 f | 1009.00 ± 25.00 f | 186.00 ± 14.00 f | 1688.00 ± 45.00 h | 679.00 ± 20.00 f | 5.17 ± 0.03 e | 78.40 ± 0.05 c |
| GZ10 | 2311.33 ± 35.12 b | 1866.67 ± 53.16 b | 444.67 ± 39.70 c | 3050.67 ± 43.75 c | 1184.00 ± 28.93 c | 5.64 ± 0.04 c | 79.45 ± 0.39 a |
| ZZ3 | 1846.00 ± 44.80 e | 1335.33 ± 30.86 e | 510.67 ± 40.56 b | 2297.67 ± 32.59 g | 962.33 ± 20.43 e | 4.89 ± 0.04 f | 78.15 ± 0.48 c |
| GZ2 | 2345.00 ± 85.75 b | 1992.00 ± 62.36 a | 353.00 ± 23.39 d | 3440.67 ± 94.82 a | 1448.66 ± 32.58 a | 5.58 ± 0.04 cd | 79.18 ± 0.06 ab |
| GZ12 | 2501.67 ± 65.31 a | 1928.33 ± 46.23 ab | 573.33 ± 28.10 a | 3234.33 ± 68.72 b | 1306.00 ± 27.84 b | 5.53 ± 0.000 d | 78.68 ± 0.45 bc |
| GZ9 | 2024.00 ± 15.72 c | 1758.67 ± 12.50 c | 265.33 ± 21.08 e | 2929.67 ± 5.13 d | 1171.00 ± 9.64 c | 5.93 ± 0.07 b | 79.20 ± 0.05 ab |
Disclaimer/Publisher’s Note: The statements, opinions and data contained in all publications are solely those of the individual author(s) and contributor(s) and not of MDPI and/or the editor(s). MDPI and/or the editor(s) disclaim responsibility for any injury to people or property resulting from any ideas, methods, instructions or products referred to in the content. |
© 2024 by the authors. Licensee MDPI, Basel, Switzerland. This article is an open access article distributed under the terms and conditions of the Creative Commons Attribution (CC BY) license (https://creativecommons.org/licenses/by/4.0/).
Share and Cite
Jiang, X.; Zhang, R.; Yao, Y.; Tang, C.; Wang, B.; Wang, Z. Effects of Steaming on Chemical Composition of Different Varieties of Purple-Fleshed Sweetpotato. Foods 2024, 13, 3168. https://doi.org/10.3390/foods13193168
Jiang X, Zhang R, Yao Y, Tang C, Wang B, Wang Z. Effects of Steaming on Chemical Composition of Different Varieties of Purple-Fleshed Sweetpotato. Foods. 2024; 13(19):3168. https://doi.org/10.3390/foods13193168
Chicago/Turabian StyleJiang, Xia, Rong Zhang, Yanqiang Yao, Chaochen Tang, Bin Wang, and Zhangying Wang. 2024. "Effects of Steaming on Chemical Composition of Different Varieties of Purple-Fleshed Sweetpotato" Foods 13, no. 19: 3168. https://doi.org/10.3390/foods13193168
APA StyleJiang, X., Zhang, R., Yao, Y., Tang, C., Wang, B., & Wang, Z. (2024). Effects of Steaming on Chemical Composition of Different Varieties of Purple-Fleshed Sweetpotato. Foods, 13(19), 3168. https://doi.org/10.3390/foods13193168

