Changes in the Objective Indices Related to Meat Quality of Porcine Longissimus Dorsi Induced by Different Thawing Methods
Abstract
1. Introduction
2. Materials and Methods
2.1. Ethics Statement
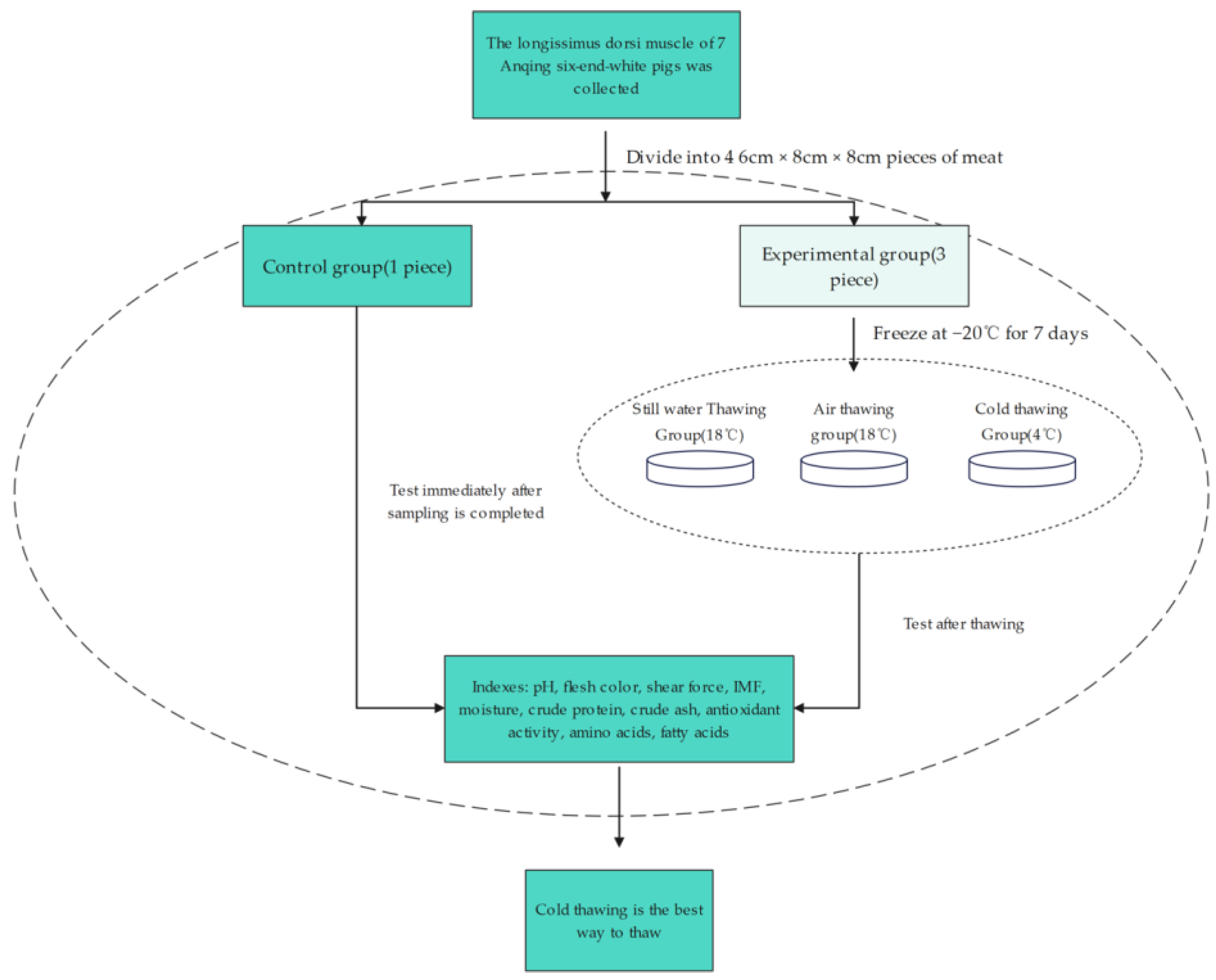
2.2. Experimental Design
2.3. Sample Preparation
2.4. Thawing Method
2.5. Flesh Colorimetry
2.6. pH Measurement
2.7. Determination of Moisture Content
2.8. Shear Force Measurement
2.9. Intramuscular Fat Content
2.10. Determination of Crude Proten Content
2.11. Determination of Muscle Antioxidant Properties
2.12. Determination of Amino Acid Content
2.13. Determination of Fatty Acid Content
2.14. Statistical Analysis
3. Results and Discussion
3.1. pH Value, Color Difference, and Shear Force (N) Difference
3.2. Moisture Content
3.3. Intramuscular Fat (IMF)
3.4. Crude Protein and Crude Ash Content
3.5. Muscle Antioxidant Activity
3.6. Amino Acid Content Determination
3.7. Fatty Acid Content Determination
4. Conclusions
Author Contributions
Funding
Institutional Review Board Statement
Data Availability Statement
Conflicts of Interest
References
- King, N.J.; Whyte, R. Does It Look Cooked? A Review of Factors That Influence Cooked Meat Color. J. Food Sci. 2006, 71, R31–R40. [Google Scholar] [CrossRef]
- Kim, H.W.; Kim, J.H.; Seo, J.K.; Setyabrata, D.; Kim, Y.H.B. Effects of aging/freezing sequence and freezing rate on meat quality and oxidative stability of pork loins. Meat Sci. 2018, 139, 162–170. [Google Scholar] [CrossRef] [PubMed]
- Leygonie, C.; Britz, T.J.; Hoffman, L.C. Impact of freezing and thawing on the quality of meat: Review. Meat Sci. 2012, 91, 93–98. [Google Scholar] [CrossRef] [PubMed]
- Zhang, Y.; Liu, G.; Xie, Q.; Wang, Y.; Yu, J.; Ma, X. A comprehensive review of the principles, key factors, application, and assessment of thawing technologies for muscle foods. Compr. Rev. Food Sci. Food Saf. 2023, 22, 107–134. [Google Scholar] [CrossRef] [PubMed]
- Jia, G.; Sha, K.; Meng, J.; Liu, H. Effect of high voltage electrostatic field treatment on thawing characteristics and post-thawing quality of lightly salted, frozen pork tenderloin. LWT 2019, 99, 268–275. [Google Scholar] [CrossRef]
- Ersoy, B.; Aksan, E.; Ozeren, A. The effect of thawing methods on the quality of eels (Anguilla anguilla). Food Chem. 2008, 111, 377–380. [Google Scholar] [CrossRef]
- Ousegui, A.; LeBail, A.; Havet, M. Numerical modeling of a high pressure thawing process of a biomaterial. AIChE J. 2008, 54, 544–553. [Google Scholar] [CrossRef]
- Manios, S.G.; Skandamis, P.N. Effect of frozen storage, different thawing methods and cooking processes on the survival of Salmonella spp. and Escherichia coli O157:H7 in commercially shaped beef patties. Meat Sci. 2015, 101, 25–32. [Google Scholar] [CrossRef]
- Beauchamp, C.S.; Byelashov, O.; Geornaras, I.; Kendall, P.; Scanga, J.; Belk, K.; Smith, G.; Sofos, J. Fate of Listeria monocytogenes during freezing, thawing and home storage of frankfurters. Food Microbiol. 2010, 27, 144–149. [Google Scholar] [CrossRef]
- Wu, X.-F.; Zhang, M.; Adhikari, B.; Sun, J. Recent developments in novel freezing and thawing technologies applied to foods. Crit. Rev. Food Sci. Nutr. 2017, 57, 3620–3631. [Google Scholar] [CrossRef]
- Yu, H.; Mei, J.; Xie, J. New ultrasonic assisted technology of freezing, cooling and thawing in solid food processing: A review. Ultrason. Sonochem. 2022, 90, 106185. [Google Scholar] [CrossRef] [PubMed]
- Tiersch, T.R.; Yang, H.; Jenkins, J.A.; Dong, Q. Sperm cryopreservation in fish and shellfish. Soc. Reprod. Fertil. Suppl. 2007, 65, 493–508. [Google Scholar] [PubMed]
- Guo, Z.; Ge, X.; Yang, L.; Ma, G.; Ma, J.; Yu, Q.-L.; Han, L. Ultrasound-assisted thawing of frozen white yak meat: Effects on thawing rate, meat quality, nutrients, and microstructure. Ultrason. Sonochem. 2021, 70, 105345. [Google Scholar] [CrossRef] [PubMed]
- Hu, R.; Zhang, M.; Jiang, Q.; Law, C.L. A novel infrared and microwave alternate thawing method for frozen pork: Effect on thawing rate and products quality. Meat Sci. 2023, 198, 109084. [Google Scholar] [CrossRef]
- Cai, L.; Wan, J.; Li, X.; Li, J. Effects of different thawing methods on physicochemical properties and structure of largemouth bass (Micropterus salmoides). J. Food Sci. 2020, 85, 582–591. [Google Scholar] [CrossRef]
- Li, Z.; Warner, R.D.; Ha, M. Rinse and chill®, frozen storage and retail packaging influence the quality of lamb loins. Meat Sci. 2023, 195, 109000. [Google Scholar] [CrossRef]
- Zhu, M.; Li, H.; Xing, Y.; Ma, C.; Peng, Z.; Jiao, L.; Kang, Z.; Zhao, S.; Ma, H. Understanding the influence of fluctuated low-temperature combined with high-humidity thawing on gelling properties of pork myofibrillar proteins. Food Chem. 2023, 404, 134238. [Google Scholar] [CrossRef]
- Zhu, M.; Xing, Y.; Zhang, J.; Li, H.; Kang, Z.; Ma, H.; Zhao, S.; Jiao, L. Low-frequency alternating magnetic field thawing of frozen pork meat: Effects of intensity on quality properties and microstructure of meat and structure of myofibrillar proteins. Meat Sci. 2023, 204, 109241. [Google Scholar] [CrossRef]
- Hu, H.; Wu, C.; Ding, Y.; Zhang, X.; Yang, M.; Wen, A.; Yin, Z. Comparative analysis of meat sensory quality, antioxidant status, growth hormone and orexin between Anqingliubai and Yorkshire pigs. J. Appl. Anim. Res. 2019, 47, 357–361. [Google Scholar] [CrossRef]
- Tu, T.; Wu, W.; Tang, X.; Ge, Q.; Zhan, J. Screening out important substances for distinguishing Chinese indigenous pork and hybrid pork and identifying different pork muscles by analyzing the fatty acid and nucleotide contents. Food Chem. 2021, 350, 129219. [Google Scholar] [CrossRef]
- Bee, G.; Anderson, A.L.; Lonergan, S.M.; Huff-Lonergan, E. Rate and extent of pH decline affect proteolysis of cytoskeletal proteins and water-holding capacity in pork. Meat Sci. 2007, 76, 359–365. [Google Scholar] [CrossRef] [PubMed]
- Ballin, N.Z.; Lametsch, R. Analytical methods for authentication of fresh vs. thawed meat—A review. Meat Sci. 2008, 80, 151–158. [Google Scholar] [CrossRef] [PubMed]
- Shanks, B.C.; Wulf, D.M.; Maddock, R.J. Technical note: The effect of freezing on Warner-Bratzler shear force values of beef longissimus steaks across several postmortem aging periods. J. Anim. Sci. 2002, 80, 2122–2125. [Google Scholar] [CrossRef] [PubMed][Green Version]
- Estevez, M. Protein carbonyls in meat systems: A review. Meat Sci. 2011, 89, 259–279. [Google Scholar] [CrossRef] [PubMed]
- Li, Y.; Wang, J.; Zeng, Q.H.; Wang, L.; Wang, J.J.; Li, S.; Zhu, J.; Zeng, X.A. Novel thawing method of ultrasound-assisted slightly basic electrolyzed water improves the processing quality of frozen shrimp compared with traditional thawing approaches. Ultrason. Sonochem. 2024, 107, 106931. [Google Scholar] [CrossRef]
- Xia, X.; Kong, B.; Liu, J.; Diao, X.; Liu, Q. Influence of different thawing methods on physicochemical changes and protein oxidation of porcine longissimus muscle. LWT-Food Sci. Technol. 2012, 46, 280–286. [Google Scholar] [CrossRef]
- Hou, X.; Zhang, R.; Yang, M.; Niu, N.; Wu, J.; Shu, Z.; Zhang, P.; Shi, L.; Zhao, F.; Wang, L.; et al. Metabolomics and lipidomics profiles related to intramuscular fat content and flavor precursors between Laiwu and Yorkshire pigs. Food Chem. 2023, 404, 134699. [Google Scholar] [CrossRef]
- Gagaoua, M.; Monteils, V.; Picard, B. Data from the Farmgate-to-Meat Continuum Including Omics-Based Biomarkers to Better Understand the Variability of Beef Tenderness: An Integromics Approach. J. Agric. Food Chem. 2018, 66, 13552–13563. [Google Scholar] [CrossRef]
- Zhou, X.; Li, D.; Yin, J.; Ni, J.; Dong, B.; Zhang, J.; Du, M. CLA differently regulates adipogenesis in stromal vascular cells from porcine subcutaneous adipose and skeletal muscle. J. Lipid Res. 2007, 48, 1701–1709. [Google Scholar] [CrossRef]
- Li, Y.; Li, Y.B.; Liu, C.J. Changes in Lipid Oxidation and Fatty Acids in Altay Sheep Fat during a Long Time of Low Temperature Storage. J. Oleo Sci. 2017, 66, 321–327. [Google Scholar] [CrossRef]
- Marcos, B.; Kerry, J.P.; Mullen, A.M. High pressure induced changes on sarcoplasmic protein fraction and quality indicators. Meat Sci. 2010, 85, 115–120. [Google Scholar] [CrossRef] [PubMed]
- Sriket, P.; Benjakul, S.; Visessanguan, W.; Kijroongrojana, K. Comparative studies on the effect of the freeze–thawing process on the physicochemical properties and microstructures of black tiger shrimp (Penaeus monodon) and white shrimp (Penaeus vannamei) muscle. Food Chem. 2007, 104, 113–121. [Google Scholar] [CrossRef]
- Huff-Lonergan, E.; Parrish, F.C., Jr.; Robson, R.M. Effects of postmortem aging time, animal age, and sex on degradation of titin and nebulin in bovine longissimus muscle. J. Anim. Sci. 1995, 73, 1064–1073. [Google Scholar] [CrossRef] [PubMed]
- Orkusz, A.; Haraf, G.; Okruszek, A.; Werenska-Sudnik, M. Lipid oxidation and color changes of goose meat stored under vacuum and modified atmosphere conditions. Poult. Sci. 2017, 96, 731–737. [Google Scholar] [CrossRef] [PubMed]
- Ma, X.; Yu, M.; Liu, Z.; Deng, D.; Cui, Y.; Tian, Z.; Wang, G. Effect of amino acids and their derivatives on meat quality of finishing pigs. J. Food Sci. Technol. 2020, 57, 404–412. [Google Scholar] [CrossRef] [PubMed]
- Maeda, K.; Yamamoto, F.; Toyoshi, M.; Irie, M. Effects of dietary lysine/protein ratio and fat levels on growth performance and meat quality of finishing pigs. Anim. Sci. J. 2014, 85, 427–434. [Google Scholar] [CrossRef]
- Madeira, M.S.; Costa, P.; Alfaia, C.M.; Lopes, P.A.; Bessa, R.J.; Lemos, J.P.; Prates, J.A. The increased intramuscular fat promoted by dietary lysine restriction in lean but not in fatty pig genotypes improves pork sensory attributes. J. Anim. Sci. 2013, 91, 3177–3187. [Google Scholar] [CrossRef]
- Hodson, L.; Skeaff, C.M.; Chisholm, W.A. The effect of replacing dietary saturated fat with polyunsaturated or monounsaturated fat on plasma lipids in free-living young adults. Eur. J. Clin. Nutr. 2001, 55, 908–915. [Google Scholar] [CrossRef]
- Wood, J.D.; Enser, M. Factors influencing fatty acids in meat and the role of antioxidants in improving meat quality. Br. J. Nutr. 1997, 78 (Suppl. S1), S49–S60. [Google Scholar] [CrossRef]
- Wang, L.; Zhang, S.; Huang, Y.; You, W.; Zhou, Y.; Chen, W.; Sun, Y.; Yi, W.; Sun, H.; Xie, J.; et al. CLA improves the lipo-nutritional quality of pork and regulates the gut microbiota in Heigai pigs. Food Funct. 2022, 13, 12093–12104. [Google Scholar] [CrossRef]

| Index Measurement | Control Group | Cold Thawing | Air Thawing | Still Water Thawing |
|---|---|---|---|---|
| Thawing time (h) | 0 | 2.5 | 1.5 | 0.5 |
| pH value | 6.43 ± 0.13 a | 5.82 ± 0.06 b | 5.69 ± 0.12 d | 5.79 ± 0.12 c |
| Shear force (N) | 38.38 ± 1.71 a | 27.93 ± 1.69 b | 21.09 ± 2.49 c | 15.44 ± 1.13 d |
| L* | 41.76 ± 1.13 c | 48.07 ± 1.45 b | 42.97 ± 0.28 c | 51.39 ± 1.90 a |
| a* | 8.76 ± 0.50 d | 9.45 ± 0.16 c | 10.22 ± 1.02 b | 11.28 ± 0.25 a |
| b* | 8.20 ± 0.79 d | 8.38 ± 0.40 c | 8.90 ± 0.87 a | 8.51 ± 0.86 b |
| Index Measurement | Control Group | Cold Thawing | Air Thawing | Still Water Thawing |
|---|---|---|---|---|
| Moisture content (%) | 72.55 ± 0.62 a | 70.73 ± 0.78 b | 69.55 ± 0.99 c | 71.38 ± 1.12 a |
| Intramuscular fat (%) | 3.58 ± 0.32 a | 3.48 ± 0.13 a | 2.75 ± 0.20 c | 3.02 ± 0.05 b |
| Crude protein (%) | 24.66 ± 0.37 a | 23.29 ± 0.24 b | 22.58 ± 0.12 c | 21.72 ± 0.25 d |
| Crude ash (%) | 1.17 ± 0.03 | 1.15 ± 0.03 | 1.14 ± 0.06 | 1.16 ± 0.05 |
| Index Measurement | Control Group | Cold Thawing | Air Thawing | Still Water Thawing |
|---|---|---|---|---|
| T-SOD (U/mg protein) | 268.64 ± 19.6 a | 223.02 ± 14.54 b | 185.00 ± 3.30 c | 167.72 ± 8.88 d |
| MDA (U/mg protein) | 1.22 ± 0.15 c | 1.24 ± 0.02 c | 1.84 ± 0.04 a | 1.74 ± 0.11 b |
| T-AOC (mmol/g) | 0.02 ± 0.003 a | 0.016 ± 0.001 b | 0.014 ± 0.001 c | 0.013 ± 0.001 c |
| Amino Acid Species | Still Water Thawing | Cold Thawing | Air Thawing | Contrast |
|---|---|---|---|---|
| Aspartate Asp | 7.00 ± 0.44 b | 8.27 ± 0.83 a | 7.24 ± 0.41 b | 8.59 ± 0.40 a |
| Threonine Thr | 3.57 ± 0.22 b | 4.25 ± 0.44 a | 3.17 ± 0.21 b | 4.38 ± 0.18 a |
| Serine Ser | 3.04 ± 0.19 b | 3.62 ± 0.37 a | 3.17 ± 0.18 b | 3.75 ± 0.17 a |
| Glutamic acid Glu | 11.56 ± 0.74 b | 13.7 ± 1.37 a | 11.82 ± 0.71 b | 14.05 ± 0.57 a |
| Glycine Gly | 3.06 ± 0.18 b | 3.64 ± 0.34 a | 3.15 ± 0.17 b | 3.77 ± 0.20 a |
| Alanine Ala | 4.23 ± 0.26 b | 5.03 ± 0.51 b | 4.41 ± 0.26 b | 5.22 ± 0.23 a |
| valine | 0.50 ± 0.05 b | 0.60 ± 0.05 a | 0.57 ± 0.07 ab | 0.66 ± 0.05 a |
| Methionine Met | 3.13 ± 0.20 b | 3.72 ± 0.37 a | 3.28 ± 0.19 b | 3.85 ± 0.17 a |
| Isoleucine Ile | 2.05 ± 0.14 b | 2.44 ± 0.25 a | 2.08 ± 0.10 b | 2.51 ± 0.13 a |
| Leucine Leu | 3.12 ± 0.2 b | 3.71 ± 0.37 a | 3.25 ± 0.18 b | 3.82 ± 0.17 a |
| Tyrosine Tyr | 6.48 ± 0.41 b | 7.70 ± 0.79 a | 6.72 ± 0.39 b | 7.95 ± 0.35 a |
| Phenylalanine Phe | 2.90 ± 0.19 b | 3.46 ± 0.37 a | 3.02 ± 0.18 b | 3.57 ± 0.15 a |
| Lysine Lys | 3.12 ± 0.19 b | 3.68 ± 0.37 a | 3.21 ± 0.19 b | 3.79 ± 0.15 a |
| Histidine His | 8.40 ± 0.46 c | 9.94 ± 0.93 ab | 9.12 ± 0.88 bc | 10.56 ± 0.53 a |
| Arginine Arg | 3.28 ± 0.18 b | 3.85 ± 0.35 a | 3.41 ± 0.22 b | 3.99 ± 0.30 a |
| Proline pro | 4.74 ± 0.31 b | 5.66 ± 0.57 a | 4.90 ± 0.29 b | 5.86 ± 0.19 a |
| Umami amino acid DAA | 2.82 ± 0.17 b | 3.29 ± 0.33 a | 2.85 ± 0.16 b | 3.40 ± 0.14 a |
| Essential amino acid EAA | 29.86 ± 1.83 c | 35.44 ± 3.2 a | 31.38 ± 1.73 b | 36.86 ± 1.55 a |
| Total amino acid TAA | 72.99 ± 4.48 b | 86.64 ± 7.81 a | 75.92 ± 3.91 b | 89.72 ± 3.75 a |
| Umami amino acid ratio | 57.58 ± 3.54 b | 68.36 ± 6.17 a | 59.92 ± 3.14 b | 70.81 ± 2.87 a |
| Fatty Acid Type | Control Group | Cold Thawing | Still Water Thawing | Air Thawing |
|---|---|---|---|---|
| Undecanoic acid | 0.021 ± 0.002 | 0.022 ± 0.001 | 0.020 ± 0.003 | 0.020 ± 0.003 |
| Myristate | 0.045 ± 0.006 | 0.046 ± 0.002 | 0.047 ± 0.002 | 0.046 ± 0.001 |
| Palmitic acid | 0.340 ± 0.027 b | 0.320 ± 0.008 b | 0.387 ± 0.008 a | 0.370 ± 0.027 a |
| Palmitoleic acid | 0.154 ± 0.021 b | 0.225 ± 0.018 a | 0.221 ± 0.024 a | 0.179 ± 0.019 b |
| Heptadecanoic acid | 0.022 ± 0.003 | 0.022 ± 0.004 | 0.021 ± 0.001 | 0.021 ± 0.004 |
| Stearic acid | 0.227 ± 0.006 a | 0.204 ± 0.007 b | 0.197 ± 0.007 bc | 0.186 ± 0.004 c |
| Oleic acid | 0.523 ± 0.020 b | 0.574 ± 0.014 a | 0.602 ± 0.015 a | 0.588 ± 0.016 a |
| Linoleic acid | 0.331 ± 0.020 a | 0.280 ± 0.020 b | 0.277 ± 0.022 b | 0.268 ± 0.012 b |
| Arachidic acid | 0.048 ± 0.004 a | 0.038 ± 0.001 b | 0.035 ± 0.002 bc | 0.033 ± 0.002 c |
| Arachidonic acid | 0.051 ± 0.002 | 0.049 ± 0.003 | 0.048 ± 0.001 | 0.048 ± 0.002 |
| Saturated fatty acid, SFA | 0.703 ± 0.017 a | 0.652 ± 0.019 b | 0.708 ± 0.010 a | 0.676 ± 0.036 ab |
| Monounsaturated fatty acid, MUFA | 0.677 ± 0.025 c | 0.8 ± 0.012 ab | 0.823 ± 0.026 a | 0.767 ± 0.027 b |
| Polyunsaturated fatty acid, PUFA | 0.382 ± 0.022 a | 0.329 ± 0.020 b | 0.326 ± 0.023 b | 0.317 ± 0.010 b |
| PUFA/SFA | 0.54 | 0.50 | 0.46 | 0.46 |
Disclaimer/Publisher’s Note: The statements, opinions and data contained in all publications are solely those of the individual author(s) and contributor(s) and not of MDPI and/or the editor(s). MDPI and/or the editor(s) disclaim responsibility for any injury to people or property resulting from any ideas, methods, instructions or products referred to in the content. |
© 2024 by the authors. Licensee MDPI, Basel, Switzerland. This article is an open access article distributed under the terms and conditions of the Creative Commons Attribution (CC BY) license (https://creativecommons.org/licenses/by/4.0/).
Share and Cite
Zheng, X.; Wang, B.; Shi, L.; Wang, Z.; Zheng, F.; Xiong, Y.; Li, F.; Ding, Y.; Zhang, X.; Yin, Z. Changes in the Objective Indices Related to Meat Quality of Porcine Longissimus Dorsi Induced by Different Thawing Methods. Foods 2024, 13, 3159. https://doi.org/10.3390/foods13193159
Zheng X, Wang B, Shi L, Wang Z, Zheng F, Xiong Y, Li F, Ding Y, Zhang X, Yin Z. Changes in the Objective Indices Related to Meat Quality of Porcine Longissimus Dorsi Induced by Different Thawing Methods. Foods. 2024; 13(19):3159. https://doi.org/10.3390/foods13193159
Chicago/Turabian StyleZheng, Xianrui, Bo Wang, Lisha Shi, Ziyang Wang, Fangyuan Zheng, Yunjiang Xiong, Feiyan Li, Yueyun Ding, Xiaodong Zhang, and Zongjun Yin. 2024. "Changes in the Objective Indices Related to Meat Quality of Porcine Longissimus Dorsi Induced by Different Thawing Methods" Foods 13, no. 19: 3159. https://doi.org/10.3390/foods13193159
APA StyleZheng, X., Wang, B., Shi, L., Wang, Z., Zheng, F., Xiong, Y., Li, F., Ding, Y., Zhang, X., & Yin, Z. (2024). Changes in the Objective Indices Related to Meat Quality of Porcine Longissimus Dorsi Induced by Different Thawing Methods. Foods, 13(19), 3159. https://doi.org/10.3390/foods13193159

