Next Article in Journal
Validation of an Optical Technology for the Determination of pH in Milk during Yogurt Manufacture
Next Article in Special Issue
Genome Sequencing of Three Pathogenic Fungi Provides Insights into the Evolution and Pathogenic Mechanisms of the Cobweb Disease on Cultivated Mushrooms
Previous Article in Journal
Green Ultrasound-Assisted Extraction of Bioactive Compounds from Cumari-Do-Pará Peppers (Capsicum chinense Jacq.) Employing Vegetable Oils as Solvents
 
 
Font Type:
Arial Georgia Verdana
Font Size:
Aa Aa Aa
Line Spacing:
Column Width:
Background:
Article

Effect of Flammulina velutipes Soluble Dietary Fiber on Dough Processing Characteristics and Micro-Fermented Dried Noodles Quality Properties

1
Institute of Agro-Food Science and Technology, Shandong Academy of Agricultural Sciences, Jinan 250100, China
2
Department of Life Science and Food Engineering, Hebei University of Engineering, Handan 056200, China
*
Author to whom correspondence should be addressed.
These authors contributed equally to this work.
Foods 2024, 13(17), 2764; https://doi.org/10.3390/foods13172764
Submission received: 18 July 2024 / Revised: 12 August 2024 / Accepted: 27 August 2024 / Published: 30 August 2024

Abstract

Our research focused on the integration of Flammulina velutipes soluble dietary fiber (Fv-SDF) into wheat flour during the production of dried noodles, delving into the impact of different addition ratios of Fv-SDF on both dough processing characteristics and the quality of the micro-fermented dried noodles. The viscometric and thermodynamic analyses revealed that Fv-SDF notably improved the thermal stability of the mix powder, reduced viscosity, and delayed starch aging. Additionally, Fv-SDF elevated the gelatinization temperature and enthalpy value of the blend. Farinograph Properties and dynamic rheology properties further indicated that Fv-SDF improved dough formation time, stability time, powder quality index, and viscoelasticity. Notably, at a 10% Fv-SDF addition, the noodles achieved the highest sensory score (92) and water absorption rate (148%), while maintaining a lower dry matter loss rate (5.2%) and optimal cooking time (142 s). Gas chromatography-ion mobility spectrometry (GC-IMS) analysis showed that 67 volatile substances were detected, and the contents of furfural, 1-hydroxy-2-acetone, propionic acid, and 3-methylbutyraldehyde were higher in the Fv-SDF 10% group. These 10% Fv-SDF micro-fermented noodles were not only nutritionally enhanced, but also had a unique flavor. This study provides a valuable theoretical basis for the industrial application of F. velutipes and the development of high-quality dried noodles rich in Fv-SDF.

1. Introduction

Flammulina velutipes is known as enoki mushroom, golden mushroom, belonging to Basidiomycotina, Agaricales, Tricholomataceae, and Flammulina [1]. It is cultivated at large scales in East Asia, especially China, Japan, Vietnam and Korea [2]. F. velutipes is also one of the major edible mushrooms employed in factory cultivation, and it has medicinal, edible, and ornamental value, with immeasurable commercial potential [3]. F. velutipes contains many healthy nutrients, including dietary fiber, vitamins, minerals, organic acids, and other biologically active components [4]. The contents of polysaccharides and peptides in F. velutipes are 7% and 15%, respectively [5]. There is a wide range of biological as well as pharmacological activities associated with these compounds, such as antifungal, anticancer, anti-tumor, anti-inflammatory, and antioxidant properties [6]. Dietary fiber (DF) is one of the main nutritional components of F. velutipes, accounting for 32% of dry F. velutipes body [7]. Compared with the polysaccharides and peptides in F. velutipes, the rich content of DF is rarely mentioned and has not been effectively utilized.
The term DF refers to indigestible carbohydrates and lignin, which could be categorized as plant dietary fiber, animal dietary fiber, algae dietary fiber, or microbial dietary fiber [8]. According to the amount of water they can saturate, DF is commonly classified as insoluble (IDF) or soluble (SDF) [9]. IDF is principally composed of cellulose, lignin, and insoluble hemicellulose, while SDF is composed of soluble hemicellulose, pectin, gum, and oligosaccharides [10]. DF is a nonnutritive component of food, and several health benefits have been associated with DF. Studies have shown that DF can effectively inhibit the absorption of cholesterol in the digestive tract, prevent it from entering the bloodstream, and effectively prevent cardiovascular and cerebrovascular diseases caused by arteriosclerosis [11]. DF has good water and fat solubility and can combine with sugars and oils in the intestine to reduce the absorption of sugars and oils in the intestine [12]. It has been suggested that DF consumption could contribute to diabetes prevention by increasing satiety, reducing nutrient absorption, and decreasing weight [13]. In addition, DF also has a certain role in reducing the incidence of colon cancer, and breast cancer [14]. On the other hand, SDF has a broad application prospect as a food additive, stabilizer, gelling agent, and thickener in food processing based on its advantages of water retention, oil retention, and structural characteristics [10]. Moreover, the addition of SDF can extend the shelf life of fat-rich foods by increasing the antioxidant capacity of the emulsion [15]. The SDF of F. velutipes (Fv-SDF) is mainly composed of glucose, hemicellulose, dextran, pectin, oligosaccharides, etc, and the application of Fv-SDF in food processing has been rarely studied.
In the past few decades, people have been blindly pursuing fine grains, and many nutrients of traditional wheat flour have been seriously lost under various fine processing, especially dietary fiber [16]. The loss of nutrients is directly related to the eating quality and nutrition of flour products. SDF has high gelation, can be used as an emulsifier, and is easy to combine with food systems [17]. SDF is filled between the protein matrix and starch granules in the form of a binder. Although DF content in wheat flour is only 10–15%, it greatly influences the quality and taste of flour products [18]. Dried noodles are the staple food of many Asian countries and are one of the most produced and consumed flour products in China [19]. Considering the deep processing of grain and the sub-health of people, the importance of DF in grain processing and diet is highlighted [20]. At present, most of the research focuses on the influence of grain DF on the quality characteristics of ordinary dried noodles, while research on the influence of fruit and vegetable DF on the quality of micro-fermented dried noodles is rare. In recent years, micro-fermented dried noodles are one of the most popular high-quality dried noodles in the market, with a smooth appearance without depressions, and many fine holes in the internal structure [21]. The main advantages of micro-fermented dried noodles are enhanced nutritional value, improved digestion and absorption, rich taste, and easy digestion. Micro-fermentation technology, with its unique production technology, not only retains the advantages of traditional noodles but also significantly improves the flavor and texture of fermentation. Micro-fermented dried noodles have great development potential in the dried noodles market because of their good taste and suitability for both young and old people. However, no studies have been done to improve the quality of dried noodles by both adding Fv-SDF and applying micro-fermentation technology.
In this study, the effects of different doses of Fv-SDF on dough processing characteristics and the cooking characteristics of micro-fermented dried noodles were investigated. The application of Fv-SDF in food processing extended the edible mushroom industry chain and promoted the development of the edible mushroom industry, which was of great significance for the development of the edible mushroom processing industry. Fv-SDF micro-fermented dried noodles not only satisfied consumers’ demand for nutritionally fortified foods but also enriched the varieties of dried noodles, which laid a foundation for developing dried noodles with more nutritional and health care functions and provided a reference for the application of edible fungi in food.

2. Materials and Methods

2.1. Preparation of Mixed Flour Dough and Fv-SDF Micro-Fermented Dried Noodles

The Fv-SDF was extracted from F. valutipes by ultrasound-assisted subcritical water extraction following the method of Yan et al. [22]. The noodles of Ginindza et al. [23] were adopted and improved. The mixed system of Fv-SDF and wheat flour (Jinlongyu Grains and Oils Food Co., Shanghai, China) was prepared by adding Fv-SDF to wheat flour at the proportions of 0%, 5.0%, 7.5%, 10.0%, 12.5%, and 15.0%, and mixing them evenly. Then, 1.0% salt, 1.2% yeast, and 35 mL distilled water were added in proportion. The mixture was mixed evenly, placed into a bread maker (EGBM010 bread machine, Electrolux Electric Co., Ltd., Shanghai, China), and stirred for 10 min. After the dough was mixed, it was kneaded by hand, and then put in the fermentation chamber (6D Fermentation chamber, Deer Ma Appliances, Foshan, China) for 9 min. The noodles were made with a noodle maker. The noodles were dried in a 40 °C blast drying oven (GZX-9240MBE Electric Blast Drying Oven, Shanghai, China) for 4 h to prepare Fv-SDF micro-fermented dried noodles.

2.2. Differential Scanning Calorimeter Analysis

DSC (DSC-250, TA Instruments-Waters, New Castle, NC, USA) was used to determine the thermodynamic properties of the mix powder [24]. The solution of the 4.0 mg sample (mix powder:water = 5 g:10 mL) was placed in a crucible and stored overnight at 4 °C to make the sample fully expand. During the measurement, the sample was heated from 25 °C to 100 °C at the speed of 10 °C/min. The samples were measured three times to obtain thermodynamic parameters. The thermodynamic parameters included initial gelatinization temperature (T0/°C), peak temperature (Tp/°C), terminating gelatinization temperature (Tc/°C), and gelatinization enthalpy (ΔH, W/g).

2.3. Rapid Analysis of Viscosity

The gelatinization properties of the mixture were measured by RVA [25]. Then, 3 g of Fv-SDF complex and wheat flour were weighed and 25 mL of distilled water was added to make the total weight 28 g. Then, it was put into a rapid viscosity analyzer (RVA-Tec Master, Perten, Australia) for testing. The gelatinization properties included peak viscosity (cp) trough viscosity (cp), breakdown value (cp), final viscosity (cp), setback value (cp) peak time (min), and pasting temperature (°C).

2.4. Determination of Farinograph Properties

Farinograph (Micro-dough LAB, Sweden porton corp, Stockholm, Sweden) was used to measure the farinograph properties of the mixture, following the method of Zhang et al. [26] with slight modifications. The mixed system of Fv-SDF wheat flour was prepared by adding Fv-SDF to wheat flour at the ratios of 0%, 5.0%, 7.5%, 10.0%, 12.5%, and 15.0%. An amount of 50 g of the powder mixture was placed in the farinograph and the rotation speed was set at 61~65 r/min. The farinograph properties included consistency (FU), water absorption (%), dough development time (min), stability time (min), weakening degree (FU), and flour quality index (mm).

2.5. Determination of the Dynamic Rheology Properties

The dynamic rheology properties were measured according to Huang et al. [12,27] with slight modifications. Then, 4 g of Fv-SDF micro-fermented dough (mix powder:water = 100:40) was put in a rheometer (HR 20 Rheometer, TA Instruments, Waters Corporation, Milford, MA, USA) to determine its storage modulus (G′), loss modulus (G″) and loss tangent (tanδ). The frequency scanning was 0.1~500%, and the testing temperature was 25 °C.

2.6. Apparent Color Detection of Dried Noodles

The effect of the addition of Fv-SDF on the chromaticity value of micro-fermented dried noodles was measured by a portable precision colorimeter (CR-400, Konica Minolta, Tokyo, Japan) [28]. The CIE-Lab color space represents the color characteristics of noodles, with the L* value representing whiteness, the a* value representing red-greenness, and the b* value representing yellow-blue intensity. The probe of the colorimeter measured the samples of micro-fermented noodles and recorded the values of L*, a*, and b*. Each sample was tested 3 times, and the average value of the 3 tests was the final result.

2.7. Determination of the Best Cooking Time for Dried Noodles

The method of Noonim et al. [29] was used and improved. 10 g noodles were boiled in 500 mL of water for 1 min, and then a noodle was taken out every 15 s. The best cooking time for noodles is when the white starch core of the noodles disappears.

2.8. Determination of the Cooking Characteristics of Dried Noodles

The cooking characteristics of micro-fermented dried noodles were determined according to the method of Wang et al. [30] with slight modifications. 20 g of Fv-SDF micro-fermented dried noodles were put into 1 L of boiling water and cooked at the best cooking time. The water absorption and cooking loss rate of the noodles were calculated according to the following Formulas (1) and (2), respectively.
Water   absorption = m 2 m 1 m 1 × 100 %
Cooking   loss = m 1 m 3 m 1 × 100 %
where m1 is the dry weight/g of Fv-SDF micro-fermented dried noodles; m2 is the cooked mass/g of Fv-SDF micro-fermented dried noodles; m3 is the dry weight/g of Fv-SDF micro-fermented dried noodles after cooking.

2.9. Determination of Sensory Evaluation of Dried Noodles

According to the method proposed by Yeoh et al. [31], the sensory evaluation of Fv-SDF micro-fermented dried noodles was determined. Six men and six women were selected for sensory evaluation of the noodles, and the scoring criteria are shown in Table S1. Twelve healthy panelists (6 females and 6 males, 20–28 years of age) were recruited from the Institute of Agro-Food Sciences and Technology, Shandong Academy of Agricultural Sciences (Jinan, China). Before the sensory test, these 12 members needed to undergo a week-long systematic sensory evaluation training according to the GB/T 16291.1-2012 standard [32]. All sensory tests were conducted in an air-conditioned room (22 °C) with separate compartments. We adhered to the ethical principles of sensory research at the Agro-Food Sciences and Technology, Shandong Academy of Agricultural Sciences. These principles were reviewed by the Research Ethics Committee at the Institute of Agro-Food Sciences and Technology, Shandong Academy of Agricultural Sciences (Statement 11/2023). Before participating in this study, each participant provided written informed consent.

2.10. Determination of Flavor Compounds of Dried Noodles

According to the descriptive analysis method of Hou et al. [32], the flavor substances of Fv-SDF micro-fermented dried noodles were determined. The volatile compounds were analyzed by chromatography ion mobility spectrometry (GC-IMS) instrument (Gesellschaftfür Analytische Sensorsysteme mbH (G.A.S.), Dortmund, Germany). An amount of 3 g sample was put in a 20 mL headspace bottle, incubated at 80 °C for 15 min, and then driven by N2 into the chromatographic column for detection. The NIST (2020) and IMS databases (0.4.07) in the instrument software were used for a qualitative analysis of volatile compounds [33].

2.11. Data Analysis

The test results were repeated at least 3 times, and the final results were shown as mean ± standard deviation (SD). SPSS 24.0 (SPSS Inc., Chicago, IL, USA) was used for one-way ANOVA, the Duncan method was used for differences between groups, and p < 0.05 showed significant differences.

3. Results and Discussion

3.1. Effect of Fv-SDF Addition on Thermodynamic Properties of Wheat Starch

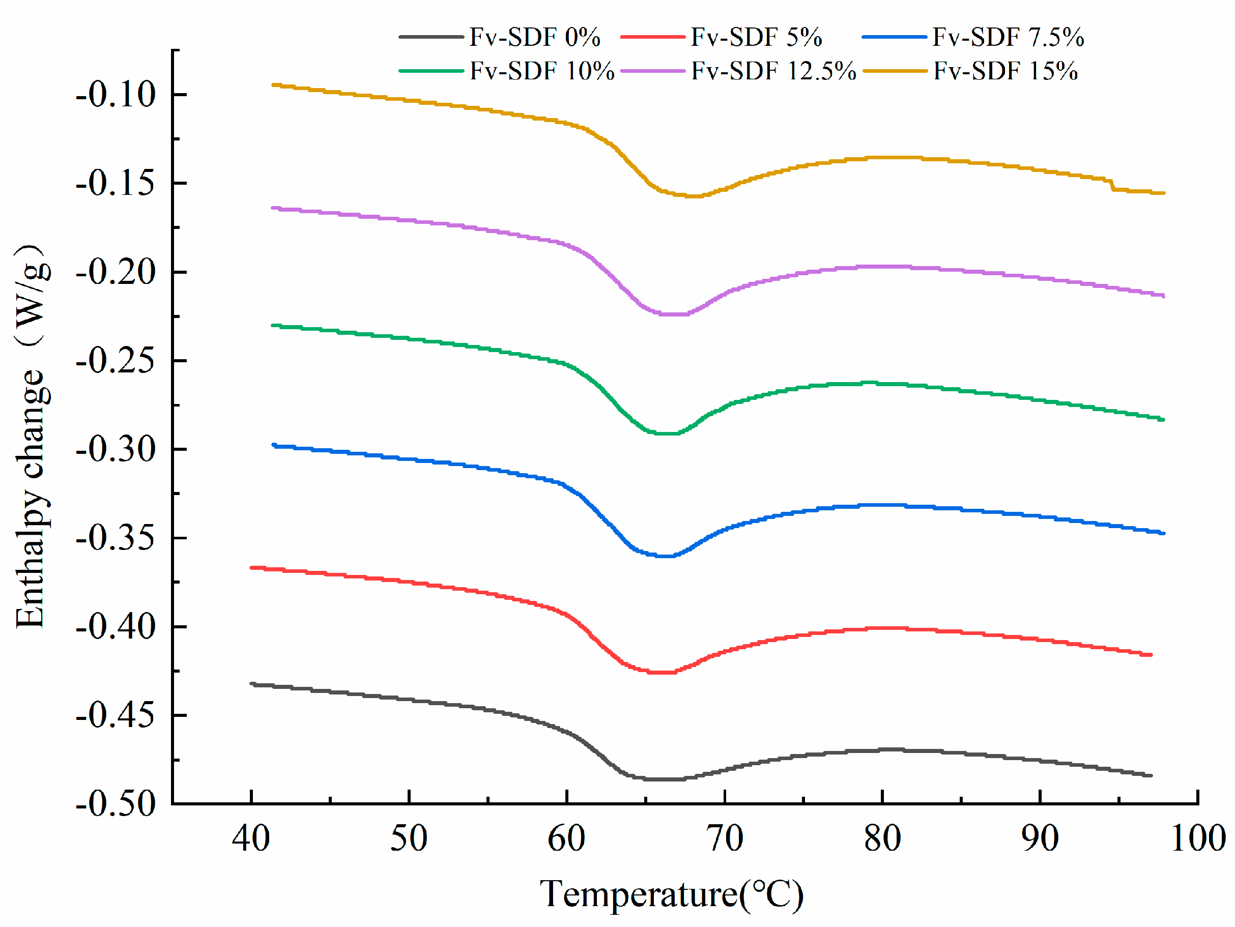
In order to better understand the effect of Fv-SDF on the quality of dried noodles, the thermodynamic properties of Fv-SDF on wheat starch were first studied. The thermodynamic properties can reflect the enthalpy change and moisture form of the mixed dough during crystallization and melting [34]. The peak temperature is the temperature at which the sample absorbs heat during gelatinization, the gelatinization enthalpy (ΔH) reflects the aggregation degree of protein and also shows the hydrophobic and hydrophilic properties of protein [35]. The results showed that the peak temperature, gelatinization temperature, and gelatinization enthalpy of the mix powder increased with the Fv-SDF addition ratio (Table 1 and Figure 1), but gelatinization enthalpy did not increase significantly. The initial gelatinization temperature T0, peak temperature Tp, terminating gelatinization temperature Tc, and gelatinization enthalpy ∆H of the mix powder were 56.32 °C, 63.65 °C, 69.40 °C, and 1.80 W/g, respectively. With the increase of FV-SDF addition to 15%, the T0, Tp, Tc, and ∆H of the mix powder increased to 61.55 °C, 67.12 °C, 73.26 °C, and 2.22 W/g, respectively. The increase in gelatinization temperature was consistent with the RVA results, indicating that a higher gelatinization temperature was required during the gelatinization process of wheat flour. This was due to the fact that Fv-SDF competed with proteins for water absorption, which led to the decrease of available water in proteins, thus increasing the energy needed for protein denaturation and increasing the gelatinization temperature of the mixture. These results were consistent with the findings of Wang et al. [36], which studied the effect of soluble soybean polysaccharides on starch gelatinization and found that the gelatinization temperature of the starch system increased, indicating that the addition of polysaccharides increased the difficulty of starch gelatinization.

3.2. Effect of Fv-SDF Addition on Pasting Properties of Wheat Starch

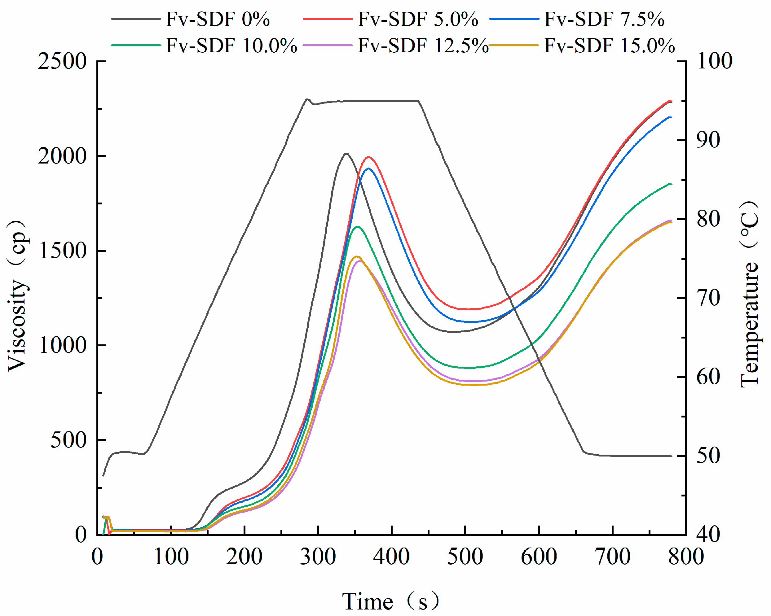
Secondly, the influence of Fv-SDF on the pasting properties of wheat starch was detected. The pasting properties mainly reflect the swelling ability of starch in the composite flour system and the binding ability of starch with water. In addition, it can also reflect the effect of starch gelatinization characteristics on flour products [37]. As shown in Figure 2, the viscosity of starch paste gradually increased with the extension of heating time; the viscosity peak appeared at 300–400 s and moved down with the increase of Fv-SDF addition. With the further extension of heating time, the viscosity of the starch paste decreased and the viscosity trough appeared at 450–600 s. With the increase of Fv-SDF addition, the viscosity trough moved down. When the heating time was 450–600 s, the fluidity of the starch paste decreased, while the viscosity increased.
The essence of starch gelatinization is that water enters the crystallization region of starch particles and the internal structure of starch changes from ordered to disordered [38]. As shown in Table 2, with the increase of Fv-SDF content, the viscosity and setback value of the mix powder showed a downward trend. The decrease in viscosity may be due to the fact that the addition of Fv-SDF diluted the starch content of wheat and reduced the cross-linking degree of the starch structure in the mixed paste, resulting in a decrease in viscosity of the mixture [39]. In addition, the amylose content also contributed to the reduction of viscosity, which was consistent with other research results [40]. The setback value is an important indicator of short-term retrogradation/aging of amylose [41]. Fv-SDFs, starches, and proteins interacted to form new macromolecules, which hindered the interaction between starch molecules and delayed the formation of crystals. The breakdown value reflects the stability of the starch paste, and Fv-SDF improved the thermal stability of the mixture. Our results were consistent with the findings of Wang et al. [42], that is, adding polysaccharide to flour can reduce viscosity.

3.3. Effect of Fv-SDF Addition on Farinograph Properties of Mix Powder

The farinograph properties of wheat flour reflect the changes in rheological characteristics during dough mixing and are one of the important indexes to evaluate the processing characteristics of wheat flour [43]. The farinograph properties of the mixture of Fv-SDF and wheat flour are shown in Table 3. With the increase of Fv-SDF addition, the dough stability time, dough development time, and flour quality index increased, while the water absorption and weakening degree decreased. The stability time of dough is closely related to the toughness and gluten strength of the dough [44]. Our results showed that the addition of Fv-SDF could prolong the stability time of dough, improve the mechanical stirring resistance of dough, and enhance gluten strength. In addition, Fv-SDF is a kind of gel polysaccharide, which can connect the gluten network structures, delay the breaking of disulfide bonds in the dough, and the depolymerization of gluten macromolecules, making the gluten network more stable [45]. The dough development time refers to the time required for stirring from the beginning of adding water to the maximum consistency of dough [46]. With the increase of the dosage of Fv-SDF, the dough development time tended to increase, which was because the high water-holding capacity of Fv-SDF reduced the water absorption of the gluten protein, prolonged the dough formation time, and further affected the formation rate of the gluten network. These results were similar to those obtained by adding bean dregs, apple dregs, and oats to wheat flour [47]. The decrease in water absorption of dough caused by Fv-SDF was mainly due to the fact that Fv-SDF was more hydrophilic than starch. Fv-SDF could form a barrier layer around the starch granules, which prevented water molecules from contacting the starch granules and limited the expansion of the starch granules. In addition, previous studies also reported that adding a high content of sugar and fiber to wheat flour could increase the stability time of dough and decrease water absorption [48]. To sum up, adding Fv-SDF to wheat flour was beneficial to the formation of a gluten network, which could not only improve gluten strength but also enhance the nutritional characteristics of the mixed flour. Therefore, Fv-SDF could be used as an improver for medium and low gluten flours.

3.4. Effect of Fv-SDF Addition on Dynamic Rheological Properties of Dough

The dynamic rheological properties of dough mainly refer to its viscoelasticity. The viscoelasticity of dough could characterize its structure and physicochemical properties, that is, the tight combination of moisture and gluten, thus predicting the changes in dough processing and the quality of products [49]. As shown in Figure 3, with the increase of angular frequency, the storage modulus (G′) (Figure 3A) and the loss modulus (G″) (Figure 3B) of the samples showed an upward trend. The increase in dynamic modulus was due to the fact that the hydroxyl groups in Fv-SDF changed the moisture distribution of the dough. Besides, Fv-SDF crosslinked with the protein in wheat flour to form a relatively stable gel structure, which enhanced the elasticity of gluten protein and led to the increase of G′ and G″ [50]. In addition, the G′ of the same sample was obviously higher than that of G″, and the overall performance was elasticity [51]. When the addition of Fv-SDF was 10%, the viscoelasticity of the dough was better and the quality of the dried noodles was excellent. As shown in Figure 3C, with the increase of Fv-SDF addition, the values of loss tangent (tanδ = G″/G′) showed an upward trend. However, the tanδ values were all less than 1, indicating that the elasticity of the dough was dominant. Those results indicated that the Fv-SDF mixed dough system was more stable and the micro-fermented dried noodles were not easy to break in the low-frequency scanning range. To sum up, the addition of Fv-SDF can increase the ductility of the dough.

3.5. Effect of Fv-SDF Addition on Apparent Color of Dried Noodles

The effect of Fv-SDF addition on the whiteness of micro-fermented dried noodles was determined by colorimeter. Where L* is the whiteness, with a value range of 0–100, and the greater the value, the whiter the color. a* is the red-green value, the negative value represents green, and the positive value represents red. b* is the yellow-blue value, the negative value indicates that the color is blue, and the positive value indicates that the color is yellow. As shown in Table 4, compared with the control group, with the increase of Fv-SDF addition, the whiteness value L* of Fv-SDF micro-fermented dried noodles decreased significantly, while a* and b* increased significantly. The L* value of Fv-SDF powder was the lowest, and the values of a* and b* were the highest. Among them, L*, a*, and b* were all positive values, indicating that the whiteness of Fv-SDF micro-fermented dried noodles was reduced and that it was reddish and yellowish. Compared with the high Fv-SDF addition, the effect of low Fv-SDF addition on the apparent color of micro-fermented dried noodles was more obvious. In summary, when the addition of FV-SDF was 10%, the appearance of micro-fermented dried noodles was more pleasant.

3.6. Effect of Fv-SDF Addition on the Cooking Quality of Dried Noodles

The best optimum cooking time is the time when the white core of the noodles disappears completely during steaming [52]. As shown in Figure 4A, with the increase of the Fv-SDF addition, the optimum cooking time of Fv-SDF micro-fermented dried noodles gradually decreased. The addition of Fv-SDF diluted the starch content, and the decrease in starch content led to a decrease in gelatinization temperature. After micro-fermentation, there were many air holes in the noodles, and the water molecules could easily enter the inside, which made the starch absorb water and swell rapidly, reducing the optimal cooking time [53]. When the addition of Fv-SDF was 10%, the optimum cooking time of dried noodles was 142 s. The addition of Fv-SDF had a significant effect on the water absorption and cooking loss rate of micro-fermented dried noodles. Our results showed that when the addition of Fv-SDF was 10%, the dry matter water absorption of micro-fermented dried noodles was the highest and the cooking loss rate of micro-fermented dried noodles remained at a low level (Figure 4B). With the further increase of Fv-SDF addition, the water absorption of micro-fermented dried noodles showed a downward trend, while the cooking loss rate showed an upward trend. FV-SDF had high water absorption, which was able to absorb water and form a gelatinous substance, and lock the moisture in the noodles, making the noodles absorb water and mature faster. The addition of Fv-SDF could form a protective net around the starch particles, thus reducing the spontaneous rupture of expanded particles, reducing the dissolution rate of starch, and reducing the loss rate of micro-fermented dried noodles during the cooking.
The results of the sensory evaluation are shown in Figure 5. With the increase of the addition of Fv-SDF, the sensory score of Fv-SDF micro-fermented dried noodles generally showed a trend of increasing first and then reducing. When the addition of Fv-SDF was less than 10%, the toughness and taste scores were higher. The addition of Fv-SDF enhanced the gluten strength, chewiness, and elasticity of Fv-SDF micro-fermented dried noodles, and at the same time made the noodles have mushroom flavor and micro-fermentation aroma. In addition, the appearance of Fv-SDF micro-fermented dried noodles was uniform, and the color gradually darkened, giving it an attractive caramel color. The sensory score of micro-fermented dried noodles decreased with the further increase of Fv-SDF addition, because excessive addition of Fv-SDF reduced the hardness, chewiness, and toughness, and the color of micro-fermented dried noodles was dark brown, resulting in a decrease in the sensory evaluation of Fv-SDF micro-fermented dried noodles. When the addition of Fv-SDF was 10%, the chewiness, elasticity, flavor, and color of the micro-fermented dry noodles were better, and the sensory scores of the micro-fermented dry noodles were the highest.

3.7. Comparative Analysis of Volatile Flavor Compounds in Dried Noodles

In order to further clarify the differences in volatile flavor compounds in dried noodles, the GC-IMS was selected to identify the characteristic peak areas of the samples. The three dried noodle samples were as follows: CK group (unfermented, Fv-SDF addition amount 0%), Fv-SDF 0% (micro-fermentation for 9 min, Fv-SDF addition amount 0%), and Fv-SDF 10% (micro-fermentation for 9 min, Fv-SDF addition amount 10%).
In the three-dimensional spectrum (Figure 6A) and two-dimensional spectral top view (Figure 6B,C) of volatile flavor compounds of dried noodles, obvious visual differences of volatile flavor compounds could be observed among different samples (CK, 0% and 10%) in the GC-IMS spectrum.
Figure 6D was a fingerprint of the volatile components in three samples of dried noodles, which represented the signal peak of each volatile substance in different samples. The darker the red color, the higher the concentration of the substance. By comparing and analyzing the volatile components in three samples of dried noodles, the results showed that there was no significant difference in the composition and content of flavor components between the CK group and the Fv-SDF 0% group, but there was a significant difference in the composition and content of flavor components between the CK group and Fv-SDF 10% group. It could be seen from Figure 6D that there was little difference in the content of ethanol and butanol in dried noodles. It could be seen from the red frame that compared with the CK group and Fv-SDF 0% group, the contents of furfural, 1-hydroxy-2-acetone, propionic acid, and 3-methylbutyraldehyde increased in the Fv-SDF 10% group. Among them, furfural, 1-hydroxy-2-acetone, and 3-methylbutyraldehyde provided caramel flavor and sweetness, and propionic acid provided yogurt and vinegar flavors. In addition, propionic acid may be the sour taste produced by the micro-fermentation, while furfural, 1-hydroxy -2-acetone, and 3-methylbutyraldehyde were produced by non-starch polysaccharides contained in Fv-SDF. In the blue frame, it could be seen that compared with the CK group and Fv-SDF 10% group, the contents of 2-butanol, 2-methylpropionic acid, ethyl acetate, 2-methylpropanol, 3-methylbutanol, 3-hydroxy-2-butanonend were higher in Fv-SDF 0% group. Among them, 2-methylpropionic acid provided a sour taste, ethyl acetate provided a fresh taste, and 2-methylpropionic acid provided a sour taste which was produced during the micro-fermentation. As can be seen from the black frame in Figure 6D, compared with the Fv-SDF 0% group and Fv-SDF 10% group, the contents of pentanal, butyl acetate, benzaldehyde, 2-heptanone, hexyl propionate, octanal, hexanal, and trans-2-heptenal were higher, which provided a clear fragrance, fruity flavor, and fatty taste. Compared with the CK group, the content of flavor substances in the Fv-SDF 0% group was higher, and the types were richer, which were mainly produced by micro-fermentation. Among them, 3-methylbutyraldehyde has a strong malt and yeast flavor, which is a product of protein hydrolysis and amino acid (isoleucine and leucine) degradation, and it is an important flavor compound in many fermentation products [54].
The PCA analysis of three samples was shown in Figure 6E, which is a dimensionality reduction method commonly used to reduce the dimension of large data sets. The results showed that the contribution rates of PC-1 and PC-2 were 63% and 34%, respectively, and the cumulative variance contribution rate was 97%, which indicated that the PCA results were reliable. The distribution of the PC-2 axis of the CK, Fv-SDF 0%, and Fv-SDF 10% group was significantly different. The CK and Fv-SDF 0% groups were close to each other on the PC-1 axis, and these two groups were farther away from the Fv-SDF 10% group on the PC-1 axis. There was a great difference in flavor between the CK and Fv-SDF 10% group, while there was a little difference between the Fv-SDF 0% and 10% group, which was consistent with the fingerprint analysis.
In order to further clarify the composition of flavor compounds in the three dried noodle samples, all flavor compounds were classified. As shown in Table 5, 67 volatile substances, including 20 alcohols, 21 aldehydes, 9 ketones, 4 esters, and 13 other compounds, were detected in all three samples. There were significant differences in the volatile components of the three dried noodle samples, but the flavor components in the CK and Fv-SDF 10% groups were more significant. Consistent with fingerprint analysis, the contents of furfural, 1-hydroxy-2-acetone, propionic acid, and 3-methylbutyraldehyde were higher in the Fv-SDF 10% group.

4. Conclusions

In this study, the effects of Fv-SDF on dough processing characteristics and micro-fermented dried noodles were investigated. The farinograph and rheological properties tests showed that the addition of Fv-SDF was positively correlated with dough stability time, development time, and the flour quality index, but negatively correlated with dough water absorption and weakening degree. When the addition of FV-SDF was 15%, the dough stability time was 6.7 min and the development time reached 5.6 min. Fv-SDF could improve the elasticity of dough and enhance the strength of gluten. RVA results showed that the retrogradation value of the mixed flour decreased with the increase of Fv-SDF content, which indicated that the addition of Fv-SDF had an anti-aging effect and prolonged the shelf life of the noodles. The addition of 10% Fv-SDF made noodles more acceptable with the highest sensory score of 92, including pleasant color and good cooking characteristics. When the addition of Fv-SDF was 10%, the optimal cooking time was 142 s, the water absorption rate of dried noodles reached 148%, and the loss rate reached 5.2%. The results of GC-IMS analysis showed that the unique source of flavor compounds of noodles was generated by Fv-SDF and micro-fermentation treatment. Adding 10% Fv-SDF not only improved the nutritional value of the noodles but also gave them a unique flavor. This research can provide technical support for the postharvest processing and product development of Flammulina velutipes and provide a technical reference and theoretical basis for the application of Fv-SDF in micro-fermented dried noodle products.

Supplementary Materials

The following supporting information can be downloaded at: https://www.mdpi.com/article/10.3390/foods13172764/s1, Table S1. Sensory evaluation.

Author Contributions

Conceptualization, writing—original draft, writing—review and editing, W.W. and S.Y.; conceptualization, writing—original draft, writing—review and editing, F.J.; methodology, data curation, resources, L.W.; methodology, data curation, F.H. and S.S.; supervision, project administration, Y.W. and Z.G.; project administration, funding acquisition, F.J. All authors have read and agreed to the published version of the manuscript.

Funding

This project was funded by the Natural Science Foundation of Shandong Province (ZR2022MC096), the Natural Science Foundation of Shandong Province (ZR2022QC239), and the Shandong Province Modern Agricultural Industry Technology System (SDAIT-07-09).

Institutional Review Board Statement

Not applicable.

Informed Consent Statement

Not applicable.

Data Availability Statement

The original contributions presented in the study are included in the article/Supplementary Material, further inquiries can be directed to the corresponding author.

Acknowledgments

The authors would like to acknowledge the support of the Natural Science Foundation of Shandong Province and Shandong Province Modern Agricultural Industry Technology System.

Conflicts of Interest

The authors declare no conflicts of interest.

References

  1. Yeh, M.Y.; Ko, W.C.; Lin, L.Y. Hypolipidemic and antioxidant activity of enoki mushrooms (Flammulina velutipes). Biomed. Res. Int. 2014, 2014, 352385. [Google Scholar] [CrossRef] [PubMed]
  2. Liu, X.B.; Xia, E.H.; Li, M.; Cui, Y.Y.; Wang, P.M.; Zhang, J.X.; Xie, B.G.; Xu, J.P.; Yan, J.J.; Li, J.; et al. Transcriptome data reveal conserved patterns of fruiting body development and response to heat stress in the mushroom-forming fungus Flammulina filiformis. PLoS ONE 2020, 15, e0239890. [Google Scholar] [CrossRef]
  3. Wei, Q.; Pan, X.; Li, J.; Jia, Z.; Fang, T.; Jiang, Y. Isolation and Molecular Identification of the Native Microflora on Flammulina velutipes Fruiting Bodies and Modeling the Growth of Dominant Microbiota (Lactococcus lactis). Front. Microbiol. 2021, 12, 664874. [Google Scholar] [CrossRef]
  4. Wang, R.; Zhang, Y.; Lu, H.; Liu, J.; Song, C.; Xu, Z.; Yang, H.; Shang, X.; Feng, T. Comparative Aroma Profile Analysis and Development of a Sensory Aroma Lexicon of Seven Different Varieties of Flammulina velutipes. Front. Nutr. 2022, 9, 827825. [Google Scholar] [CrossRef]
  5. Tsai, S.-Y.; Hwang, B.-F.; Wang, Y.-H.; Lin, C.-P. Moisture desorption and thermal properties of polysaccharide from pulsed light irradiated Flammulina velutipes. J. Therm. Anal. Calorim. 2017, 127, 469–481. [Google Scholar] [CrossRef]
  6. Liang, Q.; Zhao, Q.; Hao, X.; Wang, J.; Ma, C.; Xi, X.; Kang, W. The Effect of Flammulina velutipes Polysaccharide on Immunization Analyzed by Intestinal Flora and Proteomics. Front. Nutr. 2022, 9, 841230. [Google Scholar] [CrossRef] [PubMed]
  7. Banerjee, D.K.; Das, A.K.; Banerjee, R.; Pateiro, M.; Nanda, P.K.; Gadekar, Y.P.; Biswas, S.; McClements, D.J.; Lorenzo, J.M. Application of Enoki Mushroom (Flammulina velutipes) Stem Wastes as Functional Ingredients in Goat Meat Nuggets. Foods 2020, 9, 432. [Google Scholar] [CrossRef]
  8. Cao, Y.; Tian, B.; Zhang, Z.; Yang, K.; Cai, M.; Hu, W.; Guo, Y.; Xia, Q.; Wu, W. Positive effects of dietary fiber from sweet potato [Ipomoea batatas (L.) Lam.] peels by different extraction methods on human fecal microbiota in vitro fermentation. Front. Nutr. 2022, 9, 986667. [Google Scholar] [CrossRef]
  9. Bai, X.; He, Y.; Quan, B.; Xia, T.; Zhang, X.; Wang, Y.; Zheng, Y.; Wang, M. Physicochemical properties, structure, and ameliorative effects of insoluble dietary fiber from tea on slow transit constipation. Food Chem. X 2022, 14, 100340. [Google Scholar] [CrossRef]
  10. Li, S.; Hu, N.; Zhu, J.; Zheng, M.; Liu, H.; Liu, J. Influence of modification methods on physicochemical and structural properties of soluble dietary fiber from corn bran. Food Chem. X 2022, 14, 100298. [Google Scholar] [CrossRef]
  11. Thomas, M.S.; Calle, M.; Fernandez, M.L. Healthy plant-based diets improve dyslipidemias, insulin resistance, and inflammation in metabolic syndrome. A narrative review. Adv. Nutr. 2023, 14, 44–54. [Google Scholar] [CrossRef] [PubMed]
  12. Coţovanu, I.; Mironeasa, C.; Mironeasa, S. Nutritionally Improved Wheat Bread Supplemented with Quinoa Flour of Large, Medium and Small Particle Sizes at Typical Doses. Plants 2023, 12, 1698. [Google Scholar] [CrossRef]
  13. Weng, J.; Chen, M.; Shi, B.; Liu, D.; Weng, S.; Guo, R. Konjac glucomannan defends against high-fat diet-induced atherosclerosis in rabbits by promoting the PI3K/Akt pathway. Heliyon 2023, 9, e13682. [Google Scholar] [CrossRef] [PubMed]
  14. Qi, J.; Gao, J.; Zhang, Y.; Hou, W.; Han, T.; Sun, C. The Association of Dietary Fiber Intake in Three Meals with All-Cause and Disease-Specific Mortality among Adults: The U.S. National Health and Nutrition Examination Survey, 2003–2014. Nutrients 2022, 14, 2521. [Google Scholar] [CrossRef] [PubMed]
  15. Elleuch, M.; Bedigian, D.; Roiseux, O.; Besbes, S.; Blecker, C.; Attia, H. Dietary fibre and fibre-rich by-products of food processing: Characterisation, technological functionality and commercial applications: A review. Food Chem. 2011, 124, 411–421. [Google Scholar] [CrossRef]
  16. Pankiewicz, U.; Zielińska, E.; Sobota, A.; Wirkijowska, A. The Use of Saccharomyces cerevisiae Supplemented with Intracellular Magnesium Ions by Means of Pulsed Electric Field (PEF) in the Process of Bread Production. Foods 2022, 11, 3496. [Google Scholar] [CrossRef]
  17. Huber, E.; Francio, D.L.; Biasi, V.; Mezzomo, N.; Ferreira, S.R. Characterization of vegetable fiber and its use in chicken burger formulation. J. Food Sci. Technol. 2016, 53, 3043–3052. [Google Scholar] [CrossRef]
  18. Iversen, K.N.; Jonsson, K.; Landberg, R. The Effect of Rye-Based Foods on Postprandial Plasma Insulin Concentration: The Rye Factor. Front. Nutr. 2022, 9, 868938. [Google Scholar] [CrossRef]
  19. Lin, Q.; Ren, A.; Liu, R.; Xing, Y.; Yu, X.; Jiang, H. Flavor properties of Chinese noodles processed by dielectric drying. Front. Nutr. 2022, 9, 1007997. [Google Scholar] [CrossRef]
  20. Adamczyk, G.; Posadzka, Z.; Witczak, T.; Witczak, M. Comparison of the Rheological Behavior of Fortified Rye-Wheat Dough with Buckwheat, Beetroot and Flax Fiber Powders and Their Effect on the Final Product. Foods 2023, 12, 559. [Google Scholar] [CrossRef]
  21. Hu, Z.; Guo, W.; Liu, C.; Wang, X.; Hong, J.; Liu, M.; Sun, B.; Zheng, X. Effect of polysaccharide on rheology of dough, microstructure, physicochemical properties and quality of fermented hollow dried noodles. LWT 2024, 200, 116214. [Google Scholar] [CrossRef]
  22. Yan, J.K.; Wu, L.X.; Cai, W.D.; Xiao, G.S.; Duan, Y.; Zhang, H. Subcritical water extraction-based methods affect the physicochemical and functional properties of soluble dietary fibers from wheat bran. Food Chem. 2019, 298, 124987. [Google Scholar] [CrossRef] [PubMed]
  23. Ginindza, A.; Solomon, W.K.; Shelembe, J.S.; Nkambule, T.P. Valorisation of brewer’s spent grain flour (BSGF) through wheat-maize-BSGF composite flour bread: Optimization using D-optimal mixture design. Heliyon 2022, 8, e09514. [Google Scholar] [CrossRef] [PubMed]
  24. Guo, S.; Wu, H.; Liu, X.; Zhao, W.; Zheng, J.; Li, W. Structural, Physicochemical and Digestive Property Changes of Potato Starch after Continuous and Repeated Dry Heat Modification and Its Comparative Study. Foods 2023, 12, 335. [Google Scholar] [CrossRef]
  25. Ghalambor, P.; Asadi, G.; Mohammadi Nafchi, A.; Seyedin Ardebili, S.M. Investigation of dual modification on physicochemical, morphological, thermal, pasting, and retrogradation characteristics of sago starch. Food Sci. Nutr. 2022, 10, 2285–2299. [Google Scholar] [CrossRef] [PubMed]
  26. Zhang, B.; Chen, M.; Xia, B.; Lu, Z.; Khoo, K.S.; Show, P.L.; Lu, F. Characterization and Preliminary Application of a Novel Lipoxygenase from Enterovibrio norvegicus. Foods 2022, 11, 2864. [Google Scholar] [CrossRef]
  27. Huang, C.; Huang, J.; Zhang, B.; Omedi, J.O.; Chen, C.; Zhou, L.; Liang, L.; Zou, Q.; Zheng, J.; Zeng, Y.; et al. Rheo-Fermentation Dough Properties, Bread-Making Quality and Aroma Characteristics of Red Bean (Vigna angularis) Sourdough Induced by LAB Weissella confusa QS813 Strain Fermentation. Foods 2023, 12, 605. [Google Scholar] [CrossRef]
  28. Kayama, K.; Wei, R.; Zhang, Y.; Wu, F.; Su, Z.; Dong, J.; Liu, X. Effects of Tea Powder on the Cooking Properties, Antioxidative Potential and Volatile Profiles of Dried Noodles. Foods 2022, 11, 858. [Google Scholar] [CrossRef]
  29. Noonim, P.; Rajasekaran, B.; Venkatachalam, K. Effect of Palm Oil-Carnauba Wax Oleogel That Processed with Ultrasonication on the Physicochemical Properties of Salted Duck Egg White Fortified Instant Noodles. Gels 2022, 8, 487. [Google Scholar] [CrossRef]
  30. Wang, R.; Li, M.; Wei, Y.; Guo, B.; Brennan, M.; Brennan, C.S. Quality Differences between Fresh and Dried Buckwheat Noodles Associated with Water Status and Inner Structure. Foods 2021, 10, 187. [Google Scholar] [CrossRef]
  31. Yeoh, S.Y.; Tan, H.L.; Muhammad, L.; Tan, T.C.; Murad, M.; Mat Easa, A. Sensory, structural breakdown, microstructure, salt release properties, and shelf life of salt-coated air-dried yellow alkaline noodles. NPJ Sci. Food 2023, 7, 8. [Google Scholar] [CrossRef]
  32. Hou, F.; Song, S.; Cui, W.; Yu, Z.; Gong, Z.; Wang, Y.; Wang, W. Flavor Improvement of Maillard Reaction Intermediates Derived from Enzymatic Hydrolysates of Oudemansiella raphanipes Mushroom. Foods 2024, 13, 1688. [Google Scholar] [CrossRef]
  33. Zhou, S.; Feng, D.; Zhou, Y.; Duan, H.; He, Y.; Jiang, Y.; Yan, W. Characteristic Volatile Organic Compound Analysis of Different Cistanches Based on HS-GC-IMS. Molecules 2022, 27, 6789. [Google Scholar] [CrossRef] [PubMed]
  34. Guardianelli, L.M.; Salinas, M.V.; Brites, C.; Puppo, M.C. Germination of White and Red Quinoa Seeds: Improvement of Nutritional and Functional Quality of Flours. Foods 2022, 11, 3272. [Google Scholar] [CrossRef] [PubMed]
  35. Chipón, J.; Ramírez, K.; Morales, J.; Díaz-Calderón, P. Rheological and Thermal Study about the Gelatinization of Different Starches (Potato, Wheat and Waxy) in Blend with Cellulose Nanocrystals. Polymers 2022, 14, 1560. [Google Scholar] [CrossRef] [PubMed]
  36. Wang, H.; Qiu, J.; Wu, Y.; Ouyang, J. Impact of soluble soybean polysaccharide on the gelatinization and retrogradation of corn starches with different amylose content. Food Res. Int. 2024, 184, 114254. [Google Scholar] [CrossRef] [PubMed]
  37. Zhang, L.; Chen, J.; Xu, F.; Han, R.; Quan, M. Effect of Tremella fuciformis and Different Hydrocolloids on the Quality Characteristics of Wheat Noodles. Foods 2022, 11, 2617. [Google Scholar] [CrossRef]
  38. Liu, Y.; Wei, Z.; Wang, J.; Wu, Y.; Xu, X.; Wang, B.; Abd El-Aty, A.M. Effects of different proportions of erythritol and mannitol on the physicochemical properties of corn starch films prepared via the flow elongation method. Food Chem. 2024, 437, 137899. [Google Scholar] [CrossRef]
  39. Boonkor, P.; Sagis, L.M.C.; Lumdubwong, N. Pasting and Rheological Properties of Starch Paste/Gels in a Sugar-Acid System. Foods 2022, 11, 4060. [Google Scholar] [CrossRef]
  40. Li, L.; Zhou, W.; Wu, A.; Qian, X.; Xie, L.; Zhou, X.; Zhang, L. Effect of Ginkgo Biloba Powder on the Physicochemical Properties and Quality Characteristics of Wheat Dough and Fresh Wet Noodles. Foods 2022, 11, 698. [Google Scholar] [CrossRef]
  41. Li, S.; Chen, W.; Zongo, A.W.S.; Chen, Y.; Liang, H.; Li, J.; Li, B. Effects of non-starch polysaccharide on starch gelatinization and digestibility: A review. Food Innov. Adv. 2023, 2, 302–312. [Google Scholar] [CrossRef]
  42. Wang, J.; He, Y.; Li, X.; Xie, Y.; Wang, X.; Zhu, D.; Liu, H. Effect of soluble soybean polysaccharides on the short- and long-term retrogradation properties of instant rice. J. Sci. Food Agric. 2023, 103, 4850–4857. [Google Scholar] [CrossRef] [PubMed]
  43. Cui, C.; Caporaso, N.; Chen, J.; Fearn, T. Farinograph characteristics of wheat flour predicted by near infrared spectroscopy with an ensemble modelling method. J. Food Eng. 2023, 359, 111689. [Google Scholar] [CrossRef]
  44. Dufour, M.; Chaunier, L.; Lourdin, D.; Réguerre, A.L.; Hugon, F.; Dugué, A.; Kansou, K.; Saulnier, L.; Della Valle, G. Unravelling the relationships between wheat dough extensional properties, gluten network and water distribution. Food Hydrocoll. 2024, 146, 109214. [Google Scholar] [CrossRef]
  45. Liu, M.; Chen, G.; Zhang, H.; Yu, Q.; Mei, X.; Kan, J. Heat-induced inulin-gluten gel: Insights into the influences of inulin molecular weight on the rheological and structural properties of gluten gel to molecular and physicochemical characteristics. Food Hydrocoll. 2021, 111, 106397. [Google Scholar] [CrossRef]
  46. Liu, S.; Liu, Q.; Li, X.; Obadi, M.; Jiang, S.; Li, S.; Xu, B. Effects of dough resting time on the development of gluten network in different sheeting directions and the textural properties of noodle dough. LWT 2021, 141, 110920. [Google Scholar] [CrossRef]
  47. Okami, Y.; Tsunoda, H.; Watanabe, J.; Kataoka, Y. Efficacy of a meal sequence in patients with type 2 diabetes: A systematic review and meta-analysis. BMJ Open Diabetes Res. Care 2022, 10, 002534. [Google Scholar] [CrossRef]
  48. Li, Q.M.; Li, Y.; Zou, J.H.; Guo, S.Y.; Wang, F.; Yu, P.; Su, X.J. Influence of Adding Chinese Yam (Dioscorea opposita Thunb.) Flour on Dough Rheology, Gluten Structure, Baking Performance, and Antioxidant Properties of Bread. Foods 2020, 9, 256. [Google Scholar] [CrossRef]
  49. Shang, J.; Zhao, B.; Liu, C.; Li, L.; Hong, J.; Liu, M.; Zhang, X.; Lei, Y.; Zheng, X. Impact of wheat starch granule size on viscoelastic behaviors of noodle dough sheet and the underlying mechanism. Food Hydrocoll. 2023, 134, 108111. [Google Scholar] [CrossRef]
  50. Sun, H.; Zhang, Y.; Sun, J. Dietary inulin supplementation improves the physicochemical and gel properties of duck myofibrillar protein: Insights into the effect of muscle fiber types. Food Hydrocoll. 2024, 150, 109722. [Google Scholar] [CrossRef]
  51. Zhang, M.; Suo, W.; Deng, Y.; Jiang, L.; Qi, M.; Liu, Y.; Li, L.; Wang, C.; Zheng, H.; Li, H. Effect of ultrasound-assisted dough fermentation on the quality of dough and steamed bread with 50% sweet potato pulp. Ultrason. Sonochem. 2022, 82, 105912. [Google Scholar] [CrossRef] [PubMed]
  52. Fan, H.; Fu, F.; Chen, Y.; Liu, M.; Ai, Z.; Bian, K. Effect of NaCl on rheological properties of dough and noodle quality. J. Cereal Sci. 2020, 93, 102936. [Google Scholar] [CrossRef]
  53. Tang, P.; Zhang, S.; Meng, L.; Wang, Z.; Yang, Y.; Shen, X.; Tang, X. Effects of different content of EGCG or caffeic acid addition on the structure, cooking, antioxidant characteristics and in vitro starch digestibility of extruded buckwheat noodles. Int. J. Biol. Macromol. 2023, 252, 126426. [Google Scholar] [CrossRef] [PubMed]
  54. Zhang, X.; Wang, A.; Yao, H.; Zhou, W.; Wang, M.; Liang, B.; Wang, F.; Tong, L.-T. Research advancements on the flavor compounds formation mechanism of pickled bamboo shoots in river snails rice noodles. LWT 2023, 186, 115226. [Google Scholar] [CrossRef]
Figure 1. Effect of Fv-SDF addition on the thermodynamic properties of wheat starch.
Figure 1. Effect of Fv-SDF addition on the thermodynamic properties of wheat starch.
Foods 13 02764 g001
Figure 2. Effect of Fv-SDF addition on the pasting properties of wheat starch.
Figure 2. Effect of Fv-SDF addition on the pasting properties of wheat starch.
Foods 13 02764 g002
Figure 3. Effects of Fv-SDF addition on the storage modulus (G′) (A), loss modulus (G″) (B), and loss tangent (tanδ = G″/G′) (C) of dough.
Figure 3. Effects of Fv-SDF addition on the storage modulus (G′) (A), loss modulus (G″) (B), and loss tangent (tanδ = G″/G′) (C) of dough.
Foods 13 02764 g003
Figure 4. The effect of Fv-SDF addition on the optimum cooking time (A), water absorption, and cooking loss rate (B) of dried noodles. Different letters represent significance (p < 0.05).
Figure 4. The effect of Fv-SDF addition on the optimum cooking time (A), water absorption, and cooking loss rate (B) of dried noodles. Different letters represent significance (p < 0.05).
Foods 13 02764 g004
Figure 5. Effects of Fv-SDF addition on sensory evaluation of dried noodles. Different letters represent significance (p < 0.05).
Figure 5. Effects of Fv-SDF addition on sensory evaluation of dried noodles. Different letters represent significance (p < 0.05).
Foods 13 02764 g005
Figure 6. Three-dimensional spectrum of volatile substance composition (A), 2D spectrum of volatile substance composition (B), 2D differential spectrum of volatile substance composition (C), GC-IMS fingerprint (D), PCA analysis (E). In (AC), the samples from left to right are the CK group, Fv-SDF 0% group, and Fv-SDF 10% group, respectively.
Figure 6. Three-dimensional spectrum of volatile substance composition (A), 2D spectrum of volatile substance composition (B), 2D differential spectrum of volatile substance composition (C), GC-IMS fingerprint (D), PCA analysis (E). In (AC), the samples from left to right are the CK group, Fv-SDF 0% group, and Fv-SDF 10% group, respectively.
Foods 13 02764 g006
Table 1. Effect of Fv-SDF addition on thermodynamic properties of wheat starch.
Table 1. Effect of Fv-SDF addition on thermodynamic properties of wheat starch.
Fv-SDF Addition/%Initial Gelatinization Temperature
T0/°C
Peak Temperature Tp/°CTerminating Gelatinization Temperature
Tc/°C
Gelatinization Enthalpy/(ΔH, W/g)
056.32 ± 0.23 d63.65 ± 0.16 e69.40 ± 0.35 d1.80 ± 0.45 b
5.059.58 ± 0.16 c65.38 ± 0.23 d71.60 ± 0.95 c2.14 ± 0.43 a
7.559.89 ± 0.08 c65.89 ± 0.20 c72.02 ± 1.10 c2.29 ± 0.21 a
10.060.81 ± 0.33 b66.56 ± 0.47 b73.47 ± 1.85 a2.30 ± 0.29 a
12.561.06 ± 0.42 b66.66 ± 0.16 b72.17 ± 0.33 bc2.29 ± 0.14 a
15.061.55 ± 0.79 a67.12 ± 0.23 a73.26 ± 0.72 ab2.22 ± 0.16 a
Note: Different letters represent significance in the same column (p < 0.05).
Table 2. Effect of Fv-SDF addition on the pasting properties of wheat starch.
Table 2. Effect of Fv-SDF addition on the pasting properties of wheat starch.
Fv-SDF Addition/%Peak Viscosity/cpTrough Viscosity/cpBreakdown Value/cpFinal Viscosity/cpSetback Value/cpPeak Time/minPasting Temperature/°C
02015.0 ± 14.24 a1069.5 ± 23.54 a945.5 ± 7.78 a2250.0 ± 50.91 a1180.5 ± 47.38 a5.8 ± 0.14 a64.8 ± 1.87 e
5.01962.5 ± 47.38 ab1168.5 ± 30.41 a809.0 ± 4.24 b2237.0 ± 74.95 a1106.0 ± 8.49 b6.1 ± 0.86 a69.3 ± 1.00 d
7.51876.0 ± 82.02 b1031.5 ± 30.81 a844.5 ± 48.79 b1972.0 ± 38.10 ab940.5 ± 87.28 c5.9 ± 0.37 a76.9 ± 0.47 c
10.01595.0 ± 46.67 c845.0 ± 52.33 b750.0 ± 5.66 c1706.0 ± 25.06 b861.0 ± 52.74 cd5.8 ± 0.10 a86.2 ± 1.34 b
12.51481.0 ± 24.04 c850.0 ± 53.74 b631.0 ± 5.66 d1689.5 ± 42.43 b839.0 ± 11.31 d6.0 ± 0.10 a88.0 ± 1.23 a
15.01488.0 ± 48.08 c799.5 ± 12.02 b688.5 ± 12.02 d1669.5 ± 27.58 b870.0 ± 15.56 cd5.9 ± 0.04 a87.6 ± 0.53 ab
Note: Different letters represent significance in the same column (p < 0.05).
Table 3. Effect of Fv-SDF addition on the farinogram properties of mix powder.
Table 3. Effect of Fv-SDF addition on the farinogram properties of mix powder.
Fv-SDF Addition/%Consistency/
FU
Water Absorption (Adjust 500 FU/%)Dough Development Time/min Stability Time/minWeakening Degree
(Firs 10 min/FU)
Weakening Degree (ICC/after Reaching the Maximum 12 min)Flour Quality Index/mm
0491.3 ± 3.18 a62.2 ± 1.52 a3.2 ± 0.14 c2.8 ± 0.39 d93.5 ± 6.36 ab126.5 ± 7.78 a48.0 ± 1.41 e
5.0505.0 ± 5.66 a55.1 ± 1.38 b3.5 ± 0.25 bc3.3 ± 0.25 d109.3 ± 16.62 a137.5 ± 14.85 a52.3 ± 1.77 de
7.5507.8 ± 15.20 a51.8 ± 0.74 c3.7 ± 0.04 bc3.8 ± 0.42 cd92.0 ± 12.73 ab120.3 ± 16.62 ab57.0 ± 1.41 d
10.0497.5 ± 0.71 a49.2 ± 0.07 d4.5 ± 0.39 ab4.7 ± 0.53 bc78.8 ± 6.01 bc111.8 ± 7.42 abc66.5 ± 0.71 c
12.5490.0 ± 12.73 a46.6 ± 0.12 e4.9 ± 0.21 a5.5 ± 0.71 ab59.5 ± 7.78 cd97.3 ± 10.96 bc75.75 ± 5.30 b
15.0500.0 ± 7.07 a44.5 ± 0.85 e5.6 ± 0.88 a6.7 ± 0.57 a43.5 ± 4.95 d88.0 ± 2.83 c88.0 ± 4.24 a
Note: Different letters represent significance in the same column (p < 0.05).
Table 4. Effect of Fv-SDF addition on the apparent color of dried noodles.
Table 4. Effect of Fv-SDF addition on the apparent color of dried noodles.
Fv-SDF Addition/%L*a*b*
100.0
(Fv-SDFpowder)
38.21 ± 7.75 f12.75 ± 0.40 a27.88 ± 3.92 a
088.25 ± 1.47 a0.19 ± 0.05 e9.89 ± 0.34 d
5.064.32 ± 0.86 b5.51 ± 0.41 d13.61 ± 0.78 c
7.558.34 ± 1.51 c6.56 ± 0.78 c13.74 ± 0.39 c
10.052.25 ± 0.65 d8.92 ± 0.56 b17.18 ± 0.98 b
12.547.80 ± 1.04 e9.53 ± 0.38 b17.23 ± 0.48 b
15.046.84 ± 0.67 e9.56 ± 0.22 b17.52 ± 0.79 b
Note: Different letters represent significance in the same column (p < 0.05).
Table 5. Analysis of volatile flavor compounds in three samples of dried noodles.
Table 5. Analysis of volatile flavor compounds in three samples of dried noodles.
NameCASRt [s]MolecularOdor Description
Alcohols1-octene-3-olC3391864867.68C8H16OMushroom aroma
1-hexanol-MC111273713.00 C6H14OFresh, fruity, alcohol,
1-hexanol-DC111273712.41 C6H14OFresh, fruity, alcohol,
1-Pentanol-MC71410533.20 C5H12Obalm
1-Pentanol-DC71410532.28 C5H12Obalm
1-butanol, 3-methyl-MC123513457.43 C5H12OWhisky, banana fruit
1-butanol, 3-methyl-DC123513456.99 C5H12OWhisky, banana fruit
1-pentene-3-olC616251388.08 C5H10OEthereal, green, tropical fruit
1-butanol-MC71363369.98 C4H10ORed wine taste
1-butanol-DC71363369.04 C4H10ORed wine taste
1-propanol, 2-methyl-MC78831311.92 C4H10OFresh, wine, leather
1-propanol, 2-methyl-DC78831310.98 C4H10OFresh, wine, leather
1-propanol-MC71238260.59 C3H8OAlcohol, pungent odor
1-propanol-DC71238259.72 C3H8OAlcohol, pungent odor
Ethyl alcoholC64175191.40C2H6Otoasty
2-fluoro-uranyl alcoholC980001358.68C5H6O2toasty
1-octanol-MC124130609.80 C8H16OAldehyde, waxy, fruity, fat
1-octanol-DC124130609.23 C8H16OAldehyde, waxy, fruity, fat
2-PentanolC6032297339.50C5H12OFusel oil, fragrant
2-butanolC78922228.99C4H10Ofruity
AldehydeBenzaldehyde -MC100527957.31C7H6OBitter almond, cherry and nut notes
Benzaldehyde DC100527957.31C7H6OBitter almond, cherry and nut notes
(E)-2-octenal -MC2548870809.46C8H14OFresh cucumber, fat, green fragrance
(E)-2-octenal-D
1-nonaldehyde-D
C2548870807.91C8H14OFresh cucumber, fat, green fragrance
1-nonanal-MC124196759.05C9H18ORose, citrus, etc
1-nonaldehyde-DC124196759.05C9H18ORose, citrus, etc
(E)-2-heptenaldehyde-MC18829555660.72C7H12OGreen fragrant vegetables, fresh, fat
(E)-2-heptenaldehyd-DC18829555662.94C7H12OGreen fragrant vegetables, fresh, fat
(E)-2-hexene-1-aldehyde-MC6728263476.27C6H10OGreen fragrant vegetables, fresh, fat
(E)-2-hexene-1-aldehyde-DC6728263476.27C6H10OGreen fragrant vegetables, fresh, fat
3-methyl-2-butenalC107868447.79C5H8Ofruity
Heptaldehyde -MC111717424.13C7H14OFresh, fat, green and fruity
Heptyl aldehyde DC111717425.00 C7H14OFresh, aldehyde, fat, green,
1-hexaldehyde-MC66251302.95 C6H12OFresh, green, fat,
1-hexaldehyde-DC66251302.16 C6H12OFresh, green, fat,
(E)-2-butenalC123739267.24 C4H6Onull
n-valeraldehydeC110623221.23C5H10OGrass smell, taste exciting
Propanal-MC123386134.93 C3H6OPungent smell, grass smell
Propional-DC123386135.47 C3H6OPungent smell, grass smell
3-methylbutyraldehydeC590863182.31C5H10OChocolate, fat
(E, E)-2, 4-octanedienalC303612851256.70C8H12OFat, green, pear, melon
2-furfural-MC98011878.87 C5H4O2Sweet, wood, toast
2-furfural-DC98011879.98 C5H4O2Sweetness, wood, bread
Ketone2-methyl-2-heptene-6-oneC110930683.56 C8H14OCitrus, fruity, keto
1-hydroxy-2-acetone-MC116096628.11 C3H6O2Pungent smell, caramel taste
1-hydroxy-2-acetone-DC116096628.57 C3H6O2Pungent smell, caramel taste
3-hydroxy-2-butanone-MC513860599.09 C4H8O2Buttery, creamy
2-butanone, 3-hydroxy-DC513860599.09 C4H8O2Buttery, creamy
2-heptanoneC110430411.30C7H14OPear, banana like fruit
2-butanone-MC78933176.41 C4H8OFruity, camphor aromas
2-butanone-DC78933177.48 C4H8OFruity, camphor aromas
2-acetoneC67641144.05 C3H6OFresh, apple, pear
EstersHexyl propionateC2445763671.85 C9H18O2Sweet fruity smell, soil fragrance
Butyl acetateC123864287.17C6H12O2fruity
Ethyl acetate -MC141786169.26 C4H8O2Fresh, fruity, sweet
Ethyl acetate -DC141786169.08 C4H8O2Fresh, fruity, sweet
Disclaimer/Publisher’s Note: The statements, opinions and data contained in all publications are solely those of the individual author(s) and contributor(s) and not of MDPI and/or the editor(s). MDPI and/or the editor(s) disclaim responsibility for any injury to people or property resulting from any ideas, methods, instructions or products referred to in the content.

Share and Cite

MDPI and ACS Style

Wang, W.; Yang, S.; Wang, L.; Hou, F.; Song, S.; Wang, Y.; Gong, Z.; Jia, F. Effect of Flammulina velutipes Soluble Dietary Fiber on Dough Processing Characteristics and Micro-Fermented Dried Noodles Quality Properties. Foods 2024, 13, 2764. https://doi.org/10.3390/foods13172764

AMA Style

Wang W, Yang S, Wang L, Hou F, Song S, Wang Y, Gong Z, Jia F. Effect of Flammulina velutipes Soluble Dietary Fiber on Dough Processing Characteristics and Micro-Fermented Dried Noodles Quality Properties. Foods. 2024; 13(17):2764. https://doi.org/10.3390/foods13172764

Chicago/Turabian Style

Wang, Wenliang, Shuang Yang, Lihong Wang, Furong Hou, Shasha Song, Yansheng Wang, Zhiqing Gong, and Fengjuan Jia. 2024. "Effect of Flammulina velutipes Soluble Dietary Fiber on Dough Processing Characteristics and Micro-Fermented Dried Noodles Quality Properties" Foods 13, no. 17: 2764. https://doi.org/10.3390/foods13172764

APA Style

Wang, W., Yang, S., Wang, L., Hou, F., Song, S., Wang, Y., Gong, Z., & Jia, F. (2024). Effect of Flammulina velutipes Soluble Dietary Fiber on Dough Processing Characteristics and Micro-Fermented Dried Noodles Quality Properties. Foods, 13(17), 2764. https://doi.org/10.3390/foods13172764

Note that from the first issue of 2016, this journal uses article numbers instead of page numbers. See further details here.

Article Metrics

Back to TopTop