Abstract
In order to investigate the composition and differences in volatile organic compounds (VOCs) in yak and cattle-yak meat and determine the key metabolites and metabolic pathways related to flavor formation. In this study, the VOCs and non-volatile metabolites in Longissimus dorsi muscle of two groups of samples were detected and analyzed by gas chromatography–ion migration spectrometry (GC-IMS) and gas chromatography–mass spectrometry (GC-MS). The results showed that 31 VOCs were identified by GC-IMS, including 5 alcohols, 5 ketones, 5 esters, 3 aldehydes, 2 furans, 2 hydrocarbons, 1 amine, 1 acid, 1 thiazole, 1 pyrazine, and 5 others. Most of them were alcohols, ketones, esters, and aldehydes. A total of 75 non-volatile metabolites with significant differences were obtained by GC-MS screening, among which amino acid contents such as serine, glycine, phenylalanine, and aspartic acid were significantly up-regulated in cattle-yak, and glutamic acid and tyrosine were significantly up-regulated in yak. The non-volatile differential metabolites in the two groups were significantly enriched in the metabolic pathways of arginine biosynthesis and oxidative phosphorylation. By combining GC-IMS and GC-MS, this study comprehensively and intuitively reflected the differences in VOCs between yak and cattle-yak meat, and clarified the metabolomic reasons for the differences in VOCs, so as to provide a theoretical basis for meat quality improvement.
1. Introduction
Yak (Bos grunniens) is a landmark species in the high altitude area of the Qinghai-Tibet Plateau in China, living in the natural grassland at an altitude of 2700~5000 m, and has a high adaptability to the low-temperature and low-oxygen environment in the plateau area [1]. China has the largest population of yaks in the world, with 14 million heads, accounting for 95% of the global yak population [2]. Yaks are essential to the daily lives of the locals since they can provide a variety of goods, including meat, milk, wool, and leather [3]. Over the years, yak meat has been more and more favored by people because of its green, pollution-free, high protein and mineral content; low fat content; dark meat color; coarse muscle fiber; unique flavor; and other advantages [4]. Cattle-yak is an interspecific hybrid between yak and cattle, with the female of the F1 generation having reproductive ability, while the male is sterile [5]. Cattle-yak shows obvious heterosis in growth rate, drought tolerance, and disease resistance, and the meat produced by cattle-yak has similar quality characteristics to yak meat, especially in game meat flavor [5,6]. However, in recent years, consumers have become less appreciative of ordinary meat, and meat with high quality or unique flavor has become more popular [7]. Therefore, attention should be paid to the local characteristic beef breeds, their meat quality should be evaluated, and the formation mechanism of their unique flavor substances should be studied. At present, most of the comparative studies on yak and cattle-yak focus on genetic differences, and there is a lack of comparison on the differences in meat flavor substances between breeds [6]. Flavor quality plays a vital role in the sensory characteristics of food, and is an important index to evaluate the nutritional value and freshness of food, and directly affects consumers’ purchase intention and acceptance degree [8]. Therefore, it is necessary to investigate the differences in VOCs between yak and cattle-yak meat.
Sensory analysis and instrumental analysis are two commonly used methods for VOC analysis in food, among which instrumental analysis is more practical for the identification of VOCs at a molecular level [9]. Gas chromatogram–ion migration spectrometry (GC-IMS) is a new type of hot gas phase separation detection technology, which combines the high separation ability of GC with the fast response ability of IMS, with the advantages of no sample pretreatment, fast analysis time, low detection limit, and simple operation [9,10]. GC-IMS is widely applied in drug testing, disease surveillance, and other fields, especially the analysis of food flavor [8]. Nevertheless, although GC-IMS exhibits high sensitivity and rapid reaction speed, it is only capable of detecting ionic compounds, such as alcohols, aldehydes, and olefins, which possess a higher proton affinity than water [9]. In addition, because the current database of gas phase retention index and database of the migration time used for qualitative analysis in GC-IMS is not complete enough, some volatile substances cannot be identified [11]. Gas chromatography–mass spectrometry (GC-MS) based on metabolomics can act as an effective technique to isolate and identify complex volatile compounds in the qualitative and quantitative detection of volatile components [12]. It has the advantages of high resolution and high sensitivity, and is regarded as the gold standard of food flavor analysis [12,13]. In contrast to GC-IMS, GC-MS analysis is based on detailed information on compounds provided by a standard reference database [14]. However, GC-MS is not sensitive to lower levels of volatile flavor substances, which can easily be neglected [15].
In recent years, the combination of GC-IMS and GC-MS has been successfully used for volatile flavor analysis of tea [16], aquatic products [12], and corn [17], which can not only isolate and identify a wider range of volatile compounds but also provide a more comprehensive and diversified food flavor profile. However, there are few reports on the difference in VOCs in yak and cattle-yak meat by combining GC-IMS and GC-MS, which provides a new insight for this study.
This study aims to combine GC-IMS and GC-TOF-MS technology to determine the VOCs and metabolic profiles in yak and cattle-yak meat, explore the precursor substances and metabolic pathways of VOCs in meat, provide a theoretical basis for exploring the regulatory mechanism of the formation of VOCs in yak and cattle-yak meat, and also point out a direction for the improvement of meat quality.
2. Materials and Methods
2.1. Ethics Statement
All the animal procedures were carried out in accordance with the guidelines of the Chinese Animal Protection Commission and the Ministry of Agriculture of the People’s Republic of China. The yak and cattle-yak treatment procedures were approved by the Animal Care and Use Committee of Lanzhou Institute of Husbandry and Pharmaceutical Sciences, Chinese Academy of Agricultural Sciences (Permit No: SYXK-2014-0002).
2.2. Sample Collection
Six yaks (Ys) and six cattle-yaks (CYs), both male and in good condition, with similar weight and age of 4.5 years old, were selected from Hezuo City, Gannan Tibetan Autonomous Prefecture (35.01° N, 102.92° E). After slaughter, fresh longissimus dorsi muscles from the left side were taken for the determination of VOCs and metabolites. At the same time, part of the meat samples were packaged in self-sealing bags and transported back to the laboratory at 4 °C for the determination of protein, fat, and mineral elements.
2.3. Nutrient Composition Determination
The nutrient composition of longissimus dorsi muscles was analyzed by the Chinese recommended standard. According to GB/T 5009.5-2016 [6], the protein content was determined by the Kjeldahl nitrogen method. The fat content was determined by the Soxhlet extraction method according to GB/T 5009.6-2016. The P content was determined according to GB/T 5009.87-2016. The contents of Ca and Fe were determined according to GB/T 5009.268-2016.
2.4. GC-IMS Determination
2.4.1. Sample Processing
The crushed longissimus dorsi muscle samples of the yak and cattle-yak were accurately weighed by 2 g each and placed in a 20 mL headspace bottle for analysis by GC-IMS (FlavorSpec®, G.A.S. Dortmund, Germany).
2.4.2. GC-IMS Conditions
Column type: FS-SE-54-CB-1 (15 m ID: 0.53 mm); analysis time: 20 min; column temperature: 60 °C; carrier gas/drift gas: N2; IMS temperature: 45 °C. Headspace automatic injection, injection volume: 500 μL; incubation time: 15 min; incubation temperature: 60 °C; injection needle temperature: 80 °C; incubation speed: 500 r/min. The initial carrier gas flow rate is 2 mL/min. The flow rate remained at 2 mL/min within 0~2 min, and the carrier gas flow rate increased linearly from 2 mL/min to 100 mL/min within 2~20 min. The drift gas flow rate is 150 mL/min.
2.4.3. GC-IMS Statistical Analysis
The NIST database and IMS database built in the GC-IMS instrument were used for the qualitative analysis of VOCs. The Reporter and Gallery plot plug-ins in the Laboratory Analytical Viewer (LAV, G.A.S. Dortmund, Germany) were used to construct the 3D and 2D differential profiles and fingerprints of VOCs.
2.5. Metabolomics Analysis
2.5.1. Extraction of Metabolites
A total of 50 ± 1 mg of the sample was put into a 2 mL EP tube, 500 μL of pre-cooled extract (methanol to chloroform ratio = 3:1), containing internal standard (adonitol, 0.5 mg/mL stock) was added, and vortexed for 30 s. We added a steel ball, put it in a 40 Hz grinder for 4 min, and performed ice water bath ultrasound for 5 min (repeat 3 times). The sample was centrifuged at 4 °C at 12,000 rpm (centrifugal force 13,800× g, radius 8.6 cm) for 15 min. We carefully removed 200 μL supernatant into 1.5 mL EP tube, and took 80 μL of each sample and mixed into the QC (quality control) sample. After evaporation in a vacuum concentrator, 30 μL Methoxyamination hydrochloride (20 mg/mL in pyridine) was added, incubated at 80 °C for 30 min, and then derivatized with 40 μL BSTFA reagent (1% TMCS, v/v) at 70 °C for 1.5 h. The sample was gradually cooled to room temperature. In total, 5 μL FAMEs (chloroform) was added to the QC sample. Subsequently, gas chromatography combined with time-of-flight mass spectrometry (GC-TOF-MS) was used to analyze all the samples.
2.5.2. GC-TOF-MS Conditions
The GC-TOF-MS analysis was conducted via an Agilent 7890 (Agilent Technologies, Wilmington, Delaware, USA) gas chromatograph coupled with a time-of-flight mass spectrometer. The system employed a DB-5MS capillary column for its operation. In total, 1 μL aliquot of the sample was injected in splitless mode. The carrier gas was helium, the front inlet purge flow was 3 mL min−1, and the gas flow rate in the column was 1 mL min−1. The initial temperature was maintained at 50 °C for 1 min, then increased to 310 °C at a rate of 10 °C min−1, and then maintained at 310 °C for 8 min. The temperatures of the injection, transfer line, and ion source were set to 280 °C, 280 °C, and 250 °C, respectively. In the electron impact mode, the energy was −70 eV. After a solvent delay of 6.4 min, mass spectrometry data were obtained in full scan mode at a rate of 12.5 spectra per second, with the m/z range of 50–500.
2.5.3. Analysis of GC-TOF-MS Data
The Chroma TOF software (V 4.3x, LECO, San Jose, USA) was used for peak extraction, baseline correction, deconvolution, peak integration, peak alignment, and other analysis of the mass spectrum data. The LECO-Fiehn Rtx5 database was used in the qualitative work, including mass spectrum matching and retention time index matching. Finally, the peaks with detection rates below 50% or RSD > 30% in the QC samples were removed. The SIMCA software (version 14.0) was used for multivariate statistical analysis, including principal component analysis (PCA) and orthogonal–partial least squares discriminant analysis (OPLS-DA). Differential metabolites were screened by the criteria of variable importance in projection (VIP) > 1 and p < 0.05, and metabolic pathway annotations were performed through the KEGG database. Enrichment analysis was further used to find the key pathways with the highest correlation with differential metabolites.
2.6. Data Processing
The experimental data were preliminarily summarized by Excel 2010, and an independent sample T-test was conducted by IBM SPSS 26.0 (IBM, Armonk, NY, USA). p < 0.05 was considered statistically significant. All the trials consisted of 6 biological replicates per group, and the results were presented as mean ± standard deviation (SD).
3. Results and Discussion
3.1. Nutrient Composition Analysis
As shown in Table 1, the protein content in Y was 24.34%, which was significantly higher than that in CY (p < 0.05). Protein is an essential substance for various metabolic activities of the human body and it also plays an important role in food processing because of its significant influence on the nutritional value and technical functional attributes of food [18]. The high content of protein in yak meat is a crucial raw material for making functional food such as protein powder and protein powder extracted from yak meat can strengthen muscle and enhance immunity [19]. Tenderness is the most important characteristic that determines consumer acceptance and satisfaction [20]. The fat content in meat is positively correlated with the tenderness of meat, which has a great influence on the quality of meat [21]. The high content of fat in Y contributed to its great meat tenderness. The Fe content in Y was significantly higher than that in CY (p < 0.05). Fe is an indispensable mineral element of hemoglobin and myoglobin. When the supply of Fe is insufficient, the human body will have a certain degree of anemia [19]. Yak meat, as a food with rich iron content, has the potential to prevent iron deficiency anemia. Above all, compared with cattle-yak, yak meat is rich in protein, fat, and mineral elements, which is worthy of further development.
Table 1.
Nutrient composition of yak and cattle-yak meat.
3.2. GC-IMS Analysis
3.2.1. GC-IMS Topographic Plot Analysis
The GC-IMS detection results of VOCs in Y and CY are shown in Figure 1A. The data were visually represented by three-dimensional (3D) spectrograms. In Figure 1A, the X-axis is the ion drift time, the Y-axis is the retention time of the gas chromatograph, and the Z-axis is the ion peak intensity, each peak corresponding to a specific volatile compound, whose intensity is represented by a color. It can be seen that the peak signal distribution of Y and CY were similar, but there were some differences in the peak signal intensity of each group of samples, indicating that there were differences in the contents of VOCs in the two groups of samples.
Figure 1.
(A) Three-dimensional spectrogram of Y and CY. (B) Two-dimensional top view of Y and CY. (C) Fingerprints of VOCs in Y and CY.
Due to the roughness of the 3D spectrum, for the convenience of observation, a two-dimensional (2D) top view was used to compare the differences in VOCs in Y and CY. Figure 1B shows the GC-IMS 2D plot of the VOCs in Y and CY, and the whole 2D plot represents all the VOCs of the samples. The red vertical line at 0.50 of the X-axis represents the reactive ion peak (RIP, normalized), and each point on the right of RIP represents the volatile substance isolated from the samples. The content of the substance is qualitatively indicated by the color of the point, with red indicating a higher content and white indicating a lower content. It can be seen that the signal peaks of most VOCs appeared within the retention time of 50–300 s and the migration time of 0.50–0.75 ms, and the compounds were more concentrated within the retention time of 50–200 s, and more dispersed within 200–300 s. This may be mainly due to the differences in the polarity of different compounds, resulting in different retention times of polar and non-polar compounds after passing through the non-polar column [22].
3.2.2. Fingerprint and Qualitative Analysis of VOCs
Topographic plots can visually show the changing trend in VOCs; however, it is difficult to make a correct judgment of the closely linked substances on the plot, and this problem can be solved by using fingerprint analysis [23]. The Gallery Plot plug-in of the LAV software (https://www.gas-dortmund.de/Products/Software/Laboratory-Analytical-Viewer/1_463.html, accessed on 24 July 2024) was used to select material signals in Y and CY sample spectra to form fingerprints. As shown in Figure 1C, the variation pattern and relative content of VOCs in the Y and CY samples can be observed more specifically and intuitively, with each column showing the entire signal intensity of one sample and each row showing the same VOCs in different samples. In addition, the color represented the signal intensity (compound content) of VOCs, with low intensity indicated by white and high intensity by red, with darker red indicating higher signal intensity. It can be observed that some substances only had the highest content in one sample, which was higher than that in other samples, and can be used to distinguish the differences between the different samples.
Four substances can be observed in the A region, namely 2,3,4-trimethylpentane, 1, 1-diethoxyethane, 2,5-dimethylfuran, and ethyl formate. Seven substances are in the B region, namely 1-propanethiol, 3-pentanone, (E)-2-pentenal, 3-methylbutanol, dimethyl disulfide, ethyl-2-methyl propanoate, and 2-methyl-4,5-dihydro-3(2H)-furanone. Six substances in the C region, namely allyl cyanide, carbon disulfide, 2,3-dimethylpyrazine, tetrahydrofuran, 2-methylbutanal, and 2,3-butanedione, were the highest in Y. Thiazole, pyrrolidine in region D and 1-propanamine, 4-methyl-2-pentanone in region E have the highest content in CY.
In the GC × IMS library search, a total of 31 VOCs were identified, including 5 alcohols, 5 ketones, 5 esters, 3 aldehydes, 2 furans, 2 hydrocarbons, 1 amine, 1 acid, 1 thiazole, 1 pyrazine, and 5 others, among which alcohols, ketones, and esters were the majority, as shown in Table 2. Aldehydes, alcohols, ketones, and esters are considered key aroma compounds due to their low odor thresholds and large contribution to odor [24].
Table 2.
The VOCs of yak and cattle-yak meat identified by GC-IMS.
Lipid oxidation, precursor degradation, and Maillard reaction are the three main ways to produce VOCs such as aldehydes, alcohols, and ketones [25]. Most aldehydes are produced by the oxidation of unsaturated fatty acids, and very few are produced by the Maillard reaction [26]. Due to their strong aroma and low odor threshold characteristics, aldehydes are considered to contribute significantly to the flavor of meat products [12,23]. 2-methylbutanal is a highly volatile methyl-branched aldehyde, which can be produced by the metabolic degradation of fat and carbohydrate, and can also be produced by the decomposition of protein in meat [14]. The high content of 2-methylbutanal in Y made the yak meat have a fruity and fermented aroma. Most aldehydes have a characteristic fatty aroma at low levels, but when levels are above a certain threshold, they produce rancidity or other odors [23]. Alkenals mainly existed with trans-forms with ten carbon or less, among which (E)-2-pentenal gave yak meat its fatty aroma [27].
The oxidation of unsaturated fatty acids and the degradation of amino acids are the main ways to produce ketones [9]. The difference in flavor is mainly due to the differences in quality and quantity of carbonyl compounds, which play a coordinating role in the formation of the overall aroma of meat [23]. Therefore, ketones have an important effect on the formation of meat flavor. Ketones have a high threshold, much higher than other aldehydes, which are stable in nature and often have floral, creamy, and fruity characteristics [8,12]. The results showed that the contents of 2,3-butanedione, 2-methyl-4,5-dihydro-3(2H)-furanone, and 3-Pentanone in Y were relatively high. 2,3-butanedione was a by-product of the Maillard reaction, and because of its low odor threshold, it was likely to be an important contributor to providing buttery flavor to yak meat [25]. 2-methyl-4, 5-Dihydro-3 (2H)-furanone was a fragrance and aroma component widely existing in nature, giving yak meat flavor and sweetness. It was found that the high content of 4-methyl-2-pentanone in CY gave the cattle-yak meat a pleasant keto-like odor [28].
Alcohols are flavor substances that are produced from polyunsaturated fatty acids as precursors by lactose fermentation, amino acid metabolism, or aldehyde reduction [29]. Most alcohols have pleasant odors such as sweet, fresh, fruity, vegetable, and floral, which increase the volatile flavor of meat products [8]. It was found that there were high contents of 1-Propanethiol and 3-methylbutanol in Y. 3-methylbutanol has a malty aroma and is derived mainly from the Streker degradation of leucine or isoleucine in the Maillard reaction [9]. Due to the high threshold of alcohols, in general, alcohols have little effect on the volatile flavor of yak meat, and only a small amount of alcohols with higher contents have a certain effect on its volatile flavor [8]. It can be concluded that alcohols have less significant effects on the formation of volatile flavor than aldehydes, but they have a synergistic effect on the overall volatile flavor of meat.
Esters are usually formed by the esterification of alcohols and acids [15]. Esters are volatile flavor components commonly found in foods, and most of these compounds, due to their low odor threshold, greatly contribute to providing the desired fruity aroma to meat [23]. Studies have shown that esters containing short-chain fatty acids produce sweet or fruity flavors to a certain extent, while esters containing long-chain fatty acids produce fatty flavors [30]. For example, Ethylformate presented a pleasant, ethereal, diffuse, warm fruity taste, and its content was highest in yak meat and lowest in cattle-yak meat. Ethyl-2-methylpropanoate is an alcohol-like flavor substance with osmanthus fragrance and floral fragrance, which was the highest content in yak meat.
3.3. GC-TOF-MS Analysis
3.3.1. Qualitative Analysis of Metabolites
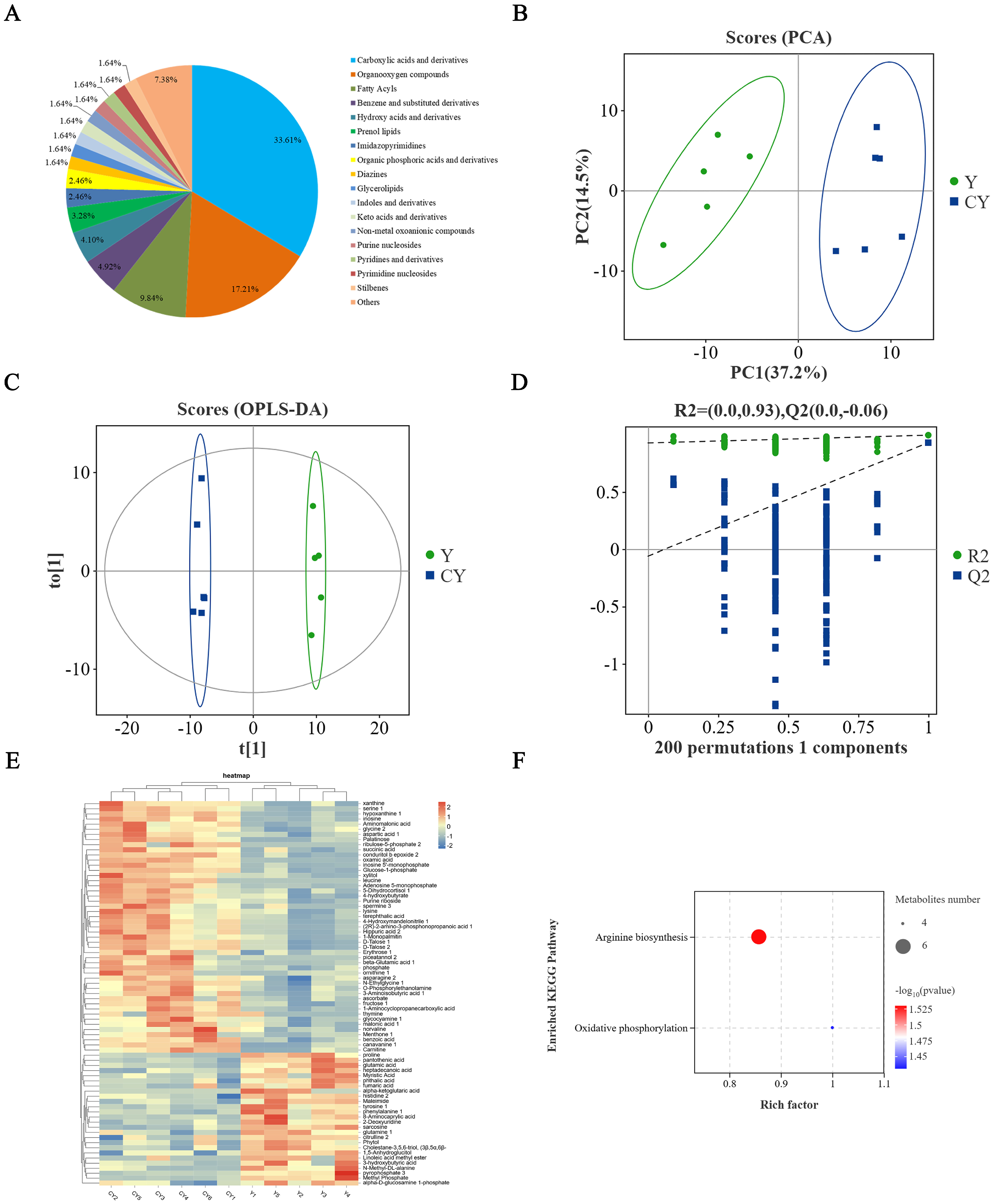
The QC samples were prepared by mixing the samples and were used to analyze the repeatability of the samples under the same processing method. The total ion chromatography (TIC) of the QC samples detected by mass spectrometry is shown in Figure S1. The peak retention time and peak area overlap of the QC samples were very good, indicating that the test instrument was stable and the test data were reliable, which can be used for the next analysis. The TIC of the yak and cattle-yak meat samples are shown in Figure S2. Under this detection condition, the shape and distribution of the peaks were relatively uniform, and the chromatographic peaks were mainly concentrated within 30 min. After baseline filtration, peak identification, integration, and retention time correction, a total of 122 metabolites were identified (Table S1). Figure 2A showed the classification of metabolites, which can be divided into 18 categories, among which carboxylic acids and derivatives (41, 33.61%), organooxygen compounds (21, 17.21%), and fatty acyls (12, 9.84%) were the three main metabolites.
Figure 2.
(A) Pie chart of the number of different types of 122 non−volatile metabolites in yak and cattle−yak meat. (B) PCA model. (C) OPLS−DA model. (D) Permutations test plot of OPLS−DA model. (E) Heatmap of differential metabolites. (F) Pathway enrichment of differential metabolites.
3.3.2. Multivariate Statistical Analysis
Metabolomics data have multi-dimensional characteristics, and the variables are highly correlated. Traditional univariate analysis lacks the ability to fully, quickly, and accurately explore data’s potential information [8]. Therefore, it is necessary to simplify and classify the data using multivariate statistical methods to obtain detailed information on metabolic differences in yak and cattle-yak samples.
PCA is an unsupervised clustering method that can be used to outline divergence in volatile components and highlight differences between samples [31]. As shown in Figure 2B, the variance contribution rate of PC1 and PC2 was 37.2% and 14.5% respectively, and the cumulative variance contribution was 51.7%. The two groups of samples were located on both sides of the positive and negative half axes of PC1, without overlap, indicating that there was a clear difference between each metabolite in yak and cattle-yak meat.
Affected by instrument drift, artifacts, and other experimental variables, the focus of PCA models shifted to system variables that are irrelevant to the scientific question of interest [32]. Therefore, in order to further discover the differences between different samples, the OPLS-DA model was used to classify the samples. OPLS-DA is an analytical method that visualizes and quantifies the extent of differences between samples, based on the correlation between the data [33]. The explanatory ability of the model is expressed by R2X and R2Y respectively, and the predictive ability is expressed by Q2 [12]. The closer R2 and Q2 are to 1.0, the better the model fits. In Figure 2C, R2Y = 0.996, Q2 = 0.930, both close to 1, and all the samples were within a 95% confidence interval, indicating that the OPLS-DA model had good interpretation and prediction ability. To determine whether the OPLS-DA was over-fitting, 200 cross-substitution tests were performed on the model. The results are shown in Figure 2D, where the horizontal coordinate is sample retention rate, and point 1.0 is R2 and Q2 of the original model. It was verified that R2 (0.93) and Q2 (−0.06) were both less than the retention value 1.0, and the intercept of the Q2 regression line of the model with the horizontal coordinate is negative, indicating that the OPLS-DA model does not have over-fitting phenomenon and is stable and reliable.
3.3.3. Differential Metabolite Analysis
VIP value is often used to explain the importance of the variables to the model. VIP > 1 indicates that the characteristic peak is important and is usually used as one of the screening conditions for potential biomarkers [8]. According to OPLS-DA, VIP > 1 and p < 0.05 were used as criteria to search for metabolites with significant differences in expression. A total of 75 significant differential metabolites were screened from the two groups of samples (Table 3). Compared with Y, 49 significant differential metabolites such as aspartic acid, glycine, and lysine were up-regulated and 26 significant differential metabolites such as glutamic acid, tyrosine, and glutamine were down-regulated in CY. In order to more intuitively show the relationship between samples and the differences in metabolite expression in different samples, a hierarchical cluster analysis of Y and CY was conducted. From Figure 2E, it can be seen that the metabolite abundances of Y and CY showed significant differences, and all the samples can be divided into two categories. Cluster I included CY1, CY2, CY3, CY4, CY5, and CY6, and Cluster II included Y1, Y2, Y3, Y4, and Y5, which was highly consistent with the results of the PCA model.
Table 3.
The differential non-volatile metabolites of yak and cattle-yak meat identified by GC-TOF-MS.
Carboxylic acids and derivatives were the most abundant metabolites in Y and CY, among which 17 metabolites such as serine, phenylalanine, and glycine were significantly up-regulated in CY. 10 metabolites such as proline and glutamic acid were significantly up-regulated in Y. The main constituents of flavor precursors include amino acids, peptides, sugars, and lipids [34]. Amino acids are the most abundant non-volatile metabolites that affect meat quality, and are also important flavor substances and flavor precursors in meat, which play a significant part in the complex synthesis of volatile flavor compounds and overall aroma [34,35]. The majority of amino acids are formed by proteins and peptides in the action of enzymes [36]. Different amino acids have different taste thresholds and are classified into umami, sweet, bitter, and tasteless according to their unique flavor [37]. It has been reported that serine and glycine constitute the sweet taste of meat, aspartic acid and glutamic acid constitute the umami taste of meat, and tyrosine and phenylalanine constitute the aromatic taste of meat, which are favored by consumers [38,39].
The contents of serine and glycine in CY were significantly higher than that in Y. Serine and glycine are known as sweet amino acids, and the increase in their contents indicated that cattle-yak was sweeter than yak meat. Aspartic acid and glutamic acid are exclusively umami-tasting to humans, and small peptides containing at least one of these two amino acids above usually exhibit umami flavor [24]. Under the action of transaminase, aspartic acid produces oxaloacetic acid, which further reacts to produce n-butanol, 2-butanone, and other ketones [8]. The content of aspartic acid in CY and glutamic acid in Y was significantly abundant, indicating that the umami taste in the cattle-yak and yak meat was equivalent. Aromatic amino acids such as phenylalanine and tyrosine are precursors of VOCs, which are mainly produced by the oxidative hydrolysis of proteins [8]. Phenylalanine, an essential amino acid in humans and animals, is mainly oxidized to tyrosine by phenylalanine hydroxylase in the body. Moreover, phenylalanine and tyrosine together synthesize neurotransmitters and hormones and are involved in the collective metabolism of sugars and fats [8]. However, the Streker degradation of phenylalanine or the oxidation pathway of linolenic acid produces benzaldehyde, which produces an unpleasant taste and can affect the aroma of meat [8,34]. Compared with Y, the content of phenylalanine in CY was significantly increased, and the content of tyrosine was significantly decreased. Therefore, we estimated that yak meat has a slightly stronger aroma than the cattle-yak meat. Lysine content in CY was significantly abundant. Lysine is an amino acid that produces sugars and ketones, so it can participate in the formation of D-glucose, lipids, and other substances, ultimately producing energy [40]. In addition to amino acids, inosine 5′-monophosphate (IMP), hypoxanthine, and xanthine, which were involved in purine metabolism, were also found to be significantly increased in CY. IMP is an important umami substance in nucleotides, and hypoxanthine produced by hydrolysis of IMP is positively correlated with the sweetness of cooked mutton [35]. The synergistic effect of IMP and amino acids, especially asparagine, glutamine, alanine, and phenylalanine, enhances the umami taste of meat [41].
To further analyze the metabolic pathways involved in the differential metabolites in Y and CY, the KEGG database was used to annotate the differential metabolites and conduct enrichment analysis. As shown in Figure 2F, differential metabolites were significantly enriched in the metabolic pathways of arginine biosynthesis and oxidative phosphorylation (p < 0.05), among which arginine biosynthesis had the greatest impact in different pathways. Alpha-ketoglutaric acid, aspartic acid, glutamine, ornithine, fumaric acid, and citrulline were significantly enriched in the arginine biosynthesis pathway.
4. Conclusions
In this study, the differences in nutrients, VOCs, and non-volatile metabolites between yak and cattle-yak meat were compared. The results showed that the contents of protein, fat, and Fe in yak meat were significantly higher than those in cattle-yak (p < 0.05). GC-IMS identified 31 VOCs such as alcohols, ketones, esters, and aldehydes. There were content differences in VOCs such as 2-methylbutanal, (E)-2-pentenal, 2,3-Butanedione, 3-Pentanone, 1-Propanethiol, 3-methylbutanol, 4-Methyl-2-pentanone, and ethyl formate in the two types of meat. GC-MS identified 75 non-volatile metabolites with significant differences, among which serine, glycine, phenylalanine, aspartic acid, lysine, hypoxanthine, xanthine, and IMP were significantly increased in cattle-yak meat. Glutamic acid and tyrosine contents were significantly increased in yak meat, and key metabolic pathways related to the formation of yak and cattle-yak meat flavor were also identified.
Supplementary Materials
The following supporting information can be downloaded at: https://www.mdpi.com/article/10.3390/foods13152364/s1, Figure S1: The total ion chromatography of quality control samples; Figure S2: The total ion chromatography of yak and cattle-yak meat samples; Table S1: The non-volatile metabolites of yak and cattle-yak meat identified by GC-TOF-MS.
Author Contributions
Conceptualization, X.W.; investigation, L.X. and M.C.; methodology and software, L.H., Y.K. and Z.D.; data curation, S.G.; writing—original draft, B.Z.; writing—review and editing, B.Z. and J.P.; funding acquisition, X.G. and Y.M. All authors have read and agreed to the published version of the manuscript.
Funding
This study was financially supported by the National Key Research and Development Program of China (2022YFD1302103), Xiahe County East and West Collaboration Technology Project (202301), China Agriculture Research System of MOF and MARA (CARS-37), Tianjin Academy of Agricultural Sciences seed industry independent innovation special grant (2023ZYCX011) and Innovation Project of Chinese Academy of Agricultural Sciences (25-LZIHPS-01).
Institutional Review Board Statement
The Animal Care and Use Committee of Lanzhou Institute of Animal Husbandry and Pharmaceutical Sciences, Chinese Academy of Agricultural Sciences approved the animal experiments (Permit No: SYXK-2014-0002).
Informed Consent Statement
Not applicable.
Data Availability Statement
The original contributions presented in the study are included in the article and supplementary materials, further inquiries can be directed to the corresponding authors.
Conflicts of Interest
The authors declare no conflicts of interest.
References
- Zhang, L.; Sun, B.; Yu, Q.; Ji, Q.; Xie, P.; Li, H.; Wang, L.; Zhou, Y.; Li, Y.; Huang, C.; et al. The Breed and Sex Effect on the Carcass Size Performance and Meat Quality of Yak in Different Muscles. Korean J. Food Sci. Anim. Resour. 2016, 36, 223–229. [Google Scholar] [CrossRef] [PubMed]
- Li, Y.F.; Li, S.J.; Zhao, X.W.; Shi, C.Y.; Chai, Y.M.; Huang, A.X.; Shi, Y.A. Novel insights into whey protein among Yak, Yellow Cattle, and Cattle-Yak milk. Food Chem. X 2024, 22, 101384. [Google Scholar] [CrossRef] [PubMed]
- Kang, Y.D.; Wang, X.D.; Xiong, L.; Pei, J.; Ding, Z.Q.; Guo, S.K.; Cao, M.L.; Bao, P.J.; Wu, X.Y.; Chu, M.; et al. Application of GC-IMS, GC-MS, and LC-MS/MS techniques to a comprehensive systematic study on the flavor characteristics of different muscles in the yak. Food Biosci. 2024, 59, 104173. [Google Scholar] [CrossRef]
- Chang, X.P.; Xu, Y.S.; Cheng, L.; Yi, K.G.; Gu, X.D.; Luo, Z.; Zhang, J.M.; Wang, J.Q.; Geng, F. Quantitative proteomic analysis of cattle-yak and yak provides insights into the differential mechanisms of meat quality. Food Res. Int. 2023, 173, 113253. [Google Scholar] [CrossRef] [PubMed]
- Wang, X.D.; Pei, J.; Xiong, L.; Kang, Y.D.; Guo, S.K.; Cao, M.L.; Ding, Z.Q.; Bao, P.J.; Chu, M.; Liang, C.N.; et al. Single-cell RNA sequencing and UPHLC-MS/MS targeted metabolomics offer new insights into the etiological basis for male cattle-yak sterility. Int. J. Biol. Macromol. 2023, 253, 126831. [Google Scholar] [CrossRef] [PubMed]
- Yu, Y.; Zhou, Z.; Jin, Y.; Zhou, Z.; Shi, J.; Fu, Y.; Luo, X.; Li, H.; Suman, S.P.; Guan, J.; et al. Carcass characteristics and meat quality attributes of cattleyak in Tibet Plateau. Food Sci. Anim. Prod. 2023, 1, 9240027. [Google Scholar] [CrossRef]
- Gu, X.; Sun, W.; Yi, K.; Yang, L.; Chi, F.; Luo, Z.; Wang, J.; Zhang, J.; Wang, W.; Yang, T.; et al. Comparison of muscle lipidomes between cattle-yak, yak, and cattle using UPLC–MS/MS. J. Food Compos. Anal. 2021, 103, 104113. [Google Scholar] [CrossRef]
- Huang, Q.; Dong, K.; Wang, Q.; Huang, X.; Wang, G.; An, F.; Luo, Z.; Luo, P. Changes in volatile flavor of yak meat during oxidation based on multi-omics. Food Chem. 2022, 371, 131103. [Google Scholar] [CrossRef]
- Nie, S.; Li, L.H.; Wang, Y.Q.; Wu, Y.Y.; Li, C.S.; Chen, S.J.; Zhao, Y.Q.; Wang, D.; Xiang, H.; Wei, Y. Discrimination and characterization of volatile organic compound fingerprints during sea bass fermentation by combining GC-IMS and GC-MS. Food Biosci. 2022, 50, 102048. [Google Scholar] [CrossRef]
- Wu, S.; Yin, J.; Li, X.; Xie, J.; Ding, H.; Han, L.; Bie, S.; Li, F.; Zhu, B.; Kang, L.; et al. An Exploration of Dynamic Changes in the Mulberry Growth Process Based on UPLC-Q-Orbitrap-MS, HS-SPME-GC-MS, and HS-GC-IMS. Foods 2023, 12, 3335. [Google Scholar] [CrossRef]
- Chen, Q.; Yang, X.; Liu, M.; Li, Z.; Zhou, C.; Zhong, S.; Liu, S.; Hong, P. GC-MS, GC-IMS and E-Nose Analysis of Volatile Aroma Compounds in Wet-Marinated Fermented Golden Pomfret Using Different Cooking Methods. Foods 2023, 13, 390. [Google Scholar] [CrossRef] [PubMed]
- Yang, X.; Chen, Q.; Liu, S.; Hong, P.; Zhou, C.; Zhong, S. Characterization of the effect of different cooking methods on volatile compounds in fish cakes using a combination of GC–MS and GC-IMS. Food Chem. X 2024, 22, 101291. [Google Scholar] [CrossRef] [PubMed]
- Lu, H.M.; Dunn, W.B.; Shen, H.L.; Kell, D.B.; Liang, Y.Z. Comparative evaluation of software for deconvolution of metabolomics data based on GC-TOF-MS. TrAC Trend Anal. Chem. 2008, 27, 215–227. [Google Scholar] [CrossRef]
- Yang, Z.; He, Y.; Liao, G.; Ding, X.; Lu, D.; Zhang, L.; Tian, M.; Ge, C.; Wang, G. Comparative analysis of characteristic volatile compounds in five types of Yunnan dry-cured hams by HS-GC-IMS and HS-SPME-GC-MS. Food Sci. Anim. Prod. 2023, 1, 9240022. [Google Scholar] [CrossRef]
- Chen, Y.; Li, P.; Liao, L.; Qin, Y.; Jiang, L.; Liu, Y. Characteristic fingerprints and volatile flavor compound variations in Liuyang Douchi during fermentation via HS-GC-IMS and HS-SPME-GC-MS. Food Chem. 2021, 361, 130055. [Google Scholar] [CrossRef] [PubMed]
- Liu, N.; Shen, S.; Huang, L.; Deng, G.; Wei, Y.; Ning, J.; Wang, Y. Revelation of volatile contributions in green teas with different aroma types by GC-MS and GC-IMS. Food Res. Int. 2023, 169, 112845. [Google Scholar] [CrossRef]
- Zhang, K.Y.; Gao, L.L.; Zhang, C.; Feng, T.; Zhuang, H.N. Analysis of Volatile Flavor Compounds of Corn Under Different Treatments by GC-MS and GC-IMS. Front. Chem. 2022, 10, 725208. [Google Scholar] [CrossRef] [PubMed]
- Hu, J.; Xu, H.; Shi, R.; Gantumur, M.-A.; Jiang, Z.; Hou, J. Emerging thermal modifying methods in milk protein: A review. Trends Food Sci. Technol. 2024, 146, 104407. [Google Scholar] [CrossRef]
- Li, Y.L.; Zong, W.L.; Zhao, S.S.; Qie, M.J.; Yang, X.T.; Zhao, Y. Nutrition and edible characteristics, origin traceability and authenticity identification of yak meat and milk: A review. Trends Food Sci. Technol. 2023, 139, 104133. [Google Scholar] [CrossRef]
- Zhang, X.; Han, L.; Hou, S.; Raza, S.H.A.; Wang, Z.; Yang, B.; Sun, S.; Ding, B.; Gui, L.; Simal-Gandara, J.; et al. Effects of different feeding regimes on muscle metabolism and its association with meat quality of Tibetan sheep. Food Chem. 2022, 374, 131611. [Google Scholar] [CrossRef]
- Wang, Y.; Wang, Z.; Hu, R.; Peng, Q.; Xue, B.; Wang, L. Comparison of carcass characteristics and meat quality between Simmental crossbred cattle, cattle-yaks and Xuanhan yellow cattle. J. Sci. Food Agric. 2021, 101, 3927–3932. [Google Scholar] [CrossRef] [PubMed]
- Chen, T.; Chen, X.; Lu, D.; Chen, B. Detection of adulteration in canola oil by using GC-IMS and chemometric analysis. Int. J. Anal. Chem. 2018, 2018, 3160265. [Google Scholar] [CrossRef] [PubMed]
- Wang, F.; Gao, Y.; Wang, H.; Xi, B.; He, X.; Yang, X.; Li, W. Analysis of volatile compounds and flavor fingerprint in Jingyuan lamb of different ages using gas chromatography-ion mobility spectrometry (GC-IMS). Meat Sci. 2021, 175, 108449. [Google Scholar] [CrossRef] [PubMed]
- Li, C.; Al-Dalali, S.; Zhou, H.; Xu, B. Influence of curing on the metabolite profile of water-boiled salted duck. Food Chem. 2022, 397, 133752. [Google Scholar] [CrossRef] [PubMed]
- Xi, L.; Zhang, J.; Wu, R.; Wang, T.; Ding, W. Characterization of the Volatile Compounds of Zhenba Bacon at Different Process Stages Using GC-MS and GC-IMS. Foods 2021, 10, 2869. [Google Scholar] [CrossRef] [PubMed]
- Wu, W.D.; Zhan, J.L.; Tang, X.Y.; Li, T.; Duan, S.N. Characterization and identification of pork flavor compounds and their precursors in Chinese indigenous pig breeds by volatile profiling and multivariate analysis. Food Chem. 2022, 385, 132543. [Google Scholar] [CrossRef] [PubMed]
- Xu, L.R.; Wang, J.X.; Tian, A.L.; Wang, S.H.; Zhao, K.; Zhang, R.; Wu, X.Q.; Liu, Y.J.; Liu, X.Y.; Chen, K.X.; et al. Characteristic volatiles fingerprints in olive vegetable stored at different conditions by HS-GC-IMS. Food Chem. X 2023, 18, 100707. [Google Scholar] [CrossRef] [PubMed]
- Wang, L.; Yin, H.; Shao, X.; Zhang, Z.; Zhong, X.; Wei, R.; Ding, Y.; Wang, H.; Li, H. Improving the aging aroma profiles of Italian Riesling and Petit Verdot Wines: Impact of spontaneous and inoculated fermentation processes. Food Chem. X 2023, 20, 100978. [Google Scholar] [CrossRef] [PubMed]
- Yang, Z.; Li, J.; Guo, X. Comparative Analysis of Characteristic Volatile Compounds in Five Types of Infant Nutrition Powders by HS-GC-IMS and GC-MS. Foods 2024, 13, 648. [Google Scholar] [CrossRef]
- Martin, D.; Antequera, T.; Muriel, E.; Andres, A.I.; Ruiz, J. Oxidative changes of fresh loin from pig, caused by dietary conjugated linoleic acid and monounsaturated fatty acids, during refrigerated storage. Food Chem. 2008, 111, 730–737. [Google Scholar] [CrossRef]
- Liu, A.; Zhang, H.W.; Liu, T.J.; Gong, P.M.; Wang, Y.W.; Wang, H.Z.; Tian, X.Y.; Liu, Q.Q.; Cui, Q.Y.; Xie, X.; et al. Aroma classification and flavor characterization of Streptococcus thermophilus fermented milk by HS-GC-IMS and HS-SPME-GC-TOF/MS. Food Biosci. 2022, 49, 101832. [Google Scholar] [CrossRef]
- Li, W.D.; Li, J.J.; Qin, Z.; Wang, Y.; Zhao, P.Y.; Gao, H.Y. Insights into the Composition and Antibacterial Activity of Amomum tsao-ko Essential Oils from Different Regions Based on GC-MS and GC-IMS. Foods 2022, 11, 1402. [Google Scholar] [CrossRef]
- Kang, C.; Zhang, Y.; Zhang, M.; Qi, J.; Zhao, W.; Gu, J.; Guo, W.; Li, Y. Screening of specific quantitative peptides of beef by LC-MS/MS coupled with OPLS-DA. Food Chem. 2022, 387, 132932. [Google Scholar] [CrossRef]
- Liu, L.; Zhao, Y.H.; Lu, S.X.; Liu, Y.H.; Xu, X.X.; Zeng, M.Y. Metabolomics investigation on the volatile and non-volatile composition in enzymatic hydrolysates of Pacific oyster (Crassostrea gigas). Food Chem. X 2023, 17, 100569. [Google Scholar] [CrossRef]
- Wang, Y.; Li, W.Q.; Zhang, C.; Li, F.S.; Yang, H.M.; Wang, Z.Y. Metabolomic comparison of meat quality and metabolites of geese breast muscle at different ages. Food Chem. X 2023, 19, 100775. [Google Scholar] [CrossRef] [PubMed]
- Li, C.; Zou, Y.L.; Liao, G.Z.; Yang, Z.J.; Gu, D.H.; Pu, Y.H.; Ge, C.R.; Wang, G.Y. Variation of microbiological and small molecule metabolite profiles of Nuodeng ham during ripening by high-throughput sequencing and GC-TOF-MS. Food Sci. Hum. Wellness 2024, 13, 2187–2196. [Google Scholar] [CrossRef]
- Zhou, C.Y.; Wang, Y.; Cao, J.X.; Chen, Y.J.; Liu, Y.; Sun, Y.Y.; Pan, D.D.; Ou, C.R. The effect of dry-cured salt contents on accumulation of non-volatile compounds during dry-cured goose processing. Poult. Sci. 2016, 95, 2160–2166. [Google Scholar] [CrossRef] [PubMed]
- Jiang, N.; Hou, S.J.; Liu, Y.Y.; Ren, P.X.; Xie, N.Y.; Yuan, Y.; Hao, Q.; Liu, M.J.; Zhao, Z.H. Combined LC-MS-based metabolomics and GC-IMS analysis reveal changes in chemical components and aroma components of Jujube leaf tea during processing. Front. Plant Sci. 2023, 14, 1179553. [Google Scholar] [CrossRef]
- Guo, T.; Zhang, Q.; Wang, X.; Xu, X.; Wang, Y.; Wei, L.; Li, N.; Liu, H.; Hu, L.; Zhao, N.; et al. Targeted and untargeted metabolomics reveals meat quality in grazing yak during different phenology periods on the Qinghai-Tibetan Plateau. Food Chem. 2024, 447, 138855. [Google Scholar] [CrossRef]
- Yang, G.W.; Zhang, J.X.; Dai, R.F.; Ma, X.Y.; Huang, C.; Ren, W.W.; Ma, X.M.; Lu, J.W.; Zhao, X.; Ji, R.Q.; et al. Comparative Study on Nutritional Characteristics and Volatile Flavor Substances of Yak Milk in Different Regions of Gannan. Foods 2023, 12, 2172. [Google Scholar] [CrossRef]
- Jia, W.; Fan, Z.B.; Shi, Q.Y.; Zhang, R.; Wang, X.; Shi, L. LC-MS-based metabolomics reveals metabolite dynamic changes during irradiation of goat meat. Food Res. Int. 2021, 150, 110721. [Google Scholar] [CrossRef] [PubMed]
Disclaimer/Publisher’s Note: The statements, opinions and data contained in all publications are solely those of the individual author(s) and contributor(s) and not of MDPI and/or the editor(s). MDPI and/or the editor(s) disclaim responsibility for any injury to people or property resulting from any ideas, methods, instructions or products referred to in the content. |
© 2024 by the authors. Licensee MDPI, Basel, Switzerland. This article is an open access article distributed under the terms and conditions of the Creative Commons Attribution (CC BY) license (https://creativecommons.org/licenses/by/4.0/).

