Abstract
Shaken Hunan black tea is an innovative Hunan black tea processed by adding shaking to the traditional Hunan black tea. The quality of shaken black tea is influenced by leaf grades of different maturity. In this study, the taste and aroma quality of shaken Hunan black tea processed with different grades were analyzed by sensory evaluation (SP, HPLC, and HS-SPME/GC-MS). The results showed that shaken Hunan black tea processed with one bud and two leaves has the best quality, which has a sweet, mellow, and slightly floral taste, as well as a floral, honey, and sweet aroma. Moreover, caffeine and EGCG were identified as the most important bitter and astringent substances in shaken Hunan black. Combined with the analysis of GC-MS and OAV analysis, geraniol, jasmone, β-myrcene, citral, and trans-β-ocimene might be the most important components that affect the sweet aroma, while methyl jasmonate, indole, and nerolidol were the key components that affect the floral aroma of shaken Hunan black tea. This study lays a foundation for this study of the taste and aroma characteristics of shaken Hunan black tea and guides enterprises to improve shaken black tea processing technology.
1. Introduction
Black tea has become one of the most popular beverages in the world because of its unique taste and aroma [1]. Hunan black tea, a representative Chinese black tea, is renowned for its distinctive nectar aroma and sweet taste [2,3,4]. The formation of these qualities in Hunan black tea is influenced by the process and raw materials. In recent years, innovative technology has been introduced to improve the quality of Hunan black tea, specifically through the incorporation of the shaking process during withering, which is the first and crucial step [5]. Shaking involves continuously squeezing, rubbing, and colliding the fresh leaf blades, leading to noticeable modifications in leaf morphology, color, aroma, and biochemical composition [6]. These alterations ultimately contribute to the enhancement of taste and aroma [7,8,9].
The quality of Hunan black tea is influenced by the leaf grade, which determines the raw material quality. Maturity affects the quality of black tea by regulating the metabolites mainly through the types and proportions of components contained in fresh leaves [10]. Studies have shown that the leaf grades had a significant impact on the quality of ancient black tea [11]. Furthermore, research by Yin found notable variations in the quality of standard samples of Hunan black tea with different leaf grades [12]. It is worth noting that the shaking process requires tea leaves to have a certain maturity. Only tea leaves that have reached a certain level of maturity can undergo optimal metabolic processes during shaking, resulting in the production of volatile compounds that enhance the aroma of the tea leaves [13]. Therefore, the grade of fresh leaves plays a crucial role in determining the quality of Hunan black tea produced through shaking. However, there is a lack of research on the impact of different fresh leaf grades on the quality of shaken black tea and the corresponding patterns of change.
This study utilized sensory evaluation, spectrophotometry (SP), high-performance liquid chromatography (HPLC), and headspace solid-phase microextraction/gas chromatography-mass spectrometry (HS-SPME/GC-MS) techniques to investigate the impact of varying leaf grades on the quality of shaken Hunan black tea. We analyzed the main taste substances and volatile compounds of shaken Hunan black tea made from different grades of fresh leaves. The objective was to determine the optimal maturity levels and further examine the patterns of change and differential components in shaken Hunan black tea at different grade levels. The findings aim to provide theoretical support for production and practical applications.
2. Materials and Methods
2.1. Tea Sample Preparation
The fresh leaves of Camellia sinensis (L.) O. Kuntze. Zhuyeqi were sourced from the tea research base of the Hunan Academy of Agricultural Sciences, located at 28.47 N, 113.35 E, on 15 April 2023. The raw materials for the preparation of black tea with shaking included one bud and one leaf (First grade), one bud and two leaves (Second grade), one bud and three leaves (Third grade), and one bud and four leaves (Fourth grade) tea leaves. A combination of traditional techniques (withering, rolling, fermentation, and drying) and shaking processes were employed in the preparation of black tea. The withering process was conducted at a temperature range of 24 to 26 °C and a humidity range of 65% to 75% for 16 h. The shaking parameters involved subjecting the tea leaves to a shaking machine operating at a speed of 20 r/min for 5 min when the leaves were at 15% water loss. The kneading process consisted of a sequence of activities, namely, 10 min of no-pressure kneading, followed by 30 min of light pressure kneading, then 10 min of heavy-pressure kneading, and finally another 10 min of no-pressure kneading, all performed in a kneading machine. The fermentation parameters consisted of maintaining a temperature range of 28~30 °C and a humidity level of 90~95% for 3.5 h. The drying process involved subjecting the material to a temperature of 120 °C for 8 min using a dryer, followed by spreading and cooling for 1 h. Subsequently, the material was dried at 80 °C for 1 h using an aroma extraction machine (Figure 1).
Figure 1.
The Hunan black tea sample preparation process.
2.2. Chemicals
N,N-dimethylformamide, acetonitrile, acetic acid, and methanol (chromatographic grade, Shanghai National Pharmaceutical Group Reagent Co, Shanghai, China). Methanol, sodium chloride, sodium carbonate, folin-phenol, disodium hydrogen phosphate, potassium dihydrogen phosphate, ninhydrin, stannous chloride, aluminum trichloride, anthrone, anhydrous dextrose, concentrated sulfuric acid (analytical grade), Shanghai National Pharmaceutical Group Reagent Co, Shanghai China. Epicatechin (EC), epigallocatechin (EGC), catechin (D, L-C), epigallocatechin gallate (EGCG), epigallocatechin gallate (ECG), gallocatechin gallate (GCG), aspartic acid, serine, glutamic acid, glycine, histidine, arginine, threonine, alanine, proline, theanine, cysteine, tyrosine, valine, methionine, lysine, isoleucine, leucine, phenylalanine standard, n-alkane mixed standard (C7~C30), Sigma-Aldrich Corp., St. Louis, MO, USA. Ethyl decanoate (99%), Shanghai Aladdin Biochemical Technology Co, Shanghai, China.
2.3. Sensory Evaluation
According to the prescribed black tea evaluation procedure outlined in the “Tea Sensory Evaluation Methods” (GB/T 23776-2018) and “Terms of tea sensory tests” (GB/T 14487-2017), a quantity of 3.0 g of black tea samples was meticulously measured and placed into the designated evaluation cup. Subsequently, 150 mL of boiling water was added to the cup, and after a steeping period of 5 min, the infusion was meticulously filtered and transferred into the designated white ceramic bowl. To ensure a comprehensive assessment, a panel consisting of seven tea reviewers, ranging in age from 25 to 57 years old and possessing national professional qualification certificates, was assembled. This panel was tasked with providing detailed descriptions and assigning scores to both the aroma and taste attributes of the black tea, employing the "Terminology of Tea Evaluation” as their reference framework.
2.4. Analysis of Tea Polyphenol, Catechin, Gallic Acid, Alkaloid, and Free Amino Acid Content
2.4.1. Analysis of Tea Polyphenols by Spectrophotometry (SP)
The tea polyphenols were detected by the spectrophotometric method. Weigh 0.200 g of tea powder in a 10 mL centrifuge tube, add 5 mL of 70% methanol, water bath at 70 °C for 10 min in a water bath, centrifuge at 3500 r/min for 10 min, take the supernatant, repeat twice, and combine the supernatant, and then fix it to 10 mL with 70% methanol to obtain the crude extract of tea polyphenols. The concentration of 10, 20, 30, 40, and 50 μg/mL gallic acid standard solution was configured. Each of 1 mL of distilled water, gallic acid standard solution, and 100-fold diluted tea polyphenol crude extract was pipetted into different stoppered test tubes. Subsequently, 5 mL of 10% folin-phenol was introduced, followed by the addition of 4 mL of 7.5% Na2CO3 solution between the time frames of 3 and 8 min after the initiation of the reaction. The reaction was then allowed to proceed at room temperature for 60 min, after which the absorbance value was measured at a wavelength of 765 nm. The construction of the standard curve involved plotting the gallic acid concentration as the independent variable (X) against the absorbance value as the dependent variable (Y). The resulting standard curve for gallic acid exhibited a linear relationship described by the equation Y = 86.608X + 0.4657, with a coefficient of determination (R2) equal to 0.9988.
2.4.2. Analysis of Catechin, Gallic Acid, and Alkaloid by HPLC
The aqueous extract method involves weighing 3 g (with an accuracy of 0.001 g) of finely ground samples in a 500 mL conical flask. 450 mL of boiling distilled water is then added to the flask. The mixture is promptly transferred to a boiling water bath and left to immerse for 45 min, with intermittent shaking every 10 min. After completion, the mixture is immediately subjected to decompression filtration while still hot. The residue is washed 2–3 times with a small amount of hot distilled water. The resulting filtrate is transferred to a 500 mL volumetric flask, allowed to cool, and then adjusted to the scale with water. The flask is thoroughly shaken to ensure proper mixing.
The six catechin fractions (EC, EGC, D, L-C, EGCG, ECG, and GCG), three alkaloid fractions (caffeine, theobromine, and theophylline), and gallic acid were concurrently quantified using HPLC. The chromatographic parameters employed were as follows: a C18 column (4.6 mm × 150 mm, 5 μm), a detection wavelength of 278 nm, an injection volume of 10 μL, a column temperature of 30 °C, and a flow rate of 1.0 mL/min. The mobile phase A consisted of ultrapure water, while the mobile phase B was composed of a mixture of N, N-dimethylformamide, methanol, and glacial acetic acid (N,N-dimethylformamide: methanol: glacial acetic acid = 39.5:2:1.5). The separation process involved gradient elution, with mobile phase B initially at 9%, increasing to 14% after 10 min, further increasing to 36% after 27 min, maintaining this concentration for 4 min, decreasing to 9% at 32 min, and concluding at 37 min.
2.4.3. Analysis of Amino Acids by HPLC
A total of 18 amino acid components were concurrently quantified using HPLC. The chromatographic conditions employed in this study included the use of a Waters ACCQ-TagTM column (3.9 mm × 150 mm, 5 μm) for separation. The detection wavelength was set at 248 nm, and an injection volume of 10 μL was used. The AccQ•Tag method is a pre-column derivatization technique for amino acid analysis of hydrolyzed peptides and proteins. The reconstituted 10 μL samples were derivatized with the AccQ-Fluor reagent kit (WAT0052881, Waters Corp., Milford, MA, USA). AccQ-Fluor borate buffer (70 μL) was added to the sample tube with a micropipette and vortexed. Thereafter, 20 μL of AccQ-Fluor reagent was added and immediately vortexed for 30 s, and the contents were transferred to maximum recovery vials. The vials were heated for 10 min in a water bath at 55 °C before the separation of amino acids using HPLC. The column temperature was maintained at 37 °C, and a flow rate of 1 mL/min was applied. The mobile phase consisted of 10% ACCQ liquid for phase A and 60% acetonitrile for phase B. A gradient elution method was employed, with the initial concentration of phase B set at 2% and gradually increased to 7% at 15 min, 10% at 19 min, 33% at 32 min, and finally reaching 100% at 34 min. This concentration was maintained for 3 min before decreasing to 0% at 39 min.
2.5. Analysis of Hunan Black Tea Aroma-Active Compounds
2.5.1. Hunan Black Tea Volatile Compounds Extraction by Headspace Solid-Phase Microextraction (HS-SPME)
The 50/30 μm DVB/CAR/PDMS extraction head was positioned within the gas chromatograph’s inlet port and subjected to an aging process at a temperature of 270 °C for 30 min. Each tea sample, weighing 3.00 g, was carefully measured and deposited into a 250 mL beaker equipped with a magnetic rotor. Subsequently, 10 g of NaCl was added to the beaker, which was then filled with 150 mL of boiled water. A 20 μL solution of ethyl caprate at a concentration of 8.68 μg/mL, dissolved in a solvent consisting of 10% ethanol, was injected into the beaker. The extraction head was expeditiously enveloped with a sealing film and positioned on a magnetic stirring heating stage, where it was subjected to heating and stirring at a temperature of 80 °C and a stirring rate of 600 r-min-1 for 10 min. Subsequently, the aged extraction head was introduced into the headspace region of the beaker. Following 50 min of adsorption of the extractor head in the sample bottle at a temperature of 80 °C and a stirring rate of 600 r/min, the extractor head was inserted into the gas chromatograph’s inlet and thermally resolved at a temperature of 250 °C for 5 min [2,3,4].
2.5.2. Qualitative and Quantitative Analysis of the Volatiles by Gas Chromatography-Mass Spectrometry (GC-MS)
The analysis was conducted using an HP-5MS capillary column with a carrier gas consisting of 99.999% helium at a flow rate of 1.7 mL/min. The sample was injected without a shunt, and the inlet temperature was set at 250 °C. The heating program consisted of initially maintaining a temperature of 50 °C for 2 min, followed by a gradual increase to 60 °C at a rate of 1 °C/min and another 2 min hold. Subsequently, the temperature was further increased to 104 °C at a rate of 2 °C/min. The overall heating procedure involved the following steps: starting at 50 °C with a 2 min hold, increasing to 60 °C at a rate of 1 °C/min with another 2 min hold, further increasing to 104 °C at a rate of 2 °C/min with a 1 min hold, increasing to 150 °C at a rate of 5 °C/min with a 1 min hold, and finally increasing to 220 °C at a rate of 15 °C/min with a 5-min hold. The quadrupole temperature was maintained at 150 °C, while the ion source temperature was set to 230 °C. The ion source utilized in this study was an EI source, characterized by an electronic energy of 70 eV and an ionization voltage of 1540 mV. The scanning range for mass-to-charge ratio (m/z) was set between 33 and 400. The NIST 2017 spectral library was employed for comparison, resulting in a matching error of 20. Additionally, the retention index was verified.
For quantitative analysis, a semi-quantitative approach was adopted using the internal standard method. The internal standard employed was 20 μL of decanoic acid ethyl ester with a concentration of 8.68 μg/mL.
2.6. Statistical Analysis
All measurements were performed in triplicate. The GC-MS results were subjected to data analysis using the MSD Chemstation (Agilent Technologies Inc., Palo Alto, CA, USA). The calibration curves for odorants and associated data processing were conducted utilizing Excel 2019 (Microsoft Corp., Redmond, WA, USA). Bar graphs and radar maps were generated using Origin 2023 (Originlab Corp., Northampton, MA, USA). Multivariate statistical analyses were carried out employing SPSS Statistics 20.0 (IBM Corp., Armonk, NY, USA). Principal component analysis (PCA) was conducted using Simca 14.1 (Umetrics Corp., Umea, Sweden). The heatmap was generated using Prism 9 (Microsoft Corp., Redmond, WA, USA).
3. Results
3.1. Sensory Evaluation
The results of the sensory evaluation (Table 1) showed that there were differences in the types and scores for taste and aroma of shaken Hunan black tea prepared with different grades. As maturity increased, the taste transformed from slightly astringent to sweet and mellow. The highest taste score (92.5) was obtained by the group consisting of one bud and three leaves, indicating a sweet taste. The group with one bud and two leaves followed closely. In terms of aroma, the fragrance of shaken Hunan black tea changed from tender sweet to nectar and eventually pure sweet as the maturity of fresh leaves increased. The highest aroma score (93.5) was achieved by the group with one bud and two leaves, exhibiting a nectar fragrance. The group with one bud and three leaves showed a sweet fragrance with floral notes. The groups with one bud, one bud, and four leaves had lower scores, indicating a tender and sweet fragrance. The comprehensive analysis revealed that shaken Hunan black tea with one bud and two leaves performed the best.
Table 1.
Sensory evaluation results of Hunan black tea with different leaf grades.
3.2. Analysis of Main Taste Compounds
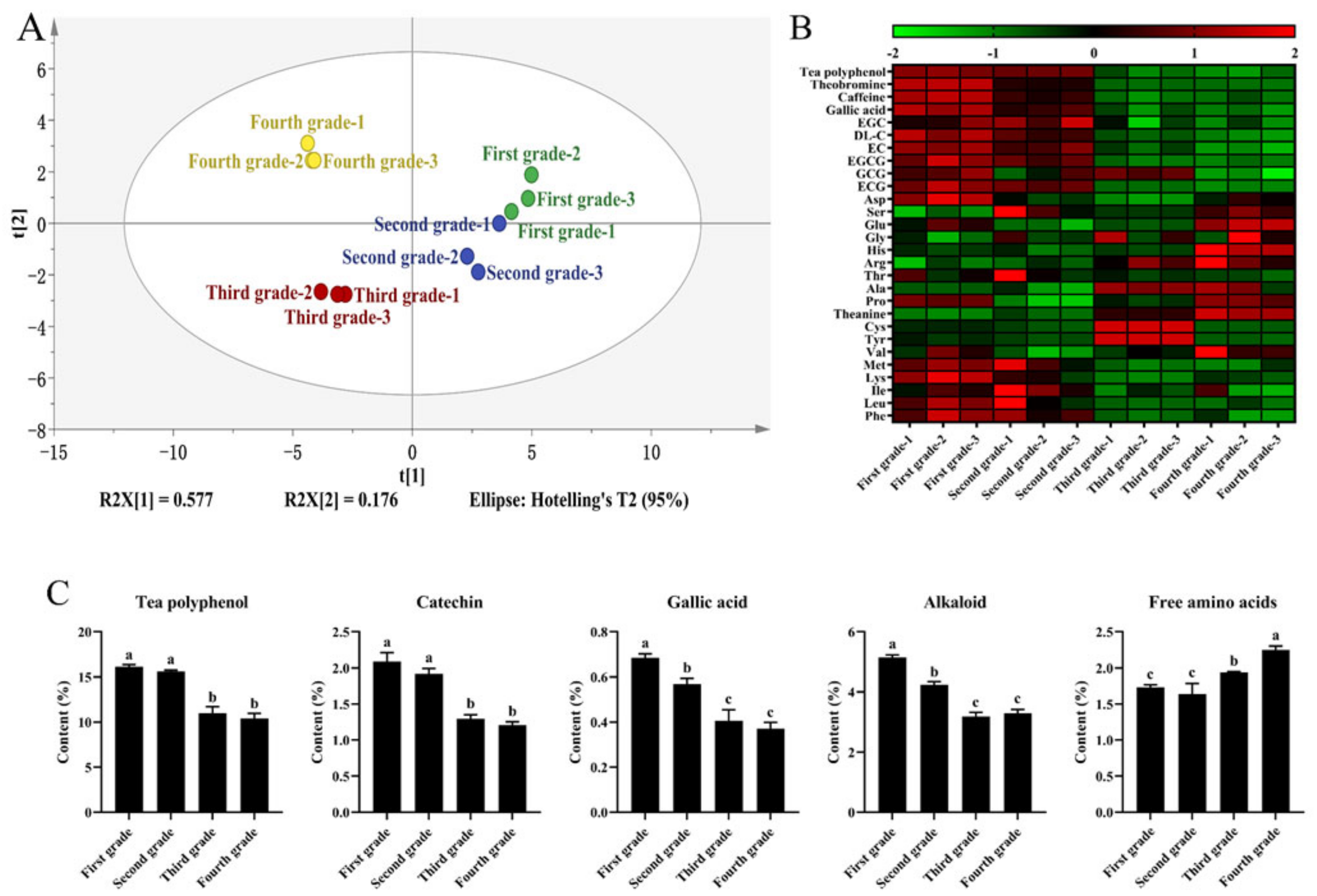
Tea polyphenols, catechins, gallic acid, alkaloids, and amino acids are the primary taste components found in tea. In this study, PCA analysis was performed on Hunan black tea samples of various grades, focusing on the content of these taste components. The R2X value of 75.3% suggests that the model has strong predictive ability (Figure 2). The PCA diagram revealed distinct clustering and separation patterns among the different samples, indicating variations in the main taste substances of Hunan black tea derived from fresh leaves of varying grades.
Figure 2.
Analysis of the main taste components of shaken Hunan black tea. (A): PCA analysis; (B): thermogram analysis; (C): analysis of main taste components in different categories. Different low case letters above columns indicate statistical differences at p < 0.05.
The objective of this study was to examine the variations in taste substances among different grades of shaken Hunan black tea. The results (Table 2) showed a gradual decrease in the levels of tea polyphenols, catechins, gallic acid, and alkaloids as the grade of fresh leaves decreased. In contrast, there was an increase in amino acid content as the fresh leaf grade decreased, which contradicted the trend observed in conventional leaves [12]. One possible explanation for this phenomenon could be attributed to two factors. Firstly, the selection of raw materials played a role. In this study, raw materials of different grades were obtained from the same fluffy tops with the same growth potential. As a result, the lower-grade samples had a higher stem content, which is known to be rich in free amino acids [14]. Secondly, the shaking process used in this study may have also contributed to this outcome. Previous research has shown that shaking effectively reduces the levels of polyphenolics, leading to a decrease in the bitterness and astringency of black tea [8].
Table 2.
Table of the content of the main taste components (%).
Additional heat map analysis was conducted on different taste components, including theobromine and caffeine, various catechins, phenylalanine, leucine, and a few other amino acids. The results indicated a decrease in the content of these compounds as the fresh leaf grade decreased. This can be attributed to the fact that alkaloids such as caffeine and theobromine are synthesized in the stem tips of tea plants, and their content gradually diminishes as the leaves and stems mature [15]. This result ties well with previous studies; secondary metabolites tend to accumulate in higher quantities in the stems or leaves of lower grades [16].
The contribution of major taste substances to the taste of tea is influenced not only by their content but also by their taste active value (TAV) (Table 3) [17]. Caffeine, ranging from 30.77 to 46.74, is a significant source of bitterness in shaken Hunan black tea (Table 3). EGCG, with a TAV ranging from 1.09 to 1.82, is an important astringent substance in shaken Hunan black tea. Gallic acid, glutamic acid, and aspartic acid, with TAVs greater than 1, have a notable impact on acidity. Catechin, gallic acid, and alkaloids contribute to the bitter and astringent taste attributes, which play a crucial role in determining the intensity of bitter and astringent tastes in tea. These attributes decrease in magnitude as the grade of the fresh leaf decreases [18]. Additionally, phenylalanine and leucine, classified as bitter amino acids, significantly contribute to tea bitterness. Conversely, theanine, glutamic acid, and threonine, categorized as sweet amino acids, act as inhibitors of the bitter and astringent taste in tea [19]. The present study observed a decrease in the bitter, astringent, and acidic tastes of shaken Hunan black tea as the fresh leaf maturity increased, which aligns with the findings of the sensory evaluation.
Table 3.
TAV analysis of the main taste components.
3.3. Analysis of Aroma Compounds
3.3.1. Analysis of Aroma Compounds Identified by GC-MS
To gain insight into the volatile components present in shaken Hunan black tea, the volatile components were analyzed using HS-SPME/GC-MS. Through the comparison with the NIST 2017 spectral library and retention index validation, a total of 144 volatile components were identified in shaken Hunan black tea at different grade levels (refer to Table 4). Based on the metabolic pathway classification [20], the 144 volatile components can be classified into five distinct groups: fatty acid degradation volatiles (FADVs), volatile terpenoids (VTs), amino acid degradation volatiles (AADVs), carotenoids degradation volatiles (CDVs), and other classes of volatiles. The different categories of volatiles are as follows: FADVs include 61 volatiles, VTs include 34 volatiles, AADVs include 18 volatiles, CDVs include 16 volatiles, and there are 15 components that fall under the category of ‘Others’. The mean value of VTs was found to be 103.46 mg/kg, followed by FADVs at 56.93 mg/kg, and AADVs at 33.55 mg/kg. Consequently, VTs, FADVs, and AADVs emerged as the primary volatile components in shaken Hunan black tea.
Table 4.
Identification of 144 differential volatile compounds from shaken Hunan black tea (ug/L).
The analysis of the total volatile components and the contents of each type of volatile component of different grades of shaken Hunan black tea were analyzed, and the results are depicted in Figure 3. The concentration of total volatile components exhibited a gradual decrease as the fresh leaf grade declined. Conversely, the concentrations of FADVs and CDVs initially increased and subsequently decreased, while the concentrations of AADVs and VTs displayed a gradual decrease. Notably, no significant difference was observed in the concentration of Others. Among the various grades of shaken Hunan black tea, the first grade exhibited the highest concentrations of total volatile components, AADVs, and VTs. Conversely, the third grade demonstrated the highest concentrations of ADVs and CDVs.
Figure 3.
Analysis of volatile components of Hunan black tea. (A): PCA analysis; (B): heat map analysis of differential volatile components; (C): content of total volatile components and content of various volatile components. Different low case letters above columns indicate statistical differences at p < 0.05.
3.3.2. Analysis of Differential Aroma Compounds
In order to examine the variations in volatile components among various grades of Hunan black tea, a Principal Component Analysis (PCA) was conducted on a total of 144 volatile components (Table 4). The obtained R2X value of 68.2% suggests that the model exhibits a satisfactory level of predictability. Notably, each sample of Hunan black tea, when subjected to shaking, displayed distinct separation and clustering patterns in the PCA plots, indicating the presence of disparities in the volatile components across different grades of Hunan black tea. Subsequently, the 144 volatile components were assessed for differential composition using criteria such as a fold change value ≤0.5 or ≥2 and a p value < 0.05. A total of 63 differential volatile components were screened, including 29 FADV components, 24 VT components, 3 CDV components, 2 AADV components, and 2 Others components.
The concentrations of alcohols, aldehydes, ketones, and CDVs in FADVs exhibited a gradual increase as the fresh leaf grade decreased, while the concentration of esters in FAVDs initially increased and then decreased. Previous research has demonstrated that the levels of fatty acids and carotenoids increase progressively with the maturity of fresh leaves. Consequently, lower grade fresh leaves contain higher amounts of precursors for FADVs and CDVs, such as linoleic acid, linolenic acid, β-carotene, and zeaxanthin, leading to an enhanced production of FADVs and CDVs during processing [21,22,23]. Notably, the ester content of FADVs in the Fourth grade exhibited a lower level compared to that of third grade and second grade Hunan black tea, which could potentially be attributed to the diminished activity of acyltransferase in the fresh leaves of Fourth grade tea [24].
Except for trans-4,8-dimethyl-1,3,7-nonatriene, trans-β-farnesene, and α-farnesene, the content of VTs decreased with decreasing fresh leaf grade, which is consistent with the results of Yin [2]. The synthesis of volatile terpenoids, specifically monoterpenes and sesquiterpenes, primarily occurs through the mevalonate metabolic pathway and the 2-methyl-D-erythritol-4-phosphate metabolic pathway. The higher levels of VTs observed in Hunan black tea with higher grades, which undergo vigorous leaf metabolism during shaking, may be attributed to this metabolic activity [25]. The levels of trans-4,8-dimethyl-1,3,7-nonatriene, trans-β-farnesene, and α-farnesene exhibited a progressive increase as the fresh leaf grade decreased. It is plausible that these three terpene volatiles stem from the degradation of carotenoids, such as phytofluene, present in tea. This degradation process can yield α-farnesene [26].
The levels of benzyl nitrile and indole exhibited a pattern of initial increase followed by a decrease as the grade decreased, with the highest concentration observed in the third grade. Benzyl nitrile is a byproduct of phenylalanine metabolism, while Indole is produced through the catalysis of 3-glycerol phosphate by tryptophan synthase [20,27]. Further investigation is required to elucidate the underlying factors contributing to the variations in benzyl nitrile and indole contents among Hunan black tea products processed using different grades of fresh leaves, despite the observed preference for increased levels of these compounds through the shaking of fresh leaves with appropriate grade leaves in the study of oolong tea.
3.3.3. OAV Analysis of Volatile Compounds
The contribution of volatile components to the aroma is influenced by both their quantity in the sample and their odor activity value (OAV). Generally, volatile components with an OAV ≥ 1 are deemed to have a significant impact on the overall aroma [28]. To investigate the variations in the aroma of Hunan black tea at different grades, a total of 63 differential volatile components were analyzed using OAV. Among these, 16 important aroma components were identified, with geraniol having the highest OAV, ranging from 69.68 to 203.29. According to odor orientation, the 16 significant aroma components were categorized into 10 floral, fruity, and sweet volatile components, as well as 6 volatile components of other aroma types (Table 5).
Table 5.
OAV analysis of differential volatile compounds.
Geraniol, jasmone, β-myrcene, citral, and trans-β-ocimene possess sweet and fruity odor characteristics, and their concentrations in Hunan black tea decreased with decreasing grades when subjected to shaking, aligning with the findings of the sensory evaluation of the aroma (Grade 1 to Grade 4: tender-sweet aroma to sweet aroma and pure aroma) [29]. Hence, the presence of geraniol, jasmonone, β-myrcene, citral, and trans-β-ocimene significantly contributes to the variations in the sweet aroma of different grades of Hunan black tea when subjected to shaking. Furthermore, the floral odor attributes of methyl jasmonate, indole, and nerolidol are noteworthy, as their concentrations in Hunan black tea exhibit a pattern of initially increasing and subsequently decreasing with decreasing grades, aligning with the outcomes of the sensory evaluation of aroma. Consequently, methyl jasmonate, indole, and nerolidol emerge as pivotal aroma active components that account for the distinctions observed among the various grades of shaken Hunan black tea [30,31].
The fragrance of geraniol exhibited a refined and pleasant rosy and sweet scent, and it demonstrated the highest OAV in first-grade black tea with agitation, suggesting its significance as a crucial aroma-active compound. Furthermore, geraniol also serves as a significant aroma component in various other tea varieties, including green tea, white tea, and oolong tea [32,33,34]. Methyl jasmonate, primarily derived from the metabolic pathway of linolenic acid, plays a pivotal role as a floral component in shaken Hunan black tea with agitation and serves as an endogenous signaling molecule in the plant’s defense response [35]. Indole, a compound formed by the fusion of pyrrole and benzene, emits a potent fecal scent at elevated concentrations; however, when significantly diluted, it emanates a floral fragrance. Moreover, indole serves as a significant floral constituent in black and oolong tea [27,36,37].
4. Conclusions
This study aimed to examine the impact of different grades of fresh leaves on the taste and aroma of shaken Hunan black tea. The researchers used sensory evaluation along with SP, HPLC, and HS-SPME/GC-MS techniques. The findings revealed that ‘Zhuyeqi’ leaves with one bud and two leaves were the optimal grade for processing shaken Hunan black tea. The sensory evaluation showed that the taste of shaken Hunan black tea transformed from bitter and astringent to mellow, while the aroma changed from delicate and sweet to floral and ultimately pure as the grade of fresh leaves decreased. The analysis of SP and HPLC indicated a decrease in the content of polyphenols, catechins, alkaloids, and gallic acid in shaken Hunan black tea, along with an increase in amino acids as the fresh leaf grade decreased. Caffeine and EGCG were identified as the primary contributors to its bitter and astringent taste. Through GC-MS analysis, the researchers identified 63 differential volatile components in different grades of shaken Hunan black tea. Some of the key components influencing the sweet aroma were geraniol, jasmone, β-myrcene, citral, and trans-β-ocimene, while methyl jasmonate, indole, and nerolidol were identified as key constituents contributing to the floral aroma. These findings have theoretical significance for the production and processing of shaken black tea. Nevertheless, the optimum technology and the chemical changes during processing for shaken Hunan black tea with one bud and two leaves require further research.
Author Contributions
Conceptualization, methodology, software, and validation, K.W. and X.Y.; formal analysis, K.W. and X.Y.; investigation, K.W. and N.X.; resources, Y.X.; data curation, K.W. and X.Y.; data analysis: H.X. and C.L.; writing—original draft preparation, K.W. and S.L.; writing—review and editing, J.H. and Z.L.; funding acquisition, S.Z. and Z.L. All authors have read and agreed to the published version of the manuscript.
Funding
This work was supported by the key R&D projects of the Science and Technology Department of Hunan Province, “Research and Demonstration of Key Processing Technology of Hunan Black” (2020NK2047), the National Key Research and Development Program of the Ministry of Science and Technology of the People’s Republic of China, “Research and Application Demonstration of Key Technology and Equipment for Deep Processing and High-Value Utilization of Summer-Autumn Tea” (2022YFD1600805), “Research on Quality Characteristics of Huangpu Black Tea and Product Quality Standards” (2022xczx-087), and “Research on Key Technologies for Processing Advantageous Tea Types in Hunan and Development of Intelligent Automation Equipment” (2021NK1020-2).
Institutional Review Board Statement
According to the prescribed black tea evaluation procedure outlined in the “Tea Sensory Evaluation Methods” (GB/T 23776-2018), the experimental scheme involving sensory evaluation is in line with Chinese national law and does not need ethical approval. In the course of the implementation of this study, no human body, animal violation of law, morality, or “Declaration of Helsinki” was involved. All participants have given written consent.
Informed Consent Statement
Informed consent was obtained from all subjects involved in the study.
Data Availability Statement
Data are contained within the article.
Acknowledgments
The authors would like to thank all those who contributed directly or indirectly to the project.
Conflicts of Interest
The authors declare no conflict of interest.
References
- Wang, L.; Xie, J.; Deng, Y.; Jiang, Y.; Tong, H.; Yuan, H.; Yang, Y. Volatile profile characterization during the drying process of black tea by integrated volatolomics analysis. LWT 2023, 184, 115039. [Google Scholar] [CrossRef]
- Yin, X.; Xiao, Y.; Wang, K.; Wu, W.; Huang, J.; Liu, S.; Zhang, S. Effect of shaking manners on floral aroma quality and identification of key floral-aroma-active compounds in Hunan black tea. Food Res. Int. 2023, 174, 113515. [Google Scholar] [CrossRef] [PubMed]
- Yin, X.; Huang, J.A.; Huang, J.; Wu, W.; Tong, T.; Liu, S.; Zhou, L.; Liu, Z.; Zhang, S. Identification of volatile and odor-active compounds in Hunan black tea by SPME/GC-MS and multivariate analysis. LWT 2022, 164, 113656. [Google Scholar] [CrossRef]
- Yin, X.; Huang, J.; Huang, J.; Zhou, L.; Li, W.; Liu, H.; Tong, T.; Liu, Z.; Zhang, S. Comparative Analysis of Aroma Quality of Three Different Tenderness Gongfu Black Teas in Hunan. J. Tea Commun. 2021, 48, 280–286. [Google Scholar]
- Chiang, S.; Yang, K.; Wang, S.; Chen, C. Enzymatic treatment in black tea manufacturing processing: Impact on bioactive compounds, quality, and bioactivities of black tea. LWT 2022, 163, 113560. [Google Scholar] [CrossRef]
- Zeng, L.; Zhou, X.; Su, X.; Yang, Z. Chinese oolong tea: An aromatic beverage produced under multiple stresses. Trends Food Sci. Technol. 2020, 106, 242–253. [Google Scholar] [CrossRef]
- Xue, J.; Liu, P.; Yin, J.; Wang, W.; Zhang, J.; Wang, W.; Le, T.; Ni, D.; Jiang, H. Dynamic Changes in Volatile Compounds of Shaken Black Tea during Its Manufacture by GC× GC–TOFMS and Multivariate Data Analysis. Foods 2022, 11, 1228. [Google Scholar] [CrossRef]
- Lin, J.; Tu, Z.; Zhu, H.; Chen, L.; Wang, Y.; Yang, Y.; Lv, H.; Zhu, Y.; Yu, L.; Ye, Y. Effects of Shaking and Withering Processes on the Aroma Qualities of Black Tea. Horticulturae 2022, 8, 549. [Google Scholar] [CrossRef]
- Xue, J.; Liu, P.; Guo, G.; Wang, W.; Zhang, J.; Wang, W.; Le, T.; Yin, J.; Ni, D.; Jiang, H. Profiling of dynamic changes in non-volatile metabolites of shaken black tea during the manufacturing process using targeted and non-targeted metabolomics analysis. LWT 2022, 156, 113010. [Google Scholar] [CrossRef]
- Ma, Z.; Ma, Y.; Liu, Y.; Zhou, B.; Zhao, Y.; Wu, P.; Zhang, D.; Li, D. Effects of Maturity and Processing on the Volatile Components, Phytochemical Profiles and Antioxidant Activity of Lotus (Nelumbo nucifera) Leaf. Foods 2023, 12, 198. [Google Scholar] [CrossRef]
- Li, Y.; Chen, N.; Li, W.; Lou, H.; Li, Y.; Xiong, Q.; Bai, R.; Wang, J.; Hu, Y.; Ren, D.; et al. Chemical profiling of ancient bud black tea with a focus on the effects of shoot maturity and fermentation by UHPLC-HRMS. Eur. Food Res. Technol. 2022, 248, 1379–1393. [Google Scholar] [CrossRef]
- Yin, X.; Tong, T.; Xiao, Y.; Huang, J.; Bao, X.; Liu, S.; Wu, W.; Wang, K.; Wu, C.; Liu, Z.; et al. Preparation and Quality Analysis of Standard Samples of Hunan Black Tea. J. Tea Sci. 2022, 42, 875–885. [Google Scholar]
- Wu, W.; Shi, J.; Jin, J.; Liu, Z.; Yuan, Y.; Chen, Z.; Zhang, S.; Dai, W.; Lin, Z. Comprehensive metabolic analyses provide new insights into primary and secondary metabolites in different tissues of Jianghua Kucha tea (Camellia sinensis var. assamica cv. Jianghua). Front. Nutr. 2023, 10, 1181135. [Google Scholar] [CrossRef] [PubMed]
- Lin, J.; Wang, Y.; Chen, L.; Yang, Y.; Tu, Z.; Ye, Y. Effect of the Presence of Stem on Quality of Oolong Tea. Foods 2022, 11, 3439. [Google Scholar] [CrossRef]
- Huang, Y.; Dong, W.; Sanaeifar, A.; Wang, X.; Luo, W.; Zhan, B.; Liu, X.; Li, R.; Zhang, H.; Li, X. Development of simple identification models for four main catechins and caffeine in fresh green tea leaf based on visible and near-infrared spectroscopy. Comput. Electron. Agric. 2020, 173, 105388. [Google Scholar] [CrossRef]
- Liu, J.; Liu, M.; Fang, H.; Zhang, Q.; Ruan, J. Accumulation of Amino Acids and Flavonoids in Young Tea Shoots Is Highly Correlated with Carbon and Nitrogen Metabolism in Roots and Mature Leaves. Front. Plant Sci. 2021, 12, 756433. [Google Scholar] [CrossRef] [PubMed]
- Yue, C.; Wang, Z.; Peng, H.; Li, W.; Yang, P. UPLC–QTOF/MS-based non-targeted metabolomics coupled with the quality component, QDA, to reveal the taste and metabolite characteristics of six types of Congou black tea. LWT 2023, 185, 115197. [Google Scholar] [CrossRef]
- Zhang, L.; Cao, Q.-Q.; Granato, D.; Xu, Y.-Q.; Ho, C.-T. Association between chemistry and taste of tea: A review. Trends Food Sci. Technol. 2020, 101, 139–149. [Google Scholar] [CrossRef]
- Que, Z.; Jin, Y.; Huang, J.; Zhou, R.; Wu, C. Flavor compounds of traditional fermented bean condiments: Classes, synthesis, and factors involved in flavor formation. Trends Food Sci. Technol. 2023, 133, 160–175. [Google Scholar] [CrossRef]
- Zeng, L.; Watanabe, N.; Yang, Z. Understanding the biosyntheses and stress response mechanisms of aroma compounds in tea (Camellia sinensis) to safely and effectively improve tea aroma. Crit. Rev. Food Sci. Nutr. 2018, 59, 2321–2334. [Google Scholar] [CrossRef]
- Guo, L.; Chen, M.; Guo, Y.; Lin, Z. Variations in Fatty Acids Affected Their Derivative Volatiles during T ieguanyin Tea Processing. Foods 2022, 11, 1563. [Google Scholar] [CrossRef] [PubMed]
- Thelen, J.J.; Ohlrogge, J.B. Metabolic engineering of fatty acid biosynthesis in plants. Metab. Eng. 2002, 4, 12–21. [Google Scholar] [CrossRef] [PubMed]
- Ni, Z.; Yang, Y.; Zhang, Y.; Hu, Q.; Lin, J.; Lin, H.; Hao, Z.; Wang, Y.; Zhou, J.; Sun, Y. Dynamic change of the carotenoid metabolic pathway profile during oolo ng tea processing with supplementary LED light. Food Res. Int. 2023, 169, 112839. [Google Scholar] [CrossRef] [PubMed]
- Aktar, S.; Bai, P.; Wang, L.; Xun, H.; Zhang, R.; Wu, L.; He, M.; Cheng, H.; Wang, L.; Wei, K. Identification of a BAHD Acyltransferase Gene Involved in Plant Growth and Secondary Metabolism in Tea Plants. Plants 2022, 11, 2483. [Google Scholar] [CrossRef] [PubMed]
- Vickers, C.E.; Gershenzon, J.; Lerdau, M.T.; Loreto, F. A unified mechanism of action for volatile isoprenoids in plant abiotic stress. Nat. Chem. Biol. 2009, 5, 283–291. [Google Scholar] [CrossRef] [PubMed]
- Wang, J.; Zhang, N.; Zhao, M.; Jing, T.; Jin, J.; Wu, B.; Wan, X.; Schwab, W.; Song, C. Correction to Carotenoid Cleavage Dioxygenase 4 Catalyzes the Formation of Carotenoid-Derived Volatile β-Ionone during Tea (Camellia sinensis) Withering. J. Agric. Food Chem. 2020, 68, 7554. [Google Scholar] [CrossRef] [PubMed]
- Ma, C.; Li, J.; Chen, W.; Wang, W.; Qi, D.; Pang, S.; Miao, A. Study of the aroma formation and transformation during the manufacturing process of oolong tea by solid-phase micro-extraction and gas chrom atography-mass spectrometry combined with chemometrics. Food Res. Int. 2018, 108, 413–422. [Google Scholar] [CrossRef] [PubMed]
- Zhu, J.; Niu, Y.; Xiao, Z. Characterization of the key aroma compounds in Laoshan green teas by application of odour activity value (OAV), gas chromatography-mass spectrometry-olfactometry (GC-MS-O) and comprehensive two-dimensional gas chromatography mass spectrometry (GC x GC-qMS). Food Chem. 2021, 339, 128136. [Google Scholar] [CrossRef]
- Silva, G.D.S.E.; Marques, J.N.d.J.; Linhares, E.P.M.; Bonora, C.M.; Costa, É.T.; Saraiva, M.F. Review of anticancer activity of monoterpenoids: Geraniol, nerol, geranial and neral. Chem. Biol. Interact. 2022, 362, 109994. [Google Scholar] [CrossRef]
- Feng, Z.; Li, Y.; Zhang, P.; Wang, J.; Xu, Y.; Feng, Y.; Zhai, X.; Yang, X.; Wan, X.; Yin, J. Formation and isomerization of (Z)-methyl epijasmonate, the key contributor of the orchid-like aroma, during tea processing. Food Res. Int. 2023, 172, 113186. [Google Scholar] [CrossRef]
- Zhou, Y.; Zeng, L.; Liu, X.; Gui, J.; Mei, X.; Fu, X.; Dong, F.; Tang, J.; Zhang, L.; Yang, Z. Formation of (E)-nerolidol in tea (Camellia sinensis) leaves exposed to multiple stresses during tea manufacturing. Food Chem. 2017, 231, 78–86. [Google Scholar] [CrossRef] [PubMed]
- Singh, K.; Srichairatanakool, S.; Chewonarin, T.; Brennan, C.S.; Brennan, M.A.; Klangpetch, W.; Utama-ang, N. Manipulation of the Phenolic Quality of Assam Green Tea through Thermal Regulation and Utilization of Microwave and Ultrasonic Extraction Techniques. Horticulturae 2022, 8, 338. [Google Scholar] [CrossRef]
- Wu, S.; Gu, D.; Chen, Y.; Wang, F.; Qian, J.; Zeng, L.; Tang, J.; Yan, Y.; Chen, C.; Li, J. Variations in oolong tea key characteristic floral aroma compound contents among tea (Camellia sinensis) germplasms exposed to postharvest stress. Postharvest Biol. Technol. 2023, 197, 112201. [Google Scholar] [CrossRef]
- Hu, W.; Wang, G.; Lin, S.; Liu, Z.; Wang, P.; Li, J.; Zhang, Q.; He, H. Digital Evaluation of Aroma Intensity and Odor Characteristics of Tea with Different Types-Based on OAV-Splitting Method. Foods 2022, 11, 2204. [Google Scholar] [CrossRef] [PubMed]
- Feng, Y.; Wang, J.; Zhao, Y.; Zhang, M.; Zhou, Z.; Li, Y.; Hu, Y.; Wu, Y.; Feng, Z.; Schwab, W.; et al. Biosynthesis of orchid-like volatile methyl jasmonate in tea (Camellia sinensis) leaves in response to multiple stresses during the shaking process of oolong tea. LWT 2021, 143, 111184. [Google Scholar] [CrossRef]
- Ye, M.; Liu, M.; Erb, M.; Glauser, G.; Zhang, J.; Li, X.; Sun, X. Indole primes defence signaling and increases herbivore resistance in tea plants. Plant Cell Environ. 2020, 44, 1165–1177. [Google Scholar] [CrossRef]
- Yang, J.; Zhou, X.; Wu, S.; Gu, D.; Zeng, L.; Yang, Z. Involvement of DNA methylation in regulating the accumulation of the a roma compound indole in tea (Camellia sinensis) leaves during postharv est processing. Food Res. Int. 2021, 142, 110183. [Google Scholar] [CrossRef]
Disclaimer/Publisher’s Note: The statements, opinions and data contained in all publications are solely those of the individual author(s) and contributor(s) and not of MDPI and/or the editor(s). MDPI and/or the editor(s) disclaim responsibility for any injury to people or property resulting from any ideas, methods, instructions or products referred to in the content. |
© 2023 by the authors. Licensee MDPI, Basel, Switzerland. This article is an open access article distributed under the terms and conditions of the Creative Commons Attribution (CC BY) license (https://creativecommons.org/licenses/by/4.0/).


